Sign in to use this feature.

Years

Between: -

Subjects

remove_circle_outline
remove_circle_outline
remove_circle_outline
remove_circle_outline
remove_circle_outline
remove_circle_outline
remove_circle_outline

Journals

Article Types

Countries / Regions

remove_circle_outline
remove_circle_outline
remove_circle_outline
remove_circle_outline

Search Results (376)

Search Parameters:
Keywords = focal adhesion kinase

Order results
Result details
Results per page
Select all
Export citation of selected articles as:
31 pages, 3420 KB  
Systematic Review
From Adhesion to Invasion: Integrins, Focal Adhesion Signaling, and Actin Binding Proteins in Cervical Cancer Progression—A Scoping Review
by Marta Hałas-Wiśniewska, Patryk Zawadka, Wioletta Arendt and Magdalena Izdebska
Cells 2025, 14(20), 1640; https://doi.org/10.3390/cells14201640 - 21 Oct 2025
Viewed by 863
Abstract
Background: Cervical cancer (CC) is one of the most common malignancies in women worldwide. Its progression involves a cascade of processes, including proliferation, migration, invasion, and metastasis. Each stage is regulated by specific signaling pathways. Objective: This scoping review aimed to map current [...] Read more.
Background: Cervical cancer (CC) is one of the most common malignancies in women worldwide. Its progression involves a cascade of processes, including proliferation, migration, invasion, and metastasis. Each stage is regulated by specific signaling pathways. Objective: This scoping review aimed to map current evidence on the role of cell adhesion-related molecules, including integrins, focal adhesion (FA) proteins, and actin-binding proteins (ABPs), in CC progression. These protein groups act in a coordinated manner—integrins perceive and transmit extracellular matrix (ECM) signals, FA proteins mediate intracellular signaling, and ABPs reorganize the cytoskeleton, ensuring the continuity of adhesion and motility processes. Methods: A structured literature search was conducted for studies published between 2015 and 2025. Eligible articles described the role of adhesion-related proteins in migration, invasion, or EMT in CC. Data were synthesized thematically according to protein families. Results: The evidence highlights integrins, FA/FAK, and ABPs as interconnected regulators coordinating ECM signaling and cytoskeletal remodeling during CC progression. Their dysregulation is associated with enhanced migration, EMT induction, angiogenesis, and therapy resistance. Conclusions: This review provides a unique, integrated perspective linking adhesion molecules with invasion mechanisms in CC progression, providing new insights into their interplay. Understanding the interaction between these proteins is therefore a crucial step in the treatment of CC and may facilitate the discovery of biomarkers and support the development of targeted therapies. Full article
Show Figures

Figure 1

17 pages, 2296 KB  
Article
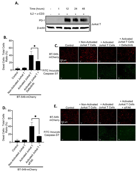
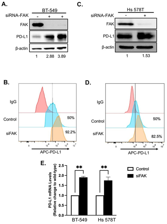
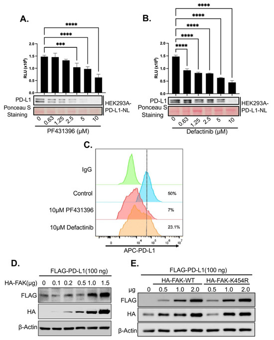
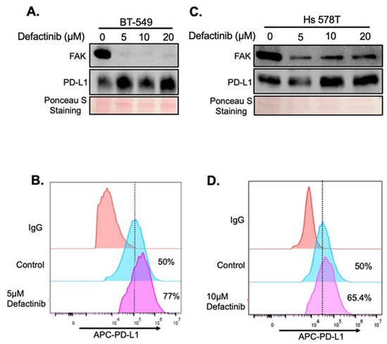
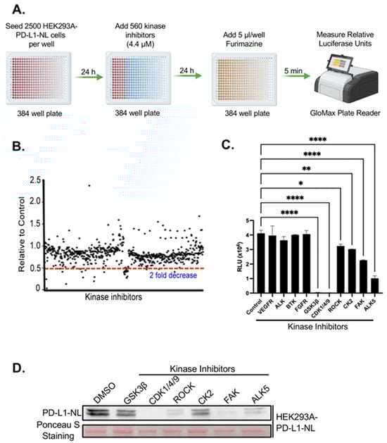
Kinome-Wide Screening Identifies FAK as a Novel Post-Translational Regulator of PD-L1 Stability and Immune Evasion in Triple-Negative Breast Cancer
by Asia-Lily Boyd, Prem Khanal, Tynan Kelly, Anni Ge, Yawei Hao and Xiaolong Yang
Int. J. Mol. Sci. 2025, 26(20), 10108; https://doi.org/10.3390/ijms262010108 - 17 Oct 2025
Viewed by 459
Abstract
Triple-negative breast cancer (TNBC) is an aggressive subtype characterized by limited treatment options and poor prognosis. Although immune checkpoint inhibitors targeting the PD-1/PD-L1 axis have shown clinical promise, many TNBC patients exhibit resistance or limited response, underscoring the need to understand regulatory mechanisms [...] Read more.
Triple-negative breast cancer (TNBC) is an aggressive subtype characterized by limited treatment options and poor prognosis. Although immune checkpoint inhibitors targeting the PD-1/PD-L1 axis have shown clinical promise, many TNBC patients exhibit resistance or limited response, underscoring the need to understand regulatory mechanisms of PD-L1 expression. Here, we performed a kinome-wide inhibitor screen using a HEK293A cell line stably expressing a NanoLuc-tagged PD-L1 construct lacking its endogenous promoter, to identify post-translational regulators of PD-L1 stability. We identified focal adhesion kinase (FAK) as a novel modulator of PD-L1. FAK inhibition significantly decreased PD-L1 levels in HEK293A cells but paradoxically increased PD-L1 expression in TNBC cell lines. Mechanistically, FAK directly interacts with PD-L1 to modulate its stability independently of its kinase activity. Functionally, FAK inhibition enhanced membrane PD-L1 expression and reduced T-cell-mediated cancer cell killing, suggesting increased immune evasion. These findings reveal a novel role for FAK in immune modulation and suggest that combining FAK inhibitors with PD-L1 blockade may offer a promising strategy for TNBC treatment. Full article
(This article belongs to the Section Molecular Biology)
Show Figures

Figure 1

18 pages, 1192 KB  
Review
Active Endothelial Inactivation of Hyperpermeability: The Role of Nitric Oxide-Driven cAMP/Epac1 Signaling
by Mauricio A. Lillo, Pía C. Burboa and Walter N. Durán
J. Cardiovasc. Dev. Dis. 2025, 12(9), 361; https://doi.org/10.3390/jcdd12090361 - 17 Sep 2025
Viewed by 985
Abstract
Endothelial hyperpermeability is a hallmark of diverse inflammatory and vascular pathologies, including sepsis, acute respiratory distress syndrome (ARDS), ischemia–reperfusion injury, and atherosclerosis. Traditionally considered a passive return to baseline following stimulus withdrawal, barrier recovery is now recognized as an active, endothelial-driven process. Earlier [...] Read more.
Endothelial hyperpermeability is a hallmark of diverse inflammatory and vascular pathologies, including sepsis, acute respiratory distress syndrome (ARDS), ischemia–reperfusion injury, and atherosclerosis. Traditionally considered a passive return to baseline following stimulus withdrawal, barrier recovery is now recognized as an active, endothelial-driven process. Earlier work identified individual components of this restorative phase, such as cyclic adenosine monophosphate (cAMP)/exchange protein directly activated by cAMP 1 (Epac1) signaling, Rap1/Rac1 activation, vasodilator-stimulated phosphoprotein (VASP) phosphorylation, and targeted cytoskeletal remodeling, as well as kinase pathways involving PKA, PKG, and Src. However, these were often regarded as discrete events lacking a unifying framework. Recent integrative analyses, combining mechanistic insights from multiple groups, reveal that nitric oxide (NO) generated early during hyperpermeability can initiate a delayed cAMP/Epac1 cascade. This axis coordinates Rap1/Rac1-mediated cortical actin polymerization, VASP-driven junctional anchoring, retro-translocation of endothelial nitric oxide synthase (eNOS) to caveolar domains, PP2A-dependent suppression of actomyosin tension, and Krüppel-like factor 2 (KLF2)-driven transcriptional programs that sustain endothelial quiescence. Together, these pathways form a temporally orchestrated, multi-tiered “inactivation” program capable of restoring barrier integrity even in the continued presence of inflammatory stimuli. This conceptual shift reframes NO from solely a barrier-disruptive mediator to the initiating trigger of a coordinated, pro-resolution mechanism. The unified framework integrates cytoskeletal dynamics, junctional reassembly, focal adhesion turnover, and redox/transcriptional control, providing multiple potential intervention points. Therapeutically, Epac1 activation, Rap1/Rac1 enhancement, RhoA/ROCK inhibition, PP2A activation, and KLF2 induction represent strategies to accelerate endothelial sealing in acute microvascular syndromes. Moreover, applying these mechanisms to arterial endothelium could limit low-density lipoprotein (LDL) entry and foam cell formation, offering a novel adjunctive approach for atherosclerosis prevention. In this review, we will discuss both the current understanding of endothelial hyperpermeability mechanisms and the emerging pathways of its active inactivation, integrating molecular, structural, and translational perspectives. Full article
(This article belongs to the Section Electrophysiology and Cardiovascular Physiology)
Show Figures

Figure 1

11 pages, 1161 KB  
Article
Preclinical Efficacy of the Estrogen Receptor Degrader Fulvestrant in Combination with RAF/MEK Clamp Avutometinib and FAK Inhibitor in a Low-Grade Serous Ovarian Cancer Animal Model with Acquired Resistance to Chemotherapy and Aromatase Inhibitor
by Cem Demirkiran, Stefania Bellone, Victoria M. Ettorre, Miranda Mansolf, Tobias Max Philipp Hartwich, Blair McNamara, Michelle Greenman, Yang Yang-Hartwich, Elena Ratner, Niccoló G. Santin, Namrata Sethi, Luca Palmieri, Silvia Coma, Jonathan A. Pachter, Sarah Ottum and Alessandro D. Santin
Int. J. Mol. Sci. 2025, 26(18), 8924; https://doi.org/10.3390/ijms26188924 - 13 Sep 2025
Viewed by 823
Abstract
Low-grade-serous ovarian carcinomas (LGSOC) are rare tumors characterized by a high recurrence rate and limited treatment options. Most LGSOC are estrogen receptor (ER)-positive and demonstrate alterations in the RAS/MAPK pathway. Avutometinib is a dual RAF/MEK clamp, whereas defactinib and VS-4718 are focal adhesion [...] Read more.
Low-grade-serous ovarian carcinomas (LGSOC) are rare tumors characterized by a high recurrence rate and limited treatment options. Most LGSOC are estrogen receptor (ER)-positive and demonstrate alterations in the RAS/MAPK pathway. Avutometinib is a dual RAF/MEK clamp, whereas defactinib and VS-4718 are focal adhesion kinase (FAK) inhibitors. Fulvestrant is an ER antagonist/degrader. We assessed the preclinical efficacy of fulvestrant, avutometinib + VS-4718 (FAKi), and the triple combination in a chemotherapy/aromatase inhibitor-resistant LGSOC patient-derived tumor xenograft (PDX) model. Tissue obtained from a LGSOC patient wild-type for KRAS/NRAS/BRAF mutations in progression after chemotherapy/anastrozole was transplanted into female CB17/lcrHsd-Prkdc/SCID mice (PDX-OVA(K)250). The animals were treated with either saline/control, fulvestrant, avutometinib/FAKi, or the triple combination of avutometinib/FAKi/fulvestrant. Avutometinib and FAKi were given five-days on and two-days off through oral gavage. Fulvestrant was administered subcutaneously weekly. Mechanistic studies were performed ex vivo using Western blot assays. Animals treated with the triple combination demonstrated stronger tumor growth inhibition compared to all the other experimental groups including control/saline (p < 0.001), single-agent fulvestrant (p = 0.04 from day eight and onwards), and avutometinib/FAKi (p = 0.02 from day 18). Median survival for mice treated with saline/control was 29 days while mice in all other experimental groups were alive at day 60 (p < 0.0001). Treatment was well tolerated across all experimental treatments. By Western blot, exposure of OVA(K)250 to the triple combination demonstrated a decrease in phosphorylated MEK (p-MEK) and p-ERK levels. The addition of fulvestrant to avutometinib/FAKi is well tolerated in vivo and enhances the antitumor activity of avutometinib/FAKi in a LGSOC-PDX model with acquired resistance to chemotherapy/aromatase inhibitors. These results support the clinical evaluation of avutometinib/defactinib in combination with fulvestrant or an aromatase inhibitor in patients with recurrent LGSOC. Full article
(This article belongs to the Section Molecular Endocrinology and Metabolism)
Show Figures

Figure 1

27 pages, 12379 KB  
Article
Mechanotransduction-Mediated Expansion of Rabbit Vocal Fold Epithelial Cells via ROCK Inhibition and Stromal Cell-Derived Paracrine Signals
by Samjhana Thapa, Joo Hyun Kim, Jun Yeong Jeong, Sung Sik Hur, Seung Won Lee and Yongsung Hwang
Cells 2025, 14(18), 1412; https://doi.org/10.3390/cells14181412 - 9 Sep 2025
Viewed by 1014
Abstract
Therapeutic advances for vocal fold (VF) disorders are limited by the scarcity of VF-derived epithelial cells (VFEs). Despite their substantial self-renewal capability in vivo, VFEs expand for only a few passages in vitro before succumbing to growth arrest. This has led to the [...] Read more.
Therapeutic advances for vocal fold (VF) disorders are limited by the scarcity of VF-derived epithelial cells (VFEs). Despite their substantial self-renewal capability in vivo, VFEs expand for only a few passages in vitro before succumbing to growth arrest. This has led to the extensive use of alternative cellular sources that are not exposed to physiological stresses of phonation. To address this, we developed an ideal culture strategy that enables long-term expansion of rabbit VFEs (rbVFEs), by utilizing Rho kinase inhibitor (ROCKi), epidermal growth factor (EGF), and mitomycin-treated STO cells or its conditioned media (STO-CM). ROCKi only could support short-term proliferation, and rbVFEs eventually underwent senescence. Further enhancement to ROCKi-containing media with EGF or STO-CM promoted sustained proliferation of rbVFEs. Mechanistically, non-self-renewing rbVFEs exhibited cytoskeletal remodeling associated with increased nuclear YAP localization, elevated focal adhesion, and higher traction forces, whereas self-renewing rbVFEs had cytoplasmic YAP retention, decreased adhesion, and reduced cellular tension. Our optimized culture strategy provides a robust supply of rbVFEs for advancing regenerative approaches in VF research. Full article
(This article belongs to the Special Issue Recent Advances in Regenerative Dentistry—Second Edition)
Show Figures

Figure 1

18 pages, 4672 KB  
Article
Environmental Hazards and Chemoresistance in OTSCC: Molecular Docking and Prediction of Paclitaxel and Imatinib as BCL2 and EGFR Inhibitors
by Nishant Kumar Singh, Prankur Awasthi, Agrika Gupta, Nidhi Anand, Balendu Shekher Giri and Saba Hasan
Biology 2025, 14(9), 1174; https://doi.org/10.3390/biology14091174 - 2 Sep 2025
Viewed by 903
Abstract
Oral tongue squamous cell carcinoma (OTSCC) is a common type of oral cancer influenced by genetic, epigenetic, and environmental factors like exposure to environmental toxins. These environmental toxins can decrease the effectiveness of established chemotherapy drugs, such as Irinotecan, used in OTSCC treatment. [...] Read more.
Oral tongue squamous cell carcinoma (OTSCC) is a common type of oral cancer influenced by genetic, epigenetic, and environmental factors like exposure to environmental toxins. These environmental toxins can decrease the effectiveness of established chemotherapy drugs, such as Irinotecan, used in OTSCC treatment. Bioinformatics, drug discovery, and machine learning techniques were employed to investigate the impact of Irinotecan on OTSCC patients by identifying targets and signaling pathways, including those that positively influence protein phosphorylation, protein tyrosine kinase activity, the PI3K-Akt (Phosphatidylinositol 3-kinase- Protein Kinase B) signaling system, cancer pathways, focal adhesion, and the HIF-1 (Hypoxia-Inducible Factor 1) signaling pathway. Later, the protein–protein interactions (PPIs) network, along with twelve cytoHubba approaches to finding the most interacting molecule, was employed to find the important proteins BCL2 and EGFR. Drugs related to BCL2 and EGFR were extracted from the DGIdb database for further molecular docking. Molecular docking revealed that Docetaxel, Paclitaxel, Imatinib, Ponatinib, Ibrutinib, Sorafenib, and Etoposide showed more binding affinity than Irinotecan (i.e., −9.8, −9.6). Of these, Paclitaxel (−10.3, −11.4) and Imatinib (−9.9, −10.4) are common in targeting BCL2 and EGFR. Using these identified candidate genes and pathways, we may be able to uncover new therapeutic targets for the treatment of OTSCC. Furthermore, molecular dynamics (MD) simulations were performed for selected ligand–receptor complexes, revealing stable binding interactions and favorable energetic profiles that supported the docking results and strengthened the reliability of the proposed drug repurposing strategy. Full article
(This article belongs to the Special Issue Head and Neck Cancer: Current Advances and Future Perspectives)
Show Figures

Graphical abstract

20 pages, 3232 KB  
Review
Targeting Focal Adhesion Kinase in Lung Diseases: Current Progress and Future Directions
by Ziyu Wan, Zefeng Zhu, Pengbin Wang, Xuan Xu, Tianhao Ma, Huari Li, Lexing Li, Feng Qian and Wei Gu
Biomolecules 2025, 15(9), 1233; https://doi.org/10.3390/biom15091233 - 26 Aug 2025
Viewed by 1992
Abstract
Focal adhesion kinase (FAK) is a crucial protein component of focal adhesions (FAs) and belongs to the cytoplasmic non-receptor protein tyrosine kinase family. FAK primarily regulates adhesion signaling and cell migration and is highly expressed in various tumors, including lung, liver, gastric, and [...] Read more.
Focal adhesion kinase (FAK) is a crucial protein component of focal adhesions (FAs) and belongs to the cytoplasmic non-receptor protein tyrosine kinase family. FAK primarily regulates adhesion signaling and cell migration and is highly expressed in various tumors, including lung, liver, gastric, and colorectal cancers, as well as in conditions such as acute lung injury (ALI) and pulmonary fibrosis (PF). Recent research on FAK and its small-molecule inhibitors has revealed that targeting FAK provides a novel approach for treating various lung diseases. FAK inhibitors can obstruct signaling pathways, demonstrating anti-tumor, anti-inflammatory, and anti-fibrotic effects. In lung cancer, FAK inhibitors suppress tumor growth and metastasis; in ALI, they exert protective effects by alleviating inflammatory responses and oxidative stress; and in pulmonary fibrosis, FAK inhibitors reduce fibroblast activation and inhibit collagen deposition. The findings demonstrate promising efficacy and an acceptable safety profile in preclinical models. However, these early-stage results require further validation through clinical studies. Additionally, the underlying mechanisms, as well as the toxic effects and side effects, necessitate further in-depth investigation. Some have progressed to clinical trials (Defactinib (Phase II), PF-562271 (Phase I), CEP-37440 (Phase I), PND-1186 (Phase I), GSK-2256098 (Phase II), BI-853520 (Phase I)), offering potential therapeutic targets for lung diseases. Collectively, these findings establish a foundational basis for the advancement of FAK inhibitor discovery. Emerging methodologies, such as PROTAC degraders and combination regimens, demonstrate significant potential for future research. Based on a comprehensive analysis of the relevant literature from 2015 to the present, this review briefly introduces the structure and function of FAK and discusses recent research advancements regarding FAK and its inhibitors in the context of pulmonary diseases. Full article
(This article belongs to the Section Molecular Medicine)
Show Figures

Figure 1

40 pages, 5468 KB  
Review
Shaping Orthodontics of the Future: Concepts and Implications from a Cellular and Molecular Perspective
by Thorsten Steinberg, Britta Jung, Ayman Husari, Shuoqiu Bai and Pascal Tomakidi
Int. J. Mol. Sci. 2025, 26(17), 8203; https://doi.org/10.3390/ijms26178203 - 23 Aug 2025
Viewed by 1822
Abstract
Orthodontic tooth movement (OTM) is accompanied by sterile inflammation, a necessary biological process that facilitates tooth displacement but also contributes to adverse effects, including hyalinization and orthodontically induced external apical root resorption (OEARR). Despite advancements in orthodontic therapies, the inflammatory response—regulated by dynamic [...] Read more.
Orthodontic tooth movement (OTM) is accompanied by sterile inflammation, a necessary biological process that facilitates tooth displacement but also contributes to adverse effects, including hyalinization and orthodontically induced external apical root resorption (OEARR). Despite advancements in orthodontic therapies, the inflammatory response—regulated by dynamic interactions between tissue-specific cells and their molecular mediators—remains a critical factor influencing treatment outcomes. This review summarizes the current understanding of the cellular and molecular mechanisms underlying OTM, with a focus on how these insights can support the development of targeted therapeutic strategies. These include cell- and molecule-based therapies, biomaterial-mediated delivery systems, and applications of artificial intelligence (AI). Notably, AI offers promising opportunities for modeling and simulating biological responses, enabling the optimization of individualized treatment planning. We further discuss current clinical practices and highlight emerging experimental findings, with an emphasis on unresolved research questions pivotal to improving therapeutic efficacy and reducing complications such as OEARR. This comprehensive overview aims to inform future directions in orthodontics by integrating mechanistic knowledge with technological innovation. Full article
(This article belongs to the Special Issue Application of Biomolecular Materials in Tissue Engineering)
Show Figures

Figure 1

15 pages, 1316 KB  
Review
The Role of Pyk2 Kinase in Glioblastoma Progression and Therapeutic Targeting
by Lilia Kucheryavykh and Yuriy Kucheryavykh
Cancers 2025, 17(16), 2611; https://doi.org/10.3390/cancers17162611 - 9 Aug 2025
Viewed by 861
Abstract
Glioblastoma (GBM) is a highly aggressive brain tumor with limited treatment options and poor prognosis. Proline-rich tyrosine kinase 2 (Pyk2) has been implicated in regulation of GBM invasion, proliferation, and recurrence. Its activation, driven by tumor-infiltrating microglia and macrophage-derived extracellular factors such as [...] Read more.
Glioblastoma (GBM) is a highly aggressive brain tumor with limited treatment options and poor prognosis. Proline-rich tyrosine kinase 2 (Pyk2) has been implicated in regulation of GBM invasion, proliferation, and recurrence. Its activation, driven by tumor-infiltrating microglia and macrophage-derived extracellular factors such as EGF, PDGFB, SDF-1α, IL-6, and IL-8, enhances tumor cell motility and survival. Experimental studies demonstrate that pharmacological inhibition or genetic knockdown of Pyk2 significantly reduces glioma cell migration and proliferation. Furthermore, recurrent GBM tumors exhibit elevated Pyk2 phosphorylation in mouse GBM models, correlating with increased tumor growth. Inhibition of Pyk2 and the structurally related focal adhesion kinase (FAK) signaling has shown promising results in preclinical studies, reducing tumor recurrence and improving survival outcomes. This review summarizes recent findings and underscores the pivotal role of Pyk2 in GBM pathophysiology, highlighting its potential as a therapeutic target. Full article
Show Figures

Figure 1

23 pages, 26085 KB  
Article
How Actin Polymerization and Myosin II Activity Regulate Focal Adhesion Dynamics in Motile Cells
by Anastasiia Kovaleva, Evgeniya Solomatina, Madina Tlegenova, Aleena Saidova and Ivan A. Vorobjev
Int. J. Mol. Sci. 2025, 26(16), 7701; https://doi.org/10.3390/ijms26167701 - 9 Aug 2025
Viewed by 1574
Abstract
Focal adhesions (FAs) are multi-protein complexes that mediate cell attachment to the extracellular matrix. Their formation and maturation depend on intracellular tension generated by actin filaments interacting with phosphorylated myosin II. Using live-cell and confocal microscopy, we investigated how FA dynamics are regulated [...] Read more.
Focal adhesions (FAs) are multi-protein complexes that mediate cell attachment to the extracellular matrix. Their formation and maturation depend on intracellular tension generated by actin filaments interacting with phosphorylated myosin II. Using live-cell and confocal microscopy, we investigated how FA dynamics are regulated by actin polymerization and myosin II-driven contractility. We found that knockdown of myosin II resulted in complete and irreversible disassembly of FAs. However, partial inhibition of myosin II, through either ROCK or myosin light chain kinase (MLCK) inhibitors, leads to gradual FA shrinkage. In contrast, complete inhibition of myosin II phosphorylation causes disassembly of existing FAs, followed by the formation of new, small FAs at the cell periphery. In both cases, FAs formed after inhibition of myosin II phosphorylation exhibited significantly longer lifespans than FAs in control cells. Similarly, partial inhibition of actin polymerization using nanomolar concentrations of latrunculin B or cytochalasin D also promoted the formation of small FAs. Complete and irreversible FA disassembly occurred only when actin filaments were fully disrupted, leading to cell lamella retraction. These findings suggest that actin polymerization at the cell edge is the minimal and sufficient requirement for the assembly of small FAs. Notably, our data demonstrate for the first time that perturbation of the actin–myosin system results in stabilization and prolonged lifespan of small FAs, whereas larger FAs, formed in the presence of myosin II activity, are more dynamic. Together, these results emphasize the essential role of cortical actin organization and myosin II phosphorylation in the maintenance and turnover of FAs. Full article
(This article belongs to the Section Molecular Biology)
Show Figures

Figure 1

14 pages, 5071 KB  
Article
Bioactive Phenolics from Vinegar–Egg Accelerates Acute Wound Healing by Activation of Focal Adhesion and Mitogen-Activated Protein Kinase Signaling
by Taehoon Oh, Chan Hee Cho, Su Cheol Baek, Mun Seok Jo, Woo Bong Kang, Yun Seok Kang, Sung-Kyun Ko and Ki Hyun Kim
Nutrients 2025, 17(16), 2584; https://doi.org/10.3390/nu17162584 - 8 Aug 2025
Viewed by 889
Abstract
Background/Objectives: Vinegar–egg is a traditional health-promoting beverage prepared by soaking eggs in vinegar. While both eggs and vinegar are common dietary components with well-documented nutritional and pharmacological activities, eggs treated with vinegar have been rarely studied. This study aims to identify and characterize [...] Read more.
Background/Objectives: Vinegar–egg is a traditional health-promoting beverage prepared by soaking eggs in vinegar. While both eggs and vinegar are common dietary components with well-documented nutritional and pharmacological activities, eggs treated with vinegar have been rarely studied. This study aims to identify and characterize bioactive compounds in vinegar–egg and investigate their potential wound-healing activities. Methods: The vinegar–egg extract was analyzed using liquid chromatography–mass spectrometry (LC–MS) and column chromatography, including HPLC purification, which led to the isolation of four phenolic compounds. Results: These compounds were identified as 4-hydroxybenzoic acid (1), vanillic acid (2), methyl syringate (3), and leptosperin (4) using ESI-MS, UV, and NMR spectroscopic data. Among the isolates, 4-hydroxybenzoic acid (1) and vanillic acid (2) demonstrated wound-healing properties in mouse embryonic fibroblast (MEF) cells. None of the compounds, 4-hydroxybenzoic acid (1), vanillic acid (2), methyl syringate (3), or leptosperin (4), exhibited cytotoxicity in PC12, AGS, MEF, or MDA-MB-231 cells. Notably, 4-hydroxybenzoic acid (1) enhanced cell motility by 2.59-fold and cell invasion by 1.20-fold, while vanillic acid (2) increased cell motility by 2.69-fold and cell invasion by 1.23-fold. Western blot analysis revealed that treatment with 4-hydroxybenzoic acid (1) and vanillic acid (2) increased the phosphorylation of focal adhesion kinase (p-FAK) and matrix metalloproteinase 2 (MMP-2). Furthermore, both compounds elevated the phosphorylation of p38, a key regulator in wound-healing pathways. Conclusions: These findings demonstrate that 4-hydroxybenzoic acid (1) and vanillic acid (2) accelerate wound healing through the activation of focal adhesion and mitogen-activated protein kinase (MAPK) signaling pathways. These results highlight vinegar–egg as a promising therapeutic candidate for wound healing. Full article
(This article belongs to the Special Issue Effects of Plant Extracts on Human Health—2nd Edition)
Show Figures

Figure 1

22 pages, 83520 KB  
Article
The Kinase Inhibitor GNF-7 Is Synthetically Lethal in Topoisomerase 1-Deficient Ewing Sarcoma
by Carly M. Sayers, Morgan B. Carter, Haiyan Lei, Arnulfo Mendoza, Steven Shema, Xiaohu Zhang, Kelli Wilson, Lu Chen, Carleen Klumpp-Thomas, Craig J. Thomas, Christine M. Heske and Jack F. Shern
Cancers 2025, 17(15), 2475; https://doi.org/10.3390/cancers17152475 - 26 Jul 2025
Viewed by 861
Abstract
Background/Objectives: Ewing sarcoma (ES), a highly aggressive bone and soft tissue cancer occurring in children and young adults, is defined by the ETS fusion oncoprotein EWS::FLI1. Although event-free survival rates remain high in ES patients with localized disease, those with metastatic or relapsed [...] Read more.
Background/Objectives: Ewing sarcoma (ES), a highly aggressive bone and soft tissue cancer occurring in children and young adults, is defined by the ETS fusion oncoprotein EWS::FLI1. Although event-free survival rates remain high in ES patients with localized disease, those with metastatic or relapsed disease face poor long-term survival odds. Topoisomerase 1 (TOP1) inhibitors are commonly used therapeutics in ES relapse regimens. Methods: In this work, we used a genome-wide CRISPR knockout library screen to identify the deletion of the TOP1 gene as a mechanism for resistance to topoisomerase 1 inhibitors. Using isogenic cell line models, we performed a high-throughput small-molecule screen to discover a small molecule, GNF-7, which had an IC50 that was 10-fold lower in TOP1-deficient cells when compared to the wild-type cells. Results: The characterization of GNF-7 demonstrated the molecule was highly active in the inhibition of CSK, p38α, EphA2, Lyn, and ZAK and specifically downregulated genes induced by the EWS::FLI1 fusion oncoprotein. Conclusions: Together, these results suggest that GNF-7 or small molecules with a similar kinase profile could be effective treatments for ES patients in combination with TOP1 inhibitors or for those patients who have developed resistance to TOP1 inhibitors. Full article
(This article belongs to the Special Issue Targeted Therapies for Pediatric Solid Tumors (2nd Edition))
Show Figures

Figure 1

17 pages, 3681 KB  
Article
Sensitivity of Pancreatic Cancer Cell Lines to Clinically Approved FAK Inhibitors: Enhanced Cytotoxicity Through Combination with Oncolytic Coxsackievirus B3
by Anja Geisler, Babette Dieringer, Leslie Elsner, Maxim Girod, Sophie Van Linthout, Jens Kurreck and Henry Fechner
Int. J. Mol. Sci. 2025, 26(14), 6877; https://doi.org/10.3390/ijms26146877 - 17 Jul 2025
Viewed by 1119
Abstract
Pancreatic ductal adenocarcinoma (PDAC) is a highly aggressive cancer characterized by a dense desmoplastic stroma and a highly immunosuppressive tumor microenvironment (TME). The focal adhesion kinase (FAK), a non-receptor tyrosine kinase, is considered a critical regulator of various cellular processes involved in cancer [...] Read more.
Pancreatic ductal adenocarcinoma (PDAC) is a highly aggressive cancer characterized by a dense desmoplastic stroma and a highly immunosuppressive tumor microenvironment (TME). The focal adhesion kinase (FAK), a non-receptor tyrosine kinase, is considered a critical regulator of various cellular processes involved in cancer development. FAK inhibitors (FAKi) have proven to be promising therapeutics for cancer treatment including for pancreatic cancer. As monotherapy, however, FAKi showed only a modest effect in clinical studies. In this study, we investigated the cytotoxicity of six FAKi (Defactinib, CEP-37440, VS-4718, VS-6062, Ifebemtinib and GSK2256098) used in clinical trials on five pancreatic tumor cell lines. We further examined whether their anti-tumor activity can be enhanced by combination with the oncolytic coxsackievirus B3 (CVB3) strain PD-H. IC50 analyses identified Defactinib and CEP-37440 as the most potent inhibitors of tumor cell growth. VS-4718, VS-6062, and Ifebemtinib showed slightly lower activity, while GSK2256098 was largely ineffective. The combination of Defactinib, CEP-37440, VS-4718, and VS-6062 with PD-H resulted in varying effects on cytotoxicity, depending on the cell line and the specific FAKi, ranging from no enhancement to a pronounced increase. Using the Chou–Talalay method, we determined combination indices (CI), revealing synergistic, additive, but also antagonistic interactions between the respective FAKi and PD-H. Considering both oncolytic efficacy and the CI, the greatest enhancement in oncolytic activity was achieved when VS-4718 or CEP-37440 was combined with PD-H. These findings indicate that co-treatment with PD-H can potentiate the therapeutic activity of the selected FAKi and may represent a novel strategy to improve treatment outcomes in PDAC. Full article
(This article belongs to the Special Issue Molecular Mechanisms and Therapies of Pancreatic Cancer: 2nd Edition)
Show Figures

Figure 1

17 pages, 5071 KB  
Article
Defactinib in Combination with Mitotane Can Be an Effective Treatment in Human Adrenocortical Carcinoma
by Henriett Butz, Lőrinc Pongor, Lilla Krokker, Borbála Szabó, Katalin Dezső, Titanilla Dankó, Anna Sebestyén, Dániel Sztankovics, József Tóvári, Sára Eszter Surguta, István Likó, Katalin Mészáros, Andrea Deák, Fanni Fekete, Ramóna Vida, László Báthory-Fülöp, Erika Tóth, Péter Igaz and Attila Patócs
Int. J. Mol. Sci. 2025, 26(13), 6539; https://doi.org/10.3390/ijms26136539 - 7 Jul 2025
Viewed by 1233
Abstract
Adrenocortical carcinoma (ACC) is an aggressive cancer with a poor prognosis. Mitotane, the only FDA-approved treatment for ACC, targets adrenocortical cells and reduces cortisol levels. Although it remains the cornerstone of systemic therapy, its overall impact on long-term outcomes is still a matter [...] Read more.
Adrenocortical carcinoma (ACC) is an aggressive cancer with a poor prognosis. Mitotane, the only FDA-approved treatment for ACC, targets adrenocortical cells and reduces cortisol levels. Although it remains the cornerstone of systemic therapy, its overall impact on long-term outcomes is still a matter of ongoing clinical debate. Drug repurposing is a cost-effective way to identify new therapies, and defactinib, currently in clinical trials as part of combination therapies for various solid tumours, may enhance ACC treatment. We aimed to assess its efficacy in combination with mitotane. We tested the combination of mitotane and defactinib in H295R, SW13, and mitotane-sensitive and -resistant HAC15 cells, using functional assays, transcriptomic profiling, 2D and 3D cultures, bioprinted tissues, and xenografts. We assessed drug interactions with NMR and toxicity in vivo, as mitotane and defactinib have never been previously administered together. Genomic data from 228 human ACC and 158 normal adrenal samples were also analysed. Transcriptomic analysis revealed dysregulation of focal adhesion along with mitotane-related pathways. Focal adhesion kinase (FAK) signalling was enhanced in ACC compared to normal adrenal glands, with PTK2 (encoding FAK) upregulated in 44% of tumour samples due to copy number alterations. High FAK signature scores correlated with worse survival outcomes. FAK inhibition by defactinib, both alone and in combination with mitotane, showed effective anti-tumour activity in vitro. No toxicity or drug—drug interactions were observed in vivo. Combination treatment significantly reduced tumour volume and the number of macrometastases compared to those in the mitotane and control groups, with defactinib-treated tumours showing increased necrosis in xenografts. Defactinib combined with conventionally used mitotane shows promise as a novel combination therapy for ACC and warrants further investigation. Full article
(This article belongs to the Special Issue Signalling Pathways in Metabolic Diseases and Cancers)
Show Figures

Graphical abstract

21 pages, 6233 KB  
Article
Multispectral Pulsed Photobiomodulation Enhances Diabetic Wound Healing via Focal Adhesion-Mediated Cell Migration and Extracellular Matrix Remodeling
by Jihye Choi, Myung Jin Ban, Chan Hee Gil, Sung Sik Hur, Laurensia Danis Anggradita, Min-Kyu Kim, Ji Won Son, Jung Eun Kim and Yongsung Hwang
Int. J. Mol. Sci. 2025, 26(13), 6232; https://doi.org/10.3390/ijms26136232 - 27 Jun 2025
Cited by 1 | Viewed by 1347
Abstract
Chronic diabetic wounds affect 15–20% of patients and are characterized by impaired healing due to disrupted hemostasis, inflammation, proliferation, and extracellular matrix (ECM) remodeling. Low-level light therapy (LLLT) has emerged as a promising noninvasive strategy for enhancing tissue regeneration. Here, we developed a [...] Read more.
Chronic diabetic wounds affect 15–20% of patients and are characterized by impaired healing due to disrupted hemostasis, inflammation, proliferation, and extracellular matrix (ECM) remodeling. Low-level light therapy (LLLT) has emerged as a promising noninvasive strategy for enhancing tissue regeneration. Here, we developed a multispectral pulsed LED system combining red and near-infrared light to stimulate wound healing. In vitro photostimulation of human keratinocytes and fibroblasts on biomimetic hydrogels enhanced adhesion, spreading, migration, and proliferation via increased focal adhesion kinase (pFAK), paxillin, and F-actin expression. In vivo, daily LED treatment of streptozotocin-induced diabetic wounds accelerated closure and improved ECM remodeling. Histological and molecular analyses revealed elevated levels of MMPs, interleukins, collagen, fibronectin, FGF2, and TGF-β1, supporting regenerative healing without excessive fibrosis. These findings demonstrate that multispectral pulsed photobiomodulation enhances diabetic wound healing through focal adhesion-mediated cell migration and ECM remodeling, offering a cost-effective and clinically translatable approach for chronic wound therapy. Full article
(This article belongs to the Special Issue Advances in Photobiomodulation Therapy)
Show Figures

Figure 1

Back to TopTop