Sign in to use this feature.

Years

Between: -

Subjects

remove_circle_outline
remove_circle_outline
remove_circle_outline
remove_circle_outline
remove_circle_outline
remove_circle_outline
remove_circle_outline
remove_circle_outline
remove_circle_outline

Journals

remove_circle_outline
remove_circle_outline
remove_circle_outline
remove_circle_outline
remove_circle_outline
remove_circle_outline
remove_circle_outline
remove_circle_outline
remove_circle_outline
remove_circle_outline
remove_circle_outline
remove_circle_outline

Article Types

Countries / Regions

remove_circle_outline
remove_circle_outline
remove_circle_outline
remove_circle_outline
remove_circle_outline

Search Results (794)

Search Parameters:
Keywords = fluorescence light microscopy

Order results
Result details
Results per page
Select all
Export citation of selected articles as:
28 pages, 5006 KB  
Article
Gold-Doped Hybrid Nanoparticles: A Versatile Tool for Multimodal Imaging of Cell Trafficking
by Andrea Bezze, Jessica Ponti, Deborah Stanco, Carlotta Mattioda and Clara Mattu
Pharmaceutics 2025, 17(12), 1612; https://doi.org/10.3390/pharmaceutics17121612 - 15 Dec 2025
Abstract
Background: Nanomedicine has demonstrated great potential to improve drug delivery across various diseases. However, accurately monitoring the real-time trafficking of organic nanoparticles (NPs) within biological systems remains a significant challenge. Current detection methods rely heavily on fluorescence, while high-resolution, label-free imaging is often [...] Read more.
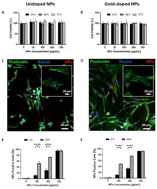
Background: Nanomedicine has demonstrated great potential to improve drug delivery across various diseases. However, accurately monitoring the real-time trafficking of organic nanoparticles (NPs) within biological systems remains a significant challenge. Current detection methods rely heavily on fluorescence, while high-resolution, label-free imaging is often precluded by the limited optical contrast of organic materials, limiting a comprehensive understanding of NP fate. Metallic doping allows simultaneous detection of carriers using multiple imaging and analysis techniques. This study presents a novel approach to prepare gold-doped hybrid NPs compatible with multimodal imaging, thus facilitating multimodal tracking. Methods: Gold-doped NPs were successfully synthesized via nanoprecipitation, yielding stable, monodisperse carriers with optimal size, confirmed by Dynamic Light Scattering and Nanoparticle Tracking Analysis. UV/Vis spectroscopy confirmed effective gold-doping, with doping efficiency of approximately 50%. Transmission Electron Microscopy (TEM) showed gold NP accumulation throughout the polymer core and near the lipid shell. Results: Although gold doping resulted in a slight increase in NP size and zeta potential, no effects on cytocompatibility or cellular uptake by glioblastoma and microglia cells were observed. Furthermore, the optical properties (i.e., the refractive index and the UV spectrum) of the NPs were successfully modified to enable tracking across complementary imaging modalities. Real-time, label-free visualization of NP accumulation in the cytoplasm of U87 cells was achieved via holotomography by exploiting the enhanced refractive index after gold-doping. This observation was confirmed through correlation with fluorescence confocal microscopy, using fluorescently labelled gold-doped NPs. Furthermore, the high electron density of the gold tracer facilitated the precise localization of NPs within intracellular compartments via TEM, bypassing the inherently low contrast of organic NPs. Conclusions: These findings validated the gold-doped NPs as versatile nanoplatforms for multimodal imaging, showcasing their potential for non-invasive, high-resolution tracking and more accurate quantification of intracellular accumulation using diverse analytical techniques. Full article
Show Figures

Figure 1

30 pages, 7473 KB  
Article
Fotis Kontoglou: A Preliminary Non-Invasive Study of Painting Materials in Icons from Laconia, Peloponnese
by Florentia Alipranti, Georgios P. Mastrotheodoros and Christos Karydis
Heritage 2025, 8(12), 528; https://doi.org/10.3390/heritage8120528 - 12 Dec 2025
Viewed by 86
Abstract
Fotis Kontoglou (1895–1965) was a prominent Greek painter and writer, known primarily for revitalizing byzantine painting in the 20th century and being one of the first artist-conservators in Greece active at this period. The current study represents the first systematic attempt to examine [...] Read more.
Fotis Kontoglou (1895–1965) was a prominent Greek painter and writer, known primarily for revitalizing byzantine painting in the 20th century and being one of the first artist-conservators in Greece active at this period. The current study represents the first systematic attempt to examine seven (7) icons (i.e., ecclesiastical panel paintings) attributed to Kontoglou, currently located in two famous monasteries in Laconia, Greece. The research utilized exclusively non-destructive analytical techniques, namely digital optical microscopy, UV-induced visible fluorescence photography (UVIVF), and portable X-ray fluorescence (p-XRF) spectroscopy, to identify the materials—particularly pigments—employed in the corresponding paintings. The results are interpreted under the light of Kontoglou’s own writings on painting, in particular his “Ekphrasis” painting manual. Preliminary assessments of surface morphology and state of preservation were achieved through macroscopic and microscopic probing, as well as through inspection under ultraviolet light, while further analysis was performed using portable X-ray fluorescence spectroscopy. The results confirm the employment of both traditional and modern synthetic inorganic components, while comparisons with the pigments listed in Kontoglou’s “Ekphrasis” painting manual suggest his persistent use of a rather limited palette of pigments. Nevertheless, despite the fact that the paintings were executed in a small period of time (1954–1956), data revealed notable differentiation between the studied icons, which probably indicates procurement of materials from various sources. Given the scarcity of technical investigations of modern (20th century) paintings, this study is relevant and reveals some interesting hints, which may pertain to the trends of the mid-20th century Greek paint market, like, e.g., the rather limited distribution of Ti-white. Additionally, the current findings contribute considerably towards understanding Kontoglou’s artistic methods during a highly creative period and can be utilized to support future conservation efforts. Ultimately, the current preliminary study sheds light on some methodological aspects of the pertinent research and assists towards establishing a detailed protocol for future studies. Full article
Show Figures

Figure 1

14 pages, 2394 KB  
Article
Effective Inactivation of Enterococcus faecalis Biofilms via Singlet Oxygen Induced by Calcination Betaine Hydrochloride Carbon Dots Under Light Irradiation
by Wooil Kim, Franklin Garcia-Godoy, So-Young Park and Hye-Ock Jang
Appl. Sci. 2025, 15(24), 13022; https://doi.org/10.3390/app152413022 - 10 Dec 2025
Viewed by 145
Abstract
This study synthesizes novel photosensitizer calcination betaine hydrochloride carbon dots (CBCDs) to address the critical challenge of Enterococcus faecalis (E. faecalis) biofilms, a major cause of root canal treatment failure. To this end, this study investigates the effective elimination via reactive [...] Read more.
This study synthesizes novel photosensitizer calcination betaine hydrochloride carbon dots (CBCDs) to address the critical challenge of Enterococcus faecalis (E. faecalis) biofilms, a major cause of root canal treatment failure. To this end, this study investigates the effective elimination via reactive oxygen species (ROS) mediated by these CBCDs. CBCDs were prepared by calcining betaine hydrochloride and rigorously characterized for their structural and chemical properties using transmission electron microscopy (TEM), Fourier-transform infrared spectroscopy (FTIR), and X-ray photoelectron spectroscopy (XPS). Their optical characteristics were also thoroughly analyzed through UV-Vis and fluorescence spectroscopy. The RNO-ID assay was performed to explicitly confirm ROS production, particularly verifying significant singlet oxygen (1O2) generation. Bactericidal efficacy of the CBCDs was comprehensively evaluated against planktonic E. faecalis and its formed biofilms. Live/dead staining was subsequently performed to observe their state after treatment. As a result, TEM confirmed nanosized CBCDs, and FTIR/XPS analyses identified crucial functional groups. Colony Forming Unit (CFU) assays revealed a dose-dependent reduction in E. faecalis viability, achieving complete eradication at 200 mg/L under light irradiation. Complete cell death and inactivation of the formed biofilms with increasing CBCD concentrations were also strongly evidenced by red fluorescence. The obtained results underscore CBCDs as highly effective photodynamic agents for the robust elimination of E. faecalis biofilms, offering a promising new strategy to combat persistent oral infections. Full article
Show Figures

Figure 1

12 pages, 1775 KB  
Article
Erosive Potential of Pediatric Syrup Medications on the Human Enamel: Ex Vivo Study
by Fatima-Zohra Douiri and Amir Shayegan
Dent. J. 2025, 13(12), 588; https://doi.org/10.3390/dj13120588 - 8 Dec 2025
Viewed by 131
Abstract
Background: Pediatric syrups are frequently prescribed but may pose a risk to dental enamel due to their acidity and viscosity. Aim: To evaluate the erosive potential of commonly prescribed pediatric syrups on enamel from primary and permanent human teeth under ex vivo [...] Read more.
Background: Pediatric syrups are frequently prescribed but may pose a risk to dental enamel due to their acidity and viscosity. Aim: To evaluate the erosive potential of commonly prescribed pediatric syrups on enamel from primary and permanent human teeth under ex vivo conditions. Design: Enamel–dentin blocks from sound primary and permanent teeth were assigned to nine groups (eight syrups and one control). Samples were immersed in their respective solutions four times daily for a 6-day exposure period. Mineral loss (ΔF) was assessed via Quantitative Light-Induced Fluorescence (QLF), surface roughness via profilometry, and morphological changes via scanning electron microscopy (SEM). Syrup pH and viscosity were also measured. Results: Significant ΔF changes were found only for dextromethorphan on primary enamel (p = 0.0054). No significant enamel loss was observed by profilometry. Surface roughness increased significantly with glycerin, distilled water, and azithromycin. Syrups showed a wide pH range (3.92–8.44) and varied viscosity, with ibuprofen and glycerin being the most viscous. Conclusions: Most pediatric syrups did not cause significant enamel demineralization or loss under short-term ex vivo exposure. However, increased surface roughness suggests that specific formulations may affect enamel texture, underscoring the need for preventive care in frequent users. Full article
Show Figures

Figure 1

21 pages, 7902 KB  
Article
Innovative In Vivo Imaging and Single Cell Expression from Tumor Bulk and Corpus Callosum Reveal Glioma Stem Cells with Unique Regulatory Programs
by Natalia dos Santos, Aline Aquino, Friedrich Preußer, Fabio Rojas Rusak, Elisa Helena Farias Jandrey, Miyuki Uno, Tatiane Katsue Furuya, Carmen Lucia Penteado Lancellotti, Marcos Vinicius Calfat Maldaun, Roger Chammas, Stephan Preibisch, Anamaria Aranha Camargo, Cibele Masotti and Erico Tosoni Costa
Cancers 2025, 17(23), 3851; https://doi.org/10.3390/cancers17233851 - 30 Nov 2025
Viewed by 373
Abstract
Background/Objectives: High-grade gliomas (HGGs), including glioblastomas, are among the most aggressive brain tumors due to their high intratumoral heterogeneity and extensive infiltration. Glioma stem-like cells (GSCs) frequently invade along white matter tracts such as the corpus callosum, but the molecular programs driving [...] Read more.
Background/Objectives: High-grade gliomas (HGGs), including glioblastomas, are among the most aggressive brain tumors due to their high intratumoral heterogeneity and extensive infiltration. Glioma stem-like cells (GSCs) frequently invade along white matter tracts such as the corpus callosum, but the molecular programs driving this region-specific invasion remain poorly defined. The aim of this study was to identify transcriptional signatures associated with GSC infiltration into the corpus callosum. Methods: We established an orthotopic xenograft model by implanting fluorescently labeled human GSCs into nude mouse brains. Tumor growth and invasion patterns were assessed using tissue clearing, light-sheet fluorescence microscopy, and histological analyses. To characterize region-specific molecular profiles, we performed microfluidic-based single-cell RNA expression analysis of 48 invasion- and stemness-related genes in cells isolated from the tumor bulk (TB) and corpus callosum (CC). Results: By six weeks post-implantation, GSCs displayed marked tropism for the corpus callosum, with distinct infiltration patterns captured by three-dimensional imaging. Single-cell gene expression profiling revealed significant differences in 7 of the 48 genes (14.6%) between TB- and CC-derived GSCs. These genes—NES, CCND1, GUSB, NOTCH1, E2F1, EGFR, and TGFB1—collectively defined a “corpus callosum invasion signature” (CC-Iv). CC-derived cells showed a unimodal, high-expression profile of CC-Iv genes, whereas TB cells exhibited bimodal distributions, suggesting heterogeneous transcriptional states. Importantly, higher CC-Iv expression correlated with worse survival in patients with low-grade gliomas. Conclusions: This multimodal approach identified a corpus callosum-specific invasion signature in glioma stem-like cells, revealing how local microenvironmental cues shape transcriptional reprogramming during infiltration. These findings provide new insights into the spatial heterogeneity of gliomas and highlight potential molecular targets for therapies designed to limit tumor spread through white matter tracts. Full article
(This article belongs to the Section Molecular Cancer Biology)
Show Figures

Figure 1

18 pages, 5356 KB  
Article
Block Copolymer–Sodium Oleate Complexes Through Electrostatic Interactions for Curcumin Encapsulation
by Evanthia Ganou, Michaila Akathi Pantelaiou, Varvara Chrysostomou, Karolina Olszowska, Barbara Trzebicka and Stergios Pispas
Materials 2025, 18(23), 5375; https://doi.org/10.3390/ma18235375 - 28 Nov 2025
Viewed by 344
Abstract
Polyelectrolyte-based complexes have attracted attention, as the interaction of the oppositely charged components results in nanoparticle formation through an easy but highly efficient method, avoiding the use of strong solvents, extreme temperatures, and toxic chemicals. Sodium oleate (NaOL) is a widely used surfactant [...] Read more.
Polyelectrolyte-based complexes have attracted attention, as the interaction of the oppositely charged components results in nanoparticle formation through an easy but highly efficient method, avoiding the use of strong solvents, extreme temperatures, and toxic chemicals. Sodium oleate (NaOL) is a widely used surfactant in the pharmaceutical industry due to its availability, eco-friendliness, and low cost. In the present study, the neutral-cationic block copolymer poly(oligo(ethylene glycol) methyl ether methacrylate)–b–quaternized poly(2-(dimethylamino) ethyl methacrylate) (POEGMA-b-Q(PDMAEMA)) is mixed with the anionic surfactant sodium oleate for the formation of nanoscale polyelectrolyte complexes through electrostatic interactions. Different weight ratios of copolymer to surfactant are studied. Then, the co-solvent protocol was implemented, and curcumin is successfully loaded in the formed particles for drug delivery applications. The size and morphology of the macromolecular complexes are examined via Dynamic Light Scattering (DLS) and Cryogenic Transmission Electron Microscopy (cryo-TEM). The methods that we have used have indicated that the polymer–surfactant complexes form spherical complexes, worm-like and vesicle-like structures. When curcumin was introduced, encapsulation was effectively achieved into micelles, giving rise to vesicle-like shapes. The success of curcumin encapsulation is confirmed by Ultraviolet–Visible absorption (UV–Vis) and fluorescence (FS) spectroscopy. POEGMA-b-Q(PDMAEMA)–sodium oleate polyelectrolyte complexes revealed promising attributes as efficient drug carrier systems for pharmaceutical formulations. Full article
(This article belongs to the Special Issue Νanoparticles for Biomedical Applications (2nd Edition))
Show Figures

Graphical abstract

11 pages, 2094 KB  
Article
Spatially Filtered Back Focal Plane Imaging for Directional Fluorescence Lifetime Study of Polaritonic States
by Povilas Jurkšaitis, Justina Anulytė, Evita Spalinskaitė, Ernesta Bužavaitė-Vertelienė, Vytautas Žičkus, Ieva Plikusienė and Zigmas Balevičius
Photonics 2025, 12(12), 1165; https://doi.org/10.3390/photonics12121165 - 27 Nov 2025
Viewed by 331
Abstract
Back focal plane (BFP) imaging has emerged as a widely used technique for investigating various nanoscale optical devices. The ability to provide the full angular distribution of emitted light has enabled the engineering of precise radiation patterns, enabling new advances in nanophotonics. Continuous [...] Read more.
Back focal plane (BFP) imaging has emerged as a widely used technique for investigating various nanoscale optical devices. The ability to provide the full angular distribution of emitted light has enabled the engineering of precise radiation patterns, enabling new advances in nanophotonics. Continuous improvements in the BFP imaging technique, including wavelength, polarization, and phase-resolved signal detection, have allowed us to gain crucial insights into the various optical and material properties of nanophotonic devices. In this study, we introduce a fluorescence lifetime-resolved BFP imaging configuration, which uses a spatial filtering technique in the Fourier plane to discriminate between different emission directions. Uniform silver film (45 nm) with a PMMA matrix layer of about 20 nm containing Rhodamine 6G fluorescent molecular dye was prepared and measured using total internal reflection ellipsometry (TIRE). A coupled oscillator model was used, and strong coupling was observed with a coupling strength of 160 meV. Time-correlated single-photon counting was used for the estimation of fluorescence lifetime in the sub-nanosecond regime, and a direction-dependent lifetime was observed in the BFP imaging configuration. This modified fluorescence-lifetime-resolved BFP microscopy method is essential for directly correlating the collective quantum dynamics (lifetime/decay rate) with the far-field radiation pattern (angle/coherence). It offers a critical tool for designing and optimizing quantum nanophotonic devices, such as polariton-based components and highly directional single-photon emitters, where controlling both excited-state dynamics and spatial coherence is paramount. Full article
Show Figures

Figure 1

15 pages, 3254 KB  
Article
Surface Polyphenol Coordination Drives Efficient Foliar Deposition of Pesticide Nanocarriers
by Manli Yu, Bo Cui, Lidong Cao, Qiliang Huang, Junwei Yao and Zhanghua Zeng
Nanomaterials 2025, 15(23), 1775; https://doi.org/10.3390/nano15231775 - 26 Nov 2025
Viewed by 365
Abstract
Pesticides play key roles in modern agricultural activities. Optimizing pesticide deposition is essential for maximizing utilization efficiency and minimizing unintended environmental impacts. While electrostatic, hydrogen, and covalent interactions have been extensively studied to modulate pesticide adhesion to leaf surfaces, the potential of metal [...] Read more.
Pesticides play key roles in modern agricultural activities. Optimizing pesticide deposition is essential for maximizing utilization efficiency and minimizing unintended environmental impacts. While electrostatic, hydrogen, and covalent interactions have been extensively studied to modulate pesticide adhesion to leaf surfaces, the potential of metal coordination bonding to enhance foliar deposition remains largely unexplored. In our work, abamectin-loaded PLA nanospheres coated in tannic acid (TA) (Abam@PLA) via the metal chelating ability of polyphenols (Abam@PLA-TA) were developed to improve abamectin retention on the surfaces of leaves. The chemical properties and morphological features of Abam@PLA-TA were characterized by scanning electron microscopy (SEM), transmission electron microscopy (TEM), Fourier transform infrared spectroscopy (FT-IR), and fluorescent imaging. The foliar retention of Abam@PLA-TA demonstrated that the tannic acid coating could significantly improve the adhesion ability and deposition efficiency of pesticides for crop leaves, which was mainly attributed to the hydrogen bonds between the polyphenols of TA and the polar groups of the wax layer. Moreover, Abam@PLA-TA exhibited better photostability capacity compared to the abamectin technical concentrate, which helps to protect light-sensitive pesticides from ultraviolet (UV) decomposition. This strategy opens up a simple but powerful avenue for the design of foliage adhesive systems and a new opportunity for the efficient utilization of pesticides. Full article
Show Figures

Graphical abstract

14 pages, 6942 KB  
Article
Anatomical Markers for Identification and Standardization of Crataegus mexicana, Commercially Marketed as “Raíz de Tejocote”
by Sebastian J. Adams, Laura Estupiñán-Pérez, Gloria Melisa González-Anduaga, Andrés Navarrete and Ikhlas A. Khan
Plants 2025, 14(23), 3607; https://doi.org/10.3390/plants14233607 - 26 Nov 2025
Viewed by 342
Abstract
Background: “Tejocote, manzanita, tejocotera”, and Mexican hawthorn are the popular common and commercial names of Crataegus mexicana Moc. & Sessé ex DC. This medicinal and edible plant species is widely used for weight loss and for treatment of cardiovascular, inflammatory, neurological, and respiratory [...] Read more.
Background: “Tejocote, manzanita, tejocotera”, and Mexican hawthorn are the popular common and commercial names of Crataegus mexicana Moc. & Sessé ex DC. This medicinal and edible plant species is widely used for weight loss and for treatment of cardiovascular, inflammatory, neurological, and respiratory infections. Several commercial products are marketed as “Raíz de Tejocote” for weight loss; however, these are frequently adulterated with other plants, other Crataegus species, or other parts of genuine C. mexicana. In this sense, this work aims to provide the anatomical features of the leaf and stem, and especially to authenticate the root of C. mexicana. Methods: The study utilized light microscopy, fluorescence microscopy, scanning electron microscopy, and energy-dispersive X-ray spectroscopy to identify the key characteristics that differentiate the market sample sold under the name Raíz de Tejocote. Results: Anatomical features revealed that the sample sold as Raiz de Tejocote is not a root but a stem. The absence of key diagnostic features such as cork, cortex, cambial layers, and sclereids in the cortex, and the presence of pith, uniseriate rays, radial vessel patterns, and clustered pits, strongly suggests that the market sample is adulterated, most likely derived from a stem of a Crataegus species, but not the C. mexicana. Conclusions: The anatomical comparison indicates that the market sample does not match the root or stem characters of C. mexicana. This comparative anatomical profiling can serve as a reliable authentication parameter, especially if the sample is taken for quality check as a whole, cut and sifted, or coarse powder form, based on the wood characteristics, xylem vessel and fiber characteristics provided. Full article
Show Figures

Graphical abstract

33 pages, 7384 KB  
Review
Nanoscale Imaging of Biological Tissues: Techniques, Challenges and Emerging Frontiers
by Rohit Kajla, Rebecca Leija-Cardenas, Meghraj Magadi Shivalingaiah, Muhammad Waqas Shabbir and Zihao Ou
Nanomaterials 2025, 15(23), 1752; https://doi.org/10.3390/nano15231752 - 22 Nov 2025
Viewed by 699
Abstract
Nanoscale characterization of biological tissues bridges molecular identity with structural, mechanical, and chemical organization, enabling high-resolution insights into intact specimens. This review provides a comprehensive overview of the principal imaging modalities that resolve cellular and subcellular features in biological tissues. Electron microscopy techniques [...] Read more.
Nanoscale characterization of biological tissues bridges molecular identity with structural, mechanical, and chemical organization, enabling high-resolution insights into intact specimens. This review provides a comprehensive overview of the principal imaging modalities that resolve cellular and subcellular features in biological tissues. Electron microscopy techniques offer ultrastructural details and volumetric reconstructions with sectioning and tomography techniques. Optical nanoscopy approaches such as single-molecule localization microscopy, stimulated emission depletion microscopy, structural illumination microscopy, and expansion microscopy achieve fluorescence-based mapping with tens-of-nanometer precision. Complementary platforms like atomic force microscopy and nanoscale secondary ion mass spectrometry extend nanoscale characterization into mechanical and chemical domains. Artificial intelligence has emerged as a transformative tool for segmentation, image restoration, and volumetric reconstruction, addressing bottlenecks in throughput and interpretability. From practical applications on biological tissues, we evaluate each technique’s strengths, limitations, and potential for clinical applications. The review concludes with a discussion on emerging directions, including live-tissue nanoscopy, correlative light and electron microscopy, and machine-driven high-throughput imaging for further investigation of nanoscale biological structures and functions. Full article
(This article belongs to the Special Issue Nanomaterials for Biomedical and Environmental Applications)
Show Figures

Figure 1

34 pages, 10503 KB  
Article
Polymeric Nanoparticles with Surface-Anchored Functional Groups as Chelating Agents for Calcium (Ca2+) and Magnesium (Mg2+) Ions to Inhibit Cellular Interactions
by Lazaro Ruiz-Virgen, Juan Luis Salazar-García, Ismael Arturo Garduño-Wilches, Marlon Rojas-López, Gabriela Martínez-Mejía, Rubén Caro-Briones, Nadia A. Vázquez-Torres, Andrés Castell-Rodríguez, Hugo Martínez-Gutiérrez, José Manuel del Río and Mónica Corea
Pharmaceuticals 2025, 18(12), 1774; https://doi.org/10.3390/ph18121774 - 21 Nov 2025
Viewed by 511
Abstract
Background: Cancer therapeutics development has been a challenge in medical and scientific areas due to their toxicity, limited biocompatibility, and unfortunate side effects. However, despite advances in early detection and the study of novel treatments, the mortality rate for breast cancer remains high, [...] Read more.
Background: Cancer therapeutics development has been a challenge in medical and scientific areas due to their toxicity, limited biocompatibility, and unfortunate side effects. However, despite advances in early detection and the study of novel treatments, the mortality rate for breast cancer remains high, making it a significant global health concern. Objectives: In this study, poly(methyl methacrylate) (PMMA) nanoparticles functionalized with acrylic acid (AA), fumaramide (FA), and curcumin (CUR) as chelating and inhibitor agents were synthesized by emulsion polymerization techniques. Methods and Results: Comprehensive physiochemical characterization studies based on gravimetry, dynamic light scattering (DLS), electrophoresis, Fourier transform infrared (FT-IR), ultraviolet–visible (UV–Vis) and photoluminescence (PL) spectroscopy, X-ray diffraction (XRD), and scanning electron microscopy (SEM) revealed a pH dependence of nanoparticles that exhibit structural changes upon interaction with calcium (Ca2+) and magnesium (Mg2+) ions. Calorimetric thermodynamic properties measured by isothermal titration calorimetry (ITC) confirmed chelating coordination and positive cooperativity between the nanoparticles and metal ions. In vitro studies showed the low cytotoxicity of nanoparticles by fibroblast proliferation, and their chelation process was observed by fluorescence microscopy, with the loss of interaction between cells. Conclusions: These results suggest that the functionalized nanoparticles have potential in drug delivery systems (DDS) for targeted breast cancer therapies, providing a promising polymer material for more efficient and less toxic treatments. Full article
Show Figures

Graphical abstract

12 pages, 7409 KB  
Article
Mie Voids for Single-Molecule Fluorescence Enhancement in Wavelength-Scale Detection Volumes
by Ivan Kuznetsov, Fedor Shuklin, Evgeny Ryabkov, Elena Barulina, Andrey Petukhov, Denis G. Baranov, Alexander Chernov and Aleksandr Barulin
Sensors 2025, 25(22), 7033; https://doi.org/10.3390/s25227033 - 18 Nov 2025
Viewed by 386
Abstract
Mie voids have been recently demonstrated as a promising nanophotonic platform for light manipulation and optical sensing. Moreover, the detection volumes of Mie void cavities exceed those of optical nanoantennas, making them appropriate for low-concentration single-molecule fluorescence biosensing. However, the fluorescence enhancement quantification [...] Read more.
Mie voids have been recently demonstrated as a promising nanophotonic platform for light manipulation and optical sensing. Moreover, the detection volumes of Mie void cavities exceed those of optical nanoantennas, making them appropriate for low-concentration single-molecule fluorescence biosensing. However, the fluorescence enhancement quantification of diffusing molecules in such optical antenna systems has not been addressed. Here, we explore Mie void ability to enhance the single-molecule fluorescence of diffusing fluorophores AF647 with the help of fluorescence correlation spectroscopy. The optimized structure confines 635 nm laser light within a well-defined excitation volume in the Mie void and provides the excitation intensity enhancement. We monitor the reduction in the number of molecules, signifying the detection volume reduction in the Mie void and an increase in single-molecule brightness up to 2.8 times. However, we reveal that the observed fluorescence enhancement appears limited owing to the azimuthally symmetric emission direction away from the optical axis when the molecules diffuse in the vicinity of the Mie void entrance. Altogether, this study demonstrates exploration of Mie void-based nanoantenna potential for single-molecule fluorescence spectroscopy applications. Full article
(This article belongs to the Special Issue Nanophotonic Materials and Sensor Devices)
Show Figures

Figure 1

18 pages, 2898 KB  
Article
Exploring the Biological and Chemical Properties of Emerging 3D-Printed Dental Resin Composites Compared to Conventional Light-Cured Materials
by Nikola Živković, Stefan Vulović, Miloš Lazarević, Anja Baraba, Aleksandar Jakovljević, Mina Perić, Jelena Mitrić and Aleksandra Milić Lemić
Materials 2025, 18(22), 5170; https://doi.org/10.3390/ma18225170 - 14 Nov 2025
Viewed by 562
Abstract
Advances in additive manufacturing have accelerated the development of 3D-printed dental resin composites. These materials contain a higher proportion of organic matrix and less filler than light-cured representatives, which may affect their behavior in the oral environment. This study aimed to evaluate the [...] Read more.
Advances in additive manufacturing have accelerated the development of 3D-printed dental resin composites. These materials contain a higher proportion of organic matrix and less filler than light-cured representatives, which may affect their behavior in the oral environment. This study aimed to evaluate the biological and chemical properties of 3D-printed dental resin composites before and after artificial aging, and to compare them with the light-cured representative. Specimens from a light-cured composite (Omnichroma—OMCR) and two 3D-printed composites (GT Temp PRINT—GTPR; SprintRay CROWN—SPRY) were subjected to aging treatments: unaged (T0) or thermocycled for 5000 (T1) and 10,000 cycles (T2). Biological evaluation was performed using MTT assay and Live/Dead cell fluorescence microscopy using human gingival fibroblasts, whereas Raman spectroscopy analysed materials’ structural changes. Materials exhibited good biocompatibility (>70% cell viability), with OMCR displaying greater variability. OMCR was more susceptible to chemical degradation under thermal stresses than both 3D-printed materials. Tested 3D-printed composites can provide comparable or even superior biological and chemical properties compared to light-cured representative, likely due to optimized resin formulations and post-curing protocols that improve polymer network organization and reduce residual monomer release. These findings support the potential of tested 3D-printed composites for manufacturing dental restorations. Full article
Show Figures

Graphical abstract

16 pages, 2065 KB  
Article
Detection, Quantification, and Characterisation of Microplastics in Maltese Bottled Water
by Josmar Camilleri, Anthea Agius Anastasi and Sophie Marie Briffa
Microplastics 2025, 4(4), 88; https://doi.org/10.3390/microplastics4040088 - 11 Nov 2025
Viewed by 1636
Abstract
Plastics play a pivotal role in various industries owing to their versatility in engineering their physical, mechanical, and chemical properties while exploiting their remarkable durability, light-weight nature, and cost-effectiveness. Yet, their widespread use has led to the pollution of Earth’s water systems. Over [...] Read more.
Plastics play a pivotal role in various industries owing to their versatility in engineering their physical, mechanical, and chemical properties while exploiting their remarkable durability, light-weight nature, and cost-effectiveness. Yet, their widespread use has led to the pollution of Earth’s water systems. Over time, plastic waste degrades into microplastics, particles smaller than 5 mm. Recent studies have highlighted the growing concerns associated with microplastics, especially in bottled beverages, including bottled water, with associated hazards still in the very early stages of being fully understood. Furthermore, the global understanding of the extent of microplastic contamination in the environment and along the food chain remains limited. This study aimed to detect, quantify, and characterise microplastics in bottled drinking water produced and sold in Malta. Samples from five brands were filtered, stained with Nile red, and quantified using fluorescence microscopy. The average microplastic concentration was found to be 35,877 ± 23,542 particles per litre, with 84% of samples exhibiting contamination, which was noted to be statistically significant. The average particle diameter was measured to be 2.3696 ± 0.0035 µm. Raman spectroscopy was used to chemically characterise 10 larger particles per brand (i.e., 50 samples), identifying the presence of cellulose, polyurethane, polymethyl methacrylate, polyethylene, and smaller quantities of other polymers. Morphological analysis classified 36 of the larger particles as fragments and 14 as fibres. Excluding laboratory-introduced contamination, the primary source of microplastic contamination in the analysed bottled water was traced to the bottle caps. Full article
Show Figures

Graphical abstract

17 pages, 4070 KB  
Article
Application of Amino Acid-Based Carbon Dots for the Treatment of Oral Bacteria and Oral Cancer Cells In Vitro Using a Dental Light-Curing Unit via ROS-Mediated Therapy
by So-Young Park, Wooil Kim, Unchul Shin, Yong Hoon Kwon, Franklin Garcia-Godoy and Hye-Ock Jang
Nanomaterials 2025, 15(21), 1677; https://doi.org/10.3390/nano15211677 - 5 Nov 2025
Viewed by 436
Abstract
In systemic diseases, controlling oral bacteria and cancer is an important issue. As biomaterials, recently, carbon dots (DSs) are the focus of a variety of studies owing to their extensive applicability in life sciences. In this study, the effectiveness of carbon dots (CDs) [...] Read more.
In systemic diseases, controlling oral bacteria and cancer is an important issue. As biomaterials, recently, carbon dots (DSs) are the focus of a variety of studies owing to their extensive applicability in life sciences. In this study, the effectiveness of carbon dots (CDs) for the elimination of both oral bacteria and oral cancer in vitro was assessed using a dental light-curing unit (LCU) as a light source. CDs were synthesized using an amino acid. The absorbance of CDs and the emission spectrum of the LCU were measured. The production of reactive oxygen species (ROS) was evaluated spectroscopically. Changes in glutathione (GSH) content were evaluated. Using oral bacteria and cancer cells, in vitro antibacterial and antitumor capabilities of CDs were evaluated under light irradiation. Confocal microscopy was used to observe live/dead cells and intracellular lipid peroxidation (LPO). The emission spectrum of the LCU fully matched the absorbance of CDs. After CD treatment, the initial peak absorbances of the p-nitrosodimethylaniline-imidazole (for singlet oxygen assay) and nitroblue tetrazolium (for superoxide oxide assay) solutions changed under light irradiation. The initial peak absorbance of the GSH assay solution decreased during and after light irradiation. Both CD-treated oral bacteria and oral cancer cells were near totally eliminated at 50 and 200 μg/mL concentrations, respectively, after light irradiation. In the live/dead cell and C11-BODIPY581/591 dye assays, red and green fluorescent spots were, respectively, observed in the CD-treated and light-irradiated cells. Accordingly, CDs effectively eliminated both oral bacteria and cancer cells in vitro in conjunction with dental LCU with less damage to normal cells through ROS-induced or ROS-initiated GSH depletion-induced intracellular LPO. Dental LCU plays a crucial role in ROS production through CD photoexcitation. Dental LUC has the potential to be used as a light source in dentistry for the treatment of oral bacteria and cancer cells. Full article
(This article belongs to the Section Biology and Medicines)
Show Figures

Figure 1

Back to TopTop