Sign in to use this feature.

Years

Between: -

Subjects

remove_circle_outline
remove_circle_outline
remove_circle_outline
remove_circle_outline
remove_circle_outline
remove_circle_outline
remove_circle_outline
remove_circle_outline
remove_circle_outline

Journals

remove_circle_outline
remove_circle_outline
remove_circle_outline
remove_circle_outline
remove_circle_outline
remove_circle_outline

Article Types

Countries / Regions

remove_circle_outline
remove_circle_outline
remove_circle_outline
remove_circle_outline
remove_circle_outline

Search Results (1,036)

Search Parameters:
Keywords = fecundity

Order results
Result details
Results per page
Select all
Export citation of selected articles as:
19 pages, 2362 KB  
Article
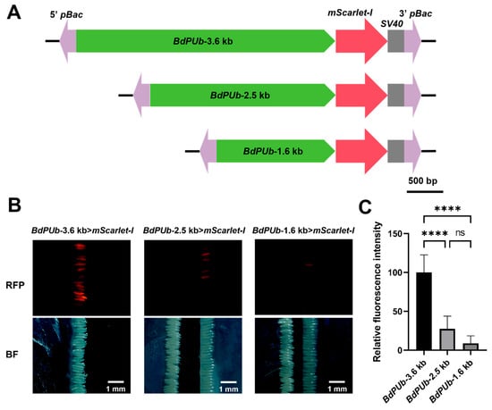
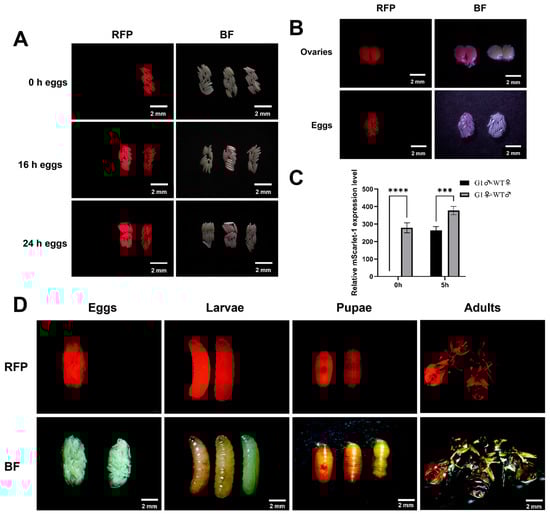
Assessment of Ubiquitous Promoters Driving Fluorescent Marker and Transposase Expression to Develop a High-Performance piggyBac Transgenic System in Bactrocera dorsalis
by Helin Jiang, Yulun Wu, Jun Cai, Xianwu Lin and Rihui Yan
Insects 2026, 17(3), 349; https://doi.org/10.3390/insects17030349 - 23 Mar 2026
Abstract
Bactrocera dorsalis (oriental fruit fly) is a destructive invasive pest threatening global agriculture. Although integrated pest management is applied, environmentally friendly genetic control methods are urgently needed. The development of such methods particularly relies on efficient genetic elements. In this study, we compared [...] Read more.
Bactrocera dorsalis (oriental fruit fly) is a destructive invasive pest threatening global agriculture. Although integrated pest management is applied, environmentally friendly genetic control methods are urgently needed. The development of such methods particularly relies on efficient genetic elements. In this study, we compared the transient expression of mScarlet-I driven by various Actin and PUb promoters in B. dorsalis embryos. The truncation of two strong promoters, BdActA3a and BdPUb, revealed that the 5.0-kb BdActA3a and 3.6-kb BdPUb promoters drove significantly higher expression than their truncated variants. Notably, the BdPUb promoter was highly effective in driving fluorescent protein expression in B. dorsalis. Using the 3.6-kb BdPUb promoter, we constructed a transposase plasmid BdPUb-3.6 kb>hyPBase. By co-injecting the BdPUb 3.6kb>mScarlet-I donor construct, we successfully generated a fluorescent transgenic strain with a transgenic efficiency of approximately 26%. The strain exhibited stage-specific fluorescence and maternal effect and the homozygotes showed fecundity comparable to wild-type controls. The high performance of the piggyBac transposase and the fluorescence screening system provides a substantial technical foundation for basic research and future development of genetically modified strains to control B. dorsalis. Full article
Show Figures

Figure 1

17 pages, 1141 KB  
Article
Lethal and Sublethal Effects of Selected Insecticides on the Eggs of the Predatory Bug Orius niger
by Isse Hassan Ali and Utku Yükselbaba
Insects 2026, 17(3), 346; https://doi.org/10.3390/insects17030346 - 21 Mar 2026
Abstract
The compatibility of insecticides with biological control agents is a critical component of integrated pest management (IPM). In this study, the lethal and sublethal effects of acrinactrin, chlorantraniliprole, flupyradifurone, pyriproxyfen, spinosad, and spiromesifen on the egg stage of Orius niger (Wollf) (Hemiptera: Anthocoridae) [...] Read more.
The compatibility of insecticides with biological control agents is a critical component of integrated pest management (IPM). In this study, the lethal and sublethal effects of acrinactrin, chlorantraniliprole, flupyradifurone, pyriproxyfen, spinosad, and spiromesifen on the egg stage of Orius niger (Wollf) (Hemiptera: Anthocoridae) were evaluated under laboratory conditions. Egg hatchability, immature survival, reproductive performance, and population parameters were analyzed using the age-stage, two-sex life table. Egg hatchability was lowest in the acrinactrin treatment (51%) and highest in the pyriproxyfen treatment (93%). Nymphal survival varied from 0% to 80%, with acrinactrin causing complete mortality and a significant reduction in spinosad, while the highest nymphal survival and population growth was recorded in spiromesifen treatment. The intrinsic rate of increase (r, day−1) was 0.00, 0.05, 0.05, 0.08, 0.004, and 0.06 for acrinactrin, chlorantraniliprole, flupyradifurone, pyriproxyfen, spinosad, and spiromesifen, respectively, while fecundity (F, eggs female−1) values were 0, 15.20, 15.83, 42.32, 10.37, and 21.85, respectively. According to the International Organization for Biological Control (IOBC) classification, acrinactrin was harmful, spinosad moderately harmful, and the remaining insecticides slightly harmful to O. niger eggs. Pyriproxyfen and spiromesifen were the most compatible with IPM programs. Caution is warranted for chlorantraniliprole due to its effects on reproductive parameters, whereas spinosad and acrinactrin should be avoided on O. niger eggs. Full article
(This article belongs to the Section Insect Physiology, Reproduction and Development)
Show Figures

Figure 1

15 pages, 1523 KB  
Article
Unexpected Persistence of the Predatory Mite Amblyseius andersoni Under Insecticide Exposure in Italian Apple Orchards
by Guillaume Serra, Letizia Ripamonti, Venkata Avinash Addanki, Paola Tirello, Carlo Duso and Alberto Pozzebon
Insects 2026, 17(3), 338; https://doi.org/10.3390/insects17030338 - 20 Mar 2026
Abstract
Predatory mites are key natural enemies in perennial crops, and their conservation is fundamental to ensure biocontrol of several pests. Yet their susceptibility to insecticides may compromise their role in Integrated Pest Management (IPM). In the past, pyrethroids proved to be poorly selective [...] Read more.
Predatory mites are key natural enemies in perennial crops, and their conservation is fundamental to ensure biocontrol of several pests. Yet their susceptibility to insecticides may compromise their role in Integrated Pest Management (IPM). In the past, pyrethroids proved to be poorly selective insecticides towards predatory mites, but in various countries their use recently increased in fruit orchards to counteract invasive pests. In this study, we assessed the effects of pyrethroids on the predatory mite Amblyseius andersoni through field experiments in apple orchards and laboratory assays on different strains. Field trials showed that A. andersoni populations remained unaffected by pyrethroid applications. Laboratory assays revealed intraspecific variation in A. andersoni populations: one commercial strain was highly susceptible to deltamethrin, whereas other commercial or field-collected strains were not affected, with no apparent sub-lethal effect on fecundity. These results underscore the contrasting susceptibility among predatory mite strains. From an IPM perspective, the lack of susceptibility to pyrethroids in A. andersoni may sustain biological control where insecticide use is unavoidable. Our findings stress the importance of evaluation procedures in toxicological studies, in particular the need to compare different strains, and of further investigation on predatory mite resistance. The implications for conservation programs in perennial cropping systems are addressed hereafter. Full article
(This article belongs to the Section Insect Pest and Vector Management)
Show Figures

Figure 1

15 pages, 1458 KB  
Article
Sublethal Broflanilide Exposure Induces Developmental and Reproductive Costs and Early Detoxification Responses in Tuta absoluta
by Binbin Dong, Xiaoqian Yao, Yalan Sun and Chunmeng Huang
Horticulturae 2026, 12(3), 381; https://doi.org/10.3390/horticulturae12030381 - 19 Mar 2026
Abstract
The tomato leaf miner, Tuta absoluta (Meyrick) (Lepidoptera: Gelechiidae), poses a significant threat to global tomato production. However, environmentally sustainable management strategies for this pest, as well as its mechanisms of insecticide resistance, remain insufficiently understood. Broflanilide, a novel meta-diamide compound, can bind [...] Read more.
The tomato leaf miner, Tuta absoluta (Meyrick) (Lepidoptera: Gelechiidae), poses a significant threat to global tomato production. However, environmentally sustainable management strategies for this pest, as well as its mechanisms of insecticide resistance, remain insufficiently understood. Broflanilide, a novel meta-diamide compound, can bind specifically to the transmembrane domain of the RDL subunit, causing prolonged opening of the chloride channel, disruption of neurotransmission, and ultimately insect paralysis and death. This study employed the leaf immersion method to conduct bioassays on the second-instar larvae of T. absoluta to evaluate physiological responses to sublethal concentrations of the novel amide insecticide broflanilide. Subsequently, high-throughput transcriptome sequencing was performed to investigate changes in gene expression and metabolic pathways. Bioassay results determined the larval sublethal concentrations of broflanilide to be 0.136 mg/L (LC10) and 0.210 mg/L (LC30). Sublethal exposure significantly prolonged the larval period, reduced pupal weight, and inhibited fecundity of female adults. Transcriptomic and qPCR analyses revealed that, compared with the control (CK), expression of the vitellogenin gene Vg decreased by 15.99% and 30.27% under LC10 and LC30 treatments, respectively, while its receptor gene VgR decreased by 11.56% and 24.49%. Similarly, expression of chitin synthase genes chs1 and chs2 declined by 13.56% and 30.17% (chs1), and 7.85% and 19.45% (chs2), respectively. Gene expression analysis elucidated how sublethal insecticides treatment impact larval development and fecundity. Furthermore, the study revealed upregulation of cytochrome P450-mediated detoxification pathways and Toll/Imd immune signaling pathways under broflanilide stress, indicating activation of a coordinated defense response in T. absoluta. Sublethal broflanilide exposure modulated larval gene expression to balance growth, development, and stress adaptation. Such exposure exerts selective pressure on susceptible populations, potentially driving adaptive shifts in detoxification metabolism and contributing to the development of field resistance. These findings advance our understanding of the sublethal effects of novel insecticides and provide valuable insights for insecticide deployment strategies and resistance management. Full article
(This article belongs to the Section Insect Pest Management)
Show Figures

Figure 1

13 pages, 756 KB  
Article
Geographic Divergence in Heat Tolerance and Cross-Generational Responses of the Invasive Mealybug Dysmicoccus neobrevipes
by Yusha Wang, Dewei Li, Huiwen Huang, Andrew G. S. Cuthbertson, Zhongshi Zhou and Zhenqiang Qin
Insects 2026, 17(3), 328; https://doi.org/10.3390/insects17030328 - 17 Mar 2026
Viewed by 99
Abstract
As a result of global climate change, insects are increasingly being exposed to extreme temperature events; yet population-level variation in heat tolerance and its underlying mechanisms remain poorly understood. In this study, we investigated thermal adaptation in four geographically distinct populations of the [...] Read more.
As a result of global climate change, insects are increasingly being exposed to extreme temperature events; yet population-level variation in heat tolerance and its underlying mechanisms remain poorly understood. In this study, we investigated thermal adaptation in four geographically distinct populations of the invasive mealybug Dysmicoccus neobrevipes from southern China. The populations were subjected to acute heat stress across a gradient of temperatures where survival, fecundity, offspring viability, and sex ratio were quantified. We found pronounced geographic divergence in upper thermal limits: populations from warmer regions (Guangdong and Hainan) exhibited better survival, more stable reproductive output, and greater tolerance in offspring compared with populations from cooler regions (Guangxi and Yunnan). Thermal responses followed a nonlinear pattern, with moderate heat often enhancing performance, while temperatures above physiological thresholds triggered abrupt declines. Under heat stress, life-history strategies differed among populations, with some exhibiting stress-induced reproductive investment and others showing vulnerability across all traits. Importantly, acute heat exposure produced cross-generational effects, highlighting that parental thermal history can influence offspring performance. These results demonstrate that population-specific climatic adaptation, nonlinear physiological limits, and life-history trade-offs jointly shape thermal tolerance. Understanding these mechanisms provides a predictive framework for anticipating invasive pest expansion under future climatic warming and informs region-specific pest management strategy development. Full article
(This article belongs to the Section Insect Physiology, Reproduction and Development)
Show Figures

Figure 1

35 pages, 1368 KB  
Review
A Review of Artificial Diets for Aphids (Hemiptera: Aphididae)
by Rongrong Gao, Qingqiu Zeng, Ming Zhu, Zhentao Ren and Kun Xue
Insects 2026, 17(3), 326; https://doi.org/10.3390/insects17030326 - 17 Mar 2026
Viewed by 111
Abstract
Aphids are among the most significant agricultural pests worldwide. Artificial diets are a critical foundation for aphid physiological and biochemical research and the development of pest control technology. However, their phloem sap-feeding habits, extraoral digestion characteristics, and host specificities pose numerous challenges to [...] Read more.
Aphids are among the most significant agricultural pests worldwide. Artificial diets are a critical foundation for aphid physiological and biochemical research and the development of pest control technology. However, their phloem sap-feeding habits, extraoral digestion characteristics, and host specificities pose numerous challenges to the development of artificial diets for aphids, including population degradation, reduced fecundity during long-term rearing, and a lack of methodological diversity in dietary formulation research. In this review, we summarize the research on artificial diets for aphids, encompassing the history of artificial rearing, rearing methods, and nutritional composition analysis of these diets. Furthermore, we discuss the optimization of diet formulations based on aphid digestive enzymes and symbiotic bacteria. We aim to synthesize successful developments of artificial diets for aphids and extend their application to diverse aphid species. Future development of artificial aphid diets should focus on matching the types and contents of nutritional elements with the digestive enzymes and gut microbes of aphids. It is necessary to develop specific artificial diets for targeted aphid populations rather than merely adopting successful formulations and experience with Myzus persicae or Acyrthosiphon pisum. In addition, automated and large-scale aphid rearing devices should be developed, and further research on population degradation during long-term aphid rearing is required to explore multifaceted solutions involving nutritional and environmental aspects. Full article
(This article belongs to the Special Issue Science of Insect Rearing Dynamics: Discovery-Based Inquiry)
Show Figures

Figure 1

12 pages, 2086 KB  
Article
Effects of Different Sugar Types on Longevity, Fecundity, and Nutrient Metabolism in Sclerodermus guani Xiao et Wu (Hymenoptera: Bethylidae)
by Zhen-Jie Hu, Shao-Qing Qiu, Bo Min, Xin-Jie Yao and Meng-Yao Jia
Insects 2026, 17(3), 315; https://doi.org/10.3390/insects17030315 - 14 Mar 2026
Viewed by 179
Abstract
Sclerodermus guani Xiao et Wu, 1983 plays a significant role in the biological control of agricultural and forestry pests. To investigate whether different sugar types significantly affect the longevity, fecundity, and nutrient reserves of female S. guani adults, this study provided 1 mol/L [...] Read more.
Sclerodermus guani Xiao et Wu, 1983 plays a significant role in the biological control of agricultural and forestry pests. To investigate whether different sugar types significantly affect the longevity, fecundity, and nutrient reserves of female S. guani adults, this study provided 1 mol/L solutions of sucrose, fructose, glucose, mannose, or trehalose under laboratory conditions, with a distilled water group serving as the control. The longevity and nutrient content of parasitoids were measured after varying feeding durations, while fecundity was assessed in preliminary experiments. The results demonstrated that prolonged sugar feeding significantly extended parasitoid longevity, with fructose, glucose, and sucrose exhibiting the most pronounced effects and no significant differences among them. Nutrient analysis revealed that sugar consumption significantly increased total carbohydrate content, slowed lipid depletion, and promoted protein accumulation. Sucrose, fructose, and glucose outperformed other sugars and the control in these aspects. Fecundity assays indicated that glucose and trehalose significantly shortened the pre-oviposition period and enhanced egg production. In conclusion, nutritional supplementation markedly improves the longevity and reproductive performance of S. guani, with 1 mol/L glucose identified as the optimal dietary source. Full article
(This article belongs to the Section Insect Physiology, Reproduction and Development)
Show Figures

Figure 1

18 pages, 948 KB  
Article
Supplementation of Maize- and Cowpea Seed-Based Artificial Diets with Diverse Pollen Sources Affects the Demographic Features of Leucania loreyi (Duponchel, 1827) (Lepidoptera: Noctuidae)
by Maryam Jafari, Seyed Ali Hemmati and Lukasz L. Stelinski
Insects 2026, 17(3), 307; https://doi.org/10.3390/insects17030307 - 12 Mar 2026
Viewed by 239
Abstract
Leucania loreyi (Duponchel, 1827) is a major lepidopteran pest that infests a wide range of crops worldwide. Effective mass production of insects for pest management programs depends on the availability of suitable artificial diets. Here, we evaluated 14 artificial diets (D1–D14) formulated from [...] Read more.
Leucania loreyi (Duponchel, 1827) is a major lepidopteran pest that infests a wide range of crops worldwide. Effective mass production of insects for pest management programs depends on the availability of suitable artificial diets. Here, we evaluated 14 artificial diets (D1–D14) formulated from maize or cowpea seeds (19.5 g) plus standard diet components and supplemented with 1 g of pollen from different sources (rapeseed, date palm, maize, common hollyhock, saffron, and honey bee), along with control diets. We assessed their effects on demographic traits of L. loreyi. The maize seed–maize pollen diet (D3) and the cowpea seed–maize pollen diet (D10) produced the shortest developmental times (37.53 and 38.10 days, respectively), whereas the maize seed–saffron pollen (D5) and cowpea seed–saffron pollen (D12) diets resulted in the longest development (45.83 and 45.56 days, respectively). Diet also D3 yielded the shortest adult and total pre-oviposition periods (APOP and TROP), the greatest female longevity, and the highest fecundity and net reproductive rate (R0) (801.69 and 88.69 offspring, respectively). In contrast, diet D12 produced the lowest fecundity and R0 (339.73 and 68.15 offspring, respectively). Consistent with these patterns, D3 generated the highest intrinsic rate of increase (r) and finite rate of increase (λ), while diets D5 and D12 were associated with lower population growth rates. Cluster analysis further identified D3 as the most nutritionally favorable formulation under our experimental conditions, supporting its potential utility for large-scale L. loreyi rearing. Full article
(This article belongs to the Section Insect Physiology, Reproduction and Development)
Show Figures

Figure 1

23 pages, 1231 KB  
Article
Synergistic Effects of Multiple Non-Native Species and Phenotypic Plasticity Facilitate the Establishment of Yellow Catfish (Pelteobagrus fulvidraco) in Lake Erhai, a Subtropical Plateau Lake: Trophic Expansion and Robust Body Condition
by Chuanyan Zhong, Zhuanxing Shao, Weile Chu, Jimeng Feng, Jian Shen, Xinze Wang and Xiaowen Long
Fishes 2026, 11(3), 155; https://doi.org/10.3390/fishes11030155 - 8 Mar 2026
Viewed by 216
Abstract
The successful establishment of non-native fish often relies on life-history plasticity and opportunistic trophic strategies. This study elucidates the invasion mechanisms of the non-native yellow catfish (Pelteobagrus fulvidraco) in Lake Erhai, a plateau lake in China, by integrating morphometrics, stable isotope [...] Read more.
The successful establishment of non-native fish often relies on life-history plasticity and opportunistic trophic strategies. This study elucidates the invasion mechanisms of the non-native yellow catfish (Pelteobagrus fulvidraco) in Lake Erhai, a plateau lake in China, by integrating morphometrics, stable isotope analysis, and DNA metabarcoding. Our results reveal a “triple mechanism” driving this invasion success. First, the population exhibits significant phenotypic plasticity, manifesting as enhanced somatic growth and superior body condition (mean condition factor: 1.92) and sexually dimorphic growth favoring males. Second, DNA metabarcoding confirms a broad trophic niche dominated by zooplankton (31.70%) and, critically, other non-native fishes (Hypomesus nipponensis and Neosalanx taihuensis), providing strong empirical support for the synergistic effects of multiple non-native species. This predation on high-energy forage fish likely fuels the observed somatic growth and high reproductive output, counteracting the typical size-reduction trade-offs often seen in biological invasions. Third, reproductive assessment indicates a protracted spawning period (spanning at least from spring through summer) and an absolute fecundity (mean: 8471 ± 2194 eggs) consistent with its strategy of producing larger, high-quality eggs, significantly exceeding that of native riverine populations. These findings suggest that P. fulvidraco effectively exploits altered food webs—specifically pre-existing invasive prey—to maximize somatic growth and reproductive output, thereby establishing dominance in the plateau lake ecosystem. Therefore, effective management strategies must go beyond single-species control and prioritize controlling pre-existing invasive forage fish to disrupt the facilitation pathway driven by ecosystem alteration by invasive species. Full article
(This article belongs to the Special Issue Ecology of Fish: Age, Growth, Reproduction and Feeding Habits)
Show Figures

Figure 1

14 pages, 4923 KB  
Article
Within-Reef and Within-Creek Relatedness Contributes to Fine-Scale Population Structure in Oysters Along the Georgia Coast
by J. Scott Harrison, Sarah Batchelor, Jessica C. Watts and John M. Carroll
Fishes 2026, 11(3), 154; https://doi.org/10.3390/fishes11030154 - 7 Mar 2026
Viewed by 254
Abstract
Marine species with high fecundity and larvae with long-distance dispersal potential can have complex population genetic patterns. Characterizing population structure in these species is important for understanding their ecology and life history and designing management strategies. The eastern oyster (Crassostrea virginica) [...] Read more.
Marine species with high fecundity and larvae with long-distance dispersal potential can have complex population genetic patterns. Characterizing population structure in these species is important for understanding their ecology and life history and designing management strategies. The eastern oyster (Crassostrea virginica) is both ecologically and economically important but has experienced recent population declines. Characterizing genetic variation in regional C. virginica populations will contribute to conservation and restoration practices. We used 20 nuclear microsatellite loci to examine genetic diversity, population structure, and kinship within and among wild oyster populations in coastal Georgia. Oysters were sampled from multiple fringe reefs within a single tidal creek and from four estuarine creeks spanning approximately 115 km of coastline. Genetic diversity was high across all sites, but modest yet significant population structure was detected at both local and regional scales. Within a single creek, significant genetic differentiation was observed among reefs separated by only a few kilometers. Kinship analyses revealed significantly higher relatedness within reefs and within creeks than among locations relative to random expectations. These results indicate that regional coastal dynamics, kin aggregation, local retention, and sweepstakes reproductive success contribute to fine-scale genetic structure despite high dispersal potential. Our findings suggest that accounting for local retention is important when designing oyster restoration, broodstock selection, and management strategies in dynamic estuarine and coastal environments. Full article
(This article belongs to the Special Issue Biology and Culture of Marine Invertebrates)
Show Figures

Figure 1

15 pages, 3204 KB  
Article
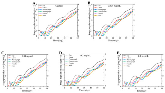
Effects of Single-Walled Carbon Nanotubes on the Development and Reproductive Performance of Tetranychus turkestani
by Qiancheng Wei, Xiaojun Wang, Kedi Zhao, Heli Qu, Chunjuan Wang, Feng Liu and Yiying Zhao
Insects 2026, 17(3), 284; https://doi.org/10.3390/insects17030284 - 5 Mar 2026
Viewed by 272
Abstract
Carbon nanotubes (CNTs) show strong potential for improving crop productivity and stress resilience, but their direct effects on agricultural pests require careful evaluation. Here, we assessed single-walled CNTs (SWCNTs) on the spider mite Tetranychus turkestani (Acari: Tetranychidae) using an age-stage, two-sex life table. [...] Read more.
Carbon nanotubes (CNTs) show strong potential for improving crop productivity and stress resilience, but their direct effects on agricultural pests require careful evaluation. Here, we assessed single-walled CNTs (SWCNTs) on the spider mite Tetranychus turkestani (Acari: Tetranychidae) using an age-stage, two-sex life table. Leaf disks treated with SWCNTs (0.004, 0.04, 0.2, 0.4 mg/mL) were used to measure development, survival, and reproduction. SWCNT exposure significantly prolonged pre-adult development and reduced female fecundity in a concentration-dependent manner. Population parameters (r, λ) declined significantly in treated groups, while mean generation time (T) increased with concentration. At 0.4 mg/mL, fecundity dropped to 40.57 ± 2.42 offspring per female and population projection was lowest. Overall, SWCNTs inhibited mite development and reproduction in a concentration-dependent manner, providing a demographic basis for ecological risk assessment and suggesting potential utility as a tool or carrier system for integrated spider mite management. Full article
(This article belongs to the Section Insect Pest and Vector Management)
Show Figures

Figure 1

11 pages, 824 KB  
Article
Survival, Development, and Reproduction of Aphis glycines (Hemiptera: Aphididae) Under a Diurnal Temperature of 33 °C over Three Generations
by Qi Wang, Yifan Tian, Wantong Zou, Yanpeng Liu, Cirui Wu, Zhenqi Tian and Jian Liu
Agronomy 2026, 16(5), 555; https://doi.org/10.3390/agronomy16050555 - 2 Mar 2026
Viewed by 353
Abstract
The soybean aphid, Aphis glycines Matsumura, is an important pest in soybean, Glycine max (L.) Merrill. To investigate the adaptability of various A. glycines generations to high temperatures, this study assessed various life parameters of A. glycines exposed to a diurnal temperature of [...] Read more.
The soybean aphid, Aphis glycines Matsumura, is an important pest in soybean, Glycine max (L.) Merrill. To investigate the adaptability of various A. glycines generations to high temperatures, this study assessed various life parameters of A. glycines exposed to a diurnal temperature of 33 °C and a nocturnal temperature of 20 °C (33 °C/20 °C) over three generations, compared to a diurnal temperature of 25 °C and a nocturnal temperature of 20 °C (25 °C/20 °C), by life table approach. The adult survival rates of A. glycines in the first (G1), second (G2), and third generations (G3) at 33 °C/20 °C were found to be lower than those at 25 °C/20 °C. Additionally, exposure to 33 °C/20 °C reduced aphid total longevity, oviposition day, and fecundity for G1, G2, and G3 compared to 25 °C/20 °C. These findings indicate that A. glycines can develop and reproduce at a diurnal temperature of 33 °C across the three tested generations, albeit with variations in certain life parameters compared to 25 °C. The results are important for understanding the adaptability of A. glycines to temperature fluctuations and for predicting the population dynamics of this pest in soybeans in Heilongjiang, China, which is currently experiencing rising environmental temperatures. Full article
(This article belongs to the Section Pest and Disease Management)
Show Figures

Figure 1

16 pages, 2014 KB  
Article
Hypomagnetic Fields Influence the Developmental Duration, Fecundity and Temperature Stress Resistance of Drosophila melanogaster via Frataxin-Associated Traits
by Huiming Kang, Guijun Wan, Junzheng Zhang and Weidong Pan
Biology 2026, 15(5), 391; https://doi.org/10.3390/biology15050391 - 27 Feb 2026
Viewed by 314
Abstract
Frataxin is a highly conserved mitochondrial protein that plays a key role in iron homeostasis and metabolism, and its deficiency leads to oxidative stress, mitochondrial dysfunction, and neurodegeneration. Hypomagnetic fields (HMF) can lead to various biological effects including increased oxidative stress, neurological and [...] Read more.
Frataxin is a highly conserved mitochondrial protein that plays a key role in iron homeostasis and metabolism, and its deficiency leads to oxidative stress, mitochondrial dysfunction, and neurodegeneration. Hypomagnetic fields (HMF) can lead to various biological effects including increased oxidative stress, neurological and developmental disorders; yet, their effects acting as environmental stressors that exacerbate the inherent metabolic vulnerabilities in frataxin-deficient Drosophila melanogaster flies are still unknown. In this study, the bio-effects of HMF on growth, development, reproduction, and temperature stress resistance of frataxin-silenced flies were investigated. The results showed that HMF extended egg-to-adult and pupa developmental durations of both the control line of repo-GAL4; tub-GAL80^ts>GFP-RNAi (GFP-RNAi) and frataxin-deficient line of repo-GAL4; tub-GAL80^ts>fh RNAi (fh-RNAi) compared to those reared under a geomagnetic field (GMF). Compared with GMF, HMF significantly increased offspring fecundity in fh-RNAi flies, whereas the change in GFP-RNAi controls was not significant, while showing no significant effects on the adult weight of fh-RNAi flies. The impact of HMF on temperature stress resistance was particularly specific: it enhanced recovery from chill coma in control (GFP-RNAi) flies, while it accelerated recovery from heat shock in frataxin-silenced (fh-RNAi) flies. The mechanisms through which HMF modulate frataxin-associated phenotypes at a fundamental physical level warrant further investigation. Full article
Show Figures

Graphical abstract

15 pages, 3516 KB  
Article
Insect-Resistant Variety Populus deltoides ‘Shalinyang’ May Decrease Anoplophora glabripennis Females’ Fecundity by Suppressing the Serine/Threonine Kinase AglaAkt Gene
by Hui-Quan Sun, Yu-Jun Kong, Qiu-Mei Zhong, Xin-Yi Liu, Fei-Fei Cui, Jian-Feng Liu, Zhi Su and Jian-Rong Wei
Insects 2026, 17(3), 250; https://doi.org/10.3390/insects17030250 - 27 Feb 2026
Viewed by 303
Abstract
Anoplophora glabripennis Motschulsky (Coleoptera: Cerambycidae) is notorious for its wide host range, serious damage caused, and the difficulties involved in controlling it. Populus deltoides ‘Shalinyang’ (PdS) has demonstrated a strong inhibitory effect on the larval growth and the adult lifespan of A. glabripennis [...] Read more.
Anoplophora glabripennis Motschulsky (Coleoptera: Cerambycidae) is notorious for its wide host range, serious damage caused, and the difficulties involved in controlling it. Populus deltoides ‘Shalinyang’ (PdS) has demonstrated a strong inhibitory effect on the larval growth and the adult lifespan of A. glabripennis and can be used as an “attract-and-kill” tree in mixed shelterbelt construction. However, how A. glabripennis react to this resistant poplar remains unclear. This research employed transcriptomics techniques to study transcriptional responses in the midgut of A. glabripennis after consuming PdS, Elaeagnus angustifolia L. (EA), and Salix matsudana Koidz (SM), respectively. One of the key findings revealed that the PIK3-Akt signaling pathway was suppressed in A. glabripennis feeding on PdS compared with those feeding on EA or SM. Further RNA interference results demonstrated that silencing the AglaAkt gene significantly decreased the levels of AKT, phospho-AKT, vitellogenin, vitellogenin receptor, and vitellin in A. glabripennis. Therefore, we speculate that the AglaAkt gene may be an underlying target gene that causes the low reproductive capacity of A. glabripennis when feeding on PdS. This finding provides important insights into the role of the AglaAkt gene in mediating the reproductive development in A. glabripennis and its molecular response to the resistant poplar. Full article
(This article belongs to the Section Insect Molecular Biology and Genomics)
Show Figures

Figure 1

14 pages, 867 KB  
Article
Mating Modifies the Survival and Oviposition of Tetranychus merganser Boudreaux (Acari: Tetranychidae) Females on Five Host Plants
by Ernesto Aldape-Rodríguez, Julio César Chacón-Hernández, Salvador Ordaz-Silva, Yolanda del Rocío Moreno-Ramírez, Imelda Virginia López-Sánchez, Mario Rocandio-Rodríguez, Agustín Hernández-Juárez and Sandra Grisell Mora-Ravelo
Agriculture 2026, 16(5), 507; https://doi.org/10.3390/agriculture16050507 - 26 Feb 2026
Viewed by 181
Abstract
Tetranychus merganser Boudreaux (Acari: Tetranychidae) is a significant pest of papaya (Carica papaya L.) crops. The behavior of female spider mites is altered by interaction with males. However, the cost of this interaction between male and female T. merganser has not been [...] Read more.
Tetranychus merganser Boudreaux (Acari: Tetranychidae) is a significant pest of papaya (Carica papaya L.) crops. The behavior of female spider mites is altered by interaction with males. However, the cost of this interaction between male and female T. merganser has not been studied. This study aimed to determine the effect of mating on the survival, longevity, and daily oviposition of female T. merganser on five plant species. By comparing virgin and mated females, we tested the hypothesis that mating with a male affects female behavior, leading to greater survival and daily oviposition in virgin females than in mated females. The survival over the entire adult lifespan of mated females was lower than that of virgin females. The mean number of eggs laid by mated females was also lower compared to virgin females. Additionally, mated females initiated oviposition earlier than virgin females, which may suggest male-induced stress or harassment. Full article
(This article belongs to the Section Crop Protection, Diseases, Pests and Weeds)
Show Figures

Figure 1

Back to TopTop