Sign in to use this feature.

Years

Between: -

Subjects

remove_circle_outline
remove_circle_outline
remove_circle_outline
remove_circle_outline
remove_circle_outline

Journals

Article Types

Countries / Regions

Search Results (27)

Search Parameters:
Keywords = fault-sensitive IMF

Order results
Result details
Results per page
Select all
Export citation of selected articles as:
19 pages, 7521 KB  
Article
ResNet + Self-Attention-Based Acoustic Fingerprint Fault Diagnosis Algorithm for Hydroelectric Turbine Generators
by Wei Wang, Jiaxiang Xu, Xin Li, Kang Tong, Kailun Shi, Xin Mao, Junxue Wang, Yunfeng Zhang and Yong Liao
Processes 2025, 13(8), 2577; https://doi.org/10.3390/pr13082577 - 14 Aug 2025
Viewed by 382
Abstract
To address the issues of reduced operational efficiency, shortened equipment lifespan, and significant safety hazards caused by bearing wear and blade cavitation in hydroelectric turbine generators due to prolonged high-load operation, this paper proposes a ResNet + self-attention-based acoustic fingerprint fault diagnosis algorithm [...] Read more.
To address the issues of reduced operational efficiency, shortened equipment lifespan, and significant safety hazards caused by bearing wear and blade cavitation in hydroelectric turbine generators due to prolonged high-load operation, this paper proposes a ResNet + self-attention-based acoustic fingerprint fault diagnosis algorithm for hydroelectric turbine generators. First, to address the issue of severe noise interference in acoustic signature signals, the ensemble empirical mode decomposition (EEMD) is employed to decompose the original signal into multiple intrinsic mode function (IMF) components. By calculating the correlation coefficients between each IMF component and the original signal, effective components are selected while noise components are removed to enhance the signal-to-noise ratio; Second, a fault identification network based on ResNet + self-attention fusion is constructed. The residual structure of ResNet is used to extract features from the acoustic signature signal, while the self-attention mechanism is introduced to focus the model on fault-sensitive regions, thereby enhancing feature representation capabilities. Finally, to address the challenge of model hyperparameter optimization, a Bayesian optimization algorithm is employed to accelerate model convergence and improve diagnostic performance. Experiments were conducted in the real working environment of a pumped-storage power station in Zhejiang Province, China. The results show that the algorithm significantly outperforms traditional methods in both single-fault and mixed-fault identification, achieving a fault identification accuracy rate of 99.4% on the test set. It maintains high accuracy even in real-world scenarios with superimposed noise and environmental sounds, fully validating its generalization capability and interference resistance, and providing effective technical support for the intelligent maintenance of hydroelectric generator units. Full article
Show Figures

Figure 1

31 pages, 21587 KB  
Article
Bearing Fault Feature Extraction Method Based on Adaptive Time-Varying Filtering Empirical Mode Decomposition and Singular Value Decomposition Denoising
by Xuezhuang E, Wenbo Wang and Hao Yuan
Machines 2025, 13(1), 50; https://doi.org/10.3390/machines13010050 - 13 Jan 2025
Cited by 1 | Viewed by 1274
Abstract
Aiming to address the difficulty in extracting the early weak fault features of bearings under complex operating conditions, a fault diagnosis method is proposed based on the adaptive fusion of time-varying filtering empirical mode decomposition (TVF-EMD) modal components and singular value decomposition (SVD) [...] Read more.
Aiming to address the difficulty in extracting the early weak fault features of bearings under complex operating conditions, a fault diagnosis method is proposed based on the adaptive fusion of time-varying filtering empirical mode decomposition (TVF-EMD) modal components and singular value decomposition (SVD) noise reduction. First, the snake optimization (SO) technique is used to optimize the TVF-EMD algorithm in order to determine the optimal parameters that match the input signal. Then, the bearing signal is divided into a number of intrinsic mode functions (IMFs) using TVF-EMD in order to reduce the nonlinearity and non-stationary characteristics of the fault signal. An index for the envelope fault information energy ratio (EFIER) is created to overcome the drawback of there being too many IMF components after TVF-EMD decomposition. The IMF components are ranked in descending order according to the EFIER, and they are fused according to the maximum principle of the energy ratio of envelope fault information until the optimal fusion component is determined. Finally, the fault feature is extracted when the optimal fusion component is denoised using SVD. Two measured bearing fault signals and simulation signals are used to validate the performance of the proposed method. The experimental findings demonstrate that the approach has good sensitive feature screening, fusion, and noise reduction capabilities. The proposed method can more precisely extract the early fault features of bearings and accurately identify fault types. Full article
(This article belongs to the Section Machines Testing and Maintenance)
Show Figures

Figure 1

17 pages, 12748 KB  
Article
Fault Feature Extraction Based on Variational Modal Decomposition and Lifting Wavelet Transform: Application in Gear of Mine Scraper Conveyor Gearbox
by Zhengxiong Lu, Linyue Li, Chuanwei Zhang, Shuanfeng Zhao and Lingxiao Gong
Machines 2024, 12(12), 871; https://doi.org/10.3390/machines12120871 - 30 Nov 2024
Cited by 4 | Viewed by 1077
Abstract
Vibration-based fault diagnosis of chain conveyor gearboxes is challenging under high load and strong shock conditions. This paper applies motor current characteristic analysis technology to scraper conveyor gearbox fault diagnosis and proposes a fault feature extraction method. Firstly, a variational mode decomposition algorithm [...] Read more.
Vibration-based fault diagnosis of chain conveyor gearboxes is challenging under high load and strong shock conditions. This paper applies motor current characteristic analysis technology to scraper conveyor gearbox fault diagnosis and proposes a fault feature extraction method. Firstly, a variational mode decomposition algorithm combined with a genetic algorithm is used to divide the original current signal into several sub-bands with different frequency modulation information, and irrelevant information is preliminarily eliminated. Secondly, an intrinsic mode function (IMF) sub-band fault information extraction method based on lifting wavelet transform is proposed. The minimum entropy value is used to set the sensitive parameters involved in lifting wavelet transform, and the power supply current frequency and noise interference information of a scraper conveyor are removed from the current signal. Finally, it is proved that variational mode decomposition combined with lifting wavelet transform can effectively diagnose the fault of a scraper conveyor by comparative experiments. Full article
(This article belongs to the Special Issue Key Technologies in Intelligent Mining Equipment)
Show Figures

Figure 1

15 pages, 3062 KB  
Article
An Improved Denoising Method for Fault Vibration Signals of Wind Turbine Gearbox Bearings
by Chaohai Zhang, Xu Zhang, Zufeng Xu, Wei Dai and Jie Lu
Machines 2023, 11(11), 1004; https://doi.org/10.3390/machines11111004 - 1 Nov 2023
Cited by 1 | Viewed by 1682
Abstract
Vibration monitoring (VM) is an important tool for fault diagnosis in key components of wind turbine gearboxes (WTGs). However, due to the influence of white noise and random interference, it is difficult to realize high-quality denoising of WTG-VM signals. To overcome this limitation, [...] Read more.
Vibration monitoring (VM) is an important tool for fault diagnosis in key components of wind turbine gearboxes (WTGs). However, due to the influence of white noise and random interference, it is difficult to realize high-quality denoising of WTG-VM signals. To overcome this limitation, a novel joint denoising method for fault WTG-VM signals is proposed in this article, which we have named EWTKC-SVD. First, the empirical wavelet transform (EWT) boundary exploration method is used to optimize frequency band allocation and obtain the multiple intrinsic mode functions (IMFs). Second, the sensitive IMFs are selected according to the calculated correlation coefficient and kurtosis index, avoiding IMF redundancy. Finally, the fault WTG-VM signals are obtained using SVD denoising. Using this approach, the proposed method realizes high-quality denoising of WTG-VM signals. Furthermore, it also effectively solves the existing problems of conventional methods, namely, inefficient IMF selection, high noise, false frequencies, mode mixing, and end effect. Finally, the effectiveness, superiority, and reliability of the proposed method are proved using simulation and practical case results. Full article
(This article belongs to the Special Issue Advanced Data Analytics in Intelligent Industry: Theory and Practice)
Show Figures

Figure 1

26 pages, 17197 KB  
Article
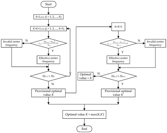
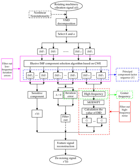
Method for Denoising the Vibration Signal of Rotating Machinery through VMD and MODWPT
by Xiaolong Zhou, Xiangkun Wang, Haotian Wang, Zhongyuan Xing, Zhilun Yang and Linlin Cao
Sensors 2023, 23(15), 6904; https://doi.org/10.3390/s23156904 - 3 Aug 2023
Cited by 6 | Viewed by 3124
Abstract
The vibration signals from rotating machinery are constantly mixed with other noises during the acquisition process, which has a negative impact on the accuracy of signal feature extraction. For vibration signals from rotating machinery, the conventional linear filtering-based denoising method is ineffective. To [...] Read more.
The vibration signals from rotating machinery are constantly mixed with other noises during the acquisition process, which has a negative impact on the accuracy of signal feature extraction. For vibration signals from rotating machinery, the conventional linear filtering-based denoising method is ineffective. To address this issue, this paper suggests an enhanced signal denoising method based on maximum overlap discrete wavelet packet transform (MODWPT) and variational mode decomposition (VMD). VMD decomposes the vibration signal of rotating machinery to produce a set of intrinsic mode functions (IMFs). By computing the composite weighted entropy (CWE), the phantom IMF component is then removed. In the end, the sensitive component is obtained by computing the value of the degree of difference (DID) after the high-frequency noise component has been decomposed through MODWPT. The denoised signal reconstructs the signal’s intrinsic characteristics as well as the denoised high-frequency IMF component. This technique was used to analyze the simulated and real-world signals of gear faults and it was compared to wavelet threshold denoising (WTD), empirical mode decomposition reconstruction denoising (EMD-RD), and ensemble empirical mode decomposition wavelet threshold denoising (EEMD-WTD). The outcomes demonstrate that this method can accurately extract the signal feature information while filtering out the noise components in the signal. Full article
(This article belongs to the Section Fault Diagnosis & Sensors)
Show Figures

Figure 1

21 pages, 5757 KB  
Article
Health Status Recognition Method for Rotating Machinery Based on Multi-Scale Hybrid Features and Improved Convolutional Neural Networks
by Xiangang Cao, Xingyu Guo, Yong Duan, Fuqiang Zhang, Hongwei Fan and Xin Xu
Sensors 2023, 23(12), 5688; https://doi.org/10.3390/s23125688 - 18 Jun 2023
Cited by 6 | Viewed by 2032
Abstract
Rotating machinery is susceptible to harsh environmental interference, and fault signal features are challenging to extract, leading to difficulties in health status recognition. This paper proposes multi-scale hybrid features and improved convolutional neural networks (MSCCNN) health status identification methods for rotating machinery. Firstly, [...] Read more.
Rotating machinery is susceptible to harsh environmental interference, and fault signal features are challenging to extract, leading to difficulties in health status recognition. This paper proposes multi-scale hybrid features and improved convolutional neural networks (MSCCNN) health status identification methods for rotating machinery. Firstly, the rotating machinery vibration signal is decomposed into intrinsic modal components (IMF) using empirical wavelet decomposition, and multi-scale hybrid feature sets are constructed by simultaneously extracting time-domain, frequency-domain and time-frequency-domain features based on the original vibration signal and the intrinsic modal components it decomposes. Secondly, using correlation coefficients to select features sensitive to degradation, construct rotating machinery health indicators based on kernel principal component analysis and complete health state classification. Finally, a convolutional neural network model (MSCCNN) incorporating multi-scale convolution and hybrid attention mechanism modules is developed for health state identification of rotating machinery, and an improved custom loss function is applied to improve the superiority and generalization ability of the model. The bearing degradation data set of Xi’an Jiaotong University is used to verify the effectiveness of the model. The recognition accuracy of the model is 98.22%, which is 5.83%, 3.30%, 2.29%, 1.52%, and 4.31% higher than that of SVM, CNN, CNN + CBAM, MSCNN, and MSCCNN + conventional features, respectively. The PHM2012 challenge dataset is used to increase the number of samples to validate the model effectiveness, and the model recognition accuracy is 97.67%, which is 5.63%, 1.88%, 1.36%, 1.49%, and 3.69% higher compared to SVM, CNN, CNN + CBAM, MSCNN, and MSCCNN + conventional features methods, respectively. The MSCCNN model recognition accuracy is 98.67% when validated on the degraded dataset of the reducer platform. Full article
(This article belongs to the Section Sensing and Imaging)
Show Figures

Figure 1

19 pages, 6841 KB  
Article
Intelligent Fault Diagnosis Method Based on VMD-Hilbert Spectrum and ShuffleNet-V2: Application to the Gears in a Mine Scraper Conveyor Gearbox
by Weibing Wang, Shuai Guo, Shuanfeng Zhao, Zhengxiong Lu, Zhizhong Xing, Zelin Jing, Zheng Wei and Yuan Wang
Sensors 2023, 23(10), 4951; https://doi.org/10.3390/s23104951 - 21 May 2023
Cited by 18 | Viewed by 2920
Abstract
This paper introduces a fault diagnosis method for mine scraper conveyor gearbox gears using motor current signature analysis (MCSA). This approach solves problems related to gear fault characteristics that are affected by coal flow load and power frequency, which are difficult to extract [...] Read more.
This paper introduces a fault diagnosis method for mine scraper conveyor gearbox gears using motor current signature analysis (MCSA). This approach solves problems related to gear fault characteristics that are affected by coal flow load and power frequency, which are difficult to extract efficiently. A fault diagnosis method is proposed based on variational mode decomposition (VMD)–Hilbert spectrum and ShuffleNet-V2. Firstly, the gear current signal is decomposed into a series of intrinsic mode functions (IMF) by using VMD, and the sensitive parameters of VMD are optimized by using a genetic algorithm (GA). The Sensitive IMF algorithm judges the modal function sensitive to fault information after VMD processing. By analyzing the local Hilbert instantaneous energy spectrum for fault-sensitive IMF, an accurate expression of signal energy changing with time is obtained to generate the local Hilbert immediate energy spectrum dataset of different fault gears. Finally, ShuffleNet-V2 is used to identify the gear fault state. The experimental results show that the accuracy of the ShuffleNet-V2 neural network is 91.66% after 778 s. Full article
(This article belongs to the Section Fault Diagnosis & Sensors)
Show Figures

Figure 1

27 pages, 8771 KB  
Article
Mechanical Incipient Fault Detection and Performance Analysis Using Adaptive Teager-VMD Method
by Huipeng Li, Bo Xu, Fengxing Zhou and Pu Huang
Appl. Sci. 2023, 13(10), 6058; https://doi.org/10.3390/app13106058 - 15 May 2023
Viewed by 1566
Abstract
For large rotating machinery with low speed and heavy load, the incipient fault characteristics of rolling bearings are particularly weak, making it difficult to identify them effectively by direct signal processing methods. To resolve this issue, we propose a novel approach to detecting [...] Read more.
For large rotating machinery with low speed and heavy load, the incipient fault characteristics of rolling bearings are particularly weak, making it difficult to identify them effectively by direct signal processing methods. To resolve this issue, we propose a novel approach to detecting incipient fault features that combines signal energy enhancement and signal decomposition. First, the structure of a conventional Teager algorithm is modified to further increase the energy of the micro-impact component and hence the impact amplitude. Then, a kind of composite chaotic mapping is constructed to extend the original fruit fly optimization algorithm (FOA) framework, improving the FOA’s randomness and search power. The effective intrinsic mode functions (IMFs) are determined by searching for the optimal combination values of the key parameters of the variational mode decomposition (VMD) with the improved chaotic FOA (ICFOA). The kurtosis index is then used to select the IMFs that are most relevant to the fault characteristics information. Finally, the sensitive components are analyzed to identify multiple early fault characteristics and determine detailed information about the faults. Moreover, the approach is evaluated by a simulation signal and a measured signal. The comprehensive evaluation indicates that the approach has clear advantages over other excellent methods in extracting the incipient fault feature information of the equipment and has great potential for application in engineering. Full article
Show Figures

Figure 1

27 pages, 18649 KB  
Article
A New Bearing Fault Detection Strategy Based on Combined Modes Ensemble Empirical Mode Decomposition, KMAD, and an Enhanced Deconvolution Process
by Yasser Damine, Noureddine Bessous, Remus Pusca, Ahmed Chaouki Megherbi, Raphaël Romary and Salim Sbaa
Energies 2023, 16(6), 2604; https://doi.org/10.3390/en16062604 - 9 Mar 2023
Cited by 15 | Viewed by 2867
Abstract
In bearing fault diagnosis, ensemble empirical mode decomposition (EEMD) is a reliable technique for treating rolling bearing vibration signals by dividing them into intrinsic mode functions (IMFs). Traditional methods used in EEMD consist of identifying IMFs containing the fault information and reconstructing them. [...] Read more.
In bearing fault diagnosis, ensemble empirical mode decomposition (EEMD) is a reliable technique for treating rolling bearing vibration signals by dividing them into intrinsic mode functions (IMFs). Traditional methods used in EEMD consist of identifying IMFs containing the fault information and reconstructing them. However, an incorrect selection can result in the loss of useful IMFs or the addition of unnecessary ones. To overcome this drawback, this paper presents a novel method called combined modes ensemble empirical mode decomposition (CMEEMD) to directly obtain a combination of useful IMFs containing fault information. This is without needing to pass through the processes of IMF selection and reconstruction, as well as guaranteeing that no defect information is lost. Owing to the small signal-to-noise ratio, this makes it difficult to determine the fault information of a rolling bearing at the early stage. Therefore, improving noise reduction is an essential procedure for detecting defects. The paper introduces a robust process for extracting rolling bearings defect information based on CMEEMD and an enhanced deconvolution technique. Firstly, the proposed CMEEMD extracts all combined modes (CMs) from adjoining IMFs decomposed from the raw fault signal by EEMD. Then, a selection indicator known as kurtosis median absolute deviation (KMAD) is created in this research to identify the combination of the appropriate IMFs. Finally, the enhanced deconvolution process minimizes noise and improves defect identification in the identified CM. Analyzing real and simulated bearing signals demonstrates that the developed method shows excellent performance in extracting defect information. Compared results between selecting the sensitive IMF using kurtosis and selecting the sensitive CM using the proposed KMAD show that the identified CM contains rich fault information in many cases. Furthermore, our comparisons revealed that the enhanced deconvolution approach proposed here outperformed the minimum entropy deconvolution (MED) approach for improving fault pulses and the wavelet de-noising method for noise suppression. Full article
(This article belongs to the Special Issue Modeling, Control and Diagnosis of Electrical Machines and Devices)
Show Figures

Figure 1

17 pages, 1688 KB  
Article
Fault Location Method of Multi-Terminal Transmission Line Based on Fault Branch Judgment Matrix
by Yongsheng Yang, Qi Zhang, Minzhen Wang, Xinheng Wang and Entie Qi
Appl. Sci. 2023, 13(2), 1174; https://doi.org/10.3390/app13021174 - 15 Jan 2023
Cited by 6 | Viewed by 2632
Abstract
Aiming at the difficulty of fault location of multi-source transmission lines, this paper proposes a fault location method for multi-terminal transmission lines based on a fault branch judgment matrix. The fault traveling wave signal is decomposed by Complete Ensemble Empirical Mode Decomposition with [...] Read more.
Aiming at the difficulty of fault location of multi-source transmission lines, this paper proposes a fault location method for multi-terminal transmission lines based on a fault branch judgment matrix. The fault traveling wave signal is decomposed by Complete Ensemble Empirical Mode Decomposition with Adaptive Noise (CEEMDAN), and the IMFs sensitive components that can characterize the fault characteristics of the target signals are selected by constructing a correlation-rearrangement entropy function. The arrival time of fault signals at the endpoint has been accurately calibrated by combining them with the Teager Energy Operator (TEO). To eliminate the influence of wave velocity and fault time on the location results, this paper proposes a two-terminal location method based on the line mode component to improve the location accuracy. On this basis, combined with the fault branch judgment matrix, the accurate location of multi-terminal transmission line faults is realized. This method has been shown to have high accuracy in detecting traveling wave heads, accurately judging fault branches, and producing a small error in fault location results. Compared with the existing multi-terminal transmission line fault location algorithm, it has obvious advantages and meets the needs of actual working conditions. Full article
(This article belongs to the Topic Smart Energy)
Show Figures

Figure 1

22 pages, 13218 KB  
Article
Rotor Fault Diagnosis Method Based on VMD Symmetrical Polar Image and Fuzzy Neural Network
by Xiaolong Zhou, Xiangkun Wang, Haotian Wang, Linlin Cao, Zhongyuan Xing and Zhilun Yang
Appl. Sci. 2023, 13(2), 1134; https://doi.org/10.3390/app13021134 - 14 Jan 2023
Cited by 8 | Viewed by 1950
Abstract
Rotor fault diagnosis has attracted much attention due to its difficulties such as non-stationarity of fault signals, difficulty in fault feature extraction and low diagnostic accuracy of small samples. In order to extract fault feature information of rotors more effectively and to improve [...] Read more.
Rotor fault diagnosis has attracted much attention due to its difficulties such as non-stationarity of fault signals, difficulty in fault feature extraction and low diagnostic accuracy of small samples. In order to extract fault feature information of rotors more effectively and to improve fault diagnosis precision, this paper proposed a fault diagnosis method based on variational mode decomposition (VMD) symmetrical polar image and fuzzy neural network. Firstly, the original rotor vibration signal is decomposed by using the VMD method and the relevant parameter selection algorithm of the VMD method is also proposed. Secondly, the intrinsic mode functions (IMF), which are sensitive to the signal characteristics, are selected for signal reconstruction based on a comprehensive evaluation factor method. As well, the reconstructed signal is transformed into a two-dimensional snowflake image through using the symmetrical polar coordinate method. Finally, the image features are extracted by the gray level co-occurrence matrix to form the state feature vector, which is input into the fuzzy neural network to realize the rotor fault diagnosis. Through the analysis of measured signals, the experimental results show that the proposed method can reach a higher recognition rate of 98% and the k-cross-validation experiment is used to demonstrate the robustness of the fuzzy neural network, and the average recognition accuracy of this experiment is 99.2%. Compared with some similar methods, the proposed method still has the highest fault recognition precision 98.4%, and the smallest standard deviation 0.5477. Full article
Show Figures

Figure 1

16 pages, 3294 KB  
Article
A Novel Attentional Feature Fusion with Inception Based on Capsule Network and Application to the Fault Diagnosis of Bearing with Small Data Samples
by Zengbing Xu, Ying Wang, Wen Xiong and Zhigang Wang
Machines 2022, 10(9), 789; https://doi.org/10.3390/machines10090789 - 9 Sep 2022
Cited by 11 | Viewed by 2541
Abstract
Fault diagnosis of bearing with small data samples is always a research hotspot in the field of bearing fault diagnosis. To solve the problem, a convolutional block attention module (CBAM)-based attentional feature fusion with an inception module based on a capsule network (Capsnet) [...] Read more.
Fault diagnosis of bearing with small data samples is always a research hotspot in the field of bearing fault diagnosis. To solve the problem, a convolutional block attention module (CBAM)-based attentional feature fusion with an inception module based on a capsule network (Capsnet) is proposed in the paper. Firstly, the original vibration signal is decomposed into multiple intrinsic mode function (IMF) sub-signals by the ensemble empirical mode decomposition (EEMD), and then the original vibration signal and the corresponding former four order IMF sub-signals are input into the inception modules to extract the features. Secondly, these features are concatenated and optimized by the CBAM. Finally, the selected sensitive features are fed into the Capsnet to diagnose the faults. Through the multifaceted experiment analysis on fault diagnosis of bearing with small data samples, the diagnosis results demonstrate that the proposed attentional feature fusion with inception based on Capsnet not only diagnoses the fault of bearing with small data samples, but also is superior to other feature fusion methods, such as feature fusion with inception based on Capsnet and attentional feature fusion with inception based on CNN, etc., and other single diagnosis models such as Capsnet with CBAM and inception, and CNN with CBAM and inception. Full article
(This article belongs to the Section Machines Testing and Maintenance)
Show Figures

Figure 1

19 pages, 2845 KB  
Article
Performance of Bearing Ball Defect Classification Based on the Fusion of Selected Statistical Features
by Zahra Mezni, Claude Delpha, Demba Diallo and Ahmed Braham
Entropy 2022, 24(9), 1251; https://doi.org/10.3390/e24091251 - 5 Sep 2022
Cited by 9 | Viewed by 2839
Abstract
Among the existing bearing faults, ball ones are known to be the most difficult to detect and classify. In this work, we propose a diagnosis methodology for these incipient faults’ classification using time series of vibration signals and their decomposition. Firstly, the vibration [...] Read more.
Among the existing bearing faults, ball ones are known to be the most difficult to detect and classify. In this work, we propose a diagnosis methodology for these incipient faults’ classification using time series of vibration signals and their decomposition. Firstly, the vibration signals were decomposed using empirical mode decomposition (EMD). Time series of intrinsic mode functions (IMFs) were then obtained. Through analysing the energy content and the components’ sensitivity to the operating point variation, only the most relevant IMFs were retained. Secondly, a statistical analysis based on statistical moments and the Kullback–Leibler divergence (KLD) was computed allowing the extraction of the most relevant and sensitive features for the fault information. Thirdly, these features were used as inputs for the statistical clustering techniques to perform the classification. In the framework of this paper, the efficiency of several family of techniques were investigated and compared including linear, kernel-based nonlinear, systematic deterministic tree-based, and probabilistic techniques. The methodology’s performance was evaluated through the training accuracy rate (TrA), testing accuracy rate (TsA), training time (Trt) and testing time (Tst). The diagnosis methodology has been applied to the Case Western Reserve University (CWRU) dataset. Using our proposed method, the initial EMD decomposition into eighteen IMFs was reduced to four and the most relevant features identified via the IMFs’ variance and the KLD were extracted. Classification results showed that the linear classifiers were inefficient, and that kernel or data-mining classifiers achieved 100% classification rates through the feature fusion. For comparison purposes, our proposed method demonstrated a certain superiority over the multiscale permutation entropy. Finally, the results also showed that the training and testing times for all the classifiers were lower than 2 s, and 0.2 s, respectively, and thus compatible with real-time applications. Full article
Show Figures

Figure 1

22 pages, 3469 KB  
Article
Multi-Scale Demodulation for Fault Diagnosis Based on a Weighted-EMD De-Noising Technique and Time–Frequency Envelope Analysis
by Wei-tao Du, Qiang Zeng, Yi-min Shao, Li-ming Wang and Xiao-xi Ding
Appl. Sci. 2020, 10(21), 7796; https://doi.org/10.3390/app10217796 - 3 Nov 2020
Cited by 18 | Viewed by 3212
Abstract
Demodulation is one of the most useful techniques for the fault diagnosis of rotating machinery. The commonly used demodulation methods try to select one sensitive sub-band signal that contains the most fault-related components for further analysis. However, a large number of the fault-related [...] Read more.
Demodulation is one of the most useful techniques for the fault diagnosis of rotating machinery. The commonly used demodulation methods try to select one sensitive sub-band signal that contains the most fault-related components for further analysis. However, a large number of the fault-related components that exist in other sub-bands are ignored in the commonly used envelope demodulation methods. Based on a weighted-empirical mode decomposition (EMD) de-noising technique and time–frequency (TF) impulse envelope analysis, a multi-scale demodulation method is proposed for fault diagnosis. In the proposed method, EMD is first employed to divide the signal into some IMFs (intrinsic mode functions). Then, a new weighted-EMD de-noising technique is presented, and different weights are assigned to IMFs for construction according to their fault-related degrees; thus, the fault-unrelated components are suppressed to improve the signal-to-noise ratio (SNR). After that, continuous wavelet transformation (CWT) is adopted to obtain the time–frequency representation (TFR) of the de-noised signal. Subsequently, the fault-related components in the entire frequency range scale are calculated together, referring to the TF impulse envelope signal. Finally, a fault diagnosis result can be obtained after the fast Fourier transformation of the TF impulse envelope signal. The proposed method and three commonly used methods are applied to the fault diagnosis of a planetary gearbox with a sun gear spalling fault and a fixed shaft gearbox with a crack fault. The results show that the proposed method can effectively detect gear faults and yields better performance than other methods. Full article
(This article belongs to the Section Acoustics and Vibrations)
Show Figures

Figure 1

15 pages, 2879 KB  
Article
Fault Diagnosis for Rolling Bearings Using Optimized Variational Mode Decomposition and Resonance Demodulation
by Chunguang Zhang, Yao Wang and Wu Deng
Entropy 2020, 22(7), 739; https://doi.org/10.3390/e22070739 - 3 Jul 2020
Cited by 32 | Viewed by 3370
Abstract
It is difficult to extract the fault signal features of locomotive rolling bearings and the accuracy of fault diagnosis is low. In this paper, a novel fault diagnosis method based on the optimized variational mode decomposition (VMD) and resonance demodulation technology, namely GNVRFD, [...] Read more.
It is difficult to extract the fault signal features of locomotive rolling bearings and the accuracy of fault diagnosis is low. In this paper, a novel fault diagnosis method based on the optimized variational mode decomposition (VMD) and resonance demodulation technology, namely GNVRFD, is proposed to realize the fault diagnosis of locomotive rolling bearings. In the proposed GNVRFD method, the genetic algorithm and nonlinear programming are combined to design a novel parameter optimization algorithm to adaptively optimize the two parameters of the VMD. Then the optimized VMD is employed to decompose the collected vibration signal into a series of intrinsic mode functions (IMFs), and the kurtosis value of each IMF is calculated, respectively. According to the principle of maximum value, two most sensitive IMF components are selected to reconstruct the vibration signal. The resonance demodulation technology is used to decompose the reconstructed vibration signal in order to obtain the envelope spectrum, and the fault frequency of locomotive rolling bearings is effectively obtained. Finally, the actual data of rolling bearings is selected to testify the effectiveness of the proposed GNVRFD method. The experiment results demonstrate that the proposed GNVRFD method can more accurately and effectively diagnose the fault of locomotive rolling bearings by comparing with other fault diagnosis methods. Full article
Show Figures

Figure 1

Back to TopTop