Sign in to use this feature.

Years

Between: -

Subjects

remove_circle_outline
remove_circle_outline
remove_circle_outline
remove_circle_outline
remove_circle_outline
remove_circle_outline
remove_circle_outline
remove_circle_outline
remove_circle_outline

Journals

remove_circle_outline
remove_circle_outline
remove_circle_outline
remove_circle_outline
remove_circle_outline
remove_circle_outline
remove_circle_outline
remove_circle_outline
remove_circle_outline
remove_circle_outline
remove_circle_outline

Article Types

Countries / Regions

remove_circle_outline
remove_circle_outline
remove_circle_outline
remove_circle_outline
remove_circle_outline

Search Results (1,043)

Search Parameters:
Keywords = enzyme-mediated processes

Order results
Result details
Results per page
Select all
Export citation of selected articles as:
20 pages, 2511 KB  
Article
Integrated Physio-Biochemistry and Transcriptome Analysis Reveals the Mechanism of 24-Epibrassinolide in Alleviating Cadmium Stress in Watermelon (Citrullus lanatus L.)
by Jingqiu Xu, Yuanyuan Chen, Mengmeng Liu and Haidong Ding
Biology 2026, 15(8), 638; https://doi.org/10.3390/biology15080638 (registering DOI) - 18 Apr 2026
Abstract
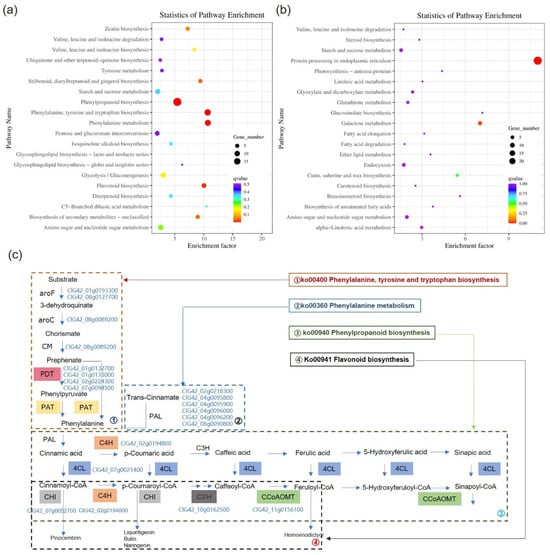
Cadmium (Cd) contamination is widely recognized as a major risk factor affecting the security and quality of crop production. Watermelon (Citrullus lanatus) is a globally cultivated fruit that is susceptible to Cd stress. 24-Epibrassinolide (EBR), an active brassinosteroid, is essential for [...] Read more.
Cadmium (Cd) contamination is widely recognized as a major risk factor affecting the security and quality of crop production. Watermelon (Citrullus lanatus) is a globally cultivated fruit that is susceptible to Cd stress. 24-Epibrassinolide (EBR), an active brassinosteroid, is essential for plant growth and abiotic stress responses. However, its protective role in watermelon under Cd stress remains unclear. This study elucidates the physiological and molecular processes underlying EBR-mediated alleviation of Cd toxicity in watermelon seedlings. The results showed that exogenous EBR application effectively mitigated Cd-induced growth inhibition through decreased Cd deposition, reduced the accumulation of reactive oxygen species (ROS), lowered membrane lipid peroxidation, and increased antioxidant capacity in watermelon leaves under Cd treatment. Transcriptome (RNA-Seq) analysis revealed that EBR triggered substantial reprogramming of gene expression patterns, identifying 530 differentially expressed genes (DEGs) in Cd + EBR co-treatment compared with Cd treatment alone, including 204 down-regulated genes and 326 up-regulated genes. These DEGs are vital for controlling several physiological processes, including phenylpropane metabolism, phenylpropanoid biosynthesis, endoplasmic reticulum’s protein production, cell wall organization, and others. Further physiological assays confirmed that EBR increased the activities of PAL and 4CL, the core enzymes driving phenylpropanoid biosynthesis, leading to a significant accumulation of total phenols and flavonoids. Together, the above results give concrete proof of the powerful functions of 24-EBR, acting as an enhancer of plant performance under Cd stress by enhancing the antioxidant system and by activating the phenylpropanoid pathway and its derived metabolic networks. Full article
(This article belongs to the Section Plant Science)
Show Figures

Figure 1

28 pages, 3310 KB  
Review
Redox Reprogramming of the Diseased Liver by Dietary Flavonoids: From Molecular Signalling to Gut–Liver Crosstalk
by Shivani Dogra, Ananta Prasad Arukha, Bhupendra Koul and Muhammad Fazle Rabbee
Biology 2026, 15(8), 625; https://doi.org/10.3390/biology15080625 - 16 Apr 2026
Abstract
Liver diseases, including fatty liver, hepatitis, and cirrhosis, remain major global health challenges due to their disruption of metabolic homeostasis and detoxification processes. Redox imbalance plays a central role in liver disease progression by promoting inflammation, hepatic stellate cell activation, mitochondrial dysfunction, and [...] Read more.
Liver diseases, including fatty liver, hepatitis, and cirrhosis, remain major global health challenges due to their disruption of metabolic homeostasis and detoxification processes. Redox imbalance plays a central role in liver disease progression by promoting inflammation, hepatic stellate cell activation, mitochondrial dysfunction, and fibrogenesis. Although flavonoids have historically been considered direct reactive oxygen species (ROS) scavengers, emerging evidence indicates that their biological effect at physiological concentrations are primarily mediated through modulation of intracellular redox signalling rather than simple radical neutralisation. This review highlights flavonoids as redox-modulating agents capable of restoring hepatic redox homeostasis through coordinated regulation of molecular pathways. Mechanistically, flavonoids activate the Nrf2-Keap1 axis to enhance endogenous antioxidant defences, including heme oxygenase-1 and glutathione biosynthesis enzyme, while suppressing NF-κB-mediated pro-inflammatory signalling and modulating MAPK and PI3K/Akt pathways. They also regulate mitochondrial redox balance, supporting mitophagy, metabolic adaptation, and cellular resilience to oxidative stress. In addition, flavonoid biotransformation by the gut microbiome improves intestinal barrier integrity, reduces endotoxin-driven hepatic inflammation, and contributes to gut–liver crosstalk. Collectively, these mechanisms position dietary flavonoids as multi-target redox modulators with promising therapeutic potential in chronic liver disease, although further studies are needed to improve their bioavailability and clinical translation. Full article
(This article belongs to the Special Issue Molecular Insights into Liver Function and Disease)
Show Figures

Figure 1

12 pages, 14596 KB  
Article
DIVARICATA1 Promotes Leaf Degreening and Senescence in Arabidopsis
by Xumin Wang, Da Zhang, Chao Zhang, Jianchao Sun, Xinmei Ji, Zhuo Yan, Zhenqing Xia, Jianchao Cui, Shiyuan Liu, Chaohong Zhang and Yongjie Wu
Plants 2026, 15(8), 1189; https://doi.org/10.3390/plants15081189 - 13 Apr 2026
Viewed by 275
Abstract
Leaf senescence is a critically regulated developmental process that determines crop yield and quality. MYB and NAC transcription factors (TFs) are central regulators within this network, yet the crosstalk between these TF families and their connection to the gibberellin (GA) pathway remain poorly [...] Read more.
Leaf senescence is a critically regulated developmental process that determines crop yield and quality. MYB and NAC transcription factors (TFs) are central regulators within this network, yet the crosstalk between these TF families and their connection to the gibberellin (GA) pathway remain poorly understood. This study revealed that overexpression of DIV1, a MYB-like TF, leads to significantly reduced chlorophyll content and precocious leaf senescence. Based on the public transcriptome profiling of DIV1-overexpression leaves, 37 senescence-associated differentially expressed genes (DEGs), including the highly upregulated NAC59 and NAC92, were identified. Molecular assays confirmed that DIV1 directly binds to the promoters of NAC59 and NAC92 and activates their transcription. Meanwhile, yeast two-hybrid and split-luciferase assays demonstrated that DIV1 physically interacts with the GA biosynthetic enzyme ent-kaurene oxidase (KO1) both in vitro and in vivo. The promoted senescence phenotype in DIV1-overexpression lines was rescued by treatment with paclobutrazol (PAC), a GA biosynthesis inhibitor. In summary, our findings reveal a dual mechanism whereby DIV1 integrates the GA pathway and NAC-mediated transcription to regulate leaf senescence. This work provides new insights into the coordination between MYB and NAC TFs during hormone-mediated senescence. Full article
Show Figures

Figure 1

15 pages, 2971 KB  
Article
Overexpression of IGF2 Alters the Transcriptional Profile of Goose Skeletal Muscle Satellite Cells
by Cui Wang, Yi Liu, Yunzhou Yang, Shufang Chen and Daqian He
Biomolecules 2026, 16(4), 565; https://doi.org/10.3390/biom16040565 - 10 Apr 2026
Viewed by 289
Abstract
Insulin-like growth factor 2 (IGF2) plays a pivotal role in regulating growth and development; however, its functional involvement in skeletal muscle satellite cells (SMSCs) remains incompletely understood. To elucidate the regulatory role of IGF2, goose SMSCs were engineered to overexpress IGF2 via lentiviral [...] Read more.
Insulin-like growth factor 2 (IGF2) plays a pivotal role in regulating growth and development; however, its functional involvement in skeletal muscle satellite cells (SMSCs) remains incompletely understood. To elucidate the regulatory role of IGF2, goose SMSCs were engineered to overexpress IGF2 via lentiviral transduction, followed by comprehensive transcriptomic profiling. Comparative analysis revealed 2802 differentially expressed genes (DEGs) in IGF2-overexpressing cells relative to controls, comprising 1202 upregulated and 1600 downregulated genes. IGF2 overexpression markedly activated fibrogenic programs, as evidenced by the upregulation of AP-1 complex components (FOS, JUN), extracellular matrix-related genes (COL1A1, COL5A3), and Wnt signaling receptors (FZD1, FZD7). In contrast, genes involved in myogenic differentiation and contractile function were broadly suppressed, including key myogenic transcription factors (MEF2C, MEF2D), sarcomeric structural proteins (MYBPC1, ACTN2, MYOM3), and metabolic enzymes. Through the construction of protein–protein interaction networks coupled with functional enrichment analysis, we observed a concerted suppression of myogenic regulatory networks critical for myofiber formation. Quantitative real-time PCR validation further confirmed the reliability of the transcriptomic data. Collectively, these findings suggest that overexpression of IGF2 induces a phenotypic shift from myoblasts toward a fibroblast-like state, uncoupling proliferation from differentiation while enhancing fibrogenic identity. This study provides novel insights into IGF2-mediated regulatory mechanisms underlying skeletal muscle development and fibrotic processes. Full article
(This article belongs to the Section Molecular Genetics)
Show Figures

Figure 1

25 pages, 1423 KB  
Review
From Lipids to Mitochondria: Shared Metabolic Alterations in Obesity and Alzheimer’s Disease
by Romina María Uranga and Shailaja Kesaraju Allani
Cells 2026, 15(8), 672; https://doi.org/10.3390/cells15080672 - 10 Apr 2026
Viewed by 510
Abstract
The increasing prevalence of obesity and Alzheimer’s disease (AD) in the aging population underscores an urgent need to understand the common cellular and metabolic mechanisms they share. Accumulated evidence suggests that overlapping metabolic disturbances contribute to the pathogenesis of these two conditions. In [...] Read more.
The increasing prevalence of obesity and Alzheimer’s disease (AD) in the aging population underscores an urgent need to understand the common cellular and metabolic mechanisms they share. Accumulated evidence suggests that overlapping metabolic disturbances contribute to the pathogenesis of these two conditions. In this review, we highlight key underlying interconnecting metabolic pathways: (1) adipose-brain crosstalk mediated by adipokines and adipose tissue-derived extracellular vesicles that can modulate neuronal function and amyloid pathology, (2) dysregulated lipid metabolism affecting cholesterol, sphingolipids, and phospholipids and thereby promoting inflammation, amyloid precursor protein processing, and tau hyperphosphorylation, (3) impaired glycolysis and insulin resistance, which accelerate both obesity and neurodegenerative processes, (4) mitochondrial dysfunction marked by disrupted tricarboxylic acid cycle enzymes and electron transport chain complexes, leading to elevated reactive oxygen species and driving both obesity and AD pathology, and (5) gut microbiota dysbiosis, which can trigger inflammation as well as amyloid and tau aggregation. Together, these mechanisms show that metabolic alterations appear early, preceding clinical disease, and that understanding these underlying connections can provide strategies to protect metabolic health and prevent disease progression. Full article
Show Figures

Figure 1

40 pages, 2982 KB  
Review
Beyond PAD Inhibition: Emerging Avenues and Natural Products for Targeting Citrullination in Immune Diseases
by Qilei Chen, Yuhang Ma, Yingyi Liu, Xiaojie Wang, Guanhua Huang, Yizhao Yang, Joshua Ka-Shun Ko and Hubiao Chen
Biomedicines 2026, 14(4), 850; https://doi.org/10.3390/biomedicines14040850 - 8 Apr 2026
Viewed by 600
Abstract
Immune-mediated inflammatory diseases, such as rheumatoid arthritis, multiple sclerosis, and systemic lupus erythematosus, impose a severe and growing global health burden, where current therapies are limited by poor specificity and significant side effects. The peptidylarginine deiminase (PAD)/citrullination axis, in which protein citrullination catalyzed [...] Read more.
Immune-mediated inflammatory diseases, such as rheumatoid arthritis, multiple sclerosis, and systemic lupus erythematosus, impose a severe and growing global health burden, where current therapies are limited by poor specificity and significant side effects. The peptidylarginine deiminase (PAD)/citrullination axis, in which protein citrullination catalyzed by PADs drives autoantigen generation and sustains inflammation, has emerged as a critical therapeutic target. This review outlines a comprehensive strategy for targeting this axis using natural products. We first detail the established role of natural compounds as direct PAD inhibitors, covering their chemical diversity, inhibitory mechanisms, and therapeutic applications in disease models. Subsequently, the discussion extends to their broader, indirect modulatory functions, highlighting how these compounds can suppress pathogenic citrullination by regulating upstream processes like NETosis and inflammatory signaling. Furthermore, the review introduces the innovative substrate-centric intervention strategy, which represents a paradigm shift toward shielding key arginine residues on autoantigens, thereby preventing the formation of immunogenic neoepitopes. The translational challenges and future directions for each of these avenues are outlined, addressing persistent obstacles including achieving isoform selectivity and biomarker validation. By integrating these multifaceted strategies, from direct inhibition and indirect modulation to substrate protection, this work provides a strategic roadmap for advancing the next generation of more precise, effective, and safe anti-citrullination therapies, ultimately moving beyond conventional enzyme inhibition toward targeted immunomodulation in immune-mediated inflammatory diseases. Full article
Show Figures

Graphical abstract

16 pages, 742 KB  
Review
The Role of Cytokines in Vascular Endothelial Glycocalyx Integrity and Impairment Following Open-Heart Surgery
by Lara Batičić, Božena Ćurko-Cofek, Gordana Taleska Štupica, Matej Jenko, Marko Zdravković, Lea Cofek, Antea Krsek, Tanja Batinac, Danijel Knežević, Marino Damić, Mia Šestan, Aleksandra Ljubačev, Maja Šoštarič and Vlatka Sotošek
Biomedicines 2026, 14(4), 837; https://doi.org/10.3390/biomedicines14040837 - 7 Apr 2026
Viewed by 409
Abstract
Open-heart surgery with cardiopulmonary bypass (CPB) is a high-risk procedure with significant morbidity and mortality. CPB, tissue injury, blood loss, endotoxemia and ischemia–reperfusion injury induce a pronounced systemic inflammatory response, leading to endothelial glycocalyx (EG) damage and vascular endothelial dysfunction. Consequently, immune cells, [...] Read more.
Open-heart surgery with cardiopulmonary bypass (CPB) is a high-risk procedure with significant morbidity and mortality. CPB, tissue injury, blood loss, endotoxemia and ischemia–reperfusion injury induce a pronounced systemic inflammatory response, leading to endothelial glycocalyx (EG) damage and vascular endothelial dysfunction. Consequently, immune cells, reactive oxygen species, and enzymes gain free access to vascular endothelial cells, resulting in their dysfunction and enhancing inflammation, vascular permeability, and microvascular impairment. EG degradation is most commonly assessed by measuring the circulating levels of its degradation products. Additionally, CPB triggers an early inflammatory response that is characterized by the secretion of interleukin (IL)-1β, IL-6, IL-8, tumor necrosis factor alpha, and IL-18, which play roles in initiating the process of EG injury. EG damage is further propagated by the sustained release of cytokines, inhibiting the regeneration of the glycocalyx layer. Heparanase and matrix metalloproteinases are enzymatic pathways involved in cytokine-mediated EG degradation after cardiac surgery, and the balance between the pro- and anti-inflammatory cytokines determines the magnitude and duration of the inflammatory response and EG impairment, which correlates with adverse clinical outcomes, including myocardial dysfunction, acute lung and kidney injury, neurological complications, and prolonged need for intensive care. Thus, identifying patients with an exaggerated cytokine response could potentially provide more personalized therapy based on the circulating biomarkers of EG shedding, and cytokine-directed preservation of EG represents a promising therapeutic strategy in vascular dysfunction prevention during and after open-heart surgery. In this review, we summarize the current knowledge on cytokine-mediated EG impairment following open-heart surgery with CPB. Full article
(This article belongs to the Special Issue The Role of Cytokines in Health and Disease: 3rd Edition)
Show Figures

Figure 1

37 pages, 2866 KB  
Review
Silk Fibroin for Biomedical Applications with Emphasis on Bioimaging, Biosensing and Regenerative Systems: A Review
by Snjezana Tomljenovic-Hanic and Asma Khalid
Molecules 2026, 31(7), 1142; https://doi.org/10.3390/molecules31071142 - 30 Mar 2026
Viewed by 374
Abstract
Biomaterials are engineered to interact with biological systems for therapeutic or diagnostic purposes. Among them, natural biomaterials offer important advantages over many synthetic polymers, including intrinsic biocompatibility, non-toxicity and biodegradability. Silk fibroin, a fibrous protein derived mainly from Bombyx mori cocoons, has re-emerged [...] Read more.
Biomaterials are engineered to interact with biological systems for therapeutic or diagnostic purposes. Among them, natural biomaterials offer important advantages over many synthetic polymers, including intrinsic biocompatibility, non-toxicity and biodegradability. Silk fibroin, a fibrous protein derived mainly from Bombyx mori cocoons, has re-emerged as a particularly versatile platform because it combines favourable mechanical, thermal, electrical and optical properties with aqueous processing and tuneable degradation. In this review, we first summarise the key structural, physicochemical and functional properties of regenerated silk fibroin, including its mechanical behaviour, thermal stability, dielectric and piezoelectric response, optical transparency and low autofluorescence. We then describe how extraction and regeneration protocols are used to produce defined material formats—fibres and nanofibrous mats, porous 3D scaffolds and hydrogels, sub-micron particles, thin films and microstructured devices—and outline major functionalisation strategies, ranging from physical blending and encapsulation to covalent chemistry, genetic engineering of recombinant silk variants, and enzyme-mediated conjugation approaches. Building on this foundation, we critically examine biomedical applications of silk fibroin with a particular emphasis on (i) hybrid silk–fluorophore systems for bioimaging and biosensing (nanodiamonds, quantum dots and organic dyes), (ii) optical fibre, wearable and edible sensors for health and food monitoring, (iii) wound dressings and wound-sensing platforms, and (iv) tissue engineering scaffolds and drug-delivery depots. Finally, we discuss current limitations, including process variability, the trade-offs introduced by blending and cross-linking, and the challenges posed by non-degradable inorganic fillers and clinical translation. Together, these perspectives highlight silk fibroin’s potential and constraints as a multifunctional biomaterial for next-generation biomedical devices and theranostic systems. Full article
(This article belongs to the Special Issue Advances in Nanomaterials for Biomedical Applications, 2nd Edition)
Show Figures

Figure 1

9 pages, 667 KB  
Article
Increased Agmatine Degradation in Children with Specific Learning Disorder
by Serkan Kapancık, Elif Abanoz, Serap Çetinkaya and Ahmet Ozan Kaleci
Int. J. Mol. Sci. 2026, 27(7), 3084; https://doi.org/10.3390/ijms27073084 - 28 Mar 2026
Viewed by 381
Abstract
Specific Learning Disability (SLD) describes persistent difficulties in academic skills in reading, writing, and mathematics, despite having normal intelligence. The exact origin of SLD is unknown. However, it is thought that biological factors and environmental conditions, along with genetic factors, contribute to the [...] Read more.
Specific Learning Disability (SLD) describes persistent difficulties in academic skills in reading, writing, and mathematics, despite having normal intelligence. The exact origin of SLD is unknown. However, it is thought that biological factors and environmental conditions, along with genetic factors, contribute to the development of SLD. Agmatine, a neurotransmitter in the brain, plays a role in various biological processes. Agmatine has been reported to mediate antidepressant effects and neuroprotective effects, and it plays critical roles in learning and the processing of learned information into memory. Therefore, this study aimed to determine the relationship between SLD and agmatine metabolism by determining the enzyme levels of arginine decarboxylase (ADC) and agmatinase (AGMAT) in children with SLD. ADC and AGMAT levels in the blood serum of children with SLD and controls were analyzed using ELISA. When ADC levels in children with SLD (30.26 ± 5.06 ng/mL) were compared with those in the control group (29.82 ± 4.95 ng/mL), the difference was not statistically significant (p = 0.737). However, AGMAT levels in children with SLD (27.02 ± 4.46 ng/mL) were found to be statistically significantly higher than those in the control group (21.42 ± 3.98 ng/mL) (p < 0.001). In light of these findings, we can say that agmatine breakdown is significantly increased in children with SLD. Full article
(This article belongs to the Section Molecular Neurobiology)
Show Figures

Figure 1

12 pages, 542 KB  
Review
Diversity of Culturable Sulfate-Reducing Bacterial Consortia and Species Capable of Hydrocarbon Degradation Isolated from Marine Environments
by Alena I. Eskova and Irina V. Isaeva
Ecologies 2026, 7(2), 31; https://doi.org/10.3390/ecologies7020031 - 27 Mar 2026
Viewed by 381
Abstract
This review examines the role of sulfate-reducing bacteria in the anaerobic degradation of hydrocarbons in marine sediments, where they contribute to the mineralization of organic matter under anoxic conditions. The metabolic diversity of these microorganisms is described, including their ability to degrade various [...] Read more.
This review examines the role of sulfate-reducing bacteria in the anaerobic degradation of hydrocarbons in marine sediments, where they contribute to the mineralization of organic matter under anoxic conditions. The metabolic diversity of these microorganisms is described, including their ability to degrade various classes of hydrocarbons such as short-chain (C2–C5), medium-chain (C6–C12), and long-chain (C13–C20+) alkanes, alkenes, and aromatic compounds like naphthalene and phenanthrene. The primary mechanisms involved in the initial activation of these hydrocarbons—fumarate addition and carboxylation—are discussed, along with key enzymes, including alkylsuccinate synthase and benzylsuccinate synthase. Syntrophic interactions are also considered, particularly in which archaea initiate the oxidation of short-chain alkanes (e.g., ethane and butane), with sulfate-reducing bacteria serving as terminal electron acceptors via sulfate reduction. The potential application of these anaerobic processes in bioremediation strategies for oil-contaminated marine sediments is discussed. This microbially mediated degradation may offer a complementary approach to aerobic methods, particularly in oxygen-limited environments. Understanding the activity of sulfate-reducing bacteria activity is relevant to several areas: the development of remediation techniques for anoxic zones, the assessment of methane emissions from marine sediments, the management of microbiologically influenced corrosion, and potential biotechnological applications. Current research directions include the study of syntrophic microbial consortia and the exploration of bioelectrochemical systems. Full article
Show Figures

Figure 1

32 pages, 10527 KB  
Review
Single-Molecule Conductance of Non-Redox Proteins: Mechanisms, Measurements, and Applications
by Zhimin Fan, Miao Chen, Jie Xiang and Bintian Zhang
Biomolecules 2026, 16(4), 495; https://doi.org/10.3390/biom16040495 - 25 Mar 2026
Viewed by 564
Abstract
Charge transport underpins essential biological processes, including cellular respiration, photosynthesis, and enzymatic catalysis. Advances in molecular electronics have enabled single-molecule measurements that unequivocally establish redox-active proteins as efficient electron conductors, with their metal cofactors serving as intrinsic redox relays. By contrast, ubiquitous non-redox [...] Read more.
Charge transport underpins essential biological processes, including cellular respiration, photosynthesis, and enzymatic catalysis. Advances in molecular electronics have enabled single-molecule measurements that unequivocally establish redox-active proteins as efficient electron conductors, with their metal cofactors serving as intrinsic redox relays. By contrast, ubiquitous non-redox proteins lacking such redox centers have long been considered poor conductors. However, recent research has challenged this view, demonstrating that efficient charge transport in non-redox proteins can be mediated through polypeptide backbones, aromatic side-chain arrays, and hydrogen bond networks. This review surveys progress in understanding the single-molecule conductance of non-redox proteins. Firstly, we elucidate the fundamental transport mechanisms, highlighting the interplay between coherent tunneling and thermally activated hopping. We then provide an overview of state-of-the-art experimental techniques for single-molecule characterization. Through analysis of diverse systems spanning short peptides to large enzymes, we illustrate how aromatic amino acid networks and dynamic conformational fluctuations govern conductance, enabling emerging applications in label-free biosensing and single-molecule protein/DNA sequencing. Finally, we discuss persistent challenges and outline future opportunities for integrating protein-based conductors into bioelectronic devices. This review aims to stimulate further research and pave the way for novel applications harnessing protein conductance. Full article
Show Figures

Figure 1

23 pages, 3504 KB  
Review
Oxidative Stress and the KEAP1/NRF2 Axis in Saphenous Vein: Implications for Graft Patency
by Georgia R. Layton, Em Marston, Hannah L. Musa, Shameem Ladak, Alice Copperwheat, Akintoye Oluwanifemi, Ibrahim Antoun and Mustafa Zakkar
Cells 2026, 15(6), 563; https://doi.org/10.3390/cells15060563 - 20 Mar 2026
Viewed by 574
Abstract
Vein graft disease remains a significant limitation to the long-term patency of venous conduits following coronary artery bypass grafting. Early oxidative stress, triggered by ischaemia–reperfusion injury and haemodynamic changes following the implantation of veins into the arterial circulation, disrupts endothelial integrity and initiates [...] Read more.
Vein graft disease remains a significant limitation to the long-term patency of venous conduits following coronary artery bypass grafting. Early oxidative stress, triggered by ischaemia–reperfusion injury and haemodynamic changes following the implantation of veins into the arterial circulation, disrupts endothelial integrity and initiates inflammation, apoptosis, and maladaptive remodelling. The KEAP1-NRF2 axis is a central regulator of cellular antioxidant responses; however, its role in the development of vein graft disease remains poorly defined. This narrative review aimed to summarise what is known about NRF2/KEAP1 signalling in modulating vein graft pathology. Methods: A systematic search of PubMed was conducted to identify original research studies examining the NRF2/KEAP1 pathway in human saphenous vein tissue in vivo or ex vivo. Narrative synthesis was performed due to limited evidential availability and study heterogeneity. Results: Only one study has directly evaluated NRF2 pathway activation directly in human saphenous vein tissue, and it demonstrated that Protandim (a herbal dietary supplement) treatment increased antioxidant enzyme activity and reduced oxidative stress markers, including superoxide and 4-hydroxynonenal, both known activators of MAPK-dependent smooth muscle proliferation. Adjacent studies in other cells and tissues reveal that NRF2 intersects with multiple pathways central to vein graft pathology: it suppresses NFκB-mediated inflammation, modulates eNOS-NO signalling, inhibits NADPH oxidase expression, regulates MAPK activation, and influences angiogenic responses. However, context-dependent activation of NRF2 under arterial cyclic stretch can paradoxically drive proliferation through p62-mediated KEAP1 sequestration and enhanced glutathione synthesis. Conclusions: The NRF2/KEAP1 pathway serves as a central integrator of oxidative stress responses that directly intersect with established mechanisms of intimal hyperplasia and pathological angiogenesis. Post-translational KEAP1 inhibition may offer a targeted intervention point to limit these processes. Critical gaps remain regarding our understanding of the role of NRF2 in human saphenous vein under physiological arterial conditions and sex-specific pathway regulation. Mechanistic studies in vein-specific models are essential for advancing our understanding and any potential therapeutic translation. Full article
Show Figures

Figure 1

24 pages, 7181 KB  
Article
Integrated Transcriptomics and Metabolomics with Machine Learning Identify Flavonoids as Key Effectors in Wheat Root Thermotolerance
by Wenyuan Shen, Qingming Ren, Yiyang Dai, Yu Zhang and Fei Xiong
Plants 2026, 15(6), 965; https://doi.org/10.3390/plants15060965 - 20 Mar 2026
Viewed by 699
Abstract
Root plasticity is vital for crop survival amid global warming. Yet, the molecular mechanisms governing wheat root thermotolerance remain largely unknown. In this study, we combined phenomics, transcriptomics, and metabolomics with machine learning to analyze the performance of heat-tolerant cultivar YM158 and heat-sensitive [...] Read more.
Root plasticity is vital for crop survival amid global warming. Yet, the molecular mechanisms governing wheat root thermotolerance remain largely unknown. In this study, we combined phenomics, transcriptomics, and metabolomics with machine learning to analyze the performance of heat-tolerant cultivar YM158 and heat-sensitive cultivar YM15 under varying heat stress. While high temperatures (35 °C) severely inhibited root growth and caused oxidative damage in YM15, YM158 maintained robust root architecture and redox balance. Using weighted gene co-expression network analysis (WGCNA) alongside the random forest feature selection algorithm, we identified the flavonoid biosynthesis pathway as central to thermotolerance. Protein–protein interaction network analysis revealed that wheat root adaptability to high temperatures involves maintaining protein homeostasis via the endoplasmic reticulum protein processing system, specifically activating the flavonoid biosynthesis pathway and enhancing the antioxidant enzyme system. Furthermore, we identified a potential regulatory hub involving the cell wall sensor FERONIA (FER) and heat shock factors (HSFs), highlighting a complex interaction between hormonal signaling and secondary metabolism. Our study offers a detailed map of root heat adaptation and positions the flavonoid-mediated antioxidant system as a promising target for breeding climate-resilient crops. Full article
Show Figures

Figure 1

41 pages, 2311 KB  
Review
Keratinolytic Fungi for Poultry Feather Waste Valorization: Mechanisms, Biotechnological Applications, Economic Feasibility, and Future Perspectives
by B. Lokeshwari, P. Saranraj, Hawraa F. H. Al-Abedi, Semaa F. H. Al-Abedi, Haider H. E. Al-Magsoosi, Mohammed T. Jaafar, Israa M. Essa, Hasanain A. J. Gharban, K. Gayathri and Alexander Machado Cardoso
Resources 2026, 15(3), 46; https://doi.org/10.3390/resources15030046 - 18 Mar 2026
Viewed by 645
Abstract
The rapid expansion of the poultry industry has led to the large-scale generation of feather waste, creating serious environmental and public health concerns due to the recalcitrant nature of keratin. Poultry feathers are composed mainly of highly cross-linked keratin proteins stabilized by numerous [...] Read more.
The rapid expansion of the poultry industry has led to the large-scale generation of feather waste, creating serious environmental and public health concerns due to the recalcitrant nature of keratin. Poultry feathers are composed mainly of highly cross-linked keratin proteins stabilized by numerous disulfide bonds, which confer resistance to conventional proteolytic enzymes and natural degradation processes. This review examines the potential of keratinolytic fungi and their enzymes as sustainable, eco-friendly, and value-added strategies for poultry feather waste management and resource recovery. It discusses the environmental and health risks associated with improper feather disposal, such as pathogen proliferation, odor generation, and ecosystem contamination. Conventional management approaches, steam pressure hydrolysis, mechanical grinding, thermal treatment, acid–alkali hydrolysis, and oxidation, are critically evaluated in terms of efficiency and environmental impact. The review further highlights biological degradation pathways mediated by keratinolytic fungi and enzymes, with emphasis on fungal genera such as Aspergillus and Chrysosporium. Key mechanisms of fungal keratin degradation, including sulfitolysis, proteolysis, deamination, hyphal penetration, enzyme secretion, and biofilm formation, are discussed. Finally, industrial, agricultural, and feed applications of keratinases, along with advances in strain improvement, omics technologies, synthetic biology, and associated biosafety and regulatory considerations, are addressed. Full article
Show Figures

Figure 1

28 pages, 2882 KB  
Article
Semantic Divergence in AI-Generated and Human Influencer Product Recommendations: A Computational Analysis of Dual-Agent Communication in Social Commerce
by Woo-Chul Lee, Jang-Suk Lee and Jungho Suh
Appl. Sci. 2026, 16(6), 2816; https://doi.org/10.3390/app16062816 - 15 Mar 2026
Viewed by 529
Abstract
The proliferation of generative artificial intelligence (AI) as an autonomous recommendation agent fundamentally challenges traditional paradigms of marketing communication. As AI systems increasingly mediate consumer–brand relationships, understanding how artificial agents construct persuasive discourse—distinct from human communicators—becomes critical for developing effective dual-channel marketing strategies. [...] Read more.
The proliferation of generative artificial intelligence (AI) as an autonomous recommendation agent fundamentally challenges traditional paradigms of marketing communication. As AI systems increasingly mediate consumer–brand relationships, understanding how artificial agents construct persuasive discourse—distinct from human communicators—becomes critical for developing effective dual-channel marketing strategies. Grounded in Source Credibility Theory and the Computers Are Social Actors (CASA) paradigm, this study investigates the semantic and structural divergence between AI-generated product recommendations and human influencer marketing messages in social commerce contexts. Employing a mixed-methods computational approach integrating term frequency analysis, TF-IDF weighting, Latent Dirichlet Allocation (LDA) topic modeling, and BERT-based contextualized semantic embedding analysis (KR-SBERT), we examined 330 Instagram influencer posts and 541 AI-generated responses concerning inner beauty enzyme products—a hybrid category combining functional health claims with hedonic beauty appeals—in the Korean social commerce market. AI-generated responses were collected through a systematically designed query protocol with empirically grounded prompts derived from actual consumer search behaviors, and analytical robustness was verified through sensitivity analyses across multiple parameter thresholds. Our findings reveal a fundamental divergence in persuasive architecture: human influencers construct experiential narratives exhibiting message characteristics typically associated with peripheral-route cues (sensory descriptions, emotional testimonials, social context), while AI recommendations employ systematic, evidence-based discourse exhibiting message characteristics typically associated with central-route argumentation (functional mechanisms, ingredient specifications, objective criteria). Topic modeling identified four distinct thematic clusters for each source type: human discourse centers on embodied experience and relational consumption, whereas AI discourse organizes around informational utility and rational decision support. Jensen–Shannon Divergence analysis (JSD = 0.213 bits) confirmed moderate distributional divergence, while chi-square testing (χ2 = 847.23, p < 0.001) and Cramér’s V (0.312, indicating a medium-to-large effect) demonstrated statistically significant and substantively meaningful differences. These findings extend CASA theory by demonstrating that AI recommendation agents develop a characteristic “AI communication signature” distinguishable from human persuasion patterns. We propose an integrated Dual-Agent Persuasion Proposition—synthesizing CASA, ELM, and Source Credibility perspectives—suggesting that AI and human recommenders serve complementary functions across different stages of the consumer decision journey—a proposition whose predictions regarding sequential persuasive effectiveness and consumer processing routes await experimental validation. These findings carry implications for AI content strategy optimization, platform design, and emerging regulatory frameworks for AI-generated content labeling. Full article
Show Figures

Figure 1

Back to TopTop