Sign in to use this feature.

Years

Between: -

Subjects

remove_circle_outline
remove_circle_outline
remove_circle_outline
remove_circle_outline
remove_circle_outline
remove_circle_outline
remove_circle_outline
remove_circle_outline
remove_circle_outline

Journals

remove_circle_outline
remove_circle_outline
remove_circle_outline
remove_circle_outline
remove_circle_outline

Article Types

Countries / Regions

Search Results (128)

Search Parameters:
Keywords = drop box

Order results
Result details
Results per page
Select all
Export citation of selected articles as:
29 pages, 4143 KB  
Article
MBACA-YOLO: A High-Precision Underwater Target Detection Algorithm for Unmanned Underwater Vehicles
by Chuang Han, Shanshan Chen, Tao Shen and Chengli Guo
Machines 2026, 14(2), 231; https://doi.org/10.3390/machines14020231 - 15 Feb 2026
Viewed by 364
Abstract
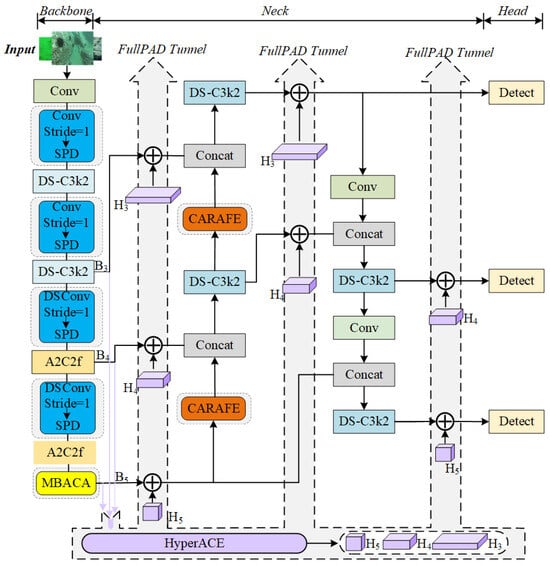
This paper addresses the issue of low detection accuracy in underwater optical images for unmanned underwater vehicles (UUVs) during practical operations, caused by factors such as uneven lighting, blur, complex backgrounds, and target occlusion. To enhance the autonomous perception and control capabilities of [...] Read more.
This paper addresses the issue of low detection accuracy in underwater optical images for unmanned underwater vehicles (UUVs) during practical operations, caused by factors such as uneven lighting, blur, complex backgrounds, and target occlusion. To enhance the autonomous perception and control capabilities of UUVs, a high-precision algorithm named MBACA-YOLO is proposed based on the YOLOv13n model. Firstly, the convolutional layers in the backbone network of YOLOv13n are optimized by replacing stride-2 convolutions with stride-1 and embedding SPD layers to enable richer feature extraction. Secondly, the newly proposed MBACA attention mechanism is integrated into the final layer of the backbone network, enhancing effective features and suppressing background noise interference. Thirdly, traditional upsampling in the neck network is replaced with CARAFE upsampling to mitigate noise pollution. Finally, an Alpha-Focal-CIoU loss function is designed to improve the accuracy of bounding box regression for underwater targets. To validate the algorithm’s effectiveness, experiments were conducted on the URPC dataset with the following evaluation protocol: 640 × 640 input resolution, batch size 1, FP32 precision, and standard NMS. All results are from a single random seed with 300 epochs of training. The proposed MBACA-YOLO algorithm outperforms the baseline YOLOv13n model, improving mAP@0.5 and mAP@0.5:0.95 by 3.1% and 2.8% respectively, while adding only 0.49M parameters and 1.0 GFLOPs, with an FPS drop of just 2 frames. This makes it an efficient, deployable perception solution for automated Unmanned Underwater Vehicles (UUVs), significantly advancing intelligent underwater systems. Full article
(This article belongs to the Section Vehicle Engineering)
Show Figures

Figure 1

25 pages, 13435 KB  
Article
Preliminary Design Optimization of CFRP Crash Box for High-Performance Automotive Applications
by Antonio Maria Caporale, Alessandro Amato and Gerardus Janszen
J. Compos. Sci. 2026, 10(2), 94; https://doi.org/10.3390/jcs10020094 - 11 Feb 2026
Viewed by 526
Abstract
This study presents a hybrid experimental–numerical methodology for the preliminary design and optimization of a CFRP crash box intended for high-performance automotive applications. An initial experimental campaign was conducted on frustum-shaped crash boxes manufactured by Pagani Automobili S.p.A., comparing constant and variable thickness [...] Read more.
This study presents a hybrid experimental–numerical methodology for the preliminary design and optimization of a CFRP crash box intended for high-performance automotive applications. An initial experimental campaign was conducted on frustum-shaped crash boxes manufactured by Pagani Automobili S.p.A., comparing constant and variable thickness configurations through drop tower impact tests to evaluate energy absorption, crushing stability, and failure mechanisms. A lightweight finite element model was developed in Abaqus/Explicit using shell elements and Hashin-based damage criteria, achieving calibration errors below 10% for most parameters and under 15% for peak forces. Geometric enhancements, including continuous flanges, removal of the top surface, and an internal cruciform reinforcement, significantly improved energy absorption (up to 110%) but introduced trade-offs in stroke efficiency and mean force levels. To mitigate these effects, a genetic algorithm was employed to optimize laminate layup by varying ply orientations, resulting in improved stroke efficiency and reduced peak and average forces while maintaining crushing stability. The proposed approach demonstrates that integrating experimental validation with efficient numerical modeling and optimization accelerates the development of lightweight, high-performance crash absorbers, offering a robust framework for motorsport and automotive applications that balances safety, efficiency, and manufacturability. Full article
(This article belongs to the Section Composites Modelling and Characterization)
Show Figures

Figure 1

17 pages, 8796 KB  
Article
Subgrade Distress Detection in GPR Radargrams Using an Improved YOLOv11 Model
by Mingzhou Bai, Qun Ma, Hongyu Liu and Zilun Zhang
Sustainability 2026, 18(3), 1273; https://doi.org/10.3390/su18031273 - 27 Jan 2026
Viewed by 251
Abstract
This study compares three detectors—Single Shot MultiBox Detector (SSD), Faster Region-based Convolutional Neural Network (Faster R-CNN), and Only Look Once v11 (YOLOv11)—for detecting subgrade distress in GPR radargrams. SSD converges fastest but shows weaker detection performance, while Faster R-CNN achieves higher localization accuracy [...] Read more.
This study compares three detectors—Single Shot MultiBox Detector (SSD), Faster Region-based Convolutional Neural Network (Faster R-CNN), and Only Look Once v11 (YOLOv11)—for detecting subgrade distress in GPR radargrams. SSD converges fastest but shows weaker detection performance, while Faster R-CNN achieves higher localization accuracy at the cost of slower convergence. YOLOv11 offers the best overall performance. To push YOLOv11 further, we introduce three enhancements: a Multi-Scale Edge Enhancement Module (MEEM), a Multi-Feature Multi-Scale Attention (MFMSA) mechanism, and a hybrid configuration that combines both. On a representative dataset, YOLOv11_MEEM yields a 0.2 percentage-point increase in precision with a 0.2 percentage-point decrease in recall and a 0.3 percentage-point gain in mean Average Precision@0.5:0.95, indicating improved generalization and efficiency. YOLOv11_MFMSA achieves precision comparable to MEEM but suffers a substantial recall drop and slower inference. The hybrid YOLOv11_MEEM+MFMSA underperforms on key metrics due to gradient conflicts. MEEM reduces electromagnetic interference through dynamic edge enhancement, preserving real-time performance and robust generalization. Overall, MEEM-enhanced YOLOv11 is suitable for real-time subgrade distress detection in GPR radargrams. The research findings can offer technical support for the intelligent detection of subgrade engineering while also promoting the resilient development and sustainable operation and maintenance of urban infrastructure. Full article
Show Figures

Figure 1

16 pages, 2780 KB  
Article
Multi-Class Malocclusion Detection on Standardized Intraoral Photographs Using YOLOv11
by Ani Nebiaj, Markus Mühling, Bernd Freisleben and Babak Sayahpour
Dent. J. 2026, 14(1), 60; https://doi.org/10.3390/dj14010060 - 16 Jan 2026
Viewed by 412
Abstract
Background/Objectives: Accurate identification of dental malocclusions from routine clinical photographs can be time-consuming and subject to interobserver variability. A YOLOv11-based deep learning approach is presented and evaluated for automatic malocclusion detection on routine intraoral photographs, testing the hypothesis that training on a structured [...] Read more.
Background/Objectives: Accurate identification of dental malocclusions from routine clinical photographs can be time-consuming and subject to interobserver variability. A YOLOv11-based deep learning approach is presented and evaluated for automatic malocclusion detection on routine intraoral photographs, testing the hypothesis that training on a structured annotation protocol enables reliable detection of multiple clinically relevant malocclusions. Methods: An anonymized dataset of 5854 intraoral photographs (frontal occlusion; right/left buccal; maxillary/mandibular occlusal) was labeled according to standardized instructions derived from the Index of Orthodontic Treatment Need (IOTN) A total of 17 clinically relevant classes were annotated with bounding boxes. Due to an insufficient number of examples, two malocclusions (transposition and non-occlusion) were excluded from our quantitative analysis. A YOLOv11 model was trained with augmented data and evaluated on a held-out test set using mean average precision at IoU 0.5 (mAP50), macro precision (macro-P), and macro recall (macro-R). Results: Across 15 analyzed classes, the model achieved 87.8% mAP50, 76.9% macro-P, and 86.1% macro-R. The highest per-class AP50 was observed for Deep bite (98.8%), Diastema (97.9%), Angle Class II canine (97.5%), Anterior open bite (92.8%), Midline shift (91.8%), Angle Class II molar (91.1%), Spacing (91%), and Crowding (90.1%). Moderate performance included Anterior crossbite (88.3%), Angle Class III molar (87.4%), Head bite (82.7%), and Posterior open bite (80.2%). Lower values were seen for Angle Class III canine (76%), Posterior crossbite (75.6%), and Big overjet (75.3%). Precision–recall trends indicate earlier precision drop-off for posterior/transverse classes and comparatively more missed detections in Posterior crossbite, whereas Big overjet exhibited more false positives at the chosen threshold. Conclusion: A YOLOv11-based deep learning system can accurately detect several clinically salient malocclusions on routine intraoral photographs, supporting efficient screening and standardized documentation. Performance gaps align with limited examples and visualization constraints in posterior regions. Larger, multi-center datasets, protocol standardization, quantitative metrics, and multimodal inputs may further improve robustness. Full article
(This article belongs to the Special Issue Artificial Intelligence in Oral Rehabilitation)
Show Figures

Graphical abstract

17 pages, 19521 KB  
Article
Experimental Comparisons of the Wave Attenuation Characteristics Among Different Flexible-Membrane Breakwaters
by Ming-Liang Cai, Jing-Ping Wu, Shao-Min Wang and Xi Yi
J. Mar. Sci. Eng. 2026, 14(1), 78; https://doi.org/10.3390/jmse14010078 - 31 Dec 2025
Viewed by 274
Abstract
In this paper, physical experiments were conducted to analyze the wave attenuation characteristics of a combinational breakwater in a 2D piston-type wave flume. The proposed breakwater consisted of a box and double flexible membranes, one of which was fixed on both sides of [...] Read more.
In this paper, physical experiments were conducted to analyze the wave attenuation characteristics of a combinational breakwater in a 2D piston-type wave flume. The proposed breakwater consisted of a box and double flexible membranes, one of which was fixed on both sides of the box, while the other was positioned at a specific distance from the box sides. The flexible membranes dropped down naturally and formed a U shape. Optimal configuration parameters of the proposed breakwater were determined separately through a series of comparison experiments among mooring breakwaters in regular waves; the box draft d was determined by a box-type breakwater and the membrane spacings Lu and Ld from the box sides were determined by a U-shaped flexible-membrane breakwater, where the wave attenuation coefficients versus kh and B/λ were provided. Then, using the literature, the present box–membrane breakwater with membrane spacings was compared to two similar flexible-membrane breakwaters. One was the above-mentioned U-shaped flexible-membrane breakwater, the other was a box–membrane breakwater in which the flexible membranes were directly fastened on the box sides. The results indicate that with optimal configuration parameters, the wave attenuation performance of the proposed breakwater had been enhanced due to the increase in both dissipating and reflecting wave energy. Full article
(This article belongs to the Section Ocean Engineering)
Show Figures

Figure 1

20 pages, 3715 KB  
Article
Static Analysis Method and Structural Optimization of Box-Type Subgrade for High-Speed Railways
by Jianfeng Fang, Gentian Hong, Xin Wen, Runmin Wang, Qiang Shentu, Tao Chen and Weichao Li
Appl. Mech. 2025, 6(4), 85; https://doi.org/10.3390/applmech6040085 - 3 Dec 2025
Viewed by 635
Abstract
A method based on a statically indeterminate planar frame model was developed for the analysis and evaluation of box-type subgrade structures in high-speed railways. The objective of this study is to establish a concise and mechanically rigorous framework capable of quantifying the effects [...] Read more.
A method based on a statically indeterminate planar frame model was developed for the analysis and evaluation of box-type subgrade structures in high-speed railways. The objective of this study is to establish a concise and mechanically rigorous framework capable of quantifying the effects of key geometric parameters on bending moments, shear forces, and slab deflection, thereby providing guidance for structural refinement. Symbolic derivation and structural mechanics theory are combined to formulate the analytical model, and finite element simulations in Abaqus are used to verify the theoretical predictions under the design loads of the Quzhou–Lishui railway section located between Quzhou City and Lishui City in Zhejiang Province, China. Key findings show the maximum bending moments at the slab center and web-slab junction, reaching 14,818 kN·m, and the maximum shear forces of 16,934 kN at the web-slab junction. The top slab center showed the maximum deflection, approximately 7.5 × 10−2 mm. Simulation errors were below 5%. The optimization results recommend a web spacing of 4.5–5 m and a web height of 5–8 m. In an engineering case, reducing the web spacing from 6 m to 5 m and adjusting the web height from 7 m to 6.5 m dropped the top-slab mid-span bending moment from 10,628 kN·m to 5603 kN·m (an 89.7% reduction). Concrete use fell by 2.61% (from 24,900 to 24,250 m3/km), and overall costs dropped by about 5%. These findings demonstrate that the proposed analytical method provides an effective basis for rational parameter selection and preliminary structural design of box-type railway subgrades. Full article
Show Figures

Figure 1

32 pages, 6691 KB  
Article
Fine-Tuning and Explaining FinBERT for Sector-Specific Financial News: A Reproducible Workflow
by Marian Pompiliu Cristescu, Claudiu Brândaș, Dumitru Alexandru Mara and Petrea Ioana
Electronics 2025, 14(23), 4680; https://doi.org/10.3390/electronics14234680 - 27 Nov 2025
Viewed by 1967
Abstract
The increasing use of complex “black-box” models for financial news sentiment analysis presents a challenge in high-stakes settings where transparency and trust are paramount. This study introduces and validates a finance-focused, fully reproducible, open-source workflow for building, explaining, and evaluating sector-specific sentiment models [...] Read more.
The increasing use of complex “black-box” models for financial news sentiment analysis presents a challenge in high-stakes settings where transparency and trust are paramount. This study introduces and validates a finance-focused, fully reproducible, open-source workflow for building, explaining, and evaluating sector-specific sentiment models mapped to standard market taxonomies and investable proxies. We benchmark interpretable and transformer-based models on public datasets and a newly constructed, manually annotated gold-standard corpus of 1500 U.S. sector-tagged financial headlines. While a zero-shot FinBERT establishes a reasonable baseline (macro F1 = 0.555), fine-tuning on our gold data yields a robust macro F1 = 0.707, a substantial uplift. We extend explainability to the fine-tuned FinBERT with Integrated Gradients (IG) and LIME and perform a quantitative faithfulness audit via deletion curves and AOPC; LIME is most faithful (AOPC = 0.365). We also quantify the risks of weak supervision: accuracy drops (−21.0%) and explanations diverge (SHAP rank ρ = 0.11) relative to gold-label training. Crucially, econometric tests show the sentiment signal is reactive, not predictive, of next-day returns; yet it still supports profitable sector strategies (e.g., Technology long-short Sharpe 1.88). Novelty lies in a finance-aligned, sector-aware, trustworthiness blueprint that pairs fine-tuned FinBERT with audited explanations and uncertainty checks, all end-to-end reproducible and tied to investable sector ETFs. Full article
(This article belongs to the Special Issue AI-Driven Data Analytics and Mining)
Show Figures

Figure 1

15 pages, 2252 KB  
Article
Evaluating the Effectiveness of Machine Learning for Alzheimer’s Disease Prediction Using Applied Explainability
by Chih-Hao Huang, Feras A. Batarseh and Aman Ullah
Biophysica 2025, 5(4), 54; https://doi.org/10.3390/biophysica5040054 - 12 Nov 2025
Viewed by 999
Abstract
Early and accurate diagnosis of Alzheimer’s disease (AD) is critical for patient outcomes yet presents a significant clinical challenge. This study evaluates the effectiveness of four machine learning models—Logistic Regression, Random Forest, Support Vector Machine, and a Feed-Forward Neural Network—for the five-class classification [...] Read more.
Early and accurate diagnosis of Alzheimer’s disease (AD) is critical for patient outcomes yet presents a significant clinical challenge. This study evaluates the effectiveness of four machine learning models—Logistic Regression, Random Forest, Support Vector Machine, and a Feed-Forward Neural Network—for the five-class classification of AD stages. We systematically compare model performance under two conditions, one including cognitive assessment data and one without, to quantify the diagnostic value of these functional tests. To ensure transparency, we use SHapley Additive exPlanations (SHAPs) to interpret the model predictions. Results show that the inclusion of cognitive data is paramount for accuracy. The RF model performed best, achieving an accuracy of 84.4% with cognitive data included. Without this, performance for all models dropped significantly. SHAP analysis revealed that in the presence of cognitive data, models primarily rely on functional scores like the Clinical Dementia Rating—Sum of Boxes. In their absence, models correctly identify key biological markers, including PET (positron emission tomography) imaging of amyloid burden (FBB, AV45) and hippocampal atrophy, as the next-best predictors. This work underscores the indispensable role of cognitive assessments in AD classification and demonstrates that explainable AI can validate model behavior against clinical knowledge, fostering trust in computational diagnostic tools. Full article
(This article belongs to the Special Issue Advances in Computational Biophysics)
Show Figures

Figure 1

10 pages, 1155 KB  
Article
Comparative Effectiveness of Origami-Box-Folding and Outside-the-Box Knot-Tying Exercises in Laparoscopic Surgical Training: A Prospective Cohort Study
by Cristian-Valentin Toma, Adrian-Iustin Georgevici, Didina-Catalina Barbalata, George-Sabin Popescu, Ioana Gabriela Visan, George E. D. Petrescu, Cătălin Ovidiu Nechita, Daniel Liviu Bădescu, Cristian George Tieranu, Alexandru Ciudin and Viorel Jinga
Healthcare 2025, 13(21), 2820; https://doi.org/10.3390/healthcare13212820 - 6 Nov 2025
Viewed by 579
Abstract
Background/Objectives: Minimally invasive surgical techniques require precise psychomotor skills distinct from those used in traditional surgery. Simulation-based training is essential for skill acquisition without patient risk. This study compared two prevalent training methodologies: the Origami-Box-Folding Exercise (OBFE) and Outside-the-Box Knot-Tying Exercise (OBTKE). [...] Read more.
Background/Objectives: Minimally invasive surgical techniques require precise psychomotor skills distinct from those used in traditional surgery. Simulation-based training is essential for skill acquisition without patient risk. This study compared two prevalent training methodologies: the Origami-Box-Folding Exercise (OBFE) and Outside-the-Box Knot-Tying Exercise (OBTKE). Methods: In this prospective cohort study, 84 surgical residents (34 OBFE, 50 OBTKE) from General Surgery, Obstetrics–Gynecology, and Urology underwent pre- and post-intervention assessments. Performance metrics included completion times for surgical and square knots, out-of-visual-field instrument instances, needle drops, tissue lesions, and self-assessment via 5-point Likert scales. Behavioral Observation Research Interactive Software quantified performance objectively. Data were analyzed using paired Wilcoxon signed-rank tests for within-group comparisons and Wilcoxon rank-sum tests for between-group differences. Results: Both methodologies significantly improved surgical knot-tying performance. Surgical knot completion time decreased by 316.65 s (OBFE) and 360 s (OBTKE) with no significant between-group difference (p = 0.96). For square knots, OBFE exhibited significantly greater improvement with a 278 s reduction versus 169 s for OBTKE (p = 0.02). Technical errors decreased similarly in both groups. OBFE showed greater improvement in self-rated surgical knot knowledge (p = 0.03) and larger effect sizes for self-assessment measures (0.84–0.87 vs. 0.77–0.85). Conclusions: Both OBFE and OBTKE effectively improve laparoscopic skills in surgical residents. OBFE is particularly beneficial for square knot efficiency and self-rated knowledge enhancement, while OBTKE focuses on targeted knot-tying training. These findings support the implementation of both methodologies in surgical education, potentially in sequence—OBFE for foundational skills and OBTKE for advanced refinement. Full article
Show Figures

Figure 1

16 pages, 2913 KB  
Article
OGS-YOLOv8: Coffee Bean Maturity Detection Algorithm Based on Improved YOLOv8
by Nannan Zhao and Yongsheng Wen
Appl. Sci. 2025, 15(21), 11632; https://doi.org/10.3390/app152111632 - 31 Oct 2025
Cited by 2 | Viewed by 909
Abstract
This study presents the OGS-YOLOv8 model for coffee bean maturity identification, designed to enhance accuracy in identifying coffee beans at different maturity stages in complicated contexts, utilizing an upgraded version of YOLOv8. Initially, the ODConv (full-dimensional dynamic convolution) substitutes the convolutional layers in [...] Read more.
This study presents the OGS-YOLOv8 model for coffee bean maturity identification, designed to enhance accuracy in identifying coffee beans at different maturity stages in complicated contexts, utilizing an upgraded version of YOLOv8. Initially, the ODConv (full-dimensional dynamic convolution) substitutes the convolutional layers in the backbone and neck networks to augment the network’s capacity to capture attributes of coffee bean images. Second, we replace the C2f layer in the neck networks with the CSGSPC (Convolutional Split Group-Shuffle Partial Convolution) module to reduce the computational load of the model. Lastly, to improve bounding box regression accuracy by concentrating on challenging samples, we substitute the Inner-FocalerIoU function for the CIoU loss function. According to experimental results, OGS-YOLO v8 outperforms the original model by 7.4%, achieving a detection accuracy of 73.7% for coffee bean maturity. Reaching 76% at mAP@0.5, it represents a 3.2% increase over the initial model. Furthermore, GFLOPs dropped 26.8%, from 8.2 to 6.0. For applications like coffee bean maturity monitoring and intelligent harvesting, OGS-YOLOv8 offers strong technical support and reference by striking a good balance between high detection accuracy and low computational cost. Full article
(This article belongs to the Section Agricultural Science and Technology)
Show Figures

Figure 1

27 pages, 10027 KB  
Article
DEM-CFD Simulation of Organic–Inorganic Fertiliser Mixing-Spreading: Optimizing Inorganic Fertiliser Placement for Uniformity
by Chengsai Fan, Yinyan Shi, Jianfu Sun, Ruiyin He, Gaoming Xu and Yinian Li
Agriculture 2025, 15(21), 2256; https://doi.org/10.3390/agriculture15212256 - 29 Oct 2025
Viewed by 691
Abstract
Organic–inorganic compound fertilizer application technology is a key technology for chemical fertilizer efficiency improvement, and stable grain yield increase. However, current agricultural machinery is unable to achieve uniform application of both organic and inorganic fertilisers. This study has compared two modeling methods and [...] Read more.
Organic–inorganic compound fertilizer application technology is a key technology for chemical fertilizer efficiency improvement, and stable grain yield increase. However, current agricultural machinery is unable to achieve uniform application of both organic and inorganic fertilisers. This study has compared two modeling methods and optimally selected the EDEM-Fluent coupled method. It aims to investigate the mechanism by which four factors—namely inorganic fertilizer drop location (Polar angle: −80° to 80°, polar radius: 60 mm to 180 mm), organic fertilizer flow rate (875–3500 g·s−1), inorganic fertilizer proportion (10–50%), and fertilizer spreading disc rotational speed (300–700 r·min−1)—influence inorganic fertilizer uniformity. A Box–Behnken test was designed with the pole angle and pole diameter of the drop location, organic fertiliser flow rate, spreading disc rotational speed, and coefficient of variation in the uniformity of the inorganic fertilisers as indexes. The Box–Behnken test divided the fertiliser drop location into left and right parts and established a mathematical model of fertiliser drop location, rotational speed, and organic fertiliser flow rate. Finally, the predictive performance of the model was verified in the field by testing four scenarios: low speed–low flow rate, low speed–high flow rate, high speed–low flow rate, and high speed–high flow rate. The root mean square error (RMSE) between the EDEM-Fluent coupled test and the bench test is 1.53, which is better than the RMSE (2.55) between the EDEM test and the bench test. Before optimization, the coefficients of variationof inorganic fertilizer (ICV) under four operating conditions were 28.93%, 32.43%, 38.17%, and 29.32% respectively. After optimization, the corresponding values were 19.34%, 23.78%, 21.45%, and 23.10% respectively. Compared with the pre-optimization results, the organic fertilizer coefficient of variation (OCV) remained stable, while the inorganic fertilizer coefficient of variation (ICV) decreased by an average of 10.29%. This study greatly improved the uniformity of inorganic fertiliser in the organic–inorganic spreader and provides a basis for subsequent intelligent spreaders. Full article
(This article belongs to the Section Agricultural Technology)
Show Figures

Figure 1

25 pages, 782 KB  
Article
Degenerate Fractals: A Formal and Computational Framework for Zero-Dimension Attractors
by Ion Andronache
Mathematics 2025, 13(21), 3407; https://doi.org/10.3390/math13213407 - 26 Oct 2025
Viewed by 1440
Abstract
This paper analyzes the extreme limit of iterated function systems (IFSs) when the number of contractions drops to one and the resulting attractors reduce to a single point. While classical fractals have a strictly positive fractal dimension, the degenerate case D=0 [...] Read more.
This paper analyzes the extreme limit of iterated function systems (IFSs) when the number of contractions drops to one and the resulting attractors reduce to a single point. While classical fractals have a strictly positive fractal dimension, the degenerate case D=0 has been little explored. Starting from the question “what happens to a fractal when its complexity collapses completely?”, Moran’s similarity equation becomes tautological (rs=1 with solution s=dimM=0) and that only the Hausdorff and box-counting definitions allow an exact calculation. Based on Banach’s fixed point theorem and these definitions, we prove that the attractor of a degenerate IFS is a singleton with dimH=dimB=0. We develop a reproducible computational methodology to visualize the collapse in dimensions 1–3 (the Iterated Line Contraction—1D/Iterated Square Contraction—2D/Iterated Cube Contraction—3D families), including deterministic and stochastic variants, and we provide a Python script 3.9. The theoretical and numerical results show that the covering box-counting retains unity across all generations, confirming the zero-dimension element and the stability of the phenomenon under moderate perturbations. We conclude that degenerate fractals are an indispensable benchmark for validating fractal dimension estimators and for studying transitions to attractors with positive dimensions. Full article
(This article belongs to the Special Issue Advances in Fractal Geometry and Applications)
Show Figures

Figure 1

12 pages, 735 KB  
Article
Examining the Potential Link Between Forkhead Box P1 and Severity and Social Impairment in Children with Autism Spectrum Disorder
by Laila Yousef Al-Ayadhi, Nadra Elyass Elamin, Durria Ahmed Abdulmaged, Aurangzeb Taj Halepota and Dost Muhammad Halepoto
J. Clin. Med. 2025, 14(20), 7132; https://doi.org/10.3390/jcm14207132 - 10 Oct 2025
Viewed by 821
Abstract
Background: Autism spectrum disorder (ASD) is a complex neurodevelopmental condition characterized by impaired social skills and communication. Forkhead box protein P1 (FOXP1) is involved in the development of the brain and the pathogenesis of ASD. However, the function of FOXP1 within the brain [...] Read more.
Background: Autism spectrum disorder (ASD) is a complex neurodevelopmental condition characterized by impaired social skills and communication. Forkhead box protein P1 (FOXP1) is involved in the development of the brain and the pathogenesis of ASD. However, the function of FOXP1 within the brain remains unclear. The aim of this case–control study was to evaluate whether FOXP1 could be used as a diagnostic biomarker for ASD. Method: Blood plasma was collected from children with ASD and age-matched controls. The enzyme-linked immunosorbent assay (ELISA) was used to determine the FOXP1 plasma levels in ASD and control groups. The behavioral and social impairments in children with ASD were assessed using the Childhood Autism Rating Scale (CARS) and the Social Responsiveness Scale (SRS). Spearman’s correlation coefficient (r) was used to determine the correlation between different variables. Results: The plasma FOXP1 protein level was significantly decreased in children with ASD compared to the controls (p < 0.001). CARS showed significant differences between the mild-to-moderate and severe subgroups, while the SRS showed no significant difference between the two subgroups. Moreover, both the mild-to-moderate and severe subgroups exhibited a substantial drop in plasma FOXP1 compared to the controls. ASD children older than six years old also showed a significantly decreased FOXP1 level, compared to those aged six years or less. Furthermore, no significant correlation between the FOXP1 level, CARS, and SRS was observed. However, a negative correlation was found between age and FOXP1 plasma level. Conclusions: We suggest that plasma FOXP1 may act as a potential biomarker for the prognosis of ASD severity and social communication impairment. Further research with a larger sample size is needed to clarify these associations and help diagnose or understand the underlying mechanism of ASD. Full article
(This article belongs to the Section Clinical Neurology)
Show Figures

Figure 1

14 pages, 2684 KB  
Article
Acoustic Resonance Characteristics of Birch Wood Loudspeaker Enclosures: Analysis of Influence of Shape and Filling
by Petr Horák and Vlastimil Borůvka
Forests 2025, 16(10), 1530; https://doi.org/10.3390/f16101530 - 30 Sep 2025
Viewed by 1153
Abstract
This study presents a comparative analysis of a “design” speaker cabinet shape and a conventional block enclosure, both having identical internal volumes. Both enclosures were built from birch wood, and for comparison, block-shaped baffles were also made from medium-density fiberboard (MDF). While the [...] Read more.
This study presents a comparative analysis of a “design” speaker cabinet shape and a conventional block enclosure, both having identical internal volumes. Both enclosures were built from birch wood, and for comparison, block-shaped baffles were also made from medium-density fiberboard (MDF). While the designer’s new shape was handcrafted using a lathe, a cube baffle was made using a CNC machine. The block-shaped sound box was made as a representative of the classic shape that occurs most often in the world of music. For this reason, it is offered as an ideal reference sample of the enclosure for comparison with the new design proposal, which was produced based on the shape predispositions and the interest of potential customers. The loudspeaker systems were then subjected to anechoic chamber testing using the exponential sine sweep (ESS) technique to assess and compare their resonance characteristics. The box-shaped enclosure showed a smoother course of the frequency response, but the differences are not significant. A potential improvement in acoustic performance was offered by an acoustic dampening material that was incorporated into each enclosure, and the measurement was repeated. The drop shape from solid birch benefits most from filling, with an 8 dB reduction in low-end boom and 2 dB smoothing, resulting in more controlled bass. The cuboid of solid birch is quite stable even without filling, but filling still improves deep bass by ~3 dB and smooths mid-bass by ~2 dB. For comparison, the cuboid made of MDF shows the largest improvement with filling, with a 10 dB reduction in sub-bass peaks and 4 dB smoothing in dips. With the acoustic filling, the frequency curves are even more smoothed, and it can be said that the damping material can eliminate some of the imperfections of the enclosures. Full article
(This article belongs to the Special Issue Properties and Uses of Value-Added Wood-Based Products and Composites)
Show Figures

Figure 1

21 pages, 3952 KB  
Article
Multi-Objective Optimization Study on Capture Performance of Diesel Particulate Filter Based on the GRA-MLR-WOA Hybrid Method
by Muxin Nian, Rui Dong, Weihuang Zhong, Yunhua Zhang and Diming Lou
Sustainability 2025, 17(19), 8777; https://doi.org/10.3390/su17198777 - 30 Sep 2025
Viewed by 877
Abstract
The diesel particulate filter (DPF) is among the most effective measures for controlling particulate emissions from diesel vehicles. Therefore, resource-efficient DPF design and operation are critical to sustainable deployment. In practical engineering, the pursuit of high filtration efficiency inevitably leads to excessively high [...] Read more.
The diesel particulate filter (DPF) is among the most effective measures for controlling particulate emissions from diesel vehicles. Therefore, resource-efficient DPF design and operation are critical to sustainable deployment. In practical engineering, the pursuit of high filtration efficiency inevitably leads to excessively high pressure drop, which in turn impairs the fuel economy and operational reliability of the engine. To address this pair of conflicting objectives, this study introduces a hybrid GRA-MLR-WOA approach, with the initial filtration efficiency and pressure drop at an 80 g soot capture amount as the optimization objectives, to optimize the structural parameters of the DPF. Firstly, based on a computational fluid dynamics (CFD) model and orthogonal experimental design, combined with grey relational analysis (GRA), the effects of key structural parameters on filtration efficiency and pressure drop were evaluated. Secondly, Box–Behnken Design (BBD) was integrated with multiple linear regression (MLR) to establish mathematical regression models describing the relationships between structural parameters, filtration efficiency, and pressure drop. Finally, the whale optimization algorithm (WOA) was employed to obtain the Pareto frontier of the regression models. Through screening with the goal of maximizing initial filtration efficiency, the optimized DPF achieved a 46.85% increase in initial filtration efficiency and a 34.88% reduction in pressure drop compared to the original model. This study targets sustainable filtration design and proposes an optimization framework that jointly optimizes pressure drop and the initial filtration efficiency. The results provide a robust empirical basis for engineering practice and demonstrate strong reproducibility. Full article
Show Figures

Figure 1

Back to TopTop