Sign in to use this feature.

Years

Between: -

Subjects

remove_circle_outline
remove_circle_outline
remove_circle_outline
remove_circle_outline
remove_circle_outline
remove_circle_outline
remove_circle_outline
remove_circle_outline
remove_circle_outline

Journals

remove_circle_outline
remove_circle_outline
remove_circle_outline
remove_circle_outline
remove_circle_outline
remove_circle_outline
remove_circle_outline
remove_circle_outline
remove_circle_outline
remove_circle_outline
remove_circle_outline
remove_circle_outline
remove_circle_outline
remove_circle_outline
remove_circle_outline

Article Types

Countries / Regions

remove_circle_outline
remove_circle_outline
remove_circle_outline
remove_circle_outline

Search Results (2,033)

Search Parameters:
Keywords = distance classification

Order results
Result details
Results per page
Select all
Export citation of selected articles as:
12 pages, 263 KB  
Article
A Novel Distance Measure of Bipolar Neutrosophic Sets with an Application in Pattern Classification
by Chunfang Liu
Symmetry 2025, 17(12), 2105; https://doi.org/10.3390/sym17122105 - 8 Dec 2025
Viewed by 94
Abstract
A bipolar neutrosophic set (BNS) is designed to handle uncertain information by capturing both supportive and opposing aspects of data. In this paper, the pattern classification method is studied based on the proposed Hamming–Chebyshev hybrid distance measure (HCHDM). First, the HCHDM of the [...] Read more.
A bipolar neutrosophic set (BNS) is designed to handle uncertain information by capturing both supportive and opposing aspects of data. In this paper, the pattern classification method is studied based on the proposed Hamming–Chebyshev hybrid distance measure (HCHDM). First, the HCHDM of the bipolar neutrosophic sets is proposed that not only captures discrete differences, but also reflects the maximum dimensional deviation in a more complex environment. Then, the axiomatic definition of the distance measure is proved and some examples are given to show it can better discriminate between the differences of BNSs. Based on the distance measure, an algorithm to solve the pattern classification problem is given. The numerical examples show that the proposed distance measure method is effective in solving pattern classification problems. Full article
(This article belongs to the Section Mathematics)
24 pages, 10093 KB  
Article
An Improved YOLOv8n-Based Method for Multi-Object Individual Cattle Recognition Using Facial Features in Feeding Passages
by Wenju Zhang, Wensheng Wang, Yaowu Wang, Saydigul Samat and Xinwen Chen
Agriculture 2025, 15(24), 2536; https://doi.org/10.3390/agriculture15242536 - 7 Dec 2025
Viewed by 240
Abstract
Accurate recognition of each cattle in group environments is essential for modern precision livestock management. This study proposed a multi-object cattle recognition method based on deep learning, enabling precise recognition in feeding passages. A dataset comprising facial images from 135 cattle was constructed, [...] Read more.
Accurate recognition of each cattle in group environments is essential for modern precision livestock management. This study proposed a multi-object cattle recognition method based on deep learning, enabling precise recognition in feeding passages. A dataset comprising facial images from 135 cattle was constructed, and a data augmentation strategy tailored to cattle facial characteristics was designed to enhance model generalisation. The YOLOv8n network was selected from a comparative experiment and further optimised. For multi-object bounding box regression, the standard CIoU loss was replaced by the MPDIoU loss, improving the mAP50 by 5.4% through optimised corner distance computation. In addition, a coordinate attention mechanism was embedded within the C2F module to strengthen the model’s spatial perception of key facial regions such as the eyes and nose, resulting in a 5.8% improvement in recognition precision. A comparative experiment between image-level segmentation and cattle-level segmentation datasets was carried out, and the proposed method was further validated on an untrained external test set collected from actual feeding Passages. The results demonstrate that, even under challenging conditions such as occlusion and illumination variation, the improved model achieved a classification accuracy of 88% while maintaining an average inference speed of 96.9 frames per second. This non-invasive, real-time recognition approach provides a novel solution for precision feeding in group-housed environments and offers valuable insights for improving the efficiency of livestock monitoring and feeding management systems. Full article
(This article belongs to the Special Issue Computer Vision Analysis Applied to Farm Animals)
Show Figures

Figure 1

26 pages, 3269 KB  
Article
DiagNeXt: A Two-Stage Attention-Guided ConvNeXt Framework for Kidney Pathology Segmentation and Classification
by Hilal Tekin, Şafak Kılıç and Yahya Doğan
J. Imaging 2025, 11(12), 433; https://doi.org/10.3390/jimaging11120433 - 4 Dec 2025
Viewed by 202
Abstract
Accurate segmentation and classification of kidney pathologies from medical images remain a major challenge in computer-aided diagnosis due to complex morphological variations, small lesion sizes, and severe class imbalance. This study introduces DiagNeXt, a novel two-stage deep learning framework designed to overcome these [...] Read more.
Accurate segmentation and classification of kidney pathologies from medical images remain a major challenge in computer-aided diagnosis due to complex morphological variations, small lesion sizes, and severe class imbalance. This study introduces DiagNeXt, a novel two-stage deep learning framework designed to overcome these challenges through an integrated use of attention-enhanced ConvNeXt architectures for both segmentation and classification. In the first stage, DiagNeXt-Seg employs a U-Net-based design incorporating Enhanced Convolutional Blocks (ECBs) with spatial attention gates and Atrous Spatial Pyramid Pooling (ASPP) to achieve precise multi-class kidney segmentation. In the second stage, DiagNeXt-Cls utilizes the segmented regions of interest (ROIs) for pathology classification through a hierarchical multi-resolution strategy enhanced by Context-Aware Feature Fusion (CAFF) and Evidential Deep Learning (EDL) for uncertainty estimation. The main contributions of this work include: (1) enhanced ConvNeXt blocks with large-kernel depthwise convolutions optimized for 3D medical imaging, (2) a boundary-aware compound loss combining Dice, cross-entropy, focal, and distance transform terms to improve segmentation precision, (3) attention-guided skip connections preserving fine-grained spatial details, (4) hierarchical multi-scale feature modeling for robust pathology recognition, and (5) a confidence-modulated classification approach integrating segmentation quality metrics for reliable decision-making. Extensive experiments on a large kidney CT dataset comprising 3847 patients demonstrate that DiagNeXt achieves 98.9% classification accuracy, outperforming state-of-the-art approaches by 6.8%. The framework attains near-perfect AUC scores across all pathology classes (Normal: 1.000, Tumor: 1.000, Cyst: 0.999, Stone: 0.994) while offering clinically interpretable uncertainty maps and attention visualizations. The superior diagnostic accuracy, computational efficiency (6.2× faster inference), and interpretability of DiagNeXt make it a strong candidate for real-world integration into clinical kidney disease diagnosis and treatment planning systems. Full article
(This article belongs to the Topic Machine Learning and Deep Learning in Medical Imaging)
Show Figures

Figure 1

20 pages, 17598 KB  
Article
Self-Supervised Learning for Soybean Disease Detection Using UAV Hyperspectral Imagery
by Mustafizur Rahaman, Vasit Sagan, Felipe A. Lopes, Haireti Alifu, Cagri Gul, Hadi Aliakbarpour and Kannappan Palaniappan
Remote Sens. 2025, 17(23), 3928; https://doi.org/10.3390/rs17233928 - 4 Dec 2025
Viewed by 341
Abstract
The accuracy of machine learning models in plant disease detection significantly relies on large volumes of knowledge-based labeled data; the acquisition of annotation remains a significant bottleneck in domain-specific research such as plant disease detection. While unsupervised learning alleviates the need for labeled [...] Read more.
The accuracy of machine learning models in plant disease detection significantly relies on large volumes of knowledge-based labeled data; the acquisition of annotation remains a significant bottleneck in domain-specific research such as plant disease detection. While unsupervised learning alleviates the need for labeled data, its effectiveness is constrained by the intrinsic separability of feature clusters. These limitations underscore the need for approaches that enable supervised early disease detection without extensive annotation. To this end, we propose a self-supervised learning (SSL) framework for the early detection of soybean’s sudden death syndrome (SDS) using hyperspectral data acquired from an unmanned aerial vehicle (UAV). The methodology employs a novel distance-based spectral pairing technique that derives intermediate labels directly from the data. In addition, we introduce an adapted contrastive loss function designed to improve cluster separability and reinforce discriminative feature learning. The proposed approach yields an 11% accuracy gain over agglomerative hierarchical clustering and attains both classification accuracy and F1 score of 0.92, matching supervised baselines. Reflectance frequency analysis further demonstrates robustness to label noise, highlighting its suitability in label-scarce settings. Full article
(This article belongs to the Special Issue Advances in Deep Learning Approaches: UAV Data Analysis)
Show Figures

Figure 1

17 pages, 1724 KB  
Article
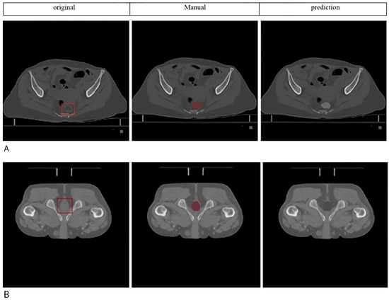
Evaluation of Model Performance and Clinical Usefulness in Automated Rectal Segmentation in CT for Prostate and Cervical Cancer
by Paria Naseri, Daryoush Shahbazi-Gahrouei and Saeed Rajaei-Nejad
Diagnostics 2025, 15(23), 3090; https://doi.org/10.3390/diagnostics15233090 - 4 Dec 2025
Viewed by 257
Abstract
Background: Precise delineation of the rectum is crucial in treatment planning for cancers in the pelvic region, such as prostate and cervical cancers. Manual segmentation is also still time-consuming and suffers from inter-observer variability. Since there are meaningful differences in rectal anatomy between [...] Read more.
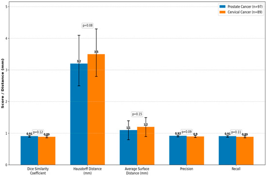
Background: Precise delineation of the rectum is crucial in treatment planning for cancers in the pelvic region, such as prostate and cervical cancers. Manual segmentation is also still time-consuming and suffers from inter-observer variability. Since there are meaningful differences in rectal anatomy between males and females, incorporating sex-specific anatomical patterns can be used to enhance the performance of segmentations. Furthermore, recent deep learning advancements have provided promising solutions for automatically classifying patient sex from CT scans and leveraging this information for enhancing the accuracy of rectal segmentation. However, their clinical utility requires comprehensive validation against real-world standards. Methods: In this study, a two-stage deep learning pipeline was developed using CT scans from 186 patients with either prostate or cervical cancer. First, a CNN model automatically classified the patient’s biological sex from CT images in order to capture anatomical variations dependent on sex. Second, a sex-aware U-Net model performed automated rectal segmentation, allowing the network to adjust its feature representation based on the anatomical differences identified in stage one. The internal validation had an 80/20 train–test split, and 15% of the training portion was held out for validation to ensure balanced distribution regarding sex and diagnosis. Model performance was evaluated using spatial similarity metrics, including the Dice Similarity Coefficient (DSC), Hausdorff Distance, and Average Surface Distance. Additionally, a radiation oncologist conducted a retrospective clinical evaluation using a 3-point Likert scale. Statistical significance was examined using Wilcoxon signed-rank tests, Welch’s t-tests, and Mann–Whitney U test. Results: The sex-classification model attained an accuracy of 94.6% (AUC = 0.98, 95% CI: 0.96–0.99). Incorporation of predicted sex into the segmentation pipeline improved anatomical consistency of U-Net outputs. Mean DSC values were 0.91 (95% CI: 0.89–0.92) for prostate cases and 0.89 (95% CI: 0.87–0.91) for cervical cases, with no significant difference between groups (p = 0.12). Surface distance metrics calculated on resampled isotropic voxels showed mean HD values of 3.4 ± 0.8 mm and ASD of 1.2 ± 0.3 mm, consistent with clinically acceptable accuracy. On clinical evaluation, 89.2% of contours were rated as excellent, while 9.1% required only minor adjustments. Automated segmentation reduced the average contouring time from 12.7 ± 2.3 min manually to 4.3 ± 0.9 min. Conclusions: The proposed sex-aware deep learning framework offers accurate, robust segmentation of the rectum in pelvic CT imaging by explicitly modeling sex-specific differences in anatomical characteristics. This physiologically informed approach enhances segmentation performance and supports reliable integration of AI-based delineation into radiotherapy workflows to improve both contouring efficiency and clinical consistency. Full article
(This article belongs to the Special Issue Medical Images Segmentation and Diagnosis)
Show Figures

Figure 1

33 pages, 10355 KB  
Article
S2GL-MambaResNet: A Spatial–Spectral Global–Local Mamba Residual Network for Hyperspectral Image Classification
by Tao Chen, Hongming Ye, Guojie Li, Yaohan Peng, Jianming Ding, Huayue Chen, Xiangbing Zhou and Wu Deng
Remote Sens. 2025, 17(23), 3917; https://doi.org/10.3390/rs17233917 - 3 Dec 2025
Viewed by 421
Abstract
In hyperspectral image classification (HSIC), each pixel contains information across hundreds of contiguous spectral bands; therefore, the ability to perform long-distance modeling that stably captures and propagates these long-distance dependencies is critical. A selective structured state space model (SSM) named Mamba has shown [...] Read more.
In hyperspectral image classification (HSIC), each pixel contains information across hundreds of contiguous spectral bands; therefore, the ability to perform long-distance modeling that stably captures and propagates these long-distance dependencies is critical. A selective structured state space model (SSM) named Mamba has shown strong capabilities for capturing cross-band long-distance dependencies and exhibits advantages in long-distance modeling. However, the inherently high spectral dimensionality, information redundancy, and spatial heterogeneity of hyperspectral images (HSI) pose challenges for Mamba in fully extracting spatial–spectral features and in maintaining computational efficiency. To address these issues, we propose S2GL-MambaResNet, a lightweight HSI classification network that tightly couples Mamba with progressive residuals to enable richer global, local, and multi-scale spatial–spectral feature extraction, thereby mitigating the negative effects of high dimensionality, redundancy, and spatial heterogeneity on long-distance modeling. To avoid fragmentation of spatial–spectral information caused by serialization and to enhance local discriminability, we design a preprocessing method applied to the features before they are input to Mamba, termed the Spatial–Spectral Gated Attention Aggregator (SS-GAA). SS-GAA uses spatial–spectral adaptive gated fusion to preserve and strengthen the continuity of the central pixel’s neighborhood and its local spatial–spectral representation. To compensate for a single global sequence network’s tendency to overlook local structures, we introduce a novel Mamba variant called the Global_Local Spatial_Spectral Mamba Encoder (GLS2ME). GLS2ME comprises a pixel-level global branch and a non-overlapping sliding-window local branch for modeling long-distance dependencies and patch-level spatial–spectral relations, respectively, jointly improving generalization stability under limited sample regimes. To ensure that spatial details and boundary integrity are maintained while capturing spectral patterns at multiple scales, we propose a multi-scale Mamba encoding scheme, the Hierarchical Spectral Mamba Encoder (HSME). HSME first extracts spectral responses via multi-scale 1D spectral convolutions, then groups spectral bands and feeds these groups into Mamba encoders to capture spectral pattern information at different scales. Finally, we design a Progressive Residual Fusion Block (PRFB) that integrates 3D residual recalibration units with Efficient Channel Attention (ECA) to fuse multi-kernel outputs within a global context. This enables ordered fusion of local multi-scale features under a global semantic context, improving information utilization efficiency while keeping computational overhead under control. Comparative experiments on four publicly available HSI datasets demonstrate that S2GL-MambaResNet achieves superior classification accuracy compared with several state-of-the-art methods, with particularly pronounced advantages under few-shot and class-imbalanced conditions. Full article
Show Figures

Figure 1

28 pages, 3709 KB  
Article
In-Situ Monitoring of Directed Energy Deposition Laser Beam of Nickel-Based Superalloy via Built-in Optical Coaxial Camera
by Rustam Paringer, Aleksandr Khaimovich, Vadim Pechenin and Andrey Balyakin
Sensors 2025, 25(23), 7348; https://doi.org/10.3390/s25237348 - 2 Dec 2025
Viewed by 298
Abstract
This study presents the development and validation of an in situ monitoring method for the laser direct energy deposition (DED) process, utilizing an integrated optical camera (720 HD, 60 fps) to analyze melt pool imagery. The approach is grounded in an experimental framework [...] Read more.
This study presents the development and validation of an in situ monitoring method for the laser direct energy deposition (DED) process, utilizing an integrated optical camera (720 HD, 60 fps) to analyze melt pool imagery. The approach is grounded in an experimental framework employing Taguchi orthogonal arrays, which ensures a stable dataset by controlling process variability and enabling reliable extraction of relevant features. The monitoring system focuses on analyzing brightness distribution regions within the melt pool image, identified as specific clusters that reflect external process conditions. The method emphasizes precise segmentation of the melt pool area, combined with automatic detection and classification of cluster features associated with key process parameters—such as focus distance, the number of deposited layers, powder feed rate, and scanning speed. The main contribution of this work is demonstrating the effectiveness of using an optical camera for DED monitoring, based on an algorithm that processes a set of melt pool identification features through computer vision and machine learning techniques, including Random Forest and HistGradient Boosting, achieving classification accuracies exceeding 95%. By continuously tracking the evolution of these features within a closed-loop control system, the process can be maintained in a stable, defect-free state, effectively preventing the formation of common process defects. Full article
(This article belongs to the Section Sensing and Imaging)
Show Figures

Figure 1

27 pages, 1175 KB  
Article
ProtoPGTN: A Scalable Prototype-Based Gated Transformer Network for Interpretable Time Series Classification
by Jinjin Huang, Ce Guo and Wayne Luk
Information 2025, 16(12), 1056; https://doi.org/10.3390/info16121056 - 2 Dec 2025
Viewed by 298
Abstract
Time Series Classification (TSC) plays a crucial role in machine learning applications across domains such as healthcare, finance, and industrial systems. In these domains, TSC requires accurate predictions and reliable explanations, as misclassifications may lead to severe consequences. In addition, scalability issues, including [...] Read more.
Time Series Classification (TSC) plays a crucial role in machine learning applications across domains such as healthcare, finance, and industrial systems. In these domains, TSC requires accurate predictions and reliable explanations, as misclassifications may lead to severe consequences. In addition, scalability issues, including training time and memory consumption, are critical for practice usage. To address these challenges, we propose ProtoPGTN, a prototype-based interpretable framework that unifies gated transformers with prototype reasoning for scalable time series classification. Unlike existing prototype-based interpretable TSC models which rely on recurrent structure for sequence processing and Euclidean distance for similarity computation, ProtoPGTN adapts Gated Transformer Networks (GTN), which uses an attention mechanism to capture both temporal and spatial long-range dependencies in time series data and integrates the prototype learning framework from ProtoPNet with cosine similarity to enhance metric consistency and interpretability. Extensive experiments are conducted on 165 publicly available datasets from the UCR and UEA repositories, covering both univariate and multivariate tasks. Results show that ProtoPGTN obtains at least the same performance as existing prototype-based interpretable models on both multivariate and univariate datasets. The average accuracy on multivariate and univariate datasets stands at 67.69% and 76.99%, respectively. ProtoPGTN achieves up to 20× faster training and up to 200× lower memory consumption than existing prototype-based interpretable models. Full article
Show Figures

Graphical abstract

27 pages, 4380 KB  
Article
Adaptive Working Condition-Based Fault Location Method for Low-Voltage Distribution Grids Using Progressive Transfer Learning and Time-Frequency Analysis
by Fengqian Xu, Zhenyu Wu, Yong Zheng, Jianfeng Zheng, Zhiming Qiao, Lun Xu, Dongli Xu and Haitao Liu
Processes 2025, 13(12), 3873; https://doi.org/10.3390/pr13123873 - 1 Dec 2025
Viewed by 267
Abstract
Data-driven fault location methods based on deep learning offer strong feature learning and nonlinear mapping capabilities; however, in low-voltage distribution grids (LVDG) the scarcity of high-rate sampling devices and the variability introduced by distributed renewable generation lead to data insufficiency and data imbalance, [...] Read more.
Data-driven fault location methods based on deep learning offer strong feature learning and nonlinear mapping capabilities; however, in low-voltage distribution grids (LVDG) the scarcity of high-rate sampling devices and the variability introduced by distributed renewable generation lead to data insufficiency and data imbalance, which reduce the accuracy of deep-learning-based fault location. To address this, this paper proposes an adaptive working condition-based fault location method that integrates S-transform-enhanced feature extraction with progressive transfer learning. The method clusters working conditions using k-means on a 21-dimensional indicator set covering load, photovoltaic, and voltage. For each condition, a CNN is trained on the corresponding data, and the S-transform extracts distinctive time-frequency signatures from limited measurements to separate fault points at similar distances from the feeder head. Then, progressive transfer learning with Euclidean distance-based domain adaptation migrates effective parameters from data-rich conditions to data-scarce ones through fine-tuning and medium-tuning, thereby addressing the degradation of fault-location accuracy in scenarios with limited data. Experimental validation on a 400 V LVDG demonstrates superior performance, achieving 99.80% fault location accuracy and 99.72% fault type classification. The S-transform enhancement improves fault location by 6.63%, while transfer learning maintains 96% accuracy in edge conditions using only 200 samples. Full article
Show Figures

Figure 1

26 pages, 13221 KB  
Article
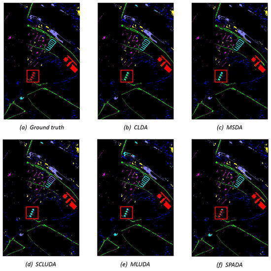
Spectral Prototype Attention Domain Adaptation for Hyperspectral Image Classification
by Weina Zhang, Runshan Hu, Jierui Wang, Lanlan Zhang and Chenyang Zhu
Remote Sens. 2025, 17(23), 3901; https://doi.org/10.3390/rs17233901 - 30 Nov 2025
Viewed by 317
Abstract
Hyperspectral image (HSI) classification is often challenged by cross-scene domain shifts and limited target annotations. Existing approaches relying on class-agnostic moment matching or confidence-based pseudo-labeling tend to blur decision boundaries, propagate noise, and struggle with spectral overlap and class imbalance. We propose Spectral [...] Read more.
Hyperspectral image (HSI) classification is often challenged by cross-scene domain shifts and limited target annotations. Existing approaches relying on class-agnostic moment matching or confidence-based pseudo-labeling tend to blur decision boundaries, propagate noise, and struggle with spectral overlap and class imbalance. We propose Spectral Prototype Attention Domain Adaptation (SPADA), a framework that integrates an attention-guided spectral–spatial backbone with dual prototype banks and distance-based posterior modeling. SPADA performs global and class-conditional alignment through source supervision, kernel-based distribution matching, and prototype coupling, followed by diversity-aware active adaptation and confidence-calibrated refinement via prior-adjusted self-training. Across multiple cross-scene benchmarks in urban and inter-city scenarios, SPADA consistently outperforms strong baselines in overall accuracy, average accuracy, and Cohen’s κ, achieving clear gains on classes affected by spectral overlap or imbalance and maintaining low variance across runs, demonstrating robust and stable domain transfer. Full article
Show Figures

Figure 1

19 pages, 3838 KB  
Article
Towards a New Standard: Prospective Validation of Ex Vivo Fusion Confocal Microscopy for Intraoperative Margin Assessment in Breast-Conserving Cancer Surgery
by Daniel Humaran, Ana Castillo, Lidia Blay, Iciar Pascual, Karol Matute-Molina, Javiera Pérez-Anker, Susana Puig, Pedro L. Fernández and Joan F. Julián
Cancers 2025, 17(23), 3848; https://doi.org/10.3390/cancers17233848 - 30 Nov 2025
Viewed by 269
Abstract
Background/Objectives: Accurate intraoperative margin assessment is essential for ensuring complete tumour excision in breast-conserving surgery, minimising local recurrence, and avoiding reoperations. Ex vivo fusion confocal microscopy (EVFCM) provides real-time, high-resolution imaging of fresh, unfixed tissues that closely resembles conventional histological imaging. This study [...] Read more.
Background/Objectives: Accurate intraoperative margin assessment is essential for ensuring complete tumour excision in breast-conserving surgery, minimising local recurrence, and avoiding reoperations. Ex vivo fusion confocal microscopy (EVFCM) provides real-time, high-resolution imaging of fresh, unfixed tissues that closely resembles conventional histological imaging. This study aimed to validate the diagnostic performance and clinical feasibility of EVFCM for real-time intraoperative margin assessment during breast cancer surgery. Methods: A prospective observational diagnostic validation study was conducted using 144 breast tissue specimens. The samples were stained with acridine orange and fast green and scanned using a VivaScope 2500M-G4 system. Two breast pathologists independently evaluated the EVFCM images, blinded to the conventional histology results, which served as the reference standard. The diagnostic accuracy, sensitivity, specificity, and interobserver agreement were calculated using Cohen’s κ. Results: Interobserver agreement was almost perfect for neoplasia detection (97.3%, κ = 0.942) and tumour type classification (93.8%, κ = 0.883). The EVFCM achieved 93.7% sensitivity and specificity, with 94.0% accuracy for tumour detection (κ = 0.929, p < 0.001); 95.8% accuracy for tumour type classification (κ = 0.925, p < 0.001); and 95.1% accuracy for invasive subtype identification (κ = 0.907, p < 0.001). For margin assessment, EVFCM achieved 80% sensitivity, 100% specificity, and 99.3% accuracy (κ = 0.857, p < 0.001), whereas margin distance evaluation (<2 mm vs. ≥2 mm) yielded 75% sensitivity, 100% specificity, and 98.6% accuracy (κ = 0.854, p < 0.001). Conclusions: EVFCM enables rapid, high-resolution imaging of fresh breast tissue, facilitating real-time intraoperative margin evaluation with excellent diagnostic concordance and workflow efficiency. Its integration into surgical practice could reduce re-excisions, enhance oncological safety, and improve patient outcomes in breast-conserving surgeries. Full article
(This article belongs to the Special Issue Applications of Ex Vivo Microscopy in Cancer Detection and Diagnosis)
Show Figures

Figure 1

14 pages, 1254 KB  
Communication
Towards Spectral Variation Analysis: A Data Quality Framework for Non-Targeted Methods
by Kapil Nichani, Steffen Uhlig, Victor San Martin, Bertrand Colson, Karina Hettwer, Ulrike Steinacker, Heike Kaspar, Petra Gowik and Sabine Kemmlein
Molecules 2025, 30(23), 4597; https://doi.org/10.3390/molecules30234597 - 29 Nov 2025
Viewed by 199
Abstract
Non-targeted methods (NTMs) require robust methods for comparing spectral data for reliable classification and identification. Traditional approaches using match factors reduce complex spectral relationships to single values, limiting their utility in quality assurance. This study presents an evaluation of spectral comparison methodologies, contrasting [...] Read more.
Non-targeted methods (NTMs) require robust methods for comparing spectral data for reliable classification and identification. Traditional approaches using match factors reduce complex spectral relationships to single values, limiting their utility in quality assurance. This study presents an evaluation of spectral comparison methodologies, contrasting classical Mahalanobis distance (MD) with neural network approaches, namely, neural classification distance (NCD). Using matrix-assisted laser desorption ionization-time of flight (MALDI-TOF) mass spectrometry data from bacterial isolates, we systematically assessed these methods across varying levels of spectral variability. The MD approach exhibited consistent performance under controlled conditions but showed limitations with increasing spectral complexity. In contrast, the NCD demonstrated adaptability across all scenarios, revealing its capability in handling complex spectral relationships. Through this exemplary example, we present the mathematical framework for quantifying spectral variations and establish criteria for method selection in different analytical scenarios. This work provides a foundation for proposing data quality metrics in NTMs and offers practical implementations for routine quality assurance. The methodology developed here extends beyond mass spectrometry applications and contributes to the broader field of analytical quality control in complex spectral analysis. Full article
Show Figures

Figure 1

23 pages, 9472 KB  
Article
Digital Image Quantification of Rice Sheath Blight: Optimized Segmentation and Automatic Classification
by Da-Young Lee, Dong-Yeop Na, Yong Seok Heo and Guo-Liang Wang
Agriculture 2025, 15(23), 2478; https://doi.org/10.3390/agriculture15232478 - 28 Nov 2025
Viewed by 292
Abstract
Rapid and accurate phenotypic screening of rice germplasms is crucial for identifying potential sources of rice sheath blight resistance. However, visual and/or caliper-based estimations of coalescing, necrotic, diseased lesions of rice sheath blight (ShB)-infected plants are time-consuming, labor-intensive, and subject to human rater [...] Read more.
Rapid and accurate phenotypic screening of rice germplasms is crucial for identifying potential sources of rice sheath blight resistance. However, visual and/or caliper-based estimations of coalescing, necrotic, diseased lesions of rice sheath blight (ShB)-infected plants are time-consuming, labor-intensive, and subject to human rater subjectivity. Here, we propose the use of RGB images and image processing techniques to quantify ShB disease progression in terms of lesion height and diseased area. To be specific, we developed a Pixel Color- and Coordinate-based K-Means Clustering (PCC-KMC) algorithm utilizing the Mahalanobis distance metric, aimed at accurately segmenting symptomatic and non-symptomatic regions within rice stem images. The performance of PCC-KMC, combined with manual classification of the segmented regions, was evaluated using Lin’s concordance correlation coefficient (ρc) by comparing its results to visual measurements of ShB lesion height (cm) and to lesion/diseased area (cm2) measured using ImageJ. Low bias (Cb) and high precision (r) were observed for absolute lesion height (Cb = 0.93, r = 0.94) and absolute symptomatic area (Cb = 0.98, r = 0.97) studies. Furthermore, to automatically classify the segmented regions produced by the PCC-KMC algorithm, we employed a convolutional neural network (CNN). Unlike conventional CNNs that require fixed-size image inputs, our CNN is designed to take the RGB histogram of each segmented region (a 1000 by 3 representation) as input and determine whether the region corresponds to ShB infection. This design effectively handles the arbitrary sizes and irregular shapes of segmentation regions generated by PCC-KMC. Our CNN was trained based on an 85%:15% composition for the training and testing dataset from a total of 168 ShB-infected stem sample images, recording 92% accuracy and 0.21 loss. PCC-KMC-CNN also showed high accuracy and precision for the absolute lesion height (Cb = 0.86, r = 0.90) and absolute diseased area (Cb = 0.99, r = 0.97) studies, indicating that PCC-KMC combined with automatic CNN-based classification performs very effectively. These results demonstrate that the potential of our methodology to serve as an alternative to the traditional visual-based ShB disease severity assessment and can be considered to be utilized for lab-scale, high-throughput phenotyping of rice ShB. Full article
(This article belongs to the Special Issue Exploring Sustainable Strategies That Control Fungal Plant Diseases)
Show Figures

Figure 1

25 pages, 3960 KB  
Article
MCS Assisted Accurate Perception Framework for Urban POI Classification
by Xiaorong Feng, Yuchen Yang, Xudong Zhang, Dongsheng Guo and Guisong Yang
Sensors 2025, 25(23), 7235; https://doi.org/10.3390/s25237235 - 27 Nov 2025
Viewed by 307
Abstract
The classification of urban points of interest (POI) reflects the development of various industries in a city, making their distribution analysis significant. Traditional mapping methods often face inefficiency and high costs, leading to limited data quality and inaccuracies in classification. To address this, [...] Read more.
The classification of urban points of interest (POI) reflects the development of various industries in a city, making their distribution analysis significant. Traditional mapping methods often face inefficiency and high costs, leading to limited data quality and inaccuracies in classification. To address this, a low-cost, high-quality method is essential. Mobile Crowd Sensing (MCS) technology offers an innovative solution for identifying urban POIs. This paper introduces a hybrid MCS perception framework (MCS-APF) that includes a data collection module and a clustering module. The data collection module combines traditional participatory and opportunistic methods, incorporating a new recruitment criterion considering workers’ abilities, reputations, and POI popularity to enhance data quality. The clustering module employs an improved version of the Density-Based Spatial Clustering of Applications with Noise (DBSCAN-H) algorithm using Haversine distance, which effectively analyzes the combined data for accurate POI classification. Experimental results show that POI classifications derived from DBSCAN-H feature significant intra-cluster tightness and inter-cluster separation, outperforming traditional techniques. Overall, MCS-APF provides more accurate, efficient, and cost-effective POI sensing outcomes. Full article
(This article belongs to the Special Issue Advances in Wireless Sensor Networks for Smart City)
Show Figures

Figure 1

21 pages, 9585 KB  
Article
Mapping Rice Cropping Systems in Data-Scarce Regions Using NDVI Time-Series and Dynamic Time Warping Clustering: A Case Study of Maliana, Timor-Leste
by Pedro Junior Fernandes and Masahiko Nagai
Appl. Sci. 2025, 15(23), 12544; https://doi.org/10.3390/app152312544 - 26 Nov 2025
Viewed by 1218
Abstract
Mapping of rice-cropping regimes is crucial for effective irrigation planning and yield monitoring, particularly in data-scarce regions. We analyzed 48 months of 3 m PlanetScope NDVI data, aggregated to a 25 m hexagonal grid, and used Dynamic Time Warping Clustering to segment phenological [...] Read more.
Mapping of rice-cropping regimes is crucial for effective irrigation planning and yield monitoring, particularly in data-scarce regions. We analyzed 48 months of 3 m PlanetScope NDVI data, aggregated to a 25 m hexagonal grid, and used Dynamic Time Warping Clustering to segment phenological patterns. Internal validation consistently identified two main clusters, indicating two dominant seasonality modes. Cluster 1 exhibited a higher mean NDVI, fewer low-canopy months, more vigorous growth periods, more peaks, and greater annual cycling, which suggests irrigated double cropping. Cluster 2 exhibited prolonged low NDVI values and a greater amplitude, consistent with single-rainfed systems. The rain–NDVI analysis supported these findings: Cluster 1 responded modestly to rainfall, whereas Cluster 2 exhibited a stronger and delayed response. Independent spatial checks confirmed these classifications. Off-season greenness, measured as NDVI above 0.50 from July to November, was concentrated near main and secondary canals and decreased with distance from intake points. This workflow combines DTW clustering with rainfall lag and off-season greenness analysis, effectively distinguishing between irrigated and rain-fed regimes using satellite time series. These findings are considered indicative rather than definitive, providing an assessment of cropping systems in Timor-Leste and demonstrating that DTW-based NDVI clustering offers a scalable approach in data-scarce regions. Full article
Show Figures

Figure 1

Back to TopTop