Sign in to use this feature.

Years

Between: -

Subjects

remove_circle_outline
remove_circle_outline
remove_circle_outline
remove_circle_outline
remove_circle_outline
remove_circle_outline
remove_circle_outline
remove_circle_outline
remove_circle_outline

Journals

remove_circle_outline
remove_circle_outline
remove_circle_outline
remove_circle_outline
remove_circle_outline
remove_circle_outline
remove_circle_outline
remove_circle_outline
remove_circle_outline
remove_circle_outline
remove_circle_outline
remove_circle_outline
remove_circle_outline
remove_circle_outline
remove_circle_outline
remove_circle_outline
remove_circle_outline
remove_circle_outline
remove_circle_outline
remove_circle_outline
remove_circle_outline
remove_circle_outline
remove_circle_outline
remove_circle_outline
remove_circle_outline

Article Types

Countries / Regions

remove_circle_outline
remove_circle_outline
remove_circle_outline
remove_circle_outline
remove_circle_outline
remove_circle_outline

Search Results (1,823)

Search Parameters:
Keywords = disintegration

Order results
Result details
Results per page
Select all
Export citation of selected articles as:
26 pages, 16738 KB  
Article
Integrated Physiological and Metabolomic Analysis of the Postharvest Autolysis Mechanism in Fresh Dictyophora rubrovolvata
by Huaituo Yang, Yeling Li, Donglei Zhang, Chao Ma, Sen Cao, Yan He and Zerui He
Horticulturae 2026, 12(3), 337; https://doi.org/10.3390/horticulturae12030337 - 11 Mar 2026
Abstract
Postharvest autolysis severely compromises the commercial value of fresh Dictyophora rubrovolvata. This study integrated physiological, ultrastructural, and metabolomic analyses to elucidate the underlying mechanism. Results indicated a continuous decline in cellular adenosine triphosphate levels during storage, leading to an energy crisis and [...] Read more.
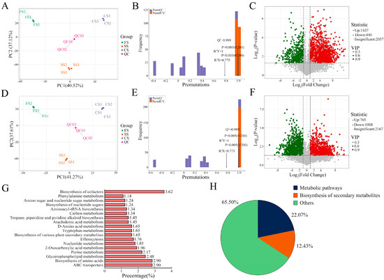
Postharvest autolysis severely compromises the commercial value of fresh Dictyophora rubrovolvata. This study integrated physiological, ultrastructural, and metabolomic analyses to elucidate the underlying mechanism. Results indicated a continuous decline in cellular adenosine triphosphate levels during storage, leading to an energy crisis and triggering cellular stress responses. Metabolomic analysis revealed that the fruiting bodies activate pathways such as glycolysis and the pentose phosphate pathway through metabolic reprogramming to maintain homeostasis. However, the intensifying energy crisis inhibited Calcium ion ATPase activity, disrupting ion homeostasis and leading to Ca2+ influx. This activated phospholipases and initiated membrane lipid degradation, accompanied by a burst of reactive oxygen species and elevated levels of H2O2 and malondialdehyde, creating a vicious cycle of oxidative stress. Concurrently, cell wall components (chitin, β-1,3-glucan, cellulose) are accelerated in degradation due to the upregulation of corresponding hydrolases. Transmission electron microscopy confirmed progressive disintegration of cellular structures, including mitochondria, the plasma membrane, and the cell wall. These findings establish an “energy-membrane lipid-cell wall” cascade framework, revealing that D. rubrovolvata autolysis is an active, orderly form of programmed cell death under energy stress. This study provides new insights into the physiological mechanisms of postharvest quality deterioration in edible fungi. Full article
Show Figures

Graphical abstract

20 pages, 1776 KB  
Review
Study on the Mechanism of Freeze–Thaw Cycling Effects on Soil Aggregate Stability and Pore Structure Evolution
by Yan Qin, Jiawei He, Yufeng Bai and Honghui Teng
Appl. Sci. 2026, 16(5), 2589; https://doi.org/10.3390/app16052589 - 8 Mar 2026
Viewed by 118
Abstract
Against the backdrop of global warming, changes in the frequency and intensity of freeze–thaw cycles in cold regions profoundly impact soil physical structure. This review examines the mechanisms by which freeze–thaw cycles influence soil aggregate stability and pore structure evolution, focusing on revealing [...] Read more.
Against the backdrop of global warming, changes in the frequency and intensity of freeze–thaw cycles in cold regions profoundly impact soil physical structure. This review examines the mechanisms by which freeze–thaw cycles influence soil aggregate stability and pore structure evolution, focusing on revealing their synergistic evolution patterns. Results indicate that ice crystal growth during freeze–thaw processes directly disrupts soil cementation systems through expansion pressure and wedging effects, leading to aggregate disintegration and pore restructuring. This process is not unidirectional but forms a coupled feedback cycle of “ice crystal action–aggregate disintegration–pore restructuring.” Aggregate stability governs the initial pore restructuring, while the pore structure, in turn, influences aggregate stability by regulating water migration and colloidal dynamics. Responses of soil aggregates and pore structures to freeze–thaw cycles are comprehensively regulated by multiple factors, including soil physicochemical properties, freeze–thaw parameters, and anthropogenic disturbances. This synergistic evolution mechanism profoundly impacts soil water and heat transport, nutrient cycling, and erosion resistance. The paper also identifies current research gaps in regional coverage, cross-scale coupling, and in situ monitoring techniques. It envisions future efforts integrating multi-scale observations with intelligent technologies to deepen understanding of freeze–thaw-driven soil structure evolution mechanisms, thereby providing theoretical support for sustainable agriculture and ecological conservation in cold regions. Full article
(This article belongs to the Section Earth Sciences)
Show Figures

Figure 1

20 pages, 6043 KB  
Article
Design and Experimental Investigation of a Resistance-Reducing and Clogging-Prevention Device for Chain-Type Peanut Harvesters
by Jun Yuan, Donghan Li, Yilin Cai, Weilong Yan, Hongtao Liu, Zhenke Sun, Hui Liu, Jing Fan, Dongyan Huang and Lianxing Gao
AgriEngineering 2026, 8(3), 92; https://doi.org/10.3390/agriengineering8030092 - 2 Mar 2026
Viewed by 156
Abstract
To address persistent problems such as clogging, high digging resistance, incomplete soil removal, and severe pod loss during the operation of shovel-chain peanut harvesters, a hybrid excavation approach was developed based on an in-depth analysis of the mechanical interaction between the peanut plant–soil [...] Read more.
To address persistent problems such as clogging, high digging resistance, incomplete soil removal, and severe pod loss during the operation of shovel-chain peanut harvesters, a hybrid excavation approach was developed based on an in-depth analysis of the mechanical interaction between the peanut plant–soil complex (hereafter referred to as the “complex”) and the harvesting mechanism. The proposed approach integrates vertical and horizontal excavation directions to enhance soil fragmentation and reduce operational resistance. A progressive soil disintegration process was introduced, in which the complex undergoes lateral and longitudinal compression-bending deformation during movement. A driven soil–plant separation scheme was implemented through coordinated operation of upper conveying and lower combing–lifting mechanisms, promoting efficient and continuous material flow. A resistance-reducing digging device consisting of opposing round plow blades and horizontally sliding digging shovels was designed to minimize excavation resistance and soil adhesion. Meanwhile, an anti-clogging separation mechanism, integrating squeezing and feeding rollers and harrow-chain, was developed to improve soil removal and pod separation. Key structural and operational parameters—such as the chain-to-machine speed ratio, tooth-to-chain rotation speed ratio, harrow-tooth spacing ratio, and pushing-tooth transmission ratio—were optimized through theoretical analysis and prototyping. The final design also refined the number of pushing-tooth rows, squeezing and feeding roller geometry, conveying-tooth radius, and the configuration and distribution of rake and stick-tooth shafts. Field experiments were conducted using the developed prototype under sandy loam conditions (11–15% moisture content) with Yu Hua 22 peanut plants (35–40 cm height, 70 cm ridge spacing, 30 cm narrow-row spacing) at a working speed of 1.5–1.6 km·h−1. Results demonstrated that the prototype achieved average ground pod loss, buried pod, and soil carryover rates of 1.13%, 0.95%, and 7.87%, respectively. The entire operation proceeded smoothly without clogging, and continuous conveying of peanut plants was maintained. These findings confirm that the proposed combined excavation and separation system meets and in some respects exceeds the performance requirements for efficient peanut harvesting under typical field conditions. Full article
Show Figures

Figure 1

20 pages, 9856 KB  
Article
Dynamic Characteristics Analysis of the Slumping-Disintegrated Evolution Process of a Tower-Column Unstable Rock Mass: A Case Study of the Large-Scale Collapse of Zengziyan in Jinfo Mountain
by Fuchuan Zhou, Xinrong Liu, Dandan Zuo, Hongmei Tang, Yuntao Zhou and Xueyan Guo
Appl. Sci. 2026, 16(5), 2282; https://doi.org/10.3390/app16052282 - 26 Feb 2026
Viewed by 182
Abstract
Studying the slumping disintegration, movement speed, impact intensity, accumulation characteristics, and energy conversion laws of tower-column unstable rock masses (TCURM) is crucial for high-altitude rockfall hazard risk evaluation. Existing PFC-based rockfall simulations rarely target the unique “top-hard-bottom-weak” structural characteristics of TCURM and lack [...] Read more.
Studying the slumping disintegration, movement speed, impact intensity, accumulation characteristics, and energy conversion laws of tower-column unstable rock masses (TCURM) is crucial for high-altitude rockfall hazard risk evaluation. Existing PFC-based rockfall simulations rarely target the unique “top-hard-bottom-weak” structural characteristics of TCURM and lack in-depth integration of on-site monitoring videos to verify dynamic evolution processes. Taking the large-scale collapse of W12# unstable rock mass at Zengziyan, Jinfo Mountain in Chongqing as an example, a combination method of orthogonal test and PFC3D discrete element simulation is used. Mesoscopic parameters are calibrated via comparison with on-site video and investigation data, accurately reproducing the entire slumping disintegration process and revealing its dynamic characteristics. Results confirm the simulation is basically consistent with field data, verifying the model and parameter rationality. The total duration from instability to stagnation is 121 s (15 s to impact the secondary steep cliff base, 106 s for debris accumulation). Movement speed time-histories of deteriorated and non-deteriorated zones are generally consistent, both exhibiting a “double-peak” feature. Rockfall impact force first increases, stabilizes in the middle, and declines to stability afterward, with a maximum of 2.1 × 109 N. The kinetic energy curve also shows a “double-peak” distribution, closely related to the on-site two-level steep cliff morphology. The findings provide important references for analyzing the dynamic evolution of such rockfalls and designing disaster prevention/mitigation engineering. Full article
(This article belongs to the Special Issue Dynamics of Geohazards)
Show Figures

Figure 1

14 pages, 2583 KB  
Article
From Granules to Biofilm: Microbial Migration and Niche Differentiation in a Pilot-Scale IFAS-PN/A System Inoculated with Granular Sludge
by Xinyu Wan, Kun Li, Wanlin Lv, Wan Sun, Zhicheng Zhao, Fangyuan Jing, Weiwei Cai, Dongbao Liu and Yasong Chen
Water 2026, 18(5), 555; https://doi.org/10.3390/w18050555 - 26 Feb 2026
Viewed by 199
Abstract
The Integrated Fixed-film Activated Sludge (IFAS) partial nitritation/anammox (PN/A) process offers robust nitrogen removal, yet startup using pre-colonized carriers incurs high logistical costs. This study investigated the mechanism of inoculating a pilot-scale IFAS system with granular anammox sludge to treat anaerobic digestion supernatant. [...] Read more.
The Integrated Fixed-film Activated Sludge (IFAS) partial nitritation/anammox (PN/A) process offers robust nitrogen removal, yet startup using pre-colonized carriers incurs high logistical costs. This study investigated the mechanism of inoculating a pilot-scale IFAS system with granular anammox sludge to treat anaerobic digestion supernatant. The treatment train integrated coagulation, pre-aeration, and an IFAS-PN/A unit. The granular-inoculated IFAS-PN/A unit achieved stable biofilm formation and a nitrogen removal rate of 0.36 kg N m−3 d−1, benefiting from the effective interception of excessive organic carbon by the preceding coagulation and pre-aeration steps. Microbial analysis identified Candidatus brocadia as the dominant anammox genus, revealing a distinct migration pathway: bacteria transferred from disintegrating granules to the suspended sludge—acting as a transitional vector—before ultimately colonizing the carriers. While granular biomass diminished, anammox abundance in the biofilm increased to 12.0% by day 166. Furthermore, distinct spatial niches were observed: ammonium-oxidizing bacteria (AOB) dominated the suspended sludge, while nitrite-oxidizing bacteria (NOB) were effectively suppressed. These findings demonstrate the feasibility of granular inoculation for cost-effective IFAS startup and provide critical insights into the bacterial migration dynamics required for stable operation. Full article
(This article belongs to the Special Issue Ecological Wastewater Treatment and Resource Utilization)
Show Figures

Figure 1

12 pages, 245 KB  
Article
Religious Factors in the Disintegration of Socialist Yugoslavia
by Tímea Zsivity and Zsolt Lázár
Religions 2026, 17(3), 283; https://doi.org/10.3390/rel17030283 - 25 Feb 2026
Viewed by 197
Abstract
With the collapse of the post-Cold War bipolar world order, religious institutions regained their public role in the socialist and people’s republic states of Central, Eastern and Southeastern Europe. Religion not only regained its social influence, but also once again became a decisive [...] Read more.
With the collapse of the post-Cold War bipolar world order, religious institutions regained their public role in the socialist and people’s republic states of Central, Eastern and Southeastern Europe. Religion not only regained its social influence, but also once again became a decisive factor in shaping national identity. During the disintegration of the Socialist Federal Republic of Yugoslavia, religion did not merely attempt to fill the ideological void left by the crisis of the socialist value system; it also actively contributed to the reconfiguration of national values, culture, identity and political discourse. This study examines the religious factors that contributed to the sacralisation of national identity; the consolidation of the ‘Us’, ‘Them’, and ‘Us versus Them’ narratives; and the justification of wartime violence during the disintegration of the Socialist Federal Republic of Yugoslavia (SFRY). In this context, ‘Us’ refers to the dominant religious/ethnic community of a given member republic, while ‘Them’ denotes the ethnic majority and their confessional affiliations living in other member republics. This mainly refers to the three largest religious/ethnic communities, Orthodox Serbs, Catholic Croats, and Bosnia and Herzegovina Muslims. The ‘Us versus Them’ confrontation escalated tensions and ultimately played a central role in the disintegration of the SFR of Yugoslavia. The study concludes that religion played a dual role: on the one hand, it supported the preservation of community identity and social cohesion; on the other hand, it fostered exclusion, the ethnicisation of loyalty, the political instrumentalisation of religion, and the legitimisation of war discourses on the other. Full article
(This article belongs to the Special Issue The Ethics of War and Peace: Religious Traditions in Dialogue)
14 pages, 334 KB  
Article
Splitting of Conditional Expectations and Liftings in Product Spaces II
by Kazimierz Musiał
Axioms 2026, 15(3), 157; https://doi.org/10.3390/axioms15030157 - 24 Feb 2026
Viewed by 189
Abstract
Let (X,A,P) and (Y,B,Q) be two probability spaces, R be their skew product on the product σ-algebra AB and [...] Read more.
Let (X,A,P) and (Y,B,Q) be two probability spaces, R be their skew product on the product σ-algebra AB and {(Ay,Sy):yY} be a Q-disintegration of R. Then, let AB be the σ-algebra generated AB and by the family M:={EX×Y:NB0yNSy^(Ey)=0} and R be the extension of R such that M becomes the family of R*-zero sets (Sy^ is the completion of Sy and B0={BB:Q(B)=0}). We prove that there exists a lifting π on L(R) and liftings σy on L(Sy^), yY, such that sections of π determined by Y are lifting invariant (in particular, the sections are measurable), i.e., [π(f)]y=σy[π(f)]y for every yY and every fL(R). In general, if π is an arbitrary lifting on the product, then some sections of π(f) may be even nonmeasurable. The main novelty of my paper lies in expanding the domain of the measure in the product to AB and constructing on such a much larger abstract space the suitable lifting. Such expansions used to be made only in case of topological spaces, where product of marginal Borel sets was replaced by the Borel subsets of the product space. However, several topological technics are then applied, not approachable in the abstract case. The main theorem is a generalization of earlier lifting results, where either separability of A in the Frechet–Nikodým pseudometric was assumed or RP×Q. In case of a separable P and in the case when RP×Q, a characterization of stochastic processes possessing an equivalent measurable version is presented. The theorem is a strong generalization of earlier results (see the introduction) where it was proved only that the lifting modification of a measurable stochastic process (via the lifting constructed there) is again measurable. Full article
(This article belongs to the Special Issue Measure Theory and Related Topics)
25 pages, 1084 KB  
Article
Value Transformation and Revitalization Mechanism of the Mulberry-Dyke Fishpond System
by Jiabei He, Jiayue Wu, Cheng Lu and Wenfang Huang
Sustainability 2026, 18(4), 2098; https://doi.org/10.3390/su18042098 - 20 Feb 2026
Viewed by 259
Abstract
The mulberry-dyke fishpond system represents China’s traditional circular agricultural heritage yet faces challenges of “circularity without economic viability” and preservation under modernization pressures. Taking the Globally Important Agricultural Heritage System site of Digang in Huzhou as a case study, this paper reveals fundamental [...] Read more.
The mulberry-dyke fishpond system represents China’s traditional circular agricultural heritage yet faces challenges of “circularity without economic viability” and preservation under modernization pressures. Taking the Globally Important Agricultural Heritage System site of Digang in Huzhou as a case study, this paper reveals fundamental shifts in its value structure through local research and interviews. Key findings include the following: (1) Significant decline in traditional economic value: Annual income from mulberry-dyke fishpond systems is extremely low, far below the per-mu yield of modern intensive aquaculture in the area. This has led to producer withdrawal and the disintegration of the base-pond structure. (2) Ecological and social values increasingly emerge and partially marketize: The system’s ecological service value is substantial and policy-recognized, with markets responding through a 100% premium on eco-fish prices. Concurrently, heritage-based cultural tourism integration generates significant new value—for instance, Digang village’s 2023 tourism revenue reached 140 million. However, these prominent non-market values still lack stable, adequate realization pathways. The core argument of this study is that the decline in mulberry-dyke fishpond systems stems from an imbalance in value structures rather than the disappearance of value. Their revitalization hinges on institutional innovation that transforms ecological and social value into sustainable market incentives. To this end, this paper proposes a systematic revitalization framework encompassing a concession system (incorporating community interest alignment and risk management clauses), regional brand certification, carbon sink value realization, and mechanisms for deep community participation. This approach aims to provide a Chinese solution for the sustainable development of similar agricultural cultural heritage sites, offering both theoretical insights and practical value. Full article
Show Figures

Figure 1

18 pages, 3969 KB  
Article
Effects of Industry-Inspired Storage Conditions on the Contents of Hydrophilic Extractives and Polyphenols in Silver Fir (Abies alba Mill.) Bark
by Peter Hrovatič, Urša Osolnik, Tomislav Levanič, Primož Oven, Ida Poljanšek and Viljem Vek
Forests 2026, 17(2), 280; https://doi.org/10.3390/f17020280 - 19 Feb 2026
Viewed by 236
Abstract
Silver fir bark (Abies alba Mill.) is an underutilized renewable resource containing valuable extractives and polyphenols of industrial importance. This study compared the influence of two storage methods on the extraction of total hydrophilic extractives content (TEC) and total polyphenols content (TPC) [...] Read more.
Silver fir bark (Abies alba Mill.) is an underutilized renewable resource containing valuable extractives and polyphenols of industrial importance. This study compared the influence of two storage methods on the extraction of total hydrophilic extractives content (TEC) and total polyphenols content (TPC) from silver fir bark samples. Bark samples were collected from two storage types: bark left on stem sections and stored under cover (B-D), and mechanically removed industrial bark stored outdoors (B-IS), over a 12-month period with monthly sampling and extraction, followed by measurements of TEC and TPC using gravimetric and spectrophotometric methods. B-D samples showed no statistically significant decrease in TEC or TPC during one year of storage, while B-IS samples exhibited substantial losses, with TEC decreasing by more than half (50.82%) and TPC by 65.68%, most rapidly within the first 3 months when precipitation-driven leaching and degradation processes were obviously most pronounced. These results demonstrate that bark removed before storage is much more susceptible to degradation and leaching of the hydrophilic extractives than bark retained on logs, confirming that mechanical disintegration and exposure to weathering accelerate the loss of valuable extractives and polyphenols. A strong TEC–TPC correlation (r = 0.67–0.81, p < 0.0001) provides a practical methodological approach for rapid biomass quality screening. Overall, the findings offer quantitative guidance for optimizing debarking timing and storage practices to preserve extractive yield and enhance the efficiency of bark-based biorefinery processes. Full article
Show Figures

Figure 1

25 pages, 3323 KB  
Article
Design of Experiments in the Formulation and Characterization of 3D-Printed Vaginal Films Loaded with Curcumin Solid Lipid Nanoparticles for Cervical Dysplasia
by Mahek Gulani, Dedeepya Pasupuleti, Yash Harsoda, Snehitha Akkineni, Sarthak Shah, Tanisha Manoj Arte, Emmanuel Adediran, Amarae Ferguson, Nigel D’Souza, Aditi Satoskar, Mohammad Uddin, Lisa Flowers and Martin J. D’Souza
Pharmaceuticals 2026, 19(2), 326; https://doi.org/10.3390/ph19020326 - 16 Feb 2026
Viewed by 496
Abstract
Background/Objectives: Cervical dysplasia, a precursor to cervical cancer, represents a significant global health challenge, particularly in regions like Central America, Africa, and Southeast Asia. Current management approaches rely on surgical or ablative interventions, which can lead to complications, for example, preterm birth [...] Read more.
Background/Objectives: Cervical dysplasia, a precursor to cervical cancer, represents a significant global health challenge, particularly in regions like Central America, Africa, and Southeast Asia. Current management approaches rely on surgical or ablative interventions, which can lead to complications, for example, preterm birth and cervical insufficiency. Therefore, developing non-invasive, localized therapeutic alternatives is of great clinical interest. Curcumin is a natural compound that suppresses the progression of cervical cancer, but it has poor oral bioavailability and high clearance. Methods: We incorporated curcumin into solid lipid nanoparticles, which were then loaded into rapidly dissolving films. These films show the sustained release profile of curcumin at the localized vaginal site, demonstrating release kinetics consistent with the Korsmeyer–Peppas model. Results: The curcumin solid lipid nanoparticles yielded a size of 341 nm and a polydispersity index of 0.373, and the zeta potential was −23.4 mV. The encapsulation efficiency of curcumin solid lipid nanoparticles was 77.27% using a validated HPLC method. FTIR analysis supported successful incorporation of curcumin into the lipid matrix. A Box–Behnken Design of Experiments optimized the key film formulation parameters and yielded a film with a tensile strength of 2.8 mPa, disintegration time of 3 min, folding endurance of 263, film thickness of 0.426 mm and a pH of 4.0. Conclusions: In vitro assays in human cervical carcinoma cells demonstrated enhanced mortality and autophagosome formation by the curcumin solid lipid nanoparticles when compared to free curcumin. Surface expression of MHC I, MHCII, CD40 and CD80 in peripheral dendritic cells was significantly higher in the curcumin solid lipid nanoparticles than in free curcumin. Results show that solid lipid nanoparticles loaded with curcumin effectively stimulate and activate dendritic cells, supporting immune cell activation outside the tumor microenvironment. The proposed pain-free self-administration strategies will lead to increased patient compliance. Full article
(This article belongs to the Section Biopharmaceuticals)
Show Figures

Graphical abstract

17 pages, 3640 KB  
Article
Cell-Free Supernatant of Bacillus subtilis Suppresses the Mycelial Growth of Penicillium expansum by Destroying the Cell Membrane Integrity and Provoking Cell Death
by Huanhuan Li, Yage Chen, Zhipeng Xie, Qian Su, Bingqi Chen, Yue Yang, Guifang Ma, Yizhu Yang, Xinwen Shan, Junjie Wang, Shukun Yu and Min Miao
Biology 2026, 15(4), 326; https://doi.org/10.3390/biology15040326 - 13 Feb 2026
Viewed by 293
Abstract
Penicillium expansum inflicts significant economic damage in the fruit and vegetable industry due to its wide distribution and ability to infect a diverse range of hosts. Therefore, developing safe and environmentally sustainable strategies to suppress the growth of this pathogen is of critical [...] Read more.
Penicillium expansum inflicts significant economic damage in the fruit and vegetable industry due to its wide distribution and ability to infect a diverse range of hosts. Therefore, developing safe and environmentally sustainable strategies to suppress the growth of this pathogen is of critical importance. Bacillus subtilis, recognized for its broad antimicrobial activity and widespread occurrence, has been widely utilized in the biological management of plant diseases. This research seeks to assess the inhibitory potential of B. subtilis against P. expansum. The cell-free supernatant (CFS) derived from B. subtilis significantly suppresses the germination of spores, germ tube extension, and hyphal development of P. expansum. It also reduces disease incidence in grapes and citrus and suppresses the expansion of lesions. Further investigation had shown that it induced mycelium reactive oxygen species (ROS) accumulation, destroyed the cell membrane integrity, led to leakage of cytoplasmic contents and induced membrane lipid peroxidation. Moreover, exposure to high concentrations of CFS results in mycelial contraction and morphological abnormalities, triggering the disintegration of intracellular organelles and markedly upregulating the expression of apoptosis-like programmed cell death genes. The self-protective response elicited by 5% CFS is insufficient to counteract the extent of cellular damage, ultimately driving cells toward a dynamic, multistage, and disintegrative form of cell death. The findings of this study offer a theoretical foundation for managing P. expansum after harvest. Full article
Show Figures

Figure 1

19 pages, 5102 KB  
Article
An Integrated Hydrogen Metallurgy Route of Vanadium–Titanium Magnetite for Efficient Recovery of Fe, V, and Ti
by Hongqiang Liu, Vaso Manojlovic, Shiwei Wang, Heng Ji, Renguo Li, Yanan Gao and Minglei Gao
Minerals 2026, 16(2), 177; https://doi.org/10.3390/min16020177 - 6 Feb 2026
Viewed by 367
Abstract
Vanadium–titanium magnetite is a strategically important resource for iron, vanadium, and titanium production, yet its utilization in conventional blast furnace–basic oxygen furnace routes is limited by the dilution of titanium into low-value slag. This study investigates an integrated process route combining pellet preparation, [...] Read more.
Vanadium–titanium magnetite is a strategically important resource for iron, vanadium, and titanium production, yet its utilization in conventional blast furnace–basic oxygen furnace routes is limited by the dilution of titanium into low-value slag. This study investigates an integrated process route combining pellet preparation, hydrogen-based shaft furnace reduction conducted in the temperature range of 800–1000 °C, and subsequent electric furnace smelting for efficient recovery of Fe, V, and Ti. Pellets prepared from 100 wt.% vanadium–titanium magnetite exhibited sufficient mechanical strength but showed poor reducibility and severe low-temperature reduction disintegration, rendering them unsuitable for hydrogen-based shaft furnace operation. To overcome these limitations, systematic ore blending was applied. An optimized pellet composition comprising 40 wt.% vanadium–titanium magnetite, 50 wt.% high-grade iron ore, and 10 wt.% titanium concentrate achieved reduction degrees above 90%, acceptable swelling and bonding behavior, and low reduction disintegration indices meeting industrial HYL requirements. Industrial trials in a hydrogen-based shaft furnace demonstrated stable operation and consistent product quality, producing direct reduced iron with controlled metallization and enrichment of titanium and vanadium. Subsequent electric furnace smelting achieved clear slag–metal separation, yielding hot metal with high iron and vanadium recovery and a TiO2-rich slag containing approximately 45 wt.% TiO2. Recovery rates of Fe, V, and Ti exceeded 90%, confirming the technical feasibility of the proposed process route. Full article
Show Figures

Figure 1

25 pages, 4160 KB  
Article
Multi-Target Antifungal Mechanism of Vapor-Phase Cymbopogon citratus Essential Oil: Effective Control of Postharvest Botrytis cinerea and Powdery Mildew
by Lili He, Liming Dai, Yifan Li, Tianwei Yang, Yun Zhao, Liming Fan, Fawu Su, Zhiying Cai and Min Ye
Foods 2026, 15(3), 583; https://doi.org/10.3390/foods15030583 - 5 Feb 2026
Viewed by 332
Abstract
Botrytis cinerea poses severe postharvest losses in horticultural products, while synthetic fungicides raise food safety concerns. This study developed a GRAS-compliant antifungal strategy using vapor-phase Cymbopogon citratus essential oil (EO). GC-MS revealed citronellal (17.06%) as the dominant bioactive compound. The EO exhibited superior [...] Read more.
Botrytis cinerea poses severe postharvest losses in horticultural products, while synthetic fungicides raise food safety concerns. This study developed a GRAS-compliant antifungal strategy using vapor-phase Cymbopogon citratus essential oil (EO). GC-MS revealed citronellal (17.06%) as the dominant bioactive compound. The EO exhibited superior vapor-phase activity against B. cinerea, with EC50 of 14.69 µg/mL (mycelial growth) and MIC of 7.81 µg/mL (spore germination), significantly lower than direct-contact efficacy (p < 0.05). Mechanistic analysis revealed a tripartite mode of action—rapid membrane disintegration (48% electrolyte leakage within 4 h), suppression of ROS defense enzymes (SOD/CAT/POD inhibition > 50%), and disruption of mitochondrial energetics (SDH activity reduced by 58.1%)—which induced irreversible cellular collapse. This multi-target strategy mitigates resistance development, a key limitation of single-mode fungicides. In commercial-scale trials, EO fumigation (125 µg/mL) reduced cherry tomato decay by 81.9–92.6% during 28-day storage, while maintaining firmness (15.9% higher than control) and nutritional quality (titratable acidity (TA) and total sugar content (TSC)). Notably, the vapor-phase EO also exhibited potent inhibitory activity against the spore germination of rubber tree powdery mildew (EC50: 3.19 µg/mL), demonstrating its broad-spectrum antifungal potential. This finding significantly expands the application scope of C. citratus EO from postharvest preservation to preharvest crop protection. This work provides a scalable, residue-free alternative to synthetic fungicides for industrial postharvest applications. Full article
Show Figures

Figure 1

14 pages, 695 KB  
Article
The Calhoun Experiment Study by Means of Agent-Based Modeling
by Tomasz M. Gwizdałła and Jakub Duś
Entropy 2026, 28(2), 169; https://doi.org/10.3390/e28020169 - 1 Feb 2026
Viewed by 290
Abstract
More than 50 years ago John D. Calhoun conducted a series of experiments devoted to studying the social behavior of mice. The longest of them lasted more than four years and led to the creation of the concept of the so-called “behavioral sink”. [...] Read more.
More than 50 years ago John D. Calhoun conducted a series of experiments devoted to studying the social behavior of mice. The longest of them lasted more than four years and led to the creation of the concept of the so-called “behavioral sink”. The population of mice, which had all possible resources at their disposal but were located in a limited room, disintegrated after an initial phase of strong development. In our paper we are going to reproduce the effects of this experiment. The crucial problem in every simulation approach is to determine the set of the most important parameters which influence the global as well as local effects of the simulated process. In the studied case we have the problem that a lot of important information is missing. The author of the original work focused rather on social mechanisms, often omitting key numerical data related to the course of the experiment. In this paper we try to propose a certain set of parameters. By using them we can reproduce Calhoun’s results qualitatively and, with some deviation, quantitatively. Full article
(This article belongs to the Section Complexity)
Show Figures

Figure 1

41 pages, 24095 KB  
Article
Three-Dimensional CFD Simulations for Characterization of a Rectangular Bubble Column with a Unique Gas Distributor Operating at Extremely Low Superficial Gas Velocities
by Arijit Ganguli, Vishal Rasaniya and Anamika Maurya
Micromachines 2026, 17(2), 191; https://doi.org/10.3390/mi17020191 - 30 Jan 2026
Viewed by 253
Abstract
In the present work, three-dimensional (3D) simulations have been performed for the characterization of a rectangular column for a uniform gas distributor with µm-sized holes at a ratio of 5. The model is first validated with experimental data from the literature. Simulations are [...] Read more.
In the present work, three-dimensional (3D) simulations have been performed for the characterization of a rectangular column for a uniform gas distributor with µm-sized holes at a ratio of 5. The model is first validated with experimental data from the literature. Simulations are then performed for a gas distributor with identical pitch but two different hole sizes, namely 600 µm and 200 µm. Three superficial gas velocities, namely 0.002 m/s, 0.004 m/s, and 0.006 m/s, were used for each distributor type. The gas movement in the fluid is found to be a strong function of hole size. For a 600 µm hole size, the operating condition has minimal impact on gas plume movement and moves centrally in a fully aerated regime. However, for a hole size of 200 µm, for all superficial velocities, the gas plume movement is dynamic and partially aerated. The plume moves along the right wall initially and then follows vertically. These characteristics are different from the meandering plume in centrally located spargers. The liquid mixing in the bulk is a function of time. During the plume development flow, different shapes are observed. Based on the analogy with the shapes found in nature, these shapes have been termed as balloon, cap, jet or candle flame, bull horn, mushroom, tree shape, and disintegrated mushroom shapes. Quantitative insights have been obtained in the form of time-averaged radial profiles of both volume fractions and liquid axial velocities. A symmetric parabolic shape for a hole size of 600 µm and skewed asymmetric shapes for a 200 µm hole size for three different axial positions, namely 0.1, 0.25, and 0.4 m, are observed. Correlations for gas holdup and liquid velocity have been proposed for low superficial velocities, which are in good agreement with the CFD simulation data, with a deviation of 15–20%. The deviations are partly due to the use of the k-ε turbulent model. The correlations perform better than the correlations available in the reported literature for similar superficial gas velocities. Full article
(This article belongs to the Special Issue Flows in Micro- and Nano-Systems)
Show Figures

Figure 1

Back to TopTop