Sign in to use this feature.

Years

Between: -

Subjects

remove_circle_outline
remove_circle_outline
remove_circle_outline
remove_circle_outline
remove_circle_outline
remove_circle_outline
remove_circle_outline
remove_circle_outline
remove_circle_outline

Journals

remove_circle_outline
remove_circle_outline
remove_circle_outline
remove_circle_outline
remove_circle_outline
remove_circle_outline
remove_circle_outline
remove_circle_outline
remove_circle_outline
remove_circle_outline
remove_circle_outline
remove_circle_outline

Article Types

Countries / Regions

remove_circle_outline
remove_circle_outline
remove_circle_outline
remove_circle_outline

Search Results (733)

Search Parameters:
Keywords = digital process chain

Order results
Result details
Results per page
Select all
Export citation of selected articles as:
25 pages, 816 KB  
Article
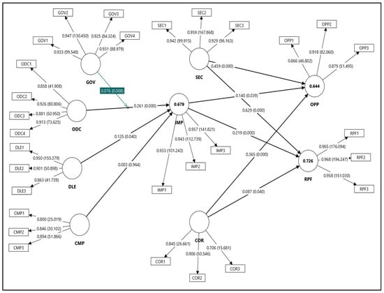
Food Supply Chain Resilience in the Digital Era: The Roles of Supply Chain Security Strategy, Organizational Digital Adaptability, and Industry 4.0 Implementation
by Sabah Abdullah Al-Somali
Systems 2026, 14(3), 303; https://doi.org/10.3390/systems14030303 - 13 Mar 2026
Abstract
In response to escalating global volatility, organizations are prioritizing the adoption of Digital Industry 4.0 Technologies (DI4Ts) to improve efficiency and enhance decision-making capabilities. Refining Organizational Adaptation Theory (OAT), this research examines the factors influencing DI4Ts implementation success and their impact on organizational [...] Read more.
In response to escalating global volatility, organizations are prioritizing the adoption of Digital Industry 4.0 Technologies (DI4Ts) to improve efficiency and enhance decision-making capabilities. Refining Organizational Adaptation Theory (OAT), this research examines the factors influencing DI4Ts implementation success and their impact on organizational performance and resilience within Saudi Arabia’s food logistics firms. Using data from 191 managerial respondents processed through Partial Least Squares Structural Equation Modeling, the findings indicate that dynamic digital capability and effective digital leadership significantly promote the implementation of DI4Ts. Additionally, supply chain security and anti-counterfeiting strategies were shown to exert a stronger influence on operational outcomes and organizational resilience than technology adoption alone. In an institutional environment characterized by a high food import reliance and strict traceability mandates, government policies moderate the relationship between organizational digital adaptability and implementation success. Our research outcomes establish a comprehensive framework for the incorporation of DI4Ts where supply chain security functions as a foundational capability predicating digital effectiveness. Full article
Show Figures

Figure 1

26 pages, 1910 KB  
Article
A Framework to Measure Maturity of Industrial IoT Technology for Agricultural Regulatory Compliance Activities and Decentralization
by Jinying Li, Ananda Maiti and Stephen Cahoon
Future Internet 2026, 18(3), 142; https://doi.org/10.3390/fi18030142 - 11 Mar 2026
Viewed by 132
Abstract
Compliance checks are a critical aspect of any agricultural production and supply chain. These comprise a chain of activities and responsibilities shared by producers and regulators. Currently, the responsibility for collecting and processing data primarily lies with the regulators. Regulators are the primary [...] Read more.
Compliance checks are a critical aspect of any agricultural production and supply chain. These comprise a chain of activities and responsibilities shared by producers and regulators. Currently, the responsibility for collecting and processing data primarily lies with the regulators. Regulators are the primary users of regulatory technologies, while producers, such as farmers, have limited capabilities. This has been due to a lack of reliable hardware and software technology that can be deployed at the producer’s sites. However, recent advancements in Artificial Intelligence (AI), the Industrial Internet of Things (IIoT), and cloud computing have significantly increased reliability and reduced deployment costs. This paper reviews the regulatory landscape of agriculture, regulatory technologies, IIoT, and their feasibility for producers, using a new Technology Readiness Framework for Compliance, specifically designed for Regulatory Technologies (RegTech) and regulation compliance. It classifies technologies into three categories: Early Stage, Emerging, and Established. It concludes that most essential agricultural issues already have mature technological solutions within the scope of IIoT that producers can use directly without supervision, while still maintaining the integrity and validity of the data. The paper discusses and measures the maturity of IIoT and other electronic and digital technologies for integration into RegTech. This categorization offers a new perspective on technology readiness and lays the foundation for future RegTech platform design, e.g., by decentralizing and empowering producers with reliable technologies. Full article
(This article belongs to the Special Issue AI and Industry 4.0)
Show Figures

Graphical abstract

16 pages, 252 KB  
Review
The Role of Digitalization in Implementing Green Logistics Principles in Warehousing Operations: A Case Study
by Diana Šateikiene and Juliana Kovalevskaja
World 2026, 7(3), 43; https://doi.org/10.3390/world7030043 - 10 Mar 2026
Viewed by 150
Abstract
Warehouses are energy-intensive nodes in a logistics chain and critical hotspots for decarbonization efforts. Digitalization and Industry 4.0 technologies are increasingly promoted as enablers of greener warehousing; however, environmental benefits are often implied rather than empirically quantified. This study examines how digitalization, automation, [...] Read more.
Warehouses are energy-intensive nodes in a logistics chain and critical hotspots for decarbonization efforts. Digitalization and Industry 4.0 technologies are increasingly promoted as enablers of greener warehousing; however, environmental benefits are often implied rather than empirically quantified. This study examines how digitalization, automation, and robotization support the implementation of green logistics principles in warehousing operations. The research combines a scientific literature review and document content analysis with semi-structured interviews with company managers and logistics professionals. The results indicate that implementing a warehouse management system (Vision Equinox), integrating information systems, and adopting RFID technology reduce paper-based processes, improve picking accuracy and internal routing, shorten loading and unloading times, and may decrease the risk of human error. Consequently, these technologies enable more efficient resource use and can contribute to lower energy consumption and a reduced environmental footprint associated with warehouse activities. The study concludes that digital technologies already serve as a systematic enabler of green logistics within the organization; however, their environmental benefits have not yet been quantified. Future research should therefore focus on measuring changes in energy use and CO2 emissions under different warehousing scenarios. Full article
32 pages, 1326 KB  
Article
Assessing Digital Maturity in the Textile Sector: An Integrated MEREC and OCRA Approach
by Eyup Kahveci, Biset Toprak, Emine Elif Nebati and Selim Zaim
Adm. Sci. 2026, 16(3), 135; https://doi.org/10.3390/admsci16030135 - 10 Mar 2026
Viewed by 200
Abstract
The digital transformation of the textile industry poses unique challenges due to its labor-intensive processes, complex global supply chains, and coexistence of traditional methods and emerging technologies. Despite the urgency of this transition, existing digital maturity models lack sector-specific frameworks and often fail [...] Read more.
The digital transformation of the textile industry poses unique challenges due to its labor-intensive processes, complex global supply chains, and coexistence of traditional methods and emerging technologies. Despite the urgency of this transition, existing digital maturity models lack sector-specific frameworks and often fail to integrate multi-criteria decision-making (MCDM) methodologies for quantitative performance assessment. This study addresses these gaps by proposing a novel digital maturity model tailored specifically to the textile sector. The research employs an integrated decision-making framework using the Method Based on the Removal Effects of Criteria (MEREC) to determine objective criterion weights and the Operational Competitiveness Rating Analysis (OCRA) method to rank firm-level digital maturity performance. The findings indicate that Strategy is the most influential dimension, whereas Technology receives the lowest weight. At the sub-criterion level, Management Support, Market Analysis, and Vision and Strategic Awareness are the most critical factors, while Technology Usage Competency is less influential. The performance evaluation shows that Company A3 achieves the highest level of digital maturity, whereas Company A2 ranks lowest. The robustness of the proposed framework is comprehensively validated through a scenario-based sensitivity analysis and a comparative evaluation using the Additive Ratio Assessment System (ARAS) method. Overall, the results suggest that successful digital transformation in the textile sector depends primarily on strategic vision and managerial support rather than on technological infrastructure alone. Full article
Show Figures

Figure 1

21 pages, 915 KB  
Proceeding Paper
Human Resource Management Task Tracking Management System Based on Blockchain Technology
by Chin-Ling Chen, Yung-She Lin, Chin-Feng Lee, Ling-Chun Liu and Kuang-Wei Zeng
Eng. Proc. 2026, 128(1), 4; https://doi.org/10.3390/engproc2026128004 - 6 Mar 2026
Viewed by 209
Abstract
We explore the problems encountered by today’s enterprises when using traditional human resource management systems and task tracking management systems to propose the use of blockchain technology as an innovative solution for internal human resource management and task tracking management. To ensure the [...] Read more.
We explore the problems encountered by today’s enterprises when using traditional human resource management systems and task tracking management systems to propose the use of blockchain technology as an innovative solution for internal human resource management and task tracking management. To ensure the security, transparency, non-repudiation, and traceability of the information submitted by various parties in the entire life cycle of task tracking management, we propose a task tracking management system based on blockchain technology. The system architecture integrates the key stakeholders in the entire value chain of task tracking management in human resource management, including internal employees, department managers, and human resource management departments. The architecture integrates the internal work tracking and management process of the enterprise through blockchain technology, ensuring data non-repudiation through digital signatures. Asymmetric encryption and decryption technology are employed to prevent data leakage and resist ransomware attacks. Based on the above features, it is highly suitable for enterprise introduction and use. Full article
Show Figures

Figure 1

19 pages, 719 KB  
Article
Why AI Adoption Fails to Create Digital Green Innovation: The Transformative Role of Knowledge-Based Dynamic Capabilities
by Zhe Ji and Feng Tian
Sustainability 2026, 18(5), 2560; https://doi.org/10.3390/su18052560 - 5 Mar 2026
Viewed by 227
Abstract
Environmental challenges, such as climate change, resource scarcity, and pollution, increasingly demand organizational strategies that integrate artificial intelligence (AI) into sustainable innovation. This study examines how employee-level artificial intelligence capabilities (AIC) enable digital green innovation, a strategic approach that leverages AI-powered digital technologies [...] Read more.
Environmental challenges, such as climate change, resource scarcity, and pollution, increasingly demand organizational strategies that integrate artificial intelligence (AI) into sustainable innovation. This study examines how employee-level artificial intelligence capabilities (AIC) enable digital green innovation, a strategic approach that leverages AI-powered digital technologies to enhance green product development, green processes, and sustainable supply chains. Drawing on knowledge-based view (KBV) and the dynamic capability view (DCV), this study develops a theoretical framework linking AIC, knowledge-based dynamic capabilities (KBDC), and digital green innovation. Using survey data from 299 employees in Chinese High-Tech firms, results show that higher employee AIC strengthens KBDC, which in turn facilitates effective digital green innovation. The findings contribute theoretically by extending the antecedents of digital green innovation to the individual level and clarifying the multilevel mechanism through which AIC translates into organizational environmental performance, thereby enhancing both theories’ explanatory power in digital environments. Practically, the study highlights the importance for environmental managers of strengthening employee AIC and organizational KBDC to implement AI-driven sustainability strategies more effectively. Full article
Show Figures

Figure 1

32 pages, 3592 KB  
Systematic Review
Mapping the Landscape of Healthcare Supply Chain Management Through an NLP-Driven Systematic Review
by Andrea Tomassi, Antonio Javier Nakhal Akel, Andrea Falegnami and Federico Bilotta
Logistics 2026, 10(3), 55; https://doi.org/10.3390/logistics10030055 - 4 Mar 2026
Viewed by 413
Abstract
Background: Healthcare supply chains (HSCs) are critical socio-technical systems that ensure the timely delivery of pharmaceuticals, medical devices, and electromedical equipment, yet they face increasing complexity due to regulatory constraints, demand uncertainty, and the growing digitalization of healthcare systems. This study aims [...] Read more.
Background: Healthcare supply chains (HSCs) are critical socio-technical systems that ensure the timely delivery of pharmaceuticals, medical devices, and electromedical equipment, yet they face increasing complexity due to regulatory constraints, demand uncertainty, and the growing digitalization of healthcare systems. This study aims to systematically map the HSC literature and identify its main thematic structures and research gaps. Methods: A systematic literature review was conducted following PRISMA guidelines, analyzing 705 peer-reviewed articles retrieved from the Web of Science database (PROSPERO registration: CRD42024605761). Natural language processing techniques were applied to support the analysis, including topic modeling, term frequency–inverse document frequency for keyword relevance, and Keyword in Context analysis for semantic interpretation. Results: The analysis identified six main thematic clusters and revealed a fragmented research landscape, characterized by limited integration across supply chain tiers, uneven attention to technological innovations, and marginal consideration of sustainability and implementation issues. The findings also highlight a gap between conceptual developments and real-world applications. Conclusions: This study provides a data-driven overview of the HSC research domain, highlighting key gaps and opportunities for more integrated, resilient, and efficient supply chain management. Full article
Show Figures

Figure 1

15 pages, 5773 KB  
Article
A 1-to-8 Programmable Clock Divider with a 50% Duty Cycle and Low Jitter for ADCs
by Yuxing Zhang, Yanhan Gu, Li Zeng, Ming Wang, Rui Yin and Zhangwen Tang
Electronics 2026, 15(5), 1068; https://doi.org/10.3390/electronics15051068 - 4 Mar 2026
Viewed by 208
Abstract
In this paper, a programmable clock divider with a 50% duty cycle and low jitter for analog-to-digital converters (ADCs) is presented. The proposed divider, using a 180 nm CMOS process, can handle an input clock range from 40 MHz to 1 GHz. It [...] Read more.
In this paper, a programmable clock divider with a 50% duty cycle and low jitter for analog-to-digital converters (ADCs) is presented. The proposed divider, using a 180 nm CMOS process, can handle an input clock range from 40 MHz to 1 GHz. It supports integer division ratios from 1 to 8, with programmable phase shifting corresponding to each division ratio. To address the issue of the non-50% duty cycle with odd division ratios, this design combines edge-triggered and level-triggered flip-flops to simultaneously perform logical operations during the falling edge and high-level periods of the input clock, ensuring that the output clock maintains an accurate 50% duty cycle under all integer division ratios. Moreover, a clock-edge synthesis technique is adopted: three dividing timing signals are first generated to extract the pure edges of the input clock, which suppresses the excess jitter introduced by conventional multi-stage flip-flop chains. Simulation results show that, with a 1 GHz input clock, the RMS value of the jitter is less than 85.12 fs under the worst process corner, and the power consumption is less than 3.037 mW. Full article
(This article belongs to the Section Circuit and Signal Processing)
Show Figures

Figure 1

41 pages, 2268 KB  
Systematic Review
Can Digital Twin Technology Enhance Supply-Chain Resilience? A Systematic Literature Review
by Congyang Liu, Yingli Wang, Laura Purvis and Andrew Potter
Sustainability 2026, 18(5), 2361; https://doi.org/10.3390/su18052361 - 28 Feb 2026
Viewed by 241
Abstract
Digital twin technology (DTT) creates a virtual replica of a physical object, system, or process and uses real-time data to support monitoring, analysis, and control. Although DTT is increasingly discussed as a means to enhance supply-chain resilience, prior evidence is fragmented and lacks [...] Read more.
Digital twin technology (DTT) creates a virtual replica of a physical object, system, or process and uses real-time data to support monitoring, analysis, and control. Although DTT is increasingly discussed as a means to enhance supply-chain resilience, prior evidence is fragmented and lacks an integrated view across disruption stages. This study conducts a systematic literature review of 89 peer-reviewed articles on DTT and supply-chain resilience, applying relevance-based screening to retain studies with substantive theoretical and practical implications. The review indicates that DTT applications for resilience are emergent but gaining momentum, and that their contribution differs by resilience stage. Specifically, DTT capabilities support preparedness through enhanced visibility, risk sensing, and scenario testing; resistance through real-time monitoring, early warning, and evaluation of mitigation options; rebound through response coordination, recovery planning, and adaptive reconfiguration; and growth through post-disruption learning and network redesign. The synthesis also identifies key barriers to adoption, including data quality limitations, high implementation costs, shortages of specialised skills, and governance challenges, and suggests that integration with complementary digital technologies often enables more advanced functionality. Overall, the study provides a stage-based consolidation of DTT capabilities, benefits, and barriers to guide research and managerial deployment. Full article
(This article belongs to the Special Issue Sustainability Management Strategies and Practices—2nd Edition)
Show Figures

Figure 1

31 pages, 6460 KB  
Article
Blockchain Security Using Confidentiality, Integrity, and Availability for Secure Communication
by Chukwuebuka Francis Ikenga-Metuh and Abel Yeboah-Ofori
Blockchains 2026, 4(1), 3; https://doi.org/10.3390/blockchains4010003 - 28 Feb 2026
Viewed by 266
Abstract
Background: Blockchain technology has emerged as a transformative communication solution for securing distributed systems. However, several vulnerabilities exist during transactions, including latency and network congestion issues during mempool processing, topology weaknesses, cross-chain bridge exploits, and cryptographic weaknesses. These vulnerabilities have led to [...] Read more.
Background: Blockchain technology has emerged as a transformative communication solution for securing distributed systems. However, several vulnerabilities exist during transactions, including latency and network congestion issues during mempool processing, topology weaknesses, cross-chain bridge exploits, and cryptographic weaknesses. These vulnerabilities have led to attacks that have threatened system integrity, including Block Extractable Value (BEV) attacks, Maximal Extractable Value (MEV) attacks, sandwich attacks, liquidation, and Decentralized Finance (DeFi) reordering attacks, among others. Thus, implementing a robust security framework based on the Confidentiality, Integrity, and Availability (CIA) triad remains critical for addressing modern blockchain technology threats. Objective: This paper examines blockchain technology, its various vulnerabilities, and attacks to determine how criminals exploit the system during transactions. Further, it evaluates its impact on users. Then, implement a blockchain attack in a “MasterChain” virtual environment to demonstrate how vulnerable spots can be practically exploited and discuss the application of the CIA security triad through modern cryptographic primitives. Methods: The approach considers Hevner’s design science framework, which emphasizes creating innovative artifacts that address identified problems while contributing to the knowledge base through rigorous evaluation. Furthermore, we developed a MasterChain tool using Python with Flask for distributed node communication, utilizing the Elliptic Curve Digital Signature Algorithm (ECDSA) with the Standards for Efficient Cryptography Prime 256-bit Koblitz curve 1 (secp256k1) for digital signatures and Secure Hash Algorithm 3 (SHA-3) (Keccak-256) hashing for block integrity. Results: show how the CIA has been implemented to provide secure communication through ECDSA-based transactions, SHA-3 chain integrity verification, and a multi-node distributed architecture, respectively. The performance analysis shows that ECDSA provides 256-bit security with 64-byte signatures compared to 2048-bit Rivest–Shamir–Adleman (RSA)’s 256-byte signatures, achieving a 75% reduction in bandwidth overhead. SHA-3 provides immunity to length extension attacks while maintaining equivalent collision resistance to SHA-256. Conclusions: The MasterChain framework provides a practical foundation for implementing blockchain security that addresses both classical and emerging vulnerabilities. The adoption of ECDSA and SHA-3 (Keccak-256) positions the system favourably for modern blockchain applications, while providing insights into the cryptographic trade-offs between performance, security, and compatibility. Full article
(This article belongs to the Special Issue Feature Papers in Blockchains 2025)
Show Figures

Figure 1

15 pages, 441 KB  
Article
The Relationship Between Emotional Eating Behavior and Internet Addiction in Junior High School Students: A Cross-Sectional Study
by Xinru Li, Benli Xue, Haoran Wu, Anfei Luo, Lingli Yang, Xinyi Xu, Zhaodi Chen, Huang Lin and Chichen Zhang
Nutrients 2026, 18(5), 800; https://doi.org/10.3390/nu18050800 - 28 Feb 2026
Viewed by 209
Abstract
Objectives: With the rapid development of digital technology, the risk of internet addiction among adolescents has increased. However, the influence mechanism of emotional eating behavior on internet addiction remains unclear. This study aimed to explore the association pathway of emotional eating on internet [...] Read more.
Objectives: With the rapid development of digital technology, the risk of internet addiction among adolescents has increased. However, the influence mechanism of emotional eating behavior on internet addiction remains unclear. This study aimed to explore the association pathway of emotional eating on internet addiction in junior high school students and test the chain-mediating effects of sleep quality (sleep quality was measured using the PSQI, with higher scores indicating poorer sleep quality) and depression. Methods: Based on data from 3245 junior high school students in Shenzhen, China, internet addiction was measured using Young’s questionnaire, and emotional eating was assessed via the Dutch Eating Behavior Questionnaire’s subscale. The PROCESS macro (Model 6) was used to test the chain-mediating effects. Results: Emotional eating was positively but modestly associated with internet addiction (β = 0.024, p < 0.01). Three significant mediating pathways were identified: (1) emotional eating → sleep quality → internet addiction (β = 0.0062, 14.52% of total effect); (2) emotional eating → depression → internet addiction (β = 0.0084, 19.67%); and (3) emotional eating → sleep quality → depression → internet addiction (β = 0.0041, 9.60%). Conclusions: Based on cross-sectional data, this study found that emotional eating is associated with internet addiction through the independent and chain-mediating effects of sleep quality and depression, revealing a statistical mediation pathway of “maladaptive emotion regulation → circadian disruption → psychopathology → addictive behavior.” These findings provide a basis for interventions targeting sleep management and emotional regulation. Full article
(This article belongs to the Section Nutrition and Public Health)
Show Figures

Figure 1

18 pages, 1501 KB  
Article
Effect of Prebiotic Supplementation With and Without Physiotherapy on Pain and Pain Sensitivity in People with Knee Osteoarthritis
by Afroditi Kouraki, Susan Franks, Amrita Vijay, Thomas Kurien, Moira A. Taylor, Stephanie L. Smith, Benjamin Smith, Anthony Kelly and Ana M. Valdes
Nutrients 2026, 18(5), 714; https://doi.org/10.3390/nu18050714 - 24 Feb 2026
Viewed by 362
Abstract
Background: Emerging evidence links the gut microbiome to chronic pain processing. Inulin, a prebiotic fibre, modulates the gut microbiome, while physiotherapy-supported exercise (PSE) improves pain and function. We evaluated the effects of inulin supplementation with and without PSE on knee osteoarthritis (OA) [...] Read more.
Background: Emerging evidence links the gut microbiome to chronic pain processing. Inulin, a prebiotic fibre, modulates the gut microbiome, while physiotherapy-supported exercise (PSE) improves pain and function. We evaluated the effects of inulin supplementation with and without PSE on knee osteoarthritis (OA) pain. Methods: In a 2 × 2 factorial RCT, 117 community-dwelling adults with knee OA received 6 weeks of: (A) 20 g/day inulin, (B) digital PSE (Joint Academy™), (C) inulin +PSE, or (D) 10 g/day maltodextrin. Primary outcome: pain (Numerical Rating Scale). Secondary: 30 s sit-to-stand (30-CST), timed up and go (TUG), grip strength, and quantitative sensory testing. Serum short-chain fatty acids (SCFAs) and glucagon-like peptide-1 (GLP-1) were measured. The study was not powered to detect synergistic interaction. Results: A total of 117 participants (58.1% female; mean ± SD age = 67.5 ± 9.4 years; BMI = 29.5 ± 5.3 kg/m2; NRS = 3.96 ± 2.67) completed the trial. Pain improved with inulin (baseline-adjusted between-group mean difference (Δ) = −1.11 [95%CI −2.18, −0.04], p = 0.045) and PSE (Δ = −1.55 [95%CI −2.52, −0.58], p = 0.002) compared to placebo, with no synergistic effect. PSE improved TUG (p = 0.02) and 30-CST (p = 0.0004), while inulin improved grip strength (p = 0.002), pressure pain thresholds (p = 0.009) and temporal summation (p = 0.025) compared to placebo and had significantly lower dropout rates (3.6%) compared with PSE (21% p < 0.01). Only inulin increased SCFA butyrate (p = 0.0248) and GLP-1 (p = 0.0109), and higher GLP-1 was associated with improved grip strength, suggesting a gut–muscle link. Conclusions: Inulin and PSE each produced meaningful pain reductions. Only inulin improved pain sensitivity and grip strength, the latter paralleled by increased GLP-1, and had much higher rates of retention compared to PSE. Full article
Show Figures

Graphical abstract

18 pages, 1204 KB  
Article
Artificial Intelligence Modeling of Climate-Driven Variability in Livestock-Related Sales Using Satellite-Derived Bioclimatic Indices
by Maritza Aguirre-Munizaga, Mitchell Vasquez-Bermudez, Deryan Manosalvas and Diego Portalanza
Agriculture 2026, 16(5), 492; https://doi.org/10.3390/agriculture16050492 - 24 Feb 2026
Viewed by 325
Abstract
Climate variability represents a growing challenge for livestock systems; however, its indirect economic effects remain insufficiently understood, particularly in data-scarce contexts. This study evaluates whether satellite-derived bioclimatic indices propagate into short-term variability of livestock-related sales from a digital agriculture perspective. Weekly commercial records [...] Read more.
Climate variability represents a growing challenge for livestock systems; however, its indirect economic effects remain insufficiently understood, particularly in data-scarce contexts. This study evaluates whether satellite-derived bioclimatic indices propagate into short-term variability of livestock-related sales from a digital agriculture perspective. Weekly commercial records from two geographically proximate livestock branches in Ecuador were integrated with meteorological data provided from NASA POWER to compute the Temperature Humidity Index (THI). A basal temperature index, defined as a four-week moving average of THI, and a corresponding thermal anomaly were derived in order to represent both cumulative and short-term thermal conditions. Linear time series models incorporating exogenous variables (ARIMAX) and a non-linear machine learning approach (Random Forest) were employed using lagged climatic and economic features. The results showed that linear models had limited explanatory capacity, indicating that short-term sales variability was primarily driven by market dynamics and logistical processes rather than direct climatic forcing. While the Random Forest model achieved better predictive performance, this was mainly due to its ability to capture systemic inertia and autoregressive structure in the sales series; climatic variables only provided a secondary, indirect signal. These findings highlight the value of artificial intelligence in identifying weak and delayed climate-related patterns in aggregated commercial indicators and support of satellite-based climate data in market-level decision making in livestock supply chains where animal-level measurements are unavailable. Full article
(This article belongs to the Special Issue Modeling of Livestock Breeding Environment and Animal Behavior)
Show Figures

Figure 1

28 pages, 5609 KB  
Article
SkillChain DX: A Policy Framework for AI-Driven Talent Mapping and Blockchain-Based Credential Validation in Dubai Government
by Shaikha Ali Al-Jaziri, Omar Alqaryouti and Khaled Almi’ani
Appl. Sci. 2026, 16(4), 2114; https://doi.org/10.3390/app16042114 - 21 Feb 2026
Viewed by 392
Abstract
The Dubai Government has made significant investments in digital learning through platforms such as Al Mawrid and Bayanati, enabling widespread access to employee training and upskilling. However, there remains a major gap in translating accumulated learning into intelligent workforce restructuring. This paper proposes [...] Read more.
The Dubai Government has made significant investments in digital learning through platforms such as Al Mawrid and Bayanati, enabling widespread access to employee training and upskilling. However, there remains a major gap in translating accumulated learning into intelligent workforce restructuring. This paper proposes “SkillChain DX,” a policy-driven framework that applies artificial intelligence (AI) to dynamically map employee-acquired skills to evolving job roles across departments, developed using a conceptual design science and policy analysis approach. The framework integrates blockchain to ensure secure, tamper-proof verification of skill credentials across diverse training platforms. To validate feasibility, a pilot prototype was implemented using sentence-transformer models for semantic skill inference and cryptographic hashing mechanisms for decentralized credential verification. Experimental evaluation across six controlled scenarios demonstrated an average role-matching accuracy of approximately 82%, blockchain transaction throughput exceeding 1000 operations per second, and near-instant credential verification with over 99% performance improvement compared to manual processes. The findings demonstrate that integrating AI-driven skill inference with decentralized credential verification can significantly enhance internal mobility, role alignment, and workforce planning at a policy level. The study benchmarks international practices and outlines a practical implementation path for the Dubai Government using only publicly available technologies and case studies, positioning SkillChain DX as one of the first integrated AI–blockchain policy frameworks tailored to public sector human resources (HR) transformation in Dubai. The proposed system framework bridges the current disconnect between training access and organizational transformation, supporting a proactive, transparent, and skills-first public sector, while offering actionable policy insights for future government HR modernization. Full article
Show Figures

Figure 1

20 pages, 2430 KB  
Article
Real-Time IoT-Enabled Decision Support for Forest Supply Chains: An Optimization-Simulation Approach to Mitigating Wildfire Risk
by Reinaldo Gomes, Bernardine Chigozie Chidozie, João C. O. Matias and Ruxanda Godina Silva
Forests 2026, 17(2), 279; https://doi.org/10.3390/f17020279 - 19 Feb 2026
Viewed by 235
Abstract
Climate change has intensified wildfire risk, creating an urgent need for integrated, data-driven tools that connect forest operations with fuel-reduction strategies. This paper introduces a real-time IoT-enabled Decision Support System (DSS) that unifies wood traceability with optimization–simulation planning for biomass collection and processing. [...] Read more.
Climate change has intensified wildfire risk, creating an urgent need for integrated, data-driven tools that connect forest operations with fuel-reduction strategies. This paper introduces a real-time IoT-enabled Decision Support System (DSS) that unifies wood traceability with optimization–simulation planning for biomass collection and processing. The system captures detailed operational data from harvesting, transportation, and processing through IoT devices and industry formats, enabling the continuous monitoring of wood flows and precise estimation of biomass residues that directly contribute to wildfire fuel loads. The DSS transforms these real-time streams into actionable planning outputs through an optimization–simulation module that generates efficient biomass harvesting and processing schedules while evaluating their robustness under wildfire-related constraints. By linking wood traceability with biomass logistics, the system provides the missing operational bridge between forest management decisions and wildfire-risk mitigation. Results show that the DSS not only improves operational efficiency but also enhances resilience by supporting risk-aware planning, prioritizing high-exposure areas, and reducing the accumulation of hazardous biomass. These insights demonstrate how digital traceability and robust planning can work together to lower ignition potential while maintaining service levels and operational continuity. Overall, this work presents a practical and scalable solution that strengthens forest supply chain resilience and provides a new pathway for integrating wildfire-risk mitigation into everyday operational planning. Full article
Show Figures

Figure 1

Back to TopTop