Sign in to use this feature.

Years

Between: -

Subjects

remove_circle_outline
remove_circle_outline
remove_circle_outline
remove_circle_outline
remove_circle_outline

Journals

Article Types

Countries / Regions

Search Results (20)

Search Parameters:
Keywords = dehydro-metabolite

Order results
Result details
Results per page
Select all
Export citation of selected articles as:
20 pages, 6441 KB  
Article
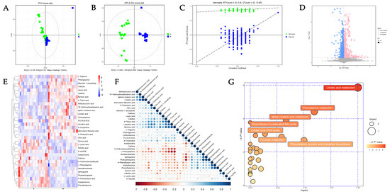
Tissue-Based Metabolomic Profiling of Endometrial Cancer and Hyperplasia
by Khalid Akkour, Afshan Masood, Maha Al Mogren, Reem H. AlMalki, Assim A. Alfadda, Salini Scaria Joy, Ali Bassi, Hani Alhalal, Maria Arafah, Othman Mahmoud Othman, Hadeel Mohammad Awwad, Anas M. Abdel Rahman and Hicham Benabdelkamel
Metabolites 2025, 15(7), 458; https://doi.org/10.3390/metabo15070458 - 5 Jul 2025
Viewed by 1098
Abstract
Background: Endometrial cancer (EC) is the sixth most common cancer among women globally, with an estimated 420,000 new cases diagnosed annually. Methods: This study comprised patients with endometrial cancer (EC) (n = 17), hyperplasia (HY) (n = 17), and controls (CO) [...] Read more.
Background: Endometrial cancer (EC) is the sixth most common cancer among women globally, with an estimated 420,000 new cases diagnosed annually. Methods: This study comprised patients with endometrial cancer (EC) (n = 17), hyperplasia (HY) (n = 17), and controls (CO) (n = 20). Tissue was collected from the endometrium of all 54 patients, including patients with HY, EC, and CO, who underwent total hysterectomy. EC and HY diagnoses were confirmed based on histological examination. Untargeted metabolomics profiling was conducted using LC-HRMS. The partial least squares discriminant analysis (PLS-DA) and orthogonal partial least squares discriminant analysis (OPLS-DA) models were used for univariate and multivariate statistical analysis. The fitness of the model (R2Y) and predictive ability (Q2) were used to create OPLS-DA models. ROC analysis was carried out, followed by network analysis using Ingenuity Pathway Analysis. Results: The top metabolites that can discriminate EC and HY from CO were identified. This revealed a decrease in the levels of the lipid species, specifically phosphatidic acid (PA) (PA (14:1/14:0), PA(10:0/17:0), PA(18:1-O(12,13)/12:0)), PG(a-13:0/a-13:0), ganglioside GA1 (d18:1/18:1), PS(14:1/14:0), TG(20:0/18:4/14:1), and CDP-DG(PGF2alpha/18:2), while the levels of 3-Dehydro-L-gulonate, Uridine diphosphate-N-acetylglucosamine, ganglioside GT2 (d18:1/14:0), gamma-glutamyl glutamic acid and oxidized glutathione were increased in cases of EC and HY as compared to CO. Bioinformatics analysis, specifically using Ingenuity Pathway Analysis (IPA), revealed distinct pathway enrichments for EC and HY. For EC, the most highly scored pathways were associated with cell-to-cell signaling and interaction, skeletal and muscular system development and function, and small-molecule biochemistry. In contrast, HY cases showed the highest scoring pathways related to inflammatory disease, inflammatory response, and organismal injury and abnormalities. Conclusions: Developing sensitive biomarkers could improve diagnosis and guide treatment decisions, particularly in identifying which patients with HY may safely avoid hysterectomy and be managed with hormonal therapy. Full article
Show Figures

Figure 1

16 pages, 6375 KB  
Article
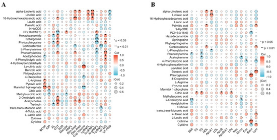
Untargeted and Oxylipin-Targeted Metabolomics Study on the Plasma Samples of Primary Open-Angle Glaucoma Patients
by Jianming Xu, Changzhen Fu, Yaru Sun, Xin Wen, Chong-Bo Chen, Chukai Huang, Tsz Kin Ng, Qingping Liu and Mingzhi Zhang
Biomolecules 2024, 14(3), 307; https://doi.org/10.3390/biom14030307 - 5 Mar 2024
Cited by 5 | Viewed by 2938
Abstract
Purpose: to determine the metabolomics profiles in the plasma samples of primary open-angle glaucoma (POAG) patients. Methods: The plasma samples from 20 POAG patients under intraocular pressure (IOP)-lowering medication treatment and 20 control subjects were subjected to the untargeted metabolomics analysis, [...] Read more.
Purpose: to determine the metabolomics profiles in the plasma samples of primary open-angle glaucoma (POAG) patients. Methods: The plasma samples from 20 POAG patients under intraocular pressure (IOP)-lowering medication treatment and 20 control subjects were subjected to the untargeted metabolomics analysis, among which 10 POAG patients and 10 control subjects were further subjected to the oxylipin-targeted metabolomics analysis by liquid chromatography–mass spectrometry analysis. The prediction accuracy of the differentially abundant metabolites was assessed by the receiver operating characteristic curves. Pathway analysis and correlation analysis on the differentially abundant metabolites and clinical and biochemical parameters were also conducted. Results: Untargeted metabolomics profiling identified 33 differentially abundant metabolites in the POAG patients, in which the metabolism of linoleic acid, α-linolenic acid, phenylalanine, and tricarboxylic acid cycle were enriched. The correlation analysis indicated that the differentially abundant metabolites were associated with central corneal thickness, peripapillary retinal nerve fiber layer thickness, visual field defects, and lymphocytes. The oxylipin-targeted metabolomics analysis identified 15-keto-Prostaglandin F2 alpha, 13,14-Dihydro-15-keto-prostaglandin D2, 11-Dehydro-thromboxane B2, 8,9-Epoxyeicosatrienoic acid, and arachidonic acid to be significantly decreased in the POAG patients and enriched in the arachidonic acid (AA) pathway. Conclusions: This study revealed that the metabolites in the arachidonic acid metabolism pathway are differentially abundant, suggesting high IOP may not be the only detrimental factor for optic nerve cell damage in this group of POAG patients. Lipid metabolism instability-mediated alterations in oxylipins and AA pathways may be important in POAG, suggesting that oxidative stress and immune-related inflammation could be valuable directions for future therapeutic strategies. Full article
Show Figures

Figure 1

15 pages, 1167 KB  
Article
Assessment of Toxic Pyrrolizidine and Tropane Alkaloids in Herbal Teas and Culinary Herbs Using LC-Q-ToF/MS
by Zinar Pinar Gumus
Foods 2023, 12(19), 3572; https://doi.org/10.3390/foods12193572 - 26 Sep 2023
Cited by 12 | Viewed by 3634
Abstract
Pyrrolizidine alkaloids are secondary metabolites produced by plants as a defense against insects. These can cause acute or chronic toxicity in humans. Therefore, avoiding potential poisoning from the consumption of tea and culinary plants contaminated with pyrrolizidine alkaloids (PAs), pyrrolizidine alkaloids N-oxides (PANOs), [...] Read more.
Pyrrolizidine alkaloids are secondary metabolites produced by plants as a defense against insects. These can cause acute or chronic toxicity in humans. Therefore, avoiding potential poisoning from the consumption of tea and culinary plants contaminated with pyrrolizidine alkaloids (PAs), pyrrolizidine alkaloids N-oxides (PANOs), and tropane alkaloids (TAs) is important for human health and food safety. Therefore, it is important to determine the levels of these substances with reliable and highly accurate methods. In this study, the PAs, PANOs, and TAs in herbal teas and culinary herbs sold in Turkish markets were identified and their levels were determined. Thus, the general profiles of herbal teas and culinary herbs in Turkey were revealed, and the compliance of the total amounts of PA and TA with the regulations was examined. The identification and quantification of 25 PAs and N-oxides and 2 TAs (atropine and scopolamine) in the samples was performed with a liquid chromatography-quadrupole time-of-flight tandem mass spectrometer (LC-Q-ToF/MS). At least a few of these substances were detected in all of the tested herbal teas and culinary herbs. The total contents of the black tea, green tea, mixed tea, flavored tea, chamomile tea, sage tea, linden tea, fennel tea, rosehip tea, peppermint, and thyme samples ranged from 4.6 ng g−1 to 1054.5 ng g−1. The results obtained shed light on the importance of analyzing the total dehydro PA, PANO, and TA amounts in plant-based products consumed in diets with sensitive and accurate methods, and they highlight the necessity of performing these analyses routinely in terms of food safety. Full article
(This article belongs to the Section Food Analytical Methods)
Show Figures

Graphical abstract

12 pages, 2702 KB  
Article
Neuroprotective Potential of Pyranocoumarins from Angelica gigas Nakai on Glutamate-Induced Hippocampal Cell Death
by Nguyen Khoi Song Tran, Tuy An Trinh, Jaesung Pyo, Chang Geon Kim, Jae Gyu Park and Ki Sung Kang
Antioxidants 2023, 12(8), 1651; https://doi.org/10.3390/antiox12081651 - 21 Aug 2023
Cited by 10 | Viewed by 2430
Abstract
Chronic neurodegenerative diseases are typically associated with oxidative stress conditions leading to neuronal cell death. We aimed to investigate the neuroprotective effect of three pyranocoumarins (decursin, decursinol angelate, and decursinol) targeting oxidative stress factors. Decursin (also known as dehydro-8-prenylnaringenin) is a prenylated coumarin [...] Read more.
Chronic neurodegenerative diseases are typically associated with oxidative stress conditions leading to neuronal cell death. We aimed to investigate the neuroprotective effect of three pyranocoumarins (decursin, decursinol angelate, and decursinol) targeting oxidative stress factors. Decursin (also known as dehydro-8-prenylnaringenin) is a prenylated coumarin compound consisting of a coumarin ring system with a prenyl group attached to one of the carbons in the ring. As a secondary metabolite of plants, pyranocoumarin decursin from Angelica gigas Nakai presented protective effects against glutamate-induced oxidative stress in HT22, a murine hippocampal neuronal cell line. Decursinol (DOH) is a metabolite of decursin, sharing same coumarin ring system but a slightly different chemical structure with the prenyl group replaced by a hydroxyl group (-OH). In our findings, DOH was ineffective while decursin was, suggesting that this prenyl structure may be important for compound absorption and neuroprotection. By diminishing the accumulation of intracellular reactive oxygen species as well as stimulating the expression of HO-1, decursin triggers the self-protection system in neuronal cells. Additionally, decursin also revealed an anti-apoptotic effect by inhibiting chromatin condensation and reducing the forming of annexin-V-positive cells. Full article
Show Figures

Graphical abstract

15 pages, 2749 KB  
Article
Unveiling the Impact of Different Nitrogen Fertilizer Levels on Rice’s Eating Quality through Metabolite Evaluation
by Nianbing Zhou, Yanhong Zhang, Tong Sun, Jinyan Zhu, Jinlong Hu and Qiangqiang Xiong
Agronomy 2023, 13(8), 2123; https://doi.org/10.3390/agronomy13082123 - 13 Aug 2023
Cited by 4 | Viewed by 1943
Abstract
We investigated the variations in metabolites associated with the quality of rice consumption when exposed to varying nitrogen fertilizer levels, as well as the regulatory role of pivotal metabolites within metabolic pathways. This research employed Hongyang 5 as the subject of experimentation, examining [...] Read more.
We investigated the variations in metabolites associated with the quality of rice consumption when exposed to varying nitrogen fertilizer levels, as well as the regulatory role of pivotal metabolites within metabolic pathways. This research employed Hongyang 5 as the subject of experimentation, examining the metabolites of Hongyang 5 at three different nitrogen levels using non-targeted metabonomic analysis. The findings indicated that the overall assessment of the eating quality/palatability (CEQ) and amylose contents (AC) of Low nitrogen (D1: 180 kg·ha−1) was notably greater than that of Medium nitrogen (D2: 270 kg·ha−1) and High nitrogen (D3: 315 kg·ha−1). Conversely, the amylopectin (APC), total starch (SC), and protein contents (AP) of D1 were remarkably lower than those observed in D2 and D3. The starch debranching enzyme (DBE) and granule-bound starch synthetase (GBSS) of D1 were remarkably higher than those of D2 and D3. The soluble starch synthase (SSS) of D1 was the lowest. The ADP-glucose pyro-phosphorylase (AGP) and starch branching enzyme (SBE) of D3 were remarkably higher than that of D1 and D2. We identified 76 differential metabolites (DMs) between D1 and D2 (20 up-regulated and 56 down-regulated). A total of 88 DMs were identified between D3 and D1 (42 up-regulated and 46 down-regulated). A total of 57 DMs were identified between D3 and D2. Most of the DMs related to rice-eating quality were involved in the lipid metabolic pathway and amino acid metabolic pathway. The essential metabolites within the metabolic pathway are classified as lipid metabolites and are (13(S)-hydroperoxylinolenic acid, PGB2, 3-phosphocholine, 7-epijasmonic acid, 20-carboxyleukotriene B4 and 11-dehydro-thromboxane B2), amino acid metabolites (4-guanidinobutanoic acid, (3R, 5S)-1-pyrroline-3-hydroxy-5-carboxylic acid, citric acid, (S)-2-Acetolactate, L-glutamine, L-2, 4-aminobutyric acid and putrescine). These key metabolites may be affected by nitrogen fertilizer conditions and play critical regulatory roles in the metabolic pathway, resulting in differences in rice eating quality. Full article
(This article belongs to the Section Farming Sustainability)
Show Figures

Figure 1

21 pages, 4408 KB  
Article
Biomarkers of Response to Low-Dose Aspirin in Familial Adenomatous Polyposis Patients
by Angel Lanas, Stefania Tacconelli, Annalisa Contursi, Elena Piazuelo, Annalisa Bruno, Maurizio Ronci, Simone Marcone, Melania Dovizio, Federico Sopeña, Lorenza Falcone, Cristina Milillo, Matteo Mucci, Patrizia Ballerini and Paola Patrignani
Cancers 2023, 15(9), 2457; https://doi.org/10.3390/cancers15092457 - 25 Apr 2023
Cited by 3 | Viewed by 2946
Abstract
Background: The results of Aspirin prevention of colorectal adenomas in patients with familial adenomatous polyposis (FAP) are controversial. Methods: We conducted a biomarker-based clinical study in eight FAP patients treated with enteric-coated low-dose Aspirin (100 mg daily for three months) to explore whether [...] Read more.
Background: The results of Aspirin prevention of colorectal adenomas in patients with familial adenomatous polyposis (FAP) are controversial. Methods: We conducted a biomarker-based clinical study in eight FAP patients treated with enteric-coated low-dose Aspirin (100 mg daily for three months) to explore whether the drug targets mainly platelet cyclooxygenase (COX)-1 or affects extraplatelet cellular sources expressing COX-isozymes and/or off-target effects in colorectal adenomas. Results: In FAP patients, low-dose Aspirin-acetylated platelet COX-1 at Serine529 (>70%) was associated with an almost complete inhibition of platelet thromboxane (TX) B2 generation ex vivo (serum TXB2). However, enhanced residual urinary 11-dehydro-TXB2 and urinary PGEM, primary metabolites of TXA2 and prostaglandin (PG)E2, respectively, were detected in association with incomplete acetylation of COX-1 in normal colorectal biopsies and adenomas. Proteomics of adenomas showed that Aspirin significantly modulated only eight proteins. The upregulation of vimentin and downregulation of HBB (hemoglobin subunit beta) distinguished two groups with high vs. low residual 11-dehydro-TXB2 levels, possibly identifying the nonresponders and responders to Aspirin. Conclusions: Although low-dose Aspirin appropriately inhibited the platelet, persistently high systemic TXA2 and PGE2 biosynthesis were found, plausibly for a marginal inhibitory effect on prostanoid biosynthesis in the colorectum. Novel chemotherapeutic strategies in FAP can involve blocking the effects of TXA2 and PGE2 signaling with receptor antagonists. Full article
Show Figures

Graphical abstract

17 pages, 4042 KB  
Article
New Bioactive β-Resorcylic Acid Derivatives from the Alga-Derived Fungus Penicillium antarcticum KMM 4685
by Elena V. Leshchenko, Alexandr S. Antonov, Gleb V. Borkunov, Jessica Hauschild, Olesya I. Zhuravleva, Yuliya V. Khudyakova, Alexander S. Menshov, Roman S. Popov, Natalya Yu Kim, Markus Graefen, Carsten Bokemeyer, Gunhild von Amsberg, Anton N. Yurchenko and Sergey A. Dyshlovoy
Mar. Drugs 2023, 21(3), 178; https://doi.org/10.3390/md21030178 - 14 Mar 2023
Cited by 11 | Viewed by 3422
Abstract
Five new β-resorcylic acid derivatives, 14-hydroxyasperentin B (1), β-resoantarctines A-C (3, 5, 6) and 8-dehydro-β-resoantarctine A (4), together with known 14-hydroxyasperentin (5′-hydroxyasperentin) (2), were isolated from the ethyl acetate extract of the fungus [...] Read more.
Five new β-resorcylic acid derivatives, 14-hydroxyasperentin B (1), β-resoantarctines A-C (3, 5, 6) and 8-dehydro-β-resoantarctine A (4), together with known 14-hydroxyasperentin (5′-hydroxyasperentin) (2), were isolated from the ethyl acetate extract of the fungus Penicillium antarcticum KMM 4685 associated with the brown alga Sargassum miyabei. The structures of the compounds were elucidated by spectroscopic analyses and modified Mosher’s method, and the biogenetic pathways for compounds 36 were proposed. For the very first time, the relative configuration of the C-14 center of a known compound 2 was assigned via analyses of magnitudes of the vicinal coupling constants. The new metabolites 36 were biogenically related to resorcylic acid lactones (RALs); however, they did not possess lactonized macrolide elements in their structures. Compounds 3, 4 and 5 exhibited moderate cytotoxic activity in LNCaP, DU145 and 22Rv1 human prostate cancer cells. Moreover, these metabolites could inhibit the activity of p-glycoprotein at their noncytotoxic concentrations and consequently synergize with docetaxel in p-glycoprotein-overexpressing drug-resistant cancer cells. Full article
(This article belongs to the Special Issue Marine Drugs Research in Russia)
Show Figures

Graphical abstract

25 pages, 7076 KB  
Article
Profiling of Secondary Metabolites of Optimized Ripe Ajwa Date Pulp (Phoenix dactylifera L.) Using Response Surface Methodology and Artificial Neural Network
by Fanar Alshammari, Md Badrul Alam, Marufa Naznin, Ahsan Javed, Sunghwan Kim and Sang-Han Lee
Pharmaceuticals 2023, 16(2), 319; https://doi.org/10.3390/ph16020319 - 20 Feb 2023
Cited by 9 | Viewed by 4449
Abstract
The date palm (Phoenix dactylifera L.) is a popular edible fruit consumed all over the world and thought to cure several chronic diseases and afflictions. The profiling of the secondary metabolites of optimized ripe Ajwa date pulp (RADP) extracts is scarce. The [...] Read more.
The date palm (Phoenix dactylifera L.) is a popular edible fruit consumed all over the world and thought to cure several chronic diseases and afflictions. The profiling of the secondary metabolites of optimized ripe Ajwa date pulp (RADP) extracts is scarce. The aim of this study was to optimize the heat extraction (HE) of ripe Ajwa date pulp using response surface methodology (RSM) and artificial neural network (ANN) modeling to increase its polyphenolic content and antioxidant activity. A central composite design was used to optimize HE to achieve the maximum polyphenolic compounds and antioxidant activity of target responses as a function of ethanol concentration, extraction time, and extraction temperature. From RSM estimates, 75.00% ethanol and 3.7 h (extraction time), and 67 °C (extraction temperature) were the optimum conditions for generating total phenolic content (4.49 ± 1.02 mgGAE/g), total flavonoid content (3.31 ± 0.65 mgCAE/g), 2,2-diphenyl-1-picrylhydrazyl (11.10 ± 0.78 % of inhibition), and cupric-reducing antioxidant capacity (1.43 µM ascorbic acid equivalent). The good performance of the ANN was validated using statistical metrics. Seventy-one secondary metabolites, including thirteen new bioactive chemicals (hebitol II, 1,2-di-(syringoyl)-hexoside, naringin dihydrochalcone, erythron-guaiacylglycerol-β-syringaresinol ether hexoside, erythron-1-(4′-O-hexoside-3,5-dimethoxyphenyl)-2-syrngaresinoxyl-propane-1,3-diol, 2-deoxy-2,3-dehydro-N-acetyl-neuraminic acid, linustatin and 1-deoxynojirimycin galactoside), were detected using high-resolution mass spectroscopy. The results revealed a significant concentration of phytoconstituents, making it an excellent contender for the pharmaceutical and food industries. Full article
Show Figures

Figure 1

15 pages, 8368 KB  
Article
Antimicrobial Natural Products from Plant Pathogenic Fungi
by Melissa M. Cadelis, Steven A. Li, Shara J. van de Pas, Alex Grey, Daniel Mulholland, Bevan S. Weir, Brent R. Copp and Siouxsie Wiles
Molecules 2023, 28(3), 1142; https://doi.org/10.3390/molecules28031142 - 23 Jan 2023
Cited by 9 | Viewed by 3785
Abstract
Isolates of a variety of fungal plant pathogens (Alternaria radicina ICMP 5619, Cercospora beticola ICMP 15907, Dactylonectria macrodidyma ICMP 16789, D. torresensis ICMP 20542, Ilyonectria europaea ICMP 16794, and I. liriodendra ICMP 16795) were screened for antimicrobial activity against the human pathogenic [...] Read more.
Isolates of a variety of fungal plant pathogens (Alternaria radicina ICMP 5619, Cercospora beticola ICMP 15907, Dactylonectria macrodidyma ICMP 16789, D. torresensis ICMP 20542, Ilyonectria europaea ICMP 16794, and I. liriodendra ICMP 16795) were screened for antimicrobial activity against the human pathogenic bacteria Acinetobacter baumannii, Pseudomonas aeruginosa, Escherichia coli, Mycobacterium abscessus, and M. marinum and were found to have some activity. Investigation of the secondary metabolites of these fungal isolates led to the isolation of ten natural products (1–10) of which one was novel, (E)-4,7-dihydroxyoct-2-enoic acid (1). Structure elucidation of all natural products was achieved by a combination of NMR spectroscopy and mass spectrometry. We also investigated the antimicrobial activity of a number of the isolated natural products. While we did not find (E)-4,7-dihydroxyoct-2-enoic acid (1) to have any activity against the bacteria and fungi in our assays, we did find that cercosporin (7) exhibited potent activity against Methicillin resistant Staphylococcus aureus (MRSA), dehydro-curvularin (6) and radicicol (10) exhibited antimycobacterial activity against M. marinum, and brefeldin A (8) and radicicol (10) exhibited antifungal activity against Candida albicans. Investigation of the cytotoxicity and haemolytic activities of these natural products (6–8 and 10) found that only one of the four active compounds, radicicol (10), was non-cytotoxic and non-haemolytic. Full article
(This article belongs to the Special Issue Microbial Natural Products 2022)
Show Figures

Graphical abstract

23 pages, 4384 KB  
Article
Combined Transcriptome and Metabolome Profiling Provide Insights into Cold Responses in Rapeseed (Brassica napus L.) Genotypes with Contrasting Cold-Stress Sensitivity
by Xinhong Liu, Ran Wei, Minyu Tian, Jinchu Liu, Ying Ruan, Chuanxin Sun and Chunlin Liu
Int. J. Mol. Sci. 2022, 23(21), 13546; https://doi.org/10.3390/ijms232113546 - 4 Nov 2022
Cited by 15 | Viewed by 2931
Abstract
Low temperature is a major environmental factor, which limits rapeseed (Brassica napus L.) growth, development, and productivity. So far, the physiological and molecular mechanisms of rapeseed responses to cold stress are not fully understood. Here, we explored the transcriptome and metabolome profiles [...] Read more.
Low temperature is a major environmental factor, which limits rapeseed (Brassica napus L.) growth, development, and productivity. So far, the physiological and molecular mechanisms of rapeseed responses to cold stress are not fully understood. Here, we explored the transcriptome and metabolome profiles of two rapeseed genotypes with contrasting cold responses, i.e., XY15 (cold-sensitive) and GX74 (cold-tolerant). The global metabolome profiling detected 545 metabolites in siliques of both genotypes before (CK) and after cold-stress treatment (LW). The contents of several sugar metabolites were affected by cold stress with the most accumulated saccharides being 3-dehydro-L-threonic acid, D-xylonic acid, inositol, D-mannose, D-fructose, D-glucose, and L-glucose. A total of 1943 and 5239 differentially expressed genes were identified from the transcriptome sequencing in XY15CK_vs_XY15LW and GX74CK_vs_GX74LW, respectively. We observed that genes enriched in sugar metabolism and biosynthesis-related pathways, photosynthesis, reactive oxygen species scavenging, phytohormone, and MAPK signaling were highly expressed in GX74LW. In addition, several genes associated with cold-tolerance-related pathways, e.g., the CBF-COR pathway and MAPK signaling, were specifically expressed in GX74LW. Contrarily, genes in the above-mentioned pathways were mostly downregulated in XY15LW. Thus, our results indicate the involvement of these pathways in the differential cold-stress responses in XY15 and GX74. Full article
(This article belongs to the Section Molecular Plant Sciences)
Show Figures

Figure 1

13 pages, 2148 KB  
Article
Antibacterial Activity and Amphidinol Profiling of the Marine Dinoflagellate Amphidinium carterae (Subclade III)
by Maria Elena Barone, Elliot Murphy, Rachel Parkes, Gerard T. A. Fleming, Floriana Campanile, Olivier P. Thomas and Nicolas Touzet
Int. J. Mol. Sci. 2021, 22(22), 12196; https://doi.org/10.3390/ijms222212196 - 11 Nov 2021
Cited by 15 | Viewed by 3841
Abstract
Microalgae have received growing interest for their capacity to produce bioactive metabolites. This study aimed at characterising the antimicrobial potential of the marine dinoflagellate Amphidinium carterae strain LACW11, isolated from the west of Ireland. Amphidinolides have been identified as cytotoxic polyoxygenated polyketides produced [...] Read more.
Microalgae have received growing interest for their capacity to produce bioactive metabolites. This study aimed at characterising the antimicrobial potential of the marine dinoflagellate Amphidinium carterae strain LACW11, isolated from the west of Ireland. Amphidinolides have been identified as cytotoxic polyoxygenated polyketides produced by several Amphidinium species. Phylogenetic inference assigned our strain to Amphidinium carterae subclade III, along with isolates interspersed in different geographic regions. A two-stage extraction and fractionation process of the biomass was carried out. Extracts obtained after stage-1 were tested for bioactivity against bacterial ATCC strains of Staphylococcus aureus, Enterococcus faecalis, Escherichia coli and Pseudomonas aeruginosa. The stage-2 solid phase extraction provided 16 fractions, which were tested against S. aureus and E. faecalis. Fractions I, J and K yielded minimum inhibitory concentrations between 16 μg/mL and 256 μg/mL for both Gram-positive. A targeted metabolomic approach using UHPLC-HRMS/MS analysis applied on fractions G to J evidenced the presence of amphidinol type compounds AM-A, AM-B, AM-22 and a new derivative dehydroAM-A, with characteristic masses of m/z 1361, 1463, 1667 and 1343, respectively. Combining the results of the biological assays with the targeted metabolomic approach, we could conclude that AM-A and the new derivative dehydroAM-A are responsible for the detected antimicrobial bioactivity. Full article
(This article belongs to the Section Biochemistry)
Show Figures

Figure 1

21 pages, 2853 KB  
Article
High Resolution Mass Spectroscopy-Based Secondary Metabolite Profiling of Nymphaea nouchali (Burm. f) Stem Attenuates Oxidative Stress via Regulation of MAPK/Nrf2/HO-1/ROS Pathway
by Md Badrul Alam, Marufa Naznin, Syful Islam, Fanar Hamad Alshammari, Hee-Jeong Choi, Bo-Rim Song, Sunghwan Kim and Sang-Han Lee
Antioxidants 2021, 10(5), 719; https://doi.org/10.3390/antiox10050719 - 3 May 2021
Cited by 29 | Viewed by 5044
Abstract
The secondary metabolites profiling of Nymphaea nouchali stem (NNSE) extract was carried out using a high-resolution mass spectroscopic technique. The antioxidant effects of NNSE, as well as the underlying mechanisms, were also investigated in tert-butyl hydroperoxide (t-BHP)-stimulated oxidative stress in RAW264.7 [...] Read more.
The secondary metabolites profiling of Nymphaea nouchali stem (NNSE) extract was carried out using a high-resolution mass spectroscopic technique. The antioxidant effects of NNSE, as well as the underlying mechanisms, were also investigated in tert-butyl hydroperoxide (t-BHP)-stimulated oxidative stress in RAW264.7 cells. Tandem mass spectroscopy with (−) negative mode tentatively revealed the presence of 54 secondary metabolites in NNSE. Among them, phenolic acids and flavonoids were predominant. Phenolic acids (brevifolincarboxylic acid, p-coumaroyltartaric acid, niazinin B, lalioside, 3-feruloylquinic acid, and gallic acid-O-rutinoside), flavonoids (elephantorrhizol, apigenin-6-C-galactoside 8-C-arabinoside, and vicenin-2), sialic acid (2-deoxy-2,3-dehydro-N-acetylneuraminic acid), and terpenoid (α-γ-onoceradienedione) were identified in NNSE for the first time. Unbridled reactive oxygen species/nitrogen species (ROS/RNS) and redox imbalances participate in the induction and development of many oxidative stress-linked diseases. The NNSE exhibited significant free radical scavenging capabilities and was also able to reduce t-BHP-induced cellular generation in RAW264.7 cells. The NNSE prevented oxidative stress by inducing the endogenous antioxidant system and the levels of heme oxygenase-1 (HO-1) by upregulating Nrf2 through the modulation of mitogen-activated protein kinases (MAPK), such as phosphorylated p38 and c-Jun N terminal kinase. Collectively, these results indicate that the NNSE exhibits potent effects in preventing oxidative stress-stimulated diseases and disorders through the modulation of the MAPK/Nrf2/HO-1 signaling pathway. Our findings provide new insights into the cytoprotective effects and mechanisms of Nymphaea nouchali stem extract against oxidative stress, which may be a useful remedy for oxidative stress-induced disorders. Full article
(This article belongs to the Special Issue Antioxidants in Foods II)
Show Figures

Figure 1

7 pages, 589 KB  
Article
Nitrogenous Compounds from the Antarctic Fungus Pseudogymnoascus sp. HSX2#-11
by Ting Shi, Li Zheng, Xiang-Qian Li, Jia-Jia Dai, Yi-Ting Zhang, Yan-Yan Yu, Wen-Peng Hu and Da-Yong Shi
Molecules 2021, 26(9), 2636; https://doi.org/10.3390/molecules26092636 - 30 Apr 2021
Cited by 2 | Viewed by 2706
Abstract
The species Pseudogymnoascus is known as a psychrophilic pathogenic fungus which is ubiquitously distributed in Antarctica. While the studies of its secondary metabolites are infrequent. Systematic research of the metabolites of the Antarctic fungus Pseudogymnoascus sp. HSX2#-11 led to the isolation of one [...] Read more.
The species Pseudogymnoascus is known as a psychrophilic pathogenic fungus which is ubiquitously distributed in Antarctica. While the studies of its secondary metabolites are infrequent. Systematic research of the metabolites of the Antarctic fungus Pseudogymnoascus sp. HSX2#-11 led to the isolation of one new pyridine derivative, 4-(2-methoxycarbonyl-ethyl)-pyridine-2-carboxylic acid methyl ester (1), together with one pyrimidine, thymine (2), and eight diketopiperazines, cyclo-(dehydroAla-l-Val) (3), cyclo-(dehydroAla-l-Ile) (4), cyclo-(dehydroAla-l-Leu) (5), cyclo-(dehydroAla-l-Phe) (6), cyclo-(l-Val-l-Phe) (7), cyclo-(l-Leu-l-Phe) (8), cyclo-(l-Trp-l-Ile) (9) and cyclo-(l-Trp-l-Phe) (10). The structures of these compounds were established by extensive spectroscopic investigation, as well as by detailed comparison with literature data. This is the first report to discover pyridine, pyrimidine and diketopiperazines from the genus of Pseudogymnoascus. Full article
(This article belongs to the Special Issue Microbial Natural Products in Drug Discovery Chemistry)
Show Figures

Figure 1

20 pages, 1832 KB  
Article
Diversity within Aspergillus niger Clade and Description of a New Species: Aspergillus vinaceus sp. nov.
by Josué J. da Silva, Beatriz T. Iamanaka, Larissa S. Ferranti, Fernanda P. Massi, Marta H. Taniwaki, Olivier Puel, Sophie Lorber, Jens C. Frisvad and Maria Helena P. Fungaro
J. Fungi 2020, 6(4), 371; https://doi.org/10.3390/jof6040371 - 17 Dec 2020
Cited by 29 | Viewed by 6079
Abstract
Diversity of species within Aspergillus niger clade, currently represented by A. niger sensu stricto and A. welwitshiae, was investigated combining three-locus gene sequences, Random Amplified Polymorphic DNA, secondary metabolites profile and morphology. Firstly, approximately 700 accessions belonging to this clade were [...] Read more.
Diversity of species within Aspergillus niger clade, currently represented by A. niger sensu stricto and A. welwitshiae, was investigated combining three-locus gene sequences, Random Amplified Polymorphic DNA, secondary metabolites profile and morphology. Firstly, approximately 700 accessions belonging to this clade were investigated using calmodulin gene sequences. Based on these sequences, eight haplotypes were clearly identified as A. niger (n = 247) and 17 as A. welwitschiae (n = 403). However, calmodulin sequences did not provide definitive species identities for six haplotypes. To elucidate the taxonomic position of these haplotypes, two other loci, part of the beta-tubulin gene and part of the RNA polymerase II gene, were sequenced and used to perform an analysis of Genealogical Concordance Phylogenetic Species Recognition. This analysis enabled the recognition of two new phylogenetic species. One of the new phylogenetic species showed morphological and chemical distinguishable features in comparison to the known species A. welwitschiae and A. niger. This species is illustrated and described as Aspergillus vinaceus sp. nov. In contrast to A. niger and A. welwitschiae, A. vinaceus strains produced asperazine, but none of them were found to produce ochratoxin A and/or fumonisins. Sclerotium production on laboratory media, which does not occur in strains of A. niger and A. welwitschiae, and strictly sclerotium-associated secondary metabolites (14-Epi-hydroxy-10,23-dihydro-24,25-dehydroaflavinine; 10,23-Dihydro-24,25-dehydroaflavinine; 10,23-Dihydro-24,25-dehydro-21-oxo-aflavinine) were found in A. vinaceus. The strain type of A. vinaceus sp. nov. is ITAL 47,456 (T) (=IBT 35556). Full article
Show Figures

Figure 1

14 pages, 1500 KB  
Article
Absorption and Tissue Distribution of Siphonaxanthin from Green Algae
by Zhuosi Li, Jiawen Zheng, Xiaolin Luo, Yuki Manabe, Takashi Hirata and Tatsuya Sugawara
Mar. Drugs 2020, 18(6), 291; https://doi.org/10.3390/md18060291 - 1 Jun 2020
Cited by 12 | Viewed by 4286
Abstract
Siphonaxanthin has been known to possess inhibitory effects against obesity, inflammation, and angiogenesis. However, little information on its in vivo bioavailability and biotransformation is available. To assess the bioavailability and metabolism of siphonaxanthin, its absorption and accumulation were evaluated using intestinal Caco-2 cells [...] Read more.
Siphonaxanthin has been known to possess inhibitory effects against obesity, inflammation, and angiogenesis. However, little information on its in vivo bioavailability and biotransformation is available. To assess the bioavailability and metabolism of siphonaxanthin, its absorption and accumulation were evaluated using intestinal Caco-2 cells and Institute of Cancer Research (ICR) mice. Siphonaxanthin was absorbed and exhibited non-uniform accumulation and distribution patterns in tissues of ICR mice. Notably, in addition to siphonaxanthin, three main compounds were detected following dietary administration of siphonaxanthin. Because the compounds showed changes on mass spectra compared with that of siphonaxanthin, they were presumed to be metabolites of siphonaxanthin in ICR mice. Siphonaxanthin mainly accumulated in stomach and small intestine, while putative metabolites of siphonaxanthin mainly accumulated in liver and adipose tissues. Furthermore, siphonaxanthin and its putative metabolites selectively accumulated in white adipose tissue (WAT), especially mesenteric WAT. These results provide useful evidence regarding the in vivo bioactivity of siphonaxanthin. In particular, the results regarding the specific accumulation of siphonaxanthin and its metabolites in WAT have important implications for understanding their anti-obesity effects and regulatory roles in lipid metabolism. Full article
(This article belongs to the Special Issue Marine Carotenoids)
Show Figures

Figure 1

Back to TopTop