Sign in to use this feature.

Years

Between: -

Subjects

remove_circle_outline
remove_circle_outline
remove_circle_outline
remove_circle_outline
remove_circle_outline
remove_circle_outline
remove_circle_outline
remove_circle_outline
remove_circle_outline

Journals

remove_circle_outline
remove_circle_outline
remove_circle_outline
remove_circle_outline
remove_circle_outline
remove_circle_outline
remove_circle_outline
remove_circle_outline
remove_circle_outline

Article Types

Countries / Regions

remove_circle_outline
remove_circle_outline
remove_circle_outline
remove_circle_outline
remove_circle_outline
remove_circle_outline

Search Results (715)

Search Parameters:
Keywords = degenerative processes

Order results
Result details
Results per page
Select all
Export citation of selected articles as:
21 pages, 2155 KB  
Review
Histological and Immunohistochemical Methods in Normal and Osteoarthritic Knee Cartilage of Rat and Rabbit Models: A Literature Review
by Ana Sabucedo-Suárez, María Permuy, Fernando Muñoz and Mónica López-Peña
Int. J. Mol. Sci. 2025, 26(21), 10300; https://doi.org/10.3390/ijms262110300 - 23 Oct 2025
Abstract
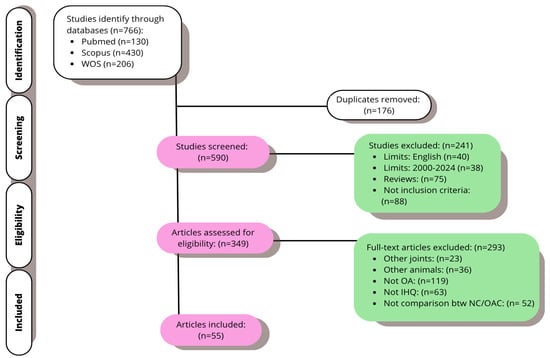
The tissue covering the bones in synovial joints is called articular cartilage. Chondrocytes produce and maintain the extracellular matrix and, based on their shape and the orientation of the collagen fibers, articular cartilage is separated into four histological zones: superficial, middle, deep, and [...] Read more.
The tissue covering the bones in synovial joints is called articular cartilage. Chondrocytes produce and maintain the extracellular matrix and, based on their shape and the orientation of the collagen fibers, articular cartilage is separated into four histological zones: superficial, middle, deep, and calcified zones. Osteoarthritis is a degenerative joint disorder in which mechanical, biochemical, and inflammatory factors contribute to the disruption of the balance between extracellular matrix synthesis and degradation. This article aims to review the literature published to date by identifying the techniques most used in immunohistochemistry and histology for the detection and grading of knee osteoarthritis in rabbit/rat models. A systematic review was carried out using databases to find publications that assessed osteoarthritis in rabbit/rat knee models using histological and immunohistochemical methods. Out of 766 initial articles, 56 met the criteria. Hematoxylin–Eosin and Safranin O demonstrated clear distinctions between healthy and osteoarthritis cartilage. Immunohistochemical findings showed decreased expression of type II collagen and increased expression of matrix metalloproteinases and caspase-3 in osteoarthritis cartilage. Although both have limitations, histology stains are useful for evaluating cartilage structure and osteoarthritis progression. On the other hand, immunohistochemistry techniques support established osteoarthritis processes, including apoptosis, metalloproteinases activity, and collagen degradation. Future research should explore additional pathways to improve osteoarthritis understanding. Full article
(This article belongs to the Section Molecular Immunology)
Show Figures

Figure 1

21 pages, 561 KB  
Review
Iron in Vascular Calcification: Pro-Calcific Agent or Protective Modulator?
by Enikő Balogh, Andrea Tóth and Viktória Jeney
Int. J. Mol. Sci. 2025, 26(20), 10210; https://doi.org/10.3390/ijms262010210 - 20 Oct 2025
Viewed by 280
Abstract
Vascular calcification is a complex, regulated process characterized by the pathological deposition of calcium phosphate minerals in the vascular wall, contributing to cardiovascular morbidity and mortality, particularly in patients with chronic kidney disease (CKD), diabetes, and aging. Once thought to be a passive [...] Read more.
Vascular calcification is a complex, regulated process characterized by the pathological deposition of calcium phosphate minerals in the vascular wall, contributing to cardiovascular morbidity and mortality, particularly in patients with chronic kidney disease (CKD), diabetes, and aging. Once thought to be a passive degenerative process, it is now recognized as an active, cell-mediated phenomenon that shares molecular features with bone formation. Beyond traditional risk factors such as hyperphosphatemia and inflammation, disturbances in iron metabolism have recently emerged as modulators of vascular calcification. Iron, a vital trace element involved in numerous cellular functions, exhibits a dual role as both a potential driver and inhibitor of calcification, depending on its dose, distribution, and cellular context. In this review, we summarize in vitro and in vivo studies investigating the impact of iron on the osteochondrogenic differentiation and calcification of vascular smooth muscle cells and valve interstitial cells. We further highlight mechanistic insights that may explain the divergent findings reported in the literature. Finally, we compile clinical evidence linking disturbances in iron metabolism with coronary artery calcification and cardiovascular mortality in CKD patients. Full article
(This article belongs to the Section Molecular Endocrinology and Metabolism)
Show Figures

Figure 1

39 pages, 1915 KB  
Review
Understanding the Microenvironment of Intervertebral Disc Degeneration: A Comprehensive Review of Pathophysiological Insights and Therapeutic Implications
by Zuzanna Ząbek, Aleksandra Wyczałkowska-Tomasik, Kamil Poboży, Jakub Piotr Adamus, Grzegorz Turek, Mirosław Ząbek and Leszek Pączek
Int. J. Mol. Sci. 2025, 26(20), 9938; https://doi.org/10.3390/ijms26209938 - 13 Oct 2025
Viewed by 660
Abstract
Intervertebral disc degeneration is a leading contributor to chronic back pain and disability worldwide. This review comprehensively explores the complex interplay of cellular, molecular, and biomechanical alterations within the disc microenvironment that underlie intervertebral disc degeneration pathophysiology. Emphasis is placed on extracellular matrix [...] Read more.
Intervertebral disc degeneration is a leading contributor to chronic back pain and disability worldwide. This review comprehensively explores the complex interplay of cellular, molecular, and biomechanical alterations within the disc microenvironment that underlie intervertebral disc degeneration pathophysiology. Emphasis is placed on extracellular matrix degradation, cellular senescence, inflammation, oxidative stress, angiogenesis, and multiple forms of programmed cell death including apoptosis, pyroptosis, and ferroptosis. An in-depth analysis of key signaling pathways and regulatory molecules illustrates how these processes disrupt homeostasis and drive disease progression. Additionally, the review highlights emerging therapeutic approaches aimed at modifying the disc microenvironment, including mesenchymal and notochordal cell-based therapies, senolytics, ferroptosis inhibitors, gene therapy, and biomaterial innovations such as hydrogels, scaffolds, and nanocarriers. These strategies target degenerative cascades at the molecular level and represent a shift toward regenerative and disease-modifying interventions. While several approaches show promise in preclinical and early clinical studies, challenges related to safety, delivery, and long-term efficacy remain. This review underscores the importance of integrating molecular insights with translational innovations to develop targeted therapies for intervertebral disc degeneration and guide future research efforts. Full article
(This article belongs to the Section Molecular Pathology, Diagnostics, and Therapeutics)
Show Figures

Figure 1

28 pages, 1878 KB  
Review
Exosomes in Osteoarthritis: Breakthrough Innovations and Advanced Tissue Engineering for Cartilage Regeneration Since 2020
by Xiao-He Yang, Shu-Yin Chen, Quan-Fa Zhou and You-Zhi Cai
Biomedicines 2025, 13(10), 2486; https://doi.org/10.3390/biomedicines13102486 - 13 Oct 2025
Viewed by 687
Abstract
Background/Objectives: Osteoarthritis (OA) is a prevalent age-related degenerative joint disease causing cartilage damage, leading to a debilitating lifestyle. However, there are currently no drugs on the market that promote cartilage repair, and advanced cases often require arthroplasty. Increasing evidence suggests that exosomes, the [...] Read more.
Background/Objectives: Osteoarthritis (OA) is a prevalent age-related degenerative joint disease causing cartilage damage, leading to a debilitating lifestyle. However, there are currently no drugs on the market that promote cartilage repair, and advanced cases often require arthroplasty. Increasing evidence suggests that exosomes, the smallest extracellular vesicles (30–150 nm) secreted by all cell types, are involved in the pathological process of OA and play a crucial and complex role in its progression. This review aims to provide in-depth insights into exosome biology, isolation techniques, their role in OA pathophysiology, and their clinical therapeutic potential. Methods: We systematically reviewed studies published since 2020 on exosomes in OA, focusing on their biological properties, isolation techniques, pathological roles, and therapeutic applications. Results: Exosomes derived from synovial fluid, chondrocytes, synoviocytes, and mesenchymal stem cells regulate key processes in OA progression, including inflammation, apoptosis, extracellular matrix degradation, and regeneration. Various cell-derived exosomes show therapeutic potential for cartilage damage/OA. However, their mechanisms of action have not been fully investigated. Moreover, emerging methodologies, such as utilizing novel materials for exosome delivery, potentially facilitate the development of more effective and personalized therapeutic interventions. Conclusions: Exosomes exert dual roles in OA pathogenesis and therapy. Although challenges remain regarding their sources, dosage, delivery, and standardization, exosome-based strategies represent a promising cell-free therapeutic approach with potential applications in personalized and precision medicine. Full article
(This article belongs to the Special Issue Advances in Extracellular Vesicles in Therapeutics)
Show Figures

Figure 1

27 pages, 5364 KB  
Review
Cellular Immunity in Obesity: Pathophysiological Insights and the Impact of Bariatric Surgery
by Tania Rivera-Carranza, Angélica León-Téllez-Girón, Raquel González-Vázquez, Paola Vázquez-Cárdenas, Ana Laura Esquivel-Campos, Felipe Mendoza-Pérez, Martín E. Rojano-Rodríguez, Claudia Mimiaga-Hernández, Juan Carlos Cifuentes-Goches, Omar Edgar Peralta-Valle, Eduardo Zúñiga-León and Rafael Bojalil-Parra
Int. J. Mol. Sci. 2025, 26(20), 9867; https://doi.org/10.3390/ijms26209867 - 10 Oct 2025
Viewed by 482
Abstract
Obesity is considered a state of chronic low-grade inflammation that impacts the development of chronic degenerative diseases. Cellular immunity plays a crucial role in the onset and persistence of this inflammatory condition. As the degree of obesity increases, significant distinct immunometabolic alterations are [...] Read more.
Obesity is considered a state of chronic low-grade inflammation that impacts the development of chronic degenerative diseases. Cellular immunity plays a crucial role in the onset and persistence of this inflammatory condition. As the degree of obesity increases, significant distinct immunometabolic alterations are observed compared to individuals with normal weight. Moreover, obese patients who undergo bariatric surgical procedures for weight loss exhibit changes in the proportion of immune cells. These alterations help to explain several molecular processes associated with inflammation in obesity, including protein activation and inactivation, precursor molecule synthesis, phosphorylation events, and the activation of signal transduction pathways, all of which are orchestrated by immune cells, primarily lymphocyte subpopulations. The study of the immunometabolic profile through lymphocyte subpopulations in obese patients can provide a more comprehensive and objective understanding of disease severity and the risk of developing obesity-related chronic degenerative conditions and thereby improve or propose therapeutic and novel approaches. Therefore, the objective of this narrative review is to offer an integrative perspective on the molecular and pathophysiological mechanisms through which lymphocyte populations contribute to obesity-related inflammation and how weight loss through bariatric surgical procedures may contribute to the therapeutic management of inflammation. Full article
Show Figures

Graphical abstract

16 pages, 616 KB  
Review
Oxygen–Ozone Therapy in Tendinopathy Management: A Comprehensive Review
by Giacomo Farì, Giovanni Pignatelli, Sara Clelia Longo, Fabrizio Brindisino, Giuseppe Giovannico, Simone Della Tommasa, Laura Dell’Anna, Luisa De Palma, Francesco Quarta and Andrea Bernetti
J. Pers. Med. 2025, 15(10), 459; https://doi.org/10.3390/jpm15100459 - 30 Sep 2025
Viewed by 654
Abstract
Background: Tendinopathy is a degenerative condition caused by mechanical overload, accounting for approximately 30% of musculoskeletal healthcare cases. It progresses through a process characterized by collagen disorganization, altered vascularization, and neuronal ingrowth. Traditional conservative treatments, such as therapeutic exercises, non-steroidal anti-inflammatory drugs, [...] Read more.
Background: Tendinopathy is a degenerative condition caused by mechanical overload, accounting for approximately 30% of musculoskeletal healthcare cases. It progresses through a process characterized by collagen disorganization, altered vascularization, and neuronal ingrowth. Traditional conservative treatments, such as therapeutic exercises, non-steroidal anti-inflammatory drugs, and physical therapies, are useful, but their effectiveness is sometimes only partial and there is a need to search for new potential solutions. Recent interest in oxygen–ozone (O2-O3) therapy stems from preliminary observations suggesting potential anti-inflammatory and regenerative effects. Nevertheless, its clinical role remains speculative and warrants thorough investigation beyond anecdotal evidence. Considering the heterogeneity of clinical presentations and treatment responses among patients, O2-O3 therapy has been proposed as a promising tool for tailoring personalized treatment strategies for tendinopathy. This review critically appraises the available literature concerning the mechanistic rationale and clinical applications of O2-O3 therapy in tendinopathy, with attention to both its theoretical underpinnings and the quality of empirical evidence. Methods: A literature search was conducted on O2-O3 therapy for tendinopathy using PubMed, Cochrane, and Embase, filtering for full-text articles published between 2004 and 2024. Recent clinical trials were included irrespective of evidence level, while excluding systematic reviews, duplicates, and irrelevant studies. Results: Ozone has been shown to modulate oxidative stress, promote neovascularization, and suppress pro-inflammatory cytokines. Both clinical and in vivo studies indicate that O2-O3 therapy relieves pain, enhances tendon healing, and improves biomechanical properties. Some comparative studies suggest that O2-O3 therapy might provide more sustained symptoms control than corticosteroids, but the heterogeneity of follow-up durations and outcome measures prevents definitive conclusions. Conclusions: O2-O3 therapy emerges as a potentially valuable adjunct in the management of chronic tendinopathy, particularly in cases unresponsive to conventional treatments. However, its clinical role remains to be clearly defined and its possible role in personalized medicine needs further exploration, particularly in relation to patient stratification and individualized treatment protocols. Further high-quality randomized controlled trials are warranted to validate its efficacy, determine long-term outcomes, and standardize treatment protocols to ensure safety and reproducibility. Full article
Show Figures

Figure 1

14 pages, 848 KB  
Article
The Impact of 24-Month Etanercept Therapy on Changes in Adiponectin, Leptin and Tenascin C Levels in the Blood of Children with Juvenile Idiopathic Arthritis
by Jan Siwiec, Kornelia Kuźnik-Trocha, Katarzyna Winsz-Szczotka, Katarzyna Komosińska-Vassev, Andrzej Siwiec and Krystyna Olczyk
Pharmaceuticals 2025, 18(9), 1423; https://doi.org/10.3390/ph18091423 - 22 Sep 2025
Viewed by 335
Abstract
Background/Objectives: The most commonly diagnosed group of rheumatic diseases in children is juvenile idiopathic arthritis. It is characterized by a chronic inflammatory process that leads to the degradation of the bone and joint system and increased secretion of pro-inflammatory cytokines such as [...] Read more.
Background/Objectives: The most commonly diagnosed group of rheumatic diseases in children is juvenile idiopathic arthritis. It is characterized by a chronic inflammatory process that leads to the degradation of the bone and joint system and increased secretion of pro-inflammatory cytokines such as TNF-α, IL-1, and IL-6. These cytokines contribute to the dysregulation of adipocytokine metabolism, including adiponectin and leptin, as well as extracellular matrix components, such as tenascin C. While it is known that children with JIA exhibit TNF-α-stimulated degradation of most ECM cartilage components, the effect of TNF-α antagonists, such as etanercept, on these processes has not yet been evaluated. Therefore, the aim of our study was to assess the dynamics of changes in tenascin C, adiponectin, and leptin levels in the blood of children with JIA, both before and during therapy. Methods: The study material consisted of blood samples collected from 66 children of both sexes, including 40 girls and 26 boys diagnosed with juvenile idiopathic arthritis and treated with etanercept, as well as from 40 healthy children (22 girls and 18 boys). The quantitative assessment of adiponectin, leptin, and tenascin C levels was performed using commercial ELISA tests. Results: The conducted study revealed that untreated children with JIA exhibit altered plasma levels of all examined parameters—adiponectin, leptin, and tenascin C. Specifically, there was an increase in adiponectin concentration and a decrease in leptin as well as TNC levels compared to healthy children. The results demonstrated the beneficial effects of the TNF-α antagonist, i.e., etanercept, which not only improved the clinical condition of children with JIA but also positively influenced the metabolism of both adipokines and tenascin C. Conclusions: The obtained results suggest the potential use of adiponectin, leptin, and tenascin C as biochemical markers of the effectiveness of etanercept therapy in inhibiting the progression of degenerative joint changes in children with JIA treated with TNF-α inhibitors. Full article
(This article belongs to the Special Issue Biological Treatment for Rheumatic Diseases)
Show Figures

Figure 1

16 pages, 1717 KB  
Article
Structural Proteins at Neuromuscular Junction Are Downgraded While NRG1 and Agrin Gene Expression Increases After Muscle Injury
by Jurandyr Pimentel Neto, Lara Caetano Rocha-Braga, Matheus Bertanha Fior, Paula Oliveira Camargo and Adriano Polican Ciena
Biomedicines 2025, 13(9), 2277; https://doi.org/10.3390/biomedicines13092277 - 16 Sep 2025
Viewed by 506
Abstract
Background/Objectives: The neuromuscular junction (NMJ) is the area where peripheral nerves communicate with muscle tissue. Muscle injury can occur as part of an acute degenerative process at the NMJ. This study aims to investigate the remodeling of the NMJ after a muscle injury [...] Read more.
Background/Objectives: The neuromuscular junction (NMJ) is the area where peripheral nerves communicate with muscle tissue. Muscle injury can occur as part of an acute degenerative process at the NMJ. This study aims to investigate the remodeling of the NMJ after a muscle injury in an experimental model. Methods: We used sixty male Wistar rats divided into five groups: a control group (C) and four muscle injury groups (MI) at different time points: 0 h, 24 h, 48 h, and 7 d after injury. We subjected the right hind limb to muscle injury and dissected the gastrocnemius muscles for analysis. We employed light microscopy to examine cell nuclei and the connective tissue, immunostaining to identify and measure the pre- and postsynaptic regions as well as calcium channels (P/Q), and real-time PCR to assess the gene expression of NRG1 and Agrin. Results: Our findings revealed an accumulation of nuclei and connective tissue in the acute injury groups (0 to 48 h). The morpho-quantitative analyses showed that the presynaptic structures and calcium channels underwent similar remodeling due to their morpho-functional relationship. Meanwhile, the postsynaptic receptors were significantly affected by the degenerative and inflammatory processes. These results can be linked to increased expression of NRG1 and Agrin in the acute injury groups. Conclusions: In conclusion, the synaptic regions displayed substantial adaptations within the first 48 h, with the presynaptic region recovering rapidly and the postsynaptic region recovering slowly. This relationship suggests that significant increases in Agrin and NRG1 play a crucial role in maintaining the integrity of these structures. Full article
Show Figures

Graphical abstract

7 pages, 528 KB  
Proceeding Paper
Antioxidant Potential of Colebrookea oppositifolia Sm. Extracts: An In Vitro Screening Study
by Rohit Malik, Arun Mittal and Prashant Kumar
Eng. Proc. 2025, 87(1), 107; https://doi.org/10.3390/engproc2025087107 - 12 Sep 2025
Viewed by 273
Abstract
Alzheimer’s disease is a degenerative neurological condition mostly affecting memory and cognitive abilities in older people. This study aimed to determine how acteoside, a major plant phytoconstituent, protects against neuronal death in the hippocampus region, activates the cholinergic system, and acts as an [...] Read more.
Alzheimer’s disease is a degenerative neurological condition mostly affecting memory and cognitive abilities in older people. This study aimed to determine how acteoside, a major plant phytoconstituent, protects against neuronal death in the hippocampus region, activates the cholinergic system, and acts as an antioxidant to help people with Alzheimer’s-type dementia. Early research on the extraction process and subsequent in vitro testing revealed that the plant extract had potent antioxidant qualities. Initial assessment highlighted the yield percentage, which was 14.10% using the Soxhlet method. In order to explore this plant’s possible medical uses, further in vivo studies are required. Full article
(This article belongs to the Proceedings of The 5th International Electronic Conference on Applied Sciences)
Show Figures

Figure 1

30 pages, 5556 KB  
Article
Dysregulation of Protein Kinase CaMKI Leads to Autism-Related Phenotypes in Synaptic Connectivity, Sleep, Sociality, and Aging-Dependent Degeneration in Drosophila
by Claudia Gualtieri, Zachary M. Smith, Abby Cruz, Ziam Khan, Conor Jenkins, Ketu Mishra-Gorur and Fernando J. Vonhoff
Biology 2025, 14(9), 1228; https://doi.org/10.3390/biology14091228 - 9 Sep 2025
Viewed by 735
Abstract
Autism spectrum disorder (ASD) encompasses a range of conditions, primarily marked by deficits in social behaviors, along with several comorbidities such as sleep abnormalities and motor dysfunction. Recent studies have identified genetic risk factors associated with ASD, including the CAMK4 (calcium/calmodulin-dependent protein kinase [...] Read more.
Autism spectrum disorder (ASD) encompasses a range of conditions, primarily marked by deficits in social behaviors, along with several comorbidities such as sleep abnormalities and motor dysfunction. Recent studies have identified genetic risk factors associated with ASD, including the CAMK4 (calcium/calmodulin-dependent protein kinase 4). However, the molecular mechanisms linking CAMK4 dysregulation and ASD-associated phenotypes remain poorly understood. Here, we used Drosophila melanogaster as a model system to investigate ASD-associated phenotypes in flies with dysregulated CaMKI, the fly homolog of mammalian CAMK4. We show that CaMKI manipulations affect sleep, circadian rhythmicity, and social behavior. Consistent with the higher prevalence of dementia observed in autistic patients, we also observed a significantly enhanced behavioral decline in motor performance and dendritic degeneration in flies expressing RNAi-based CaMKI knockdown in flight motoneurons, suggesting a link between developmental and degenerative processes. As aberrant synaptic pruning is hypothesized to underlie the synaptic phenotypes observed in brains of autistic patients, we examined synaptic phenotypes following CaMKI manipulations using the larval neuromuscular junction (NMJ) and observed miswiring phenotypes suggesting aberrant synaptic refinement. We performed shotgun mass-spectrometry proteomics and identified various molecular candidates, particularly molecules involved in cytoskeleton regulation and chemorepulsion, likely to regulate the phenotypes described here. Thus, our results suggest that CaMKI plays a role in developmental processes and influences aging-dependent degenerative processes, possibly providing mechanistic insight into the genetic basis of ASD etiology and the development of effective treatments. Full article
Show Figures

Figure 1

16 pages, 4459 KB  
Article
Organization of Serotonergic Cell Populations in the Brain and Spinal Cord of the Short-Lived African Turquoise Killifish
by Laura González-Llera, Álvaro J. Arana, Laura Sánchez, Ramón Anadón and Antón Barreiro-Iglesias
Biology 2025, 14(9), 1206; https://doi.org/10.3390/biology14091206 - 6 Sep 2025
Viewed by 591
Abstract
The African turquoise killifish is a short-lived vertebrate that is gaining interest as a model for understanding degenerative processes associated with aging, including neurodegeneration. However, due to its relatively recent adoption in laboratory research, detailed studies on the adult neuroanatomy of the killifish, [...] Read more.
The African turquoise killifish is a short-lived vertebrate that is gaining interest as a model for understanding degenerative processes associated with aging, including neurodegeneration. However, due to its relatively recent adoption in laboratory research, detailed studies on the adult neuroanatomy of the killifish, particularly regarding the organization of neurotransmitter systems and their age-related changes, remain limited. Here, we study the organization of serotonergic cell populations in the brain and spinal cord of juvenile/young adult (1–3-months-old) and geriatric (5–6-months-old) killifish using anti-serotonin immunofluorescence. Our findings reveal that the overall organization of serotonergic cell populations in killifish closely resembles that of most teleosts, including pineal, pretectal, hypothalamic, rapheal and spinal cord neuronal populations. Of note, adult killifish also present a population of serotonergic neurons in the dorsolateral isthmus, which has been only described in a few other fish species. Aged killifish showed a similar organization of serotonergic cell populations to that of juveniles/young adults, with the major difference being the loss of serotonin immunoreactivity in pretectal cells of 6-month-old fish. Our study provides a neuroanatomical framework for future investigations into the serotonergic system in this emerging vertebrate model of aging. Full article
(This article belongs to the Section Neuroscience)
Show Figures

Figure 1

11 pages, 621 KB  
Article
Correlations of Lumbar Interspinous Distance with Neuroforaminal Dimensions, Disc Space Height, and Patient Demographic Factors
by Carson Cummings, Zachary Brandt, Kai Nguyen, Asael Isaac, Jean-Carlos Gutierrez, Ashley Kempf, David Cheng, Joel D. Carson, Emily Novak, Jacob Razzouk, Olumide Danisa and Wayne Cheng
Tomography 2025, 11(9), 100; https://doi.org/10.3390/tomography11090100 - 27 Aug 2025
Viewed by 706
Abstract
Background/Objectives: A thorough understanding of spinal anatomy is essential for diagnostic assessment and surgical intervention. Interspinous distance (ISD), neuroforaminal dimensions (NFDs), and disc space height (DSH) have each been studied separately; however, their interrelationship remains unstudied. Given the use of interspinous implants as [...] Read more.
Background/Objectives: A thorough understanding of spinal anatomy is essential for diagnostic assessment and surgical intervention. Interspinous distance (ISD), neuroforaminal dimensions (NFDs), and disc space height (DSH) have each been studied separately; however, their interrelationship remains unstudied. Given the use of interspinous implants as a minimally invasive treatment for lumbar stenosis and degenerative disc disease, defining these relationships is of growing clinical significance. This study investigates the correlation between ISD and both NFDs and DSH in a normative population and whether ISD varies with demographic factors. Methods: A retrospective chart review was performed on 852 patients who underwent CT imaging of the lumbar spine. ISD was measured from L1 to L5 as the shortest distance between the most caudal tip of the superior spinous process and the inferior spinous process. DSH was measured at the anterior, middle, and posterior margins. NFDs were assessed in axial and sagittal views, including axial width, craniocaudal height, and foraminal area. Statistical analysis assessed correlations between ISD, NFDs, DSH, and demographic variables. Results: No strong correlation was observed between ISD and either NFDs or DSH. Slightly greater correlation was present at L1–L3, weakening at L4–L5, where interspinous implants are most commonly placed. Demographic analysis revealed no consistent relationship between ISD and ethnicity, sex, or BMI. While it may be expected that larger ISD correlates with greater NFDs or DSH, our findings do not support this assumption. Conclusions: ISD does not strongly correlate with NFDs or DSH, and demographic factors do not significantly influence ISD in a healthy population. Full article
(This article belongs to the Special Issue Orthopaedic Radiology: Clinical Diagnosis and Application)
Show Figures

Figure 1

14 pages, 3292 KB  
Article
Deep Learning for Cervical Spine Radiography: Automated Measurement of Intervertebral and Neural Foraminal Distances
by Ya-Yun Huang, Hong-Kai Wang, Tsun-Kuang Chi, Chao-Shin Liu, Sung-Hsin Tsai, Sze-Teng Liong, Tsung-Yi Chen, Kuo-Chen Li, Wei-Chen Tu and Patricia Angela R. Abu
Diagnostics 2025, 15(17), 2162; https://doi.org/10.3390/diagnostics15172162 - 26 Aug 2025
Viewed by 842
Abstract
Background/Objectives: The precise localization of cervical vertebrae in X-ray imaging was essential for effective diagnosis and treatment planning, particularly as the prevalence of cervical degenerative conditions increased with an aging population. Vertebrae from C2 to C7 were commonly affected by disorders such as [...] Read more.
Background/Objectives: The precise localization of cervical vertebrae in X-ray imaging was essential for effective diagnosis and treatment planning, particularly as the prevalence of cervical degenerative conditions increased with an aging population. Vertebrae from C2 to C7 were commonly affected by disorders such as ossification of the posterior longitudinal ligament (OPLL) and nerve compression caused by posterior osteophytes, necessitating thorough evaluation. However, manual annotation remained a major aspect of traditional clinical procedures, making it challenging to manage increasing patient volumes and large-scale medical imaging data. Methods: To address this issue, this study presented an automated approach for localizing cervical vertebrae and measuring neural foraminal distance. The proposed technique analyzed the neural foramen distance and intervertebral space using image enhancement to determine the degree of nerve compression. YOLOv8 was employed to detect and segment the cervical vertebrae. Moreover, by integrating automated cervical spine analysis with advanced imaging technologies, the system enabled rapid detection of abnormal intervertebral disc gaps, facilitating early identification of degenerative changes. Results: According to the results, the system achieved a spine localization accuracy of 99.5%, representing an 11.7% improvement over existing approaches. Notably, it outperformed previous methods by 66.67% in recognizing the C7 vertebra, achieving a perfect 100% accuracy. Conclusions: Furthermore, the system significantly streamlined the diagnostic workflow by processing each X-ray image in just 17.9 milliseconds. This approach markedly improved overall diagnostic efficiency. Full article
(This article belongs to the Section Machine Learning and Artificial Intelligence in Diagnostics)
Show Figures

Figure 1

15 pages, 5506 KB  
Article
Polyimide-Based Flexible Microelectrode Array for Non-Invasive Transcorneal Electrical Stimulation
by Víctor Manuel Carpio-Verdín, Natiely Hernández-Sebastián, Bernardino Barrientos-García, Silvia Solis-Ortiz, Erik R. Bojorges-Valdez, Francisco López-Huerta, Carlos Ismael Mares-Castro and Wilfrido Calleja-Arriaga
Sensors 2025, 25(16), 5198; https://doi.org/10.3390/s25165198 - 21 Aug 2025
Viewed by 1361
Abstract
Transcorneal electrical stimulation (TES) is a promising treatment for several retinal degenerative diseases (RDDs). TES involves the application of a controlled electrical current to the anterior surface of the cornea, aimed at activating the retina and posterior ocular structures. Dawson–Trick–Litzkow (DTL) and ERG-JET [...] Read more.
Transcorneal electrical stimulation (TES) is a promising treatment for several retinal degenerative diseases (RDDs). TES involves the application of a controlled electrical current to the anterior surface of the cornea, aimed at activating the retina and posterior ocular structures. Dawson–Trick–Litzkow (DTL) and ERG-JET electrodes are among the most widely used for TES. However, their continuous metallic surface design limits spatial resolution and the ability to perform selective ES. In this work, we present the development of a transcorneal electrical stimulation (TES) electrode that, unlike conventional electrodes, enables spatially selective TES. The proposed electrode design consists of an array of 20 independent microelectrodes distributed across the central and paracentral regions of the cornea. The fabrication process combines surface micromachining and flexible electronics technologies, employing only three structural materials: aluminum (Al), titanium (Ti), and polyimide (PI). This material selection is critical for achieving a simplified, reproducible, and low-cost fabrication process. The fabricated electrode was validated through electrical and electrochemical testing. The results show a relatively high electrical conductivity of Al/Ti structures, low electrochemical impedance values—ranging from 791 kΩ to 1.75 MΩ for the clinically relevant frequency range (11 to 30 Hz)—and a high charge storage capacity of 1437 mC/cm2. The electrode capacity for electrical signal transmission was demonstrated through in vitro testing. Finally, the applicability of the TES electrode for electroretinogram (ERG) recording was evaluated by measuring its optical transmittance across the visible wavelength range. Full article
Show Figures

Figure 1

14 pages, 1955 KB  
Article
Dynamic Behavior of the Stenting & Shielding Hernia System Fosters Neomyogenesis in Experimental Porcine Model
by Giuseppe Amato, Roberto Puleio, Antonino Agrusa, Vito Rodolico, Luca Cicero, Giovanni Cassata, Giuseppe Di Buono, Emanuele Battaglia, Claudia Neto, Giorgio Romano, William Ra and Giorgio Romano
Bioengineering 2025, 12(8), 883; https://doi.org/10.3390/bioengineering12080883 - 19 Aug 2025
Viewed by 463
Abstract
Despite significant advancements, prosthetic hernia repair continues to face unacceptably high complication rates. These likely stem from poor biological responses, such as stiff scar tissue leading to mesh shrinkage. To overcome these issues, the Stenting and Shielding (S&S) Hernia System, a newly designed [...] Read more.
Despite significant advancements, prosthetic hernia repair continues to face unacceptably high complication rates. These likely stem from poor biological responses, such as stiff scar tissue leading to mesh shrinkage. To overcome these issues, the Stenting and Shielding (S&S) Hernia System, a newly designed 3D dynamic device, has been developed for dissection-free laparoscopic placement to permanently obliterate hernia defects. Unlike conventional meshes, this device induces a regenerative biological response, promoting viable tissue growth rather than fibrotic plaque formation. In a porcine experimental model, the S&S device demonstrated the development of a great amount of muscle fibers, alongside nervous and vascular structures, within well-perfused connective tissue. Histological analysis of biopsy specimens excised from the experimental animals revealed progressive muscle fiber maturation from early myocyte development in the short term to fully developed muscle bundles in the long term. The enhanced biological response observed with the S&S device suggests a promising shift in hernia repair, potentially reversing the degenerative processes of hernia formation and promoting tissue regeneration. The S&S Hernia System described here can be classified not merely as a conventional hernia implant, but as part of a new category of hernia devices: the dynamic regenerative scaffold. Full article
(This article belongs to the Section Nanobiotechnology and Biofabrication)
Show Figures

Figure 1

Back to TopTop