Sign in to use this feature.

Years

Between: -

Subjects

remove_circle_outline
remove_circle_outline
remove_circle_outline
remove_circle_outline
remove_circle_outline
remove_circle_outline
remove_circle_outline
remove_circle_outline
remove_circle_outline

Journals

remove_circle_outline
remove_circle_outline
remove_circle_outline
remove_circle_outline
remove_circle_outline
remove_circle_outline
remove_circle_outline
remove_circle_outline
remove_circle_outline

Article Types

Countries / Regions

remove_circle_outline
remove_circle_outline
remove_circle_outline
remove_circle_outline

Search Results (452)

Search Parameters:
Keywords = deep trap

Order results
Result details
Results per page
Select all
Export citation of selected articles as:
16 pages, 3668 KB  
Article
Research on Rice Pest Detection and Classification Based on YOLOv5 and Transformer Combination
by Qiaonan Yang, Yayong Chen, Qing Hai, Sehar Razzaq, Yiming Cui, Xingwang Wang and Beibei Zhou
AgriEngineering 2026, 8(4), 138; https://doi.org/10.3390/agriengineering8040138 - 3 Apr 2026
Viewed by 183
Abstract
The significant differences in insects trapped by pest detection lamps lead to low classification accuracy of existing models for rice pests. To address this issue, this paper proposes a small pest target detection and classification model (ViT-YOLOv5p) by integrating the YOLO backbone and [...] Read more.
The significant differences in insects trapped by pest detection lamps lead to low classification accuracy of existing models for rice pests. To address this issue, this paper proposes a small pest target detection and classification model (ViT-YOLOv5p) by integrating the YOLO backbone and Transformer module. First, the number of training samples is expanded through data augmentation during model training. Furthermore, appropriate noise data are introduced to enhance the robustness and generalization ability of the model. Before detection and classification, image cutting and stitching strategies are adopted to improve the detection accuracy of small objects. The bounding box of the pest is determined by the YOLO backbone, and the corresponding region is fed into the Transformer model to obtain the classification result. Finally, YOLOv5, Faster R-CNN, YOLOv4, and the proposed ViT-YOLOv5p are trained on the same dataset, with average detection time (ADT) and classification accuracy employed as evaluative metrics. The results show that ViT-YOLOv5p achieves the highest classification accuracy of 91.89% with an ADT of 50.41 ms. Compared with the commonly used Faster R-CNN, YOLOv5, and YOLOv4 models, the accuracy is improved by 1.50%, 8.71%, and 9.74%, respectively. This study provides a reference for agricultural pest detection, automatic insect classification systems, and deep learning-based detection of small agricultural targets. Full article
(This article belongs to the Special Issue Machine Vision Applications in Crop Harvesting and Quality Control)
Show Figures

Figure 1

45 pages, 7679 KB  
Article
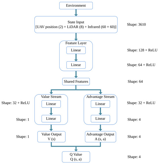
Conquering the Urban Firefighting Challenge: A Deep Q-Network Approach for Autonomous UAV Navigation
by Shafiqul Alam Khan, Damian Valles, Marcelo M. Carvalho and Wenquan Dong
Inventions 2026, 11(2), 35; https://doi.org/10.3390/inventions11020035 - 2 Apr 2026
Viewed by 277
Abstract
Firefighters must locate victims reliably to carry out rescue operations within burning structures during urban firefighting events. Low visibility, reduced oxygen levels, weakened structural rigidity, and dense smoke make it difficult to locate victims. In addition to these challenges, victims may be unconscious [...] Read more.
Firefighters must locate victims reliably to carry out rescue operations within burning structures during urban firefighting events. Low visibility, reduced oxygen levels, weakened structural rigidity, and dense smoke make it difficult to locate victims. In addition to these challenges, victims may be unconscious and unable to report their locations to firefighters. This research work explores the Double Deep Q-Network (Double DQN), Dueling Deep Q-Network (Dueling DQN), and Dueling Double Deep Q-Network (D3QN) agents for an unmanned aerial vehicle (UAV) to navigate around a structure and locate trapped victims within it. The UAV’s position, Light Detection and Ranging (LiDAR), and infrared camera data are utilized as inputs for the Deep Q-Networks. The PER is used to store transitions and sample them according to priority for training. Python’s Pygame library is used in this research to create a simulated environment in which infrared camera and LiDAR data are simulated. The performance of the UAV agent is evaluated using cumulative maximum reward, reward distribution histogram, Temporal Difference (TD) error over time, and number of successful episodes. Among the three DQN UAV agents, the Dueling DQN and Double DQN have potential for real-world applications in firefighting. Full article
(This article belongs to the Special Issue Unmanned Aerial Vehicles (UAVs): Innovations and Applications)
Show Figures

Figure 1

25 pages, 17922 KB  
Article
Thermal Events and Their Significance in Petroliferous Basin: A Case Study from the Baiyun Deep Water Area, Pearl River Mouth Basin
by Ruiyun Ji and Nansheng Qiu
Energies 2026, 19(7), 1650; https://doi.org/10.3390/en19071650 - 27 Mar 2026
Viewed by 320
Abstract
The thermal history of petroliferous basins controls the thermal evolution of source rocks and the diagenetic evolution of reservoirs. However, although various thermal events are common in such basins, previous studies have largely focused on the outcomes of thermal anomalies rather than systematically [...] Read more.
The thermal history of petroliferous basins controls the thermal evolution of source rocks and the diagenetic evolution of reservoirs. However, although various thermal events are common in such basins, previous studies have largely focused on the outcomes of thermal anomalies rather than systematically evaluating the spatiotemporal extent of their thermal effects. This oversight has impeded accurate assessment of source rock maturation and the timing of hydrocarbon accumulation. This study takes the Baiyun Deep Water Area in the Pearl River Mouth Basin as a case study, aiming to identify types of thermal events and systematically evaluate the extent of their impacts using geologic thermometers, numerical simulations, and measured data. Magmatic activity and hydrocarbon charging are two widely distributed types of thermal events in this area. Apatite fission track (AFT) data reveal two magmatic underplating events in the southern part of the area at 20 Ma and 10 Ma, which led to a rapid increase in vitrinite reflectance (Ro) in the overlying strata. COMSOL Multiphysics 6.2 simulations of the B6-1 diapir show that its thermal impact extends laterally up to 10 km, with the Wenchang Formation source rocks within 2 km of the diapir rapidly heating to 310 °C and reaching over-maturity. Abnormally high homogenization temperatures recorded by saline inclusions associated with hydrocarbon inclusions provide evidence of thermal anomalies induced by hydrocarbon charging. By reconstructing the trapping depths of these inclusions, the timing of their formation was determined. Comparison with normal burial-thermal histories indicates that their homogenization temperatures are 20–30 °C higher than the ambient formation temperatures. Current thermal anomalies in the Enping Formation reservoir of Well K18-1, caused by ongoing hydrocarbon charging, were simulated using COMSOL. The results show that hydrocarbon charging only causes mild thermal anomalies confined to the reservoir and adjacent strata, with a temperature increase of about 29 °C. Present-day measured vitrinite reflectance data further confirm that hydrocarbon charging does not lead to an increase in Ro. Clarifying the types and effects of thermal events is essential for accurately reconstructing the thermal evolution of source rocks and the history of hydrocarbon accumulation. This study provides a new methodology for geothermal field research in petroliferous basins. By integrating AFT, Ro, and fluid inclusion analyses, we reveal past thermal events, and through numerical simulation, quantify the spatiotemporal influence of magmatic activity and hydrocarbon charging on the geothermal field. Full article
Show Figures

Figure 1

13 pages, 2515 KB  
Article
Under Pressure: The Dividing Widom Zone and Possible Consequences on Dry scCO2–Rock Interaction Due to Varying Dipole Moment
by Massimo Calcara
Geosciences 2026, 16(4), 137; https://doi.org/10.3390/geosciences16040137 - 26 Mar 2026
Viewed by 274
Abstract
Recent years have witnessed growing interest in CO2 and in the possibility of injecting it into the Earth’s crust for multiple purposes. In addition to the fact that pure CO2 is already present in some geological formations, the most debated is [...] Read more.
Recent years have witnessed growing interest in CO2 and in the possibility of injecting it into the Earth’s crust for multiple purposes. In addition to the fact that pure CO2 is already present in some geological formations, the most debated is Carbon Capture and Storage (CCS), which aims to capture and trap CO2 through water-assisted reactions that promote its precipitation; moreover, proposed technological improvements to geothermal plants foresee the use of pure CO2 as a working fluid and energy carrier for electricity generation in terms of MWh. These applications require detailed knowledge and a deep understanding of CO2 behaviour under non-standard conditions. Upon entering the Earth’s crust, CO2 is subjected to progressively increasing temperature and pressure. The resulting effects are not limited to a reduction in intermolecular distance; they also include changes in molecular geometry, as well as in chemical and thermodynamic behaviour. For instance, a dipole moment may arise even in the gaseous phase as intermolecular distances decrease. Moreover, CO2 typically reaches supercritical conditions at depths of approximately 700 m. It is therefore necessary to account for both phase transitions and variations in molecular structure, as these can significantly influence the surrounding environment and the stoichiometric relationships with other substances. In this work, a steady-state column was simulated, representing CO2 injection down to a depth of 5 km, assuming an average geothermal gradient of 30 °C/km and nine different initial pressures, so nine different steady state columns. The results highlight the presence of a wedge-shaped region acting as a barrier for stepwise-equilibrated CO2: the computed CO2 column profiles avoid this region. This wedge includes part of the liquid–gas boundary under subcritical conditions, as well as the Widom lines above the critical point. It effectively separates two supercritical regimes, namely gas-like and liquid-like domains. In this context, the present work provides insights into the Widom region—possibly extending into subcritical conditions—and into these two distinct regimes. This may have implications for the solvent capacity of CO2 for ionic species. Ultimately, the initial pressure appears to determine the behaviour of CO2 at depth. Full article
Show Figures

Figure 1

26 pages, 4066 KB  
Article
Study on CO2 Migration–Dissolution Characteristics in Saline Aquifers Under the Influence of Discontinuous Lenticular Shale Layers
by Bohao Wu, Yuming Tao, Jiubo Yang, Jihao Sun, Ying Bi, Kaixuan Feng, Chao Chang and Shaohua Li
Processes 2026, 14(7), 1034; https://doi.org/10.3390/pr14071034 - 24 Mar 2026
Viewed by 226
Abstract
During CO2 storage in deep saline aquifers, low-permeability lenticular shale layers alter CO2 migration and affect dissolution trapping, but their impacts remain unclear. In this study, a two-dimensional radial numerical model coupling gas–brine two-phase flow and mass transfer is developed to [...] Read more.
During CO2 storage in deep saline aquifers, low-permeability lenticular shale layers alter CO2 migration and affect dissolution trapping, but their impacts remain unclear. In this study, a two-dimensional radial numerical model coupling gas–brine two-phase flow and mass transfer is developed to simulate CO2 plume evolution and dissolution beneath discontinuous lenticular shale layers. In the model, lenticular shale interlayers are represented as discontinuous low-permeability barriers, and their geometry is characterized by radial length and vertical thickness. The blocking effect of lenticular shale layers induces bypass flow, promotes lateral plume spreading, and prolongs contact time between CO2 and brine, which increases dissolution during 250 to 1000 days of injection. When the permeability anisotropy ratio is 0.001, upward migration of CO2 is suppressed and a high-concentration retention zone forms beneath the lenticular shale layer. As the radial length of the lenticular shale layers increases from 150 to 250 m, the plume expands and the bypass-flow path lengthens, which strengthens lateral CO2 spreading and redistributes dissolved CO2 concentration. In contrast, varying the thickness of the lenticular shale layers from 6 to 10 m has a relatively limited influence on the extent of bypass flow and the morphology of the concentration field. Full article
(This article belongs to the Section Environmental and Green Processes)
Show Figures

Figure 1

13 pages, 3081 KB  
Article
Impact of Gate Oxide Thickness on the Failure Mechanisms of AC Bias Temperature Instability in SiC MOSFETs
by Guoxing Yin and Guangyin Lei
Electronics 2026, 15(6), 1266; https://doi.org/10.3390/electronics15061266 - 18 Mar 2026
Viewed by 331
Abstract
Silicon carbide (SiC) MOSFETs are critical for next-generation power electronics, yet their reliability is challenged by alternating-current Bias Temperature Instability (AC BTI). While charge trapping and Recombination-Enhanced Defect Reaction (REDR) are known degradation pathways, the specific role of gate oxide thickness in determining [...] Read more.
Silicon carbide (SiC) MOSFETs are critical for next-generation power electronics, yet their reliability is challenged by alternating-current Bias Temperature Instability (AC BTI). While charge trapping and Recombination-Enhanced Defect Reaction (REDR) are known degradation pathways, the specific role of gate oxide thickness in determining the dominant mechanism remains unclear. This study investigates the degradation behaviors of SiC MOSFETs with varying oxide thicknesses under 150 kHz Dynamic Gate Stress. By maintaining a constant electric field, we decouple the effects of oxide thickness using high-frequency C-V, quasi-static gate current (IGS) characteristics, and transconductance analysis. Results reveal that thin-oxide devices exhibit parallel C-V shifts and stable transconductance, indicating degradation driven by deep-level charge trapping. Conversely, thick-oxide devices display significant C-V stretch-out, negligible IGS peak shifts, and severe transconductance degradation, accompanied by irreversible threshold voltage drift. We conclude that despite identical electric fields, the higher driving voltages in thick-oxide devices trigger severe interface state generation consistent with the REDR model, whereas thin-oxide devices are dominated by bulk oxide trapping. These findings highlight the necessity of thickness-dependent optimization strategies for SiC power devices. Full article
(This article belongs to the Section Power Electronics)
Show Figures

Figure 1

24 pages, 24020 KB  
Review
Clonal Hematopoiesis (CHIP) in Pulmonary Embolism and CTEPH: Evidence, Mechanisms, and Risk Stratification
by Lukasz Szarpak, Monika E. Jach, Michal Skoczylas, Sebastian Radej and Michal Pruc
Int. J. Mol. Sci. 2026, 27(6), 2750; https://doi.org/10.3390/ijms27062750 - 18 Mar 2026
Viewed by 378
Abstract
Pulmonary embolism (PE) is biologically heterogeneous. Despite guideline-directed anticoagulation, a subset of patients develops recurrent venous thromboembolism, persistent exertional limitation, residual perfusion defects, and progression to chronic thromboembolic pulmonary disease (CTEPD) or chronic thromboembolic pulmonary hypertension (CTEPH). Conventional risk factors explain much of [...] Read more.
Pulmonary embolism (PE) is biologically heterogeneous. Despite guideline-directed anticoagulation, a subset of patients develops recurrent venous thromboembolism, persistent exertional limitation, residual perfusion defects, and progression to chronic thromboembolic pulmonary disease (CTEPD) or chronic thromboembolic pulmonary hypertension (CTEPH). Conventional risk factors explain much of the index event but incompletely account for thrombus non-resolution and chronic sequelae. Clonal hematopoiesis of indeterminate potential (CHIP)—the age-associated expansion of hematopoietic clones carrying somatic mutations—defines a measurable thrombo-inflammatory endophenotype that is strongly genotype- and clone-size (variant allele frequency; VAF)-dependent. Across human studies, JAK2-CHIP and TET2-CHIP show the most consistent associations with VTE/PE, whereas isolated DNMT3A-CHIP is frequently neutral, and larger clones tend to confer stronger effects. Mechanistically, CHIP can bias myeloid cells toward inflammasome/IL-1β signaling and endothelial activation, increase monocyte tissue factor activity, and promote immunothrombosis with neutrophil extracellular trap (NET) formation. NET-rich thrombi may adopt a dense fibrin–DNA–histone architecture that resists endogenous fibrinolysis, favoring organization and persistence. CTEPH offers a translational window to interrogate this model because thrombotic material and deep phenotyping are accessible. We synthesize genotype- and VAF-resolved clinical and mechanistic evidence using a structured strength-of-evidence framework and propose a pragmatic phenotyping roadmap with testable predictions for prospective post-PE validation. CHIP testing in PE/CTEPH remains investigational and should not currently change standard care. Full article
(This article belongs to the Special Issue Molecular Mechanism in Pulmonary Embolism)
Show Figures

Graphical abstract

23 pages, 761 KB  
Review
Deep Vein Thrombosis Prevention in Acute Ischemic Stroke Patients with Lower Limb Paralysis: A Narrative Review
by Jianyu Peng, Shiyan Long and Ling Feng
J. Clin. Med. 2026, 15(6), 2091; https://doi.org/10.3390/jcm15062091 - 10 Mar 2026
Cited by 1 | Viewed by 551
Abstract
Patients with lower limb paralysis following acute ischemic stroke (AIS) are at a markedly increased risk of deep vein thrombosis (DVT), which may lead to pulmonary embolism and substantially higher mortality and disability. This review comprehensively reviews studies from the past decade on [...] Read more.
Patients with lower limb paralysis following acute ischemic stroke (AIS) are at a markedly increased risk of deep vein thrombosis (DVT), which may lead to pulmonary embolism and substantially higher mortality and disability. This review comprehensively reviews studies from the past decade on the epidemiology, pathophysiology, and prevention of DVT in AIS patients with lower limb paralysis. The pathogenesis of DVT in this population is multifactorial, involving venous stasis due to immobility, stroke-induced hypercoagulability, endothelial dysfunction, neutrophil extracellular trap-mediated immunothrombosis, and autonomic dysregulation. Effective prevention requires individualized risk stratification, integrating clinical assessment, biomarkers, and imaging tools. Current prophylactic strategies include pharmacological anticoagulation (primarily low-molecular-weight heparin), mechanical interventions (such as intermittent pneumatic compression), and early mobilization and rehabilitation. While combined approaches have demonstrated significant benefits, challenges remain regarding the timing of anticoagulation, balancing bleeding risks, extended thromboprophylaxis, and novel immunothrombosis targets. Future research should focus on personalized prevention protocols, the application of artificial intelligence-based predictive models, and innovative therapies targeting endothelial injury and immune-mediated thrombosis, aiming to improve thromboprophylaxis and overall outcomes in this high-risk population. Full article
(This article belongs to the Special Issue Acute Ischemic Stroke Management Strategies)
Show Figures

Figure 1

16 pages, 4193 KB  
Article
Band Structure-Driven Design of a α-CsPbI3 Ammonia Sensor for Industrial Applications
by Sean Nations, Lavrenty Gutsev, Oleg Prezhdo, Bala Ramachandran, Yuhua Duan and Shengnian Wang
Nanomaterials 2026, 16(5), 328; https://doi.org/10.3390/nano16050328 - 5 Mar 2026
Viewed by 390
Abstract
We investigate the defect-dependent electronic structure and gas-sensing potential of cubic α-CsPbI3 using first-principles density functional theory and nonadiabatic molecular dynamics. Among the intrinsic defects, interstitials, vacancies, antisites, and switches studied, the IPb and PbI antisite defects exhibit transition energy [...] Read more.
We investigate the defect-dependent electronic structure and gas-sensing potential of cubic α-CsPbI3 using first-principles density functional theory and nonadiabatic molecular dynamics. Among the intrinsic defects, interstitials, vacancies, antisites, and switches studied, the IPb and PbI antisite defects exhibit transition energy levels near the middle of the band gap, thus functioning as deep traps. Short-term adsorption of ammonia selectively modifies the electronic structure, coordinating with Pb at PbI sites and Cs at IPb sites, significantly altering recombination pathways. Detailed analysis reveals that NH3 reduces anharmonicity at IPb defects, enabling enhanced recombination at elevated temperatures, while trap-assisted recombination dominates at room temperature. Other analytes, including CH3NH2 and NO2, show negligible impact on the band gap or recombination dynamics, highlighting the potential selectivity of NH3 interactions. Ab initio nonadiabatic molecular dynamics simulations at 300 K and 600 K further demonstrate temperature-dependent modulation of carrier lifetimes, with NH3 accelerating recombination at ambient conditions and suppressing certain pathways at higher temperatures. These findings suggest that α-CsPbI3 can serve as a selective and sensitive ammonia sensor over a broad temperature range and offer insights for ammonia detection under industrially relevant conditions. Full article
(This article belongs to the Special Issue Theoretical Calculation Study of Nanomaterials: 2nd Edition)
Show Figures

Graphical abstract

40 pages, 18498 KB  
Article
Genetic Mechanism of Calcareous Interbeds in Shoreface Reservoirs and Implications for Hydrocarbon Accumulation: A Case Study of the Donghe Sandstone Reservoir in Hade Oilfield, Tarim Basin
by Rui Xie, Xiaoyun Lin, Shan Jiang, Kaiyu Wang, Jian Liu and Yijing Lu
Minerals 2026, 16(3), 259; https://doi.org/10.3390/min16030259 - 28 Feb 2026
Viewed by 324
Abstract
Calcareous interbeds are widely developed in marine clastic sequences, where laterally continuous, tight calcareous interbeds act as critical controls on the formation of lithologic traps and the distribution of oil. However, the genetic mechanisms and development models of these interbeds, particularly under deep-burial [...] Read more.
Calcareous interbeds are widely developed in marine clastic sequences, where laterally continuous, tight calcareous interbeds act as critical controls on the formation of lithologic traps and the distribution of oil. However, the genetic mechanisms and development models of these interbeds, particularly under deep-burial conditions subject to complex fluid interactions, remain poorly understood. Using the Donghe Sandstone in the Hade Oilfield (Tarim Basin) as a case study, this paper investigates the genetic evolution of calcareous interbeds via an integrated approach combining core observation, thin-section petrography, scanning electron microscopy (SEM), stable isotope analysis, fluid inclusion microthermometry, and heavy fraction analysis. The results indicate that: (1) The carbonate cements within the interbeds are compositionally complex, dominated by calcite but characterized by a diagnostic assemblage of anhydrite, ferroan calcite, and ankerite. (2) During the depositional to shallow burial stages, seawater evaporation and meteoric freshwater influx led to the supersaturation of calcium-rich pore waters near the surface. This facilitated the precipitation of early cement assemblages, which are predominantly of freshwater origin and consist mainly of non-ferroan calcite nodules, dolomite, and anhydrite. (3) During the deep burial stage, the injection of high-salinity brines and organic acid decarboxylation triggered Thermochemical Sulfate Reduction (TSR). This process caused the extensive consumption of the pre-existing anhydrite and the formation of authigenic pyrite, followed by the tight occlusion of remaining porosity through the precipitation of late-stage ferroan calcite and ankerite. (4) In the broad slope setting, these tight calcareous interbeds constitute effective flow barriers, resulting in a stepped distribution of the oil–water contact. Within the reservoir compartments segmented by these interbeds, crude oil maturity exhibits a distinct inversion (i.e., higher maturity below the interbeds and lower maturity above), confirming the critical sealing capacity of the interbeds during hydrocarbon accumulation. Ultimately, this study establishes a genetic model coupling calcareous interbed development with deep-burial fluid alteration, providing new geological insights for predicting subtle traps in marine sandstone reservoirs. Full article
(This article belongs to the Special Issue Advances in Carbonate Sedimentology: From Deposition to Diagenesis)
Show Figures

Figure 1

9 pages, 691 KB  
Article
Electrical Properties and Performance Enhancement of AlGaN/GaN/Si HEMTs
by Hana Mosbahi, Mohammed Khalil Mohammed Ali and Malek Gassoumi
Micromachines 2026, 17(3), 297; https://doi.org/10.3390/mi17030297 - 27 Feb 2026
Viewed by 359
Abstract
This study presents a detailed electrical analysis of AlGaN/GaN/Si HEMTs grown by molecular beam epitaxy, using direct and pulse current, small-signal microwave, and deep-level transient spectroscopy (DLTS) techniques to investigate transport characteristics and defect-related effects. DC measurements revealed self-heating effects and leakage currents, [...] Read more.
This study presents a detailed electrical analysis of AlGaN/GaN/Si HEMTs grown by molecular beam epitaxy, using direct and pulse current, small-signal microwave, and deep-level transient spectroscopy (DLTS) techniques to investigate transport characteristics and defect-related effects. DC measurements revealed self-heating effects and leakage currents, while RF analysis highlighted the devices’ high-frequency capabilities alongside parasitic effects linked to deep-level traps. Pulsed I–V characterization demonstrated gate-lag and drain-lag behaviors associated with dynamic charge trapping. DLTS identified electron traps, emphasizing their critical role in device degradation and switching performance. The strong correlation between trap states and electrical behavior underlines the importance of defect control for enhancing efficiency and reliability. Full article
Show Figures

Figure 1

19 pages, 3751 KB  
Article
Iminodiacetic Acid-Modified TiO2 Electron Transport Layers for Efficient and Stable CsPbI3−xBrx Perovskite Solar Cells
by Genyang Li, Fanghui Zhang, Xiao Wang, Chunyang Chen and Kaiyuan Gou
Crystals 2026, 16(3), 160; https://doi.org/10.3390/cryst16030160 - 26 Feb 2026
Viewed by 301
Abstract
The efficiency of perovskite solar cells (PSCs) is mainly determined by their electron transport layer (ETL). In this work, we present a facile and efficient strategy to incorporate iminodiacetic acid (IDA) as a cost-effective, multifunctional dopant into hydrothermally synthesized TiO2 ETLs. This [...] Read more.
The efficiency of perovskite solar cells (PSCs) is mainly determined by their electron transport layer (ETL). In this work, we present a facile and efficient strategy to incorporate iminodiacetic acid (IDA) as a cost-effective, multifunctional dopant into hydrothermally synthesized TiO2 ETLs. This modification enables holistic defect passivation in the bulk TiO2, on its surface, and at the TiO2/perovskite interface, thereby significantly improving device performance. In particular, the dicarboxyl groups (-COOH) of the IDA molecule coordinate with Ti ions and oxygen vacancies at the TiO2 surface, effectively passivate the deep level traps, and improve the carrier (electron) mobility. At the same time, the imino groups (-NH-) assist in forming a thick and highly crystalline CsPbI3−xBrx perovskite film by coordinating to free Pb2+. Consequently, the best-performing device (5 mg/mL IDA) achieves a peak PCE of 12.16%, representing a relative enhancement of 38.9% compared to the control device (8.78%). The modified devices show significantly lower hysteresis (from 0.172 to 0.055) and better stability with more than 82% retention in the original performance after being stored in ambient air (25–30 °C, 20–30% RH) for 60 days. The present study offers a low-cost and industrially compatible technological pathway to produce efficient inorganic PSCs through molecular interfacial engineering. Full article
Show Figures

Figure 1

16 pages, 1227 KB  
Article
Effects of Co-Application of Superabsorbent Polymer and Phosphorus Fertilizer on Water and Phosphorus Use Efficiency in Drip-Irrigated Maize
by Zaixin Li, Weidong Ma, Xinjiang Zhang, Guoyong Chen, Xuezhi Zhang, Guojiang Yang and Changzhou Wei
Agronomy 2026, 16(4), 488; https://doi.org/10.3390/agronomy16040488 - 22 Feb 2026
Viewed by 421
Abstract
In drip-irrigated maize of arid Xinjiang, seedling hardening (withholding irrigation) is used to induce deep rooting, but the conventional practice of banding phosphorus (P) fertilizer without basal application creates a spatial mismatch—roots are forced downward while P remains trapped in drying topsoil. We [...] Read more.
In drip-irrigated maize of arid Xinjiang, seedling hardening (withholding irrigation) is used to induce deep rooting, but the conventional practice of banding phosphorus (P) fertilizer without basal application creates a spatial mismatch—roots are forced downward while P remains trapped in drying topsoil. We hypothesized that co-applying superabsorbent polymer (SAP) with banded P fertilizer can form a localized, persistently hydrated P-enriched patch that synchronizes root–resource distribution. A two-year field experiment (2024–2025) was conducted with three treatments: no P (P0), banded monoammonium phosphate (B-MAP, 120 kg P2O5 ha−1), and B-MAP + SAP (15 kg ha−1). Soil properties, root growth, canopy physiology, dry matter accumulation, nutrient uptake, and grain yield were measured. Results: At the V4 stage, B-MAP + SAP increased available P and soil water content in the 0–10 cm layer by 9.4% and 16.1%, respectively, relative to B-MAP. This patch triggered vigorous root proliferation: topsoil root length at V4 rose by 23.9%, and root length density in the 30–40 cm subsoil at V9 and R1 increased by 59.0% and 36.5%. Consequently, B-MAP + SAP sustained the highest leaf area index, net photosynthetic rate, and biomass accumulation. Two-year average grain yield reached 18.2 t ha−1, 9.7% and 20.7% higher than B-MAP and P0. Crucially, P use efficiency (PUE) and water productivity (WP) under B-MAP + SAP improved by 76.2% and 9.8% over B-MAP. Co-applying SAP with banded P fertilizer resolves the spatial mismatch in hardening systems, optimizes root architecture, and synergistically boosts yield, PUE, and WP. This one-time amendment offers a simple, scalable strategy for efficient P management in arid drip-irrigated maize. Full article
(This article belongs to the Section Water Use and Irrigation)
Show Figures

Figure 1

20 pages, 1978 KB  
Article
Investigating the Green and Thermal Environmental Quality of Educational Institutions in an Urban Planning Context: A Debrecen Case Study
by György Csomós, Boglárka Bertalan-Balázs and Jenő Zsolt Farkas
Buildings 2026, 16(4), 836; https://doi.org/10.3390/buildings16040836 - 19 Feb 2026
Viewed by 572
Abstract
Since children spend a significant portion of their developmental years in educational settings, the environmental quality of these institutions—specifically, the extent to which they expose their occupants to green space and heat stress—is a critical determinant of well-being and academic performance. This study [...] Read more.
Since children spend a significant portion of their developmental years in educational settings, the environmental quality of these institutions—specifically, the extent to which they expose their occupants to green space and heat stress—is a critical determinant of well-being and academic performance. This study assesses the green environmental quality of 121 educational institutions (kindergartens, and elementary and secondary schools) in Debrecen, Hungary. The main objective of the research is to identify educational institutions that require immediate intervention to address their lack of green spaces, improve the green environment, and mitigate the urban heat island (UHI) effect. A further aim of the study is to understand how different urban planning practices over the past century have led to the current situation. Therefore, we utilized high-resolution geospatial data (specifically, WorldView-2 imagery) to classify schoolyard vegetation; Landsat data to derive Land Surface Temperature (LST); and the Hoover index to quantify institutions’ spatial concentration. We developed a composite indicator to categorize green environmental quality and heat stress exposure. Our results reveal deep spatial and institutional inequalities. 47.5% of students attend institutions with low environmental quality. While kindergartens typically offer green-rich environments, secondary schools with significant student populations—which are primarily concentrated in the dense historical downtown—are trapped in “grey” zones possessing poor environmental quality. Furthermore, we identify a “green paradox” in socialist housing estates: despite abundant surrounding greenery, schools here record high LST values due to the heat-trapping morphology of vertical concrete structures. The study also highlights institutional maladaptation, such as converting schoolyards into parking lots and using rubber pavements for safety reasons, which contributes to the deterioration of environmental quality. We conclude that current urban planning and school architecture must shift paradigms, treating schoolyards as integral components of the public green infrastructure network through climate-adaptive design. In addition, stakeholders should develop the green environment of educational institutions comprehensively, taking into account both on-site and surrounding green spaces. Full article
(This article belongs to the Section Architectural Design, Urban Science, and Real Estate)
Show Figures

Figure 1

35 pages, 1423 KB  
Review
Analysis of Biological Images and Quantitative Monitoring Using Deep Learning and Computer Vision
by Aaron Gálvez-Salido, Francisca Robles, Rodrigo J. Gonçalves, Roberto de la Herrán, Carmelo Ruiz Rejón and Rafael Navajas-Pérez
J. Imaging 2026, 12(2), 88; https://doi.org/10.3390/jimaging12020088 - 18 Feb 2026
Viewed by 849
Abstract
Automated biological counting is essential for scaling wildlife monitoring and biodiversity assessments, as manual processing currently limits analytical effort and scalability. This review evaluates the integration of deep learning and computer vision across diverse acquisition platforms, including camera traps, unmanned aerial vehicles (UAVs), [...] Read more.
Automated biological counting is essential for scaling wildlife monitoring and biodiversity assessments, as manual processing currently limits analytical effort and scalability. This review evaluates the integration of deep learning and computer vision across diverse acquisition platforms, including camera traps, unmanned aerial vehicles (UAVs), and remote sensing. Methodological paradigms ranging from Convolutional Neural Networks (CNNs) and one-stage detectors like You Only Look Once (YOLO) to recent transformer-based architectures and hybrid models are examined. The literature shows that these methods consistently achieve high accuracy—often exceeding 95%—across various taxa, including insect pests, aquatic organisms, terrestrial vegetation, and forest ecosystems. However, persistent challenges such as object occlusion, cryptic species differentiation, and the scarcity of high-quality, labeled datasets continue to hinder fully automated workflows. We conclude that while automated counting has fundamentally increased data throughput, future advancements must focus on enhancing model generalization through self-supervised learning and improved data augmentation techniques. These developments are critical for transitioning from experimental models to robust, operational tools for global ecological monitoring and conservation efforts. Full article
Show Figures

Figure 1

Back to TopTop