Sign in to use this feature.

Years

Between: -

Subjects

remove_circle_outline
remove_circle_outline
remove_circle_outline
remove_circle_outline
remove_circle_outline

Journals

Article Types

Countries / Regions

Search Results (37)

Search Parameters:
Keywords = deacylase

Order results
Result details
Results per page
Select all
Export citation of selected articles as:
27 pages, 1115 KB  
Review
An Update on the Role of Sirtuins in the Prevention of the Aging Process: A Narrative Review
by Francesco Lucà, Luca Fioravanti, Silvia Scevola, Aldo Arpino, Marco Saler and Giovanni Nicoletti
J. Gerontol. Geriatr. 2026, 74(1), 6; https://doi.org/10.3390/jgg74010006 - 19 Mar 2026
Viewed by 1137
Abstract
In the context of research aimed at identifying the causes of the progressive decline in cellular and tissue functions characteristic of aging, in recent decades, increasing attention has been devoted to the sirtuin family. Sirtuins are named after the Sir2 protein of Saccharomyces [...] Read more.
In the context of research aimed at identifying the causes of the progressive decline in cellular and tissue functions characteristic of aging, in recent decades, increasing attention has been devoted to the sirtuin family. Sirtuins are named after the Sir2 protein of Saccharomyces cerevisiae, a product of the SIR gene family, known as “silent information regulator 2”. Sirtuins are NAD+-dependent protein deacetylases and deacylases characterized by a conserved catalytic domain of approximately 275 amino acids. The removal of acetyl groups from acetyl-lysine residues on proteins is critical in regulating a wide range of biological functions, including gene silencing, genome stability, longevity, metabolism, and cellular physiology. In humans, the sirtuin family comprises seven isoforms (SIRT1–SIRT7), each with specific substrate preferences and primarily, but not exclusively, localized in the nucleus (SIRT1, SIRT6, and SIRT7), cytoplasm (SIRT2), and mitochondria (SIRT3, SIRT4, and SIRT5). Sirtuins may regulate numerous cellular processes associated with survival and longevity, including transcription and DNA repair, inflammation, glucose and lipid metabolism, oxidative stress, mitochondrial function, apoptosis, autophagy, and stress resistance. Sirtuins’ dependence on NAD+ allows them to function as cellular energy sensors, linking metabolic demands to selective lysine deacylation in various subcellular organelles. The aim of this review is to provide an update on this family of molecules, describing their molecular structures, physiological functions, roles in aging processes, and potential to be modulated to serve as a strategy for promoting healthy aging. Full article
(This article belongs to the Section Translational Sciences)
Show Figures

Figure 1

22 pages, 2571 KB  
Review
A Double-Edged Role for SIRT7 in Cancer: Can Anti-Cancer Immunity Tip the Balance?
by Shahriar Tarighi, Zifan Ning, Andrés Gámez-García, Alejandro Vaquero, Thomas Braun and Alessandro Ianni
Pharmaceuticals 2025, 18(12), 1878; https://doi.org/10.3390/ph18121878 - 11 Dec 2025
Viewed by 1180
Abstract
Background/Objectives: Sirtuin 7 (SIRT7), a nuclear NAD+-dependent deacylase, plays multifaceted and sometimes opposing roles in tumorigenesis. By preserving chromatin architecture and genome integrity, SIRT7 protects against malignant transformation; however, once cancer is established, it can either sustain or restrain tumor growth [...] Read more.
Background/Objectives: Sirtuin 7 (SIRT7), a nuclear NAD+-dependent deacylase, plays multifaceted and sometimes opposing roles in tumorigenesis. By preserving chromatin architecture and genome integrity, SIRT7 protects against malignant transformation; however, once cancer is established, it can either sustain or restrain tumor growth through context-dependent signaling programs, albeit via largely unknown mechanisms. Recent findings have uncovered an additional—and previously underappreciated—dimension: SIRT7’s capacity to modulate anti-cancer immunity. This review revisits the current understanding of SIRT7 in cancer by emphasizing its emerging immunomodulatory functions and influence on the tumor microenvironment. Methods: We conducted a comprehensive literature review up to October 2025 using the PubMed database to identify both tumor-intrinsic and tumor-extrinsic mechanisms linking SIRT7 to anti-cancer immunity and to relate the established molecular functions of SIRT7—such as its roles in metabolism, genome maintenance, and inflammatory regulation—to immune regulation. Results: SIRT7 directly regulates immune checkpoint expression and T cell metabolic fitness, thereby positioning it as a key node connecting tumor-intrinsic programs with immune surveillance. Moreover, by controlling molecular pathways such as metabolism, genomic stability, and inflammatory responses—both within cancer cells and across other components of the tumor microenvironment—SIRT7 may more broadly influence the immune landscape, orchestrating immune evasion or recognition. Conclusions: Deciphering how SIRT7’s tumor-intrinsic and immunomodulatory functions intersect is essential for anticipating the consequences of its pharmacological targeting in cancer. A deeper understanding of this interplay will enable the rational design of combination strategies that integrate SIRT7 modulation with immunotherapy within a precision medicine framework. Full article
Show Figures

Graphical abstract

38 pages, 1411 KB  
Review
Sirtuins in Women’s Health
by Rasajna Madhusudhana, Abu Hamza, Emily Boyle, Shannon Pollock and Yana Cen
Pharmaceuticals 2025, 18(12), 1859; https://doi.org/10.3390/ph18121859 - 5 Dec 2025
Viewed by 1476
Abstract
The human sirtuins (SIRT1–SIRT7) are NAD+-dependent protein deacylases that orchestrate key cellular events such as metabolism, stress response, DNA repair, and aging. Accumulating evidence highlights their central role in women’s health. This review integrates recent insights into the roles of sirtuins [...] Read more.
The human sirtuins (SIRT1–SIRT7) are NAD+-dependent protein deacylases that orchestrate key cellular events such as metabolism, stress response, DNA repair, and aging. Accumulating evidence highlights their central role in women’s health. This review integrates recent insights into the roles of sirtuins across the female lifespan and their involvement in reproductive, metabolic, oncologic, and age-related disorders. Sirtuins regulate reproductive function, pregnancy outcomes, and hormone-dependent cancers. Their decline with aging contributes to menopausal and metabolic complications. Pharmacological interventions that enhance sirtuin activity, such as NAD+ precursors and SIRT1 activators, show promise in mitigating these conditions. Collectively, understanding the isoform- and tissue-specific roles of sirtuins provides a foundation for developing therapeutics to improve the lifespan and healthspan of women. Full article
Show Figures

Figure 1

19 pages, 8184 KB  
Review
SIRT6 in Cancer: Mechanistic Insights into Its Dual Roles in Cancer Biology and Implications for Precision Therapeutic Development
by Yanqi Feng, Zhuoyan Han, Kunrui Zhu, Yuelin Han, Xiangtian Xiao, Jie Tong, Yiming Li and Shu Xia
Biomolecules 2025, 15(12), 1655; https://doi.org/10.3390/biom15121655 - 26 Nov 2025
Viewed by 1116
Abstract
Sirtuin 6 (SIRT6), a (Nicotinamide adenine dinucleotide) NAD+-dependent deacylase and mono- (adenosine diphosphate) ADP-ribosyltransferase, is increasingly recognized as a pivotal regulator of genomic stability, metabolic reprogramming, and epigenetic remodeling. This review synthesizes current evidence on the dual roles of SIRT6 in [...] Read more.
Sirtuin 6 (SIRT6), a (Nicotinamide adenine dinucleotide) NAD+-dependent deacylase and mono- (adenosine diphosphate) ADP-ribosyltransferase, is increasingly recognized as a pivotal regulator of genomic stability, metabolic reprogramming, and epigenetic remodeling. This review synthesizes current evidence on the dual roles of SIRT6 in cancer, highlighting its context-dependent functions as both a tumor suppressor and promoter across various malignancies. We detail its involvement in DNA damage sensing, repair coordination, glycolytic regulation, and chromatin modification, and discuss how these mechanisms contribute to tumor initiation, progression, and therapy resistance. Emerging therapeutic strategies targeting SIRT6, including small-molecule modulators, genetic interventions, and combination therapies, are critically evaluated. Our analysis underscores the necessity for context-specific therapeutic targeting, and pharmacological modulation of SIRT6 represents a promising avenue for precision oncology. Full article
(This article belongs to the Special Issue Novel Molecules for Cancer Treatment (3rd Edition))
Show Figures

Figure 1

31 pages, 7006 KB  
Article
Balsalazide-Derived Heterotriaryls as Sirtuin 5 Inhibitors: A Case Study of a Reversible Covalent Inhibition Strategy
by Ricky Wirawan, Simon A. Huber, Thomas Wein and Franz Bracher
Molecules 2025, 30(18), 3821; https://doi.org/10.3390/molecules30183821 - 20 Sep 2025
Viewed by 1163
Abstract
Sirtuin 5 is an NAD+-dependent lysine deacylase that is involved in various biological processes and has emerged as a promising target for pharmaceutical therapies. The development of highly potent and subtype-selective sirtuin 5 inhibitors for their application as chemical tools and [...] Read more.
Sirtuin 5 is an NAD+-dependent lysine deacylase that is involved in various biological processes and has emerged as a promising target for pharmaceutical therapies. The development of highly potent and subtype-selective sirtuin 5 inhibitors for their application as chemical tools and drug candidates still poses a significant challenge. Based on our own optimized balsalazide-derived sirtuin 5 inhibitors, this work presents a systematic investigation of the inhibitory effects of derivatives with moieties that were guided by docking experiments to target the nicotinamide ribose vicinal hydroxy groups of the essential co-factor NAD+ via reversible covalent binding to potentially enhance their potency. Our results show that functionalizations with these moieties were tolerated to some extent and possessed a distinct stereo-selective preference. The (S)-configured cyanomethyl derivative 50 with an IC50 of 27 µM emerged from our synthesized library of compounds as the most potent functionalized inhibitor and lies in a similar potency range to other established sirtuin 5 inhibitors. Our findings offer a deeper insight into the structure–activity relationships of our balsalazide-derived heterotriaryl-based sirtuin 5 inhibitors and thus could provide an avenue for further optimizations in the future. Full article
(This article belongs to the Special Issue Organic Molecules in Drug Discovery and Development)
Show Figures

Graphical abstract

17 pages, 2425 KB  
Article
Identification of Critical Molecular Pathways Induced by HDAC11 Overexpression in Cardiac Mesenchymal Stem Cells
by Chongyu Zhang, Neal L. Weintraub and Yaoliang Tang
Biomolecules 2025, 15(5), 662; https://doi.org/10.3390/biom15050662 - 3 May 2025
Cited by 1 | Viewed by 1479
Abstract
HDAC11, the only class IV histone deacetylase, primarily functions as a fatty acid deacylase and has been implicated in metabolic regulation, cancer stemness, and muscle regeneration. However, its role in cardiac mesenchymal stem cells (CMSCs) remains unexplored. To investigate the effects of HDAC11 [...] Read more.
HDAC11, the only class IV histone deacetylase, primarily functions as a fatty acid deacylase and has been implicated in metabolic regulation, cancer stemness, and muscle regeneration. However, its role in cardiac mesenchymal stem cells (CMSCs) remains unexplored. To investigate the effects of HDAC11 overexpression on the gene regulatory networks in CMSCs, we treated mouse CMSCs with an adenoviral vector encoding human HDAC11 (Ad-HDAC11) versus adenoviral GFP (Ad-GFP) as a control. Gene expression and pathway enrichment were assessed using RNA sequencing (RNA-seq), and HDAC11 overexpression was validated at the RNA and protein levels through qRT-PCR and Western blot. RNA-seq and Gene Ontology (GO) analysis revealed that HDAC11 overexpression activated cell cycle pathways while suppressing nucleotide transport and phagolysosome-related processes. Furthermore, pHH3 protein level was increased, suggested enhanced proliferation in HDAC11-overexpressed CMSCs. qRT-PCR also confirmed the downregulation of GM11266, a long non-coding RNA, in HDAC11-overexpressing CMSCs. In summary, HDAC11 overexpression promotes transcriptional reprogramming, cell cycle progression, and CMSC proliferation, underscoring its potential role in regulating CMSC growth and division. Full article
(This article belongs to the Section Molecular Medicine)
Show Figures

Figure 1

15 pages, 2057 KB  
Article
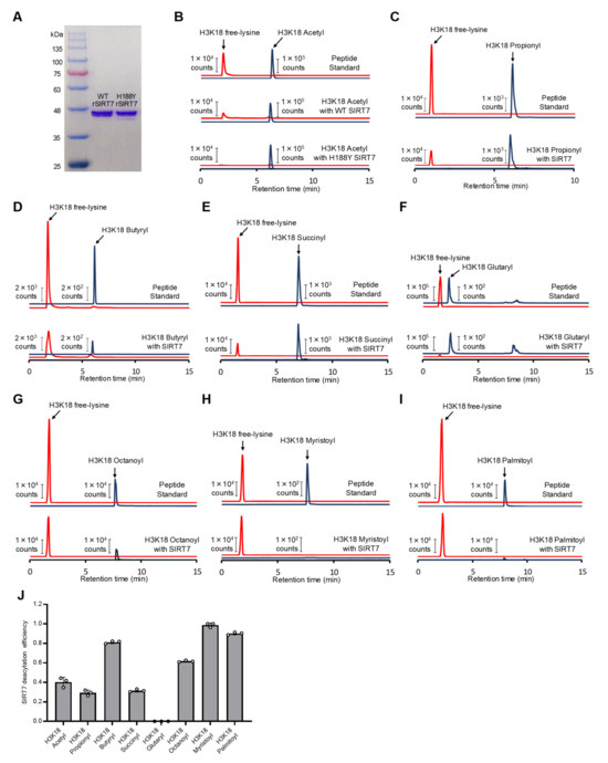
SIRT7 Is a Lysine Deacylase with a Preference for Depropionylation and Demyristoylation
by Mohammad Golam Kibria, Tatsuya Yoshizawa, Tianli Zhang, Katsuhiko Ono, Tomoya Mizumoto, Yoshifumi Sato, Tomohiro Sawa and Kazuya Yamagata
Int. J. Mol. Sci. 2025, 26(7), 3153; https://doi.org/10.3390/ijms26073153 - 28 Mar 2025
Cited by 4 | Viewed by 2108
Abstract
Sirtuins are nicotinamide adenine dinucleotide (NAD+)-dependent deacylases that remove acyl groups from lysine residues on target proteins, releasing nicotinamide. SIRT7 is associated with aging and a number of age-related diseases, but the enzymatic properties of SIRT7 are largely unknown. In the [...] Read more.
Sirtuins are nicotinamide adenine dinucleotide (NAD+)-dependent deacylases that remove acyl groups from lysine residues on target proteins, releasing nicotinamide. SIRT7 is associated with aging and a number of age-related diseases, but the enzymatic properties of SIRT7 are largely unknown. In the present study, we investigated the biochemical activity of SIRT7 by performing a series of in vitro kinetic studies in the presence of different acyl substrates. The binding affinity of SIRT7 for NAD+ was dependent on the acyl substrate, and SIRT7 showed a preference for depropionylation and demyristoylation. Nicotinamide, the end-product of the sirtuin reaction, inhibits the activity of SIRT1-6. We also found that the sensitivity of SIRT7 to nicotinamide inhibition also depended on the chain length of the acylated peptides and that nicotinamide was a poor inhibitor of SIRT7 with non-acetylated substrates. These findings may provide insights into the development of novel SIRT7 modulators for the treatment of age-related diseases. Full article
(This article belongs to the Section Biochemistry)
Show Figures

Figure 1

26 pages, 3323 KB  
Review
Drugs Targeting Sirtuin 2 Exhibit Broad-Spectrum Anti-Infective Activity
by Thomas Shenk, John L. Kulp III and Lillian W. Chiang
Pharmaceuticals 2024, 17(10), 1298; https://doi.org/10.3390/ph17101298 - 29 Sep 2024
Cited by 4 | Viewed by 3968
Abstract
Direct-acting anti-infective drugs target pathogen-coded gene products and are a highly successful therapeutic paradigm. However, they generally target a single pathogen or family of pathogens, and the targeted organisms can readily evolve resistance. Host-targeted agents can overcome these limitations. One family of host-targeted, [...] Read more.
Direct-acting anti-infective drugs target pathogen-coded gene products and are a highly successful therapeutic paradigm. However, they generally target a single pathogen or family of pathogens, and the targeted organisms can readily evolve resistance. Host-targeted agents can overcome these limitations. One family of host-targeted, anti-infective agents modulate human sirtuin 2 (SIRT2) enzyme activity. SIRT2 is one of seven human sirtuins, a family of NAD+-dependent protein deacylases. It is the only sirtuin that is found predominantly in the cytoplasm. Multiple, structurally distinct SIRT2-targeted, small molecules have been shown to inhibit the replication of both RNA and DNA viruses, as well as intracellular bacterial pathogens, in cell culture and in animal models of disease. Biochemical and X-ray structural studies indicate that most, and probably all, of these compounds act as allosteric modulators. These compounds appear to impact the replication cycles of intracellular pathogens at multiple levels to antagonize their replication and spread. Here, we review SIRT2 modulators reported to exhibit anti-infective activity, exploring their pharmacological action as anti-infectives and identifying questions in need of additional study as this family of anti-infective agents advances to the clinic. Full article
Show Figures

Graphical abstract

17 pages, 13879 KB  
Article
Sirt2 Regulates Liver Metabolism in a Sex-Specific Manner
by Alexandra V. Schmidt, Sivakama S. Bharathi, Keaton J. Solo, Joanna Bons, Jacob P. Rose, Birgit Schilling and Eric S. Goetzman
Biomolecules 2024, 14(9), 1160; https://doi.org/10.3390/biom14091160 - 15 Sep 2024
Cited by 7 | Viewed by 2403
Abstract
Sirtuin-2 (Sirt2), an NAD+-dependent lysine deacylase enzyme, has previously been implicated as a regulator of glucose metabolism, but the specific mechanisms remain poorly defined. Here, we observed that Sirt2−/− males, but not females, have decreased body fat, moderate hypoglycemia upon fasting, and perturbed [...] Read more.
Sirtuin-2 (Sirt2), an NAD+-dependent lysine deacylase enzyme, has previously been implicated as a regulator of glucose metabolism, but the specific mechanisms remain poorly defined. Here, we observed that Sirt2−/− males, but not females, have decreased body fat, moderate hypoglycemia upon fasting, and perturbed glucose handling during exercise compared to wild type controls. Conversion of injected lactate, pyruvate, and glycerol boluses into glucose via gluconeogenesis was impaired, but only in males. Primary Sirt2−/− male hepatocytes exhibited reduced glycolysis and reduced mitochondrial respiration. RNAseq and proteomics were used to interrogate the mechanisms behind this liver phenotype. Loss of Sirt2 did not lead to transcriptional dysregulation, as very few genes were altered in the transcriptome. In keeping with this, there were also negligible changes to protein abundance. Site-specific quantification of the hepatic acetylome, however, showed that 13% of all detected acetylated peptides were significantly increased in Sirt2−/− male liver versus wild type, representing putative Sirt2 target sites. Strikingly, none of these putative target sites were hyperacetylated in Sirt2−/− female liver. The target sites in the male liver were distributed across mitochondria (44%), cytoplasm (32%), nucleus (8%), and other compartments (16%). Despite the high number of putative mitochondrial Sirt2 targets, Sirt2 antigen was not detected in purified wild type liver mitochondria, suggesting that Sirt2’s regulation of mitochondrial function occurs from outside the organelle. We conclude that Sirt2 regulates hepatic protein acetylation and metabolism in a sex-specific manner. Full article
(This article belongs to the Special Issue Molecular Mechanisms Underlying Liver Diseases)
Show Figures

Figure 1

21 pages, 10664 KB  
Article
Overexpression of the β-Subunit of Acid Ceramidase in the Epidermis of Mice Provokes Atopic Dermatitis-like Skin Symptoms
by Miho Sashikawa-Kimura, Mariko Takada, Md Razib Hossain, Hidetoshi Tsuda, Xiaonan Xie, Mayumi Komine, Mamitaro Ohtsuki and Genji Imokawa
Int. J. Mol. Sci. 2024, 25(16), 8737; https://doi.org/10.3390/ijms25168737 - 10 Aug 2024
Cited by 2 | Viewed by 2698
Abstract
We previously reported that a pathogenic abnormality in the barrier and water-holding functions of the stratum corneum (SC) in the skin of patients with atopic dermatitis (AD) is mainly attributable to significantly decreased levels of total ceramides in the SC. That decrease is [...] Read more.
We previously reported that a pathogenic abnormality in the barrier and water-holding functions of the stratum corneum (SC) in the skin of patients with atopic dermatitis (AD) is mainly attributable to significantly decreased levels of total ceramides in the SC. That decrease is mediated by the abnormal expression of a novel ceramide-reducing enzyme, sphingomyelin/glucosylceramide deacylase (SGDase), which is the β-subunit (ASAH1b) of acid ceramidase. In this study, we determined whether mice overexpressing ASAH1b in their epidermis develop AD-like skin symptoms. We generated transgenic (TG) mice overexpressing ASAH1b, regulated by the involucrin promoter, to localize its expression in the upper epidermis. After hair removal using a depilatory cream containing glycolic acid, the TG mice without any visible skin inflammation at 8 weeks of age had increased levels of ASAH1b and decreased levels of SC ceramide, with disrupted barrier functions measured by trans-epidermal water loss compared to the wild-type (WT) mice. Interestingly, enzymatic assays revealed that SGDase activity was not detectable in the skin of the TG mice compared to WT mice. Immunological staining revealed that there was an increased expression level of IL-33 in the epidermis and an accumulation of macrophages in the dermis of TG mice compared to WT mice, which are phenotypic characteristics of AD, that were exacerbated by tape-stripping of the skin. In the skin of the TG mice, the mRNA levels of IL-5, CCL11, IL-22, CXCL10, and IFNγ were significantly upregulated compared to the WT mice, and tape-stripping significantly increased the mRNA levels of IL-4, IL-33, CXCL1, CXCL12, TLR9, and CD163 compared to WT mice. These findings strongly indicate that the skin of the depilatory cream-treated TG mice exists in an atopic dry skin condition that is highly sensitive to various environmental stimuli. The sum of our results suggests that ASAH1b itself, even in the absence of its enzymatic activity, is a major etiologic factor for atopic dry skin symptoms via an unknown mechanism. Full article
(This article belongs to the Section Molecular Immunology)
Show Figures

Figure 1

23 pages, 1747 KB  
Review
The Role of Mitochondrial Sirtuins (SIRT3, SIRT4 and SIRT5) in Renal Cell Metabolism: Implication for Kidney Diseases
by Florian Juszczak, Thierry Arnould and Anne-Emilie Declèves
Int. J. Mol. Sci. 2024, 25(13), 6936; https://doi.org/10.3390/ijms25136936 - 25 Jun 2024
Cited by 29 | Viewed by 5815
Abstract
Kidney diseases, including chronic kidney disease (CKD), diabetic nephropathy, and acute kidney injury (AKI), represent a significant global health burden. The kidneys are metabolically very active organs demanding a large amount of ATP. They are composed of highly specialized cell types in the [...] Read more.
Kidney diseases, including chronic kidney disease (CKD), diabetic nephropathy, and acute kidney injury (AKI), represent a significant global health burden. The kidneys are metabolically very active organs demanding a large amount of ATP. They are composed of highly specialized cell types in the glomerulus and subsequent tubular compartments which fine-tune metabolism to meet their numerous and diverse functions. Defective renal cell metabolism, including altered fatty acid oxidation or glycolysis, has been linked to both AKI and CKD. Mitochondria play a vital role in renal metabolism, and emerging research has identified mitochondrial sirtuins (SIRT3, SIRT4 and SIRT5) as key regulators of renal cell metabolic adaptation, especially SIRT3. Sirtuins belong to an evolutionarily conserved family of mainly NAD+-dependent deacetylases, deacylases, and ADP-ribosyl transferases. Their dependence on NAD+, used as a co-substrate, directly links their enzymatic activity to the metabolic status of the cell. In the kidney, SIRT3 has been described to play crucial roles in the regulation of mitochondrial function, and the antioxidative and antifibrotic response. SIRT3 has been found to be constantly downregulated in renal diseases. Genetic or pharmacologic upregulation of SIRT3 has also been associated with beneficial renal outcomes. Importantly, experimental pieces of evidence suggest that SIRT3 may act as an important energy sensor in renal cells by regulating the activity of key enzymes involved in metabolic adaptation. Activation of SIRT3 may thus represent an interesting strategy to ameliorate renal cell energetics. In this review, we discuss the roles of SIRT3 in lipid and glucose metabolism and in mediating a metabolic switch in a physiological and pathological context. Moreover, we highlight the emerging significance of other mitochondrial sirtuins, SIRT4 and SIRT5, in renal metabolism. Understanding the role of mitochondrial sirtuins in kidney diseases may also open new avenues for innovative and efficient therapeutic interventions and ultimately improve the management of renal injuries. Full article
(This article belongs to the Special Issue Sirtuins as Players in Cell Metabolism and Functions)
Show Figures

Figure 1

38 pages, 7816 KB  
Review
Current Trends in Sirtuin Activator and Inhibitor Development
by Karina L. Bursch, Christopher J. Goetz and Brian C. Smith
Molecules 2024, 29(5), 1185; https://doi.org/10.3390/molecules29051185 - 6 Mar 2024
Cited by 34 | Viewed by 13664
Abstract
Sirtuins are NAD+-dependent protein deacylases and key metabolic regulators, coupling the cellular energy state with selective lysine deacylation to regulate many downstream cellular processes. Humans encode seven sirtuin isoforms (Sirt1-7) with diverse subcellular localization and deacylase targets. Sirtuins are considered protective [...] Read more.
Sirtuins are NAD+-dependent protein deacylases and key metabolic regulators, coupling the cellular energy state with selective lysine deacylation to regulate many downstream cellular processes. Humans encode seven sirtuin isoforms (Sirt1-7) with diverse subcellular localization and deacylase targets. Sirtuins are considered protective anti-aging proteins since increased sirtuin activity is canonically associated with lifespan extension and decreased activity with developing aging-related diseases. However, sirtuins can also assume detrimental cellular roles where increased activity contributes to pathophysiology. Modulation of sirtuin activity by activators and inhibitors thus holds substantial potential for defining the cellular roles of sirtuins in health and disease and developing therapeutics. Instead of being comprehensive, this review discusses the well-characterized sirtuin activators and inhibitors available to date, particularly those with demonstrated selectivity, potency, and cellular activity. This review also provides recommendations regarding the best-in-class sirtuin activators and inhibitors for practical research as sirtuin modulator discovery and refinement evolve. Full article
(This article belongs to the Section Chemical Biology)
Show Figures

Graphical abstract

30 pages, 8716 KB  
Article
Comparative Structure-Based Virtual Screening Utilizing Optimized AlphaFold Model Identifies Selective HDAC11 Inhibitor
by Fady Baselious, Sebastian Hilscher, Dina Robaa, Cyril Barinka, Mike Schutkowski and Wolfgang Sippl
Int. J. Mol. Sci. 2024, 25(2), 1358; https://doi.org/10.3390/ijms25021358 - 22 Jan 2024
Cited by 17 | Viewed by 6559
Abstract
HDAC11 is a class IV histone deacylase with no crystal structure reported so far. The catalytic domain of HDAC11 shares low sequence identity with other HDAC isoforms, which makes conventional homology modeling less reliable. AlphaFold is a machine learning approach that can predict [...] Read more.
HDAC11 is a class IV histone deacylase with no crystal structure reported so far. The catalytic domain of HDAC11 shares low sequence identity with other HDAC isoforms, which makes conventional homology modeling less reliable. AlphaFold is a machine learning approach that can predict the 3D structure of proteins with high accuracy even in absence of similar structures. However, the fact that AlphaFold models are predicted in the absence of small molecules and ions/cofactors complicates their utilization for drug design. Previously, we optimized an HDAC11 AlphaFold model by adding the catalytic zinc ion and minimization in the presence of reported HDAC11 inhibitors. In the current study, we implement a comparative structure-based virtual screening approach utilizing the previously optimized HDAC11 AlphaFold model to identify novel and selective HDAC11 inhibitors. The stepwise virtual screening approach was successful in identifying a hit that was subsequently tested using an in vitro enzymatic assay. The hit compound showed an IC50 value of 3.5 µM for HDAC11 and could selectively inhibit HDAC11 over other HDAC subtypes at 10 µM concentration. In addition, we carried out molecular dynamics simulations to further confirm the binding hypothesis obtained by the docking study. These results reinforce the previously presented AlphaFold optimization approach and confirm the applicability of AlphaFold models in the search for novel inhibitors for drug discovery. Full article
Show Figures

Graphical abstract

14 pages, 1637 KB  
Review
The Emerging Role of SIRT7 in Glucose and Lipid Metabolism
by Kazuya Yamagata, Tomoya Mizumoto and Tatsuya Yoshizawa
Cells 2024, 13(1), 48; https://doi.org/10.3390/cells13010048 - 25 Dec 2023
Cited by 22 | Viewed by 6420
Abstract
Sirtuins (SIRT1–7 in mammals) are a family of NAD+-dependent lysine deacetylases and deacylases that regulate diverse biological processes, including metabolism, stress responses, and aging. SIRT7 is the least well-studied member of the sirtuins, but accumulating evidence has shown that SIRT7 plays critical roles [...] Read more.
Sirtuins (SIRT1–7 in mammals) are a family of NAD+-dependent lysine deacetylases and deacylases that regulate diverse biological processes, including metabolism, stress responses, and aging. SIRT7 is the least well-studied member of the sirtuins, but accumulating evidence has shown that SIRT7 plays critical roles in the regulation of glucose and lipid metabolism by modulating many target proteins in white adipose tissue, brown adipose tissue, and liver tissue. This review focuses on the emerging roles of SIRT7 in glucose and lipid metabolism in comparison with SIRT1 and SIRT6. We also discuss the possible implications of SIRT7 inhibition in the treatment of metabolic diseases such as type 2 diabetes and obesity. Full article
Show Figures

Figure 1

14 pages, 1854 KB  
Article
Identification of a Novel Acid Sphingomyelinase Activity Associated with Recombinant Human Acid Ceramidase
by Xingxuan He and Edward H. Schuchman
Biomolecules 2023, 13(11), 1623; https://doi.org/10.3390/biom13111623 - 6 Nov 2023
Cited by 3 | Viewed by 3270
Abstract
Acid ceramidase (AC) is a lysosomal enzyme required to hydrolyze ceramide to sphingosine by the removal of the fatty acid moiety. An inherited deficiency in this activity results in two disorders, Farber Lipogranulomatosis and spinal muscular atrophy with myoclonic epilepsy, leading to the [...] Read more.
Acid ceramidase (AC) is a lysosomal enzyme required to hydrolyze ceramide to sphingosine by the removal of the fatty acid moiety. An inherited deficiency in this activity results in two disorders, Farber Lipogranulomatosis and spinal muscular atrophy with myoclonic epilepsy, leading to the accumulation of ceramides and other sphingolipids in various cells and tissues. In addition to ceramide hydrolysis, several other activities have been attributed to AC, including a reverse reaction that synthesizes ceramide from free fatty acids and sphingosine, and a deacylase activity that removes fatty acids from complex lipids such as sphingomyelin and glycosphingolipids. A close association of AC with another important enzyme of sphingolipid metabolism, acid sphingomyelinase (ASM), has also been observed. Herein, we used a highly purified recombinant human AC (rhAC) and novel UPLC-based assay methods to investigate the recently described deacylase activity of rhAC against three sphingolipid substrates, sphingomyelin, galactosyl- and glucosylceramide. No deacylase activities were detected using this method, although we did unexpectedly identify a significant ASM activity using natural (C-18) and artificial (Bodipy-C12) sphingomyelin substrates as well as the ASM-specific fluorogenic substrate, hexadecanoylamino-4-methylumbelliferyl phosphorylcholine (HMU-PC). We showed that this ASM activity was not due to contaminating, hamster-derived ASM in the rhAC preparation, and that the treatment of ASM-knockout mice with rhAC significantly reduced sphingomyelin storage in the liver. However, unlike the treatment with rhASM, this did not lead to elevated ceramide or sphingosine levels. Full article
Show Figures

Figure 1

Back to TopTop