Sirt2 Regulates Liver Metabolism in a Sex-Specific Manner
Abstract
1. Introduction
2. Materials and Methods
2.1. Animals
2.2. Exercise Challenge
2.3. Indirect Calorimetry
2.4. Immunoblotting
2.5. Quantitative Mass Spectrometry
2.6. Co-Immunoprecipitation
2.7. Liver Organelle Purification
2.8. Triglyceride Content Assay
2.9. Lactate, Pyruvate, and Glycerol Tolerance Tests
2.10. LDH Activity Assay
2.11. High-Resolution Respirometry
2.12. Fatty Acid Oxidation (FAO) Flux Assays
3. Results
3.1. Deletion of Sirt2 Alters Liver Protein Acetylation in Male but Not Female Mice
3.2. Loss of Sirt2 Increases Acetylation in Multiple Cellular Compartments in the Male Liver
3.3. Sirt2 Is Not Involved in Maintenance of Global Hepatic Gene Expression
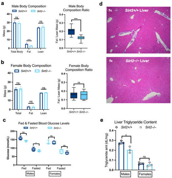
3.4. Loss of Sirt2 Disrupts Glucose Homeostasis in Male Mice
3.5. Sirt2−/− Males Exhibit Reduced Mitochondrial Function in the Liver
4. Discussion
Supplementary Materials
Author Contributions
Funding
Institutional Review Board Statement
Informed Consent Statement
Data Availability Statement
Acknowledgments
Conflicts of Interest
References
- Kinetic and Structural Basis for Acyl-Group Selectivity and NAD+-Dependence in Sirtuin-Catalyzed Deacylation—PMC. Available online: https://www.ncbi.nlm.nih.gov/pmc/articles/PMC4470489/ (accessed on 7 March 2024).
- Imai, S.; Guarente, L. It Takes Two to Tango: NAD+ and Sirtuins in Aging/Longevity Control. NPJ Aging Mech. Dis. 2016, 2, 16017. [Google Scholar] [CrossRef] [PubMed]
- North, B.J.; Verdin, E. Sirtuins: Sir2-Related NAD-Dependent Protein Deacetylases. Genome Biol. 2004, 5, 224. [Google Scholar] [CrossRef] [PubMed]
- Aguilar, A.; Becker, L.; Tedeschi, T.; Heller, S.; Iomini, C.; Nachury, M.V. α-Tubulin K40 Acetylation Is Required for Contact Inhibition of Proliferation and Cell–Substrate Adhesion. Mol. Biol. Cell 2014, 25, 1854–1866. [Google Scholar] [CrossRef] [PubMed]
- Skoge, R.H.; Dölle, C.; Ziegler, M. Regulation of SIRT2-Dependent α-Tubulin Deacetylation by Cellular NAD Levels. DNA Repair 2014, 23, 33–38. [Google Scholar] [CrossRef]
- Tang, F.; Pan, M.-H.; Wan, X.; Lu, Y.; Zhang, Y.; Sun, S.-C. Kif18a Regulates Sirt2-Mediated Tubulin Acetylation for Spindle Organization during Mouse Oocyte Meiosis. Cell Div. 2018, 13, 9. [Google Scholar] [CrossRef]
- Vaquero, A.; Scher, M.B.; Lee, D.H.; Sutton, A.; Cheng, H.-L.; Alt, F.W.; Serrano, L.; Sternglanz, R.; Reinberg, D. SirT2 Is a Histone Deacetylase with Preference for Histone H4 Lys 16 during Mitosis. Genes Dev. 2006, 20, 1256–1261. [Google Scholar] [CrossRef]
- Dryden, S.C.; Nahhas, F.A.; Nowak, J.E.; Goustin, A.-S.; Tainsky, M.A. Role for Human SIRT2 NAD-Dependent Deacetylase Activity in Control of Mitotic Exit in the Cell Cycle. Mol. Cell. Biol. 2003, 23, 3173–3185. [Google Scholar] [CrossRef]
- Kim, H.-S.; Vassilopoulos, A.; Wang, R.-H.; Lahusen, T.; Xiao, Z.; Xu, X.; Li, C.; Veenstra, T.D.; Li, B.; Yu, H.; et al. SIRT2 Maintains Genome Integrity and Suppresses Tumorigenesis through Regulating APC/C Activity. Cancer Cell 2011, 20, 487–499. [Google Scholar] [CrossRef]
- Ren, H.; Hu, F.; Wang, D.; Kang, X.; Feng, X.; Zhang, L.; Zhou, B.; Liu, S.; Yuan, G. Sirtuin 2 Prevents Liver Steatosis and Metabolic Disorders by Deacetylation of Hepatocyte Nuclear Factor 4α. Hepatology 2021, 74, 723–740. [Google Scholar] [CrossRef]
- Babeu, J.-P.; Boudreau, F. Hepatocyte Nuclear Factor 4-Alpha Involvement in Liver and Intestinal Inflammatory Networks. World J. Gastroenterol. 2014, 20, 22–30. [Google Scholar] [CrossRef]
- Lemos, V.; de Oliveira, R.M.; Naia, L.; Szegö, É.; Ramos, E.; Pinho, S.; Magro, F.; Cavadas, C.; Rego, A.C.; Costa, V.; et al. The NAD+-Dependent Deacetylase SIRT2 Attenuates Oxidative Stress and Mitochondrial Dysfunction and Improves Insulin Sensitivity in Hepatocytes. Hum. Mol. Genet. 2017, 26, 4105–4117. [Google Scholar] [CrossRef]
- Zhang, M.; Pan, Y.; Dorfman, R.G.; Yin, Y.; Zhou, Q.; Huang, S.; Liu, J.; Zhao, S. Sirtinol Promotes PEPCK1 Degradation and Inhibits Gluconeogenesis by Inhibiting Deacetylase SIRT2. Sci. Rep. 2017, 7, 7. [Google Scholar] [CrossRef]
- Jiang, W.; Wang, S.; Xiao, M.; Lin, Y.; Zhou, L.; Lei, Q.; Xiong, Y.; Guan, K.-L.; Zhao, S. Acetylation Regulates Gluconeogenesis by Promoting PEPCK1 Degradation via Recruiting the UBR5 Ubiquitin Ligase. Mol. Cell 2011, 43, 33–44. [Google Scholar] [CrossRef] [PubMed]
- Zhang, L.; Kim, S.; Ren, X. The Clinical Significance of SIRT2 in Malignancies: A Tumor Suppressor or an Oncogene? Front Oncol. 2020, 10, 1721. [Google Scholar] [CrossRef] [PubMed]
- Collins, B.C.; Hunter, C.L.; Liu, Y.; Schilling, B.; Rosenberger, G.; Bader, S.L.; Chan, D.W.; Gibson, B.W.; Gingras, A.-C.; Held, J.M.; et al. Multi-Laboratory Assessment of Reproducibility, Qualitative and Quantitative Performance of SWATH-Mass Spectrometry. Nat. Commun. 2017, 8, 291. [Google Scholar] [CrossRef] [PubMed]
- Bruderer, R.; Bernhardt, O.M.; Gandhi, T.; Xuan, Y.; Sondermann, J.; Schmidt, M.; Gomez-Varela, D.; Reiter, L. Optimization of Experimental Parameters in Data-Independent Mass Spectrometry Significantly Increases Depth and Reproducibility of Results. Mol. Cell. Proteom. 2017, 16, 2296–2309. [Google Scholar] [CrossRef] [PubMed]
- Gillet, L.C.; Navarro, P.; Tate, S.; Röst, H.; Selevsek, N.; Reiter, L.; Bonner, R.; Aebersold, R. Targeted Data Extraction of the MS/MS Spectra Generated by Data-Independent Acquisition: A New Concept for Consistent and Accurate Proteome Analysis. Mol. Cell. Proteom. 2012, 11, O111.016717. [Google Scholar] [CrossRef]
- Bons, J.; Rose, J.; Zhang, R.; Burton, J.B.; Carrico, C.; Verdin, E.; Schilling, B. In-Depth Analysis of the Sirtuin 5-Regulated Mouse Brain Malonylome and Succinylome Using Library-Free Data-Independent Acquisitions. Proteomics 2023, 23, 2100371. [Google Scholar] [CrossRef]
- Goetzman, E.S.; Zhang, B.B.; Zhang, Y.; Bharathi, S.S.; Bons, J.; Rose, J.; Shah, S.; Solo, K.J.; Schmidt, A.V.; Richert, A.C.; et al. Dietary Dicarboxylic Acids Provide a Nonstorable Alternative Fat Source That Protects Mice against Obesity. J. Clin. Investig. 2024, 134, e174186. [Google Scholar] [CrossRef]
- Jouihan, H. Measurement of Liver Triglyceride Content. Bio-Protocol 2012, 2, e223. [Google Scholar] [CrossRef]
- Haugen, Ø.P.; Vallenari, E.M.; Belhaj, I.; Småstuen, M.C.; Storm-Mathisen, J.; Bergersen, L.H.; Åmellem, I. Blood Lactate Dynamics in Awake and Anaesthetized Mice after Intraperitoneal and Subcutaneous Injections of Lactate—Sex Matters. PeerJ 2020, 8, e8328. [Google Scholar] [CrossRef] [PubMed]
- Kim, J. Hepatic Gluconeogensis 2013. Available online: https://www.mmpc.org/shared/document.aspx?id=144&docType=Protocol (accessed on 7 July 2021).
- Makrecka-Kuka, M.; Krumschnabel, G.; Gnaiger, E. High-Resolution Respirometry for Simultaneous Measurement of Oxygen and Hydrogen Peroxide Fluxes in Permeabilized Cells, Tissue Homogenate and Isolated Mitochondria. Biomolecules 2015, 5, 1319–1338. [Google Scholar] [CrossRef]
- Zhang, Y.; Bharathi, S.S.; Beck, M.E.; Goetzman, E.S. The Fatty Acid Oxidation Enzyme Long-Chain Acyl-CoA Dehydrogenase Can Be a Source of Mitochondrial Hydrogen Peroxide. Redox Biol. 2019, 26, 101253. [Google Scholar] [CrossRef]
- North, B.J.; Verdin, E. Interphase Nucleo-Cytoplasmic Shuttling and Localization of SIRT2 during Mitosis. PLoS ONE 2007, 2, e784. [Google Scholar] [CrossRef] [PubMed]
- Hirschey, M.D.; Shimazu, T.; Goetzman, E.; Jing, E.; Schwer, B.; Lombard, D.B.; Grueter, C.A.; Harris, C.; Biddinger, S.; Ilkayeva, O.R.; et al. SIRT3 Regulates Fatty Acid Oxidation via Reversible Enzyme Deacetylation. Nature 2010, 464, 121–125. [Google Scholar] [CrossRef] [PubMed]
- Smith, S.A.; Cawthorne, M.A.; Simson, D.L. Glucose Metabolism in the Obese Hyperglycaemic (C57B1/6 Ob/Ob) Mouse: The Effects of Fasting on Glucose Turnover Rates. Diabetes Res. 1986, 3, 83–86. [Google Scholar]
- Granchi, C.; Paterni, I.; Rani, R.; Minutolo, F. Small-Molecule Inhibitors of Human LDH5. Future Med. Chem. 2013, 5, 1967–1991. [Google Scholar] [CrossRef]
- Zhao, D.; Zou, S.-W.; Liu, Y.; Zhou, X.; Mo, Y.; Wang, P.; Xu, Y.-H.; Dong, B.; Xiong, Y.; Lei, Q.-Y.; et al. Lysine-5 Acetylation Negatively Regulates Lactate Dehydrogenase A and Is Decreased in Pancreatic Cancer. Cancer Cell 2013, 23, 464–476. [Google Scholar] [CrossRef]
- de Souza, G.O.; Wasinski, F.; Donato, J. Characterization of the Metabolic Differences between Male and Female C57BL/6 Mice. Life Sci. 2022, 301, 120636. [Google Scholar] [CrossRef]
- Holcomb, L.E.; Rowe, P.; O’Neill, C.C.; DeWitt, E.A.; Kolwicz, S.C., Jr. Sex Differences in Endurance Exercise Capacity and Skeletal Muscle Lipid Metabolism in Mice. Physiol. Rep. 2022, 10, e15174. [Google Scholar] [CrossRef]
- Lantier, L.; Williams, A.S.; Hughey, C.C.; Bracy, D.P.; James, F.D.; Ansari, M.A.; Gius, D.; Wasserman, D.H. SIRT2 Knockout Exacerbates Insulin Resistance in High Fat-Fed Mice. PLoS ONE 2018, 13, e0208634. [Google Scholar] [CrossRef] [PubMed]
- Liu, G.; Park, S.-H.; Imbesi, M.; Nathan, W.J.; Zou, X.; Zhu, Y.; Jiang, H.; Parisiadou, L.; Gius, D. Loss of NAD-Dependent Protein Deacetylase Sirtuin-2 Alters Mitochondrial Protein Acetylation and Dysregulates Mitophagy. Antioxid Redox Signal 2017, 26, 849–863. [Google Scholar] [CrossRef] [PubMed]
- Xu, D.; Wu, L.; Jiang, X.; Yang, L.; Cheng, J.; Chen, H.; Hua, R.; Geng, G.; Yang, L.; Li, Q. SIRT2 Inhibition Results in Meiotic Arrest, Mitochondrial Dysfunction, and Disturbance of Redox Homeostasis during Bovine Oocyte Maturation. Int. J. Mol. Sci. 2019, 20, 1365. [Google Scholar] [CrossRef] [PubMed]
- Cha, Y.; Kim, T.; Jeon, J.; Jang, Y.; Kim, P.B.; Lopes, C.; Leblanc, P.; Cohen, B.M.; Kim, K.-S. SIRT2 Regulates Mitochondrial Dynamics and Reprogramming via MEK1-ERK-DRP1 and AKT1-DRP1 Axes. Cell Rep. 2021, 37, 110155. [Google Scholar] [CrossRef]







| Pathway Name | Entities p-Value |
|---|---|
| Metabolism of amino acids and derivatives | 1.11 × 10−16 |
| Metabolism | 1.11 × 10−16 |
| Eukaryotic Translation Elongation | 5.82 × 10−11 |
| The citric acid (TCA) cycle and respiratory electron transport | 2.25 × 10−10 |
| Selenoamino acid metabolism | 2.51 × 10−10 |
| Translation initiation complex formation | 4.83 × 10−10 |
| Ribosomal scanning and start codon recognition | 4.83 × 10−10 |
| Activation of the mRNA upon binding of the cap-binding complex and eIFs | 5.98 × 10−10 |
| SARS-CoV-1 modulates host translation machinery | 6.42 × 10−10 |
| L13a-mediated translational silencing of Ceruloplasmin expression | 7.73 × 10−10 |
| GTP hydrolysis and joining of the 60S ribosomal subunit | 8.88 × 10−10 |
| Formation of the ternary complex, and subsequently, the 43S complex | 1.09 × 10−9 |
| Response of EIF2AK4 (GCN) to amino acid deficiency | 1.35 × 10−9 |
| Peptide chain elongation | 1.69 × 10−9 |
| Protein localization | 2.02 × 10−9 |
| Protein | Name | Compartment(s) | Site(s) | Log2FC |
|---|---|---|---|---|
| Hint1 | Histidine triad nucleotide-binding protein 1 | Nuc, Cyto | K21 | 14.7 |
| Myc | Myc proto-oncogene | Nuc, Cyto | K149 | 12.7 |
| Rps2 | 40S ribosomal protein S2 | Nuc, Cyto | K275 | 11.2 |
| Erh | Enhancer of rudimentary homolog | Nuc | K12 | 5.6 |
| Rela | Transcription factor p65 | Nuc, Cyto | K122 | 4.7 |
| CK054 | Ester hydrolase C11 or f54 homolog | Nuc | K144 | 4.6 |
| Hmgb1 | High mobility group protein B1 | Nuc, Cyto | K12 | 4.4 |
| Rundc1 | RUN domain-containing protein 1 | Nuc, Cyto | K596 | 3.7 |
| Lmnb2 | Lamin-B2 | Nuc | K381 | 3.5 |
| Hist1h4a | Histone H4 | Nuc | K92 | 3.2 |
Disclaimer/Publisher’s Note: The statements, opinions and data contained in all publications are solely those of the individual author(s) and contributor(s) and not of MDPI and/or the editor(s). MDPI and/or the editor(s) disclaim responsibility for any injury to people or property resulting from any ideas, methods, instructions or products referred to in the content. |
© 2024 by the authors. Licensee MDPI, Basel, Switzerland. This article is an open access article distributed under the terms and conditions of the Creative Commons Attribution (CC BY) license (https://creativecommons.org/licenses/by/4.0/).
Share and Cite
Schmidt, A.V.; Bharathi, S.S.; Solo, K.J.; Bons, J.; Rose, J.P.; Schilling, B.; Goetzman, E.S. Sirt2 Regulates Liver Metabolism in a Sex-Specific Manner. Biomolecules 2024, 14, 1160. https://doi.org/10.3390/biom14091160
Schmidt AV, Bharathi SS, Solo KJ, Bons J, Rose JP, Schilling B, Goetzman ES. Sirt2 Regulates Liver Metabolism in a Sex-Specific Manner. Biomolecules. 2024; 14(9):1160. https://doi.org/10.3390/biom14091160
Chicago/Turabian StyleSchmidt, Alexandra V., Sivakama S. Bharathi, Keaton J. Solo, Joanna Bons, Jacob P. Rose, Birgit Schilling, and Eric S. Goetzman. 2024. "Sirt2 Regulates Liver Metabolism in a Sex-Specific Manner" Biomolecules 14, no. 9: 1160. https://doi.org/10.3390/biom14091160
APA StyleSchmidt, A. V., Bharathi, S. S., Solo, K. J., Bons, J., Rose, J. P., Schilling, B., & Goetzman, E. S. (2024). Sirt2 Regulates Liver Metabolism in a Sex-Specific Manner. Biomolecules, 14(9), 1160. https://doi.org/10.3390/biom14091160

