Sign in to use this feature.

Years

Between: -

Subjects

remove_circle_outline
remove_circle_outline
remove_circle_outline
remove_circle_outline
remove_circle_outline
remove_circle_outline
remove_circle_outline
remove_circle_outline
remove_circle_outline

Journals

Article Types

Countries / Regions

Search Results (77)

Search Parameters:
Keywords = d-galactosides

Order results
Result details
Results per page
Select all
Export citation of selected articles as:
13 pages, 1802 KB  
Article
Lactose-Modified Hyaluronic Acid Molecule Attenuates In Vitro Chondrocyte Inflammation
by Alice Cristina Donato, Elisa Belluzzi, Valentina Masola, Pietro Ruggieri and Paola Brun
Cells 2025, 14(24), 1977; https://doi.org/10.3390/cells14241977 - 12 Dec 2025
Viewed by 333
Abstract
Background: Osteoarthritis (OA) is a chronic degenerative whole joint disease characterized by cartilage breakdown and inflammation. Galectin-3 (Gal-3), a β-galactoside-binding lectin secreted into the extracellular space, binds to glycosylated components of the extracellular matrix (ECM), modulating cell–matrix interactions and inflammation. This study aims [...] Read more.
Background: Osteoarthritis (OA) is a chronic degenerative whole joint disease characterized by cartilage breakdown and inflammation. Galectin-3 (Gal-3), a β-galactoside-binding lectin secreted into the extracellular space, binds to glycosylated components of the extracellular matrix (ECM), modulating cell–matrix interactions and inflammation. This study aims to evaluate the anti-inflammatory effects of Hylach®, a hyaluronic acid (HA) derivative conjugated with lactose-based residues that bind Gal-3, on in vitro inflamed primary human chondrocytes. Methods: Chondrocyte viability, after both Hylach® and HA treatments at different concentrations was assessed using the MTT assay. Two-dimensional and 3D cell cultures exposed to the conditioned medium (CM) of activated U937 monocytes and subsequently treated with Hylach or HA, were analyzed for the expression of IL-1β, IL-6, TNF-α, and Gal-3 at different time points (4, 10, and 24 h). Results: HA and Hylach® did not affect cell viability at any of the tested concentrations. Both molecules reduced the overexpression of Gal-3 and pro-inflammatory molecules in 2D inflamed cell cultures, at both gene and protein levels. Notably, IL-1β, IL-6 and Gal-3 showed a more pronounced inhibitory effect at 4 h, with Hylach demonstrating a stronger reduction compared to native HA. Moreover, in inflamed 3D chondrocyte cultures, Hylach® but not HA, significantly reduced IL-1β, TNF-α and Gal-3 gene expression. Conclusions: Hylach® exerts an early and more potent anti-inflammatory effect in inflamed 2D and 3D chondrocyte cultures when compared to HA. These findings suggest that targeting Gal-3 through selective HA derivatives may represent a promising strategy for modulating both inflammation and matrix remodelling in OA. Full article
(This article belongs to the Section Cell Microenvironment)
Show Figures

Figure 1

24 pages, 11253 KB  
Article
The Mechanism of TT2-Type MYB Transcription Factor JrMYB1L in Anthocyanin Biosynthesis in ‘Jinghong 1’ Walnuts
by Suilin Zhang, Maofu Li, Wanmei Jin, Yunqi Zhang, Haigen Xu, Hanpin Li, Yonghao Chen, Zhixia Hou and Jianxun Qi
Plants 2025, 14(24), 3727; https://doi.org/10.3390/plants14243727 - 6 Dec 2025
Viewed by 443
Abstract
Red walnuts have been widely studied because of their strong antioxidant activity and ornamental value. However, research on the mechanism of anthocyanin biosynthesis in walnuts remains in the initial stage. The regulatory mechanism of TT2-type R2R3-MYB transcription factors in anthocyanin biosynthesis in walnuts [...] Read more.
Red walnuts have been widely studied because of their strong antioxidant activity and ornamental value. However, research on the mechanism of anthocyanin biosynthesis in walnuts remains in the initial stage. The regulatory mechanism of TT2-type R2R3-MYB transcription factors in anthocyanin biosynthesis in walnuts is also unclear. Therefore, this study used ‘D2-1’ and ‘Jinghong 1’ walnuts as plant materials. The testa of ‘Jinghong 1’ was red, and its anthocyanin content was significantly higher than that of ‘D2-1’, mainly composed of cyanidin-3-O-arabinoside, cyanidin-3-O-galactoside, and cyanidin-3-O-glucoside. Differentially expressed genes between ‘D2-1’ and ‘Jinghong 1’ testa were enriched in phenylpropanoid biosynthesis and flavonoid biosynthesis. Next, this study identified a TT2-type R2R3-MYB transcription factor JrMYB1L, which was involved in regulating the anthocyanin biosynthesis in the testa of ‘Jinghong 1’. The overexpression of JrMYB1L could promote anthocyanin accumulation in walnut leaves and activate the expression of JrCHS, JrCHI, JrF3H, JrDFR, JrANS, JrUFGT, JrLAR, and JrANR. In addition, yeast two-hybrid results proved that JrMYB1L, JrbHLH42, and JrWD40 proteins could interact with each other. The results of yeast one-hybrid and dual-luciferase assays indicated that JrMYB1L could activate the expression of JrCHS and JrUFGT by binding to their promoters. Based on the above results, this study proposed a possible regulatory mechanism. JrMYB1L activated the expression of JrCHS and JrUFGT in the form of JrMYB1L-JrbHLH42-JrWD40 complex, thereby promoting anthocyanin accumulation in the testa of ‘Jinghong 1’. In summary, this study lays a theoretical foundation for revealing the regulatory mechanism of anthocyanin biosynthesis in red walnut and contributes to the breeding of new varieties of red walnuts with more edible and ornamental value. Full article
(This article belongs to the Section Plant Molecular Biology)
Show Figures

Figure 1

21 pages, 2225 KB  
Article
Biochemical Responses of Atacama and Blesbok Sweet Potato (Ipomoea batatas L.) Cultivars to Early Drought Stress
by Fikile N. Makhubu, Lebogang E. Siviya, Molemi E. Rauwane, Sunette M. Laurie, Ntakadzeni E. Madala and Sandiswa Figlan
Plants 2025, 14(22), 3532; https://doi.org/10.3390/plants14223532 - 19 Nov 2025
Viewed by 724
Abstract
Sweet potato is a nutrient-dense crop with the potential to improve food security, yet its productivity is constrained by drought stress. Metabolic profiling in sweet potato, particularly in response to abiotic stress, remains poorly understood, with limited knowledge on the metabolites contributing to [...] Read more.
Sweet potato is a nutrient-dense crop with the potential to improve food security, yet its productivity is constrained by drought stress. Metabolic profiling in sweet potato, particularly in response to abiotic stress, remains poorly understood, with limited knowledge on the metabolites contributing to drought response. The study aimed to profile and compare metabolites in drought-tolerant (cv Atacama) and drought-susceptible (cv Blesbok) sweet potato cultivars under water-deficient conditions. The cultivars were grown in a rainout shelter during the 2024 growing season at the Agricultural Research Council-Vegetable and Industrial Medicinal Plant (ARC-VIMP). The trial was laid out in a randomized block design with a plot size of 242 m squared with three drought treatment conditions, i.e., 30%, 50%, and 70% field capacity (FC). After two weeks of drought stress imposition, leaf samples were collected and analyzed for metabolite changes using untargeted ultra-performance liquid chromatography-mass spectrometry (UPLC-MS). Using chemometrics analysis, mainly using principal component analysis (PCA) and orthogonal partial least squares discriminant analysis (OPLS-DA), significant separation was shown between the three drought stress conditions and the two cultivars, highlighting variable metabolic accumulation. Ten significantly regulated metabolites were identified (VIP > 1, p < 0.05), with the most pronounced log2 fold changes observed for kaempferol-3-O-galactoside (3.48), chlorogenic acid (3.34), glc-glc-octadecatrienoyl-sn-glycerol (3.14), and apigenin-7-O-β-D-neohesperidoside (2.71). Metabolite concentration varied in the two cultivars, although most were positively correlated with Atacama. Enriched pathways included flavonoid biosynthesis, zeatin biosynthesis, and starch and sucrose metabolism. These findings highlight cultivar-specific metabolic responses and propose candidate biomarkers for breeding drought-tolerant sweet potato. Full article
(This article belongs to the Special Issue Plants 2025—from Seeds to Food Security)
Show Figures

Figure 1

17 pages, 5455 KB  
Article
Untargeted Metabolomics Reveals the Effect of Carbon Dots on Improving the Shelf Life of Postharvest Goji Berries (Lycium barbarum L.)
by Yuan-Zhe Wang, Juan Du, Wen-Ping Ma, Run-Hui Ma, Kiran Thakur, Zhi-Jing Ni, Wei Wang and Zhao-Jun Wei
Foods 2025, 14(19), 3336; https://doi.org/10.3390/foods14193336 - 26 Sep 2025
Viewed by 1041
Abstract
Lycium barbarum L. (goji berry) undergoes rapid quality deterioration after harvest owing to its high water activity and abundant reactive oxygen species (ROS). Carbon-dot-mediated photodynamic treatment (CD-PDT) has recently been shown to extend shelf life by modulating ROS-scavenging and defense enzymes, yet the [...] Read more.
Lycium barbarum L. (goji berry) undergoes rapid quality deterioration after harvest owing to its high water activity and abundant reactive oxygen species (ROS). Carbon-dot-mediated photodynamic treatment (CD-PDT) has recently been shown to extend shelf life by modulating ROS-scavenging and defense enzymes, yet the global metabolic reprogramming that supports this protection remains unresolved. Here, we applied ultra-high-performance liquid chromatography–tandem mass spectrometry (HPLC-MS/MS)-based untargeted metabolomics to decode the metabolic footprint of CD-PDT in freshly harvested goji berries. Our results revealed a total of 17,603 differentially expressed metabolites between the treatment and control groups under both positive- and negative-ion modes. Principal component analysis indicated that CD-mediated PDT significantly altered the metabolic profile of fresh goji berries. The treatment activated the phenylpropanoid biosynthesis pathway, promoting the accumulation of compounds such as kaempferol-3-sophoroside, kaempferol-3-O-β-D-glucoside, and galactoside, thereby enhancing the antioxidant capacity of the fruit. Furthermore, CD-mediated PDT induced the tricarboxylic acid cycle, providing sufficient energy to support the phenylpropanoid biosynthesis pathway. In conclusion, these findings provide the systems-level evidence that CD-PDT orchestrates a coordinated activation of primary and secondary metabolism in postharvest goji berries, establishing a mechanistic framework for preservation of horticultural products. Full article
Show Figures

Figure 1

20 pages, 769 KB  
Article
Phenolic Compounds from Hypericum cerastoides (Spach) N. Robson: Dereplication via UHPLC-HRMS/MS, Isolation, Identification, and Preliminary Biological Evaluation Focusing on Radical-Scavenging, Anti-α-Glucosidase, and Pro-Lipase Activities
by Zlatina Kokanova-Nedialkova, Yana Ilieva, Teodor Marinov and Paraskev T. Nedialkov
Metabolites 2025, 15(10), 643; https://doi.org/10.3390/metabo15100643 - 25 Sep 2025
Viewed by 644
Abstract
Background/Objectives: Hypericum cerastoides (Spach) N. Robson is a lesser-known species with potential pharmacological importance. This study aimed to profile phenolic compounds in its aerial parts and assess biological activities of isolated constituents, focusing on radical-scavenging, anti-α-glucosidase, and pro-lipase effects. Methods: Phenolic compounds [...] Read more.
Background/Objectives: Hypericum cerastoides (Spach) N. Robson is a lesser-known species with potential pharmacological importance. This study aimed to profile phenolic compounds in its aerial parts and assess biological activities of isolated constituents, focusing on radical-scavenging, anti-α-glucosidase, and pro-lipase effects. Methods: Phenolic compounds from H. cerastoides aerial parts were dereplicated via UHPLC-HRMS/MS. The structures of isolated compounds were determined using spectroscopic methods (1D and 2D NMR, UV, and HRMS-ESI). Radical-scavenging was evaluated by DPPH and ABTS assays; anti-α-glucosidase and pro-lipase activities were measured by LC-MS. Results: UHPLC-HRMS profiling of a hydroalcoholic extract tentatively identified and quantified 39 phenolic compounds, mainly flavonoids and hydroxycinnamic acid derivatives. Furthermore, two new phenolic compounds, namely hypercerastoside A (HC4) and hypercerastoside B (HC6), together with three known compounds, coumaroylquinic acid (HC1), myricetin-3-O-glycoside (HC2), and myricetin-3-O-galactoside (HC3), as well as two artifacts, namely methyl ester of chlorogenic acid (HC5) and hypercerastoside C (HC7), were isolated from the ethylacetate extract of the aerial parts of title plant. Compounds HC2, HC3, and HC5 displayed the highest radical-scavenging activity. The anti-α-glucosidase test showed that compounds HC1 (IC50 = 44 µM) and HC3 (IC50 = 206 µM) possessed similar activity to acarbose (IC50 = 206 µM). Myricetin glycosides HC2 and HC3 enhanced lipase activity fivefold at 200 µM. Conclusions: H. cerastoides is a promising source of bioactive phenolic compounds with significant radical-scavenging and enzyme-modulating activities. These preliminary findings support further exploration of its therapeutic potential, especially for oxidative stress-related disorders, type 2 diabetes, and cachexia. Full article
Show Figures

Graphical abstract

19 pages, 1195 KB  
Article
High-Voltage Electrical Discharge Extraction of Polyphenols from Winter Savory (Satureja montana L.): Antioxidant Assessment and Chemometric Interpretation
by Kristian Pastor, Nataša Nastić, Aleksandra Gavarić, Siniša Simić, Ante Lončarić, Marija Banožić, Krunoslav Aladić, Stela Jokić and Jelena Vladić
Plants 2025, 14(14), 2214; https://doi.org/10.3390/plants14142214 - 17 Jul 2025
Cited by 1 | Viewed by 796
Abstract
This study investigated the potential of high-voltage electrical discharge (HVED), as a green, non-thermal extraction technology, for recovering polyphenols from winter savory (Satureja montana L.). Key process parameters, including frequency (40, 70, 100 Hz) and extraction time (1, 5, 15, 30, 45 [...] Read more.
This study investigated the potential of high-voltage electrical discharge (HVED), as a green, non-thermal extraction technology, for recovering polyphenols from winter savory (Satureja montana L.). Key process parameters, including frequency (40, 70, 100 Hz) and extraction time (1, 5, 15, 30, 45 min), were optimized, using water as a solvent and maintaining a constant solid-to-liquid ratio of 1:100 g/mL. The extracts were characterized for total polyphenol content (TPC), total flavonoid content (TFC), and antioxidant activity (DPPH, ABTS, FRAP), while individual phenolics were quantified via HPLC-DAD. Multivariate chemometric analyses, including Pearson correlation, heatmap clustering, and principal component analysis (PCA), were employed to reveal relationships between extraction conditions, polyphenolic profiles, and antioxidant activities. The results showed strong correlations between TPC, TFC, and antioxidant activity, with compounds such as quercetin-3-D-galactoside, procyanidin A2, and rutin identified as key contributors. Among the tested conditions, extraction at 70 Hz for 45 min provided the highest polyphenol yield and bioactivity. The application of HVED demonstrated its potential as an efficient and environmentally friendly technique for obtaining phenolic-rich extracts. In addition, the use of chemometric tools provided useful insights for optimizing extraction conditions and understanding the contributions of specific compounds to bioactivity. These results support future applications in clean-label product development and contribute to broader efforts in sustainable ingredient production for the food, cosmetic, and nutraceutical sectors. Full article
(This article belongs to the Special Issue Challenges of Technology and Processing for Plant Extraction)
Show Figures

Figure 1

21 pages, 3863 KB  
Article
β-Galactosidase-Catalyzed Transglycosylation of Tyrosol: Substrates and Deep Eutectic Solvents Affecting Activity and Stability
by Alžbeta Koššuthová, Monika Antošová, Vladena Bauerová-Hlinková, Jacob A. Bauer and Milan Polakovič
Biomolecules 2025, 15(6), 801; https://doi.org/10.3390/biom15060801 - 31 May 2025
Cited by 1 | Viewed by 1494
Abstract
β-Galactosidase, a glycoside hydrolase enzyme, also possesses glycosyl transferase activity and can glycosylate various aglycones, including tyrosol, a phenylethanoid with antioxidant and health-promoting effects. This study examines the effect of lactose, tyrosol and deep eutectic solvents (DESs) as co-solvents on the stability and [...] Read more.
β-Galactosidase, a glycoside hydrolase enzyme, also possesses glycosyl transferase activity and can glycosylate various aglycones, including tyrosol, a phenylethanoid with antioxidant and health-promoting effects. This study examines the effect of lactose, tyrosol and deep eutectic solvents (DESs) as co-solvents on the stability and activity of Aspergillus oryzae β-galactosidase during the enzymatic synthesis of tyrosol β-d-galactoside (TG). The enzyme’s thermal stability was assessed using nanoDSF and circular dichroism spectroscopy, while the enzyme’s activity and specificity toward different glycosyl acceptors were investigated using the initial rate method. The effects of tyrosol and DESs on tyrosol galactoside synthesis over a 6 h period were also studied. Lactose and glycerol were found to stabilize the enzyme. Among the DESs tested, those containing betaine showed the highest stabilizing effect. The presence of DESs not only affected the overall enzyme activity but also changed the enzyme specificity, most frequently in favor of lactose hydrolysis. Components of DESs containing alcohol groups (polyols) also acted as transglycosylation acceptors. However, both glycerol and tyrosol were found to inhibit overall enzyme activity and TG synthesis. Overall, our findings provide new and valuable insights into the influence of reaction conditions on the stability and specificity of β-galactosidase. Full article
(This article belongs to the Section Enzymology)
Show Figures

Figure 1

18 pages, 12492 KB  
Article
Untargeted Metabolomics Reveals Key Differences Between Yak, Buffalo, and Cow Colostrum Based on UHPLC-ESI-MS/MS
by Yuzhuo Wang, Changhui Li, Jiaxiang Huang, Qingkun Zeng, Ling Li, Pan Yang, Pengjie Wang, Min Chu, Jie Luo, Fazheng Ren and Hao Zhang
Foods 2025, 14(2), 232; https://doi.org/10.3390/foods14020232 - 13 Jan 2025
Cited by 1 | Viewed by 1620
Abstract
Background: Colostrum, abundant in immunoglobulins and growth factors, plays a vital role in supporting immunity. Both yak and buffalo milk are characterized by their high protein and fat content. However, the metabolomic profiles of yak colostrum (YC), buffalo colostrum (BC), and bovine colostrum [...] Read more.
Background: Colostrum, abundant in immunoglobulins and growth factors, plays a vital role in supporting immunity. Both yak and buffalo milk are characterized by their high protein and fat content. However, the metabolomic profiles of yak colostrum (YC), buffalo colostrum (BC), and bovine colostrum (CC) remain largely unexplored. The objective of this study is to identify unique metabolites that may impact the nutritional value of colostrum. Methods: This study employed ultra-high performance liquid chromatography-electrospray ionization tandem mass spectrometry (UHPLC-ESI-MS/MS) for untargeted metabolomics analysis of YC, BC, and CC. Results: The analysis revealed 97, 70, and 75 differentially expressed metabolites in the YC-CC, BC-CC, and YC-BC comparisons, respectively. In comparison to CC, both YC and BC shared common features, including reduced choline levels and elevated O-acetylcarnitine. Moreover, metabolites such as 2-hydroxy-6-pentadecylbenzoic acid, DL-glycerol-1-phosphate, thiamine, L-carnitine, methyl β-D-galactoside, and uridine diphosphate (UDP) were identified as potential biomarkers for YC, while 21-deoxycortisol, D-synephrine, uridine, mannitol-1-phosphate, nonadecanoic acid, and perillic acid were specific to BC. Conclusions: YC has greater advantages in energy supply, antioxidant activity, immune regulation, and cell homeostasis, and BC holds unique significance in physical development and energy balance regulation. These findings provide valuable insights, enabling the selection of unique bioactive metabolites to develop targeted functional foods from colostrum, catering to diverse nutritional needs. Full article
(This article belongs to the Topic Advances in Animal-Derived Non-Cow Milk and Milk Products)
Show Figures

Graphical abstract

15 pages, 3167 KB  
Article
The Effect of High-Pressure Processing on the Copigmentation and Storage Stability of Polyphenols with Anthocyanin Monomers
by Yuxuan Sun, Fang Huang, Yan Chen, Nan Ning, Gang Hao and Xiufang Bi
Foods 2024, 13(23), 3756; https://doi.org/10.3390/foods13233756 - 23 Nov 2024
Cited by 5 | Viewed by 2369
Abstract
This study aims to determine the effect of different high-pressure processing (HPP) conditions (100 MPa/300 MPa/500 MPa; 2 min/4 min/6 min) on copigmentation, specifically between chlorogenic acid (CA), epicatechin (Epi), gallic acid (GA), malvidin-3-O-galactoside (Mv-3-O-gal), and malvidin-3-O-arabinoside (Mv-3-O-ara), as well as the storage [...] Read more.
This study aims to determine the effect of different high-pressure processing (HPP) conditions (100 MPa/300 MPa/500 MPa; 2 min/4 min/6 min) on copigmentation, specifically between chlorogenic acid (CA), epicatechin (Epi), gallic acid (GA), malvidin-3-O-galactoside (Mv-3-O-gal), and malvidin-3-O-arabinoside (Mv-3-O-ara), as well as the storage stability of the copigmentation solutions. The results showed that the influence of different HPP treatment conditions on copigmentation was not significant. HPP treatment did not significantly affect the λmax, peak absorption, color parameters, and Mv-3-O-gal anthocyanin content when applied alone or in combination with CA and Epi. However, the color intensity and a* value of Mv-3-O-gal with GA decreased by 3.2% (p < 0.05). The absorption peak, color, and content of Mv-3-O-ara were not affected by HPP alone or during copigmentation with CA, Epi, and GA. In addition, CA had the best effect on the co-coloring of Mv-3-O-gal, while GA was more successful in affecting Mv-3-O-ara during the storage period. Molecular dynamics simulations indicated that the aromatic ring of CA was closest to the A-C plane of Mv-3-O-gal (3.70 Å), resulting in a closer π-π stacking distance and higher bond energy. The favorable impact of GA on Mv-3-O-ara was because the A-C plane aromatic ring of Mv-3-O-ara and the aromatic D ring of GA formed “sandwich” stacking. The results indicated that combining HPP with polyphenols improved color and could be used to process raw materials containing malvidin, such as blueberries. Full article
Show Figures

Figure 1

16 pages, 5266 KB  
Article
Integrated Analyses of Metabolome and RNA-seq Data Revealing Flower Color Variation in Ornamental Rhododendron simsii Planchon
by Zhiliang Li, Siduo Xu, Hongmei Wu, Xuchun Wan, Hanhan Lei, Jiaojun Yu, Jun Fu, Jialiang Zhang and Shuzhen Wang
Genes 2024, 15(8), 1041; https://doi.org/10.3390/genes15081041 - 7 Aug 2024
Cited by 3 | Viewed by 1824
Abstract
Rhododendron simsii Planchon is an important ornamental species in the northern hemisphere. Flower color is an important objective of Rhododendron breeding programs. However, information on anthocyanin synthesis in R. simsii is limited. In this research, the regulatory mechanism of anthocyanin biosynthesis in R. [...] Read more.
Rhododendron simsii Planchon is an important ornamental species in the northern hemisphere. Flower color is an important objective of Rhododendron breeding programs. However, information on anthocyanin synthesis in R. simsii is limited. In this research, the regulatory mechanism of anthocyanin biosynthesis in R. simsii was performed through the integrated analysis of metabolome and RNA-seq. A total of 805 and 513 metabolites were screened by positive and negative ionization modes, respectively, In total, 79 flavonoids contained seven anthocyanidins, 42 flavanones, 10 flavans, 13 flavones, and seven flavonols. Methylated and glycosylated derivatives took up the most. Differentially accumulated metabolites were mainly involved in “flavone and flavonol biosynthesis”, “cyanoamino acid metabolism”, “pyrimidine metabolism”, and “phenylalanine metabolism” pathways. For flavonoid biosynthesis, different expression of shikimate O-hydroxycinnamoyltransferase, caffeoyl-CoA O-methyltransferase, flavonoid 3′-monooxygenase, flavonol synthase, dihydroflavonol 4-reductase/flavanone 4-reductase, F3′5′H, chalcone synthase, leucoanthocyanidin reductase, and 5-O-(4-coumaroyl)-D-quinate 3′-monooxygenase genes ultimately led to different accumulations of quercetin, myricetin, cyanidin, and eriodictyol. In flavone and flavonol biosynthesis pathway, differential expression of F3′5′H, flavonoid 3′-monooxygenase and flavonol-3-O-glucoside/galactoside glucosyltransferase genes led to the differential accumulation of quercetin, isovitexin, and laricitrin. This research will provide a biochemical basis for further modification of flower color and genetic breeding in R. simsii and related Rhododendron species. Full article
(This article belongs to the Special Issue Molecular Genetics and Multi-omics in Medicinal Plants)
Show Figures

Figure 1

16 pages, 1135 KB  
Article
Saponin and Phenolic Composition and Assessment of Biological Activities of Saponaria officinalis L. Root Extracts
by Despina Charalambous, Michalis Christoforou, Krystallo Christou, Melina Christou, Antonis Ververis, Marios Andreou, Kyproula Christodoulou, Andrie Koutsoulidou, Christoforos Papachrysostomou and Maria Pantelidou
Plants 2024, 13(14), 1982; https://doi.org/10.3390/plants13141982 - 19 Jul 2024
Cited by 7 | Viewed by 3494
Abstract
The purpose of this study was to identify the saponin and phenolic components in root extracts of Saponaria officinalis, a widespread species, found in Cyprus. A total of six major saponins, including gypsogenin and gypsogenic acid derivatives, as well as saponariosides C, [...] Read more.
The purpose of this study was to identify the saponin and phenolic components in root extracts of Saponaria officinalis, a widespread species, found in Cyprus. A total of six major saponins, including gypsogenin and gypsogenic acid derivatives, as well as saponariosides C, D, and E, were identified using UHPLC/Q-TOF-MS analysis, with gypsogenin derivatives being the most common saponins detected through quantitative analysis. A total of six phenolic compounds were also identified, including rutin, quercetin galactoside, syringic acid, apigenin, protocatechuic, and vanillic acid. In addition to their saponin and phenolic contents, the root extracts were prepared through different extraction methods, and their biological activity was assessed. All samples demonstrated antioxidant capacity, as well as antibacterial activity, against four bacterial strains (Escherichia coli, Staphylococcus aureus, Enterococcus faecalis, and Salmonella enteritidis), with the acetone extract presenting higher susceptibility. The evaluation of anticancer activity in A375 (human malignant melanoma), HeLa (human cervical epithelioid carcinoma), and HaCaT (healthy human keratinocytes) cell lines revealed that the acetone extract of S. officinalis extract demonstrated a significant inhibitory effect on the proliferation of A375 cells in a concentration-dependent manner. None of the extracts demonstrated anti-neurotoxic potential against Aβ25–35 cytotoxic peptides. The results of this study support previous findings that reveal that the Saponaria species are an excellent natural source of biologically active compounds with antioxidant, antimicrobial, and anticancer properties. Full article
(This article belongs to the Special Issue Isoprenoids: Metabolic Mechanisms, Bioactivity and Application)
Show Figures

Figure 1

15 pages, 1487 KB  
Article
The Difference in Serum Metabolomic Profiles between the Good and Poor Outcome Groups at 3 Months in the Early and Late Phases of Aneurysmal Subarachnoid Hemorrhage
by Brigitta Orban, Roland Tengölics, Laszlo Zavori, Diana Simon, Szabina Erdo-Bonyar, Tihamer Molnar, Attila Schwarcz and Peter Csecsei
Int. J. Mol. Sci. 2024, 25(12), 6597; https://doi.org/10.3390/ijms25126597 - 15 Jun 2024
Cited by 1 | Viewed by 1925
Abstract
We aimed to investigate the characteristics of serum metabolomics in aneurysmal subarachnoid hemorrhage patients (aSAH) with different 3-month outcomes (good = modified Rankin score: 0–3 vs. poor = mRS 4–6). We collected serum samples from 46 aSAH patients at 24 (D1) and 168 [...] Read more.
We aimed to investigate the characteristics of serum metabolomics in aneurysmal subarachnoid hemorrhage patients (aSAH) with different 3-month outcomes (good = modified Rankin score: 0–3 vs. poor = mRS 4–6). We collected serum samples from 46 aSAH patients at 24 (D1) and 168 (D7) hours after injury for analysis by liquid chromatography-mass spectrometry. Ninety-six different metabolites were identified. Groups were compared using multivariate (orthogonal partial least squares discriminant analysis), univariate, and receiving operator characteristic (ROC) methods. We observed a marked decrease in serum homocysteine levels at the late phase (D7) compared to the early phase (D1). At both D1 and D7, mannose and sorbose levels were notably higher, alongside elevated levels of kynurenine (D1) and increased 2-hydroxybutyrate, methyl-galactoside, creatine, xanthosine, p-hydroxyphenylacetate, N-acetylalanine, and N-acetylmethionine (all D7) in the poor outcome group. Conversely, levels of guanidinoacetate (D7) and several amino acids (both D1 and D7) were significantly lower in patients with poor outcomes. Our results indicate significant changes in energy metabolism, shifting towards ketosis and alternative energy sources, both in the early and late phases, even with adequate enteral nutrition, particularly in patients with poor outcomes. The early activation of the kynurenine pathway may also play a role in this process. Full article
(This article belongs to the Section Molecular Pathology, Diagnostics, and Therapeutics)
Show Figures

Figure 1

10 pages, 1333 KB  
Article
Characterization and Quantitation of Anthocyanins of the Pigmented Tea Cultivar TRI 2043 (Camellia sinensis L.) from Sri Lanka
by Philipp Hopfstock, Pitumpe Appuhamilage Nimal Punyasiri, Mats Kiene, Jeevan Dananjava Kottawa-Arachchi, Recep Gök and Peter Winterhalter
Separations 2024, 11(5), 157; https://doi.org/10.3390/separations11050157 - 16 May 2024
Cited by 7 | Viewed by 2975
Abstract
Tea leaves are rich in diverse bioactive compounds. The tea accession TRI 2043 is unique due to its pigmented leaves caused by anthocyanins, clonal origin, resistance to blister blight disease, and high pubescence density. Because of its peculiarity, TRI 2043 is used to [...] Read more.
Tea leaves are rich in diverse bioactive compounds. The tea accession TRI 2043 is unique due to its pigmented leaves caused by anthocyanins, clonal origin, resistance to blister blight disease, and high pubescence density. Because of its peculiarity, TRI 2043 is used to produce high-quality silver tip tea, a premium type of tea that commands high prices. This study was carried out to clarify and elucidate the types of anthocyanins in this particular accession. Four different anthocyanin species were identified and quantitated as cyanidin-3-O-β-d-galactoside and delphinidin-3-O-β-d-galactoside equivalents for leaf blades and stems of the cultivar TRI 2043. The characterization was performed by comparison with commercially available reference substances and further confirmed using ion mobility high-resolution time-of-flight-mass spectrometry (IMS-HRTOF-MS). Quantitation was carried out using ultra-high-performance liquid chromatography ultraviolet–visible detection (UHPLC-UV-vis) with cyanidin-3-O-β-d-glucoside as an internal standard. E- and Z-geometric isomers of 6-p-coumaroyl derivates of delphinidin and cyanidin-3-O-β-d-galactopyranosides were observed, and collision cross section (CCS) values were determined for all four different anthocyanidin species. The content of anthocyanins in leaf blades of cultivar TRI 2043 was 856.32 ± 41.56 µg/g dry weight, with cyanidin being the more abundant anthocyanin (69.8%). Conversely, the stem material contained an anthocyanin amount of 459.5 ± 44.7 µg/g dry weight, with a higher content of delphinidin (69.6%). In summary, an enrichment strategy using analytical membrane chromatography was established to fully elucidate and quantify the anthocyanin profile of plant samples such as the special tea variety TRI 2043. Full article
(This article belongs to the Special Issue Bioactive Compounds in Foods: Separation, Extraction and Application)
Show Figures

Figure 1

12 pages, 1213 KB  
Article
Insights into the Bioactive Composition, Antioxidant Properties and In Vitro Cell Effects of Disphyma crassifolium
by Ana Margarida Silva, Manuela M. Moreira, Filipa Teixeira, Ricardo Ferraz, Miguel Salazar, Cristina Delerue-Matos and Francisca Rodrigues
Foods 2024, 13(8), 1219; https://doi.org/10.3390/foods13081219 - 17 Apr 2024
Cited by 2 | Viewed by 1922
Abstract
Disphyma crassifolium, commonly known as sea fingers, is a halophyte plant recently introduced in gourmet cuisine. The present study aims to extract the bioactive compounds of D. crassifolium using ultrasound-assisted extraction and employing green solvents (water and ethanol). The antioxidant/antiradical activities, scavenging [...] Read more.
Disphyma crassifolium, commonly known as sea fingers, is a halophyte plant recently introduced in gourmet cuisine. The present study aims to extract the bioactive compounds of D. crassifolium using ultrasound-assisted extraction and employing green solvents (water and ethanol). The antioxidant/antiradical activities, scavenging capacity against reactive species, phenolic profile, and intestinal effects were evaluated. The highest total phenolic (53.13 mg of gallic acid equivalent (GAE)/g on dry weight (dw)) and flavonoid contents (18.98 mg of catechin equivalent (CE)/g dw) as well as antioxidant (149.69 µmol of ferrous sulphate equivalent (FSE)/g dw) and antiradical capacities (9.37 mg of ascorbic acid equivalent (AAE)/g dw) were achieved for the alcoholic extract. Moreover, the alcoholic extract exhibited an efficient uptake of HOCl (IC50 = 1.97 µg/mL) and ROO (0.34 μmol of Trolox equivalent (TE)/mg dw). A total of 34 phenolic compounds were identified in the extracts, with flavonols (isorhamnetin-3-O-rutinoside, quercetin-3-O-galactoside, and myricetin), flavanols (catechin), and phenolic acids (gallic and ellagic acids) being the principal classes. The intestinal cell viability assays attested that the alcoholic extract presented the lowest IC50 values (289.82 and 35.77 µg/mL for HT29-MTX and Caco-2), showing probable anticancer activity. These results emphasize the potential of D. crassifolium as a nutraceutical ingredient. Full article
(This article belongs to the Section Plant Foods)
Show Figures

Graphical abstract

16 pages, 20295 KB  
Article
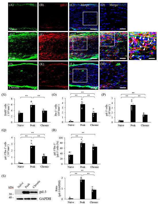
Galectin-3 Plays a Role in Neuroinflammation in the Visual Pathway in Experimental Optic Neuritis
by Masako Funaki, Junko Nio-Kobayashi, Ryoji Suzuki and Yoshio Bando
Cells 2024, 13(7), 612; https://doi.org/10.3390/cells13070612 - 31 Mar 2024
Cited by 6 | Viewed by 3175
Abstract
Multiple sclerosis (MS) is an inflammatory demyelinating disease of the central nervous system (CNS) featuring numerous neuropathologies, including optic neuritis (ON) in some patients. However, the molecular mechanisms of ON remain unknown. Galectins, β-galactoside-binding lectins, are involved in various pathophysiological processes. We previously [...] Read more.
Multiple sclerosis (MS) is an inflammatory demyelinating disease of the central nervous system (CNS) featuring numerous neuropathologies, including optic neuritis (ON) in some patients. However, the molecular mechanisms of ON remain unknown. Galectins, β-galactoside-binding lectins, are involved in various pathophysiological processes. We previously showed that galectin-3 (gal-3) is associated with the pathogenesis of experimental autoimmune encephalomyelitis (EAE), an animal model of MS. In the current study, we investigated the expression of gal-3 in the visual pathway in EAE mice to clarify its role in the pathogenesis of ON. Immunohistochemical analysis revealed upregulation of gal-3 in the visual pathway of the EAE mice during the peak stage of the disease, compared with naïve and EAE mice during the chronic stage. Gal-3 was detected mainly in microglia/macrophages and astrocytes in the visual pathway in EAE mice. In addition, gal-3+/Iba-1+ cells, identified as phagocytic by immunostaining for cathepsin D, accumulated in demyelinating lesions in the visual pathway during the peak disease stage of EAE. Moreover, NLRP3 expression was detected in most gal-3+/Iba-1+ cells. These results strongly suggest that gal-3 regulates NLRP3 signaling in microglia/macrophages and neuroinflammatory demyelination in ON. In astrocytes, gal-3 was expressed from the peak to the chronic disease stages. Taken together, our findings suggest a critical role of gal-3 in the pathogenesis of ON. Thus, gal-3 in glial cells may serve as a potential therapeutic target for ON. Full article
(This article belongs to the Section Cellular Neuroscience)
Show Figures

Figure 1

Back to TopTop