Sign in to use this feature.

Years

Between: -

Subjects

remove_circle_outline
remove_circle_outline
remove_circle_outline
remove_circle_outline
remove_circle_outline
remove_circle_outline
remove_circle_outline
remove_circle_outline
remove_circle_outline

Journals

Article Types

Countries / Regions

Search Results (38)

Search Parameters:
Keywords = chromium−containing soil

Order results
Result details
Results per page
Select all
Export citation of selected articles as:
19 pages, 2441 KB  
Article
Assessment of Heavy Metal Accumulation in Wastewater–Receiving Soil–Exotic and Indigenous Vegetable Systems and Its Potential Health Risks: A Case Study from Blantyre, Malawi
by Chimwemwe Chiutula, Andrew G. Mtewa, Amon Abraham, Richard Lizwe Steven Mvula, Alfred Maluwa, Fasil Ejigu Eregno and John Njalam’mano
Int. J. Environ. Res. Public Health 2025, 22(11), 1614; https://doi.org/10.3390/ijerph22111614 - 23 Oct 2025
Viewed by 634
Abstract
Urban and peri-urban farmers in Malawi increasingly use treated and untreated wastewater for vegetable production, but little is known about the extent of heavy metal accumulation in both exotic and indigenous vegetables, particularly with respect to differences between edible tissues (leaves vs. stems). [...] Read more.
Urban and peri-urban farmers in Malawi increasingly use treated and untreated wastewater for vegetable production, but little is known about the extent of heavy metal accumulation in both exotic and indigenous vegetables, particularly with respect to differences between edible tissues (leaves vs. stems). This study addresses this gap by measuring the concentrations of cadmium (Cd), chromium (Cr), lead (Pb), zinc (Zn), and copper (Cu) in wastewater, soils, and six vegetables including three exotic and three indigenous irrigated with effluent from the Soche Wastewater Treatment Plant in Blantyre. Metal concentrations were determined using Atomic Absorption Spectrophotometry. Wastewater contained Zn (0.01 ± 0.001 mg/L) and Cu (0.02 ± 0.018 mg/L), both below World Health Organization (WHO) and Malawi Bureau of Standards (MBS) limits (Zn: 0.2 mg/L; Cu: 2 mg/L), while Cd, Cr, and Pb were below detection limit. In soils, Zn reached 56.4 ± 0.5 mg/kg, exceeding the WHO limit of 36 mg/kg; other metals remained within WHO permissible values. Vegetables showed species- and tissue-specific variation in metal accumulation: Cr reached 4.65 mg/kg in Cucurbita moschata stems, Cd up to 0.31 mg/kg in Amaranthus retro-flexus leaves, and Pb up to 4.09 mg/kg in Brassica rapa stems—all above FAO/WHO permissible limits (2.3, 0.2, and 0.3 mg/kg, respectively). Duncan’s post hoc analysis confirmed significant differences (p < 0.05) across matrices and plant parts, with leaves generally accumulating more Zn and Cu than stems. Principal component analysis (PCA) revealed that Zn, Cu, Cr, and Pb in the wastewater-soil-vegetable system largely share a common source, likely wastewater effluent and historical soil contamination, while Cd showed a more sporadic distribution, highlighting differential accumulation pathways. Health risk assessments revealed high Health Risk Index (HRI) values, with Brassica rapa stems (HRI = 92.3) and Brassica rapa subsp. chinensis leaves (HRI = 82.2) exceeding the safe threshold (HRI > 1), indicating potential chronic risks. This study reveals potential health risks associated with wastewater irrigation due to heavy metal accumulation in edible vegetables, and therefore recommends further research on metal speciation, seasonal variation, and bioaccumulation at different crop growth stages. Full article
Show Figures

Figure 1

43 pages, 3450 KB  
Article
Analysis of Technologies for the Reclamation of Illegal Landfills: A Case Study of the Relocation and Management of Chromium and Arsenic Contamination in Łomianki (Poland)
by Janusz Sobieraj and Dominik Metelski
Sustainability 2025, 17(7), 2796; https://doi.org/10.3390/su17072796 - 21 Mar 2025
Cited by 2 | Viewed by 2465
Abstract
The reclamation of illegal landfills poses a significant threat to the environment. An example of such a case is Łomianki near Warsaw, where an illegal landfill contained alarming levels of arsenic and chromium, posing a potential risk to the health of local residents [...] Read more.
The reclamation of illegal landfills poses a significant threat to the environment. An example of such a case is Łomianki near Warsaw, where an illegal landfill contained alarming levels of arsenic and chromium, posing a potential risk to the health of local residents due to the possibility of these metals contaminating a nearby drinking water source. Initial geochemical tests revealed high concentrations of these metals, with chromium reaching up to 24,660 mg/kg and arsenic up to 10,350 mg/kg, well above international environmental standards. This study presents effective reclamation strategies that can be used in similar situations worldwide. The reclamation allowed this land to be used for the construction of the M1 shopping center while minimizing environmental hazards. The study is based on a case study of the reclamation of this illegal landfill. The methods used in this project included the relocation of approximately 130,000 m3 of hazardous waste to a nearby site previously used for sand mining. Bentonite mats and geotextiles were used to prevent the migration of contaminants into the groundwater. The waste was layered with sand to assist in the structural stabilization of the site. In addition, proper waste segregation and drainage systems were implemented to manage water and prevent contamination. Eight years after the reclamation, post-remediation soil surveys showed significant improvements in soil quality and structural stability. Specifically, the Proctor Compaction Index (IS) increased from an estimated 0.5–0.7 (for uncontrolled slope) to 0.98, indicating a high degree of compaction and soil stability, while arsenic and chromium levels were reduced by 98.4% and 98.1%, respectively. Reclamation also significantly reduced permeability and settlement rates, further improving the site’s suitability for construction. The cost-benefit analysis showed a cost saving of 37.7% through local waste relocation compared to off-site disposal, highlighting the economic efficiency and environmental benefits. The main conclusions of this study are that land reclamation effectively reduced environmental hazards; innovative solutions, such as bentonite mats, advanced waste sorting, geotextiles, and drainage systems, improved environmental quality; and the Łomianki case serves as a model for sustainable waste management practices. Full article
(This article belongs to the Section Sustainable Engineering and Science)
Show Figures

Figure 1

13 pages, 4078 KB  
Article
An Engineered Yeast Expressing an Artificial Heavy Metal-Binding Protein Enhances the Phytoremediation of Alum Mine Soils
by Wenming Wang, Liling Xie, Lin Zhao and Qilin Yu
Microorganisms 2025, 13(3), 612; https://doi.org/10.3390/microorganisms13030612 - 7 Mar 2025
Viewed by 1110
Abstract
Alum mining leads to significant heavy metal and acid pollution within soils. Phytoremediation is a common strategy used to treat alum mine soils, but its efficiency is frequently compromised by the alum-mining-induced impairment of plant growth. To improve the strength of plants against [...] Read more.
Alum mining leads to significant heavy metal and acid pollution within soils. Phytoremediation is a common strategy used to treat alum mine soils, but its efficiency is frequently compromised by the alum-mining-induced impairment of plant growth. To improve the strength of plants against mine pollution, this study constructed the artificial yeast strain ScHB (heavy metal-binding protein-containing Saccharomyces cerevisiae) expressing the de novo designed protein HBGFP (heavy metal-binding green fluorescence protein) and investigated its effect on the phytoremediation of alum mine soils with soil physiochemical assays and heavy metal quantification. This protein was composed of an N-terminal signal peptide, an HB (heavy metal-binding) domain, and a GFP (green fluorescence protein) domain, as well as a C-terminal glycolphosphatidylinositol-anchoring fragment. The exposure of the HBGFP on the ScHB surface increased the growth rate of the yeast cells and enhanced cadmium capture from the cadmium-containing medium. After culturing Medicago sativa in the alum mine soils for 30 days, ScHB remarkably increased the plants’ average height from 17.5 cm to 27.9 cm and their biomass from 3.03 g/plant to 4.35 g/plant, as well as increasing the accumulation of antioxidant agents in the plants. Moreover, the ScHB cells strongly improved the soil quality, with an increase in the soil pH values from 5.47 to 6.21 to 6.9, and increased the levels of soil organic matter, total nitrogen, available phosphorus, and living bacteria. Furthermore, ScHB efficiently improved the plants’ abilities to remove soil heavy metals, decreasing the levels of cadmium, lead, chromium, and copper by 90%, 86%, 97%, and 88%, respectively. This study developed a genetic engineering method to improve the efficiency of phytoremediation against pollution from alum mining. Full article
(This article belongs to the Special Issue Advances on Molecular Microbial Ecology)
Show Figures

Figure 1

15 pages, 7687 KB  
Article
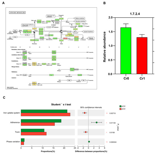
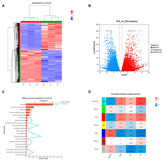
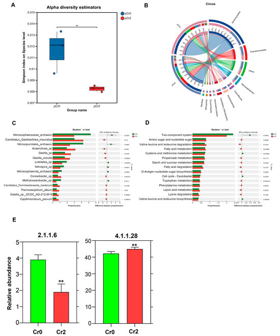
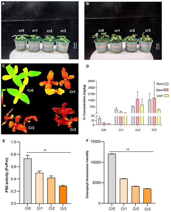
Chromium Pollution and Mitigation in a Sunflower Farmland System
by Renjing Yu, Liyan Yang, Huan Yu, Shuangzhe Li, Lin Wang and Yanbin Yin
Agronomy 2025, 15(2), 464; https://doi.org/10.3390/agronomy15020464 - 13 Feb 2025
Viewed by 1306
Abstract
Chromium is a major heavy metal pollutant that affects the health of both plants and animals. In this study, sunflower seedlings were treated with K2Cr7O4 containing 50, 100, and 250 mg of pure chromium per kilogram of soil. [...] Read more.
Chromium is a major heavy metal pollutant that affects the health of both plants and animals. In this study, sunflower seedlings were treated with K2Cr7O4 containing 50, 100, and 250 mg of pure chromium per kilogram of soil. It was found that the chromium was absorbed by the roots and transported within plant tissues to the stems and leaves. Chromium affected sunflower photosynthesis, seen in increased the Fv/Fm values as the chromium concentration rose. Metagenomic sequencing of rhizosphere microbial communities after treatment with 100 mg/kg pure chromium indicated that the rhizosphere microorganisms were resistant to chromium exposure; chromium was found to promote dopamine secretion and chromium complexation by the microorganisms. In addition, chromium was found to reduce microbial production of N2O reductase and increase the emission of the greenhouse gas N2O. In addressing the problem of chromium pollution in sunflower farmland, Bacillus sp. strain C8 was isolated and shown to effectively reduce soil chromium contents and chromium absorption by sunflower, thereby reducing the adverse effects of the metal. Furthermore, a gene associated with chromium resistance, LOC118480906, was identified by transcriptome sequencing of sunflower plants. In conclusion, the findings denonstrate: (1) the effect of chromium exposure on sunflower growth and development of sunflower; (2) the ecological effects of chromium exposure on sunflower farmland; (3) the regulation of soil microbes and the identification of resistance associated genes are effective ways to reduce chromium pollution. Full article
(This article belongs to the Section Farming Sustainability)
Show Figures

Figure 1

27 pages, 6768 KB  
Article
Complex Study of Settlements Dating from the Paleolithic to Medieval Period in the Ural Mountains on the Border of Europe and Asia
by Valentina Prikhodko, Nikita Savelev, Vyacheslav Kotov, Sergey Nikolaev, Evgeny Ruslanov, Mikhail Rumyantsev and Elena Manakhova
Geosciences 2025, 15(1), 31; https://doi.org/10.3390/geosciences15010031 - 16 Jan 2025
Cited by 1 | Viewed by 1711
Abstract
Soil, geochemical, microbiological, and archeological studies were conducted at eight settlements dating from the Paleolithic to Late Medieval and Modern Ages near the southern Trans-Urals Mountains, Russia. The forest-steppe landscapes, rivers, and abundant mineral resources have attracted people to the region since ancient [...] Read more.
Soil, geochemical, microbiological, and archeological studies were conducted at eight settlements dating from the Paleolithic to Late Medieval and Modern Ages near the southern Trans-Urals Mountains, Russia. The forest-steppe landscapes, rivers, and abundant mineral resources have attracted people to the region since ancient times. Cultural layers (CLs) are marked by finds of ceramics fragments, animal bones, stone, and metal tools. The properties of CLs include close-to-neutral pH, being well structured, the absence of salinity, enrichment with exchangeable calcium, and anthropogenic phosphorus (0.2–0.4%). The majority of CLs start at a depth of 3–25 cm, extend to 40–60 cm, and contain 6–10% organic carbon (Corg) in the 0–20 cm layer, reflecting carbon input from modern-day processes. At the Ishkulovo site (0.6–0.8 ka BP), Corg decreases to 1.3% because the CL is below 80 cm, and in the absence of fresh organic material input, carbon has been mineralized. The proximity of sites to deposits of copper, chromium, zinc, and manganese in the Ural Mountains creates natural high-content anomalies in the region, as indicated by their abundance in soils and parent rocks. In the past, these elements were also released into CLs from metal products, ceramic fragments, and raw materials used in their manufacture. The sites are quite far (18–60 km) from the Magnitogorsk Metallurgical plant, but industrial stockpiles of S (technogenic coefficient—Ct 30–87%), and, less often, Cr, Mn, and Sr (Ct 30–40%) accumulated in surface layers. These three factors have led to the concentration of pollutants of the first (arsenic, chromium, lead, and zinc) and second (cobalt, copper, and nickel) hazard classes at CLs, often in quantities 2–5 times higher than values for parent materials and geosphere average content (“Clarke” value), and, and less often, more than the allowable content for human health. This may have influenced their health and behavioral functions. Due to the above properties, chernozems have a high buffering capacity and a strong bond with heavy metals. Therefore, no inhibition of microbes was observed. The microbial biomass of the 0–10 cm layer is high, 520–680 µg C/g, and microbes cause the emission of 1.0 C-CO2 µg/g of soil per hour. During the ancient settlements’ development, a favorable paleoclimate was noted based on the data cited. This contributed to the spread of productive paleolandscapes, ensuring the development of domestic cattle breeding and agriculture. Full article
Show Figures

Figure 1

27 pages, 6017 KB  
Article
How Landscapes and History Shape Copper in Vineyard Soils: Example of Fruška Gora Region, Serbia
by Irina Andreeva, Valeria Gabechaya, Dmitriy Morev, Miljan Samardžić, Zoran Galić and Alexis Yaroslavtsev
Land 2025, 14(1), 96; https://doi.org/10.3390/land14010096 - 6 Jan 2025
Cited by 1 | Viewed by 1449
Abstract
Vineyards are distinctive agroecosystems heavily influenced by local natural factors and traditional management practices, with significant implications for the quality and quantity of grape production. This study investigated the ecological impact of copper-containing fungicides on the accumulation and distribution of copper, manganese, chromium, [...] Read more.
Vineyards are distinctive agroecosystems heavily influenced by local natural factors and traditional management practices, with significant implications for the quality and quantity of grape production. This study investigated the ecological impact of copper-containing fungicides on the accumulation and distribution of copper, manganese, chromium, and cobalt in the upper soil horizons of vineyards of varying ages in the Fruška Gora region, Serbia. The results indicated a marked difference in total copper content across vineyards, with the oldest vineyard exhibiting levels 6.9 times above the regulatory limit. Factor analysis delineated a strong correlation between copper accumulation and vineyard age while also highlighting the influence of landscape morphology on the spatial distribution of heavy metals. The findings suggest that copper accumulation is primarily related to agricultural practices, particularly the duration of fungicide application, while the distribution of other heavy metals is more closely associated with topographic features. The novelty of our research lies in the fact that we have shown that the assessment of copper accumulation in soil in vineyard ecosystems should take into account not only viticultural practices but also the history of land use and the landscape characteristics of the area. Full article
Show Figures

Figure 1

15 pages, 6822 KB  
Article
Application of Carboxymethyl Cellulose (CMC)-Coated Nanoscale Zero-Valent Iron in Chromium-Containing Soil Remediation
by Bo Zhang, Jiani Zhan, Jiaqi Fan, Bohong Zhu, Weili Shen, Shiwei Zhang, Weiting Li, Zhaohui Li and Fanjun Zeng
Clean Technol. 2024, 6(4), 1610-1624; https://doi.org/10.3390/cleantechnol6040078 - 11 Dec 2024
Viewed by 1731
Abstract
Nanofine zero−valent iron (nZVI) is a new, eco−friendly material with strong reducing and adsorbent properties that can be used to clean up heavy metal−affected soils. Herein, nZVI encapsulated with carboxymethyl cellulose (CMC−nZVI) is synthesized via an aqueous−phase reduction technique and subsequently deployed to [...] Read more.
Nanofine zero−valent iron (nZVI) is a new, eco−friendly material with strong reducing and adsorbent properties that can be used to clean up heavy metal−affected soils. Herein, nZVI encapsulated with carboxymethyl cellulose (CMC−nZVI) is synthesized via an aqueous−phase reduction technique and subsequently deployed to evaluate its effectiveness in Cr(VI) soil remediation. The characterization analysis used SEM−EDS, XRD, XPS, and LSV to determine the relevant properties of the material. The results show that at an initial Cr(VI) concentration of 169.5 mg·kg−1, 93.2% of Cr(VI) was removed from the soil after 10 h of treatment with CMC−nZVI at pH 3.3. The kinetic analysis showed that CMC−nZVI had the maximum equilibrium adsorption capacity for removing Cr(VI) from soil at 105.3 mg·g−1. This followed a pseudo−second−order kinetic model. The study shows that CMC−nZVI converts Cr(VI) to Cr(III), which forms complexes with Fe(III) ions in the presence of hydroxide ions (OH) to form a highly stable compound that eventually adsorbs into the nanomaterial’s surface for efficient removal. Full article
Show Figures

Graphical abstract

17 pages, 3230 KB  
Article
Chemical Composition of Clay Soil Analysis and Potential Health Risks: Experimental Study in Tshwane District, Gauteng Province
by Mohora Feida Malebatja, Moreoagae Bertha Randa, Mathildah Mpata Mokgatle and Oluwafemi Omoniyi Oguntibeju
Appl. Sci. 2024, 14(19), 9152; https://doi.org/10.3390/app14199152 - 9 Oct 2024
Cited by 2 | Viewed by 3357
Abstract
The practise of geophagy is common amongst women of childbearing age from different geographic locations, including South Africa, regardless of their social and economic status such as their level of education, race, marital status, income or occupation. This study aimed to examine the [...] Read more.
The practise of geophagy is common amongst women of childbearing age from different geographic locations, including South Africa, regardless of their social and economic status such as their level of education, race, marital status, income or occupation. This study aimed to examine the women of childbearing age in Tshwane District, Gauteng Province, South Africa. An experimental study was conducted at the laboratory to examine the chemical composition of clay soil ingested by geophagic women of childbearing age. Thirty-nine clay soil samples were collected from study participants attending antenatal care services and family planning at public healthcare facilities of Tshwane District, Gauteng Province, and subjected to geochemical analysis. The concentrations of vanadium, manganese, chromium, and barium were detected in quantities exceeding 100 mg/kg in almost all samples. Cadmium, mercury and silver were detected in low concentrations below 1 mg/kg in all samples. The practice of geophagy amongst women of childbearing age has been reported to be associated with detrimental health outcomes and risks such as iron deficiency anaemia, constipation, shortness of breath, maternal and childhood mortalities and morbidities, neurological and central nervous system disorder, death, appendicitis, cancers, teratogenic risks, and ulcers. The chemical composition of clay soil eaten by geophagic women of childbearing age contains potentially harmful substances, thus the practise of geophagy is toxic and should be discouraged to protect public health. Full article
Show Figures

Figure 1

21 pages, 2048 KB  
Article
Monitoring of Metal(loid)s Using Brachiaria decumbens Stapf Leaves along a Highway Located Close to an Urban Region: Health Risks for Tollbooth Workers
by Ademir da Silva Alves Junior, Marta Aratuza Pereira Ancel, Diego Azevedo Zoccal Garcia, Elaine Silva de Pádua Melo, Rita de Cássia Avellaneda Guimarães, Karine de Cássia Freitas, Danielle Bogo, Priscila Aiko Hiane, Marcelo Luiz Brandão Vilela and Valter Aragão do Nascimento
Urban Sci. 2024, 8(3), 128; https://doi.org/10.3390/urbansci8030128 - 29 Aug 2024
Cited by 3 | Viewed by 1338
Abstract
Studies on tollbooth workers involving the concentration of metal(loid)s in highway dust are scarce. We aimed to assess the levels of metal(loid)s in soils and washed and unwashed leaves of Brachiaria decumbens on roadsides. Dust deposition and heavy metal content in the leaves [...] Read more.
Studies on tollbooth workers involving the concentration of metal(loid)s in highway dust are scarce. We aimed to assess the levels of metal(loid)s in soils and washed and unwashed leaves of Brachiaria decumbens on roadsides. Dust deposition and heavy metal content in the leaves are used to estimate the exposure of tollbooth workers to oral, inhalation, and dermal ingestion of metals in highway dust. The concentrations of aluminum (Al), arsenic (As), cadmium (Cd), cobalt (Co), chromium (Cr), copper (Cu), iron (Fe), nickel (Ni), zinc (Zn), and lead (Pb) in washed and unwashed soil and leaves were analyzed using inductively coupled plasma optical emission spectroscopy. The results showed that soils along highways had a high concentration of heavy metals. Concentrations of Cd, Cu, Cr, Ni, and Pb near the roundabout and tollbooth are higher than the concentrations at the points between them. The highest transfer factor values were determined for aluminum. In the case of the non-carcinogenic effect, the hazard index (HI < 1) of tollbooth workers due to oral exposure to street dust containing metal(loid)s is higher than dermal contact and inhalation. The Incremental Lifetime Cancer Risk showed a high potential carcinogenic risk for As and Cd. Full article
Show Figures

Figure 1

18 pages, 5871 KB  
Article
Characteristics of Removal of Lead, Cadmium and Chromium from Soil Using Biosorbent and Biochar
by Paweł Staroń, Anita Zawadzka, Piotr Radomski and Jarosław Chwastowski
Appl. Sci. 2024, 14(16), 7241; https://doi.org/10.3390/app14167241 - 17 Aug 2024
Cited by 2 | Viewed by 2758
Abstract
The study proposed the use of aspen wood sawdust and biochar derived from this sawdust for the removal of Pb(II), Cd(II), and Cr(VI) ions from soil in systems containing single metals as well as a mixture of all the studied metals. The effectiveness [...] Read more.
The study proposed the use of aspen wood sawdust and biochar derived from this sawdust for the removal of Pb(II), Cd(II), and Cr(VI) ions from soil in systems containing single metals as well as a mixture of all the studied metals. The effectiveness of the applied sorbents was compared with the sorptive properties of activated carbon. The results showed that all the tested materials reduced the metal content in the soil, and the obtained biochar was able to sorb lead, cadmium, and chromium ions in both studied systems. The influence of the type of sorbent, its dose, process duration, and the impact of metal on the removal efficiency and sorption capacity was analyzed. A statistical analysis of the obtained results was also conducted, determining the influence of process parameters on the removal capabilities of metal ions. The highest Pb, Cd and Cr ion removal efficiencies were obtained in a 36-day process at a sorbent dose of 10%. Aspen sawdust, biochar and activated carbon removed 46%, 50% and 71% of Pb(II), 35%, 43% and 53% of Cd(II) and 15%, 27% and 38% of Cr(VI), respectively. In turn, the highest sorption capacity values were achieved in a 36-day process at a sorbent dose of 2%, obtaining results of 20.2 mg/g, 22.3 mg/g and 23.2 mg/g of Pb(II), 5.1 mg/g, 7.9 mg/g and 11.7 mg/g of Cd(II) and 3.8 mg/g, 5.8 mg/g and 8.5 mg/g of Cr(VI), respectively. It was found that both raw aspen wood sawdust and biochar derived from this wood are effective in removing toxic metal ions from soil, which presents a potential solution to their presence in the natural environment. Full article
(This article belongs to the Special Issue Advanced Research in Activated Carbon Adsorption)
Show Figures

Figure 1

29 pages, 5057 KB  
Article
The Release and Migration of Cr in the Soil under Alternating Wet–Dry Conditions
by Zhe Chen, Ying Chen, Jing Liang, Zhiyu Sun, Haoren Zhao and Yi Huang
Toxics 2024, 12(2), 140; https://doi.org/10.3390/toxics12020140 - 8 Feb 2024
Cited by 7 | Viewed by 2748
Abstract
In recent decades, chromium contamination in soil has emerged as a serious environmental issue, demanding an exploration of chromium’s behavioral patterns in different soil conditions. This study aims to simulate the release, migration, and environmental impact of chromium (Cr) in contaminated soils under [...] Read more.
In recent decades, chromium contamination in soil has emerged as a serious environmental issue, demanding an exploration of chromium’s behavioral patterns in different soil conditions. This study aims to simulate the release, migration, and environmental impact of chromium (Cr) in contaminated soils under natural rainfall conditions (wet–dry cycles). Clean soils sourced from Panzhihua were used to cultivate chromium-containing soils. Simulated rainfall, prepared in the laboratory, was applied to the cultivated chromium-containing soils in indoor simulated leaching experiments. The experiments simulated three years of rainfall in Panzhihua. The results indicate that soils with higher initial Cr contents result in higher Cr concentrations in the leachate, but all soils exhibit a low cumulative Cr release. The leachate shows similar patterns in total organic carbon (TOC), pH, electrical conductivity, and Cr content changes. An analysis of the speciation of Cr in the soil after leaching reveals a significant decrease in the exchangeable fraction for each Cr species, while the residual and oxidizable Cr fractions exhibit notable increases. The wet–dry cycle has the following effects on the soil: it induces internal reduction reactions in the soil, leading to the reduction of Cr(VI) to Cr(III); it alters the binding of Cr ions to the soil, affecting the migration of chromium; and it involves microorganisms in chemical processes that consume organic matter in the soil. After three years of rainwater leaching, chromium-containing soils released a relatively low cumulative amount of total chromium, resulting in a reduced potential risk of groundwater system contamination. Most of the chromium in the chromium-containing soil is fixed within the soil, leading to less biotoxicity. Full article
(This article belongs to the Section Metals and Radioactive Substances)
Show Figures

Graphical abstract

22 pages, 12496 KB  
Article
Analysis of Influencing Factors of Heavy Metals and Non-Point Source Pollution in Typical Areas of Tethys Himalayan Tectonic Domain
by Jialu An, Xinjie Zha, Hongcai Wang, Liyuan Deng, Yizhuo Yang, Yi Wang, Jin Di and Wenya Zhao
Water 2024, 16(2), 291; https://doi.org/10.3390/w16020291 - 15 Jan 2024
Cited by 2 | Viewed by 2017
Abstract
Due to their potential toxicity and non-degradability, heavy metals pose water and soil quality and safety challenges, impacting crop growth and the ecological environment. The contamination of heavy metals (HMs) and non-point source pollution from agriculture and pastoral presents significant ecological and environmental [...] Read more.
Due to their potential toxicity and non-degradability, heavy metals pose water and soil quality and safety challenges, impacting crop growth and the ecological environment. The contamination of heavy metals (HMs) and non-point source pollution from agriculture and pastoral presents significant ecological and environmental challenges, necessitating prioritized prevention and mitigation. In this study, 44 water samples and 55 soil samples from Gangba County, a typical agricultural and pastoral area in the Tethys Himalaya tectonic domain, served as research objects. We employed various methods, including the inverse distance weighting, ecological risk assessment model, redundancy analysis, and geographical detector modeling, to investigate the spatial distribution and pollution attributes of arsenic (As), chromium (Cr), cadmium (Cd), lead (Pb), nickel (Ni), nitrogen (N), phosphorus (P), and potassium (K). Our analysis considered the impact of soil physicochemical properties on heavy metals (HMs), elucidating factors influencing their spatial distribution. Results indicated that 65.46% of soil As in the study area exceeded the screening value, while the concentrations of the eight selected elements in water remained below the standard limit. Simultaneously, the study area exhibited low overall ecological risk and minimal HM pollution. Furthermore, As and Pb were primarily linked to human activities and the environment, while Cd, Cr, and Ni were predominantly associated with natural processes. Additionally, factors, such as per capita net income, mean annual temperature, mean annual precipitation, geomorphic type, organic matter, geology type, and soil texture (sand, silt, and clay) constituted primary controlling factors influencing the spatial distribution of HMs in soil. Therefore, for effective prevention and control of HMs and non-point source pollution in agriculture and pastoral, arsenic should be the primary monitoring target, with careful consideration given to the application rates of fertilizers containing N, P, and K to facilitate sustainable development of the ecological environment. Full article
Show Figures

Figure 1

24 pages, 3388 KB  
Article
Bioaccumulation and Human Health Risk Assessment of Arsenic and Chromium Species in Water–Soil–Vegetables System in Lephalale, Limpopo Province, South Africa
by Bennett Siphiwe Dintsi, Mokgehle Refiloe Letsoalo and Abayneh Ataro Ambushe
Minerals 2023, 13(7), 930; https://doi.org/10.3390/min13070930 - 11 Jul 2023
Cited by 6 | Viewed by 2537
Abstract
The accumulation of potentially toxic elements (PTEs) in water, soil and vegetables can pose a severe threat to the respective organisms and lead to human health risks upon exposure. Water, soil and vegetable samples were collected from the Mokolo River and its vicinity. [...] Read more.
The accumulation of potentially toxic elements (PTEs) in water, soil and vegetables can pose a severe threat to the respective organisms and lead to human health risks upon exposure. Water, soil and vegetable samples were collected from the Mokolo River and its vicinity. Total concentration quantification and speciation analysis of chromium (Cr) and arsenic (As) were performed using inductively coupled plasma-mass spectrometry (ICP-MS) and high-performance liquid chromatography hyphenated to inductively coupled plasma-mass spectrometry (HPLC-ICP-MS), respectively. The total concentrations of Cr and As were below the maximum permissible levels (MPLs) set by the World Health Organization (WHO) and South Africa’s Department of Water Affairs and Forestry (DWAF) for drinking water. The soil quality guideline value of 64.0 µg/g for Cr was surpassed in most sites and posed a great risk to the vegetables growing in it, whereas the guideline value of 12.0 µg/g for As was surpassed in one sampling site. The observed high concentrations in soil could be linked to the use of fertilizers and atmospheric deposits introduced through coal burning by power stations. In vegetables, the total Cr concentration surpassed the recommended MPL of 0.5 µg/g, rendering the vegetables unsafe for human consumption. Concentrations ranging from 197 to 1180 ng/g and 374 to 17400 ng/g were detected for Cr(VI) and Cr(III), respectively. The consumption of vegetables containing high levels of Cr and As would result in health risks in adults and children as the total hazard quotient (THQ) exceeded 1. The consumption of some vegetables particularly by children could cause serious health risks as the THQ > 10 was observed for some Cr-contaminated vegetables. The incremental lifetime cancer risk (ILCR) threshold of 1 × 10−4 was exceeded, indicating that the overall consumption of vegetables had high cancer risks for adults and children. This study suggests that the consumption of vegetable samples would lead to health risks in the population. Full article
(This article belongs to the Section Environmental Mineralogy and Biogeochemistry)
Show Figures

Figure 1

12 pages, 2076 KB  
Article
Development of a Sensitive SERS Method for Label-Free Detection of Hexavalent Chromium in Tea Using Carbimazole Redox Reaction
by Limei Yin, Heera Jayan, Jianrong Cai, Hesham R. El-Seedi, Zhiming Guo and Xiaobo Zou
Foods 2023, 12(14), 2673; https://doi.org/10.3390/foods12142673 - 11 Jul 2023
Cited by 15 | Viewed by 2220
Abstract
Tea plants absorb chromium-contaminated soil and water and accumulate in tea leaves. Hexavalent chromium (Cr6+) is a very toxic heavy metal; excessive intake of tea containing Cr6+ can cause serious harm to human health. A reliable and sensitive surface-enhanced Raman [...] Read more.
Tea plants absorb chromium-contaminated soil and water and accumulate in tea leaves. Hexavalent chromium (Cr6+) is a very toxic heavy metal; excessive intake of tea containing Cr6+ can cause serious harm to human health. A reliable and sensitive surface-enhanced Raman spectroscopy (SERS) method was developed using Au@Ag nanoparticles as an enhanced substrate for the determination of Cr6+ in tea. The Au@AgNPs coated with carbimazole showed a highly selective reaction to Cr6+ in tea samples through a redox reaction between Cr6+ and carbimazole. The Cr6+ in the contaminated tea sample reacted with methimazole—the hydrolysate of carbimazole—to form disulfide, which led to the decrease in the Raman intensity of the peak at 595 cm−1. The logarithm of the concentration of Cr6+ has a linear relationship with the Raman intensity at the characteristic peak and showed a limit of detection of 0.945 mg/kg for the tea sample. The carbimazole functionalized Au@AgNPs showed high selectivity in analyzing Cr6+ in tea samples, even in the presence of other metal ions. The SERS detection technique established in this study also showed comparable results with the standard ICP-MS method, indicating the applicability of the established technique in practical applications. Full article
Show Figures

Figure 1

15 pages, 3476 KB  
Article
Multi-Target Element-Based Screening of Maize Varieties with Low Accumulation of Heavy Metals (HMs) and Metalloids: Uptake, Transport, and Health Risks
by Yan Zha, Lin Zhao, Tianxin Niu, Erkui Yue, Xianbo Wang and Jiang Shi
Agriculture 2023, 13(6), 1123; https://doi.org/10.3390/agriculture13061123 - 26 May 2023
Cited by 9 | Viewed by 1904
Abstract
Mitigating heavy metals (HMs) contamination and ensuring the safe production of crops is of paramount importance for sustainable agriculture development. The purpose of the current field plot study was to select maize varieties with low HMs and metalloids in their edible parts but [...] Read more.
Mitigating heavy metals (HMs) contamination and ensuring the safe production of crops is of paramount importance for sustainable agriculture development. The purpose of the current field plot study was to select maize varieties with low HMs and metalloids in their edible parts but high accumulation in other parts. The cadmium (Cd), arsenic (As), lead (Pb), and chromium (Cr) contents of 11 maize varieties were measured by atomic absorption spectrometry, and the plant growth and bioconcentration factors (BFs) were examined. Furthermore, the average daily intake (ADDi) of HMs in maize grains was calculated to assess the associated health risks. The results revealed that the growth of variety TZ23 was minimally impacted HMs and metalloids. The grains of all of the tested maize varieties contained Cr, As, and Pb contents in accordance with National Food Safety Standards (NFSSs, GB2762-2017, ≤0.1 mg·kg−1), while the Cd concentration in grains of varieties QJN1, LSCR, and JN20 were 0.084 mg·kg−1, 0.094 mg·kg−1, and 0.077 mg·kg−1, respectively, in accordance with NFSSs. The translocation factor (TF) of As, Pb and Cr in the grains of 11 maize varieties were found to be less than 1. However, the TF of grain Cd in varieties LYN9, JYN9, and QJN3 exceeded 1. For varieties HNY21, TZ23, and LYN9, the TF of Cd, As, Pb, and Cr in the stems/leaves was less than 1. Cluster analysis revealed that the grains of variety HNY21 had the lowest accumulation capacity of all four HMs. Importantly, the variety JN20 exhibited a high accumulation capacity for Pb and a low capacity for As, while both varieties SKN11 and QJN3 had high accumulation capacities for Cd and low capacities for As. Health risk (HR) indices of the different age groups displayed an overall trend of children > elderly > young adult. Among the HMs and metalloids, Cd and Cr pose the greatest health risks of maize intake. Variety QJN3 posed a significant HR due to chronic toxicity. This study provides a scientific basis for multi-element pollution control and screening of maize varieties suitable for cultivation in mining areas and the remediation of HMs-contaminated soils. Full article
(This article belongs to the Section Agricultural Product Quality and Safety)
Show Figures

Figure 1

Back to TopTop