Sign in to use this feature.

Years

Between: -

Subjects

remove_circle_outline
remove_circle_outline
remove_circle_outline
remove_circle_outline
remove_circle_outline
remove_circle_outline
remove_circle_outline
remove_circle_outline
remove_circle_outline

Journals

remove_circle_outline
remove_circle_outline
remove_circle_outline
remove_circle_outline
remove_circle_outline
remove_circle_outline
remove_circle_outline
remove_circle_outline
remove_circle_outline
remove_circle_outline
remove_circle_outline
remove_circle_outline

Article Types

Countries / Regions

remove_circle_outline
remove_circle_outline
remove_circle_outline
remove_circle_outline
remove_circle_outline

Search Results (539)

Search Parameters:
Keywords = cholera

Order results
Result details
Results per page
Select all
Export citation of selected articles as:
16 pages, 2452 KB  
Article
Fusobacterium nucleatum Enhances Intestinal Adaptation of Vibrio cholerae via Interspecies Biofilm Formation
by Guozhong Chen, Jiamin Chen, Xiangfeng Wang, Dingming Guo and Zhi Liu
Microorganisms 2026, 14(1), 211; https://doi.org/10.3390/microorganisms14010211 (registering DOI) - 16 Jan 2026
Abstract
Biofilm formation represents a key survival strategy employed by Vibrio cholerae to adapt to the complex intestinal environment of the host. While most previous studies on V. cholerae biofilms have focused on genetic regulation and monospecies cultures, its ability to form dual-species biofilms [...] Read more.
Biofilm formation represents a key survival strategy employed by Vibrio cholerae to adapt to the complex intestinal environment of the host. While most previous studies on V. cholerae biofilms have focused on genetic regulation and monospecies cultures, its ability to form dual-species biofilms with other intestinal pathogens is still poorly understood. In this study, using samples from both cholera patients and healthy individuals, Fusobacterium nucleatum was identified as a bacterium capable of co-aggregating with V. cholerae. Untargeted metabolomic analysis revealed that F. nucleatum-derived metabolites, specifically 6-hypoxanthine, enhance biofilm formation in V. cholerae. Further validation confirmed that these F. nucleatum-derived metabolites upregulate the biofilm-associated regulatory gene vpsT. In an adult mouse model, co-infection with F. nucleatum and V. cholerae significantly enhanced the intestinal adaptability of V. cholerae compared to infection with V. cholerae alone. Together, these findings elucidate the mechanism enabling the co-infection of F. nucleatum and V. cholerae in the host intestine, thereby shedding new light on how other pathogenic bacteria can assist in V. cholerae infection. Full article
(This article belongs to the Section Biofilm)
Show Figures

Figure 1

16 pages, 2757 KB  
Article
Analysis of the Short- and Long-Term Immune Response in BALB/c Mice Immunized with Total Naegleria fowleri Extract Co-Administered with Cholera Toxin
by Mara Gutiérrez-Sánchez, Maria de la Luz Ortega-Juárez, María Maricela Carrasco-Yépez, Rubén Armando Herrera-Ceja, Itzel Berenice Rodríguez-Mera and Saúl Rojas-Hernández
Trop. Med. Infect. Dis. 2026, 11(1), 22; https://doi.org/10.3390/tropicalmed11010022 - 12 Jan 2026
Viewed by 71
Abstract
Background: Naegleria fowleri is a free-living amoeba that inhabits warm freshwater and causes primary amoebic meningoencephalitis (PAM), a rapidly fatal infection with >95% mortality. Due to the lack of early diagnosis and effective therapy, preventive vaccination represents a promising strategy. Methods: This study [...] Read more.
Background: Naegleria fowleri is a free-living amoeba that inhabits warm freshwater and causes primary amoebic meningoencephalitis (PAM), a rapidly fatal infection with >95% mortality. Due to the lack of early diagnosis and effective therapy, preventive vaccination represents a promising strategy. Methods: This study evaluated short- and long-term immune protection in BALB/c mice (20 mice per group) immunized intranasally with total N. fowleri extract co-administered with cholera toxin (CT). Mice were challenged with a lethal dose of trophozoites either 24 h (short-term) or three months (long-term) after the fourth immunization; the latter group received a booster 24 h before challenge. Serum and nasal washes were analyzed for IgA and IgG antibodies by immunoblot, and lymphocyte subsets from nasal-associated lymphoid tissue (NALT) and nasal passages (NPs) were characterized by flow cytometry. Results: Immunization conferred complete (100%) survival in the 24 h group and 60% protection in the 3-month group, whereas all control mice died. Immunoblotting showed that IgA and IgG antibodies recognized major N. fowleri antigens of 37, 45, 48 and 19, 37, and 100 kDa, respectively. Flow cytometry revealed increased activated and memory B lymphocytes, dendritic cells, and expression of CCR10, integrin α4β1, and FcγRIIB receptors, particularly in the 24 h group. Conclusions: Intranasal immunization with N. fowleri extract plus CT elicited both systemic and mucosal immune responses capable of short- and long-term protection. These findings highlight the potential of this immunization strategy as a foundation for developing effective vaccines against PAM. Full article
(This article belongs to the Special Issue Naegleria fowleri and Emerging Amoebic Infections)
Show Figures

Figure 1

11 pages, 1029 KB  
Article
Occupational Infection Prevention Among Nurses and Laboratory Technicians Amidst Multiple Health Emergencies in Outbreak-Prone Country, D.R. Congo
by Nlandu Roger Ngatu, Sakiko Kanbara, Christian Wansu-Mapong, Daniel Kuezina Tonduangu, Ngombe Leon-Kabamba, Berthier Nsadi-Fwene, Bertin Mindje-Kolomba, Antoine Tshimpi, Kanae Kanda, Chisako Okai, Hiromi Suzuki, Nzaji Michel-Kabamba, Georges Balenda-Matondo, Nobuyuki Miyatake, Akira Nishiyama, Tomomi Kuwahara and Akihito Harusato
Trop. Med. Infect. Dis. 2026, 11(1), 14; https://doi.org/10.3390/tropicalmed11010014 - 2 Jan 2026
Viewed by 375
Abstract
Millions of healthcare workers experience percutaneous exposure to bloodborne communicable infectious disease pathogens annually, with the risk of contracting occupationally acquired infections. In this study, we aimed to assess the status of occupational safety and outbreak preparedness in Congolese nurses and laboratory technicians [...] Read more.
Millions of healthcare workers experience percutaneous exposure to bloodborne communicable infectious disease pathogens annually, with the risk of contracting occupationally acquired infections. In this study, we aimed to assess the status of occupational safety and outbreak preparedness in Congolese nurses and laboratory technicians in Kongo central and the Katanga area, amidst multiple ongoing public health emergencies in the Democratic Republic of the Congo (DRC). This was a multicenter analytical cross-sectional study conducted in five referral hospitals located in Kongo central province and the Katanga area between 2019 and 2020 amidst Ebola, Yellow fever, Cholera and Chikungunya outbreaks. Participants were adult A0 grade nurses, A1 nurses, A2 nurses and medical laboratory technicians (N = 493). They answered a structured, self-administered questionnaire related to hospital hygiene and standard precautions for occupational infection prevention. The majority of the respondents were females (53.6%), and 30.1% of them have never participated in a training session on hospital infection prevention during their career. The proportions of those who have been immunized against hepatitis B virus (HBV) was markedly low, at 16.5%. Of the respondents, 75.3% have been using safety-engineered medical devices (SEDs), whereas 93.5% consistently disinfected medical devices after use. Moreover, 78% of the respondents used gloves during medical procedures and 92.2% wore masks consistently. A large majority of the respondents, 82.9%, have been recapping the needles after use. Regarding participation in outbreak response, 24.5% and 12.2% of the respondents were Chikungunya and Cholera epidemic responders, respectively; 1.8% have served in Ebola outbreak sites. The proportion of the respondents who sustained at least one percutaneous injury by needlestick or sharp device, blood/body fluid splash or both in the previous 12-month period was high, 89.3% (41.8% for injury, 59.2% for BBF event), and most of them (73%) reported over 11 events. Compared to laboratory technicians, nurses had higher odds for sustaining percutaneous injury and BBF events [OR = 1.38 (0.16); p < 0.01], whereas respondents with longer working experience were less likely to sustain those events [OR = 0.47 (0.11); p < 0.001]. Findings from this study suggest that Congolese nurses and laboratory technicians experience a high frequency of injury and BBF events at work, and remain at high risk for occupationally acquired infection. There is a need for periodic capacity-building training for the healthcare workforce to improve infection prevention in health settings, the provision of sufficient and appropriate PPE and SEDs, post-exposure follow-up and keeping records of occupational injuries in hospitals in Congolese healthcare settings. Full article
Show Figures

Figure 1

12 pages, 1549 KB  
Article
Whole Genome Sequencing of Drug-Resistant Vibrio cholerae Serotype Ogawa from an Outbreak in Khyber Pakhtunkhwa
by Aftab Ali, Momin Khan, Taj Ali Khan, Sajjad Ahmad, Noor Rahman, Aiman Waheed and Taane G. Clark
Pathogens 2026, 15(1), 39; https://doi.org/10.3390/pathogens15010039 - 29 Dec 2025
Viewed by 350
Abstract
Background: Cholera, caused by Vibrio cholerae, remains endemic in many developing countries, including Pakistan. The extensive use of antibiotics has led to the emergence of antimicrobial resistance in V. cholerae, limiting available treatment options. In this study, we performed molecular characterisation [...] Read more.
Background: Cholera, caused by Vibrio cholerae, remains endemic in many developing countries, including Pakistan. The extensive use of antibiotics has led to the emergence of antimicrobial resistance in V. cholerae, limiting available treatment options. In this study, we performed molecular characterisation of antibiotic-resistant V. cholerae serotype Ogawa isolates from a recent cholera outbreak in Khyber Pakhtunkhwa, Pakistan. Methodology: Suspected cholera stool samples were collected from hospitalised patients at various district hospitals of Khyber Pakhtunkhwa Province (KPK), Pakistan. The samples were transported to the Public Health Reference Microbiology Laboratory at Khyber Medical University, Peshawar. V. cholerae were identified based on colonial morphology, Gram staining, and biochemical tests using EPI 10E. For serotype identification, monovalent antisera were used. Antibiotic susceptibility testing (AST) was performed using CLSI M45 and EUCAST guidelines. DNA was extracted from pure colonies of multidrug-resistant (MDR) V. cholerae and subjected to whole-genome sequencing (WGS) for genomic characterisation using an Illumina MiSeq platform. Results: Of the 350 active diarrheal cases investigated, 70 were confirmed as V. cholerae. The outbreak was initially reported in Dir and was subsequently followed by a high incidence of cholera in the Peshawar district of KPK. All strains belong to the Ogawa serotype, which shows high antibiotic resistance, particularly to ampicillin (n = 62, 88.57%), Sulfamethoxazole/Trimethoprim (n = 60, 85.71%), Erythromycin (n = 59, 84.29%), and Tetracycline (n = 53, 75.71%). The lowest resistance was against Meropenem (n = 1, 1.4%), followed by amikacin (n = 7, 10.0%) and levofloxacin (n = 13, 18.57%). Furthermore, 34 (48.57%) of the isolates were MDR, while 13 (18.57%) were extensively drug-resistant. Six samples were selected for whole-genome sequencing. The selection of six V. cholerae samples for WGS was based on their drug resistance pattern and origin of isolation. At the genomic level, all sequenced V. cholerae strains harboured multiple antimicrobial resistance determinants. Quinolone resistance was associated with mutations and genes in gyrA, gyrB, parC, and parE; resistance to sulfamethoxazole–trimethoprim with folA, folP, and dfr; tetracycline resistance with tetA and tet35; chloramphenicol resistance with catB and S10p; and aminoglycoside resistance with hns, S12p, and gigB. In addition, β-lactam resistance was linked to the presence of efflux and β-lactamase genes, including blaSHV and mox-3. Mutations were identified in gyrA at positions S83I, S177A, and S202A, and in parC at positions S85L and I231V. Collectively, the presence of these resistance determinants likely enables V. cholerae to survive exposure to high concentrations of multiple antibiotics. Conclusions: Our V. cholerae isolates showed close genetic relatedness to previously sequenced strains from Pakistan (2010 and 2022), as well as to recently reported international strains from the USA, Australia, and China. These findings highlight both the long-term persistence of these lineages within Pakistan and their international dissemination, likely facilitated by globalisation. Full article
Show Figures

Figure 1

18 pages, 2769 KB  
Article
An Ultra-Sensitive Bimetallic-Coated PCF-Based Surface Plasmon Resonance Sensor for Waterborne Pathogen Detection
by Ariful Hasan, Anik Chowdhury, Abrar Adib, Devjyoti Das, A. H. M. Iftekharul Ferdous, Abu Farzan Mitul, Jobaida Akhtar and Mohammad Istiaque Reja
Photonics 2025, 12(12), 1240; https://doi.org/10.3390/photonics12121240 - 18 Dec 2025
Viewed by 412
Abstract
This study presents an ultra-sensitive dual-core photonic crystal fiber-based surface plasmon resonance (PCF-SPR) sensor for the detection of waterborne pathogens through refractive index (RI) variation. The proposed sensor integrates a bimetallic coating of silver and titanium dioxide (Ag–TiO2). Silver ensures sharp [...] Read more.
This study presents an ultra-sensitive dual-core photonic crystal fiber-based surface plasmon resonance (PCF-SPR) sensor for the detection of waterborne pathogens through refractive index (RI) variation. The proposed sensor integrates a bimetallic coating of silver and titanium dioxide (Ag–TiO2). Silver ensures sharp plasmonic resonance, and TiO2 enhances chemical stability and coupling efficiency. This dual-core configuration allows for increased interaction between the core-guided modes and the plasmonic interface. As a result, the sensor’s sensitivity improves significantly. The sensor can accurately detect analytes with an RI value of 1.28 to 1.43. It demonstrates a maximum wavelength sensitivity (WS) of 107,000 nm/RIU, an amplitude sensitivity (AS) of 2209.21 RIU−1, a wavelength resolution of 9.35 × 10−7 RIU, and a figure of merit (FOM) of about 520. These results support the sensor’s ability to identify the presence of different pathogenic contaminants, such as E. coli, Vibrio cholerae, and Bacillus anthracis, based on their unique RI properties. This optimized design, high resolution, and potential for real-time detection enable this sensor to be a promising solution for environmental monitoring applications. Full article
Show Figures

Figure 1

15 pages, 1871 KB  
Article
Antibacterial Activity and Chemical Analyses of the Alkaloidal Fraction of Neltuma laevigata (Humb. & Bonpl. Ex Willd) Britton & Rose Inflorescences
by Uriel Nava-Solis, Mario Rodriguez-Canales, Ana Bertha Hernandez-Hernandez, Cesar M. Flores-Ortíz, Marco Aurelio Rodriguez-Monroy and Maria Margarita Canales-Martinez
Molecules 2025, 30(24), 4714; https://doi.org/10.3390/molecules30244714 - 9 Dec 2025
Viewed by 429
Abstract
Species of the Neltuma syn Prosopis genus are known for their use in traditional medicine in America, Asia and Africa. The use of the leaves, bark and inflorescences of one species widely distributed in the arid zones of Mexico, Neltuma laevigata (Humb. & [...] Read more.
Species of the Neltuma syn Prosopis genus are known for their use in traditional medicine in America, Asia and Africa. The use of the leaves, bark and inflorescences of one species widely distributed in the arid zones of Mexico, Neltuma laevigata (Humb. & Bonpl. Ex Willd) Britton & Rose, has been reported for the treatment of ocular, gastric and skin infections. Its activities have been related to different secondary metabolites, particularly phenylpropanoids and alkaloids. In the present study, the antibacterial activity of the alkaloidal fraction of inflorescences of P. laevigata collected in Zapotitlán Salinas, Puebla, México, against Staphylococcus aureus ATCC 25,923 and Vibrio cholerae CDBB-1159 was studied by Kirby–Baüer and broth microdilution tests, and its activity on plasmatic membranes was later identified using a protein leakage assay and fluorescence microscopy. Subsequently, the alkaloidal fraction was separated via chromatographic methods, and the purified compounds were elucidated using nuclear NMR and HRESIMS analysis. The alkaloidal fraction showed an important antibacterial activity, with a possible effect on the cytoplasmic membrane of the tested strains. Julifloridine, a piperidine alkaloid previously reported in the genus, was identified for the first time in this species. Full article
Show Figures

Figure 1

38 pages, 3357 KB  
Article
Protective Role of Morus alba Extract Against Vibrio cholerae: Impacts on Growth, Biochemical and Enzymatic Responses, Haematoimmunology, and Tissue Histopathology in Dormitator latifrons
by Yuniel Méndez-Martínez, Cesar Varas-Macias, Liceth Zambrano-Mamonte, Lizly Rengifo-Olvera, Saul Buri-Miño, William Gavilanes-Armijos, Paulette Hernandez-Marin, Veronica Segovia-Montesdeoca and Hector Cedeño-Blacio
Microorganisms 2025, 13(12), 2784; https://doi.org/10.3390/microorganisms13122784 - 7 Dec 2025
Viewed by 400
Abstract
The use of phytobiotics in aquafeeds is a promising strategy to enhance performance and resilience to disease. This study evaluated the protective role of Morus alba (MA) extract against Vibrio cholerae, integrating in vivo responses in Dormitator latifrons (growth, biochemical and enzymatic [...] Read more.
The use of phytobiotics in aquafeeds is a promising strategy to enhance performance and resilience to disease. This study evaluated the protective role of Morus alba (MA) extract against Vibrio cholerae, integrating in vivo responses in Dormitator latifrons (growth, biochemical and enzymatic responses, haemato-immunology and tissue histopathology) with in vitro assessment of V. cholerae growth, virulence-associated gene expression and cellular morphology. D. latifrons juveniles were fed five diets (0, 5, 10, 15 and 20 g/kg feed; three tanks per treatment, 15 fish per tank) for eight weeks, followed by a 7-day challenge with V. cholerae. MA increased growth and feed utilisation (p < 0.05); the 20 g/kg group reached 27.57 g final weight with a feed conversion ratio of 1.24, and whole-body protein and lipid contents rose at higher doses. MA modulated plasma biochemistry and key digestive (amylase, lipase), metabolic (ALT, AST) and antioxidant (SOD, CAT, GPx) enzymes, and improved haematological profiles. Histology of the intestine, liver and spleen showed preserved architecture and reinforced mucosal features in supplemented fish, particularly at 15–20 g/kg. Post-challenge, supplemented groups exhibited higher survival/relative protection than controls, alongside lower transaminases and stronger antioxidant responses. In vitro, MA extract inhibited V. cholerae growth, attenuated virulence-associated gene (toxR, ompU) expression and induced marked morphological damage in planktonic cells. Multivariate analyses (Z-score heatmaps and PCA) linked immune–enzymatic improvements with growth and protection. Overall, 15–20 g/kg MA optimised immunophysiological status and disease resistance, supporting MA as a functional feed additive for sustainable aquaculture of D. latifrons. Full article
(This article belongs to the Section Veterinary Microbiology)
Show Figures

Graphical abstract

14 pages, 1887 KB  
Article
Seasonal Metagenomic Survey of Pathogenic Microorganisms in Non-Human Primates in Mayanghe National Nature Reserve, China
by Ping Liu, Dan Wang, Fan Zhang, Tao Wang, Jialiang Han and Qixian Zou
Pathogens 2025, 14(12), 1237; https://doi.org/10.3390/pathogens14121237 - 4 Dec 2025
Viewed by 332
Abstract
Understanding the diversity of pathogenic microorganisms in wild primates is essential for assessing their health and zoonotic risks. In this study, metagenomic sequencing was applied to investigate the composition and seasonal dynamics of potential pathogenic microorganisms in the feces of François’ langurs. [...] Read more.
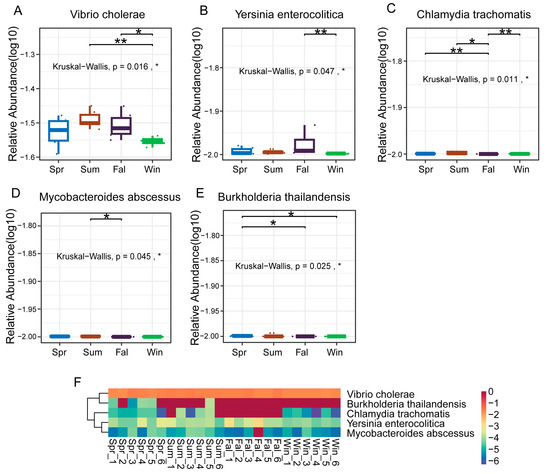
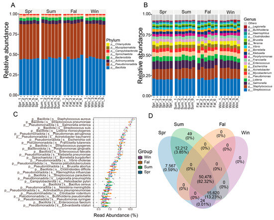
Understanding the diversity of pathogenic microorganisms in wild primates is essential for assessing their health and zoonotic risks. In this study, metagenomic sequencing was applied to investigate the composition and seasonal dynamics of potential pathogenic microorganisms in the feces of François’ langurs. A total of 77 potential pathogenic taxa were identified, mainly belonging to Bacillota and Pseudomonadota. The most abundant genera were Streptococcus, Staphylococcus, Salmonella, Listeria, and Pseudomonas, while dominant species included Staphylococcus aureus, Streptococcus pneumoniae, Salmonella enterica, Listeria monocytogenes, and Escherichia coli. Significant seasonal differences were detected in both α- and β-diversity indices, with higher microbial diversity in spring and distinct community structures across seasons. Several genera and species, including Vibrio, Chlamydia, Mycobacteroides, Vibrio cholerae, Yersinia enterocolitica, Chlamydia trachomatis, and Mycobacteroides abscessus, showed marked seasonal fluctuations. The findings reveal that the pathogenic microbial community of François’ langurs is strongly shaped by seasonal environmental factors. The detection of multiple zoonotic pathogens suggests a potential risk of cross-species transmission, providing valuable baseline data for primate disease ecology and conservation health management. Full article
(This article belongs to the Section Bacterial Pathogens)
Show Figures

Figure 1

17 pages, 5747 KB  
Article
Tracing Zoonotic Pathogens Through Surface Water Monitoring: A Case Study in China
by Yi Wang, Xinyan Du, Xin Du, Liu Yi, Fenglan He and Songzhe Fu
Microbiol. Res. 2025, 16(12), 252; https://doi.org/10.3390/microbiolres16120252 - 4 Dec 2025
Viewed by 313
Abstract
Intensive aquaculture and animal farming along riverbanks have emerged as significant drivers of downstream public health risks, facilitating the transmission of zoonotic pathogens and antimicrobial resistance (AMR) genes from farm effluents into natural water systems. In this study, we conducted a comprehensive 12-week [...] Read more.
Intensive aquaculture and animal farming along riverbanks have emerged as significant drivers of downstream public health risks, facilitating the transmission of zoonotic pathogens and antimicrobial resistance (AMR) genes from farm effluents into natural water systems. In this study, we conducted a comprehensive 12-week water monitoring program at the Wei River in Shandong, China, using a combination of rapid detection techniques (RPA-LFD) and whole-genome sequencing to trace the origins of detected pathogens. RPA-LFD screening revealed the sequential appearance of Vibrio parahaemolyticus, Aeromonas veronii, norovirus GII, and Brucella spp. in surface water from March onward, coinciding with documented wastewater discharge events from upstream shrimp and fox farms. Subsequent isolation efforts confirmed the presence of V. parahaemolyticus and A. veronii in both river water and shrimp samples, while Brucella abortus was isolated from fox feces and water samples. Whole-genome sequencing of bacterial isolates revealed that V. parahaemolyticus strains from water and shrimp shared identical sequence types (ST150 and ST809) and resistance gene profiles, indicating a clonal relationship. Similarly, B. abortus isolates from water and fox feces differed by fewer than five SNPs, confirming farm-to-water transmission. Norovirus GII.3 and GII.6 sequences from water and fecal samples clustered phylogenetically with regional clinical strains, suggesting local circulation and environmental dissemination. Our findings highlight the critical role of river water monitoring as an early warning system for pathogen spread, emphasizing the need for integrated surveillance systems that monitor both water quality and the health of upstream farms and wildlife populations. The combined use of RPA-LFD and whole-genome sequencing provides a robust framework for real-time detection and source tracing of zoonotic pathogens, offering valuable insights for future environmental monitoring and public health interventions. Full article
Show Figures

Figure 1

14 pages, 668 KB  
Article
Prevalence and Patterns of Enteric Co-Infections Among Individuals Presenting with Cholera-like Diarrheal Disease During Seasonal Cholera Outbreaks
by Dhvani H. Kuntawala, Samuel Bosomprah, Bernard Phiri, Harriet Ng’ombe, Fraser Liswaniso, Mutinta Muchimba, Suwilanji Silwamba, Kennedy Chibesa, Bertha T. Nzangwa, Charlie C. Luchen, Innocent Mwape, Sekayi F. Tigere, Michelo Simuyandi, Nyuma Mbewe, Roma Chilengi, Amanda K. Debes, Nicholas R. Thomson, David A. Sack and Caroline C. Chisenga
Pathogens 2025, 14(12), 1224; https://doi.org/10.3390/pathogens14121224 - 30 Nov 2025
Viewed by 757
Abstract
Cholera remains a major public health challenge, and co-infections can complicate clinical outcomes. In a cross-sectional study, we investigated the prevalence and patterns of enteric co-infections during Zambia’s 2023–2024 cholera outbreak and evaluated their implications for disease severity. 240 suspected cholera patients were [...] Read more.
Cholera remains a major public health challenge, and co-infections can complicate clinical outcomes. In a cross-sectional study, we investigated the prevalence and patterns of enteric co-infections during Zambia’s 2023–2024 cholera outbreak and evaluated their implications for disease severity. 240 suspected cholera patients were enrolled from five healthcare facilities in Lusaka. Stools were tested for 11 enteric pathogens using the Bosphore® Gastroenteritis Panel Kit v2 on the QuantStudio 5 qPCR, with Vibrio cholerae confirmed by real-time PCR (quantitative PCR). Co-infections were highly prevalent, affecting 79.2% of participants. Campylobacter was the most frequently detected pathogen (70.0%), followed by Norovirus GI/GII (20.0%). Persons living with HIV were significantly more likely to present with co-infections than their counterparts (adjusted PR 1.27, 95% CI: 1.07–1.51; p = 0.008). Participants with confirmed V. cholerae + coinfections (N = 62) were less likely to developed moderate to severe disease compared to those with mono-infections (adjusted PR 0.59, 95% CI: 0.38–0.90; p = 0.014). These findings highlight the high prevalence and complexity of co-infections during cholera outbreaks, potentially contributing to antimicrobial resistance. They also highlight the need for targeted clinical management, particularly among persons living with HIV. Full article
Show Figures

Figure 1

23 pages, 1788 KB  
Review
Somatic Embryogenesis: A Biotechnological Route in the Production of Recombinant Proteins
by Marco A. Ramírez-Mosqueda, Jorge David Cadena-Zamudio, Carlos A. Cruz-Cruz, José Luis Aguirre-Noyola, Raúl Barbón, Rafael Gómez-Kosky and Carlos Angulo
BioTech 2025, 14(4), 93; https://doi.org/10.3390/biotech14040093 - 26 Nov 2025
Viewed by 694
Abstract
Somatic embryogenesis (SE) is a morphogenetic pathway widely employed in the commercial micropropagation of plants. This route enables the generation of somatic embryos from somatic tissues, which give rise to complete (bipolar) plants that develop like zygotic embryos. SE can proceed via direct [...] Read more.
Somatic embryogenesis (SE) is a morphogenetic pathway widely employed in the commercial micropropagation of plants. This route enables the generation of somatic embryos from somatic tissues, which give rise to complete (bipolar) plants that develop like zygotic embryos. SE can proceed via direct or indirect pathways, and both approaches have been adapted not only for large-scale clonal propagation but also for the regeneration of genetically modified plants. In this context, SE can be harnessed as a versatile platform for recombinant protein production, including vaccine antigens and therapeutic proteins, by combining plant tissue culture with genetic transformation strategies. Successful examples include non-model plants, as Daucus carota and Eleutherococcus senticosus expressing the cholera and heat-labile enterotoxin B subunits, respectively; Oryza sativa, Nicotiana tabacum, and Medicago sativa producing complex proteins such as human serum albumin (HSA), α1-antitrypsin (AAT), and monoclonal antibodies. However, challenges remain in optimizing transformation efficiency, scaling up bioreactor-based suspension cultures, and ensuring proper post-translational modifications under Good Manufacturing Practice (GMP) standards. Recent advances in synthetic biology, modular vector design, and glycoengineering have begun to address these limitations, improving control over transcriptional regulation and protein quality. This review highlights the application of SE as a biotechnological route for recombinant protein production, discusses current challenges, and presents innovative strategies and perspectives for the development of sustainable plant-derived biopharmaceutical systems. Full article
(This article belongs to the Special Issue Plant Biotechnology in the Fight Against Human Diseases)
Show Figures

Figure 1

13 pages, 1133 KB  
Article
Evaluation of Cholera Toxin B Subunit as a Novel Carrier Protein for Polysaccharide Conjugate Vaccines
by Chathuranga Siriwardhana, Aakriti Bajracharya, Florence Seal, Anup Datta and Subhash Kapre
Vaccines 2025, 13(11), 1159; https://doi.org/10.3390/vaccines13111159 - 13 Nov 2025
Viewed by 911
Abstract
Background: The immunogenicity of polysaccharide conjugate vaccines is critically influenced by the choice of carrier protein, which promotes a T-cell-dependent immune response mechanism leading to strong antibody production. In this study, the cholera toxin B subunit (CTB), a non-toxic pentameric protein, was evaluated [...] Read more.
Background: The immunogenicity of polysaccharide conjugate vaccines is critically influenced by the choice of carrier protein, which promotes a T-cell-dependent immune response mechanism leading to strong antibody production. In this study, the cholera toxin B subunit (CTB), a non-toxic pentameric protein, was evaluated as a novel carrier protein for pneumococcal polysaccharide antigens. Methods: Recombinant CTB was produced in Escherichia coli and purified using scalable chromatographic methods. Pneumococcal polysaccharides from serotypes 7F, 22F, and 33F were chemically activated with CDAP and conjugated to CTB. Results: The resulting glycoconjugates were characterized by SEC-MALS, confirming successful conjugation, high molecular weights, consistent polysaccharide-to-protein ratios, and acceptable endotoxin levels. Immunogenicity was assessed in rabbits following immunization with alum-adjuvanted formulations. Conclusions: Robust IgG responses were elicited by all CTB-based conjugates, with antibody levels found to be comparable to those induced by CRM197 conjugates, demonstrating the potential of CTB as a promising alternative for the next generation of conjugate vaccines. Full article
(This article belongs to the Section Vaccines, Clinical Advancement, and Associated Immunology)
Show Figures

Figure 1

26 pages, 3887 KB  
Article
Correlations Between Rheology, In Situ Mucosal Retention and In Vivo Immunogenicity Reveal the Potential and Limitations of Mucoadhesive Excipients for Sublingual Vaccine Delivery
by Mohamed Deifallah Yousif, Ilona Kubajewska, Fatme Mawas and Sudaxshina Murdan
Pharmaceutics 2025, 17(11), 1456; https://doi.org/10.3390/pharmaceutics17111456 - 11 Nov 2025
Viewed by 514
Abstract
Background/Objectives: Sublingual vaccination offers a non-invasive route for inducing both systemic and mucosal immunity, yet the formulation properties that govern its success remain poorly defined. This study investigated the relationships among key formulation parameters for sublingual vaccines, such as viscosity, mucoadhesion, and [...] Read more.
Background/Objectives: Sublingual vaccination offers a non-invasive route for inducing both systemic and mucosal immunity, yet the formulation properties that govern its success remain poorly defined. This study investigated the relationships among key formulation parameters for sublingual vaccines, such as viscosity, mucoadhesion, and mucosal residence, to understand their impact on in vivo immune responses in the sublingual delivery context. Methods: Ovalbumin (OVA)-based vaccine formulations containing cholera toxin B (CTB) adjuvant and mucoadhesive excipients such as hydroxypropyl methylcellulose (HPMC) or methylglycol chitosan (MGC), were evaluated for: (1) their respective rheological properties—characterized by viscosity and mucoadhesion parameters, as well as (2) in situ mucosal retention (assessed using Cy7-labeled formulations tracked by IVIS in vivo imaging system) and (3) in vivo immunogenicity via systemic (IgG) and mucosal (IgA) responses measured by ELISA, following sublingual administration to mice. Correlations between rheology, in situ/ex situ mucosal residence, and in vivo immune outcomes were determined. Results: Sublingual vaccine formulations containing HPMC exhibited the highest viscosity, mucoadhesion, and mucosal retention profiles, but paradoxically elicited the weakest systemic and mucosal antibody responses. In contrast, chitosan-based formulations enhanced immune responses even at reduced antigen and adjuvant doses, likely due to its permeation-enhancing and adjuvant effects. Correlation analyses revealed that while formulation viscosity and mucoadhesive strength were positively associated with mucosal retention, both rheological and retentive properties showed a significant inverse relationship with immunogenicity in the context of sublingual vaccine delivery. Conclusions: While viscosity and mucoadhesion are essential for in situ retention of sublingual vaccines, prolonged residence driven by excipient’s excessive rheological strength was found to reduce vaccine immunogenicity—likely due to restricted antigen release and mucosal uptake. Accordingly, HPMC appears suboptimal as a sublingual vaccine excipient, while chitosan shows promise for sublingual delivery as a permeation-enhancing adjuvant. These findings may shift the design paradigm for sublingual vaccine formulations, highlighting the need to balance mucosal retention with efficient antigen absorption for maximizing immune responses. Full article
(This article belongs to the Special Issue Advanced Strategies for Sublingual and Buccal Drug Delivery)
Show Figures

Graphical abstract

24 pages, 10335 KB  
Article
Prevalence, Virulence and Antimicrobial Resistance of Vibrio cholerae in Aquatic Products and Aquaculture Environment in Shanghai
by Yingqi Li, Junjun Liu, Xin Yang, Weiqing Lan, Yong Zhao and Xiaohong Sun
Foods 2025, 14(22), 3824; https://doi.org/10.3390/foods14223824 - 7 Nov 2025
Viewed by 808
Abstract
In this study, we isolated 214 Vibrio cholerae strains from aquatic (shrimp, crab, grass carp, and crucian carp) and their cultured environment in Shanghai, China. The virulence, serotype, and antimicrobial susceptibility were tested, and polymerase chain reaction (PCR) was used to detect antimicrobial [...] Read more.
In this study, we isolated 214 Vibrio cholerae strains from aquatic (shrimp, crab, grass carp, and crucian carp) and their cultured environment in Shanghai, China. The virulence, serotype, and antimicrobial susceptibility were tested, and polymerase chain reaction (PCR) was used to detect antimicrobial resistance genes. Enterobacterial repetitive intergenic consensus polymerase chain reaction (ERIC-PCR) was employed for cluster analysis of the isolated strains. The results showed that V. cholerae was found in 47.9% (114/238) of aquatic samples, with the highest detection rate in shrimp (81.1%), and the detection rate was highest in summer (70.0%). Most of the strains were non-O1/O139 groups, and virulence genes rtxC and hap had the highest detection rates of 92.5% and 91.1%. Of the 214 isolates, 69.6% were multidrug-resistant (MDR). The resistance rate of V. cholerae to sulfamethoxazole, ampicillin, and erythromycin was 97.2%, 85.5%, and 70.1%, and that to imipenem, tetracyclines, and aminoglycosides was less than 5%. The MAR index ranged from 0.05 to 0.47. When V. cholerae was screened for antimicrobial resistance genes, β-lactams CARB, chloramphenicol floR, and sulfonamides sul2 were found in 19.6%, 7.9%, and 6.5% of isolates, respectively. The results of ERIC-PCR clustering showed that the isolates had a high degree of genetic diversity. The widespread distribution of virulent and MDR V. cholerae strains poses a potential threat to food safety and public health, calling for improved monitoring and control measures in the aquaculture industry. Full article
Show Figures

Figure 1

10 pages, 3899 KB  
Article
Integrating DHIS2 and R for Enhanced Cholera Surveillance in Lebanon: A Case Study on Improving Data Quality
by Abass Toufic Jouny, Hawraa Sweidan, Maryo Baakliny and Nada Ghosn
Int. J. Environ. Res. Public Health 2025, 22(11), 1684; https://doi.org/10.3390/ijerph22111684 - 6 Nov 2025
Viewed by 597
Abstract
During the 2022–2023 cholera outbreak in Lebanon, cases were reported through the District Health Information System 2 (DHIS2). We developed automated procedures in R computing language to improve completeness of routinely notified variables, apply case definition criteria, improve geographic accuracy and documentation of [...] Read more.
During the 2022–2023 cholera outbreak in Lebanon, cases were reported through the District Health Information System 2 (DHIS2). We developed automated procedures in R computing language to improve completeness of routinely notified variables, apply case definition criteria, improve geographic accuracy and documentation of laboratory results. We developed R scripts for data cleaning, standardization, and reclassification, plotted epidemic curves and produced maps to display cholera incidence rates and rapid diagnostic test (RDT) coverage by district. We shared the R scripts on GitHub platform for open adaptation and use. Prior to cleaning, missingness reached 99.7% for inpatient status and 17–35% for other key variables. After cleaning, all fields were complete. Initially, 92.8% of cases were notified through DHIS2 as suspected and 7.2% as confirmed. Following reclassification, 40% were classified as suspected, 5.8% as confirmed, and 48.6% with unspecified classification. Laboratory data revealed that 5.8% of cases were culture positive, 2.2% RDT positive, and 65.1% had no documented testing. Among facility-entered cases (n = 5953), 11.4% were reported from a different governorate than the patient’s residence. At the time of the outbreak, the daily maps were generated based on place of residence. Integrating R-based analytics with DHIS2 enhanced data completeness, improved case classification, and enabled more better spatial and laboratory analysis. This combined approach provided a clearer epidemiological picture of the cholera outbreak, supporting data-driven public health decision-making and highlighting the value of integrating analytical tools with routine surveillance systems. Full article
Show Figures

Figure 1

Back to TopTop