Sign in to use this feature.

Years

Between: -

Subjects

remove_circle_outline
remove_circle_outline
remove_circle_outline
remove_circle_outline
remove_circle_outline
remove_circle_outline
remove_circle_outline
remove_circle_outline
remove_circle_outline

Journals

Article Types

Countries / Regions

Search Results (88)

Search Parameters:
Keywords = chill units

Order results
Result details
Results per page
Select all
Export citation of selected articles as:
22 pages, 2785 KB  
Article
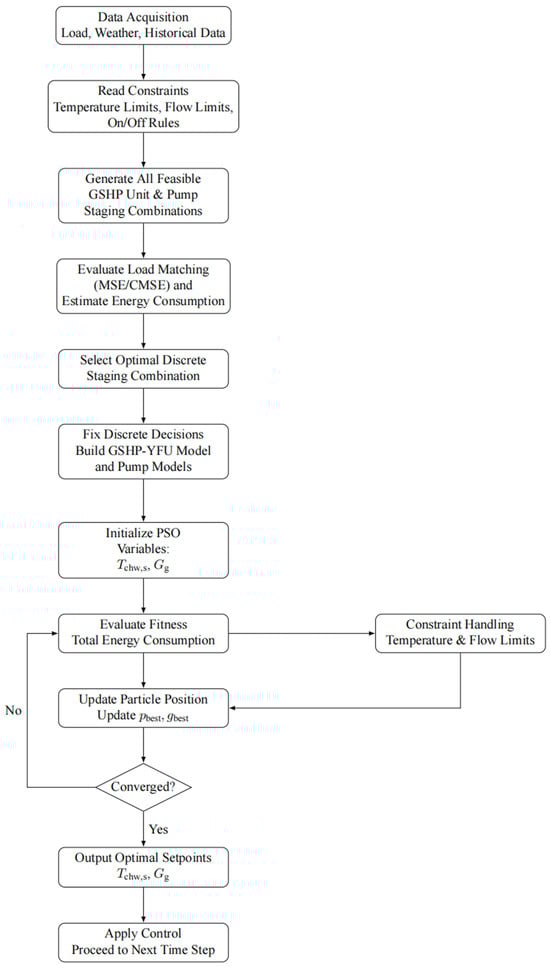
Intelligent Optimization of Ground-Source Heat Pump Systems Based on Gray-Box Modeling
by Kui Wang, Zijian Shuai and Ye Yao
Energies 2026, 19(3), 608; https://doi.org/10.3390/en19030608 (registering DOI) - 24 Jan 2026
Abstract
Ground-source heat pump (GSHP) systems are widely regarded as an energy-efficient solution for building heating and cooling. However, their actual performance in large commercial buildings is often limited by rigid control strategies, insufficient equipment coordination, and suboptimal load matching. In the Liuzhou Fengqing [...] Read more.
Ground-source heat pump (GSHP) systems are widely regarded as an energy-efficient solution for building heating and cooling. However, their actual performance in large commercial buildings is often limited by rigid control strategies, insufficient equipment coordination, and suboptimal load matching. In the Liuzhou Fengqing Port commercial complex, the seasonal coefficient of performance (SCOP) of the GSHP system remains at a relatively low level of 3.0–3.5 under conventional operation. To address these challenges, this study proposes a gray-box-model-based cooperative optimization and group control strategy for GSHP systems. A hybrid gray-box modeling approach (YFU model), integrating physical-mechanism modeling with data-driven parameter identification, is developed to characterize the energy consumption behavior of GSHP units and variable-frequency pumps. On this basis, a multi-equipment cooperative optimization framework is established to coordinate GSHP unit on/off scheduling, load allocation, and pump staging. In addition, continuous operational variables (e.g., chilled-water supply temperature and circulation flow rate) are globally optimized within a hierarchical control structure. The proposed strategy is validated through both simulation analysis and on-site field implementation, demonstrating significant improvements in system energy efficiency, with annual electricity savings of no less than 3.6 × 105 kWh and an increase in SCOP from approximately 3.2 to above 4.0. The results indicate that the proposed framework offers strong interpretability, robustness, and engineering applicability. It also provides a reusable technical paradigm for intelligent energy-saving retrofits of GSHP systems in large commercial buildings. Full article
(This article belongs to the Special Issue Energy Efficiency and Energy Saving in Buildings)
Show Figures

Figure 1

20 pages, 2738 KB  
Article
Study of the Thermal Delay and Thermal Attenuation Characteristics of a Centralized Air-Conditioning Water System Based on a Multi-Domain Physical Modeling Environment
by Xuan Zhou, Xingyu Shu, Junlong Xie, Xinhua Xu, Qiuyuan Zhu and Jiewen Deng
Buildings 2026, 16(2), 449; https://doi.org/10.3390/buildings16020449 - 21 Jan 2026
Viewed by 40
Abstract
To achieve energy savings, reduce consumption, and support the “dual-carbon” strategy in China, this study applies digital twin technology to investigate the centralized air-conditioning water system of a metro-station HVAC installation and develops a high-fidelity digital twin model to reveal the thermal delay [...] Read more.
To achieve energy savings, reduce consumption, and support the “dual-carbon” strategy in China, this study applies digital twin technology to investigate the centralized air-conditioning water system of a metro-station HVAC installation and develops a high-fidelity digital twin model to reveal the thermal delay and thermal attenuation characteristics of the pipeline network. Using the noncausal modeling approach of the Modelica language, a full digital twin representation of the centralized air-conditioning water network is constructed by covering chillers, cooling towers, pumps, terminal units, the pipeline network, etc. The model is validated against real operation data to ensure high fidelity. Validation shows the predicted chilled water flow rate of the digital twin model agrees well with the measured chilled water flow rate with an RMSE of 0.27 kg/s. Validation also shows the difference is about 0.3 °C between the digital twin prediction and the measurement in the main pipe. Based on the validation digital twin model, the thermal delay and thermal attenuation characteristics of the centralized air-conditioning water system are seriously evaluated. The results indicate that branch K3, due to its longest transport distance, exhibits a delay of 227 s. The overall thermal delay of the system reaches 7.5 min. The temperature attenuation of this water system is about 0.2 °C due to heat loss through pipe walls. The findings may offer theoretical support for the optimal regulation and control, fault detection, and anomaly identification of this centralized air-conditioning water system. Full article
(This article belongs to the Section Building Energy, Physics, Environment, and Systems)
Show Figures

Figure 1

26 pages, 1489 KB  
Article
Proactive Cooling Control Algorithm for Data Centers Based on LSTM-Driven Predictive Thermal Analysis
by Jieying Liu, Rui Fan, Zonglin Li, Napat Harnpornchai and Jianlei Qian
Appl. Syst. Innov. 2026, 9(1), 21; https://doi.org/10.3390/asi9010021 - 12 Jan 2026
Viewed by 206
Abstract
The conventional reactive cooling strategy, which relies on static thresholds, has become inadequate for managing dynamically changing heat loads, often resulting in energy inefficiency and increased risk of local hot spots. In this study, we develop a data center cooling optimization system that [...] Read more.
The conventional reactive cooling strategy, which relies on static thresholds, has become inadequate for managing dynamically changing heat loads, often resulting in energy inefficiency and increased risk of local hot spots. In this study, we develop a data center cooling optimization system that integrates distributed sensor arrays for predictive analysis. By deploying high-density temperature and humidity sensors both inside and outside server racks, a real-time, high-fidelity three-dimensional digital twin of the data center’s thermal environment is constructed. Time-series analysis combined with Long Short-Term Memory algorithms is employed to forecast temperature and humidity based on the extensive environmental data collected, achieving high predictive accuracy with a root mean square error of 0.25 and an R2 value of 0.985. Building on these predictions, a proactive cooling control strategy is formulated to dynamically adjust fan speeds and the opening degree of chilled-water valves in computer room air conditioning units, changing the cooling approach from passive to preemptive prevention of overheating. Compared with conventional proportional–integral–differential control, the developed system significantly reduces overall energy consumption and maintains all equipment within safe operating temperatures. Specifically, the framework has reduced the energy consumption of the cooling system by 37.5%, lowered the overall power usage effectiveness of the data center by 12% (1.48 to 1.30), and suppressed the cumulative hotspot duration (temperature 27 °C) by nearly 96% (from 48 to 2 h). Full article
Show Figures

Figure 1

21 pages, 296 KB  
Article
Market Diversification and Revealed Comparative Advantage in Salmon Exports: Comparative Evidence from Norway, Sweden, Chile, and the United Kingdom
by Hugo Daniel García Juárez, Jose Carlos Montes Ninaquispe, Marco Agustín Arbulú Ballesteros, Juana Graciela Palma Vallejo, Carlos José Sandoval Reyes, Karla Paola Agurto Ruiz, Lidia Mercedes Olaya Guerrero, Denis Ernesto Angeles Goicochea, Christian David Corrales Otazú and Sarita Jessica Apaza Miranda
Sustainability 2026, 18(2), 568; https://doi.org/10.3390/su18020568 - 6 Jan 2026
Viewed by 297
Abstract
This study aimed to determine the degree of diversification in exports of fresh/chilled salmon and the level of international competitiveness of Norway, Sweden, Chile, and the United Kingdom over 2020–2024, using the Herfindahl–Hirschman Index (HHI) and the normalized revealed comparative advantage (NRCA). A [...] Read more.
This study aimed to determine the degree of diversification in exports of fresh/chilled salmon and the level of international competitiveness of Norway, Sweden, Chile, and the United Kingdom over 2020–2024, using the Herfindahl–Hirschman Index (HHI) and the normalized revealed comparative advantage (NRCA). A quantitative, descriptive approach was adopted, drawing on annual Trade Map data for HS subheading 030214. HHI series were constructed by country–destination and NRCA series by country–market, and both were examined through univariate analysis. The findings showed that Norway exhibited low concentration levels and strong, stable advantages in Saudi Arabia, Türkiye, and Russia, whereas Sweden displayed moderate but rising concentration, supported by high advantages in Belgium, the United Kingdom, Germany, and Italy. In contrast, Chile and the United Kingdom recorded persistently high HHI values, with pronounced advantages concentrated in a limited number of markets (Brazil in Chile’s case; France and Chinese Taipei in the UK’s) and intra-product positions or comparative disadvantages in China, the United States, and Mexico. The study concludes that the combination of geographic diversification and positive NRCA enhances export resilience, while extreme specialization increases vulnerability to demand and regulatory shocks. It is recommended that Chile and the United Kingdom further develop diversification strategies toward markets where NRCA is neutral or negative, and that Norway and Sweden consolidate their advantages through investments in sustainability, traceability, and logistics. Further multivariate research incorporating macroeconomic and firm-level variables is also suggested. Full article
15 pages, 2611 KB  
Article
Comparative Analysis of Low- and High-Temperature Chilled Water Systems in Terms of Energy Performance in Office Buildings
by Szymon Salamondra, Marta Chludzińska and Jacek Hendiger
Energies 2026, 19(1), 141; https://doi.org/10.3390/en19010141 - 26 Dec 2025
Viewed by 276
Abstract
This study examines the impact of chilled water supply parameters on the energy efficiency of an office building’s HVAC system located in a temperate European climate. Two cooling system variants were analyzed: (1) a traditional low-temperature system using fan-coil units and (2) a [...] Read more.
This study examines the impact of chilled water supply parameters on the energy efficiency of an office building’s HVAC system located in a temperate European climate. Two cooling system variants were analyzed: (1) a traditional low-temperature system using fan-coil units and (2) a high-temperature system with chilled beams for sensible cooling. In the latter, moisture removal is performed entirely by the air handling unit, where outdoor air is dehumidified before being supplied to the space. Hourly simulations were carried out for the summer period using typical meteorological year data. Detailed heat gain calculations included transmission, occupancy, equipment, lighting, and solar radiation. Based on the cooling loads, chilled water production and distribution systems were selected, and their electricity consumption was assessed. The total energy use of chillers, ventilation units, circulation pumps, and auxiliary equipment was compared for both systems. The findings highlight the energy-saving potential of high-temperature chilled water systems, especially when integrated with centralized ventilation capable of latent load control. Additionally, results show that increasing the chilled water supply temperature significantly enhances the Energy Efficiency Ratio (EER) of chillers. Full article
Show Figures

Figure 1

30 pages, 5219 KB  
Article
Dynamic Multi-Output Stacked-Ensemble Model with Hyperparameter Optimization for Real-Time Forecasting of AHU Cooling-Coil Performance
by Md Mahmudul Hasan, Pasidu Dharmasena and Nabil Nassif
Energies 2026, 19(1), 82; https://doi.org/10.3390/en19010082 - 23 Dec 2025
Viewed by 390
Abstract
This study introduces a dynamic, multi-output stacking framework for real-time forecasting of HVAC cooling-coil behavior in air-handling units. The dynamic model encodes short-horizon system memory with input/target lags and rolling psychrometric features and enforces leakage-free, time-aware validation. Four base learners—Random Forest, Bagging (DT), [...] Read more.
This study introduces a dynamic, multi-output stacking framework for real-time forecasting of HVAC cooling-coil behavior in air-handling units. The dynamic model encodes short-horizon system memory with input/target lags and rolling psychrometric features and enforces leakage-free, time-aware validation. Four base learners—Random Forest, Bagging (DT), XGBoost, and ANN—are each optimized with an Optuna hyperparameter tuner that systematically explores architecture and regularization to identify data-specific, near-optimal configurations. Their out-of-fold predictions are combined through a Ridge-based stacker, yielding state-of-the-art accuracy for supply-air temperature and chilled water leaving temperature (R2 up to 0.9995, NRMSE as low as 0.0105), consistently surpassing individual models. Novelty lies in the explicit dynamics encoding aligned with coil heat and mass-transfer behavior, physics-consistent feature prioritization, and a robust multi-target stacking design tailored for HVAC transients. The findings indicate that this hyperparameter-tuned dynamic framework can serve as a high-fidelity surrogate for cooling-coil performance, supporting set-point optimization, supervisory control, and future extensions to virtual sensing or fault-diagnostics workflows in industrial AHUs. Full article
(This article belongs to the Special Issue Performance Analysis of Building Energy Efficiency)
Show Figures

Figure 1

16 pages, 2363 KB  
Article
Phenology-Informed Strategies for Climate-Resilient Peach Production: Shoot Growth, Leaf Fall, and Flowering of Two Low-Chill Cultivars in Humid Subtropical Central Taiwan
by Hsuan Lee, Chun-Che Huang and Syuan-You Lin
Agronomy 2025, 15(12), 2748; https://doi.org/10.3390/agronomy15122748 - 28 Nov 2025
Viewed by 567
Abstract
Global warming has increasingly reduced winter chill accumulation in traditional fruit-growing regions, disrupting dormancy release and bloom synchrony in deciduous fruit crops such as peach (Prunus persica). To evaluate adaptation potential under subtropical conditions, a three-year field study was conducted in [...] Read more.
Global warming has increasingly reduced winter chill accumulation in traditional fruit-growing regions, disrupting dormancy release and bloom synchrony in deciduous fruit crops such as peach (Prunus persica). To evaluate adaptation potential under subtropical conditions, a three-year field study was conducted in central Taiwan using two low-chill cultivars, ‘Tainung No.4 Ruby’ (~100 chilling units, CU) and ‘Tainung No. 7 HongLing’ (~77 CU). Our results demonstrate that both cultivars produced long shoots (>34 nodes), completed vegetative growth by October, and reached natural leaf fall by mid-November. Nonlinear Gompertz and Logistic models accurately described shoot elongation dynamics and growth cessation. Flowering began in mid-January for ‘Tainung No. 7 HongLing’ and mid-February for ‘Tainung No. 4 Ruby’. Seasonal chill accumulation strongly influenced the onset of flower budbreak between apical and basal buds: in the milder 2023–2024 winter (~120 CU), apical–basal onset lags were wider (22 days in ‘Tainung No. 7 HongLing’), whereas in the colder 2024–2025 winter (~280 CU), these lags shortened (14 days). Notably, ‘Tainung No. 4 Ruby’ maintained a consistent apical–basal onset lag between seasons, indicating greater positional stability under variable chilling. Field-estimated CU thresholds for flower budbreak exceeded the reported chilling requirements, suggesting reduced chilling efficiency under fluctuating subtropical winter temperatures. These results demonstrate that integrating shoot growth, leaf fall timing, and chill–heat accumulation provides a phenology-informed framework for cultivar selection and orchard scheduling, thereby enhancing climate resilience of peach production in warm-winter regions. Full article
Show Figures

Figure 1

19 pages, 1714 KB  
Article
The Influence of Nitrogen on Culturable Phyllosphere Microorganisms and the Incidence of Botrytis cinerea in Postharvest Leafy Vegetables
by Viktorija Vaštakaitė-Kairienė, Darius Jermala, Alma Valiuškaitė, Kristina Bunevičienė, Armina Morkeliūnė and Neringa Rasiukevičiūtė
J. Fungi 2025, 11(11), 787; https://doi.org/10.3390/jof11110787 - 2 Nov 2025
Viewed by 724
Abstract
Lettuce (Lactuca sativa), pak choi (Brassica rapa), and basil (Ocimum basilicum) were grown in hydroponic NFT systems under four nitrate levels (80–180 mg L−1 N). We measured natural microbial contamination by plating nutrient-solution samples and leaf [...] Read more.
Lettuce (Lactuca sativa), pak choi (Brassica rapa), and basil (Ocimum basilicum) were grown in hydroponic NFT systems under four nitrate levels (80–180 mg L−1 N). We measured natural microbial contamination by plating nutrient-solution samples and leaf washes to obtain colony-forming unit (CFU) counts of bacteria and fungi. Separately, postharvest leaves were artificially inoculated with Botrytis cinerea and stored at 22 °C or 4 °C for 7 days to assess gray mold. In lettuce, high N (180 mg L−1) markedly increased culturable microbial loads in both solution and leaves, whereas pak choi microbial counts remained low at all N levels. Basil showed a non-linear response: CFU counts peaked at moderate N (120 mg L−1) and were lower at both deficit and excess N. At 22 °C, gray mold severity in pak choi increased with N; leaves fertilized at N150–180 suffered about 1.5–2 times greater lesion area than those at N80. By contrast, lettuce exhibited the worst decay under N deficiency: N80 leaves developed the largest lesions by 4–7 DPI, while moderate N (120–150 mg L−1) minimized disease progression. Basil was highly susceptible under warm storage: all N levels reached near-total decay by 7 days, though N120 delayed early infection slightly. Refrigeration (4 °C) greatly suppressed lesion development in lettuce and pak choi, although high-N pak choi still showed ~20–30% more infected area than low-N after 7 days. Basil, however, suffered chilling injury at 4 °C, and all refrigerated basil leaves decayed severely (regardless of N). These results indicate crop-specific nutrient and storage strategies: avoid excessive N in pak choi, maintain balanced N in lettuce, and handle basil with non-chilling methods to reduce postharvest gray mold. Full article
(This article belongs to the Special Issue Postharvest Fungi: Control of Fungal Diseases in Fruit and Vegetables)
Show Figures

Figure 1

20 pages, 301 KB  
Article
Immigrant Service Access Needs and Recommendations in the U.S.–Mexico Border Region: A Qualitative Study
by Megan Finno-Velasquez, Carolina Villamil Grest, Sophia Sepp, Danisha Baro and Gloria Brownell
Soc. Sci. 2025, 14(9), 519; https://doi.org/10.3390/socsci14090519 - 28 Aug 2025
Viewed by 1654
Abstract
Immigrant and mixed-status families comprise a growing population in the United States, facing numerous barriers to accessing essential health and social services. This study examines service access barriers within the unique context of New Mexico’s borderlands, where constitutionally protected bilingualism and welcoming local [...] Read more.
Immigrant and mixed-status families comprise a growing population in the United States, facing numerous barriers to accessing essential health and social services. This study examines service access barriers within the unique context of New Mexico’s borderlands, where constitutionally protected bilingualism and welcoming local policies contrast sharply with restrictive federal border enforcement. Using a qualitative approach, we conducted five focus groups with 36 immigrant caregivers in Doña Ana County, New Mexico, with the objective of understanding the factors that facilitate and hinder immigrant families’ access to health, behavioral health, and social services in this socio-politically complex border environment. Thematic analysis revealed three overarching themes: (1) structural and organizational limitations, including language barriers and transportation challenges exacerbated by border checkpoints; (2) the persistence of “chilling effects” on service use despite a Democratic presidency and post-pandemic policy shifts; and (3) community-defined recommendations for improving service access. The findings demonstrate how federal immigration enforcement undermines local inclusion efforts, creating enduring barriers to service access even in historically bilingual, immigrant-friendly regions. The participants proposed specific solutions, including mobile service units and integrated service centers, that account for both geographic and socio-political barriers unique to border regions. These community-generated recommendations offer practical strategies for improving immigrant service access in contexts where local welcome and federal enforcement create competing pressures on immigrant families. Full article
(This article belongs to the Special Issue International Social Work Practices with Immigrants and Refugees)
14 pages, 2846 KB  
Article
Evaluation of Phenology Models for Predicting Full Bloom Dates of ‘Niitaka’ Pear Using Orchard Image-Based Observations in South Korea
by Jin-Hee Kim, Eun-Jeong Yun, Dae Gyoon Kang, Jeom-Hwa Han, Kyo-Moon Shim and Dae-Jun Kim
Atmosphere 2025, 16(9), 996; https://doi.org/10.3390/atmos16090996 - 22 Aug 2025
Viewed by 1274
Abstract
Abnormally warm winters in recent years have accelerated flowering in fruit trees, increasing their vulnerability to late frost damage. To address this challenge, this study aimed to evaluate and compare the performance of three phenology models—the development rate (DVR), modified DVR (mDVR), and [...] Read more.
Abnormally warm winters in recent years have accelerated flowering in fruit trees, increasing their vulnerability to late frost damage. To address this challenge, this study aimed to evaluate and compare the performance of three phenology models—the development rate (DVR), modified DVR (mDVR), and Chill Days (CD) models—for predicting full bloom dates of ‘Niitaka’ pear, using image-derived phenological observations. The goal was to identify the most reliable and regionally transferable model for nationwide application in South Korea. A key strength of this study lies in the integration of real-time orchard imagery with automated weather station (AWS) data, enabling standardized and objective phenological monitoring across multiple regions. Using five years of temperature data from seven orchard sites, chill and heat unit accumulations were calculated and compared with observed full bloom dates obtained from orchard imagery and field records. Correlation analysis revealed a strong negative relationship between cumulative heat units and bloom timing, with correlation coefficients ranging from –0.88 (DVR) to –0.94 (mDVR). Among the models, the mDVR model demonstrated the highest stability in chill unit estimation (CV = 6.3%), the lowest root-mean-square error (RMSE = 2.9 days), and the highest model efficiency (EF = 0.74), indicating superior predictive performance across diverse climatic conditions. In contrast, the DVR model showed limited generalizability beyond its original calibration zone. These findings suggest that the mDVR model, when supported by image-based phenological data, provides a robust and scalable tool for forecasting full bloom dates of temperate fruit trees and enhancing grower preparedness against late frost risks under changing climate conditions. Full article
Show Figures

Figure 1

19 pages, 2340 KB  
Article
Analysis of Olive Tree Flowering Behavior Based on Thermal Requirements: A Case Study from the Northern Mediterranean Region
by Maja Podgornik, Jakob Fantinič, Tjaša Pogačar and Vesna Zupanc
Climate 2025, 13(8), 156; https://doi.org/10.3390/cli13080156 - 23 Jul 2025
Viewed by 2967
Abstract
In recent years, early olive fruit drop has been observed in the northern Mediterranean regions, causing significant economic losses, although the exact cause remains unknown. Recent studies have identified several possible causes; however, our understanding of how olive trees respond to these environmental [...] Read more.
In recent years, early olive fruit drop has been observed in the northern Mediterranean regions, causing significant economic losses, although the exact cause remains unknown. Recent studies have identified several possible causes; however, our understanding of how olive trees respond to these environmental stresses remains limited. This study includes an analysis of selected meteorological and flowering data for Olea europaea L. “Istrska belica” to evaluate the use of a chilling and forcing model for a better understanding of flowering time dynamics under a changing climate. The flowering process is influenced by high diurnal temperature ranges (DTRs) during the pre-flowering period, resulting in earlier flowering. Despite annual fluctuations due to various climatic factors, an increase in DTRs has been observed in recent decades, although the mechanisms by which olive trees respond to high DTRs remain unclear. The chilling requirements are still well met in the region (1500 ± 250 chilling units), although their total has declined over the years. According to the Chilling Hours Model, chilling units—referred to as chilling hours—represent the number of hours with temperatures between 0 and 7.2 °C, accumulated throughout the winter season. Growing degree hours (GDHs) are strongly correlated with the onset of flowering. These results suggest that global warming is already affecting the synchrony between olive tree phenology and environmental conditions in the northern Mediterranean and may be one of the reason for the green drop. Full article
(This article belongs to the Section Climate Adaptation and Mitigation)
Show Figures

Figure 1

42 pages, 6369 KB  
Review
Review of Post-Combustion Carbon Capture in Europe: Current Technologies and Future Strategies for Largest CO2-Emitting Industries
by Luísa Marques, Miguel Monteiro, Charles Cenci, Maria Mateus and José Condeço
Energies 2025, 18(13), 3539; https://doi.org/10.3390/en18133539 - 4 Jul 2025
Cited by 6 | Viewed by 6875
Abstract
Heavy industry is a significant contributor to CO2 global emissions, accounting for approximately 25% of the total. In Europe, the continent’s largest emitting industries, including steel, cement, and power generation, face significant decarbonization challenges due to multiple interrelated factors. Heavy industry must [...] Read more.
Heavy industry is a significant contributor to CO2 global emissions, accounting for approximately 25% of the total. In Europe, the continent’s largest emitting industries, including steel, cement, and power generation, face significant decarbonization challenges due to multiple interrelated factors. Heavy industry must achieve carbon neutrality by 2050, as outlined in the 13th United Nations Sustainable Goals. One strategy to achieve this goal involves Carbon Capture Utilization and Storage (CCUS) with post-combustion carbon capture (PCC) technologies playing a critical role. Key methods include absorption, which uses chemical solvents like amines; adsorption, employing solid sorbents; cyclic CO2 capture, such as calcium looping methods; cryogenic separation, which involves chilling flue gas to liquefy CO2; and membrane separation, leveraging polymeric materials. Each technology offers unique advantages and challenges, necessitating hybrid approaches and policy support for widespread adoption. In this sense, this review provides a comprehensive overview of the existing European pilot and demonstration units and projects, funded by the EU across several industries. It specifically focuses on PCC. This study examines 111 industrial facilities across Europe, documenting the PCC technologies deployed at plants of varying capacities, geographic locations, and operational stakeholders. The review further evaluates the techno-economic performance of these systems, assessing their potential to advance carbon neutrality in heavy industries. Full article
(This article belongs to the Special Issue Process Optimization of Carbon Capture Technology)
Show Figures

Figure 1

13 pages, 294 KB  
Article
Influence of Local and Reimported United States and South American Corn Sources on Broiler Performance, Nutrient Digestibility, and Processing Yield
by Maria J. Brizuela, Jose I. Vargas, Isabella C. Dias, Joseph P. Gulizia, Eva G. Guzmán, Jose R. Hernández, Cristina T. Simões and Wilmer J. Pacheco
Animals 2025, 15(12), 1770; https://doi.org/10.3390/ani15121770 - 16 Jun 2025
Viewed by 958
Abstract
The origin of feed ingredients, particularly corn, can influence nutrient composition and availability, thereby affecting broiler growth performance and overall production efficiency. This study evaluated the effects of the dietary inclusion of different corn origins: United States (local) (USA-L), United States (reimported) (USA-R), [...] Read more.
The origin of feed ingredients, particularly corn, can influence nutrient composition and availability, thereby affecting broiler growth performance and overall production efficiency. This study evaluated the effects of the dietary inclusion of different corn origins: United States (local) (USA-L), United States (reimported) (USA-R), Argentina (ARG), and Brazil (BRA) on broiler performance, nutrient digestibility, and processing yield from 1 to 35 d of age. A total of 1200 male broiler chicks (YPM × Ross 708) were randomly assigned to four dietary treatments, with each diet incorporating corn from a specific origin. Birds were housed in controlled environmental conditions and fed isocaloric, isoproteic diets formulated based on corn nutrient profiles from each origin. Body weight (BW), body weight gain (BWG), feed intake (FI), and feed conversion ratio (FCR) were assessed at 10, 21, and 35 d. On d 35, ileal digestibility of nutrients was assessed using titanium dioxide as an indigestible marker, and processing yields were measured on d 36. Results indicated no impact of corn origin on BW or BWG during the grow-out. However, FI was greater in broilers fed with diets containing corn from ARG and BRA compared to corn from USA-L from 1 to 35 d (p = 0.012). Feed intake of birds fed diets with USA-R did not differ from diets with either BRA or USA-L corn. Feed conversion ratio remained unaffected at 10 and 21 d of age, but broilers fed diets with corn from USA-L and USA-R exhibited improved FCR at 35 d compared to those fed corn from BRA (p < 0.001). Processing weights and yields showed no differences among treatments; nonetheless, broilers fed corn from ARG had a higher chilled carcass weight than those fed corn from USA-R (p = 0.032). Nutrient digestibility analysis revealed no differences in crude protein, fat, calcium, and potassium digestibility, while phosphorus digestibility was significantly higher in broilers fed corn from ARG compared to corn from USA-L (p = 0.007). These findings suggest that corn origin minimally affected overall broiler growth performance and carcass characteristics. However, differences in FI, FCR, and nutrient digestibility may exist among different corn sources. Full article
(This article belongs to the Section Poultry)
21 pages, 1778 KB  
Article
The Role of CO2 Levels in High-Oxygen Modified Atmosphere Packaging on Microbial Communities of Chilled Goat Meat During Storage and Their Relationship with Quality Attributes
by Samart Sai-Ut, Sylvia Indriani, Nattanan Srisakultiew, Passakorn Kingwascharapong, Sarisa Suriyarak, Utthapon Issara, Suphat Phongthai, Saroat Rawdkuen and Jaksuma Pongsetkul
Foods 2025, 14(11), 1837; https://doi.org/10.3390/foods14111837 - 22 May 2025
Cited by 2 | Viewed by 2355
Abstract
This study investigated the influence of CO2 levels (20–40%: M20, M30, and M40) in high-oxygen modified atmosphere packaging (Hi-O2 MAP) on microbial communities and quality attributes of chilled goat meat stored at 4 °C for 12 days. Alpha diversity indices (Chao1, [...] Read more.
This study investigated the influence of CO2 levels (20–40%: M20, M30, and M40) in high-oxygen modified atmosphere packaging (Hi-O2 MAP) on microbial communities and quality attributes of chilled goat meat stored at 4 °C for 12 days. Alpha diversity indices (Chao1, ACE, Simpson, and Shannon) revealed a significant decline in microbial diversity over time, with storage duration exerting a greater impact than packaging conditions. Nonetheless, MAP played a crucial role in shaping microbial profiles, with air packaging (AP) showing the most distinct community, while M40 differed notably from M20 and M30, particularly by day 12, as shown by beta diversity analysis using principal coordinates analysis (PCoA). Proteobacteria and Firmicutes dominated microbial composition, with Pseudomonas and Brochothrix linked to spoilage in AP, while MAP, especially M40, favored the growth of Lactococcus, Acinetobacter, and Vagococcus, enhancing microbial stability. Despite pathogen levels remaining within safe limits, AP exceeded the spoilage threshold (TVC > 7.00 log colony-forming unit (CFU)/g), whereas all MAPs extended shelf life, with M40 most effectively suppressing microbial growth (p < 0.05). Interestingly, metagenomic functional profiling revealed that elevated CO2 levels (>30%) altered metabolic pathways, shifting spoilage mechanisms from protein degradation in AP to carbohydrate metabolism in MAP, potentially influencing odor and texture attributes. MAP, particularly M40, also reduced protein and lipid degradation and oxidation, as indicated by lower total volatile base nitrogen (TVB-N), thiobarbituric acid reactive substances (TBARSs), and shear force, suggesting better prevention of increased meat hardness and the development of undesirable odors and flavors, although high CO2 negatively affected redness. Overall, M40 provided the greatest microbial stability and shelf life extension, highlighting the potential of optimized CO2 levels in Hi-O2 MAP to preserve goat meat quality and regulate spoilage dynamics. Full article
Show Figures

Figure 1

18 pages, 1579 KB  
Article
A Comparative Study of Dormex® and Biostimulant Effects on Dormancy Release, Productivity, and Quality in ‘Royal Tioga®’ Sweet Cherry Trees (Prunus avium L.)
by Burhanettin İmrak, Nesibe Ebru Kafkas, Songül Çömlekçioğlu, Ömer Faruk Bilgin, Ayşegül Esra Gölcü, Ayşegül Burgut, Şule Hilal Attar, Cenk Küçükyumuk and Zeliha Küçükyumuk
Horticulturae 2025, 11(3), 250; https://doi.org/10.3390/horticulturae11030250 - 26 Feb 2025
Cited by 1 | Viewed by 2458
Abstract
Dormancy breakers are widely employed in regions with an insufficient chill accumulation to enhance floral bud break in sweet cherry production. Dormex (HC) has not been authorized in Europe and many other countries due to its detrimental effects on human health (carcinogenic) and [...] Read more.
Dormancy breakers are widely employed in regions with an insufficient chill accumulation to enhance floral bud break in sweet cherry production. Dormex (HC) has not been authorized in Europe and many other countries due to its detrimental effects on human health (carcinogenic) and the environment. This situation has increased the demand for alternative chemicals to HC. The current study was conducted in an orchard of 5-year-old ‘Royal Tioga®’ sweet cherry trees (Prunus avium L.) grafted on MaxMa 14 rootstocks in the Karayusuflu Village (at an altitude of 50 m), Adana, a Mediterranean city in Türkiye. Levante (LV) and HC were applied approximately 30 days before the anticipated dormancy break of the buds. Chill accumulation was quantified monthly during the 2023–2024 winter season using the chilling hours below 7.2 °C (467 h) and chill units (280 CUs). This study evaluated the effects of dormancy breakers on hormonal changes in floral buds, focusing specifically on gibberellic acid (GA3) and abscisic acid (ABA). Also, their impact on fruit set and quality parameters was assessed. The findings revealed that the LV and HC applications reduced the ABA content in flower buds during the dormancy period compared to the control. LV significantly improved bud break rates (56.8%) and fruit set (85.2%) while positively influencing the fruit quality parameters and yield. No significant differences between the LV and HC treatments were observed regarding average fruit weight (8.8–8.4 g) and yield values (3.7–3.5 kg tree−1). These results suggest LV as an alternative to HC for early-season cherry production in warm climates. Full article
(This article belongs to the Special Issue Responses to Abiotic Stresses in Horticultural Crops—2nd Edition)
Show Figures

Figure 1

Back to TopTop