Sign in to use this feature.

Years

Between: -

Subjects

remove_circle_outline
remove_circle_outline
remove_circle_outline
remove_circle_outline
remove_circle_outline
remove_circle_outline

Journals

Article Types

Countries / Regions

Search Results (109)

Search Parameters:
Keywords = chemosensory genes

Order results
Result details
Results per page
Select all
Export citation of selected articles as:
14 pages, 5613 KB  
Article
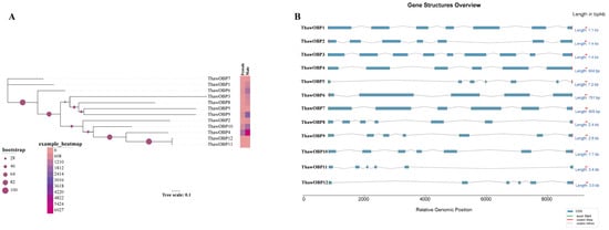
Comprehensive Identification and Male-Biased Expression Analysis of Odorant-Binding Protein Genes in the Hawaiian Flower Thrips, Thrips hawaiiensis (Thysanoptera: Thripidae)
by Qingqing Fan, Yanjun Li and Xiaodi Hu
Biology 2026, 15(2), 170; https://doi.org/10.3390/biology15020170 - 17 Jan 2026
Viewed by 105
Abstract
Olfaction is essential for key insect behaviors, such as host-seeking and mating, and is initiated by odorant-binding proteins (OBPs), which bind and transport hydrophobic odors. Thrips hawaiiensis is a major pest that infests the flowers of numerous horticultural crops, yet its chemosensory mechanisms [...] Read more.
Olfaction is essential for key insect behaviors, such as host-seeking and mating, and is initiated by odorant-binding proteins (OBPs), which bind and transport hydrophobic odors. Thrips hawaiiensis is a major pest that infests the flowers of numerous horticultural crops, yet its chemosensory mechanisms remain poorly understood. Now, the availability of its genome assembly allows us to address this gap. To this end, we performed a comprehensive exploration and comparative analysis of its OBP genes. Our genome-wide analysis identified a total of 12 OBP genes in T. hawaiiensis, whereas the repertoire across other published thrips genomes ranges from 10 to 17, a count significantly lower than that in most other insects. Notably, transcriptomic and RT-qPCR analyses revealed consistent male-biased expression of OBPs in T. hawaiiensis, supporting their role in mate-finding and foraging behaviors. Furthermore, we identified 11 chemosensory proteins (CSPs). Transcriptomic and RT-qPCR analyses revealed that these CSPs exhibit an expression pattern similar to that of the OBPs, with over half of the genes showing significantly higher expression in males. This work provides a foundational framework for future functional studies of olfactory proteins, both in T. hawaiiensis and the wider insect community. Full article
(This article belongs to the Special Issue Studies on Insect Genetics and Genomics)
Show Figures

Figure 1

15 pages, 4868 KB  
Article
Phylostratigraphic Analysis Reveals the Evolutionary Origins and Potential Role of New Genes in the Adaptive Evolution of Spodoptera frugiperda
by Yi Yang, Bo Zhang, Yaobin Lu and Xinyang Zhang
Int. J. Mol. Sci. 2026, 27(1), 549; https://doi.org/10.3390/ijms27010549 - 5 Jan 2026
Viewed by 250
Abstract
The fall armyworm, Spodoptera frugiperda, has become one of the most damaging agricultural pests worldwide, yet the genetic basis of its extraordinary adaptability remains elusive. Recent studies have highlighted the pivotal role of newly evolved genes in adaptive evolution, and phylostratigraphy has [...] Read more.
The fall armyworm, Spodoptera frugiperda, has become one of the most damaging agricultural pests worldwide, yet the genetic basis of its extraordinary adaptability remains elusive. Recent studies have highlighted the pivotal role of newly evolved genes in adaptive evolution, and phylostratigraphy has emerged as a powerful conceptual framework to trace their origins. Here, we adopt this framework to investigate how new genes have contributed to the rapid adaptive evolution of S. frugiperda. Using high-quality genomic data, we inferred gene ages across evolutionary phylostrata and identified 277 newly evolved genes that originated after the divergence of Spodoptera. These new genes exhibit hallmark genomic signatures of recent origin, including shorter coding regions, simplified structures, and relaxed evolutionary constraints. Interestingly, transcriptomic analyses revealed strong tissue specificity, with pronounced enrichment in the antenna and brain, indicating possible involvement in chemosensory and neural functions essential for environmental and behavioral adaptation. Under diverse environmental challenges such as pesticide and parasitoid wasp exposure, and virus infection, we found many of the new genes acted as hubs in the regulatory networks associated with pesticide response. Together, our findings suggest that the emergence of new genes has played a critical role in shaping the rapid adaptive evolution of S. frugiperda and provide broader insights into how newly evolved genes contribute to species adaptation. Full article
(This article belongs to the Section Molecular Genetics and Genomics)
Show Figures

Figure 1

19 pages, 4156 KB  
Article
Identification and Functional Characterization of the Leg-Enriched Chemosensory Protein PxylCSP9 in Plutella xylostella (Lepidoptera: Plutellidae)
by Shuhui Fu, Fangyuan Li, Xizhong Yan and Chi Hao
Biology 2025, 14(12), 1746; https://doi.org/10.3390/biology14121746 - 5 Dec 2025
Viewed by 518
Abstract
Plutella xylostella, a major pest of cruciferous vegetables, depends predominantly on chemoreception to locate host plants. Legs are crucial in insect chemical perception, particularly during close-range and contact chemoreception. However, the molecular basis underlying the chemosensory repertoire in P. xylostella legs remains [...] Read more.
Plutella xylostella, a major pest of cruciferous vegetables, depends predominantly on chemoreception to locate host plants. Legs are crucial in insect chemical perception, particularly during close-range and contact chemoreception. However, the molecular basis underlying the chemosensory repertoire in P. xylostella legs remains elusive. To address this, we sequenced chemosensory-related genes in diamondback moth legs. Sequencing identified 32 odorant binding protein (OBP), 18 chemosensory protein (CSP), 26 odorant receptor (OR), 20 gustatory receptor (GR), 15 ionotropic receptor (IR), and 3 sensory neuron membrane protein (SNMP) genes. Comparative analysis with antennal transcriptome data revealed three CSPs, seven ORs, and two GRs newly identified in the legs. Transcriptome analysis showed higher fragments per kilobase of transcript per million mapped reads values for CSPs than for other chemosensory-related gene families. Furthermore, qRT-PCR confirmed the highest expression of PxylCSP9 in the legs, suggesting its role in perceiving external compounds. Fluorescent binding assays revealed high binding affinity of PxylCSP9 for several host plant semiochemicals. Molecular docking predicted a hydrophobic binding pocket in PxylCSP9 with Met11, Leu13, and Leu43 frequently participating in ligand interactions. Our findings indicate that leg-enriched PxylCSP9 is pivotal for host plant recognition during close-range chemoreception, suggesting its potential as a molecular target for precision management through behavior-based strategies. Full article
(This article belongs to the Section Biochemistry and Molecular Biology)
Show Figures

Graphical abstract

14 pages, 2221 KB  
Article
Ecological Adaptation in the Chemosensory Gene Repertoire of the Safflower Aphid, Uroleucon gobonis
by Lanjie Xu, Minshan Sun, Wei Dong, Sufang An, Qing Yang, Hongqi Yang, Xiaohui Wu, Junping Feng, Zhengwei Tan, Yongliang Yu and Huizhen Liang
Int. J. Mol. Sci. 2025, 26(23), 11558; https://doi.org/10.3390/ijms262311558 - 28 Nov 2025
Viewed by 280
Abstract
The red flower aphid (Uroleucon gobonis) is a significant agricultural pest causing damage via direct feeding and virus transmission. Chemical sensory proteins (CSPs) are critical for insecticide resistance, mediating the detection of semiochemicals or the sequestration of neuroactive insecticides. This study [...] Read more.
The red flower aphid (Uroleucon gobonis) is a significant agricultural pest causing damage via direct feeding and virus transmission. Chemical sensory proteins (CSPs) are critical for insecticide resistance, mediating the detection of semiochemicals or the sequestration of neuroactive insecticides. This study provides the first comprehensive identification and functional characterization of chemosensory gene families in Uroleucon gobonis to elucidate their roles in chemoperception and resistance. We conducted de novo transcriptome sequencing and assembly to identify chemosensory genes. Their phylogenetic relationships and structural motifs were analyzed. Developmental expression patterns were assessed via RNA-seq, and tissue-specific expression was validated using quantitative real-time PCR (qRT-PCR). We identified 40 chemosensory genes: 12 odorant-binding proteins (OBPs), 8 CSPs, 14 odorant receptors (ORs), and 6 gustatory receptors (GRs). Phylogenetic analysis revealed species-specific adaptations, including the absence of GR clades 2/4 and minimal representation in CSP Subgroup III. Structural motifs were highly conserved in ORs/OBPs but divergent in CSPs/GRs. RNA-seq identified 1896 differentially expressed genes (DEGs) between instars, including stage-specific regulation of UgobCSP4, UgobCSP6, UgobOBP3, and UgobOBP10. qRT-PCR confirmed extreme spatial expression, such as leg-specific UgobCSP6 and antennae-specific UgobOBP10. These findings elucidate key molecular adaptations in chemosensory gene families governing perception and potential insecticide resistance in Uroleucon gobonis. The identified stage- and tissue-specific genes provide targets for developing species-specific pest control strategies. Full article
(This article belongs to the Section Molecular Genetics and Genomics)
Show Figures

Figure 1

19 pages, 16042 KB  
Article
Comparative Antennal Transcriptome Analysis of Phenacoccus solenopsis and Expression Profiling of Candidate Odorant Receptor Genes
by Wanying Dong, Ruipeng Chen, Yang Lei, Jun Huang and Yaobin Lu
Int. J. Mol. Sci. 2025, 26(22), 10901; https://doi.org/10.3390/ijms262210901 - 10 Nov 2025
Viewed by 512
Abstract
Insects rely heavily on olfaction to regulate essential behaviors such as host location, oviposition and mating. The invasive cotton mealybug, Phenacoccus solenopsis Tinsley represents a global threat to cotton and numerous cultivated crops. To elucidate the molecular basis of its olfaction mechanisms, we [...] Read more.
Insects rely heavily on olfaction to regulate essential behaviors such as host location, oviposition and mating. The invasive cotton mealybug, Phenacoccus solenopsis Tinsley represents a global threat to cotton and numerous cultivated crops. To elucidate the molecular basis of its olfaction mechanisms, we sequenced and assembled antennal transcriptomes from male and female adults using Illumina NovaSeq X Plus technology. Among 13,891 unigenes, 91 chemosensory genes were identified, including 40 odorant receptors, 13 gustatory receptors, 19 ionotropic receptors, 10 odorant-binding proteins, 7 chemosensory proteins, and 2 sensory neuron membrane proteins. Differential expression analysis revealed 6312 genes with significant sex-biased expression between male and female antennae, including 55 chemosensory genes. Phylogenetic analyses further clarified the evolutionary relationships of these chemosensory genes with homologs from other hemipteran species. Notably, validation confirmed that 18 PsolORs were male-biased. This comprehensive transcriptomic study establishes a foundation for further functional characterization of pheromone reception and provides valuable candidate genes for dissecting chemoreception mechanisms in P. solenopsis. Full article
Show Figures

Figure 1

20 pages, 5117 KB  
Article
Transcriptome Characterization and Identification of Chemosensory Genes in the Egg Parasitoid Anastatus orientalis, Along with Molecular Cloning, Sequence Analysis, and Prokaryotic Expression of the Odorant Binding Protein 8 (AoOBP8) from A. orientalis
by Xinyu Liu, Yanyan Bai, Yu Qi, Baozhi Liu, Yingying Zhao, Yuting Wu, Jiating Yang, Yanan Wang and Shouan Xie
Insects 2025, 16(11), 1117; https://doi.org/10.3390/insects16111117 - 31 Oct 2025
Viewed by 853
Abstract
Anastatus orientalis, a prominent egg parasitoid of Lycorma delicatula, demonstrates considerable potential for biological control. A. orientalis is dependent on host volatiles to identify and locate appropriate hosts for reproduction, with its olfactory system playing a vital role in volatile detection. [...] Read more.
Anastatus orientalis, a prominent egg parasitoid of Lycorma delicatula, demonstrates considerable potential for biological control. A. orientalis is dependent on host volatiles to identify and locate appropriate hosts for reproduction, with its olfactory system playing a vital role in volatile detection. There is little known about the chemosensory genes in A. orientalis. Therefore, here, we conducted a transcriptome analysis of the males and females from A. orientalis. Overall, 24 odorant binding proteins (OBPs), 4 chemosensory proteins (CSPs), 26 odorant receptors (ORs), 3 gustatory receptors (GRs), 3 ionotropic receptors (IRs), and 2 sensory neuron membrane proteins (SNMPs) were identified by transcriptome analysis. The values for fragments per kilobase per million (FPKM) indicated that the chemosensory protein gene families in A. orientalis exhibit different expression levels in male and female adults, with some genes showing significant differences and displaying sex-biased expression. Furthermore, RACE technology, phylogenetic analysis, and expression analysis were used to investigate the role that AoOBP8 plays in olfaction in A. orientalis. AoOBP8 was highly expressed in females and the heads of adults, indicating that the gene has a crucial role to play in the search for hosts and in oviposition in female adults, while the head is crucial in recognizing chemical information. These results contribute to a deeper understanding of the functions of chemosensory protein gene families in A. orientalis and offer a reference for developing biocontrol methods for forestry pests. Full article
(This article belongs to the Special Issue Research on Insect Molecular Biology)
Show Figures

Figure 1

15 pages, 495 KB  
Review
Insect Odorant-Binding Proteins (OBPs) and Chemosensory Proteins (CSPs): Mechanisms and Research Perspectives in Mediating Insecticide Resistance
by Qian Wang, Xuping Shentu, Xiaoping Yu and Yipeng Liu
Biology 2025, 14(10), 1452; https://doi.org/10.3390/biology14101452 - 20 Oct 2025
Viewed by 1045
Abstract
Insecticide resistance has become a critical issue threatening global agricultural production and food security. Previous studies have primarily focused on resistance mechanisms such as target-site mutations, enhanced metabolic detoxification, and reduced cuticular penetration. However, growing evidence in recent years indicates that odorant-binding proteins [...] Read more.
Insecticide resistance has become a critical issue threatening global agricultural production and food security. Previous studies have primarily focused on resistance mechanisms such as target-site mutations, enhanced metabolic detoxification, and reduced cuticular penetration. However, growing evidence in recent years indicates that odorant-binding proteins (OBPs) and chemosensory proteins (CSPs)—beyond their roles in chemoreception—also play key roles in the development of insecticide resistance. Research has revealed that these proteins significantly modulate insect susceptibility to insecticides through various mechanisms, including direct binding to insecticides, regulation of detoxification metabolic pathways, and influence on behavioral adaptations in pests. This review also systematically summarizes modern research strategies employed to investigate OBPs/CSPs functions, including high-throughput omics technologies, RNA interference, CRISPR-Cas9 gene editing, and molecular docking, while discussing the potential of targeting these proteins for developing novel insecticides and resistance management strategies. Although significant progress has been made in laboratory studies, the practical application of OBPs/CSPs-mediated resistance mechanisms still faces multiple challenges. Future research should prioritize multi-gene targeting strategies, cross-species functional validation, and field trial implementation to facilitate the development of green and precise pest control approaches based on OBPs and CSPs, thereby offering new pathways for sustainable agriculture. Full article
Show Figures

Figure 1

21 pages, 2846 KB  
Article
Identification and Characterization of Olfactory Genes in the Cochineal Scale Insect, Porphyrophora sophorae (Hemiptera: Margarodidae)
by Yan Wang, Xiao-Li Liu, Youssef Dewer, Cai-Ge Jiang, Shuang Song and Hong-Hao Chen
Biology 2025, 14(10), 1442; https://doi.org/10.3390/biology14101442 - 18 Oct 2025
Viewed by 853
Abstract
Chemosensory systems are essential in insect behavior, with several key genes associated with these systems emerging as potential targets for pest control. Porphyrophora sophorae (Archangelskaya, 1935), a destructive pest of Chinese licorice (Glycyrrhiza uralensis, Fabaceae), poses a significant threat to the [...] Read more.
Chemosensory systems are essential in insect behavior, with several key genes associated with these systems emerging as potential targets for pest control. Porphyrophora sophorae (Archangelskaya, 1935), a destructive pest of Chinese licorice (Glycyrrhiza uralensis, Fabaceae), poses a significant threat to the healthy cultivation of licorice. However, the molecular mechanisms underlying its host detection and olfactory recognition remain poorly understood. In this study, we present the first identification of odorant-binding proteins (OBPs) and olfactory receptors (ORs) from the transcriptome of P. sophorae. The identified OBPs contain six conserved cysteine residues, while predictive analysis suggests that PsopOrco may contain six transmembrane domains. Phylogenetic analysis demonstrated that the majority of these olfactory proteins are closely related to OBPs and ORs found in other scale insects. Using RT-qPCR, we assessed the anatomical structures expression of these genes and found that PsopOBP3, PsopOBP6, and PsopOrco were predominantly expressed in the antennae. Additionally, expression levels of OBPs and ORs varied across different tissues, suggesting anatomical structure regulation. These findings expand the gene repertoire of P. sophorae and provide valuable resources for further functional analysis of these key olfactory genes. Full article
(This article belongs to the Special Issue Research on Morphology and Sensorimotor Systems of Insect Antennae)
Show Figures

Figure 1

19 pages, 4146 KB  
Article
Ultrastructure and Transcriptome Analysis Reveal Sexual Dimorphism in the Antennal Chemosensory System of Blaptica dubia
by Yu Zhang, Liming Liu, Haiqi Zhao, Jiabin Luo and Lina Guo
Insects 2025, 16(10), 1024; https://doi.org/10.3390/insects16101024 - 3 Oct 2025
Viewed by 910
Abstract
This study distinguished male and female individuals by wing morphology (males with long wings, females with short wings) and investigated sexual dimorphism in the chemosensory system of Blaptica dubia through integrated ultrastructural and transcriptomic analyses. Scanning electron microscopy (SEM) was used to characterize [...] Read more.
This study distinguished male and female individuals by wing morphology (males with long wings, females with short wings) and investigated sexual dimorphism in the chemosensory system of Blaptica dubia through integrated ultrastructural and transcriptomic analyses. Scanning electron microscopy (SEM) was used to characterize the type, number, and distribution of antennal sensilla, while Illumina HiSeq sequencing, Gene Ontology/Kyoto Encyclopedia of Genes and Genomes (GO/KEGG) annotation, and Quantitative Real-time Reverse Transcription Polymerase Chain Reaction (qRT-PCR) validation were employed to analyze sex-specific gene expression profiles. Both sexes exhibited Böhm’s bristles, chaetic, trichoid, and basiconic sensilla. Males showed significantly more chaetic sensilla on the pedicel and longer type I/II chaetic sensilla on the flagellum, whereas females had longer ST2 sensilla. Basiconic sensilla were predominantly flagellar-distributed and more abundant/longer in males. No sexual differences were observed in Böhm’s bristles. Transcriptomics revealed 5664 differentially expressed genes (DEGs) (2541 upregulated; 3123 downregulated), enriched in oxidation-reduction, extracellular space, lysosome, and glutathione metabolism. KEGG analysis identified five key pathways: lysosome, glutathione metabolism, cytochrome P450-mediated xenobiotic/drug metabolism, and ascorbate/aldarate metabolism. Among 11 chemosensory-related DEGs, chemosensory proteins (CSPs) and odorant binding proteins (OBPs) were downregulated in males, while gustatory receptors (GRs), olfactory receptors (Ors), and ionotropic receptors (IRs) were upregulated. These results demonstrate profound sexual dimorphism in both antennal sensilla morphology and chemosensory gene expression, suggesting divergent sex-specific chemical communication strategies in Blaptica dubia, with implications for understanding adaptive evolution in Blattodea. Full article
(This article belongs to the Section Insect Molecular Biology and Genomics)
Show Figures

Figure 1

19 pages, 5781 KB  
Article
Transcriptome Analysis and Identification of Chemosensory Genes in the Galleria mellonella Larvae
by Jiaoxin Xie, Huiman Zhang, Chenyang Li, Lele Sun, Peng Wang and Yuan Guo
Insects 2025, 16(10), 1004; https://doi.org/10.3390/insects16101004 - 27 Sep 2025
Viewed by 921
Abstract
The greater wax moth Galleria mellonella (Lepidoptera: Galleriinae) represents a ubiquitous apicultural pest that poses significant threats to global beekeeping industries. The larvae damage honeybee colonies by consuming wax combs and tunneling through brood frames, consequently destroying critical hive infrastructure including brood-rearing areas, [...] Read more.
The greater wax moth Galleria mellonella (Lepidoptera: Galleriinae) represents a ubiquitous apicultural pest that poses significant threats to global beekeeping industries. The larvae damage honeybee colonies by consuming wax combs and tunneling through brood frames, consequently destroying critical hive infrastructure including brood-rearing areas, honey storage cells, and pollen reserves. Larval feeding behavior is critically dependent on chemosensory input for host recognition and food selection. In this study, we conducted a transcriptome analysis of larval heads and bodies in G. mellonella. We identified a total of 25 chemosensory genes: 9 odorant binding proteins (OBPs), 1 chemosensory protein (CSP), 5 odorant receptors (ORs), 4 gustatory receptors (GRs), 4 ionotropic receptors (IRs) and 2 sensory neuron membrane proteins (SNMPs). TPM normalization was employed to assess differential expression patterns of chemosensory genes between heads and bodies. Nine putative chemosensory genes were detected as differentially expressed, suggesting their potential functional roles. Subsequently, we quantified expression dynamics via reverse transcription quantitative PCR in major chemosensory tissues (larval heads, adult male and female antennae), revealing adult antennal-biased expression for most chemosensory genes in G. mellonella. Notably, two novel candidates (GmelOBP22 and GmelSNMP3) exhibited particularly high expression in larval heads, suggesting their crucial functional roles in larval development and survival. These findings enhance our understanding of the chemosensory mechanisms in G. mellonella larvae and establish a critical foundation for future functional investigations into its olfactory mechanisms. Full article
(This article belongs to the Special Issue Insect Transcriptomics)
Show Figures

Figure 1

17 pages, 8627 KB  
Article
Genome-Wide Identification and Expression Analyses of Odorant-Binding Proteins in Hoverfly Eupeodes corollae
by He Yuan, Huiru Jia, Xianyong Zhou, Hui Li, Chao Wu and Kongming Wu
Int. J. Mol. Sci. 2025, 26(18), 8956; https://doi.org/10.3390/ijms26188956 - 14 Sep 2025
Viewed by 876
Abstract
Chemosensory systems are fundamental for insects to regulate behaviors such as prey detection, oviposition, and pollination. Despite their importance, the molecular mechanisms underlying chemosensation remain poorly understood in many insect groups. Hoverflies (Syrphidae), whose larvae are efficient aphid predators and adults act as [...] Read more.
Chemosensory systems are fundamental for insects to regulate behaviors such as prey detection, oviposition, and pollination. Despite their importance, the molecular mechanisms underlying chemosensation remain poorly understood in many insect groups. Hoverflies (Syrphidae), whose larvae are efficient aphid predators and adults act as pollinators, represent a functionally important but understudied lineage. Building on the genome of Eupeodes corollae that we recently published, we selected this dominant and widespread species as a representative model and performed a genome-wide identification and analysis of odorant-binding proteins (OBPs) to provide a molecular foundation for understanding chemosensory recognition mechanisms. Accordingly, a total of 47 OBPs were identified and classified into Classic, Minus-C, and Plus-C subfamilies, with conserved motifs and structural features observed within each group. Next, phylogenetic analysis revealed that several EcorOBPs are homologous to functionally characterized OBPs in other Diptera, suggesting conserved evolutionary roles. Moreover, chromosomal mapping showed that Minus-C EcorOBPs cluster on chromosome 2, and Ka/Ks analysis indicated strong purifying selection, reflecting evolutionary stability. In addition, synteny analysis demonstrated that E. corollae shares more collinear OBP gene pairs with predatory hoverflies (Episyrphus balteatus and Scaeva pyrastri) than with the saprophagous species Eristalis tenax, consistent with ecological divergence. Finally, transcriptomic profiling revealed tissue-specific expression patterns, including antennal-biased EcorOBP1 linked to olfaction and reproductive tissue-biased EcorOBP11 linked to reproduction, highlighting candidate genes for functional studies. Together, these findings provide a comprehensive characterization of OBPs in E. corollae and offer molecular insights into chemosensory mechanisms that support both pest control and pollination services. Full article
(This article belongs to the Section Molecular Biology)
Show Figures

Figure 1

21 pages, 13760 KB  
Article
Transcriptome Screening and Identification of Chemosensory Genes in the Goji Berry Psyllid, Bactericera gobica (Hemiptera: Psyllidae)
by Zhanghui Liu, Yang Ge, Zekun Zhang, Jiayi Liang, Chuanzhi Kang, Chengcai Zhang, Kang Chen, Xiufu Wan, Liu Zhang, Wangpeng Shi and Honghao Chen
Biology 2025, 14(8), 1105; https://doi.org/10.3390/biology14081105 - 21 Aug 2025
Viewed by 786
Abstract
Goji berry is widely consumed worldwide and holds substantial market value, yet its cultivation faces significant threats from the goji berry psyllid (Bactericera gobica). Chemosensory-related genes play critical roles in regulating insect behaviors, which makes them key molecular targets for the [...] Read more.
Goji berry is widely consumed worldwide and holds substantial market value, yet its cultivation faces significant threats from the goji berry psyllid (Bactericera gobica). Chemosensory-related genes play critical roles in regulating insect behaviors, which makes them key molecular targets for the development of environmentally friendly pest control strategies. However, chemosensory genes in B. gobica have not been previously identified or characterized. In this study, we sequenced transcriptomes from the antennae and body tissues of male and female B. gobica and annotated genes associated with chemosensory functions. We identified 15 odorant-binding proteins (OBPs), 18 chemosensory proteins (CSPs), 3 sensory neuron membrane proteins (SNMPs), 26 odorant receptors (ORs), 8 gustatory receptors (GRs), and 32 ionotropic receptors (IRs). Transcriptome data and a quantitative real-time PCR confirmed the tissue-specific expression patterns of these genes, with several genes, including three BgobOBPs, eight BgobCSPs, one BgobOR, two BgobGRs, and two BgobIR, highly expressed in the antennae, suggesting their role in olfactory recognition. BgobGR1 was most highly expressed among GRs, indicating its important role in gustatory perception. We also identified gene BgobGR5 with differential expression patterns between females and males. Our study represents the first characterization of chemosensory genes in a Bactericera species. Full article
(This article belongs to the Special Issue Research on Morphology and Sensorimotor Systems of Insect Antennae)
Show Figures

Figure 1

16 pages, 6112 KB  
Article
The Olfactory System of Dolichogenidea gelechiidivoris (Marsh) (Hymenoptera: Braconidae), a Natural Enemy of Tuta absoluta (Meyrick) (Lepidoptera: Gelechiidae)
by Shu-Yan Yan, He-Sen Yang, Cong Huang, Gui-Fen Zhang, Judit Arnó, Jana Collatz, Chuan-Ren Li, Fang-Hao Wan, Wan-Xue Liu and Yi-Bo Zhang
Int. J. Mol. Sci. 2025, 26(15), 7312; https://doi.org/10.3390/ijms26157312 - 29 Jul 2025
Viewed by 1204
Abstract
The parasitoid wasp Dolichogenidea gelechiidivoris is a key koinobiont solitary endoparasitoid of the invasive agricultural pest Tuta absoluta. This study investigates both the morphological and molecular foundations of sex-specific olfactory differentiation in this species. Morphological analysis revealed that males possess significantly longer [...] Read more.
The parasitoid wasp Dolichogenidea gelechiidivoris is a key koinobiont solitary endoparasitoid of the invasive agricultural pest Tuta absoluta. This study investigates both the morphological and molecular foundations of sex-specific olfactory differentiation in this species. Morphological analysis revealed that males possess significantly longer antennae (2880.8 ± 20.36 μm) than females (2137.23 ± 43.47 μm), demonstrating pronounced sexual dimorphism. Scanning electron microscopy identified similar sensilla types on both sexes, but differences existed in the length and diameter of specific sensilla. Transcriptomic analysis of adult antennae uncovered molecular differentiation, identifying 11 odorant-binding proteins (OBPs) and 20 odorant receptors (ORs), with 27 chemosensory genes upregulated in females and 4 enriched in males. Integrating morphological and molecular evidence demonstrates complementary sexual specialization in the olfactory apparatus of D. gelechiidivoris. Linking these findings to the potential functions of different sensilla types, as discussed in the context of prior research, provides crucial insights into the sex-specific use of volatile cues. These findings provide critical insights into the use of volatile signals in this highly relevant species for biological control targeting T. absoluta. Full article
(This article belongs to the Section Molecular Biology)
Show Figures

Figure 1

24 pages, 1449 KB  
Review
Heortia vitessoides Infests Aquilaria sinensis: A Systematic Review of Climate Drivers, Management Strategies, and Molecular Mechanisms
by Zongyu Yin, Yingying Chen, Huanrong Xue, Xiaofei Li, Baocai Li, Jiaming Liang, Yongjin Zhu, Keyu Long, Jinming Yang, Jiao Pang, Kaixiang Li and Shaoming Ye
Insects 2025, 16(7), 690; https://doi.org/10.3390/insects16070690 - 2 Jul 2025
Cited by 1 | Viewed by 1488
Abstract
Heortia vitessoides Moore (Lepidoptera: Pyralidae), the dominant outbreak defoliator of Aquilaria sinensis (Myrtales: Thymelaeaceae, the agarwood-producing tree), poses a severe threat to the sustainable development of the agarwood industry. Current research has preliminarily revealed its biological traits and gene functions. However, significant gaps [...] Read more.
Heortia vitessoides Moore (Lepidoptera: Pyralidae), the dominant outbreak defoliator of Aquilaria sinensis (Myrtales: Thymelaeaceae, the agarwood-producing tree), poses a severe threat to the sustainable development of the agarwood industry. Current research has preliminarily revealed its biological traits and gene functions. However, significant gaps persist in integrating climate adaptation mechanisms, control technologies, and host interaction networks across disciplines. This review systematically synthesizes the multidimensional mechanisms underlying H. vitessoides outbreaks through the logical framework of “Fundamental Biology of Outbreaks—Environmental Drivers—Control Strategies—Molecular Regulation—Host Defense.” First, we integrate the biological characteristics of H. vitessoides with its climatic response patterns, elucidating the ecological pathways through which temperature and humidity drive population outbreaks by regulating development duration and host resource availability. Subsequently, we assess the efficacy and limitations of existing control techniques (e.g., pheromone trapping, Beauveria bassiana application), highlighting the critical bottleneck of insufficient mechanistic understanding at the molecular level. Building on this, we delve into the molecular adaptation mechanisms of H. vitessoides. Specifically, detoxification genes (e.g., HvGSTs1) and temperature stress-responsive genes (e.g., HvCAT, HvGP) synergistically enhance stress tolerance, while chemosensory genes mediate mating and host location behaviors. Concurrently, we reveal the host defense strategy of A. sinensis, involving activation of secondary metabolite defenses via the jasmonic acid signaling pathway and emission of volatile organic compounds that attract natural enemies—an “induced resistance–natural enemy collaboration” mechanism. Finally, we propose future research directions: deep integration of gene editing to validate key targets, multi-omics analysis to decipher the host–pest–natural enemy interaction network, and development of climate–gene–population dynamics models. These approaches aim to achieve precision control by bridging molecular mechanisms with environmental regulation. This review not only provides innovative pathways for managing H. vitessoides but also establishes a paradigm for cross-scale research on pests affecting high-value economic forests. Full article
(This article belongs to the Section Insect Pest and Vector Management)
Show Figures

Figure 1

14 pages, 1672 KB  
Article
Ionotropic Receptor Genes in Fig Wasps: Evolutionary Insights from Comparative Studies
by Hui Yu, Xiaojue Nong, Weicheng Huang, Ling Yang, Chantarasuwan Bhanumas, Yongmei Xiong and Seping Dai
Insects 2025, 16(7), 679; https://doi.org/10.3390/insects16070679 - 29 Jun 2025
Viewed by 1753
Abstract
The mechanisms of chemoreception in fig wasps (Hymenoptera, Agaonidae) are of primary importance in their co-evolutionary relationship with the fig trees they pollinate. As the supplementary receptors to odorant receptors (ORs) and gustatory receptors (GRs) in insects, we compare the evolutionary characters of [...] Read more.
The mechanisms of chemoreception in fig wasps (Hymenoptera, Agaonidae) are of primary importance in their co-evolutionary relationship with the fig trees they pollinate. As the supplementary receptors to odorant receptors (ORs) and gustatory receptors (GRs) in insects, we compare the evolutionary characters of ionotropic receptors (IRs) among 25 fig wasp taxa in six genera. In total, we identified 205 IRs in 25 fig wasps, with each taxon recording from 5 to 12 IR genes. We found 189 IR genes clustered into 18 orthologous groups that can be divided into three types: IRco, antennal IRs, and divergent IRs. More IRs belong to antennal IRs in fig wasps, which can be sensitive to acids, aldehydes, polyamines, salt, amino acids, and temperature/humidity according to homology comparison. Additionally, some IR genes in fig wasps do not cluster with those of outgroup species (e.g., Drosophila melanogaster, Apis mellifera), suggesting they may represent a unique group and may have special functions in fig wasps. Divergent IRs are very few, with large sequence variation between species. Compared to ORs and GRs in fig wasps, gene sequences in most IR orthologous groups are more conserved between genera, with the lowest sequence similarity in 10 orthologous groups (including three IRco) exhibiting above 58.5%. Gene sequences are consistent with the phylogenetic relationships among fig wasps, which is the same as ORs and GRs. Strong purifying selection of IR genes was detected, as shown by the low ω values. Signatures of positive selection were detected in loci from three orthologous groups. Our results provide important molecular information for further studies on chemosensory mechanisms in fig wasps. Full article
(This article belongs to the Section Insect Molecular Biology and Genomics)
Show Figures

Figure 1

Back to TopTop