Comparative Antennal Transcriptome Analysis of Phenacoccus solenopsis and Expression Profiling of Candidate Odorant Receptor Genes
Abstract
1. Introduction
2. Results
2.1. Data Analysis and Functional Annotation
2.2. Differential Expression Analysis
2.3. GO and KEGG Enrichment
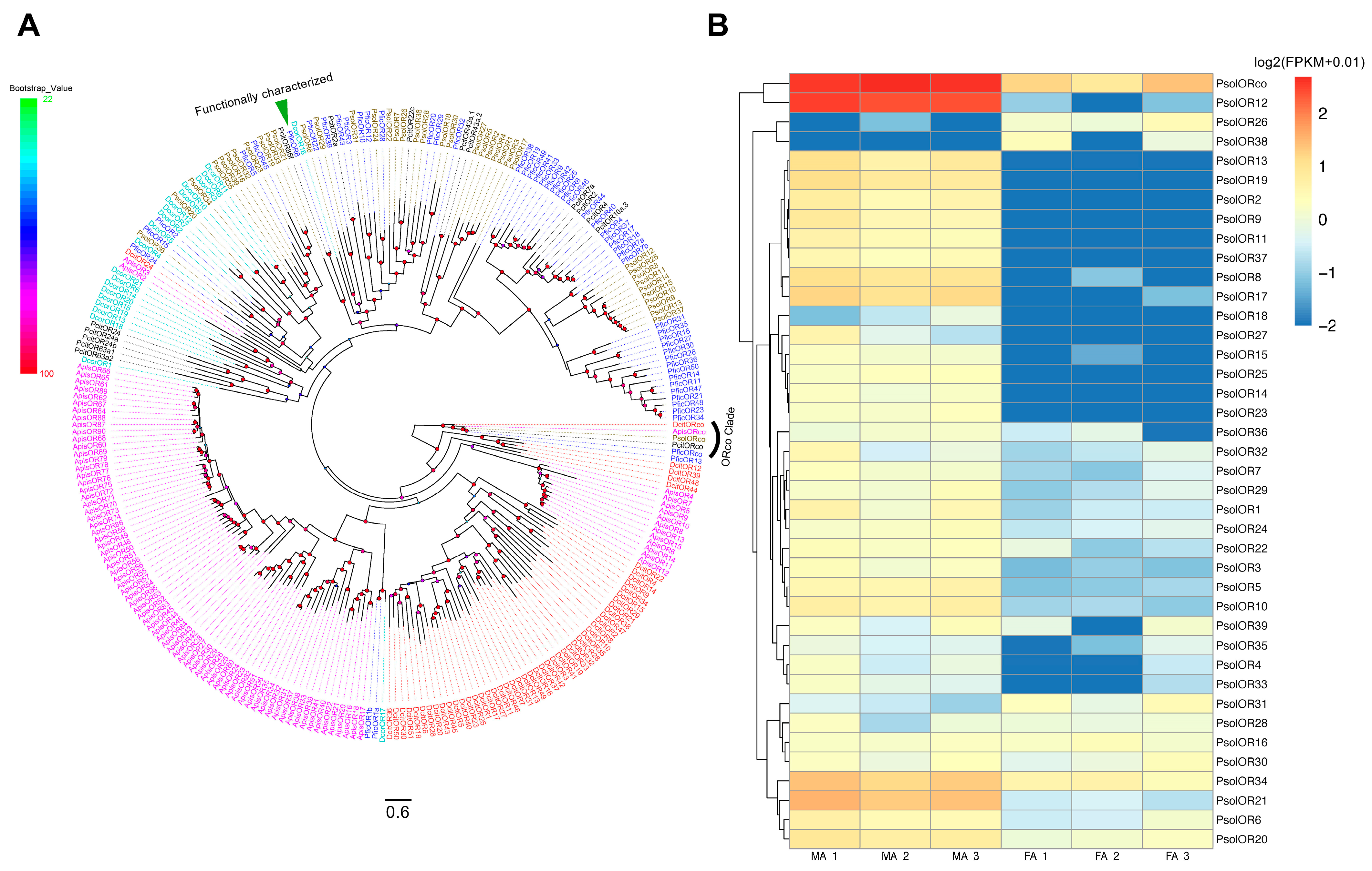
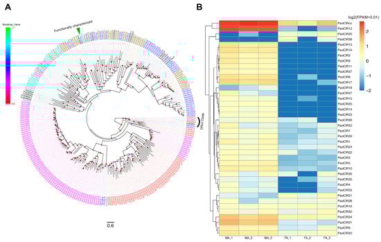
2.4. Candidate ORs in P. solenopsis
2.5. Candidate GRs in P. solenopsis
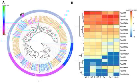
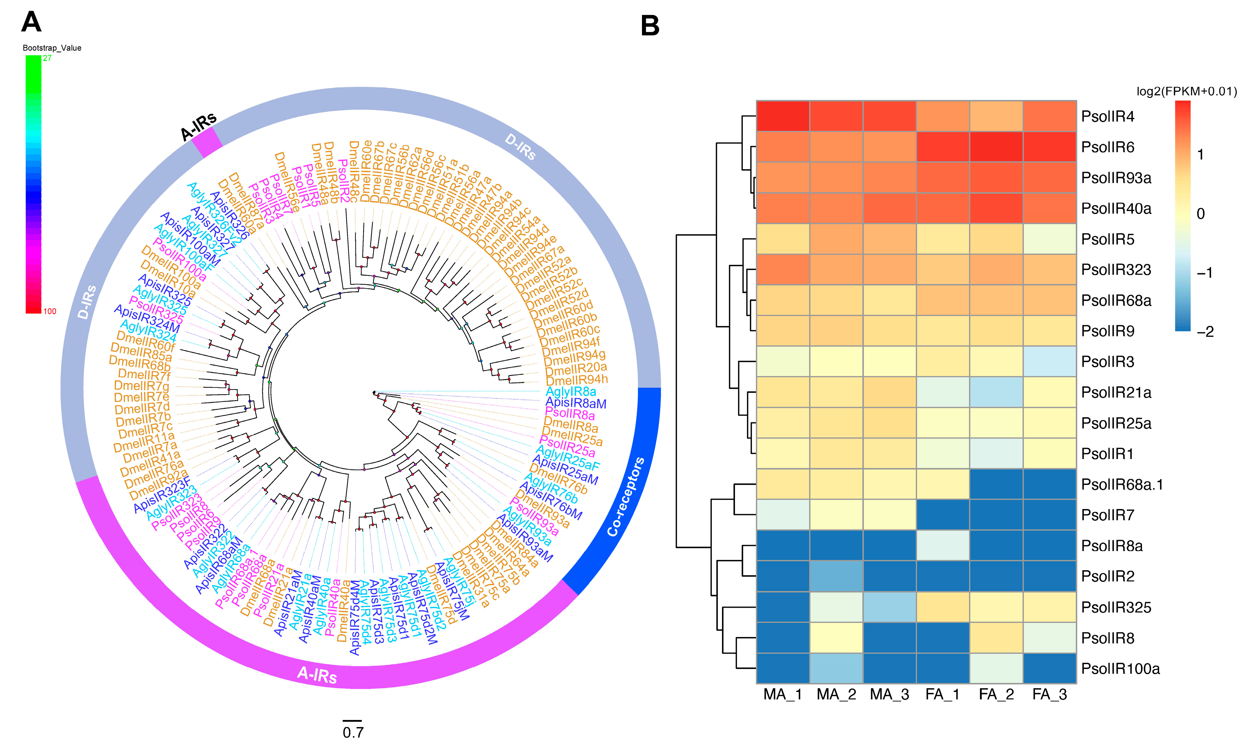
2.6. Candidate IRs in P. solenopsis
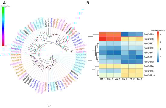
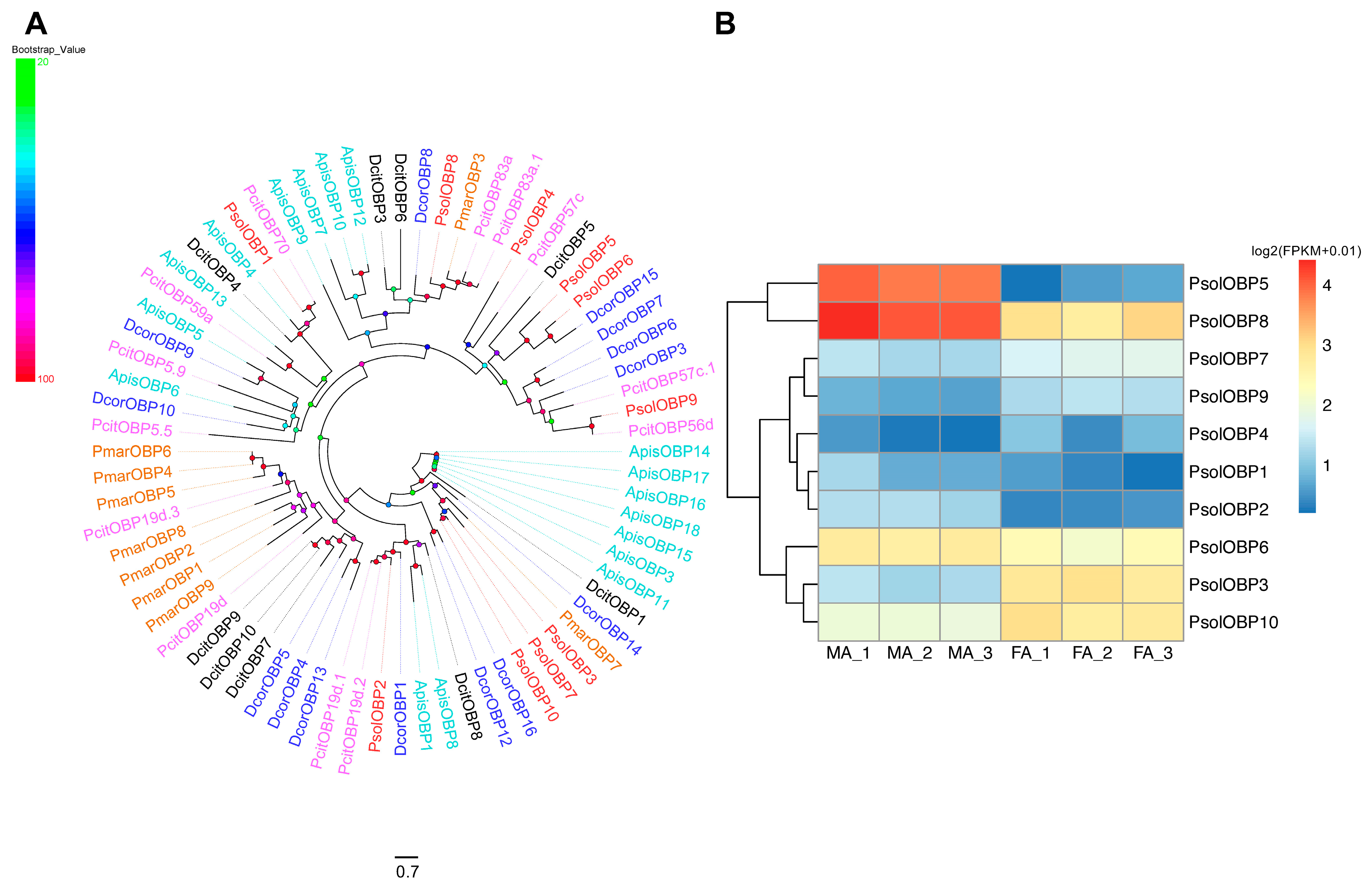
2.7. Candidate OBPs in P. solenopsis
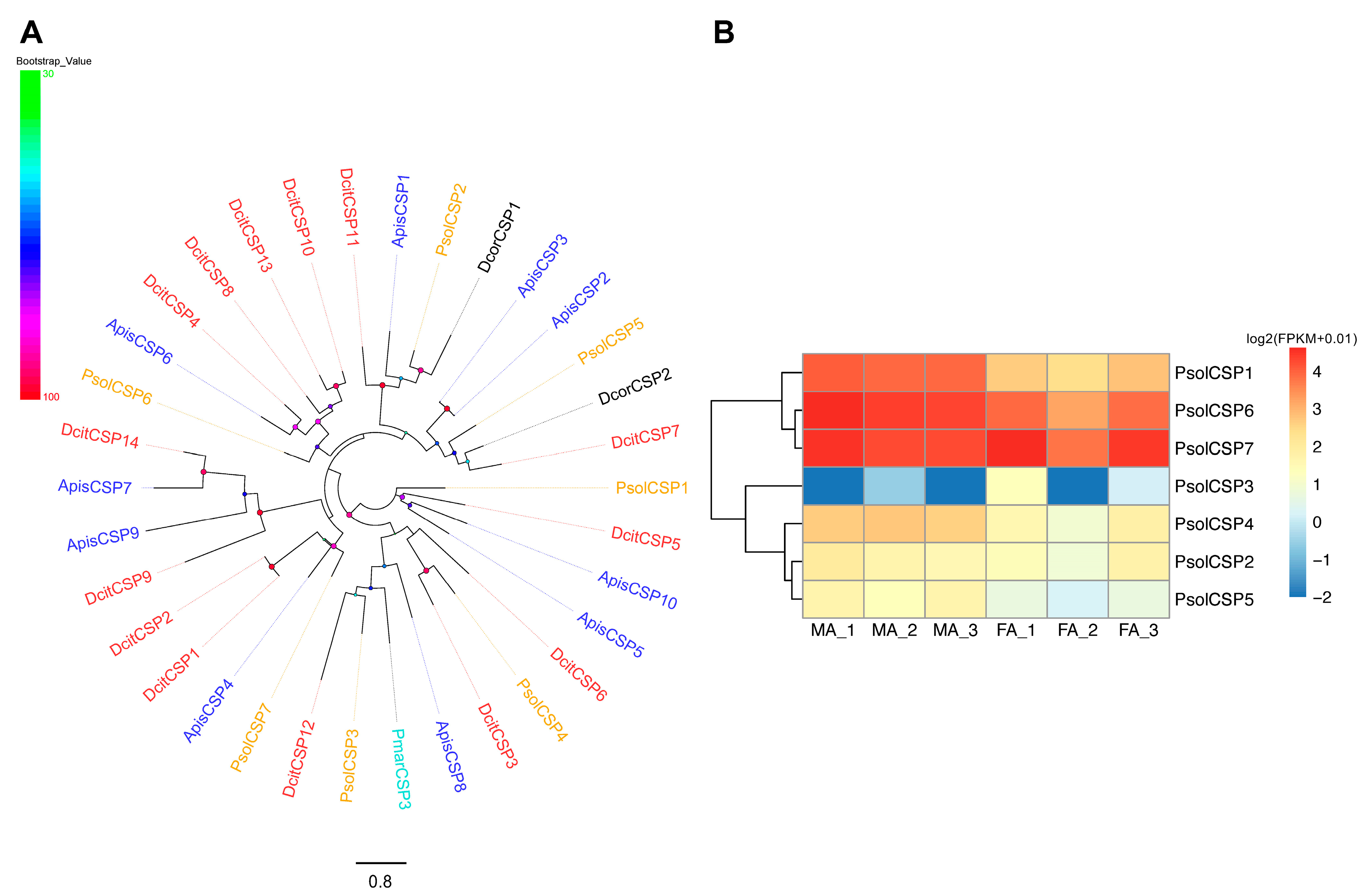
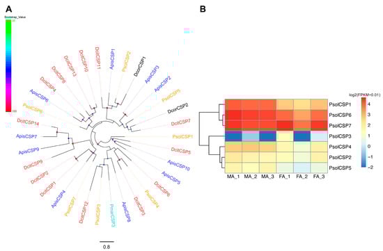
2.8. Candidate CSPs in P. solenopsis
2.9. Candidate SNMPs in P. solenopsis
2.10. Expression Levels of PsolOR Genes by qRT-PCR
3. Discussion
4. Materials and Methods
4.1. Insect Rearing and Tissue Collection
4.2. cDNA Library Construction and Sequencing
4.3. RNA-Seq Data Analysis
4.4. Differentially Expressed Gene Analysis
4.5. Identification of Chemosensory Genes
4.6. Sequencing Alignment and Phylogenetic Analysis
4.7. Expression Level Analysis Using Real-Time qPCR
5. Conclusions
Supplementary Materials
Author Contributions
Funding
Institutional Review Board Statement
Informed Consent Statement
Data Availability Statement
Conflicts of Interest
References
- Fleischer, J.; Pregitzer, P.; Breer, H.; Krieger, J. Access to the odor world: Olfactory receptors and their role for signal transduction in insects. Cell. Mol. Life Sci. 2018, 75, 485–508. [Google Scholar] [CrossRef]
- Renou, M.; Anton, S. Insect olfactory communication in a complex and changing world. Curr. Opin. Insect Sci. 2020, 42, 1–7. [Google Scholar] [CrossRef]
- Steinbrecht, R.A. Pore structures in insect olfactory sensilla: A review of data and concepts. Int. J. Insect Morphol. Embryol. 1997, 26, 229–245. [Google Scholar] [CrossRef]
- Keil, T. Morphology and development of the peripheral olfactory organs. In Insect Olfaction; Hanson, B.S., Ed.; Springer Press: New York, NY, USA, 1999; pp. 5–48. [Google Scholar]
- Wang, B.; Dong, W.; Li, H.; D’Onofrio, C.; Bai, P.; Chen, R.; Yang, L.; Wu, J.; Wang, X.; Wang, B.; et al. Molecular basis of (E)-β-farnesene-mediated aphid location in the predator Eupeodes corollae. Curr. Biol. 2022, 32, 951–962.E7. [Google Scholar] [CrossRef] [PubMed]
- Li, X.F.; Qie, X.T.; Mo, B.T.; Wang, C.F.; Xing, Z.H.; Zhao, J.Y.; Wang, C.Z.; Hao, C.; Ma, L.; Yan, X.Z. Functional types of long trichoid sensilla responding to sex pheromone components in Plutella xylostella. Insect Sci. 2024, 31, 1503–1518. [Google Scholar] [CrossRef]
- Xue, Q.; Hasan, K.S.; Dweck, O.; Ebrahim, S.; Dweck, H. Functional characterization and evolution of olfactory responses in coeloconic sensilla of the global fruit pest Drosophila suzukii. BMC Biol. 2025, 23, 50. [Google Scholar] [CrossRef] [PubMed]
- Ha, T.S.; Smith, D.P. Recent insights into insect olfactory receptors and odorant-binding proteins. Insects 2022, 13, 926. [Google Scholar] [CrossRef] [PubMed]
- Pelosi, P.; Iovinella, I.; Felicioli, A.; Dani, F.R. Soluble proteins of chemical communication: An overview across arthropods. Front. Physiol. 2014, 5, 320. [Google Scholar] [CrossRef]
- Cassau, S.; Krieger, J. The role of SNMPs in insect olfaction. Cell Tissue Res. 2021, 383, 21–33. [Google Scholar] [CrossRef]
- Schmidt, H.R.; Benton, R. Molecular mechanisms of olfactory detection in insects: Beyond receptors. Open Biol. 2020, 10, 200252. [Google Scholar] [CrossRef]
- Li, Q.; Zhang, Y.F.; Zhang, T.M.; Wan, J.H.; Zhang, Y.D.; Yang, H.; Huang, Y.; Xu, C.; Li, G.; Lu, H.M. iORbase: A database for the prediction of the structures and functions of insect olfactory receptors. Insect Sci. 2023, 30, 1245–1254. [Google Scholar] [CrossRef] [PubMed]
- Sharma, A.; Kumar, R.; Varadwaj, P.K. OBPred: Feature-fusion-based deep neural network classifier for odorant-binding protein prediction. Neural Comput. Appl. 2021, 33, 17633–17646. [Google Scholar] [CrossRef]
- Wang, Y.; Qiu, L.; Wang, B.; Guan, Z.; Dong, Z.; Zhang, J.; Cao, S.; Yang, L.; Wang, B.; Gong, Z.; et al. Structural basis for odorant recognition of the insect odorant receptor OR-Orco heterocomplex. Science 2024, 384, 1453–1460. [Google Scholar] [CrossRef]
- Montagne, N.; de Fouchier, A.; Newcomb, R.D.; Jacquin-Joly, E. Advances in the identification and characterization of olfactory receptors in insects. Prog. Mol. Biol. Transl. Sci. 2015, 130, 55–80. [Google Scholar] [CrossRef] [PubMed]
- Tinsley, J.B. An ant’s-nest coccid from New Mexico. Can. Entomol. 1898, 30, 47–48. [Google Scholar] [CrossRef]
- Fand, B.B.; Suroshe, S.S. The invasive mealybug Phenacoccus solenopsis Tinsley, a threat to tropical and subtropical agricultural and horticultural production systems—A review. Crop Prot. 2015, 69, 34–43. [Google Scholar] [CrossRef]
- Abdul-Rassoul, M.S.; Al-Malo, I.M.; Hermiz, F.B. First record and host plants of Solenopsis Mealybug, Phenacoccus solenopsis Tinsley, 1898 (Hemiptera: Pseudococcidae) from Iraq. J. Biodivers. Environ. Sci. 2015, 7, 216–222. [Google Scholar]
- Wu, S.A.; Zhang, R.Z. A new invasive pest, Phenacoccus solenopsis, threatening seriously to cotton production. Chin. Bull. Entomol. 2009, 46, 159–162. [Google Scholar]
- Çalışkan, A.F.; Kaydan, M.B.; Muştu, M.; Ulusoy, M.R. Demographic parameters and biological features of Phenacoccus solenopsis Tinsley (Hemiptera: Pseudococcidae) on four ornamental plants. Phytoparasitica 2016, 44, 75–82. [Google Scholar] [CrossRef]
- Nie, X.P.; Li, Q.L.; Xu, C.; Li, D.Z.; Zhang, Z.; Wang, M.Q.; Zhou, A.M.; Li, S.Q. Antennal transcriptome and odorant binding protein expression profiles of an invasive mealybug and its parasitoid. J. Appl. Entomol. 2018, 142, 149–161. [Google Scholar] [CrossRef]
- Millar, J.G. Polyene hydrocarbons and epoxides: A second major class of lepidopteran sex attractant pheromones. Annu. Rev. Entomol. 2000, 45, 575–604. [Google Scholar] [CrossRef]
- Zou, Y.; Millar, J.G. Chemistry of the pheromones of mealybug and scale insects. Nat. Prod. Rep. 2015, 32, 1067–1113. [Google Scholar] [CrossRef]
- Franco, J.C.; Cocco, A.; Lucchi, A.; Mendel, Z.; Suma, G.; Vacas, S.; Mansour, R.; Navarro-Llopis, V. Scientific and technological developments in mating disruption of scale insects. Entomol. Gen. 2022, 42, 251–273. [Google Scholar] [CrossRef]
- Corcoran, J.A.; Mahaffee, W.F. Identification of a receptor for the sex pheromone of the vine mealybug, Planococcus ficus. Curr. Res. Insect Sci. 2024, 5, 100072. [Google Scholar] [CrossRef] [PubMed]
- Zhou, A.; Bi, J.; Xu, J.; Wang, M. Effects of the invasive plant Eupatorium adenophorum on the exotic mealybug Phenacoccus solenopsis (Hemiptera: Pseudococcidae) and their natural enemies. Agric. For. Entomol. 2015, 17, 389–399. [Google Scholar] [CrossRef]
- Tabata, J.; Ichiki, R.T. Sex pheromone of the cotton mealybug, Phenacoccus solenopsis, with an unusual cyclobutane structure. J. Chem. Ecol. 2016, 42, 1193–1200. [Google Scholar] [CrossRef]
- Xu, C.; Li, Q.; Qu, X.; Chen, J.; Zhou, A. Ant–hemipteran association decreases parasitism of Phenacoccus solenopsis by endoparasitoid Aenasius bambawalei. Ecol. Entomol. 2020, 45, 290–299. [Google Scholar] [CrossRef]
- Ma, W.; Li, Y.; Yang, L.; Yan, S. Sex differences in antennal transcriptome of Hyphantria cunea and analysis of odorant receptor expression profiles. Int. J. Mol. Sci. 2024, 25, 9070. [Google Scholar] [CrossRef]
- Abd El-Ghany, N.M.; Zhou, J.J.; Dewer, Y. Antennal sensory structures of Phenacoccus solenopsis (Hemiptera: Pseudococcidae). Front. Zool. 2022, 19, 33. [Google Scholar] [CrossRef]
- He, H.; Crabbe, M.J.C.; Ren, Z. Genome-wide identification and characterization of the chemosensory relative protein genes in Rhus gall aphid Schlechtendalia chinensis. BMC Genom. 2023, 24, 222. [Google Scholar] [CrossRef]
- Song, Y.Q.; Sun, H.Z.; Du, J. Identification and tissue distribution of chemosensory protein and odorant binding protein genes in Tropidothorax elegans Distant (Hemiptera: Lygaeidae). Sci. Rep. 2018, 8, 7803. [Google Scholar] [CrossRef] [PubMed]
- Song, Y.Q.; Gu, H.Z.; Song, Z.Y.; Sun, H.Z. Identification of candidate chemosensory receptors in the antennal transcriptome of Tropidothorax elegans. Mol. Biol. Rep. 2021, 48, 3127–3143. [Google Scholar] [CrossRef] [PubMed]
- Guo, S.; Liu, P.; Tang, Y.; Chen, J.; Zhang, T.; Liu, H. Identification and expression profiles of olfactory-related genes in the antennal transcriptome of Graphosoma rubrolineatum (Hemiptera: Pentatomidae). PLoS ONE 2024, 19, e0306986. [Google Scholar] [CrossRef]
- Robertson, H.M.; Robertson, E.; Walden, K.; Enders, L.S.; Miller, N.J. The chemoreceptors and odorant binding proteins of the soybean and pea aphids. Insect Biochem. Mol. Biol. 2019, 105, 69–78. [Google Scholar] [CrossRef] [PubMed]
- Xiao, Y.; Sun, L.; Ma, X.Y.; Dong, K.; Liu, H.W.; Wang, Q.; Guo, Y.Y.; Liu, Z.W.; Zhang, Y.J. Identification and characterization of the distinct expression profiles of candidate chemosensory membrane proteins in the antennal transcriptome of Adelphocoris lineolatus (Goeze). Insect Mol. Biol. 2017, 26, 74–91. [Google Scholar] [CrossRef]
- Sun, D.; Huang, Y.; Qin, Z.; Zhan, H.; Zhang, J.; Liu, Y.; Yang, S. Identification of candidate olfactory genes in the antennal transcriptome of the stink bug Halyomorpha halys. Front. Physiol. 2020, 11, 876. [Google Scholar] [CrossRef]
- Missbach, C.; Dweck, H.K.; Vogel, H.; Vilcinskas, A.; Stensmyr, M.C.; Hansson, B.S.; Grosse-Wilde, E. Evolution of insect olfactory receptors. Elife 2014, 3, e02115, Correction in Elife 2014, 3, e05087. [Google Scholar] [CrossRef]
- Wang, C.; Liu, L.; Huang, T.Y.; Zhang, Y.; Liu, Y.; Wang, G.R. Characterization of the pheromone receptors in Mythimna loreyi reveals the differentiation of sex pheromone recognition in Mythimna species. Insect Sci. 2024, 31, 173–185. [Google Scholar] [CrossRef]
- Di, G.; Li, Z.; Ma, W.; Jiang, D.; Wang, G.; Yan, S. Functional characterization of peripheral neurons and a receptor recognizing sex pheromones in Hyphantria cunea (Erebidae). J. Agric. Food Chem. 2024, 72, 18353–18364. [Google Scholar] [CrossRef]
- Ma, Y.; Si, Y.X.; Guo, J.M.; Yang, T.T.; Li, Y.; Zhang, J.; Dong, S.L.; Yan, Q. Functional characterization of odorant receptors for sex pheromone (Z)-11-Hexadecenol in Orthaga achatina. J. Agric. Food Chem. 2024, 72, 18864–18871. [Google Scholar] [CrossRef]
- Scott, K. Gustatory processing in Drosophila melanogaster. Annu. Rev. Entomol. 2018, 63, 15–30. [Google Scholar] [CrossRef]
- Benton, R.; Vannice, K.S.; Gomez-Diaz, C.; Vosshall, L.B. Variant ionotropic glutamate receptors as chemosensory receptors in Drosophila. Cell 2009, 136, 149–162. [Google Scholar] [CrossRef]
- Hussain, A.; Zhang, M.; Üçpunar, H.K.; Svensson, T.; Quillery, E.; Gompel, N.; Ignell, R.; Grunwald Kadow, I.C. Ionotropic chemosensory receptors mediate the taste and smell of polyamines. PLoS Biol. 2016, 14, e1002454, Correction in PLoS Biol. 2016, 14, e1002505; Correction in PLoS Biol. 2018, 16, e1002624. [Google Scholar] [CrossRef] [PubMed]
- Cooke, M.; Chembars, M.S.; Pitts, R.J. The conserved IR75 subfamily mediates carboxylic acid detection in insects of public health and agricultural importance. J. Insect Sci. 2025, 25, ieaf012. [Google Scholar] [CrossRef]
- Ganguly, A.; Pang, L.; Duong, V.K.; Lee, A.; Schoniger, H.; Varady, E.; Dahanukar, A. A molecular and cellular context-dependent role for Ir76b in detection of amino acid taste. Cell Rep. 2017, 18, 737–750. [Google Scholar] [CrossRef]
- Peng, Y.; Wu, S.; Hu, S.; Wang, P.; Liu, T.; Fan, Y.; Wang, J.; Jiang, H. Ionotropic receptor 8a (Ir8a) plays an important role in acetic acid perception in the oriental fruit fly, Bactrocera dorsalis. J. Agric. Food Chem. 2024, 44, 24207–24218. [Google Scholar] [CrossRef]
- Pradhan, R.N.; Shrestha, B.; Lee, Y. Avoiding cantharidin through ionotropic receptors. J. Hazard. Mater. 2024, 466, 133497. [Google Scholar] [CrossRef]
- Enjin, A.; Zaharieva, E.E.; Frank, D.D.; Mansourian, S.; Suh, G.S.B.; Gallio, M.; Stensmyr, M.C. Humidity sensing in Drosophila. Curr. Biol. 2016, 26, 1352–1358. [Google Scholar] [CrossRef] [PubMed]
- Li, J.; Yin, M.; Yao, W.; Ma, S.; Dewer, Y.; Liu, X.; Wang, Y.; Wang, C.; Li, B.; Zhu, X. Genome-wide analysis of odorant-binding proteins and chemosensory proteins in the bean bug Riptortus pedestris. Front. Physiol. 2022, 13, 949607. [Google Scholar] [CrossRef] [PubMed]
- Cui, H.H.; Gu, S.H.; Zhu, X.Q.; Wei, Y.; Liu, H.W.; Khalid, H.D.; Guo, Y.Y.; Zhang, Y.J. Odorant-binding and chemosensory proteins identified in the antennal transcriptome of Adelphocoris suturalis Jakovlev. Comp. Biochem. Physiol. Part D 2017, 24, 139–145. [Google Scholar] [CrossRef]
- Xiao, Y.; Sun, L.; Wang, Q.; Zhang, Q.; Gu, S.H.; Khashaveh, A.; Liu, Z.W.; Zhang, Y.J. Molecular characterization and expression analysis of putative odorant carrier proteins in Adelphocoris lineolatus. J. Asia Pac. Entomol. 2018, 21, 958–970. [Google Scholar] [CrossRef]
- Venthur, H.; Mutis, A.; Zhou, J.J.; Quiroz, A. Ligand binding and homology modeling of insect odorant-binding proteins. Physiol. Entomol. 2014, 39, 183–198. [Google Scholar] [CrossRef]
- Vogt, R.G.; Miller, N.E.; Litvack, R.; Fandino, R.A.; Sparks, J.; Staples, J.; Friedman, R.; Dickens, J.C. The insect SNMP gene family. Insect Biochem. Mol. Biol. 2009, 39, 448–456. [Google Scholar] [CrossRef]
- Zhang, H.J.; Xu, W.; Chen, Q.; Sun, N.L.; Anderson, A.; Xia, Q.Y.; Papanicolaou, A. A phylogenomics approach to characterizing sensory neuron membrane proteins (SNMPs) in Lepidoptera. Insect Biochem. Mol. Biol. 2020, 118, 103313. [Google Scholar] [CrossRef]
- Benton, R.; Vannice, K.S.; Vosshall, L.B. An essential role for a CD36-related receptor in pheromone detection in Drosophila. Nature 2007, 450, 289–293. [Google Scholar] [CrossRef]
- Mei, Y.; Jing, D.; Tang, S.; Chen, X.; Chen, H.; Duanmu, H.; Cong, Y.; Chen, M.; Ye, X.; Zhou, H.; et al. InsectBase 2.0: A comprehensive gene resource for insects. Nucleic Acids Res. 2022, 50, D1040–D1045. [Google Scholar] [CrossRef] [PubMed]
- Manni, M.; Berkeley, M.R.; Seppey, M.; Zdobnov, E.M. BUSCO: Assessing genomic data quality and beyond. Curr. Protoc. 2021, 1, e323. [Google Scholar] [CrossRef]
- Kim, D.; Paggi, J.M.; Park, C.; Bennett, C.; Salzberg, S.L. Graph-based genome alignment and genotyping with HISAT2 and HISAT-genotype. Nat. Biotechnol. 2019, 37, 907–915. [Google Scholar] [CrossRef] [PubMed]
- Pertea, M.; Pertea, G.M.; Antonescu, C.M.; Chang, T.C.; Mendell, J.T.; Salzberg, S.L. StringTie enables improved reconstruction of a transcriptome from RNA-seq reads. Nat. Biotechnol. 2015, 33, 290–295. [Google Scholar] [CrossRef]
- Altschul, S.F.; Gish, W.; Miller, W.; Myers, E.W.; Lipman, D.J. Basic local alignment search tool. J. Mol. Biol. 1990, 215, 403–410. [Google Scholar] [CrossRef]
- Conesa, A.; Gotz, S.; Garcia-Gomez, J.M.; Terol, J.; Talon, M.; Robles, M. Blast2GO: A universal tool for annotation, visualization and analysis in functional genomics research. Bioinformatics 2005, 21, 3674–3676. [Google Scholar] [CrossRef] [PubMed]
- Yu, G.; Wang, L.; Han, Y.; He, Q. clusterProfiler: An R package for comparing biological themes among gene clusters. Omics 2012, 16, 284–287. [Google Scholar] [CrossRef]
- Li, B.; Dewey, C.N. RSEM: Accurate transcript quantification from RNA-Seq data with or without a reference genome. BMC Bioinform. 2011, 12, 323. [Google Scholar] [CrossRef]
- Love, M.I.; Huber, W.; Anders, S. Moderated estimation of fold change and dispersion for RNA-seq data with DESeq2. Genome Biol. 2014, 15, 550. [Google Scholar] [CrossRef]
- Wang, B.; Liu, Y.; Wang, G. Chemosensory genes in the antennal transcriptome of two syrphid species, Episyrphus balteatus and Eupeodes corollae (Diptera: Syrphidae). BMC Genom. 2017, 18, 515–586. [Google Scholar] [CrossRef]
- Nielsen, H. Practical applications of language models in protein sorting prediction: SignalP 6.0, DeepLoc 2.1, and DeepLocPro 1.0. In Large Language Models (LLMs) in Protein Bioinformatics. Methods in Molecular Biology; Dukka, B.K.C., Ed.; Humana: New York, NY, USA, 2025; Volume 2941, pp. 153–175. [Google Scholar]
- Hallgren, J.; Tsirigos, K.D.; Pedersen, M.D.; Armenteros, J.J.A.; Marcatili, P.; Nielsen, H.; Krogh, A.; Winther, O. DeepTMHMM predicts alpha and beta transmembrane proteins using deep neural networks. bioRxiv 2022, 487609. [Google Scholar] [CrossRef]
- Gasteiger, E.; Gattiker, A.; Hoogland, C.; Ivanyi, I.; Appel, R.D.; Bairoch, A. ExPASy: The proteomics server for in-depth protein knowledge and analysis. Nucleic Acids Res. 2003, 31, 3784–3788. [Google Scholar] [CrossRef]
- Katoh, K.; Standley, D.M. MAFFT multiple sequence alignment software version 7: Improvements in performance and usability. Mol. Biol. Evol. 2013, 30, 772–780. [Google Scholar] [CrossRef]
- Chen, R.; Yan, J.; Wickham, J.D.; Gao, Y. Genomic identification and evolutionary analysis of chemosensory receptor gene families in two Phthorimaea pest species: Insights into chemical ecology and host adaptation. BMC Genom. 2024, 25, 493. [Google Scholar] [CrossRef] [PubMed]
- Vandesompele, J.; De Preter, K.; Pattyn, F.; Poppe, B.; Van Roy, N.; De Paepe, A.; Speleman, F. Accurate normalization of real-time quantitative RT-PCR data by geometric averaging of multiple internal control genes. Genome Biol. 2002, 3, h31–h34. [Google Scholar] [CrossRef] [PubMed]









Disclaimer/Publisher’s Note: The statements, opinions and data contained in all publications are solely those of the individual author(s) and contributor(s) and not of MDPI and/or the editor(s). MDPI and/or the editor(s) disclaim responsibility for any injury to people or property resulting from any ideas, methods, instructions or products referred to in the content. |
© 2025 by the authors. Licensee MDPI, Basel, Switzerland. This article is an open access article distributed under the terms and conditions of the Creative Commons Attribution (CC BY) license (https://creativecommons.org/licenses/by/4.0/).
Share and Cite
Dong, W.; Chen, R.; Lei, Y.; Huang, J.; Lu, Y. Comparative Antennal Transcriptome Analysis of Phenacoccus solenopsis and Expression Profiling of Candidate Odorant Receptor Genes. Int. J. Mol. Sci. 2025, 26, 10901. https://doi.org/10.3390/ijms262210901
Dong W, Chen R, Lei Y, Huang J, Lu Y. Comparative Antennal Transcriptome Analysis of Phenacoccus solenopsis and Expression Profiling of Candidate Odorant Receptor Genes. International Journal of Molecular Sciences. 2025; 26(22):10901. https://doi.org/10.3390/ijms262210901
Chicago/Turabian StyleDong, Wanying, Ruipeng Chen, Yang Lei, Jun Huang, and Yaobin Lu. 2025. "Comparative Antennal Transcriptome Analysis of Phenacoccus solenopsis and Expression Profiling of Candidate Odorant Receptor Genes" International Journal of Molecular Sciences 26, no. 22: 10901. https://doi.org/10.3390/ijms262210901
APA StyleDong, W., Chen, R., Lei, Y., Huang, J., & Lu, Y. (2025). Comparative Antennal Transcriptome Analysis of Phenacoccus solenopsis and Expression Profiling of Candidate Odorant Receptor Genes. International Journal of Molecular Sciences, 26(22), 10901. https://doi.org/10.3390/ijms262210901

