Sign in to use this feature.

Years

Between: -

Subjects

remove_circle_outline
remove_circle_outline
remove_circle_outline
remove_circle_outline
remove_circle_outline
remove_circle_outline
remove_circle_outline
remove_circle_outline
remove_circle_outline

Journals

remove_circle_outline
remove_circle_outline
remove_circle_outline
remove_circle_outline
remove_circle_outline
remove_circle_outline
remove_circle_outline
remove_circle_outline
remove_circle_outline

Article Types

Countries / Regions

remove_circle_outline
remove_circle_outline
remove_circle_outline
remove_circle_outline

Search Results (522)

Search Parameters:
Keywords = chemometric evaluation

Order results
Result details
Results per page
Select all
Export citation of selected articles as:
29 pages, 2647 KB  
Article
Sensor-Based Evaluation of Purslane-Enriched Biscuits Using Multivariate Feature Selection and Spectral Analysis
by Stanka Baycheva, Zlatin Zlatev, Neli Grozeva, Toncho Kolev, Milena Tzanova and Zornitsa Zherkova
Sensors 2025, 25(24), 7548; https://doi.org/10.3390/s25247548 - 12 Dec 2025
Viewed by 125
Abstract
This study presents a sensor-integrated framework for evaluating purslane (Portulaca oleracea L.) stalk flour as a functional ingredient in butter biscuits. A Design of Experiments (DoEs) approach was applied using multisensor probes (electrical conductivity, pH, TDS, ORP) and digital imaging sensors (visible [...] Read more.
This study presents a sensor-integrated framework for evaluating purslane (Portulaca oleracea L.) stalk flour as a functional ingredient in butter biscuits. A Design of Experiments (DoEs) approach was applied using multisensor probes (electrical conductivity, pH, TDS, ORP) and digital imaging sensors (visible reflectance spectra) for real-time, non-destructive quality assessment. Multivariate analysis with Repeated Relief Feature Selection (RReliefF) and Principal Component Analysis (PCA) reduced 54 initial measurements to 19 informative features, with the first two principal components explaining over 96% of the variance related to flour concentration. Regression modeling combined with linear programming identified an optimal substitution level of 9.62%. Biscuits at this level showed improved texture, enhanced elemental composition (Ca, Mg, Fe, Zn), stable color, and maintained sensory acceptability. The methodology demonstrates a reliable, low-cost sensing and chemometric approach for data-driven, non-destructive quality monitoring and product optimization in food manufacturing. Full article
(This article belongs to the Special Issue Optical Sensing Technologies for Food Quality and Safety)
Show Figures

Figure 1

45 pages, 1164 KB  
Review
Integrating Cutting-Edge Technologies in Food Sensory and Consumer Science: Applications and Future Directions
by Dongju Lee, Hyemin Jeon, Yoonseo Kim and Youngseung Lee
Foods 2025, 14(24), 4169; https://doi.org/10.3390/foods14244169 - 5 Dec 2025
Viewed by 541
Abstract
With the introduction of emerging digital technologies, sensory and consumer science has evolved beyond traditional laboratory-based and self-response-centered sensory evaluations toward more objective assessments that reflect real-world consumption contexts. This review examines recent trends and potential applications in sensory evaluation research focusing on [...] Read more.
With the introduction of emerging digital technologies, sensory and consumer science has evolved beyond traditional laboratory-based and self-response-centered sensory evaluations toward more objective assessments that reflect real-world consumption contexts. This review examines recent trends and potential applications in sensory evaluation research focusing on key enabling technologies—artificial intelligence (AI) and machine learning (ML), extended reality (XR), biometrics, and digital sensors. Furthermore, it explores strategies for establishing personalized, multimodal, and intelligent–adaptive sensory evaluation systems through the integration of these technologies, as well as the applicability of sensory evaluation software. Recent studies report that AI/ML models used for sensory or preference prediction commonly achieve RMSE values of approximately 0.04–24.698, with prediction accuracy ranging from 79 to 100% (R2 = 0.643–0.999). In XR environment, presence measured by the IPQ (7-point scale) is generally considered adequate when scores exceed 3. Finally, the review discusses ethical considerations arising throughout data collection, interpretation, and utilization processes and proposes future directions for the advancement of sensory and consumer science research. This systematic literature review aims to identify emerging technologies rather than provide a quantitative meta-analysis and therefore does not cover domain-specific analytical areas such as chemometrics beyond ML approaches or detailed flavor and aroma chemistry. Full article
Show Figures

Figure 1

16 pages, 771 KB  
Article
Analytical and Chemometric Evaluation of Yerba Mate (Ilex paraguariensis A.St.-Hil.) in Terms of Mineral Composition
by Justyna Ośko, Aleksandra Bojarowska, Wiktoria Orłowska and Małgorzata Grembecka
Beverages 2025, 11(6), 172; https://doi.org/10.3390/beverages11060172 - 1 Dec 2025
Viewed by 385
Abstract
Yerba mate is a popular infusion originating in South America (Brazil, Argentina, Paraguay, and Uruguay). The leaves and shoots of the Paraguayan holly (Ilex paraguariensis A.St.-Hil.), which are used to prepare the drink, contain numerous macro- and microelements. Their content in the [...] Read more.
Yerba mate is a popular infusion originating in South America (Brazil, Argentina, Paraguay, and Uruguay). The leaves and shoots of the Paraguayan holly (Ilex paraguariensis A.St.-Hil.), which are used to prepare the drink, contain numerous macro- and microelements. Their content in the plant depends on a number of factors, such as soil mineral composition, cultivation methods, and climatic conditions. The aim of this study was to assess the elemental composition of yerba mate products with respect to their geographical origin. The dried plant and infusions were analysed using flame atomic absorption spectrometry and UV-Vis spectrophotometry for the content of 14 elements (Ca, Na, K, Mg, Cu, Cd, Co, Ni, Mn, Zn, Fe, Cr, Pb, and P). The most abundant macroelement in all analysed products was potassium (K) (1350 ± 167 mg/100 g). Yerba mate from Uruguay contained the highest levels of the analysed macroelements. The highest concentration among microelements was determined for Mn (135 ± 18.4 mg/100 g), for which the highest percentage of the daily requirement was also achieved as a result of consuming 200 mL of the infusion Products originating from Brazil and Paraguay exceeded the maximum permissible level of cadmium (Cd, 0.04 mg/100 g) in dried yerba mate, as specified by the Brazilian Health Regulatory Agency (ANVISA). Multivariate chemometric techniques enabled the differentiation of yerba mate samples according to their geographical origin. Full article
Show Figures

Graphical abstract

30 pages, 4976 KB  
Article
Implementation of Instrumental Analytical Methods, Image Analysis and Chemometrics for the Comparative Evaluation of Citrus Fruit Peels
by Konstantinos Aouant, Paris Christodoulou, Thalia Tsiaka, Irini F. Strati, Dionisis Cavouras and Vassilia J. Sinanoglou
Foods 2025, 14(23), 4115; https://doi.org/10.3390/foods14234115 - 1 Dec 2025
Viewed by 378
Abstract
Citrus fruit cultivation and processing are constantly rising due to the increasing market demand and diverse utilization potentials. This generates large quantities of residues, predominantly composed of citrus peels. This study aimed to evaluate six different citrus peels using rapid and/or nondestructive instrumental [...] Read more.
Citrus fruit cultivation and processing are constantly rising due to the increasing market demand and diverse utilization potentials. This generates large quantities of residues, predominantly composed of citrus peels. This study aimed to evaluate six different citrus peels using rapid and/or nondestructive instrumental analytical techniques such as ATR-FTIR spectroscopy, spectrophotometric assays, image textural analysis and physicochemical parameter determination. Image textural features managed to discriminate citrus peels based on their structure uniformity, which was found increased in lemon (C. limon) and yellow grapefruit (C. paradisi), whereas clementine (C. clementina) and red grapefruit (C. paradisi) images exhibited an increased non-uniformity of the structure. Physicochemical parameters provided insights into the quality characteristics of citrus peels, while their high ascorbic acid content seems to enhance their antioxidant activity. The obtained results from phenolic and flavonoid content determination indicated a high concentration of polyphenols in the peels, which is aligned with the ATR-FTIR spectra absorption bands. Furthermore, the spectrophotometric assays’ strong correlation suggests that the antioxidant activity of citrus peels is mainly attributed to polyphenols. Ultimately, a chemometric model was employed to provide a comprehensive understanding of the analytical methods’ interactions. Hence, citrus peels’ significant biochemical and, consequently, economic value can be highlighted, underscoring the importance of further research. Full article
(This article belongs to the Section Plant Foods)
Show Figures

Figure 1

12 pages, 1443 KB  
Article
From Waste to Value: Optimizing Oxidative Liquefaction of PPE and MSW for Resource Recovery
by Roksana Muzyka, Marcin Sajdak, Szymon Sobek, Hamza Mumtaz and Sebastian Werle
Processes 2025, 13(12), 3844; https://doi.org/10.3390/pr13123844 - 28 Nov 2025
Viewed by 263
Abstract
Despite widespread implementation, current waste management practices—such as landfilling and incineration—are associated with significant environmental drawbacks, including greenhouse gas emissions and resource loss. Consequently, the search for more sustainable and environmentally friendly waste valorization methods has highlighted oxidative liquefaction as a promising pathway. [...] Read more.
Despite widespread implementation, current waste management practices—such as landfilling and incineration—are associated with significant environmental drawbacks, including greenhouse gas emissions and resource loss. Consequently, the search for more sustainable and environmentally friendly waste valorization methods has highlighted oxidative liquefaction as a promising pathway. This study focused on two critical waste streams: personal protective equipment (PPE) and municipal solid waste (MSW). These categories were selected due to the significant increase in PPE waste generated during the recent pandemic, as well as the need to develop effective strategies to address potential future surges in such waste streams. Experiments were carried out at 200–300 °C, with waste-to-liquid ratios of 3–7% and oxidant concentrations of 30–60 wt.%. The aim was to demonstrate the potential of oxidative liquefaction as a thermochemical conversion route for resource recovery, enabling the breakdown of the organic matrix of PPE and MSW into valuable liquid products such as fine chemicals or a source of carbon in biotechnological processes. Chromatographic analyses, combined with chemometric methods, revealed how temperature, waste-to-liquid ratio, and oxidant concentration affected the yield and composition of oxygenated chemical compounds (OCCs). Using raw chromatographic data directly in optimization eliminated the need for manual gas chromatography (GC) signal processing and provided a faster approach to process evaluation. The results confirmed distinct differences in degradation behavior and OCC formation between PPE and MSW, with maximum yields of 183–212 gOCC/kg for PPE and 51–69 gOCC/kg for MSW. These findings highlight the strong influence of physicochemical waste properties on degradation and product composition. Overall, oxidative liquefaction shows significant potential as a waste-to-value strategy, supporting renewable fuels, chemical precursors, and circular economy development within the framework of biomass, biofuels, and waste valorization. Full article
(This article belongs to the Section Environmental and Green Processes)
Show Figures

Figure 1

15 pages, 1766 KB  
Article
Evaluating LDA and PLS-DA Algorithms for Food Authentication: A Chemometric Perspective
by Martin Mészáros, Jiří Sedlák, Tomáš Bílek and Aleš Vávra
Algorithms 2025, 18(12), 733; https://doi.org/10.3390/a18120733 - 21 Nov 2025
Viewed by 382
Abstract
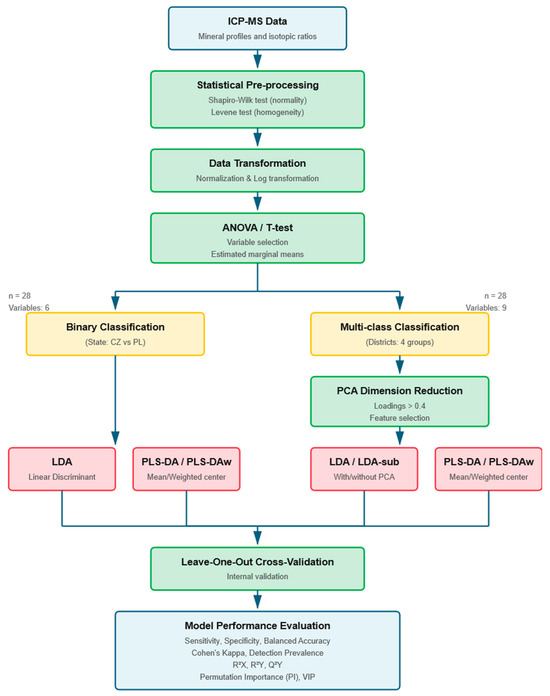
High-dimensional analytical datasets, such as those generated by inductively coupled plasma–mass spectrometry (ICP-MS), require robust computational frameworks for dimensionality reduction, classification, and model validation. This study presents a comparative evaluation of Linear Discriminant Analysis (LDA) and Partial Least Squares Discriminant Analysis (PLS-DA) algorithms [...] Read more.
High-dimensional analytical datasets, such as those generated by inductively coupled plasma–mass spectrometry (ICP-MS), require robust computational frameworks for dimensionality reduction, classification, and model validation. This study presents a comparative evaluation of Linear Discriminant Analysis (LDA) and Partial Least Squares Discriminant Analysis (PLS-DA) algorithms applied to multivariate chemometric data for food origin authentication. The research employs a workflow that integrates Principal Component Analysis (PCA) for feature extraction, followed by supervised classification using LDA and PLS-DA. Model performance and stability were systematically assessed. The dataset comprised 28 apple samples from four geographical regions and was processed with normalization, scaling, and transformation prior to modeling. Each model was validated via leave-one-out cross-validation and evaluated using accuracy, sensitivity, specificity, balanced accuracy, detection prevalence, p-value, and Cohen’s Kappa. The results demonstrate that, as a linear projection-based classifier, LDA provides higher robustness and interpretability in small and unbalanced datasets. In contrast, PLS-DA, which is optimized for covariance maximization, exhibits higher apparent sensitivity but lower reproducibility under similar conditions. The study also emphasizes the importance of dimensionality reduction strategies, such as PCA-based variable selection versus latent space extraction in PLS-DA, in controlling overfitting and improving model generalizability. The proposed algorithmic workflow provides a reproducible and statistically sound approach for evaluating discriminant methods in chemometric classification. Full article
(This article belongs to the Collection Feature Papers in Algorithms)
Show Figures

Figure 1

23 pages, 594 KB  
Article
Cardiometabolic Biomarkers and Cardiovascular Risk Stratification in Polish Military Personnel: A Chemometric Approach
by Agata Pabin, Aleksandra Bojarczuk, Grzegorz Kade, Aleksandra Garbacz, Katarzyna Komar and Ewelina Maculewicz
Int. J. Mol. Sci. 2025, 26(22), 11109; https://doi.org/10.3390/ijms262211109 - 17 Nov 2025
Viewed by 537
Abstract
Recent progress in laboratory medicine provides powerful tools for the detailed evaluation of cardiovascular risk in military populations. This study aimed to characterize cardiometabolic biomarker profiles across four Polish military groups through chemometric analysis. The study included 392 participants (336 men, 56 women, [...] Read more.
Recent progress in laboratory medicine provides powerful tools for the detailed evaluation of cardiovascular risk in military populations. This study aimed to characterize cardiometabolic biomarker profiles across four Polish military groups through chemometric analysis. The study included 392 participants (336 men, 56 women, aged 19–56 years). In total, 23 serum biomarkers from lipid, metabolic, hepatic, hormonal, and bone axes, and lactate dehydrogenase (LDH) were analyzed. Random forest (RF) modeling and effect-size profiling identified group-specific signatures. Group 4 (exposed to extreme acceleration forces and ionizing radiation) exhibited a systemic stress and metabolic-load profile with higher N-terminal pro-B-type natriuretic peptide (NT-proBNP, 36.7 ± 48.2 pg/mL) and calcium (Ca, 10.4 ± 0.88 mg/dL), and lower parathyroid hormone (PTH, 15.4 ± 10.1 pg/mL) and C-terminal telopeptide of type I collagen (β-CTX, 0.22 ± 0.19 ng/mL). Group 2 (exposed to fuels and exhaust gases) and group 3 (exposed to vibration, noise, ionizing radiation) showed an atherogenic–hepatometabolic axis with elevated apolipoprotein B (apoB, 1.04 ± 0.31; 0.97 ± 0.29 g/L), non-high-density lipoprotein cholesterol (N-HDL, 151.0 ± 46.7; 147.0 ± 41.4 mg/dL), and alanine aminotransferase (ALT). Group 1 (exposed to a biological hazard) displayed higher glucose (Glu, 96.0 ± 25.6 mg/dL) and triglycerides (TG, 151.0 ± 113.0 mg/dL) with lower magnesium (Mg, 2.03 ± 0.27 mg/dL). RF modeling confirmed these constellations. This study was exploratory in nature, providing a foundation for future longitudinal research. These findings provide a rationale for tailored cardiovascular surveillance, although causal inference is limited by the cross-sectional design. Full article
(This article belongs to the Section Molecular Pathology, Diagnostics, and Therapeutics)
Show Figures

Figure 1

34 pages, 8162 KB  
Review
A Comprehensive Review of Non-Destructive Monitoring of Food Freshness and Safety Using NIR Spectroscopy and Biosensors: Challenges and Opportunities
by Nama Yaa Akyea Prempeh, Xorlali Nunekpeku, Felix Y. H. Kutsanedzie, Arul Murugesan and Huanhuan Li
Chemosensors 2025, 13(11), 393; https://doi.org/10.3390/chemosensors13110393 - 10 Nov 2025
Viewed by 1569
Abstract
The demand for safe, high-quality, and minimally processed food has intensified interest in non-destructive analytical techniques capable of assessing freshness and safety in real time. Among these, near-infrared (NIR) spectroscopy and biosensors have emerged as leading technologies due to their rapid, reagent-free, and [...] Read more.
The demand for safe, high-quality, and minimally processed food has intensified interest in non-destructive analytical techniques capable of assessing freshness and safety in real time. Among these, near-infrared (NIR) spectroscopy and biosensors have emerged as leading technologies due to their rapid, reagent-free, and sample-preserving nature. NIR spectroscopy offers a holistic assessment of internal compositional changes, while biosensors provide specific and sensitive detection of biological and chemical contaminants. Recent advances in miniaturization, chemometrics, and deep learning have further enhanced their potential for inline and point-of-need applications across diverse food matrices, including meat, seafood, eggs, fruits, and vegetables. This review critically evaluates the operational principles, instrumentation, and current applications of NIR spectroscopy and biosensors in food freshness and safety monitoring. It also explores their integration, highlights practical challenges such as calibration transfer and regulatory hurdles, and outlines emerging innovations including hybrid sensing, Artificial Intelligence (AI) integration, and smart packaging. The scope of this review is to provide a comprehensive understanding of these technologies, and its objective is to inform future research and industrial deployment strategies that support sustainable, real-time food quality control. These techniques enable near real-time monitoring under laboratory and pilot-scale conditions, showing strong potential for industrial adaptation. The nature of these targets often determines the choice of transduction method. Full article
(This article belongs to the Special Issue Chemometrics Tools Used in Chemical Detection and Analysis)
Show Figures

Graphical abstract

21 pages, 2221 KB  
Article
Understanding Forage Palm Mucilage Behavior: Harnessing Plackett–Burman Screening for Tailoring Formulation and Process
by Sander Moreira Rodrigues, Kaliston Aurélio Lomba, Tatiane Monteiro dos Santos, Gabrielly de Fátima Rodrigues das Neves, Maria Laura Gomes Vieira, Nathalia de Andrade Neves, César Alberto Roldan Cruz, Giselle Pereira Cardoso, Silvia Leticia Rivero Meza, Polyanna Mara de Oliveira, Larissa de Oliveira Ferreira Rocha, Monalisa Pereira Dutra Andrade, Vivian Machado Benassi, Tatiana Nunes Amaral, Irene Andressa, Maria Teresa Pedrosa Silva Clerici and Marcio Schmiele
Polysaccharides 2025, 6(4), 100; https://doi.org/10.3390/polysaccharides6040100 - 9 Nov 2025
Viewed by 462
Abstract
The rheological and textural behavior of a highly viscous solution containing forage palm mucilage (FPM) was investigated using the Plackett–Burman (PB) design and multivariate analysis. The influence of carbohydrates (xanthan gum (XG), carboxymethyl cellulose (CMC), and sucrose), proteins (soy, egg, and whey), and [...] Read more.
The rheological and textural behavior of a highly viscous solution containing forage palm mucilage (FPM) was investigated using the Plackett–Burman (PB) design and multivariate analysis. The influence of carbohydrates (xanthan gum (XG), carboxymethyl cellulose (CMC), and sucrose), proteins (soy, egg, and whey), and salts (NaCl and CaCl2), as well as pH and temperature, on FPM formulations was evaluated (α < 0.10 and R2 > 0.75). The flow curves indicate that gels fitted to the Ostwald-de Waele model and presented pseudoplastic behavior. Apparent viscosity at 10 s−1 showed results between 0.05 and 36.16 Pa·s, affected by XG, FPM and egg albumin. Hysteresis (–1138 to 3950 Pa·s) was reduced with increasing pH (p = 0.041), indicating the formation of more stable three-dimensional networks. Significant effects on firmness (0.114–0.434 N), consistency (1.286–3.397 N·s), cohesiveness (0.047–0.167 N), and viscosity index (0.067–0.810 N·s) were observed for sucrose, salts, and temperature (p < 0.100). Chemometric analysis confirmed the influence of these factors on the evaluated responses but revealed no correlation between rheological and textural parameters. Full article
Show Figures

Figure 1

13 pages, 533 KB  
Article
Comparative Evaluation of Machine Learning Models for Discriminating Honey Geographic Origin Based on Altitude-Dependent Mineral Profiles
by Semra Gürbüz and Şeyda Kıvrak
Appl. Sci. 2025, 15(22), 11859; https://doi.org/10.3390/app152211859 - 7 Nov 2025
Viewed by 349
Abstract
Authenticating the geographical origin of honey is crucial for ensuring its quality and preventing fraudulent labeling. This study investigates the influence of altitude on the mineral composition of honey and comparatively evaluates the performance of chemometric and machine learning models for its geographic [...] Read more.
Authenticating the geographical origin of honey is crucial for ensuring its quality and preventing fraudulent labeling. This study investigates the influence of altitude on the mineral composition of honey and comparatively evaluates the performance of chemometric and machine learning models for its geographic discrimination. Honey samples from three distinct altitude regions in Türkiye were analyzed for their mineral content using Inductively Coupled Plasma-Mass Spectrometry (ICP-MS). Results revealed that Calcium (Ca), Potassium (K), and Sodium (Na) were the predominant minerals. A significant moderate negative correlation was found between altitude and Ca concentration (r = −0.483), alongside a weak negative correlation with Copper (Cu) (r = −0.371). Among the five supervised models tested (Partial Least Squares-Discriminant Analysis (PLS-DA), Random Forest (RF), Support Vector Machine (SVM), Extreme Gradient Boosting (XGBoost), and Artificial Neural Network (ANN)), PLS-DA achieved the highest classification accuracy (94.9%). Variable importance analysis consistently identified Ca as the most influential discriminator across all models, followed by Barium (Ba) and Cu. These minerals, therefore, represent key markers for differentiating honey by geographical origin. This research demonstrates that an integrated model utilizing mineral profiles provides a robust, practical, and reliable method for the geographical authentication of honey. Full article
Show Figures

Figure 1

29 pages, 2080 KB  
Review
A Comprehensive Review on Minimally Destructive Quality and Safety Assessment of Agri-Food Products: Chemometrics-Coupled Mid-Infrared Spectroscopy
by Lakshmi B. Keithellakpam, Renan Danielski, Chandra B. Singh, Digvir S. Jayas and Chithra Karunakaran
Foods 2025, 14(22), 3805; https://doi.org/10.3390/foods14223805 - 7 Nov 2025
Viewed by 769
Abstract
Ensuring the quality and safety of agricultural and food products is crucial for protecting consumer health, meeting market expectations, and complying with regulatory requirements. Quality and safety parameters are commonly assessed using chemical and microbiological analyses, which are time-consuming, impractical, and involve the [...] Read more.
Ensuring the quality and safety of agricultural and food products is crucial for protecting consumer health, meeting market expectations, and complying with regulatory requirements. Quality and safety parameters are commonly assessed using chemical and microbiological analyses, which are time-consuming, impractical, and involve the use of toxic solvents, often disrupting the material’s original structure. An alternative technique, infrared spectroscopy, including near-infrared (NIR), mid-infrared (MIR), and short-wave infrared (SWIR), has emerged as a rapid, powerful, and minimally destructive technique for evaluating the quality and safety of food and agricultural products. This review focuses on discussing MIR spectroscopy, particularly Fourier transform infrared (FTIR) techniques, with emphasis on the attenuated total reflectance (ATR) measurement mode (globar infrared light source is commonly used) and on the use of synchrotron radiation (SR) as an alternative high-brightness light source. Both approaches enable the extraction of detailed spectral data related to molecular and functional attributes concerning quality and safety, thereby facilitating the assessment of crop disorders, food chemical composition, microbial contamination (e.g., mycotoxins, bacteria), and the detection of food adulterants, among several other applications. In combination with advanced chemometric techniques, FTIR spectroscopy, whether employing ATR as a measurement mode or SR as a high-brightness light source, is a powerful analytical tool for classification based on attributes, variety, nutritional and geographical origins, with or without minimal sample preparation, no chemical use, and short analysis time. However, limitations exist regarding calibrations, validations, and accessibility. The objective of this review is to address recent technological advancements and existing constraints of FTIR conducted in ATR mode and using SR as a light source (not necessarily in combination). It defines potential pathways for the comprehensive integration of FTIR and chemometrics for real-time quality and safety monitoring systems into the global food supply chain. Full article
Show Figures

Figure 1

13 pages, 1179 KB  
Article
Single-Pass CNN–Transformer for Multi-Label 1H NMR Flavor Mixture Identification
by Jiangsan Zhao and Krzysztof Kusnierek
Appl. Sci. 2025, 15(21), 11458; https://doi.org/10.3390/app152111458 - 27 Oct 2025
Viewed by 308
Abstract
Interpreting multi-component 1H NMR spectra is difficult due to peak overlap, concentration variability, and low-abundance signals. We cast mixture identification as a single-pass multi-label task. A compact CNN–Transformer (“Hybrid”) model was trained end-to-end on domain-informed and realistically simulated spectra derived from a [...] Read more.
Interpreting multi-component 1H NMR spectra is difficult due to peak overlap, concentration variability, and low-abundance signals. We cast mixture identification as a single-pass multi-label task. A compact CNN–Transformer (“Hybrid”) model was trained end-to-end on domain-informed and realistically simulated spectra derived from a 13-component flavor library; the model requires no real mixtures for training. On 16 real formulations, the Hybrid attains micro-F1 = 0.990 and exact-match (subset) accuracy = 0.875, outperforming CNN-only and Transformer-only ablations, while remaining efficient (~0.47 M parameters; ~0.68 ms on GPU, V100). The approach supports abstention and shows robustness to simulated outsiders. Although the evaluation set was small, and the macro-ECE (per-class, 15 bins) was inflated by sparse classes (≈0.70), the micro-averaged Brier is low (0.0179), and temperature scaling had negligible effect (T ≈ 1.0), indicating the good overall probability quality. The pipeline is readily extensible to larger libraries and adjacent applications in food authenticity and targeted metabolomics. Classical chemometric baselines trained on simulation failed to transfer to real measurements (subset accuracy 0.00), while the Hybrid model maintained strong performance. Full article
Show Figures

Figure 1

14 pages, 1123 KB  
Article
Portable MOS Electronic Nose Screening of Virgin Olive Oils with HS-SPME-GC–MS Corroboration: Classification and Estimation of Sunflower-Oil Adulteration
by Ramiro Sánchez, Fernando Díaz and Lina Melo
Chemosensors 2025, 13(10), 374; https://doi.org/10.3390/chemosensors13100374 - 21 Oct 2025
Cited by 2 | Viewed by 860
Abstract
Extra virgin olive oil (EVOO) can degrade during production or storage to virgin olive oil (VOO) or lampante olive oil (LOO). Fraud can also occur during commercialisation through the adulteration of EVOO (Ad-EVOO) with cheaper sunflower oil (SFO). Therefore, rapid screening techniques for [...] Read more.
Extra virgin olive oil (EVOO) can degrade during production or storage to virgin olive oil (VOO) or lampante olive oil (LOO). Fraud can also occur during commercialisation through the adulteration of EVOO (Ad-EVOO) with cheaper sunflower oil (SFO). Therefore, rapid screening techniques for quality control are needed. We evaluated an electronic nose (EN) with chemometrics—linear discriminant analysis (LDA), artificial neural-network discriminant analysis (ANN-DA), and partial least-squares regression (PLS)—in two scenarios: (i) classification into four classes (EVOO, VOO, LOO, and Ad-EVOO adulterated with 25% w/w SFO); and (ii) Ad-EVOO series containing 5–40% w/w SFO. Classes were corroborated by HS-SPME-GC-MS, with elevated (E)-2-hexenal and 3-hexen-1-ol in EVOO and increases in nonanal, ethyl acetate, and 2-propanol in deteriorated oils. Using the EN, LDA separated the classes, and ANN-DA achieved 90% accuracy under cross-validation, with the greatest confusion between VOO and LOO. In adulteration, discrimination emerged from 20% SFO, and PLS estimated %Ad-EVOO with R2pred = 0.972 (RMSEC/RMSEP = 8.059/5.627). In conclusion, the EN provides objective, rapid, and non-destructive screening that supports sensory panels and chromatographic analyses during reception and storage in industrial settings. Full article
(This article belongs to the Special Issue Detection of Volatile Organic Compounds in Complex Mixtures)
Show Figures

Figure 1

21 pages, 2645 KB  
Article
Comparative Evaluation of Cow and Goat Milk Samples Utilizing Non-Destructive Techniques and Chemometric Approaches
by Kyriaki Chatzimichail, Georgia Ladika, Paris Christodoulou, Vasileios Bartzis, Spyros J. Konteles, Andriana E. Lazou, Eftichia Kritsi, Dionisis Cavouras and Vassilia J. Sinanoglou
Appl. Sci. 2025, 15(20), 10883; https://doi.org/10.3390/app152010883 - 10 Oct 2025
Viewed by 894
Abstract
This study applied a multi-analytical methodology involving Attenuated Total Reflectance Fourier Transform Infrared (ATR-FTIR) spectroscopy, protein secondary structure determination, colorimetry, and texture analysis of milk images at a microscopic level to characterize 47 commercial cow and goat milk samples of different fat content [...] Read more.
This study applied a multi-analytical methodology involving Attenuated Total Reflectance Fourier Transform Infrared (ATR-FTIR) spectroscopy, protein secondary structure determination, colorimetry, and texture analysis of milk images at a microscopic level to characterize 47 commercial cow and goat milk samples of different fat content (whole and light). Colorimetric measurements showed that hue values were significantly higher in light than in whole milks, providing a rapid marker of fat level, while microscopic image analysis indicated that whole milks had more heterogeneous textures with larger fat globules, whereas light milks were more homogeneous. ATR-FTIR spectra revealed lipids, proteins, and carbohydrates as the main constituents; lipid-associated bands were more intense in whole milks, whereas carbohydrate-associated bands, particularly at 1026–1028 cm−1, were stronger in cow milk. Protein secondary structure analysis confirmed β-parallel sheet as the predominant motif, with cow milk showing higher random coil and α-helix proportions and goat milk enriched in β-turn structures. Chemometric modeling using PCA and PLS-DA achieved robust classification of samples by species and fat content, while Receiver Operation Characteristics (ROC) analysis validated markers of differentiation. The combination of the above methodologies enables effective classification of cow’s and goat’s milk, offering a thorough product description. Full article
(This article belongs to the Section Chemical and Molecular Sciences)
Show Figures

Figure 1

26 pages, 4789 KB  
Article
Spectroscopic and Chemometric Evaluation of the Stability of Timolol, Naphazoline, and Diflunisal in the Presence of Reactive Excipients Under Forced Degradation Conditions
by Anna Gumieniczek, Marek Wesolowski, Anna Berecka-Rycerz and Edyta Leyk
Molecules 2025, 30(18), 3807; https://doi.org/10.3390/molecules30183807 - 19 Sep 2025
Viewed by 727
Abstract
It was previously demonstrated that timolol (TIM), naphazoline (NAPH), and diflunisal (DIF) are susceptible to degradation when exposed to extreme pH conditions and UV/Vis light. However, their stability in the presence of pharmaceutical excipients remains largely unexplored. Thus, their binary mixtures (1:1 ratio, [...] Read more.
It was previously demonstrated that timolol (TIM), naphazoline (NAPH), and diflunisal (DIF) are susceptible to degradation when exposed to extreme pH conditions and UV/Vis light. However, their stability in the presence of pharmaceutical excipients remains largely unexplored. Thus, their binary mixtures (1:1 ratio, w/w) with five excipients, hydroxyethyl cellulose (HCA), mannitol (MAN), poly(vinyl alcohol) (PVA), poly(vinylpyrrolidone) (PVP), and Tris HCl (TRIS), were subjected to forced degradation (70 °C/80% RH and UV/Vis light in the dose 94.510 kJ/m2). Forced degradation was designed to accelerate potential interactions between these compounds, allowing the earlier identification of degradation risk compared to formal stability studies. FT-IR/ATR and NIR spectroscopy, along with chemometric evaluation using Principal Component Analysis (PCA) and Hierarchical Cluster Analysis (HCA), was applied to assess changes in the spectra, compared to individual compounds and the non-stressed mixtures. A hybrid approach, combining visual assessment with chemometric evaluation of the spectral data, enabled the detection of changes that were not clearly observable using a single analytical method. In particular, interactions of TIM, NAPH, and DIF with MAN and TRIS were clearly identified, while the mixtures of NAPH with excipients proved to be the least sensitive to forced degradation. Full article
Show Figures

Figure 1

Back to TopTop