Sign in to use this feature.

Years

Between: -

Subjects

remove_circle_outline
remove_circle_outline
remove_circle_outline
remove_circle_outline
remove_circle_outline
remove_circle_outline
remove_circle_outline
remove_circle_outline

Journals

Article Types

Countries / Regions

Search Results (95)

Search Parameters:
Keywords = charge equalization

Order results
Result details
Results per page
Select all
Export citation of selected articles as:
26 pages, 29883 KB  
Article
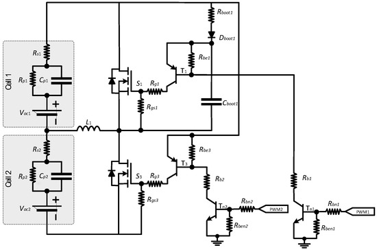
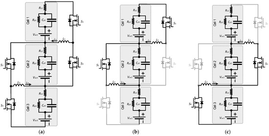
Modified Forward Converter for Charging and Balancing Supercapacitor Modules
by Eduardo Aluísio de Gang Fabro, Andre de Souza Leone and João Américo Vilela
Energies 2026, 19(3), 859; https://doi.org/10.3390/en19030859 - 6 Feb 2026
Viewed by 178
Abstract
Supercapacitor modules for energy storage systems often require complex active balancing circuits to manage voltage imbalances between series-connected cells. This paper proposes a modified forward converter topology that passively charges and balances supercapacitor modules simultaneously. The proposed solution is modular, provides galvanic isolation, [...] Read more.
Supercapacitor modules for energy storage systems often require complex active balancing circuits to manage voltage imbalances between series-connected cells. This paper proposes a modified forward converter topology that passively charges and balances supercapacitor modules simultaneously. The proposed solution is modular, provides galvanic isolation, and is self-regulating, eliminating the need for dedicated sensors or complex control logic. Voltage equalization is achieved autonomously through coupled inductors, naturally directing current to the cells with the lowest voltage during the period when the converter is off. This work details the operating principle of the converter and analyzes two architectures: a non-crossover configuration and a crossover configuration. This study validated the system performance through PSIM simulations and a hardware prototype. The experimental results demonstrate that both configurations successfully charge and balance the supercapacitors. However, the crossover and non-crossover configurations achieve faster equalization under certain imbalance conditions. In contrast, the crossed configuration exhibits a smaller final voltage discrepancy between cells compared to the non-crossover architecture. The proposed converter proves to be a simple, robust, and effective solution for managing supercapacitor modules. Full article
(This article belongs to the Section F3: Power Electronics)
Show Figures

Figure 1

21 pages, 3253 KB  
Article
Physics-Informed Neural Network-Based Intelligent Control for Photovoltaic Charge Allocation in Multi-Battery Energy Systems
by Akeem Babatunde Akinwola and Abdulaziz Alkuhayli
Batteries 2026, 12(2), 46; https://doi.org/10.3390/batteries12020046 - 30 Jan 2026
Viewed by 269
Abstract
The rapid integration of photovoltaic (PV) generation into modern power networks introduces significant operational challenges, including intermittent power production, uneven charge distribution, and reduced system reliability in multi-battery energy storage systems. Addressing these challenges requires intelligent, adaptive, and physically consistent control strategies capable [...] Read more.
The rapid integration of photovoltaic (PV) generation into modern power networks introduces significant operational challenges, including intermittent power production, uneven charge distribution, and reduced system reliability in multi-battery energy storage systems. Addressing these challenges requires intelligent, adaptive, and physically consistent control strategies capable of operating under uncertain environmental and load conditions. This study proposes a Physics-Informed Neural Network (PINN)-based charge allocation framework that explicitly embeds physical constraints—namely charge conservation and State-of-Charge (SoC) equalization—directly into the learning process, enabling real-time adaptive control under varying irradiance and load conditions. The proposed controller exploits real-time measurements of PV voltage, current, and irradiance to achieve optimal charge distribution while ensuring converter stability and balanced battery operation. The framework is implemented and validated in MATLAB/Simulink under Standard Test Conditions of 1000 W·m−2 irradiance and 25 °C ambient temperature. Simulation results demonstrate stable PV voltage regulation within the 230–250 V range, an average PV power output of approximately 95 kW, and effective duty-cycle control within the range of 0.35–0.45. The system maintains balanced three-phase grid voltages and currents with stable sinusoidal waveforms, indicating high power quality during steady-state operation. Compared with conventional Proportional–Integral–Derivative (PID) and Model Predictive Control (MPC) methods, the PINN-based approach achieves faster SoC equalization, reduced transient fluctuations, and more than 6% improvement in overall system efficiency. These results confirm the strong potential of physics-informed intelligent control as a scalable and reliable solution for smart PV–battery energy systems, with direct relevance to renewable microgrids and electric vehicle charging infrastructures. Full article
(This article belongs to the Special Issue Control, Modelling, and Management of Batteries)
Show Figures

Figure 1

41 pages, 6741 KB  
Article
Flattening Winter Peaks with Dynamic Energy Storage: A Neighborhood Case Study in the Cold Climate of Ardahan, Turkey
by Hasan Huseyin Coban, Panagiotis Michailidis, Yagmur Akin Yildirim and Federico Minelli
Sustainability 2026, 18(2), 761; https://doi.org/10.3390/su18020761 - 12 Jan 2026
Viewed by 382
Abstract
Rapid deployment of rooftop photovoltaics (PV), electric heating, and electric vehicles (EVs) is stressing low-voltage feeders in cold climates, where winter peaks push aging transformers to their limits. This paper quantifies how much stationary and mobile storage is required to keep feeder power [...] Read more.
Rapid deployment of rooftop photovoltaics (PV), electric heating, and electric vehicles (EVs) is stressing low-voltage feeders in cold climates, where winter peaks push aging transformers to their limits. This paper quantifies how much stationary and mobile storage is required to keep feeder power nearly flat over a full year in such conditions. A mixed-integer linear programming (MILP) model co-optimizes stationary battery energy storage systems (BESSs) and EV flexibility, including lithium-ion degradation, under a flatness constraint on transformer loading, i.e., the magnitude of feeder power exchange (import or export) around a seasonal target. The framework is applied to a 48-dwelling neighborhood in Ardahan, northeastern Turkey (mean January ≈ −8 °C) with rooftop PV and an emerging EV fleet. Three configurations are compared: unmanaged EV charging, optimized smart charging, and bidirectional vehicle-to-grid (V2G). Relative to the unmanaged case, smart charging reduces optimal stationary BESS capacity from 4.10 to 2.95 MWh, while V2G further cuts it to 1.23 MWh (≈70% reduction) and increases flat-compliant hours within ±0.5 kW of the target transformer loading level from 92.4% to 96.1%. The levelized cost of demand equalization falls from 0.52 to 0.22 EUR/kWh, indicating that combining modest stationary BESSs with V2G can make feeder-level demand flattening technically and economically viable in cold-climate residential districts. Full article
Show Figures

Figure 1

21 pages, 4302 KB  
Article
SOC Balancing Scheme of Microgrid Lithium Battery Energy Storage System Considering SOH
by Jiebao Yang, Liqun Liu, Qingfeng Wu, Shaojuan Yu, Yamin Fan and Rui Ma
Energies 2026, 19(1), 180; https://doi.org/10.3390/en19010180 - 29 Dec 2025
Viewed by 297
Abstract
The existing state of charge (SOC) balancing scheme of the lithium battery energy storage system (LBESS) does not consider the state of health (SOH) of LBESS in the process of energy distribution, which results in an inability to reduce SOH balancing errors and [...] Read more.
The existing state of charge (SOC) balancing scheme of the lithium battery energy storage system (LBESS) does not consider the state of health (SOH) of LBESS in the process of energy distribution, which results in an inability to reduce SOH balancing errors and increases maintenance costs for LBESS. To solve this problem, an SOC balancing scheme for LBESS of microgrids considering SOH is proposed. In this scheme, SOC equalization factor and health status factor (HSF) are introduced into droop control, and the power output of LBESS inverter is adjusted according to SOC and SOH status so as to achieve SOC balancing and reduce SOH imbalance errors. Simulation and experimental results demonstrate that the proposed SOC balancing factor and HSF can maintain SOC balancing and reduce SOH balancing difference even under load fluctuations by adjusting the output active power of LBESS. With the implementation of SOC balancing, its SOC balancing factor becomes zero, thereby achieving a frequency stabilization effect. In addition, the proposed solution has good effects in multiple LBESS scenarios and LBESS charging processes. Full article
Show Figures

Figure 1

12 pages, 5798 KB  
Article
The Integration of Passive and Active Methods in a Hybrid BMS for a Suspended Mining Vehicle
by Wojciech Kurpiel, Bartosz Polnik, Marcin Habrych and Bogdan Miedzinski
Energies 2025, 18(24), 6465; https://doi.org/10.3390/en18246465 - 10 Dec 2025
Viewed by 400
Abstract
Using lithium batteries to supply electric machinery and/or equipment in underground mines requires an adequate level of security. This is particularly important in coal mines, especially under the threat of methane explosions and/or fire hazards. Lithium battery cells with a BMS should be [...] Read more.
Using lithium batteries to supply electric machinery and/or equipment in underground mines requires an adequate level of security. This is particularly important in coal mines, especially under the threat of methane explosions and/or fire hazards. Lithium battery cells with a BMS should be effectively isolated from the impact of the surrounding mine environment. This can be achieved by storing all battery systems in a certified explosion-proof enclosure (Ex) in accordance with the relevant regulations and standards. Preliminary tests conducted by the authors indicated that use of lithium cells without a BMS in mines is risky and, in practice, unacceptable. BMSs with passive cell balancing are most commonly employed. They allow for the equalization of cell voltages primarily during the charging process. However, the lowest-capacity cell still determines the overall lifetime of a battery. Furthermore, the use of active balancing systems (BMSs) is rare in practice due to their greater complexity and price. Nevertheless, they can significantly extend battery life through the much more efficient redistribution of energy among the cells, including during the discharge process. This article presents the operation of a modified (hybrid) BMS architecture, combining both passive and active balancing methods when employed for the selected suspended mine vehicle. It enables more safe and more effective charging process, as well as discharging process, which results in the longer time of operation of lithium battery packs, for one charge. This system is intended for use in mining machinery and equipment, as well as in selected energy storage systems powered by lithium-based battery modules. Full article
(This article belongs to the Special Issue Lithium-Ion and Lithium-Sulfur Batteries for Vehicular Applications)
Show Figures

Figure 1

13 pages, 1583 KB  
Article
Analysis of the Impact of Pressure Fluctuations in Heavy-Load Train Piping Systems on Train Braking Performance
by Tong Liu, Yongsheng Yu and Lulu Guo
Electronics 2025, 14(23), 4659; https://doi.org/10.3390/electronics14234659 - 27 Nov 2025
Viewed by 356
Abstract
This paper addresses the issue of abnormal fluctuations in brake pipe pressure causing variations in braking force, or even forced stops, in heavy-haul trains. A multi-parameter synchronous acquisition monitoring device has been designed to collect relevant operational parameters during train movement. Integrating train [...] Read more.
This paper addresses the issue of abnormal fluctuations in brake pipe pressure causing variations in braking force, or even forced stops, in heavy-haul trains. A multi-parameter synchronous acquisition monitoring device has been designed to collect relevant operational parameters during train movement. Integrating train traction calculation methods, algorithmic reasoning is conducted to assess the impact of abnormal pipe pressure fluctuations on braking force. Utilising the derived computational approach, the effect of such pressure anomalies on train braking force is calculated. Train braking force is regulated through control of the train pipe pressure reduction. Both train pipe pressure and pressure reduction are managed by the locomotive via the equalising air chamber. Traditional detection methods focus on pressure reduction and air charging/discharging times, making it difficult to analyse fluctuation causes in-depth. This study installs pressure sensors on the locomotive brake’s equalising air chamber and the train pipe inspection port to collect pressure data. It simultaneously records parameters such as ambient temperature and atmospheric pressure. Utilising the monitoring data, it calculates the impact of pipe pressure fluctuations on train air braking force, thereby supporting improvements in braking system stability and operational safety. Full article
Show Figures

Figure 1

21 pages, 8752 KB  
Article
Development of Modular BMS Topology with Active Cell Balancing
by José Gabriel O. Pinto, João P. D. Miranda, Luis A. M. Barros and José A. Afonso
Batteries 2025, 11(11), 421; https://doi.org/10.3390/batteries11110421 - 14 Nov 2025
Viewed by 1010
Abstract
This paper presents the design, implementation and experimental validation of a modular battery management system (BMS) featuring active cell balancing. The proposed BMS consists of a master module and multiple slave submodules responsible for monitoring and balancing 22 cells connected in series. The [...] Read more.
This paper presents the design, implementation and experimental validation of a modular battery management system (BMS) featuring active cell balancing. The proposed BMS consists of a master module and multiple slave submodules responsible for monitoring and balancing 22 cells connected in series. The master module collects voltage and temperature data from the slave submodules and measures the battery current to estimate the cells’ state of charge (SoC). Each slave module performs cell voltage and temperature measurements and controls a balancing circuit based on dc-dc converters. This work describes in detail the development and validation of the dc-dc converter based in the switched inductor topology, presenting the converter’s operational principles, a theoretical and simulation-based analysis of its performance, the implementation of the MOSFETs driver circuits based on PNP transistors and experimental results obtained from a submodule prototype. The results demonstrate the capability of the switched inductor converter to achieve effective voltage equalization by transferring energy from the cells with higher voltages to cells with lower voltages. Full article
Show Figures

Figure 1

20 pages, 3894 KB  
Article
A Novel Efficient Grading of Spent Lithium-Ion Batteries Using Electrochemical Impedance Spectrometry
by Ote Amuta and Julia Kowal
Batteries 2025, 11(11), 404; https://doi.org/10.3390/batteries11110404 - 3 Nov 2025
Viewed by 691
Abstract
With the increasing adoption of lithium-ion batteries (LIBs) as the batteries of choice in electromobility, personal electronic devices, and so on, comes the challenge of ageing, which prevents the batteries from performing optimally and meeting the design intent. This is observed in the [...] Read more.
With the increasing adoption of lithium-ion batteries (LIBs) as the batteries of choice in electromobility, personal electronic devices, and so on, comes the challenge of ageing, which prevents the batteries from performing optimally and meeting the design intent. This is observed in the form of declining power capability due to the increase in resistance and the reduction in capacity that can be stored or discharged from them. Unfortunately, the cost of assessing batteries after the first use remains a daunting challenge. In our work, we propose an approach that carries out fast preliminary grading based on resistance and capacity by first connecting old cells of the same chemistry and model in series with resistors to limit the branch current, then connecting the branches in parallel to equalise the voltages. A Simulink model of NCR18650PF Panasonic cells with adaptive-series resistance is compared with a fixed-series resistance and found to improve the balancing time from over 24 h to just 8 h. Electrochemical impedance spectroscopy (EIS) was carried out on the individual balanced cells between 0.1 Hz and 5 kHz so that the real impedance, imaginary impedance, absolute impedance, and phase were compared with the SOH of the cells at each frequency. Results show that the imaginary impedance in the 6.6 Hz frequency range shows a good correlation coefficient > 0.98 with the SOH, especially with a state of charge (SOC) of about 75–85% for the LCO cells. By selecting only a sample from all the cells that covers a wide range of ages and carrying out a full-capacity checkup on them, a simple correlation with the SOH and the EIS measurements for different frequencies can be used to estimate the SOH of the other cells that were connected in the same parallel connection. This is a considerable time saving in the charge and discharge time on the other cells in facilities that lack the capacity for simultaneous cycling of all cells. There are also huge energy savings in not having to cycle all the cells. Therefore, it offers a more efficient approach to grading spent cells than carrying out full capacity tests. Full article
Show Figures

Figure 1

20 pages, 3716 KB  
Article
Experimental Study on Low-Temperature Thermal Management of Lithium Battery with Pulsating Heat Pipe
by Keyong Li and Xianchao Wang
World Electr. Veh. J. 2025, 16(11), 597; https://doi.org/10.3390/wevj16110597 - 29 Oct 2025
Cited by 1 | Viewed by 1201
Abstract
To address the serious decline in charge and discharge performance of lithium batteries in low temperatures, this paper proposes a thermal management scheme with pulsating heat pipes, which effectively achieves the advantages of pulsating heat transfer in heat pipes and large-scale equalization heating [...] Read more.
To address the serious decline in charge and discharge performance of lithium batteries in low temperatures, this paper proposes a thermal management scheme with pulsating heat pipes, which effectively achieves the advantages of pulsating heat transfer in heat pipes and large-scale equalization heating in aluminum plates. Optimal energy consumption thermal management strategies (OECTMS) and optimal performance thermal management strategies (OPTMS) were proposed. The OECTMS aims to reduce the system energy consumption while ensuring thermal management performance, whereas the OPTMS is intended to maximize the performance of the heating system, ensuring that lithium batteries achieve optimal thermal and electrical performance. Experimental results show that in low-temperature discharge scenarios (−10 °C, −20 °C, and −30 °C), compared with batteries without TMS, the OECTMS implements intermittent heating for the battery, achieving discharge capacities as high as 60.06 Ah, 54.76 Ah, and 48.66 Ah, which correspond to increases of 10.67%, 14.11%, and 29.83%, respectively. For the OPTMS, which applies continuous heating to the battery, the discharge capacities are increased by 19.5%, 23.7%, and 56.6% compared with batteries without TMS at a 0.5C rate. Notably, the battery with the OPTMS, which originally could not discharge at all under −30 °C, achieves a discharge capacity of 61.55 Ah, exhibiting a higher discharge capacity at a 1.5C rate. Furthermore, compared with the OECTMS, the battery temperature under the OPTMS is consistently maintained above 0 °C, and the temperature changes stably throughout the discharge process without temperature spikes. This manuscript introduces pulsating heat pipe technology and proposes a novel low-temperature thermal management scheme and provides new insights for the efficient operation of lithium batteries in low-temperature environments. Full article
(This article belongs to the Section Storage Systems)
Show Figures

Figure 1

15 pages, 1662 KB  
Article
Adaptive Hybrid Switched-Capacitor Cell Balancing for 4-Cell Li-Ion Battery Pack with a Study of Pulse-Frequency Modulation Control
by Wu Cong Lim, Liter Siek and Eng Leong Tan
J. Low Power Electron. Appl. 2025, 15(4), 61; https://doi.org/10.3390/jlpea15040061 - 1 Oct 2025
Viewed by 1544
Abstract
Battery cell balancing is crucial in series-connected lithium-ion packs to maximize usable capacity, ensure safe operation, and prolong cycle life. This paper presents a comprehensive study and a novel adaptive duty-cycled hybrid balancing system that combines passive bleed resistors and an active switched-capacitor [...] Read more.
Battery cell balancing is crucial in series-connected lithium-ion packs to maximize usable capacity, ensure safe operation, and prolong cycle life. This paper presents a comprehensive study and a novel adaptive duty-cycled hybrid balancing system that combines passive bleed resistors and an active switched-capacitor (SC) balancer, specifically designed for a 4-cell series-connected battery pack. This work also explored open circuit voltage (OCV)-driven adaptive pulse-frequency modulation (PFM) active balancing to achieve higher efficiency and better balancing speed based on different system requirements. Finally, this paper compares passive, active (SC-based), and adaptive duty-cycled hybrid balancing strategies in detail, including theoretical modeling of energy transfer and efficiency for each method. Simulation showed that the adaptive hybrid balancer speeds state-of-charge (SoC) equalization by 16.24% compared to active-only balancing while maintaining an efficiency of 97.71% with minimal thermal stress. The simulation result also showed that adaptive active balancing was able to achieve a high efficiency of 99.86% and provided an additional design degree of freedom for different applications. The results indicate that the adaptive hybrid balancer offered an excellent trade-off between balancing speed, efficiency, and implementation simplicity for 4-cell Li-ion packs, making it highly suitable for applications such as high-voltage portable chargers. Full article
Show Figures

Figure 1

13 pages, 2040 KB  
Article
Microstructures as Models for Origin of Life in Hot Water: Hydrogen-Assisted Self-Assembly of Glycine and Alanine Zwitterions
by Ignat Ignatov
Hydrogen 2025, 6(3), 67; https://doi.org/10.3390/hydrogen6030067 - 9 Sep 2025
Viewed by 1049
Abstract
Building on the early investigation by Sidney W. Fox that dry-heated amino acids can spontaneously form microspheres, this research studies the self-organization of glycine and alanine with hydrogen in a liquid system. This study aimed to investigate the spontaneous formation of membraneless, microscale [...] Read more.
Building on the early investigation by Sidney W. Fox that dry-heated amino acids can spontaneously form microspheres, this research studies the self-organization of glycine and alanine with hydrogen in a liquid system. This study aimed to investigate the spontaneous formation of membraneless, microscale amino acid assemblies under simulated prebiotic hydrothermal conditions, such as hot mineral sources and ponds. Aqueous solutions of glycine and alanine were prepared in a hydrogen-rich mineral buffer and thermally incubated at 75 °C. Phase-contrast microscopy, transmission electron microscopy (TEM), and molecular modeling were employed to analyze the morphology and internal organization of the resulting structures. Microscopy revealed that zwitterionic glycine and alanine spontaneously self-organize into spherical microspheres (~12 µm), in which the charged –NH3+ and –COO groups orient outward, while the hydrophobic methyl groups of alanine point inward, forming a stabilized internal core. The primary studies were performed with hot mineral water from Rupite, Bulgaria, at 73.4 °C. The resulting osmotic pressure difference Δπ ≈ 2490 Pa, derived from the van’t Hoff equalization. This suggests a chemically asymmetric system capable of sustaining directional water flux and passive molecular enrichment. The zwitterionic nature of glycine and alanine, which possesses both –NH3+ and –COO groups, supports the formation of microspheres in our experiments. Under conditions with hot mineral water and hydrogen acting as a reducing agent in the primordial atmosphere, these amino acids self-organized into dense interfacial microspheres. These findings support the idea that thermally driven, zwitterion-mediated aggregation of simple amino acids, such as glycine and alanine, with added hydrogen, could generate membraneless, selectively organized microenvironments on the early Earth. Such microspheres may represent a plausible intermediate between dispersed organisms and microspheres. Full article
Show Figures

Graphical abstract

26 pages, 4652 KB  
Review
A Comprehensive Review of Equalization Techniques for Reconfigured Second-Life Battery Systems
by Jiajin Qi, Yuefei Xu, Shizhe Chen, Jinggui Shen, Ranchen Yang and Huajun Xu
Batteries 2025, 11(9), 327; https://doi.org/10.3390/batteries11090327 - 30 Aug 2025
Cited by 1 | Viewed by 2301
Abstract
As the demand for second-life lithium-ion battery applications continues to grow, efficient cell equalization has become essential to mitigate parameter inconsistencies and extend system longevity. Owing to their diverse origins and varying aging paths, second-life batteries exhibit significant parameter dispersion, which poses distinct [...] Read more.
As the demand for second-life lithium-ion battery applications continues to grow, efficient cell equalization has become essential to mitigate parameter inconsistencies and extend system longevity. Owing to their diverse origins and varying aging paths, second-life batteries exhibit significant parameter dispersion, which poses distinct challenges. In light of these issues, this paper presents a comprehensive review of passive, active, and dynamic equalization technologies. It analyzes the circuit topologies and control strategies associated with each method, with a particular focus on their applicability to second-life battery systems. Furthermore, emerging trends toward intelligent, modular, and adaptive equalization are discussed. Full article
(This article belongs to the Section Battery Processing, Manufacturing and Recycling)
Show Figures

Figure 1

16 pages, 2116 KB  
Article
Battery Active Grouping and Balancing Based on the Optimal Energy Transfer Direction
by Hongxia Wu, Hongfei Zhao, Junjie Yang, Dongchen Qin and Jiangyi Chen
Sustainability 2025, 17(11), 5219; https://doi.org/10.3390/su17115219 - 5 Jun 2025
Cited by 1 | Viewed by 1004
Abstract
In this work, a battery active grouping equalization control strategy based on model predictive control (MPC) was proposed, which can promote cell consistency, equalization speed and energy loss during the battery equalization process. The dynamic group equalization topology based on reconfigurable circuits can [...] Read more.
In this work, a battery active grouping equalization control strategy based on model predictive control (MPC) was proposed, which can promote cell consistency, equalization speed and energy loss during the battery equalization process. The dynamic group equalization topology based on reconfigurable circuits can achieve dynamic grouping. Using a battery state observation estimator and the MPC controller, multiple non-adjacent cells can realize simultaneous equalization in a single equalization process. An algorithm is designed to determine the optimal energy transfer direction and the optimal equalization current. The objective function of this algorithm incorporates weight coefficients that represent the relative importance of equalization time and energy loss. Simulation tests are conducted to evaluate the battery pack state-of-charge (SOC) root mean square, average temperature, and equalization time under various weight coefficients. Compared with two other traditional equalization control strategies, the proposed strategy reduces the equalization time by 43.93%, decreases the battery pack SOC variance by 50.18%, and improves the energy transfer efficiency by 0.59%. Full article
(This article belongs to the Section Energy Sustainability)
Show Figures

Figure 1

24 pages, 36359 KB  
Article
Efficiency-Enhanced Hybrid Dickson Converter with Quasi-Complete Soft Charging for Direct Large-Ratio Step-Down Applications
by Ruike Chen, Changming Zhang, Juin Jei Liou and Yao Wang
Electronics 2025, 14(10), 2001; https://doi.org/10.3390/electronics14102001 - 14 May 2025
Viewed by 1122
Abstract
This article presents an efficient non-isolated DC-DC hybrid converter for direct large-ratio step-down applications such as data centers. The converter topology employs a three-level-assisted Dickson switched capacitor network and interleaved dual inductors, significantly mitigating voltage swings at the switching nodes. As a result, [...] Read more.
This article presents an efficient non-isolated DC-DC hybrid converter for direct large-ratio step-down applications such as data centers. The converter topology employs a three-level-assisted Dickson switched capacitor network and interleaved dual inductors, significantly mitigating voltage swings at the switching nodes. As a result, the conduction duration of rectifying switches is substantially extended. This configuration is suitable for both odd- and even-order converters, achieving self-balancing of the flying capacitor voltages and inductor currents. To address uneven interleaved inductor currents, a duty-cycle-matching-based current distribution method is proposed to ensure equal current sharing and facilitate loss transfer between inductors. Additionally, an intrinsic charge-ratio-based method for capacitance optimization is introduced to achieve quasi-complete soft charging of the flying capacitors. This method eliminates surge currents during reconfiguration of the capacitor network, reduces losses, and enhances the capacitor utilization. Operating at 300 kHz, the prototype achieves high-ratio voltage conversion from 48 V to 0.5–2.0 V, with a maximum output current of 30 A. It attains a peak efficiency of 91.96% and a power density of 944.88 W/in3. Quasi-complete soft charging of the flying capacitors results in an approximate 2.94% improvement in the conversion efficiency. Full article
Show Figures

Figure 1

11 pages, 5902 KB  
Article
A 50 Gb/s 0.42 pJ/b Non-Return-to-Zero Transmitter for Extra-Short-Reach SerDes
by Lili Sun, Zhongxu Jin, Yanchao Liu, Xiaohua Yu and Ronghua Ni
Electronics 2025, 14(10), 1955; https://doi.org/10.3390/electronics14101955 - 11 May 2025
Viewed by 1380
Abstract
An energy- and area-efficient non-return-to-zero (NRZ) transmitter with feedforward equalization (FFE) is proposed for an extra-short-reach (XSR) data interface in chiplet-based system in packages (SiPs) and multi-chip modules (MCMs). At the system level, the final-stage 2:1 multiplexer (MUX) in the transmitter is combined [...] Read more.
An energy- and area-efficient non-return-to-zero (NRZ) transmitter with feedforward equalization (FFE) is proposed for an extra-short-reach (XSR) data interface in chiplet-based system in packages (SiPs) and multi-chip modules (MCMs). At the system level, the final-stage 2:1 multiplexer (MUX) in the transmitter is combined with the driver to reduce the hardware and power consumption; at the circuit level, charge-steering-based moderate-swing signal processing further reduces the circuit power consumption and inter-symbol interference. Fabricated in a 28 nm CMOS process with a core area of 0.032 mm2, the prototype NRZ transmitter demonstrates an energy efficiency of 0.42 pJ/b at a data rate of 50 Gb/s with an insertion loss of 10 dB, which makes it a promising candidate for XSR die-to-die (D2D) interfaces. Full article
Show Figures

Figure 1

Back to TopTop