Sign in to use this feature.

Years

Between: -

Subjects

remove_circle_outline
remove_circle_outline
remove_circle_outline
remove_circle_outline
remove_circle_outline
remove_circle_outline
remove_circle_outline
remove_circle_outline
remove_circle_outline

Journals

Article Types

Countries / Regions

Search Results (177)

Search Parameters:
Keywords = cellular tropism

Order results
Result details
Results per page
Select all
Export citation of selected articles as:
31 pages, 20709 KB  
Article
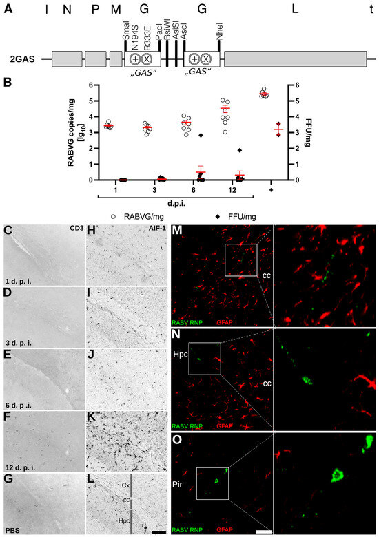
Combined Glycoprotein Mutations in Rabies Virus Promote Astrocyte Tropism and Protective CNS Immunity in Mice
by Mirjam Anna Rita Bertoune, Corinna Kolbe, Ann-Cathrin Werner, Maren Steinmetz, Bernhard Dietzschold and Eberhard Weihe
Viruses 2026, 18(2), 181; https://doi.org/10.3390/v18020181 - 29 Jan 2026
Viewed by 288
Abstract
Rabies virus (RABV) causes fatal encephalitis once it invades the central nervous system (CNS), and treatment options are extremely limited at this stage. We investigated the recombinant RABV variants SPBN, SPBNGA (glycoprotein substitution R333E), SPBNGAK (R333E plus N194K), SPBNGAS (R333E plus N194S), and [...] Read more.
Rabies virus (RABV) causes fatal encephalitis once it invades the central nervous system (CNS), and treatment options are extremely limited at this stage. We investigated the recombinant RABV variants SPBN, SPBNGA (glycoprotein substitution R333E), SPBNGAK (R333E plus N194K), SPBNGAS (R333E plus N194S), and TriGAS (three copies of the R333E/N194S glycoprotein). We evaluated their cellular tropism and immune activation in an intracerebral mouse infection model using immunohistochemistry and confocal immunofluorescence. SPBNGAK (R333E/N194K) resulted in mixed neuronal and astrocytic infection and lethal disease. In contrast, the R333E/N194S mutations in the GAS variants were associated with reduced neuronal infection and apparent astrocyte-restricted infection patterns. This tropism shift coincided with microglial activation (allograft inflammatory factor 1, amoeboid transformation) and astrocytic activation (nestin), along with T-cell infiltration and endothelial activation that persisted beyond viral clearance. SPBNGAK-infected astrocytes expressed nestin, while GAS variant-infected astrocytes remained nestin-negative and were rapidly cleared. Intracerebral co-inoculation of astrocytotropic TriGAS with the lethal neurotropic DOG4 strain was associated with survival and a marked reduction in detectable DOG4 neuronal infection. These findings suggest that glycoprotein-mediated astrocyte tropism may be associated with altered immune responses after rabies CNS invasion. While mechanistic causality cannot be inferred, these observations may inform the design of future studies exploring astrocyte-restricted RABV infection in therapeutic-related contexts. Full article
(This article belongs to the Special Issue Rabies Virus: Treatment and Prevention—2nd Edition)
Show Figures

Figure 1

15 pages, 2473 KB  
Article
CV1 Chimpanzee Adenovirus Efficiently Transduces Mesenchymal Stem and Leukemia Cells: Implications for Cellular Targeting and Vector Tropism
by Lorella Tripodi, Maria Vitale, Barbara Izzo, Filippo Scialò, Barbara Lombardo and Lucio Pastore
Cancers 2026, 18(2), 220; https://doi.org/10.3390/cancers18020220 - 9 Jan 2026
Viewed by 270
Abstract
Objectives: Adenoviruses (Ads) are among the most used vectors for gene therapy; human Ad serotype 5-derived (HuAd5) vectors are the most frequently used for gene transfer applications. However, Ad5 infection is endemic in humans, and 20% of the Western population has neutralizing antibodies [...] Read more.
Objectives: Adenoviruses (Ads) are among the most used vectors for gene therapy; human Ad serotype 5-derived (HuAd5) vectors are the most frequently used for gene transfer applications. However, Ad5 infection is endemic in humans, and 20% of the Western population has neutralizing antibodies (nAbs). Pre-existing immunity against HuAd5 represents a major issue for many gene therapy applications. In our study, we evaluated several Ad serotypes derived from chimpanzees (ChAds) in vitro and in vivo to assess their transduction efficiency in various cell types and tissues. We aimed at identifying Ad serotypes able either to transduce “challenging” cell types or to represent a possible alternative to Ad5-derived vectors with comparable infectivity and tropism. Methods: We evaluated the efficacy of transduction of twelve ChAds vectors expressing enhanced green fluorescent protein (EGFP) in human embryonic kidney cells, as well as human leukemic and human mesenchymal stem cells, using flow cytometry to determine the percentage of EGFP-expressing cells and their mean fluorescent intensity (MFI). We observed the highest transduction efficiency in the serotype CV1 ChAd; therefore, we proceeded to evaluate toxicity and biodistribution in vivo. Results: After in vitro evaluation of twelve ChAds serotypes, we observed that the CV1 serotype was the most efficient in transducing both leukemia cell lines (HL-60 and NB-4) and human mesenchymal stem cells. Furthermore, in vivo analysis of the CV1 serotype induced an inflammatory reaction similar to what was observed after HuAd5 administration. Conclusions: ChAds vectors represent an effective alternative for the transduction of cells resistant to HuAd5 infection, such as mesenchymal stem cells and leukemic cells. In addition, we observed that the CV1 ChAd serotype presented a transduction profile similar to HuAd5 in vitro and induced a similar inflammatory response in vivo; therefore, CV1 ChAd-derived vectors represent an interesting alternative for gene therapy applications. Full article
Show Figures

Figure 1

15 pages, 2686 KB  
Article
Evaluating the Immunogenicity of a Recombinant Bacillus subtilis Expressing LTB-Fused Protective Antigen of Transmissible Gastroenteritis Virus in a Murine Model
by Rongxing Fan, Yuanqi Bi, Shanshan Yang, Shaopeng Yao, Wen An, Zhongtian Wang, Zengjun Ma, Ping Rui, Tao Song, Lili Wang and Fengsai Li
Biology 2026, 15(2), 116; https://doi.org/10.3390/biology15020116 - 7 Jan 2026
Viewed by 350
Abstract
Transmissible gastroenteritis (TGE), caused by the TGE virus (TGEV), is a highly contagious enteric disease characterized by vomiting, dehydration, and watery diarrhea. It mainly endangers piglets within two weeks of age, with a 100% mortality rate, inflicting severe economic losses on the global [...] Read more.
Transmissible gastroenteritis (TGE), caused by the TGE virus (TGEV), is a highly contagious enteric disease characterized by vomiting, dehydration, and watery diarrhea. It mainly endangers piglets within two weeks of age, with a 100% mortality rate, inflicting severe economic losses on the global swine industry. Since enteric tropism of the virus and mucosa serves as the first line of defense against viral invasion, an oral vaccine inducing sufficient secretory immunoglobulin A (SIgA) antibodies in animals should be developed. Being a generally recognized as safe (GRAS) microorganism, Bacillus subtilis can form endospores under extreme environmental conditions, which confer resistance to the hostile gastric environment and have been widely employed as delivery vehicles for oral vaccines owing to their immunoadjuvant activity and non-specific antidiarrheal effects. In this study, the AD antigenic epitope of the TGEV S protein was selected as the immunogen. The mature peptide of the B subunit of the heat-labile enterotoxin from enterotoxigenic Escherichia coli served as a mucosal adjuvant, and B. subtilis WB800N was used as the delivery host to construct the recombinant strain pHT43-LTB-AD/WB800N. After confirming the successful expression of the target protein, oral immunization was performed using mice as a model. The results demonstrated that this recombinant strain induced robust mucosal, humoral, and cellular immunity, along with considerable levels of neutralizing antibodies. These findings indicate that recombinant B. subtilis could serve as an oral vaccine candidate to combat TGEV infections. Full article
(This article belongs to the Section Microbiology)
Show Figures

Figure 1

28 pages, 19507 KB  
Article
Parvovirus B19 and Cellular Transcriptome Dynamics in Differentiating Erythroid Progenitor Cells
by Erika Fasano, Niccolò Guglietta, Federica Bichicchi, Ilaria Gasperini, Elisabetta Manaresi and Giorgio Gallinella
Viruses 2026, 18(1), 39; https://doi.org/10.3390/v18010039 - 25 Dec 2025
Viewed by 662
Abstract
Parvovirus B19 (B19V) is a human ssDNA virus with ample pathogenic potential. It is characterized by a selective tropism for erythroid progenitor cells (EPC), exerting a cytotoxic effect with blockade of erythropoiesis. In our work, we investigated both viral and cellular expression profile [...] Read more.
Parvovirus B19 (B19V) is a human ssDNA virus with ample pathogenic potential. It is characterized by a selective tropism for erythroid progenitor cells (EPC), exerting a cytotoxic effect with blockade of erythropoiesis. In our work, we investigated both viral and cellular expression profile in the course of infection of EPCs cultures via mRNA high throughput sequencing technology (HTS) and a dedicated bioinformatic pipeline, reconstructing both the viral and cellular transcriptome and their variations. A productive infection was confirmed as restricted to EPCs expressing mature differentiation markers and the specific receptor for virus VP1u region. mRNA HTS reconstructed the viral transcriptome in terms of localization and abundance of the different mRNA species, detailing the differential expression profile of B19V among early or late times in the course of infection. Analysis of cellular transcriptome indicated that variation was mainly driven by the cellular differentiation process, with the virus impacting to a lesser level, but still clearly separating infected vs. non-infected profiles. At early times post-infection, variations were typical of cellular sensing of viral infection and aimed at the induction of an antiviral state. At later times in the course of infection, the cellular population showed induction of an inflammatory response, related to TNF and IL-10, and a transition to adaptive immunity with evidence of upregulation of genes involved in MHC-II presentation. This dual-transcriptome analysis on infected EPCs population can lay the ground for future research aimed at a better definition of the pathogenetic mechanisms of B19V. Full article
(This article belongs to the Collection Parvoviridae)
Show Figures

Figure 1

31 pages, 2327 KB  
Review
Hidden in Plain Sight: Alphavirus Persistence and Its Potential for Driving Chronic Pathogenesis
by Maria del Mar Villanueva Guzman, Zhenlan Yao, Melody M. H. Li and Maria Gabriela Noval
Viruses 2026, 18(1), 30; https://doi.org/10.3390/v18010030 - 24 Dec 2025
Viewed by 844
Abstract
Alphaviruses have historically been viewed as acute, self-limiting pathogens. However, growing evidence shows that viral RNA and antigens can persist in vertebrate hosts long after the resolution of acute infection, a phenomenon known as viral persistence. Viral persistence reflects a dynamic interplay between [...] Read more.
Alphaviruses have historically been viewed as acute, self-limiting pathogens. However, growing evidence shows that viral RNA and antigens can persist in vertebrate hosts long after the resolution of acute infection, a phenomenon known as viral persistence. Viral persistence reflects a dynamic interplay between viral replication—including shifts from lytic to non-lytic infection—and host defenses, which together establish cellular and tissue niches that enable evasion of immune-mediated clearance. Within vertebrate hosts, alphaviruses exhibit broad tissue tropism, infecting diverse cell types that may differentially support long-term persistence. Emerging evidence suggests that viral persistence arises through three interconnected processes: (i) selective infection of specific cellular niches, (ii) reprogramming of host cellular pathways, and (iii) modulation of immune responses. Yet, the extent to which viral or host determinants shape this balance, and how persistence contributes to chronic disease, remains unresolved. Here, we synthesize current in vitro and in vivo evidence of alphavirus persistence in vertebrate hosts and discuss potential mechanisms by which alphaviruses establish and maintain persistent infection beyond the acute phase. We further underscore critical gaps in current knowledge and outline future research avenues essential for elucidating the mechanisms underlying alphavirus pathogenesis. Full article
Show Figures

Figure 1

24 pages, 3013 KB  
Article
Modeling Human Protein Physical Interactions Involved in HIV Attachment In Silico
by Vladimir S. Davydenko, Alexander N. Shchemelev, Yulia V. Ostankova, Ekaterina V. Anufrieva and Areg A. Totolian
Int. J. Mol. Sci. 2025, 26(22), 11209; https://doi.org/10.3390/ijms262211209 - 20 Nov 2025
Viewed by 545
Abstract
The human immunodeficiency virus (HIV) remains a major global health challenge. A promising therapeutic strategy involves identifying human proteins capable of physically blocking viral entry by interacting with key components of the HIV attachment system. To address this challenge systematically, we developed a [...] Read more.
The human immunodeficiency virus (HIV) remains a major global health challenge. A promising therapeutic strategy involves identifying human proteins capable of physically blocking viral entry by interacting with key components of the HIV attachment system. To address this challenge systematically, we developed a computational pipeline for prioritizing protein–protein interaction and applied it to identify host proteins interacting with the viral glycoprotein gp120 and cellular receptors (CD4, CCR5, CXCR4, CCR2). Our approach combined large-scale interaction modeling using AlphaFold 3 with a comprehensive comparative analysis framework. We screened a panel of 55 candidate human proteins selected through integrated bioinformatics analysis. The pipeline incorporated model confidence assessment, quantitative contact analysis, and normalization against reference interactions to generate a robust ranking of candidates. Key findings reveal several important patterns. Chemokine CCL27 uniquely demonstrated high binding potential to both CCR5 co-receptor and viral gp120, suggesting its potential for dual-blockade capability. Analysis of natural ligand interactions with chemokine receptors showed marked disparity: CC-chemokine family members exhibited significantly greater binding capacity for CCR5 and CCR2 receptors compared to CXC-family ligand interactions with CXCR4. This binding imbalance may potentially drive selective viral pressure and influence tropism evolution during disease progression. We also identified potential interactions between HIV entry components and neuropeptides including PNOC and NPY, as well as various membrane receptors beyond classical coreceptors. Furthermore, cluster analysis revealed clear separation between receptor-type and ligand-type interactors, supporting the biological plausibility of our predictions. While acknowledging limitations related to model refinement, this study provides a systematically ranked set of candidate targets for HIV therapeutic development. Beyond identifying specific HIV interaction candidates, this study establishes a generalizable computational pipeline for the prioritization of protein–protein interaction in pathogen-host systems, effectively bridging large-scale modeling. Full article
(This article belongs to the Section Molecular Microbiology)
Show Figures

Figure 1

47 pages, 3011 KB  
Review
Current Status and Challenges of Vaccine Development for Seasonal Human Coronaviruses
by Bin Zhang, Yaoming Liu, Tao Chen, Jintao Lai, Sen Liu, Xiaoqing Liu, Yiqiang Zhu, Haiyue Rao, Haojie Peng and Xiancai Ma
Vaccines 2025, 13(11), 1168; https://doi.org/10.3390/vaccines13111168 - 16 Nov 2025
Viewed by 2302
Abstract
Seasonal human coronaviruses (HCoVs), including HCoV-229E, HCoV-NL63, HCoV-OC43, and HCoV-HKU1, circulate globally in an epidemic pattern and account for a substantial proportion of common cold cases, particularly in infants, the elderly, and immunocompromised individuals. Although clinical manifestations are typically mild, these HCoVs exhibit [...] Read more.
Seasonal human coronaviruses (HCoVs), including HCoV-229E, HCoV-NL63, HCoV-OC43, and HCoV-HKU1, circulate globally in an epidemic pattern and account for a substantial proportion of common cold cases, particularly in infants, the elderly, and immunocompromised individuals. Although clinical manifestations are typically mild, these HCoVs exhibit ongoing antigenic drift and have demonstrated the potential to cause severe diseases in certain populations, underscoring the importance of developing targeted and broad-spectrum vaccines. This review systematically examines the pathogenesis, epidemiology, genomic architecture, and major antigenic determinants of seasonal HCoVs, highlighting key differences in receptor usage and the roles of structural proteins in modulating viral tropism and host immunity. We summarize recent advances across various vaccine platforms, including inactivated, DNA, mRNA, subunit, viral-vectored, and virus-like particle (VLP) approaches, in the development of seasonal HCoV vaccines. We specifically summarize preclinical and clinical findings demonstrating variable cross-reactivity between SARS-CoV-2 and seasonal HCoV vaccines. Evidence indicates that cross-reactive humoral and cellular immune responses following SARS-CoV-2 infection or vaccination predominantly target conserved epitopes of structural proteins, supporting strategies that incorporate conserved regions to achieve broad-spectrum protection. Finally, we discuss current challenges in pathogenesis research and vaccine development for seasonal HCoVs. We propose future directions for the development of innovative pan-coronavirus vaccines that integrate both humoral and cellular antigens, aiming to protect vulnerable populations and mitigate future zoonotic spillover threats. Full article
Show Figures

Figure 1

30 pages, 603 KB  
Review
Equine Herpesvirus Infections: Treatment Progress and Challenges in Horses and Donkeys
by Muhammad Zahoor Khan, Yanfei Ji, Xuewei Fan, Yihong Liu, Wenqiang Liu and Changfa Wang
Vet. Sci. 2025, 12(11), 1082; https://doi.org/10.3390/vetsci12111082 - 13 Nov 2025
Viewed by 2160
Abstract
Equine herpesvirus (EHV) infections represent a significant global veterinary and economic challenge affecting both horses and donkeys across all inhabited continents. This narrative review comprehensively examines the nine distinct EHV species (EHV-1 through EHV-9), their taxonomic classification within Alphaherpesvirinae and Gammaherpesvirinae subfamilies, and [...] Read more.
Equine herpesvirus (EHV) infections represent a significant global veterinary and economic challenge affecting both horses and donkeys across all inhabited continents. This narrative review comprehensively examines the nine distinct EHV species (EHV-1 through EHV-9), their taxonomic classification within Alphaherpesvirinae and Gammaherpesvirinae subfamilies, and their diverse host tropism patterns. The complex molecular pathogenesis involves sophisticated viral glycoproteins (gK, gB, gC, gH, gM, gL, gG, gD, gI, gE) that orchestrate cellular invasion, immune evasion, and intercellular transmission. Clinical manifestations vary considerably, ranging from respiratory diseases and reproductive failures to severe neurological disorders, with EHV-1 demonstrating the most severe presentations including myeloencephalopathy. Global distribution analysis reveals widespread circulation across Europe, Asia, Africa, the Americas, and Oceania, with species-specific clinical patterns. Current therapeutic options remain largely supportive, with experimental compounds like berbamine and cepharanthine, celastrol, blebbistatin, and hyperoside showing promise in preclinical studies. Vaccination programs demonstrate limited effectiveness, failing to prevent transmission at population levels despite inducing individual immune responses. The sophisticated immune evasion strategies employed by EHVs, including the “Trojan horse” mechanism utilizing infected leukocytes, highlight the complexity of host–pathogen interactions and underscore the urgent need for innovative prevention and treatment strategies. Full article
Show Figures

Figure 1

36 pages, 4341 KB  
Review
Physiological Barriers to Nucleic Acid Therapeutics and Engineering Strategies for Lipid Nanoparticle Design, Optimization, and Clinical Translation
by Yerim Kim, Jisu Park, Jaewon Choi, Minse Kim, Gyeongsu Seo, Jeongeun Kim, Jeong-Ann Park, Kwang Suk Lim, Suk-Jin Ha and Hyun-Ouk Kim
Pharmaceutics 2025, 17(10), 1309; https://doi.org/10.3390/pharmaceutics17101309 - 8 Oct 2025
Cited by 1 | Viewed by 2983
Abstract
Lipid nanoparticles are a clinically validated platform for delivering nucleic acids, but performance is constrained by multiscale physiological barriers spanning circulation, vascular interfaces, extracellular matrices, cellular uptake, and intracellular trafficking. This review links composition–structure–function relationships for ionizable lipids, helper phospholipids, cholesterol, and PEG-lipids [...] Read more.
Lipid nanoparticles are a clinically validated platform for delivering nucleic acids, but performance is constrained by multiscale physiological barriers spanning circulation, vascular interfaces, extracellular matrices, cellular uptake, and intracellular trafficking. This review links composition–structure–function relationships for ionizable lipids, helper phospholipids, cholesterol, and PEG-lipids to systemic fate, endothelial access, endosomal escape, cytoplasmic stability, and nuclear transport. We outline strategies for tissue and cell targeting, including hepatocyte ligands, immune and tumor selectivity, and selective organ targeting through compositional tuning, together with approaches that modulate escape using pH-responsive chemistries or fusion-active peptides and polymers. We further examine immunomodulatory co-formulation, route and schedule effects on biodistribution and immune programming, and manufacturing and stability levers from microfluidic mixing to lyophilization. Across these themes, we weigh trade-offs between stealth and engagement, potency and tolerability, and potency and manufacturability, noting that only a small fraction of endosomes supports productive release and that protein corona variability and repeat dosing can reshape tropism and clearance. Convergence of standardized assays for true cytosolic delivery, biomarker-guided patient selection, and robust process controls will be required to extend LNP therapeutics beyond the liver while sustaining safety, access, and scale. Full article
Show Figures

Graphical abstract

26 pages, 2711 KB  
Review
Organ-Specific Extracellular Vesicles in the Treatment of Ischemic Acute Organ Injury: Mechanisms, Successes, and Prospects
by Irina B. Pevzner, Nadezda V. Andrianova, Anna K. Lomakina, Kseniia S. Cherkesova, Elizaveta D. Semenchenko and Egor Y. Plotnikov
Int. J. Mol. Sci. 2025, 26(19), 9709; https://doi.org/10.3390/ijms26199709 - 6 Oct 2025
Cited by 2 | Viewed by 1709
Abstract
Ischemia–reperfusion (I/R) injury is a complex pathological process underlying numerous acute organ failures and is a significant cause of morbidity and mortality in diseases such as myocardial infarction, stroke, thrombosis, and organ transplantation. Mesenchymal stem cell (MSC)-derived extracellular vesicles (EVs) have demonstrated considerable [...] Read more.
Ischemia–reperfusion (I/R) injury is a complex pathological process underlying numerous acute organ failures and is a significant cause of morbidity and mortality in diseases such as myocardial infarction, stroke, thrombosis, and organ transplantation. Mesenchymal stem cell (MSC)-derived extracellular vesicles (EVs) have demonstrated considerable therapeutic potential, but their broad tropism and general repair signaling may limit their efficacy. This review addresses the emerging paradigm of using organ-specific EVs for the treatment of I/R injury in the respective organs. We summarize the existing studies performed on experimental animals showing that these native EVs could possess tissue tropism and carry a specialized cargo of proteins, miRNAs, and lipids tailored to the unique regenerative needs of their organ of origin, enabling them to precisely modulate key processes, including inflammation, apoptosis, oxidative stress, and angiogenesis. However, their clinical translation faces challenges related to scalable production, standardization, and the dualistic nature of their effects, which can be either protective or detrimental, depending on the cellular source and pathophysiological context. Future developments need to focus on overcoming these obstacles through rigorous isolation protocols, engineering strategies such as cargo enrichment and hybrid vesicle creation, and validation in large-animal models. Overall, organ-specific EVs offer a novel, cell-free therapeutic strategy with the potential to significantly improve outcomes in I/R injury. Full article
(This article belongs to the Section Molecular Biology)
Show Figures

Figure 1

27 pages, 1453 KB  
Review
Active Targeting Strategies for Improving the Bioavailability of Curcumin: A Systematic Review
by Yun-Shan Wei, Kun-Lun Liu, Kun Feng and Yong Wang
Foods 2025, 14(19), 3331; https://doi.org/10.3390/foods14193331 - 25 Sep 2025
Cited by 1 | Viewed by 2093
Abstract
Curcumin (CUR) is a bioactive compound with well-documented therapeutic potential in diverse pathological conditions, encompassing intestinal disorders—most notably colonic cancer—as well as extra-intestinal malignancies such as hepatic, breast, and renal tumors. However, the therapeutic efficacy of CUR is severely constrained by its poor [...] Read more.
Curcumin (CUR) is a bioactive compound with well-documented therapeutic potential in diverse pathological conditions, encompassing intestinal disorders—most notably colonic cancer—as well as extra-intestinal malignancies such as hepatic, breast, and renal tumors. However, the therapeutic efficacy of CUR is severely constrained by its poor aqueous solubility, chemical instability, and consequent low systemic bioavailability. Nano-scaled carriers (nanocurcumin) enhance CUR solubility and membrane permeability through their reduced dimensions and/or specific interactions with membrane constituents. Nevertheless, conventional nanocurcumin formulations, such as unmodified liposomes, nanocapsules, nanogels, and nanofibers, continue to accumulate substantially in non-target tissues because of their lack of disease-specific tropism. This review focuses on the most recent advances in active targeting strategies for nanocurcumin, specifically receptor-mediated cellular targeting for extra-intestinal pathologies and colon-specific ligand-directed delivery for intestinal disorders. Current methodologies for validating the efficacy of engineered nanocurcumin formulations are critically reviewed, and the prevailing limitations alongside prospective future applications of nanocurcumin are delineated and discussed. Full article
(This article belongs to the Section Food Nutrition)
Show Figures

Figure 1

22 pages, 9517 KB  
Article
Genomic and Transcriptomic Profiling of a Highly Virulent Plesiomonas shigelloides Strain: Insights into Pathogenicity and Host Immune Response
by Zhixiu Wang, Shaoxuan Gu, Wen Lv, Jiayi Chen, Min Xue, Suli Liu, Jiaming Mao and Guohong Chen
Microorganisms 2025, 13(9), 2168; https://doi.org/10.3390/microorganisms13092168 - 17 Sep 2025
Cited by 1 | Viewed by 938
Abstract
Plesiomonas shigelloides, a Gram-negative bacterium prevalent in aquatic environments and also frequently isolated from livestock and poultry, was investigated through integrated whole-genome sequencing and functional analyses. We deciphered the pathogenic mechanisms of P. shigelloides CA-HZ1, a highly virulent strain isolated from a [...] Read more.
Plesiomonas shigelloides, a Gram-negative bacterium prevalent in aquatic environments and also frequently isolated from livestock and poultry, was investigated through integrated whole-genome sequencing and functional analyses. We deciphered the pathogenic mechanisms of P. shigelloides CA-HZ1, a highly virulent strain isolated from a novel piscine host, revealing a complete genome assembly with a 3.49 Mb circular chromosome and 311 kb plasmid housing 3247 predicted protein-encoding genes. Critical genomic features included 496 virulence factors and 225 antibiotic resistance genes. Pathogenicity analysis indicated that P. shigelloides was responsible for disease outbreaks. Antimicrobial susceptibility tests showed resistance to various drugs, such as kanamycin, erythromycin, and penicillin. Histopathological examination showed significant alterations in the infected hosts. Quantitative real-time PCR (qRT-PCR) was carried out to analyze immune-related gene (IL-6, IL-1β, IL-21, STAT1, and HSP70) levels in liver and intestinal tissues, demonstrating the potent immunity triggered by P. shigelloides infection. An analysis of the liver transcriptome revealed that P. shigelloides has the potential to influence the cellular composition, molecular functions, and biological processes. Collectively, this study describes the genomic basis underlying both the pathogenic potential and hypervirulence of P. shigelloides CA-HZ1, establishing a foundational framework for investigating its broad host tropism and immune response. Full article
(This article belongs to the Section Veterinary Microbiology)
Show Figures

Figure 1

17 pages, 10439 KB  
Review
Structural and Functional Hallmarks of Sindbis Virus Proteins: From Virion Architecture to Pathogenesis
by Qibin Geng, Chanakha K. Navaratnarajah and Wei Zhang
Int. J. Mol. Sci. 2025, 26(17), 8323; https://doi.org/10.3390/ijms26178323 - 27 Aug 2025
Cited by 1 | Viewed by 1859
Abstract
Sindbis virus (SINV), a prototype of the Alphavirus genus (family Togaviridae), is a globally distributed arbovirus causing febrile rash and debilitating arthritis in humans. Viral structural proteins—capsid (C), E1, and E2—are fundamental to the virion’s architecture, mediating all stages from assembly to [...] Read more.
Sindbis virus (SINV), a prototype of the Alphavirus genus (family Togaviridae), is a globally distributed arbovirus causing febrile rash and debilitating arthritis in humans. Viral structural proteins—capsid (C), E1, and E2—are fundamental to the virion’s architecture, mediating all stages from assembly to host cell entry and pathogenesis, thus representing critical targets for study. This review consolidates the historical and current understanding of SINV structural biology, tracing progress from early microscopy to recent high-resolution cryo-electron microscopy (cryo-EM) and X-ray crystallography. We detail the virion’s precise T = 4 icosahedral architecture, composed of a nucleocapsid core and an outer glycoprotein shell. Key functional roles tied to protein structure are examined: the capsid’s dual capacity as a serine protease and an RNA-packaging scaffold that interacts with the E2 cytoplasmic tail; the E1 glycoprotein’s function as a class II fusion protein driving membrane fusion; and the E2 glycoprotein’s primary role in receptor binding, which dictates cellular tropism and serves as the main antigenic target. Furthermore, we connect these molecular structures to viral evolution and disease, analyzing how genetic variation among SINV genotypes, particularly in the E2 gene, influences host adaptation, immune evasion, and the clinical expression of arthritogenic and neurovirulent disease. In conclusion, the wealth of structural data on SINV offers a powerful paradigm for understanding alphavirus biology. However, critical gaps persist, including the high-resolution visualization of dynamic conformational states during viral entry and the specific molecular determinants of chronic disease. Addressing these challenges through integrative structural and functional studies is paramount. Such knowledge will be indispensable for the rational design of next-generation antiviral therapies and broadly protective vaccines against the ongoing threat posed by SINV and related pathogenic alphaviruses. Full article
(This article belongs to the Special Issue Advanced Perspectives on Virus–Host Interactions)
Show Figures

Figure 1

19 pages, 8583 KB  
Article
Development and Immunogenic Evaluation of a Recombinant Vesicular Stomatitis Virus Expressing Nipah Virus F and G Glycoproteins
by Huijuan Guo, Renqiang Liu, Dan Pan, Yijing Dang, Shuhuai Meng, Dan Shan, Xijun Wang, Jinying Ge, Zhigao Bu and Zhiyuan Wen
Viruses 2025, 17(8), 1070; https://doi.org/10.3390/v17081070 - 31 Jul 2025
Viewed by 1610
Abstract
Nipah virus (NiV) is a highly pathogenic bat-borne zoonotic pathogen that poses a significant threat to human and animal health, with fatality rates exceeding 70% in some outbreaks. Despite its significant public health impact, there are currently no licensed vaccines or specific therapeutics [...] Read more.
Nipah virus (NiV) is a highly pathogenic bat-borne zoonotic pathogen that poses a significant threat to human and animal health, with fatality rates exceeding 70% in some outbreaks. Despite its significant public health impact, there are currently no licensed vaccines or specific therapeutics available. Various virological tools—such as reverse genetics systems, replicon particles, VSV-based pseudoviruses, and recombinant Cedar virus chimeras—have been widely used to study the molecular mechanisms of NiV and to support vaccine development. Building upon these platforms, we developed a replication-competent recombinant vesicular stomatitis virus (rVSVΔG-eGFP-NiVBD F/G) expressing NiV attachment (G) and fusion (F) glycoproteins. This recombinant virus serves as a valuable tool for investigating NiV entry mechanisms, cellular tropism, and immunogenicity. The virus was generated by replacing the VSV G protein with NiV F/G through reverse genetics, and protein incorporation was confirmed via immunofluorescence and electron microscopy. In vitro, the virus exhibited robust replication, characteristic cell tropism, and high viral titers in multiple cell lines. Neutralization assays showed that monoclonal antibodies HENV-26 and HENV-32 effectively neutralized the recombinant virus. Furthermore, immunization of golden hamsters with inactivated rVSVΔG-eGFP-NiVBD F/G induced potent neutralizing antibody responses, demonstrating its robust immunogenicity. These findings highlight rVSVΔG-eGFP-NiVBD F/G as an effective platform for NiV research and vaccine development. Full article
(This article belongs to the Section Animal Viruses)
Show Figures

Figure 1

16 pages, 3651 KB  
Article
Human Brain Organoids: A New Model to Study Cryptococcus neoformans Neurotropism
by Alfred T. Harding, Lee Gehrke, Jatin M. Vyas and Hannah Brown Harding
J. Fungi 2025, 11(7), 539; https://doi.org/10.3390/jof11070539 - 19 Jul 2025
Viewed by 2300
Abstract
With the rise in immunocompromised individuals and patients with immune-related comorbidities such as COVID-19, the rate of fungal infections is growing. This increase, along with the current plateau in antifungal drug development, has made understanding the pathogenesis and dissemination of these organisms more [...] Read more.
With the rise in immunocompromised individuals and patients with immune-related comorbidities such as COVID-19, the rate of fungal infections is growing. This increase, along with the current plateau in antifungal drug development, has made understanding the pathogenesis and dissemination of these organisms more pertinent than ever. The mouse model of fungal infection, while informative on a basic scientific level, has severe limitations in terms of translation to the human disease. Here we present data supporting the implementation of the human cerebral organoid model, which is generated from human embryonic stem cells and accurately recapitulates relevant brain cell types and structures, to study fungal infection and dissemination to the central nervous system (CNS). This approach provides direct insight into the relevant pathogenesis of specific fungal organisms in human tissues where in vivo models are impossible. With this model system we assessed the specific brain tropisms and cellular effects of fungal pathogens known to cross the blood–brain barrier (BBB), such as Cryptococcus neoformans. We determined the effects of this fungal pathogen on the overall gross morphology, cellular architecture, and cytokine release from these model organoids. Furthermore, we demonstrated that C. neoformans penetrates and invades the organoid tissue and remains present throughout the course of infection. These results demonstrate the utility of this new model to the field and highlight the potential for this system to elucidate fungal pathogenesis to develop new therapeutic strategies to prevent and treat the disseminated stages of fungal diseases such as cryptococcal meningitis. Full article
(This article belongs to the Section Fungal Pathogenesis and Disease Control)
Show Figures

Figure 1

Back to TopTop