Sign in to use this feature.

Years

Between: -

Subjects

remove_circle_outline
remove_circle_outline
remove_circle_outline
remove_circle_outline

Journals

Article Types

Countries / Regions

Search Results (18)

Search Parameters:
Keywords = cardio–renal–metabolic syndrome

Order results
Result details
Results per page
Select all
Export citation of selected articles as:
28 pages, 1787 KB  
Review
Adipokines and Vascular Modulators in CKM: Emerging Biomarkers as Diagnostic and Therapeutic Targets
by Cezara-Andreea Gerdanovics, Șoimița-Mihaela Suciu, Olga-Hilda Orășan, Ioana Para, Vladiana-Romina Turi, Mircea-Vasile Milaciu, Mirela-Georgiana Perne, Lorena Ciumărnean, Nicoleta-Valentina Leach, Teodora-Gabriela Alexescu, Vlad-Dumitru Brata, Alexandru Gerdanovics and Angela Cozma
Int. J. Mol. Sci. 2025, 26(22), 11083; https://doi.org/10.3390/ijms262211083 - 16 Nov 2025
Cited by 2 | Viewed by 886
Abstract
Cardio-kidney-metabolic (CKM) syndrome represents an integrated clinical and molecular continuum encompassing metabolic dysfunction, cardiovascular disease and chronic kidney disease. This multidimensional disorder arises from interdependent biological pathways that extend beyond conventional risk factors. Emerging evidence highlights a group of adipokines and vascular modulators—including [...] Read more.
Cardio-kidney-metabolic (CKM) syndrome represents an integrated clinical and molecular continuum encompassing metabolic dysfunction, cardiovascular disease and chronic kidney disease. This multidimensional disorder arises from interdependent biological pathways that extend beyond conventional risk factors. Emerging evidence highlights a group of adipokines and vascular modulators—including retinol-binding protein 4 (RBP4), lipocalin 2 (LCN2), apolipoprotein M (ApoM), Klotho and matrix Gla protein (MGP)—emerging molecular modulators with potential involvement in CKM pathophysiology. Pro-inflammatory adipokines such as RBP4 and LCN2 contribute to insulin resistance, oxidative stress and endothelial dysfunction. In contrast, protective molecules including ApoM and Klotho preserve nitric oxide bioavailability, lipid metabolism and antioxidant defense. MGP modulates vascular calcification and adipose remodeling, with its inactive form (dp-ucMGP) linked to vascular stiffness and renal decline. The combined dysregulation of these molecules sustains cycles of inflammation, oxidative stress and tissue remodeling that drive CKM progression. Collectively, current data support their dual role as biomarkers and therapeutic targets. Nonetheless, clinical translation remains limited, emphasizing the need for standardized assays, longitudinal validation, and integrative multimarker approaches within precision medicine frameworks for CKM syndrome. Full article
Show Figures

Figure 1

35 pages, 1089 KB  
Review
SGLT2 Inhibitors in the Management of Cardio-Renal-Metabolic Syndrome: A New Therapeutic Era
by Konstantinos Grigoriou, Paschalis Karakasis, Athina Nasoufidou, Panagiotis Stachteas, Aleksandra Klisic, Efstratios Karagiannidis, Barbara Fyntanidou, Djordje S. Popovic, Dimitrios Patoulias, Antonios P. Antoniadis and Nikolaos Fragakis
Medicina 2025, 61(11), 1903; https://doi.org/10.3390/medicina61111903 - 23 Oct 2025
Viewed by 3150
Abstract
Cardiovascular (CV) disease, chronic kidney disease, obesity, and diabetes mellitus have reached epidemic proportions over the past few decades. Accumulating evidence highlights the strong interconnection between these conditions, leading to the definition of a broader disease entity known as cardio-renal-metabolic (CRM) syndrome. This [...] Read more.
Cardiovascular (CV) disease, chronic kidney disease, obesity, and diabetes mellitus have reached epidemic proportions over the past few decades. Accumulating evidence highlights the strong interconnection between these conditions, leading to the definition of a broader disease entity known as cardio-renal-metabolic (CRM) syndrome. This newly recognized clinical entity presents important challenges in identifying the optimal treatment strategy within a holistic, patient-centered framework. In line with this, sodium glucose cotransporter 2 inhibitors (SGLT2is), owing to their multifaceted pharmacological effects, have been suggested as possible treatment options in the management of CRM. SGLT2is exert their antihyperglycemic effects by impeding the renal reabsorption of sodium and glucose, causing glycosuria and natriuresis. Research has confirmed that their unique beneficial effects extend beyond glycemic control, reducing CV death and hospitalizations in patients with heart failure, and the incidence of kidney failure in dedicated kidney outcome studies—regardless of diabetes status. Furthermore, these agents contribute to weight loss and blood pressure reduction. Their benefits appear to stem from a combination of factors, which include reduced oxidative stress, lower levels of inflammation, regulated neurohormonal activation, improved endothelial function, and enhanced metabolic efficiency. This review aims to provide a comprehensive analysis of the pathophysiological mechanisms underlying the effects of SGLT2is in CRM syndrome, synthesize evidence from landmark clinical trials, evaluate current experimental and diagnostic approaches, and provide the emerging role of SGLT2is in the treatment of this new clinical entity. Full article
Show Figures

Figure 1

16 pages, 829 KB  
Article
Cardio-Renal-Metabolic Syndrome with Emphasis on Chronic Kidney Disease: Educational Attainment and Progression—A Retrospective Cohort Study
by Daniel Marius Duda Seiman, Petru Bucuras, Nilima Rajpal Kundnani, Abhinav Sharma, Maria Rada, Nicolae Albulescu, Victor Buciu, Dana Movila, Dana Emilia Velimirovici and Anca Raluca Dinu
Healthcare 2025, 13(21), 2671; https://doi.org/10.3390/healthcare13212671 - 23 Oct 2025
Viewed by 846
Abstract
Background: Chronic kidney disease (CKD) progression is shaped not only by biological risk factors but also by social determinants of health. Educational attainment is a key socioeconomic indicator, yet data from Eastern Europe remain limited. Methods: We conducted a retrospective cohort study including [...] Read more.
Background: Chronic kidney disease (CKD) progression is shaped not only by biological risk factors but also by social determinants of health. Educational attainment is a key socioeconomic indicator, yet data from Eastern Europe remain limited. Methods: We conducted a retrospective cohort study including 428 adults with cardio-renal-metabolic (CRM) syndrome having CKD stages G3a–G4 enrolled between 2022 and 2024 and followed until December 2024. Patients were stratified by educational attainment using the International Standard Classification of Education (ISCED 2011): low (ISCED 0–2) vs. high (ISCED 3–8). The primary outcome was a composite of a ≥40% decline in estimated glomerular filtration rate (eGFR) or initiation of kidney replacement therapy (KRT). Secondary outcomes were eGFR slope, doubling of urine albumin-to-creatinine ratio (uACR), and KRT initiation. Results: Of 428 patients, 245 (57.2%) had low education. These patients had lower use of renoprotective therapies. During a median follow-up of 32 months, 88 primary outcome events occurred: 66 (27%) in the low education group vs. 22 (12%) in the high education group. In adjusted analyses, low education remained independently associated with the primary outcome (HR 1.47, 95% CI 1.04–2.36, p = 0.04). The annual eGFR decline was steeper in patients with low education (−3.0 vs. −2.1 mL/min/1.73 m2/year, p < 0.001), and doubling of uACR was more frequent (24% vs. 15%, HR 1.47, 95% CI 1.02–2.19, p = 0.02). Conclusions: In a Romanian CRM-CKD cohort, lower educational attainment was an independent predictor of faster kidney function decline and adverse renal outcomes. Beyond reflecting individual disadvantage, educational status in Eastern Europe highlights systemic inequities in access to nephrology care and therapies. Incorporating education into risk stratification and implementing equity-focused interventions may improve CKD outcomes in disadvantaged populations. Full article
Show Figures

Figure 1

25 pages, 487 KB  
Review
Air Pollution, Kidney Injury, and Green Nephrology—Thinking About Its Association and Causation
by Sławomir Jerzy Małyszko, Adam Gryko, Jolanta Małyszko, Zuzanna Jakubowska, Dominika Musiałowska, Anna Fabiańska and Łukasz Kuźma
J. Clin. Med. 2025, 14(20), 7278; https://doi.org/10.3390/jcm14207278 - 15 Oct 2025
Viewed by 1366
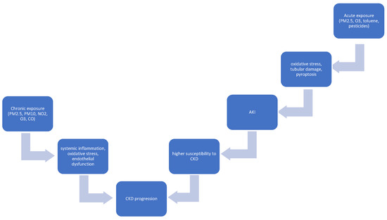
Abstract
Air pollution is associated with many adverse health outcomes, especially regarding the cardiovascular and pulmonary systems. Recently, the attention of researchers has been attracted to the influence of air pollution on renal function; therefore, more and more data are emerging on the effects [...] Read more.
Air pollution is associated with many adverse health outcomes, especially regarding the cardiovascular and pulmonary systems. Recently, the attention of researchers has been attracted to the influence of air pollution on renal function; therefore, more and more data are emerging on the effects of air pollution on kidney diseases. Kidney diseases, especially chronic kidney disease (CKD), are a significant health problem around the world. It is estimated that CKD affects 9.1% of the world’s population, and its prevalence is constantly increasing. CKD is the direct cause of 1.2 million deaths annually. Available experimental models show the relationship between exposure to air pollutants and kidney function. Geographical differences may have an impact on the effect of air pollution on the prevalence of kidney disease. In the majority of studies, long-term exposure to particulate matter-PM2.5 is associated with an increased risk of CKD progression to kidney replacement therapy. There is far less evidence on the effect of short-term exposure to air pollution on renal function. Data on the associations between acute kidney injury/acute kidney disease and cardio-kidney metabolic syndrome are even more limited than those on chronic kidney disease. In a mouse model of acute kidney injury, exposure to PM2.5 increased susceptibility to chronic kidney disease. In human studies, air pollution was associated with increased risk for first hospital admission for acute kidney injury and mortality due to acute kidney injury. In this review, we would like to summarize the state of knowledge, assessing the influence of air pollution on kidney function. We tried to assess critical associations between air pollution and kidney disease, as well as the translation of these findings in clinical practice. In addition, we aimed to tie green nephrology to air pollution and kidney disease and stressed the paramount role of prevention of kidney disease as the most important aim. Full article
(This article belongs to the Section Nephrology & Urology)
Show Figures

Figure 1

21 pages, 770 KB  
Review
Beyond the Cardio–Renal–Metabolic Axis: Emerging Therapeutic Targets and Novel Mechanisms of Action of Flozins
by Wojciech Matuszewski, Lena Tomaszek, Michał Szklarz, Jan Marek Górny, Bernard Kordas, Joanna Rutkowska and Judyta Juranek
J. Clin. Med. 2025, 14(18), 6348; https://doi.org/10.3390/jcm14186348 - 9 Sep 2025
Cited by 1 | Viewed by 1745
Abstract
Contemporary diabetes management is progressively moving away from a glucocentric approach, with growing expectations that novel antidiabetic agents offer benefits beyond glycaemic control. Sodium–glucose cotransporter 2 inhibitors (SGLT2i) have emerged as a cornerstone in the treatment of type 2 diabetes mellitus (T2DM). In [...] Read more.
Contemporary diabetes management is progressively moving away from a glucocentric approach, with growing expectations that novel antidiabetic agents offer benefits beyond glycaemic control. Sodium–glucose cotransporter 2 inhibitors (SGLT2i) have emerged as a cornerstone in the treatment of type 2 diabetes mellitus (T2DM). In addition to reducing blood glucose levels by promoting renal glucose excretion, these agents contribute significantly to cardio–renal–metabolic protection and are associated with improved cardiovascular outcomes and prolonged survival. Although SGLT2 inhibitors do not exhibit a class effect in all clinical aspects, growing evidence suggests their potential in a variety of additional therapeutic areas. We conducted an in-depth review of current scientific literature and clinical studies regarding this class of drugs. SGLT2 inhibitors demonstrate neuroprotective properties and may provide benefits in neurodegenerative disorders such as Alzheimer’s and Parkinson’s disease, potentially through the improvement of mitochondrial function and attenuation of inflammatory responses. Their anti-inflammatory and antioxidative effects are closely linked to reductions in cardiac and renal fibrosis. Other observed benefits include weight loss, improved insulin sensitivity, normalization of serum uric acid, and a reduction in hepatic steatosis—each with important metabolic implications. Furthermore, SGLT2 inhibitors have been shown to positively influence iron metabolism and improve erythrocyte indices. Emerging data also indicate beneficial effects in women with polycystic ovary syndrome. Another promising area of investigation involves the modulation of Klotho protein expression and support of vascular homeostasis. In oncology, SGLT2 inhibitors are gaining attention, with encouraging preclinical results observed in malignancies such as pancreatic, thyroid, breast, and lung cancers. Based on a comprehensive evaluation of the existing body of evidence, it is anticipated that the clinical indications for SGLT2 inhibitors will expand beyond the cardio–renal–metabolic axis in the near future. Full article
(This article belongs to the Section Endocrinology & Metabolism)
Show Figures

Graphical abstract

13 pages, 1249 KB  
Viewpoint
Increased Risk of Cancer—An Integral Component of the Cardio–Renal–Metabolic Disease Cluster and Its Management
by Eberhard Standl and Oliver Schnell
Cells 2025, 14(8), 564; https://doi.org/10.3390/cells14080564 - 9 Apr 2025
Cited by 3 | Viewed by 2207
Abstract
Cancer risk increases by 25 to 250% not only in dysmetabolic obese or overweight people with overt type 2 diabetes but also in individuals with intermediate hyperglycemia (pre-diabetes), with especially pronounced risk of pancreatic or hepatocellular cancer and obesity-related cancers, e.g., colorectal and [...] Read more.
Cancer risk increases by 25 to 250% not only in dysmetabolic obese or overweight people with overt type 2 diabetes but also in individuals with intermediate hyperglycemia (pre-diabetes), with especially pronounced risk of pancreatic or hepatocellular cancer and obesity-related cancers, e.g., colorectal and kidney cancers, bladder cancer in men, and endometrial and breast cancers in women. Cancer may often be present before or upon the diagnosis of diabetes, as there is a common pathogenetic dysmetabolic–inflammatory background with insulin resistance for developing diabetes, cardiorenal disease, and cancer in parallel. The mechanisms involved relate to hyperinsulinemia as a potential carcinogenic priming event with ectopic visceral, hepatic, pancreatic, or renal fat accumulation that subsequently fuel inflammation and lipo-oncogenic signals, causing mitochondrial oxidative stress and deregulation. Moreover, hyperinsulinemia may foster mitogenic MAP kinase-related signaling, which can also occur via IGF1 receptors due to increased free IGF1 levels in obesity. Weight reduction of 10% or more in obese people with diabetes or pre-diabetes, e.g., through intensive lifestyle intervention or bariatric (=metabolic) surgery or through treatment with GLP-1 receptor agonists or metformin, is associated with significantly lower incidence of “diabesity”-associated cancers. In conclusion, there seems to be huge utility in adopting the new “Cardio-Renal-Metabolic-Cancer Syndrome” approach, also looking for cancer at the time of diabetes diagnosis in addition to proactively screening for undiagnosed dysglycemia. Full article
(This article belongs to the Special Issue Inflammation in Target Organs)
Show Figures

Figure 1

20 pages, 2394 KB  
Article
From Metabolic Syndrome to Cardio-Kidney-Metabolic Syndrome in the SIMETAP Study: Prevalence Rates of Metabolic Syndrome and Its Independent Associations with Cardio-Renal-Metabolic Disorders Other than Its Defining Criteria
by Antonio Ruiz-García, Ezequiel Arranz-Martínez, Adalberto Serrano-Cumplido, Sergio Cinza-Sanjurjo, Carlos Escobar-Cervantes, José Polo-García and Vicente Pallarés-Carratalá
Biomedicines 2025, 13(3), 590; https://doi.org/10.3390/biomedicines13030590 - 28 Feb 2025
Cited by 1 | Viewed by 2301
Abstract
Background/Objectives: Metabolic syndrome (MetS) is a highly prevalent entity defined according to cardiometabolic criteria. Other disorders related to MetS could help assess the comprehensive risk of diabetes, cardiovascular disease, and chronic kidney disease (CKD). This study aimed to update the prevalence rates [...] Read more.
Background/Objectives: Metabolic syndrome (MetS) is a highly prevalent entity defined according to cardiometabolic criteria. Other disorders related to MetS could help assess the comprehensive risk of diabetes, cardiovascular disease, and chronic kidney disease (CKD). This study aimed to update the prevalence rates of MetS and to assess its relationship with other disorders and clinical conditions other than the criteria defining MetS. Methods: A cross-sectional observational study was conducted with a random population-based sample of 6588 study subjects between 18 and 102 years of age. Crude and sex- and age-adjusted prevalence rates of MetS were calculated, and their associations with comorbidities and clinical conditions other than their defining criteria were assessed by bivariate and multivariate analysis. Results: The adjusted prevalence rates were 36.0% for MetS (39.8% in men; 33.5% in women), 21.5% for premorbid Mets, and 14.5% for morbid MetS. Considering only clinical conditions other than the criteria defining MetS, the independent disorders associated with premorbid MetS were hypercholesterolemia, hypertension, high levels of lipid accumulation product, high triglyceride-glucose index (TyG), high visceral adiposity index, high fatty liver index, and high waist-to-height ratio (WtHR), highlighting excess adiposity (EA). The independent disorders associated with morbid MetS were hypercholesterolaemia, high-WtHR, EA, high-TyG index, heart failure, atrial fibrillation, CKD, and albuminuria, highlighting hypertension. Conclusions: One-fifth of the adult population has premorbid MetS, and almost one-sixth has morbid MetS. Almost two-fifths of people with MetS are at moderate, high, or very high risk of CKD, and four-fifths are at high or very high cardiovascular risk. In addition to the criteria defining MetS, other cardiovascular-renal-metabolic disorders show an independent association with MetS, highlighting EA for premorbid MetS and hypertension for morbid MetS. Full article
Show Figures

Figure 1

15 pages, 1252 KB  
Perspective
Effective Strategies and a Ten-Point Plan for Cardio-Kidney-Metabolic Health in Croatia: An Expert Opinion
by Željko Reiner, Bojan Jelaković, Davor Miličić, Marija Bubaš, Ines Balint, Nikolina Bašić Jukić, Valerija Bralić Lang, Vili Beroš, Ivana Brkić Biloš, Silvija Canecki Varžić, Krunoslav Capak, Verica Kralj, Ana Ljubas, Branko Malojčić, Viktor Peršić, Ivana Portolan Pajić, Dario Rahelić, Alen Ružić, Tomislav Sokol, Ana Soldo and Ivan Pećinadd Show full author list remove Hide full author list
J. Clin. Med. 2024, 13(23), 7028; https://doi.org/10.3390/jcm13237028 - 21 Nov 2024
Cited by 4 | Viewed by 2315
Abstract
Cardiovascular diseases (CVD) are the leading cause of morbidity and mortality worldwide, including in Croatia. Since most patients have multiple disorders and diseases caused largely by the same risk factors, and as it is essential to approach each patient as a person with [...] Read more.
Cardiovascular diseases (CVD) are the leading cause of morbidity and mortality worldwide, including in Croatia. Since most patients have multiple disorders and diseases caused largely by the same risk factors, and as it is essential to approach each patient as a person with all disorders, today, we are talking about a new paradigm—cardio-renal-metabolic (CKM) syndrome and cardio-renal-metabolic health, which necessarily includes brain health. Elevated systolic blood pressure, LDL cholesterol, smoking, obesity, diabetes, impaired renal function or chronic kidney disease, which all stem from insufficient physical activity, an unhealthy diet with excessive intake of table salt, and air pollution, are the leading causes of overall morbidity and mortality from CKM diseases, especially mortality from CVD. Experts from various fields key to CKM health have written this document with the aim of integrating it as part of the national plan for the prevention of chronic non-communicable diseases with a focus on CVD, which should become mandatory and be based on the existing guidelines of professional societies. Full article
(This article belongs to the Section Nephrology & Urology)
Show Figures

Figure 1

11 pages, 692 KB  
Review
SGLT2 Inhibitors in Long COVID Syndrome: Is There a Potential Role?
by Paul Zimmermann, Harald Sourij, Felix Aberer, Sian Rilstone, Janis Schierbauer and Othmar Moser
J. Cardiovasc. Dev. Dis. 2023, 10(12), 478; https://doi.org/10.3390/jcdd10120478 - 29 Nov 2023
Cited by 3 | Viewed by 3451
Abstract
The coronavirus disease (COVID)-19 has turned into a pandemic causing a global public health crisis. While acute COVID-19 mainly affects the respiratory system and can cause acute respiratory distress syndrome, an association with persistent inflammatory stress affecting different organ systems has been elucidated [...] Read more.
The coronavirus disease (COVID)-19 has turned into a pandemic causing a global public health crisis. While acute COVID-19 mainly affects the respiratory system and can cause acute respiratory distress syndrome, an association with persistent inflammatory stress affecting different organ systems has been elucidated in long COVID syndrome (LCS). Increased severity and mortality rates have been reported due to cardiophysiological and metabolic systemic disorders as well as multiorgan failure in COVID-19, additionally accompanied by chronic dyspnea and fatigue in LCS. Hence, novel therapies have been tested to improve the outcomes of LCS of which one potential candidate might be sodium–glucose cotransporter 2 (SGLT2) inhibitors. The aim of this narrative review was to discuss rationales for investigating SGLT2 inhibitor therapy in people suffering from LCS. In this regard, we discuss their potential positive effects—next to the well described “cardio-renal-metabolic” conditions—with a focus on potential anti-inflammatory and beneficial systemic effects in LCS. However, potential beneficial as well as potential disadvantageous effects of SGLT2 inhibitors on the prevalence and long-term outcomes of COVID-19 will need to be established in ongoing research. Full article
(This article belongs to the Topic Flozins - New Revolution Has Started)
Show Figures

Figure 1

46 pages, 8438 KB  
Review
Molecular Mechanisms of Western Diet-Induced Obesity and Obesity-Related Carcinogenesis—A Narrative Review
by Dhruvi Lathigara, Devesh Kaushal and Robert Beaumont Wilson
Metabolites 2023, 13(5), 675; https://doi.org/10.3390/metabo13050675 - 21 May 2023
Cited by 42 | Viewed by 10327
Abstract
The present study aims to provide a narrative review of the molecular mechanisms of Western diet-induced obesity and obesity-related carcinogenesis. A literature search of the Cochrane Library, Embase and Pubmed databases, Google Scholar and the grey literature was conducted. Most of the molecular [...] Read more.
The present study aims to provide a narrative review of the molecular mechanisms of Western diet-induced obesity and obesity-related carcinogenesis. A literature search of the Cochrane Library, Embase and Pubmed databases, Google Scholar and the grey literature was conducted. Most of the molecular mechanisms that induce obesity are also involved in the twelve Hallmarks of Cancer, with the fundamental process being the consumption of a highly processed, energy-dense diet and the deposition of fat in white adipose tissue and the liver. The generation of crown-like structures, with macrophages surrounding senescent or necrotic adipocytes or hepatocytes, leads to a perpetual state of chronic inflammation, oxidative stress, hyperinsulinaemia, aromatase activity, activation of oncogenic pathways and loss of normal homeostasis. Metabolic reprogramming, epithelial mesenchymal transition, HIF-1α signalling, angiogenesis and loss of normal host immune-surveillance are particularly important. Obesity-associated carcinogenesis is closely related to metabolic syndrome, hypoxia, visceral adipose tissue dysfunction, oestrogen synthesis and detrimental cytokine, adipokine and exosomal miRNA release. This is particularly important in the pathogenesis of oestrogen-sensitive cancers, including breast, endometrial, ovarian and thyroid cancer, but also ‘non-hormonal’ obesity-associated cancers such as cardio-oesophageal, colorectal, renal, pancreatic, gallbladder and hepatocellular adenocarcinoma. Effective weight loss interventions may improve the future incidence of overall and obesity-associated cancer. Full article
(This article belongs to the Section Nutrition and Metabolism)
Show Figures

Figure 1

30 pages, 2101 KB  
Review
Exploring the Complex Relationship between Diabetes and Cardiovascular Complications: Understanding Diabetic Cardiomyopathy and Promising Therapies
by Nilanjan Ghosh, Leena Chacko, Hiranmoy Bhattacharya, Jayalakshmi Vallamkondu, Sagnik Nag, Abhijit Dey, Tanushree Karmakar, P. Hemachandra Reddy, Ramesh Kandimalla and Saikat Dewanjee
Biomedicines 2023, 11(4), 1126; https://doi.org/10.3390/biomedicines11041126 - 7 Apr 2023
Cited by 37 | Viewed by 6640
Abstract
Diabetes mellitus (DM) and cardiovascular complications are two unmet medical emergencies that can occur together. The rising incidence of heart failure in diabetic populations, in addition to apparent coronary heart disease, ischemia, and hypertension-related complications, has created a more challenging situation. Diabetes, as [...] Read more.
Diabetes mellitus (DM) and cardiovascular complications are two unmet medical emergencies that can occur together. The rising incidence of heart failure in diabetic populations, in addition to apparent coronary heart disease, ischemia, and hypertension-related complications, has created a more challenging situation. Diabetes, as a predominant cardio-renal metabolic syndrome, is related to severe vascular risk factors, and it underlies various complex pathophysiological pathways at the metabolic and molecular level that progress and converge toward the development of diabetic cardiomyopathy (DCM). DCM involves several downstream cascades that cause structural and functional alterations of the diabetic heart, such as diastolic dysfunction progressing into systolic dysfunction, cardiomyocyte hypertrophy, myocardial fibrosis, and subsequent heart failure over time. The effects of glucagon-like peptide-1 (GLP-1) analogues and sodium-glucose cotransporter-2 (SGLT-2) inhibitors on cardiovascular (CV) outcomes in diabetes have shown promising results, including improved contractile bioenergetics and significant cardiovascular benefits. The purpose of this article is to highlight the various pathophysiological, metabolic, and molecular pathways that contribute to the development of DCM and its significant effects on cardiac morphology and functioning. Additionally, this article will discuss the potential therapies that may be available in the future. Full article
(This article belongs to the Section Endocrinology and Metabolism Research)
Show Figures

Graphical abstract

2 pages, 182 KB  
Editorial
Cardio-Renal Metabolic Syndrome: Interdisciplinary Diagnostic Methods
by Simona Gabriela Bungau
Diagnostics 2023, 13(2), 265; https://doi.org/10.3390/diagnostics13020265 - 11 Jan 2023
Cited by 2 | Viewed by 2746
Abstract
Medical interdisciplinarity in making a correct diagnosis is of the utmost importance for an optimal treatment, which should include both effective therapeutic means (drugs and/or surgery) and the complex aspects (nutrition, lifestyle, rehabilitation, etc [...] Full article
22 pages, 1476 KB  
Review
Links between Metabolic Syndrome and Hypertension: The Relationship with the Current Antidiabetic Drugs
by Silviu Stanciu, Emilia Rusu, Daniela Miricescu, Ana Cristina Radu, Bianca Axinia, Ana Maria Vrabie, Ruxandra Ionescu, Mariana Jinga and Carmen Adella Sirbu
Metabolites 2023, 13(1), 87; https://doi.org/10.3390/metabo13010087 - 5 Jan 2023
Cited by 62 | Viewed by 8287
Abstract
Hypertension poses a significant burden in the general population, being responsible for increasing cardiovascular morbidity and mortality, leading to adverse outcomes. Moreover, the association of hypertension with dyslipidaemia, obesity, and insulin resistance, also known as metabolic syndrome, further increases the overall cardiovascular risk [...] Read more.
Hypertension poses a significant burden in the general population, being responsible for increasing cardiovascular morbidity and mortality, leading to adverse outcomes. Moreover, the association of hypertension with dyslipidaemia, obesity, and insulin resistance, also known as metabolic syndrome, further increases the overall cardiovascular risk of an individual. The complex pathophysiological overlap between the components of the metabolic syndrome may in part explain how novel antidiabetic drugs express pleiotropic effects. Taking into consideration that a significant proportion of patients do not achieve target blood pressure values or glucose levels, more efforts need to be undertaken to increase awareness among patients and physicians. Novel drugs, such as incretin-based therapies and renal glucose reuptake inhibitors, show promising results in decreasing cardiovascular events in patients with metabolic syndrome. The effects of sodium-glucose co-transporter-2 inhibitors are expressed at different levels, including renoprotection through glucosuria, natriuresis and decreased intraglomerular pressure, metabolic effects such as enhanced insulin sensitivity, cardiac protection through decreased myocardial oxidative stress and, to a lesser extent, decreased blood pressure values. These pleiotropic effects are also observed after treatment with glucagon-like peptide-1 receptor agonists, positively influencing the cardiovascular outcomes of patients with metabolic syndrome. The initial combination of the two classes may be the best choice in patients with type 2 diabetes mellitus and multiple cardiovascular risk factors because of their complementary mechanisms of action. In addition, the novel mineralocorticoid receptor antagonists show significant cardio-renal benefits, as well as anti-inflammatory and anti-fibrotic effects. Overall, the key to better control of hypertension in patients with metabolic syndrome is to consider targeting multiple pathogenic mechanisms, using a combination of the different therapeutic agents, as well as drastic lifestyle changes. This article will briefly summarize the association of hypertension with metabolic syndrome, as well as take into account the influence of antidiabetic drugs on blood pressure control. Full article
Show Figures

Figure 1

26 pages, 2690 KB  
Review
Diagnosing Arterial Stiffness in Pregnancy and Its Implications in the Cardio-Renal-Metabolic Chain
by Vladiana-Romina Turi, Constantin Tudor Luca, Dan Gaita, Stela Iurciuc, Izabella Petre, Mircea Iurciuc, Tunde Horvath and Dragos Cozma
Diagnostics 2022, 12(9), 2221; https://doi.org/10.3390/diagnostics12092221 - 14 Sep 2022
Cited by 12 | Viewed by 4627
Abstract
Cardio-renal and metabolic modifications during gestation are crucial determinants of foetal and maternal health in the short and long term. The cardio-renal metabolic syndrome is a vicious circle that starts in the presence of risk factors such as obesity, hypertension, diabetes, kidney disease [...] Read more.
Cardio-renal and metabolic modifications during gestation are crucial determinants of foetal and maternal health in the short and long term. The cardio-renal metabolic syndrome is a vicious circle that starts in the presence of risk factors such as obesity, hypertension, diabetes, kidney disease and ageing, all predisposing to a status dominated by increased arterial stiffness and alteration of the vascular wall, which eventually damages the target organs, such as the heart and kidneys. The literature is scarce regarding cardio-renal metabolic syndrome in pregnancy cohorts. The present paper exposes the current state of the art and emphasises the most important findings of this entity, particularly in pregnant women. The early assessment of arterial function can lead to proper and individualised measures for women predisposed to hypertension, pre-eclampsia, eclampsia, and diabetes mellitus. This review focuses on available information regarding the assessment of arterial function during gestation, possible cut-off values, the possible predictive role for future events and modalities to reverse or control its dysfunction, a fact of crucial importance with excellent outcomes at meagre costs. Full article
Show Figures

Figure 1

20 pages, 1086 KB  
Review
Magnesium in Aging, Health and Diseases
by Mario Barbagallo, Nicola Veronese and Ligia J. Dominguez
Nutrients 2021, 13(2), 463; https://doi.org/10.3390/nu13020463 - 30 Jan 2021
Cited by 257 | Viewed by 51016
Abstract
Several changes of magnesium (Mg) metabolism have been reported with aging, including diminished Mg intake, impaired intestinal Mg absorption and renal Mg wasting. Mild Mg deficits are generally asymptomatic and clinical signs are usually non-specific or absent. Asthenia, sleep disorders, hyperemotionality, and cognitive [...] Read more.
Several changes of magnesium (Mg) metabolism have been reported with aging, including diminished Mg intake, impaired intestinal Mg absorption and renal Mg wasting. Mild Mg deficits are generally asymptomatic and clinical signs are usually non-specific or absent. Asthenia, sleep disorders, hyperemotionality, and cognitive disorders are common in the elderly with mild Mg deficit, and may be often confused with age-related symptoms. Chronic Mg deficits increase the production of free radicals which have been implicated in the development of several chronic age-related disorders. Numerous human diseases have been associated with Mg deficits, including cardiovascular diseases, hypertension and stroke, cardio-metabolic syndrome and type 2 diabetes mellitus, airways constrictive syndromes and asthma, depression, stress-related conditions and psychiatric disorders, Alzheimer’s disease (AD) and other dementia syndromes, muscular diseases (muscle pain, chronic fatigue, and fibromyalgia), bone fragility, and cancer. Dietary Mg and/or Mg consumed in drinking water (generally more bioavailable than Mg contained in food) or in alternative Mg supplements should be taken into consideration in the correction of Mg deficits. Maintaining an optimal Mg balance all through life may help in the prevention of oxidative stress and chronic conditions associated with aging. This needs to be demonstrated by future studies. Full article
(This article belongs to the Section Micronutrients and Human Health)
Show Figures

Figure 1

Back to TopTop