Air Pollution, Kidney Injury, and Green Nephrology—Thinking About Its Association and Causation
Abstract
1. Introduction
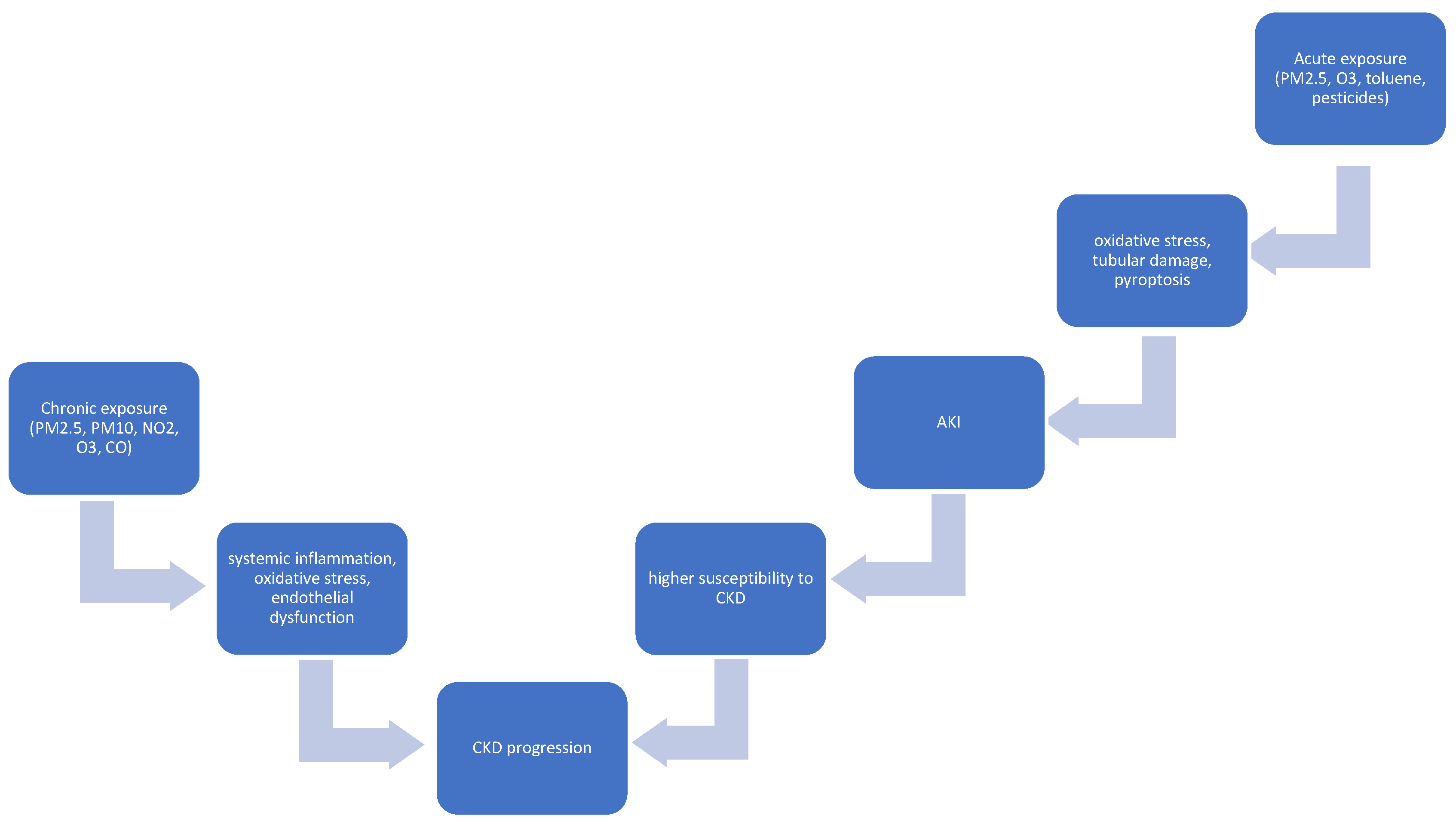
2. Air Pollution and Kidney Disease
2.1. Experimental Studies
2.2. Air Pollution and Kidney Function—Chronic Kidney Disease
2.3. Air Pollution and Acute Kidney Injury/Acute Kidney Disease
2.4. Air Pollution and Cardiovascular-Renal-Metabolic Syndrome
3. Pesticides and Acute Kidney Injury and/or Chronic Kidney Disease
4. Limitations of the Studies
5. Green Nephrology in Relation to Kidney Disease and Air Pollution
6. Conclusions
Author Contributions
Funding
Institutional Review Board Statement
Informed Consent Statement
Data Availability Statement
Conflicts of Interest
References
- Shah, A.S.; Lee, K.K.; McAllister, D.A.; Hunter, A.; Nair, H.; Whiteley, W.; Langrish, J.P.; Newby, D.E.; Mills, N.L. Short-term exposure to air pollution and stroke: Systematic review and meta-analysis. BMJ 2015, 350, h1295. [Google Scholar] [CrossRef]
- Miller, K.A.; Siscovick, D.S.; Sheppard, L.; Shepherd, K.; Sullivan, J.H.; Anderson, G.L.; Kaufman, J.D. Long-term exposure to air pollution and incidence of cardiovascular events in women. N. Engl. J. Med. 2007, 356, 447–458. [Google Scholar] [CrossRef]
- Talbot, B.; Fletcher, R.A.; Neal, B.; Oshima, M.; Adshead, F.; Moore, K.; McGain, F.; McAlister, S.; Barraclough, K.A.; Knight, J.; et al. The potential for reducing greenhouse gas emissions through disease prevention: A secondary analysis of data from the CREDENCE trial. Lancet Planet Health 2024, 8, e1055–e1064. [Google Scholar] [CrossRef]
- Pope, C.A., III; Burnett, R.T.; Thun, M.J.; Calle, E.E.; Krewski, D.; Ito, K.; Thurston, G.D. Lung cancer, cardiopulmonary mortality, and long-term exposure to fine particulate air pollution. JAMA 2002, 287, 1132–1141. [Google Scholar] [CrossRef] [PubMed]
- Cesaroni, G.; Forastiere, F.; Stafoggia, M.; Andersen, Z.J.; Badaloni, C.; Beelen, R.; Caracciolo, B.; de Faire, U.; Erbel, R.; Eriksen, K.T.; et al. Long term exposure to ambient air pollution and incidence of acute coronary events: Prospective cohort study and meta-analysis in 11 European cohorts from the ESCAPE Project. BMJ 2014, 348, f7412. [Google Scholar] [CrossRef] [PubMed]
- eBioMedicine. Wildfires, smog, and the persistent threat of air pollution to human health. EbioMedicine 2025, 112, 105602. [Google Scholar] [CrossRef]
- Fuller, R.; Landrigan, P.J.; Balakrishnan, K.; Bathan, G.; Bose-O’Reilly, S.; Brauer, M.; Caravanos, J.; Chiles, T.; Cohen, A.; Corra, L.; et al. Pollution and health: A progress update. Lancet Planet Health 2022, 6, e535–e547. [Google Scholar] [CrossRef]
- Pope, C.A., III; Ezzati, M.; Dockery, D.W. Fine-particulate air pollution and life expectancy in the United States. N. Engl. J. Med. 2009, 360, 376–386. [Google Scholar] [CrossRef]
- Lelieveld, J.; Evans, J.S.; Fnais, M.; Giannadaki, D.; Pozzer, A. The contribution of outdoor air pollution sources to premature mortality on a global scale. Nature 2015, 525, 367–371. [Google Scholar] [CrossRef]
- Chamberlain, R.C.; Fecht, D.; Davies, B.; Laverty, A.A. Health effects of low emission and congestion charging zones: A systematic review. Lancet Public Health 2023, 8, e559–e574. [Google Scholar] [CrossRef]
- Zhang, Q.; Jiang, X.; Tong, D.; Davis, S.J.; Zhao, H.; Geng, G.; Feng, T.; Zheng, B.; Lu, Z.; Streets, D.G.; et al. Transboundary health impacts of transported global air pollution and international trade. Nature 2017, 543, 705–709. [Google Scholar] [CrossRef] [PubMed]
- Brook, R.D.; Franklin, B.; Cascio, W.; Hong, Y.; Howard, G.; Lipsett, M.; Luepker, R.; Mittleman, M.; Samet, J.; Smith, S.C., Jr.; et al. Air pollution and cardiovascular disease: A statement for healthcare professionals from the Expert Panel on Population and Prevention Science of the American Heart Association. Circulation 2004, 109, 2655–2671. [Google Scholar] [CrossRef]
- World Health Organization. Air Quality Guidelines: Global Update. Report on a Working Group Meeting, Bonn, Germany. WHO Regional Office for Europe, 2005. Retrieved. Available online: https://www.londonair.org.uk/london/asp/laqnseminar/pdf/Jan2007/WHO_Air_Quality_Guidelines_Update_2005_Dr_Michal_Krzyzanowski_WHO_Regional_Office_for_Europe.pdf (accessed on 5 September 2025).
- World Health Organization. WHO Ambient Air Quality Database, 2022 Update: Status Report; World Health Organization: Geneva, Switzerland, 2023; ISBN 978-92-4-004769-3. [Google Scholar]
- European Environment Agency. Air Quality in Europe—2022 Report. 2022. Available online: https://www.eea.europa.eu/publications/status-of-air-quality-in-Europe-2022/europes-air-quality-status-2022/world-health-organization-who-air (accessed on 23 March 2025).
- Kurasz, A.; Lip, G.Y.H.; Święczkowski, M.; Tomaszuk-Kazberuk, A.; Dobrzycki, S.; Kuźma, Ł. Air quality the risk of acute atrial fibrillation (EP-PARTICLESstudy): Anationwide study in Poland. Eur. J. Prev. Cardiol. 2025, zwaf016. [Google Scholar] [CrossRef] [PubMed]
- Dąbrowski, E.J.; Tomaszuk-Kazberuk, A.; Kamiński, J.W.; Strużewska, J.; Dobrzycki, S.; Kuźma, Ł. Association between exposure to air pollution increased ischaemic stroke incidence: Aretrospective population-based cohort study (EP-PARTICLESstudy). Eur. J. Prev. Cardiol. 2025, 32, 276–287. [Google Scholar] [CrossRef]
- Kuźma, Ł.; Dąbrowski, E.J.; Kurasz, A.; Święczkowski, M.; Jemielita, P.; Kowalewski, M.; Wańha, W.; Kralisz, P.; Tomaszuk-Kazberuk, A.; Bachórzewska-Gajewska, H.; et al. Effect of air pollution exposure on risk of acute coronary syndromes in Poland: A nationwide population-based study (EP-PARTICLES study). Lancet Reg. Health Eur. 2024, 41, 100910. [Google Scholar] [CrossRef]
- Święczkowski, M.; Dobrzycki, S.; Kuźma, Ł. Multi-City Analysis of the Acute Effect of Polish Smog on Cause-Specific Mortality, (EP-PARTICLES study). Int. J. Environ. Res. Public Health 2023, 20, 5566. [Google Scholar] [CrossRef]
- Kuźma, Ł.; Roszkowska, S.; Święczkowski, M.; Dąbrowski, E.J.; Kurasz, A.; Wańha, W.; Bachórzewska-Gajewska, H.; Dobrzycki, S. Exposure to air pollution and its effect on ischemic strokes (EP-PARTICLES study). Sci. Rep. 2022, 12, 17150. [Google Scholar] [CrossRef]
- Kuźma, Ł.; Dąbrowski, E.J.; Kurasz, A.; Bachórzewska-Gajewska, H.; Dobrzycki, S. The 10-Year Study of the Impact of Particulate Matters on Mortality in Two Transit Cities in North-Eastern Poland (PL-PARTICLES). J. Clin. Med. 2020, 9, 3445. [Google Scholar] [CrossRef]
- Nemmar, A.; Holme, J.A.; Rosas, I.; Schwarze, P.E.; Alfaro-Moreno, E. Recent advances in particulate matter and nanoparticle toxicology: A review of the in vivo and in vitro studies. Biomed. Res. Int. 2013, 2013, 279371. [Google Scholar] [CrossRef]
- Chin, M.T. Basic mechanisms for adverse cardiovascular events associated with air pollution. Heart 2015, 101, 253–256. [Google Scholar] [CrossRef]
- Ostro, B.; Malig, B.; Broadwin, R.; Basu, R.; Gold, E.B.; Bromberger, J.T.; Derby, C.; Feinstein, S.; Greendale, G.A.; Jackson, E.A.; et al. Chronic PM2.5 exposure and inflammation: Determining sensitive subgroups in mid-life women. Environ. Res. 2014, 132, 168–175. [Google Scholar] [CrossRef]
- Rückerl, R.; Hampel, R.; Breitner, S.; Cyrys, J.; Kraus, U.; Carter, J.; Dailey, L.; Devlin, R.B.; Diaz-Sanchez, D.; Koenig, W.; et al. Associations between ambient air pollution and blood markers of inflammation and coagulation/fibrinolysis in susceptible populations. Environ. Int. 2014, 70, 32–49. [Google Scholar] [CrossRef] [PubMed]
- Sørensen, M.; Daneshvar, B.; Hansen, M.; Dragsted, L.O.; Hertel, O.; Knudsen, L.; Loft, S. Personal PM2.5 exposure and markers of oxidative stress in blood. Environ. Health Perspect. 2003, 111, 161–166. [Google Scholar] [CrossRef] [PubMed]
- Miller, M.R.; Raftis, J.B.; Langrish, J.P.; McLean, S.G.; Samutrtai, P.; Connell, S.P.; Wilson, S.; Vesey, A.T.; Fokkens, P.H.B.; Boere, A.J.F.; et al. Inhaled nanoparticles accumulate at sites of vascular disease. ACS Nano 2017, 11, 4542–4552. [Google Scholar] [CrossRef]
- Krishnan, R.M.; Adar, S.D.; Szpiro, A.A.; Jorgensen, N.W.; Van Hee, V.C.; Barr, R.G.; O’Neill, M.S.; Herrington, D.M.; Polak, J.F.; Kaufman, J.D. Vascular responses to long- and short-term exposure to fine particulate matter: MESA Air (Multi-Ethnic Study of Atherosclerosis and Air Pollution). J. Am. Coll. Cardiol. 2012, 60, 2158–2166. [Google Scholar] [CrossRef]
- Wilker, E.H.; Ljungman, P.L.; Rice, M.B.; Kloog, I.; Schwartz, J.; Gold, D.R.; Koutrakis, P.; Vita, J.A.; Mitchell, G.F.; Vasan, R.S.; et al. Relation of long-term exposure to air pollution to brachial artery flow-mediated dilation and reactive hyperemia. Am. J. Cardiol. 2014, 113, 2057–2063. [Google Scholar] [CrossRef]
- Wei, Y.; Zhang, J.J.; Li, Z.; Gow, A.; Chung, K.F.; Hu, M.; Sun, Z.; Zeng, L.; Zhu, T.; Jia, G.; et al. Chronic exposure to air pollution particles increases the risk of obesity and metabolic syndrome: Findings from a natural experiment in Beijing. FASEB J. 2016, 30, 2115–2122. [Google Scholar] [CrossRef]
- Chen, Z.; Salam, M.T.; Toledo-Corral, C.; Watanabe, R.M.; Xiang, A.H.; Buchanan, T.A.; Habre, R.; Bastain, T.M.; Lurmann, F.; Wilson, J.P.; et al. Ambient air pollutants have adverse effects on insulin and glucose homeostasis in Mexican Americans. Diabetes Care 2016, 39, 547–554. [Google Scholar] [CrossRef]
- Wolf, K.; Popp, A.; Schneider, A.; Breitner, S.; Hampel, R.; Rathmann, W.; Herder, C.; Roden, M.; Koenig, W.; Meisinger, C.; et al. Association between long-term exposure to air pollution and biomarkers related to insulin resistance, subclinical inflammation, and adipokines. Diabetes 2016, 65, 3314–3326. [Google Scholar] [CrossRef]
- Wang, L.; He, Y.; Han, C.; Zhu, P.; Zhou, Y.; Tang, R.; He, W. Global burden of chronic kidney disease and risk factors, 1990–2021: An update from the global burden of disease study 2021. Front. Public Health 2025, 13, 1542329. [Google Scholar] [CrossRef]
- United States Renal Data System. 2024 USRDS Annual Data Report: Epidemiology of Kidney Disease in the United States; National Institutes of Health, National Institute of Diabetes and Digestive and Kidney Diseases: Bethesda, MD, USA, 2024. [Google Scholar]
- Global Burden of Disease Study 2017. Global, regional, and national burden of chronic kidney disease, 1990–2017: A systematic analysis for the Global Burden of Disease Study 2017. Lancet 2020, 395, 709–733. [Google Scholar] [CrossRef]
- Sarnak, M.J.; Levey, A.S.; Schoolwerth, A.C.; Coresh, J.; Culleton, B.F.; Hamm, L.L.; Hostetter, T.H.; Hsu, C.Y.; Kusek, J.W.; Lash, J.P. Kidney disease as a risk factor for development of cardiovascular disease: A statement from the American Heart Association Councils on Kidney in Cardiovascular Disease, High Blood Pressure Research, Clinical Cardiology, and Epidemiology and Prevention. Circulation 2003, 108, 2154–2169. [Google Scholar] [CrossRef]
- Wathanavasin, W.; Banjongjit, A.; Phannajit, J.; Eiam-Ong, S.; Susantitaphong, P. Association of fine particulate matter (PM2.5) exposure and chronic kidney disease outcomes: A systematic review and meta-analysis. Sci. Rep. 2024, 14, 1048. [Google Scholar] [CrossRef] [PubMed]
- Rasking, L.; Koshy, P.; Bongaerts, E.; Bové, H.; Ameloot, M.; Plusquin, M.; De Vusser, K.; Nawrot, T.S. Ambient black carbon reaches the kidneys. Environ. Int. 2023, 177, 107997. [Google Scholar] [CrossRef] [PubMed]
- Bowe, B.; Artimovich, E.; Xie, Y.; Yan, Y.; Cai, M.; Al-Aly, Z. The global and national burden of chronic kidney disease attributable to ambient fine particulate matter air pollution: A modelling study. BMJ Glob. Health 2020, 5, e002063. [Google Scholar] [CrossRef] [PubMed]
- Nemmar, A.; Al-Salam, S.; Zia, S.; Yasin, J.; Al Husseni, I.; Ali, B.H. Diesel exhaust particles in the lung aggravate experimental acute renal failure. Toxicol. Sci. 2010, 113, 267–277. [Google Scholar] [CrossRef]
- Nemmar, A.; Beegam, S.; Yuvaraju, P.; Yasin, J.; Fahim, M.A.; Kazzam, E.E.; Alhaddabi, I.; Ali, B.H. Potentiation of cisplatin-induced nephrotoxicity by repeated exposure to diesel exhaust particles: An experimental study in rats. Exp. Biol. Med. 2014, 239, 1036–1044. [Google Scholar] [CrossRef]
- Nemmar, A.; Karaca, T.; Beegam, S.; Yuvaraju, P.; Yasin, J.; Hamadi, N.K.; Ali, B.H. Prolonged Pulmonary Exposure to Diesel Exhaust Particles Exacerbates Renal Oxidative Stress, Inflammation and DNA Damage in Mice with Adenine-Induced Chronic Renal Failure. Cell Physiol. Biochem. 2016, 38, 1703–1713. [Google Scholar] [CrossRef]
- Al Suleimani, Y.M.; Al Mahruqi, A.S.; Al Za’abi, M.; Shalaby, A.; Ashique, M.; Nemmar, A.; Ali, B.H. Effect of diesel exhaust particles on renal vascular responses in rats with chronic kidney disease. Environ. Toxicol. 2017, 32, 541–549. [Google Scholar] [CrossRef]
- Waly, M.I.; Ali, B.H.; Nemmar, A. Acute effects of diesel exhaust particles and cisplatin on oxidative stress in cultured human kidney (HEK 293) cells, and the influence of curcumin thereon. Toxicol. Vitr. 2013, 27, 2299–2304. [Google Scholar] [CrossRef]
- Rasking, L.; Vanbrabant, K.; Sun, P.; Vangeneugden, M.; Strauch, M.; Schins, R.P.F.; Cassee, F.R.; Bové, H.; De Vusser, K.; Nawrot, T.S.; et al. Kidney morphological changes associated with early-life carbonaceous ultrafine particle exposure: A pathomics approach. Environ. Res. 2025, 285 Pt 3, 122458. [Google Scholar] [CrossRef]
- Bowe, B.; Xie, Y.; Li, T.; Yan, Y.; Xian, H.; Al-Aly, Z. Particulate matter air P. Association of fine particulate matterdisease and progression to end-stage renal disease. J. Am. Soc. Nephrol. 2018, 29, 218–230. [Google Scholar] [CrossRef]
- Bowe, B.; Xie, Y.; Li, T.; Yan, Y.; Xian, H.; Al-Aly, Z. Associations of ambient coarse particulate matter, nitrogen dioxide, and carbon monoxide with the risk of kidney disease: A cohort study. Lancet Planet. Health 2017, 1, e267–e276. [Google Scholar] [CrossRef]
- Mehta, A.J.; Zanobetti, A.; Bind, M.A.; Kloog, I.; Koutrakis, P.; Sparrow, D.; Vokonas, P.S.; Schwartz, J.D. Long-Term Exposure to Ambient Fine Particulate Matter and Renal Function in Older Men: The Veterans Administration Normative Aging Study. Environ. Health Perspect. 2016, 124, 1353–1360. [Google Scholar] [CrossRef]
- Lee, W.; Wu, X.; Heo, S.; Fong, K.C.; Son, J.Y.; Sabath, M.B.; Braun, D.; Park, J.Y.; Kim, Y.C.; Lee, J.P.; et al. Associations between long term air pollution exposure and first hospital admission for kidney and total urinary system diseases in the US Medicare population: Nationwide longitudinal cohort study. BMJ Med. 2022, 1, e000009. [Google Scholar] [CrossRef] [PubMed]
- Ma, Y.; Zang, E.; Liu, Y.; Wei, J.; Lu, Y.; Krumholz, H.M.; Bell, M.L.; Chen, K. Long-term exposure to wildland fire smoke PM2.5 and mortality in the contiguous United States. medRxiv 2024. Erratum in Proc. Natl. Acad. Sci. USA 2024, 121, e2403960121. https://doi.org/10.1073/pnas.2403960121. [Google Scholar] [CrossRef]
- Do, K.; Zhang, Y. Assessing health risks and socioeconomic disparities associated with ambient air pollution and point sources across the United States. Environ. Pollut. 2025, 375, 126311. [Google Scholar] [CrossRef] [PubMed]
- Dillon, D.; Ward-Caviness, C.; Kshirsagar, A.V.; Moyer, J.; Schwartz, J.; Di, Q.; Weaver, A. Associations between long-term exposure to air pollution and kidney function utilizing electronic healthcare records: A cross-sectional study. Environ. Health 2024, 23, 43. [Google Scholar] [CrossRef]
- Adgate, J.L.; Erlandson, G.; Butler-Dawson, J.; Calvimontes-Barrientos, L.; Amezquita, L.; Seidel, J.; Barnoya, J.; Castro, C.; Coyoy, M.; Pérez, M.; et al. Airborne particulate matter exposure in male sugarcane workers at risk for chronic kidney disease in Guatemala. Ann. Work Expo. Health 2025, 69, 377–388. [Google Scholar] [CrossRef]
- Yang, Y.R.; Chen, Y.M.; Chen, S.Y.; Chan, C.C. Associations between long-term particulate matter exposure and adult renal function in the Taipei metropolis. Environ. Health Perspect. 2017, 125, 602–607. [Google Scholar] [CrossRef]
- Chen, Y.; Zhou, H.; Wang, S.; Dong, L.; Tang, Y.; Qin, W. Particulate matter exposure and end-stage renal disease risk in IgA nephropathy. Front. Med. 2025, 1–10. [Google Scholar] [CrossRef]
- Wu, J.L.; Chang, Y.T.; Lee, P.C.; Cheng, Y.Y.; Yu, T.; Wong, P.Y.; Da Wu, C.; Chen, P.S.; Li, C.Y. Association between exposure to air pollution and kidney function decline. Nephrol. Dial. Transplant. 2025, gfaf143. [Google Scholar] [CrossRef]
- Li, Y.L.; Chang, P.Y.; Chuang, T.W.; Hsieh, Y.C.; Wang, B.S.; Chen, S.Y.; Chiou, H.Y. Association of long-term ozone exposure with the incidence and progression of hypertension, diabetes, and chronic kidney disease: A national retrospective cohort study. Sci. Total Environ. 2025, 975, 179209. [Google Scholar] [CrossRef]
- Dai, Y.; Yin, J.; Li, S.; Li, J.; Han, X.; Deji, Q.; Pengcuo, C.; Liu, L.; Yu, Z.; Chen, L.; et al. Long-term exposure to fine particulate matter constituents in relation to chronic kidney disease: Evidence from a large population-based study in China. Environ. Geochem. Health 2024, 46, 174. [Google Scholar] [CrossRef] [PubMed]
- Huang, Y.-S.; Lo, L.-W.; Tsai, T.-Y.; Leu, H.-B.; Chen, S.-A. Short-term effects of ambient air pollution exposure on hospital emergency room visits for atrial fibrillation: A nationwide cohort study. IJC Hear. Vasc. 2025, 61, 101805. [Google Scholar] [CrossRef] [PubMed]
- Shang, Z.; Gao, Y.M.; Deng, Z.L.; Wang, Y. Long-term exposure to ambient air pollutants and increased risk of end-stage renal disease in patients with type 2 diabetes mellitus and chronic kidney disease: A retrospective cohort study in Beijing, China. Environ. Sci. Pollut. Res. Int. 2024, 31, 5429–5443. [Google Scholar] [CrossRef]
- Liu, X.; Zhao, X.; Ye, L.; Hu, C.; Xie, Z.; Ma, J.; Wang, X.; Liang, W. The TyG Index Mediates Air-Pollution-Associated Chronic Kidney Disease Incidence in HIV/AIDS Patients: A 20-Year Cohort Study. Toxics 2025, 13, 669. [Google Scholar] [CrossRef]
- Peng, S.; Chen, B.; Li, Z.; Sun, J.; Liu, F.; Yin, X.; Zhou, Y.; Shen, H.; Xiang, H. Ambient ozone pollution impairs glucose homeostasis and contributes to renal function decline: Population-based evidence. Ecotoxicol. Environ. Saf. 2024, 269, 115803. [Google Scholar] [CrossRef]
- Li, Z.H.; Song, W.Q.; Qiu, C.S.; Li, H.M.; Tang, X.L.; Shen, D.; Zhang, P.D.; Zhang, X.R.; Ren, J.J.; Gao, J.; et al. Long-term air pollution exposure, habitual physical activity, and incident chronic kidney disease. Ecotoxicol. Environ. Saf. 2023, 265, 115492. [Google Scholar] [CrossRef]
- Wen, F.; Xie, Y.; Li, B.; Li, P.; Qi, H.; Zhang, F.; Sun, Y.; Zhang, L. Combined effects of ambient air pollution and PM2.5 components on renal function and the potential mediation effects of metabolic risk factors in China. Ecotoxicol. Environ. Saf. 2023, 259, 115039. [Google Scholar] [CrossRef]
- Zhang, X.; Tao, J.; Lei, F.; Sun, T.; Lin, L.; Huang, X.; Zhang, P.; Ji, Y.X.; Cai, J.; Zhang, X.J.; et al. Association of the components of ambient fine particulate matter (PM2.5) and chronic kidney disease prevalence in China. J. Environ. Manag. 2023, 339, 117885. [Google Scholar] [CrossRef] [PubMed]
- Wu, G.; Cai, M.; Wang, C.; Zou, H.; Wang, X.; Hua, J.; Lin, H. Ambient air pollution and incidence, progression to multimorbidity and death of hypertension, diabetes, and chronic kidney disease: A national prospective cohort. Sci. Total. Environ. 2023, 881, 163406. [Google Scholar] [CrossRef] [PubMed]
- Li, R.; Wang, K.; Li, M.; Liu, H.; You, Y.; Liu, D.; Guo, X.; Chen, J.; Wu, S. Association between ambient air pollution and renal function indicators: A comprehensive systematic review and meta-analysis. Environ. Res. 2025, 286, 122841. [Google Scholar] [CrossRef] [PubMed]
- Tang, W.Z.; Xu, W.Z.; Liu, T.H.; Cai, Q.Y.; Fei-Han Jia, Y.T.; Deng, B.Y.; Xiang, Z.Y.; Deng, Y.; Guo, P.; Ding, J. The impact of household air pollution from solid fuel use on rapid decline in kidney function and chronic kidney disease: A nationwide longitudinal cohort study. J. Nutr. Health Aging 2025, 29, 100641. [Google Scholar] [CrossRef]
- Leonetti, A.; Peansukwech, U.; Charnnarong, J.; Cha’on, U.; Suttiprapa, S.; Anutrakulchai, S. Effects of particulate matter (PM2.5) concentration and components on mortality in chronic kidney disease patients: A nationwide spatial-temporal analysis. Sci. Rep. 2024, 14, 16810. [Google Scholar] [CrossRef]
- Yi, J.; Kim, S.H.; Lee, H.; Chin, H.J.; Park, J.Y.; Jung, J.; Song, J.; Kwak, N.; Ryu, J.; Kim, S. Air quality and kidney health: Assessing the effects of PM10, PM2.5, CO, and NO2 on renal function in primary glomerulonephritis. Ecotoxicol. Environ. Saf. 2024, 281, 116593. [Google Scholar] [CrossRef]
- Kwon, S.; Sim, H.; Ko, A.; Lee, W.; Kim, H.; Han, S.H.; Hwang, H.S.; Kim, D.K.; Lim, C.S.; Kim, Y.S.; et al. Long-term impact of PM2.5 exposure on diabetic kidney disease patients considering time-dependent medication adjustment. Clin. Kidney J. 2025, 18, sfaf216. [Google Scholar] [CrossRef]
- Baek, S.U.; Yoon, J.H. Long-term joint exposure of outdoor air pollutants and impaired kidney function in Korean adults: A mixture analysis based on a nationwide sample (2007–2019). Environ. Toxicol. Pharmacol. 2025, 116, 104712. [Google Scholar] [CrossRef]
- Choi, J.; Lim, H.; Kwon, H.J.; Ha, M.; Kim, S.; Choi, K.H. Ambient fine particulate matter and mortality risk among people with disability in Korea based on the National Health Insurance database: A retrospective cohort study. BMC Public Health 2025, 25, 1654. [Google Scholar] [CrossRef]
- Nagai, K.; Araki, S.; Sairenchi, T.; Ueda, K.; Yamagishi, K.; Shima, M.; Yamamoto, K.; Iso, H.; Irie, F. Particulate Matter and Incident Chronic Kidney Disease in Japan: The Ibaraki Prefectural Health Study (IPHS). JMA J. 2024, 7, 334–341. [Google Scholar] [CrossRef]
- Kuźma, Ł.; Małyszko, J.; Bachórzewska-Gajewska, H.; Kralisz, P.; Dobrzycki, S. Exposure to air pollution and renal function. Sci. Rep. 2021, 11, 11419. [Google Scholar] [CrossRef]
- Hamroun, A.; Génin, M.; Glowacki, F.; Sautenet, B.; Leffondré, K.; De Courrèges, A.; Dauchet, L.; Gauthier, V.; Bayer, F.; Lassalle, M.; et al. Multiple air pollutant exposure is associated with higher risk of all-cause mortality in dialysis patients: A French registry-based nationwide study. Front. Public Health 2024, 12, 1390999. [Google Scholar] [CrossRef] [PubMed]
- Cesaroni, G.; Jaensch, A.; Renzi, M.; Marino, C.; Ferraro, P.M.; Kerschbaum, J.; Haller, P.; Brozek, W.; Michelozzi, P.; Stafoggia, M.; et al. Association of air pollution with incidence of end-stage kidney disease in two large European cohorts. Sci. Total. Environ. 2024, 948, 174796. [Google Scholar] [CrossRef] [PubMed]
- Kadelbach, P.; Weinmayr, G.; Chen, J.; Jaensch, A.; Rodopoulou, S.; Strak, M.; de Hoogh, K.; Andersen, Z.J.; Bellander, T.; Brandt, J.; et al. Long-term exposure to air pollution and chronic kidney disease-associated mortality-Results from the pooled cohort of the European multicentre ELAPSE-study. Environ. Res. 2024, 252 Pt 3, 118942. [Google Scholar] [CrossRef] [PubMed]
- He, P.; Chen, R.; Zhou, L.; Li, Y.; Su, L.; Dong, J.; Zha, Y.; Lin, Y.; Nie, S.; Hou, F.F.; et al. Higher ambient nitrogen dioxide is associated with an elevated risk of hospital-acquired acute kidney injury. Clin. Kidney J. 2021, 15, 95–100. [Google Scholar] [CrossRef]
- Fang, J.; Tang, S.; Zhou, J.; Zhou, J.; Cui, L.; Kong, F.; Gao, Y.; Shen, Y.; Deng, F.; Zhang, Y.; et al. Associations between personal PM2.5 elemental constituents and decline of kidney function in older individuals: The China BAPE study. Environ. Sci. Technol. 2020, 54, 13167–13174. [Google Scholar] [CrossRef]
- Bi, J.; Barry, V.; Weil, E.J.; Chang, H.H.; Ebelt, S. Short-term exposure to fine particulate air pollution and emergency department visits for kidney diseases in the Atlanta metropolitan area. Environ. Epidemiol. 2021, 5, e164. [Google Scholar] [CrossRef]
- Gao, X.; Koutrakis, P.; Coull, B.; Lin, X.; Vokonas, P.; Schwartz, J.; Baccarelli, A.A. Short-term exposure to PM2.5 components and renal health: Findings from the Veterans Affairs Normative Aging Study. J. Hazard. Mater. 2021, 420, 126557. [Google Scholar] [CrossRef]
- Lee, W.; Prifti, K.; Kim, H.; Kim, E.; Yang, J.; Min, J.; Park, J.Y.; Kim, Y.C.; Lee, J.P.; Bell, M.L. Short-term exposure to air pollution and attributable risk of kidney diseases: A nationwide time-series study. Epidemiology 2022, 33, 17–24. [Google Scholar] [CrossRef]
- Wu, J.; Ye, Q.; Fang, L.; Deng, L.; Liao, T.; Liu, B.; Lv, X.; Zhang, J.; Tao, J.; Ye, D. Short-term association of NO2 with hospital visits for chronic kidney disease and effect modification by temperature in Hefei, China: A time series study. Ecotoxicol. Environ. Saf. 2022, 237, 113505. [Google Scholar] [CrossRef]
- Cai, M.; Wei, J.; Zhang, S.; Liu, W.; Wang, L.; Qian, Z.; Lin, H.; Liu, E.; McMillin, S.E.; Cao, Y.; et al. Short-term air pollution exposure associated with death from kidney diseases: A nationwide time-stratified case-crossover study in China from 2015 to 2019. BMC Med. 2023, 21, 32. [Google Scholar] [CrossRef]
- Chu, L.; Chen, K.; Di, Q.; Crowley, S.; Dubrow, R. Associations between short-term exposure to PM2.5, NO2 and O3 pollution and kidney-related conditions and the role of temperature-adjustment specification: A case-crossover study in New York state. Environ. Pollut. 2023, 328, 121629. [Google Scholar] [CrossRef] [PubMed]
- Chen, H.; Duan, Q.; Zhu, H.; Wan, S.; Zhao, X.; Ye, D.; Fang, X. Short-term association of CO and NO2 with hospital visits for glomerulonephritis in Hefei, China: A time series study. Front. Public Health 2023, 11, 1239378. [Google Scholar] [CrossRef] [PubMed]
- Ma, H.; Liang, W.; Han, A.; Zhang, Q.; Gong, S.; Bai, Y.; Gao, D.; Xiang, H.; Wang, X. Ambient particulate matter and renal function decline in people with HIV/AIDS. AIDS 2024, 38, 713–721. [Google Scholar] [CrossRef] [PubMed]
- Kim, H.J.; Min, J.Y.; Seo, Y.S.; Min, K.B. Association between exposure to ambient air pollution and renal function in Korean adults. Ann. Occup. Environ. Med. 2018, 30, 14. [Google Scholar] [CrossRef]
- Chen, S.Y.; Chu, D.C.; Lee, J.H.; Yang, Y.R.; Chan, C.C. Traffic-related air pollution associated with chronic kidney disease among elderly residents in Taipei City. Environ. Pollut. 2018, 234, 838–845. [Google Scholar] [CrossRef]
- Bragg-Gresham, J.; Morgenstern, H.; McClellan, W.; Saydah, S.; Pavkov, M.; Williams, D.; Powe, N.; Tuot, D.; Hsu, R.; Saran, R.; et al. County-level air quality and the prevalence of diagnosed chronic kidney disease in the US Medicare population. PLoS ONE 2018, 13, e0200612. [Google Scholar] [CrossRef]
- Chan, T.C.; Zhang, Z.; Lin, B.C.; Lin, C.; Deng, H.B.; Chuang, Y.C.; Chan, J.W.M.; Jiang, W.K.; Tam, T.; Chang, L.Y.; et al. Long-Term Exposure to Ambient Fine Particulate Matter and Chronic Kidney Disease: A Cohort Study. Environ. Health Perspect. 2018, 126, 107002. [Google Scholar] [CrossRef]
- Blum, M.F.; Surapaneni, A.; Stewart, J.D.; Liao, D.; Yanosky, J.D.; Whitsel, E.A.; Power, M.C.; Grams, M.E. Particulate Matter and Albuminuria, Glomerular Filtration Rate, and Incident CKD. Clin. J. Am. Soc. Nephrol. 2020, 15, 311–319. [Google Scholar] [CrossRef]
- Wang, W.; Wu, C.; Mu, Z.; Gu, Y.; Zheng, Y.; Ren, L.; Hu, Y.; Liang, A.; Peng, L.; Zhang, L.; et al. Effect of ambient air pollution exposure on renal dysfunction among hospitalized patients in Shanghai, China. Public Health 2020, 181, 196–201. [Google Scholar] [CrossRef]
- Ran, J.; Yang, A.; Sun, S.; Han, L.; Li, J.; Guo, F.; Zhao, S.; Yang, Y.; Mason, T.G.; Chan, K.P.; et al. Long-Term Exposure to Ambient Fine Particulate Matter and Mortality from Renal Failure: A Retrospective Cohort Study in Hong Kong, China. Am. J. Epidemiol. 2020, 189, 602–612. [Google Scholar] [CrossRef]
- Lin, S.Y.; Ju, S.W.; Lin, C.L.; Hsu, W.H.; Lin, C.C.; Ting, I.W.; Kao, C.H. Air pollutants and subsequent risk of chronic kidney disease and end-stage renal disease: A population-based cohort study. Environ. Pollut. 2020, 261, 114154. [Google Scholar] [CrossRef]
- Lin, Y.T.; Lo, Y.C.; Chiang, H.Y.; Jung, C.R.; Wang, C.M.; Chan, T.C.; Kuo, C.C.; Hwang, B.F. Particulate Air Pollution and Progression to Kidney Failure with Replacement Therapy: An Advanced CKD Registry-Based Cohort Study in Taiwan. Am. J. Kidney Dis. 2020, 76, 645–657.e1. [Google Scholar] [CrossRef]
- Bo, Y.; Brook, J.R.; Lin, C.; Chang, L.Y.; Guo, C.; Zeng, Y.; Yu, Z.; Tam, T.; Lau, A.K.H.; Lao, X.Q. Reduced Ambient PM2.5 Was Associated with a Decreased Risk of Chronic Kidney Disease: A Longitudinal Cohort Study. Environ. Sci. Technol. 2021, 55, 6876–6883. [Google Scholar] [CrossRef]
- Feng, Y.M.; Thijs, L.; Zhang, Z.Y.; Bijnens, E.M.; Yang, W.Y.; Wei, F.F.; Janssen, B.G.; Nawrot, T.S.; Staessen, J.A. Glomerular function in relation to fine airborne particulate matter in a representative population sample. Sci. Rep. 2021, 11, 14646. [Google Scholar] [CrossRef]
- Li, S.; Meng, Q.; Laba, C.; Guan, H.; Wang, Z.; Pan, Y.; Wei, J.; Xu, H.; Zeng, C.; Wang, X.; et al. Associations between long-term exposure to ambient air pollution and renal function in Southwest China: The China Multi-Ethnic Cohort (CMEC) study. Ecotoxicol. Environ. Saf. 2022, 242, 113851. [Google Scholar] [CrossRef] [PubMed]
- Li, G.; Huang, J.; Wang, J.; Zhao, M.; Liu, Y.; Guo, X.; Wu, S.; Zhang, L. Long-Term Exposure to Ambient PM2.5 and Increased Risk of CKD Prevalence in China. J. Am. Soc. Nephrol. 2021, 32, 448–458, Erratum in J. Am. Soc. Nephrol. 2021, 32, 2101. https://doi.org/10.1681/ASN.2021050692. [Google Scholar] [CrossRef] [PubMed]
- Jung, J.; Park, J.Y.; Kim, Y.C.; Lee, H.; Kim, E.; Kim, Y.S.; Lee, J.P.; Kim, H. Effects of air pollution on mortality of patients with chronic kidney disease: A large observational cohort study. Sci. Total Environ. 2021, 786, 147471. [Google Scholar] [CrossRef] [PubMed]
- Paoin, K.; Ueda, K.; Vathesatogkit, P.; Ingviya, T.; Buya, S.; Dejchanchaiwong, R.; Phosri, A.; Seposo, X.T.; Kitiyakara, C.; Thongmung, N.; et al. Long-term air pollution exposure and decreased kidney function: A longitudinal cohort study in Bangkok Metropolitan Region, Thailand from 2002 to 2012. Chemosphere 2022, 287 Pt 1, 132117. [Google Scholar] [CrossRef]
- Xu, Y.; Andersson, E.M.; Krage Carlsen, H.; Molnár, P.; Gustafsson, S.; Johannesson, S.; Oudin, A.; Engström, G.; Christensson, A.; Stockfelt, L. Associations between long-term exposure to low-level air pollution and risk of chronic kidney disease-findings from the Malmö Diet and Cancer cohort. Environ. Int. 2022, 160, 107085. [Google Scholar] [CrossRef]
- Wu, Y.H.; Wu, C.D.; Chung, M.C.; Chen, C.H.; Wu, L.Y.; Chung, C.J.; Hsu, H.T. Long-Term Exposure to Fine Particulate Matter and the Deterioration of Estimated Glomerular Filtration Rate: A Cohort Study in Patients with Pre-End-Stage Renal Disease. Front. Public Health 2022, 10, 858655. [Google Scholar] [CrossRef]
- Lin, H.C.; Hung, P.H.; Hsieh, Y.Y.; Lai, T.J.; Hsu, H.T.; Chung, M.C.; Chung, C.J. Long-term exposure to air pollutants and increased risk of chronic kidney disease in a community-based population using a fuzzy logic inference model. Clin Kidney J. 2022, 15, 1872–1880. [Google Scholar] [CrossRef] [PubMed]
- Ghazi, L.; Drawz, P.E.; Berman, J.D. The association between fine particulate matter (PM2.5) and chronic kidney disease using electronic health record data in urban Minnesota. J. Expo. Sci. Environ. Epidemiol. 2022, 32, 583–589. [Google Scholar] [CrossRef] [PubMed]
- Wu, C.Y.; Hsu, C.T.; Chung, M.C.; Chen, C.H.; Wu, M.J. Air Pollution Alleviation During COVID-19 Pandemic is Associated with Renal Function Decline in Stage 5 CKD Patients. J. Multidiscip. Health 2022, 15, 1901–1908. [Google Scholar] [CrossRef] [PubMed]
- Oh, J.; Ye, S.; Kang, D.H.; Ha, E. Association between exposure to fine particulate matter and kidney function: Results from the Korea National Health and Nutrition Examination Survey. Environ. Res. 2022, 212 Pt A, 113080. [Google Scholar] [CrossRef] [PubMed]
- Huh, H.; Kim, E.; Yoon, U.A.; Choi, M.J.; Lee, H.; Kwon, S.; Kim, C.T.; Kim, D.K.; Kim, Y.S.; Lim, C.S.; et al. Ambient carbon monoxide correlates with mortality risk of hemodialysis patients: Comparing results of control selection in the case-crossover designs. Kidney Res. Clin. Pract. 2022, 41, 601–610. [Google Scholar] [CrossRef]
- Liu, L.; Tian, X.; Zhao, Y.; Zhao, Z.; Luo, L.; Luo, H.; Han, Z.; Kang, X.; Wang, X.; Liu, X.; et al. Long-term exposure to PM2.5 and PM10 and chronic kidney disease: The Beijing Health Management Cohort, from 2013 to 2018. Environ. Sci. Pollut. Res. Int. 2023, 30, 17817–17827. [Google Scholar] [CrossRef]
- Liu, H.; Shao, X.; Jiang, X.; Liu, X.; Bai, P.; Lin, Y.; Chen, J.; Hou, F.; Cui, Z.; Zhang, Y.; et al. Joint exposure to outdoor ambient air pollutants and incident chronic kidney disease: A prospective cohort study with 90,032 older adults. Front. Public Health 2022, 10, 992353. [Google Scholar] [CrossRef]
- Duan, J.W.; Li, Y.L.; Li, S.X.; Yang, Y.P.; Li, F.; Li, Y.; Wang, J.; Deng, P.Z.; Wu, J.J.; Wang, W.; et al. Association of Long-term Ambient Fine Particulate Matter (PM2.5) and Incident CKD: A Prospective Cohort Study in China. Am. J. Kidney Dis. 2022, 80, 638–647.e1. [Google Scholar] [CrossRef]
- Yang, C.; Wang, W.; Wang, Y.; Liang, Z.; Zhang, F.; Chen, R.; Liang, C.; Wang, F.; Li, P.; Ma, L.; et al. Ambient ozone pollution and prevalence of chronic kidney disease: A nationwide study based on the China National survey of chronic kidney disease. Chemosphere 2022, 306, 135603. [Google Scholar] [CrossRef]
- Guo, C.; Chang, L.Y.; Wei, X.; Lin, C.; Zeng, Y.; Yu, Z.; Tam, T.; Lau, A.K.H.; Huang, B.; Lao, X.Q. Multi-pollutant air pollution and renal health in Asian children and adolescents: An 18-year longitudinal study. Environ. Res. 2022, 214 Pt 4, 114144. [Google Scholar] [CrossRef]
- Luo, C.; Ouyang, Y.; Shi, S.; Li, G.; Zhao, Z.; Luo, H.; Xu, F.; Shao, L.; Chen, Z.; Yu, S.; et al. Particulate matter of air pollution may increase risk of kidney failure in IgA nephropathy. Kidney Int. 2022, 102, 1382–1391. [Google Scholar] [CrossRef]
- Chang, P.Y.; Li, Y.L.; Chuang, T.W.; Chen, S.Y.; Lin, L.Y.; Lin, Y.F.; Chiou, H.Y. Exposure to ambient air pollutants with kidney function decline in chronic kidney disease patients. Environ. Res. 2022, 215 Pt 2, 114289. [Google Scholar] [CrossRef]
- Wang, J.; Li, D.; Sun, Y.; Tian, Y. Air pollutants, genetic factors, and risk of chronic kidney disease: Findings from the UK Biobank. Ecotoxicol. Environ. Saf. 2022, 247, 114219. [Google Scholar] [CrossRef]
- Hu, L.K.; Liu, Y.H.; Yang, K.; Chen, N.; Ma, L.L.; Yan, Y.X. Associations between long-term exposure to ambient fine particulate pollution with the decline of kidney function and hyperuricemia: A longitudinal cohort study. Environ. Sci. Pollut. Res. Int. 2023, 30, 40507–40518. [Google Scholar] [CrossRef] [PubMed]
- Chen, S.F.; Chien, Y.H.; Chen, P.C. The association between long-term ambient fine particulate exposure and the mortality among adult patients initiating dialysis: A retrospective population-based cohort study in Taiwan. Environ. Pollut. 2023, 316 Pt 2, 120606. [Google Scholar] [CrossRef] [PubMed]
- Su, W.Y.; Wu, D.W.; Tu, H.P.; Chen, S.C.; Hung, C.H.; Kuo, C.H. Association between ambient air pollutant interaction with kidney function in a large Taiwanese population study. Environ. Sci. Pollut. Res. Int. 2023, 30, 82341–82352. [Google Scholar] [CrossRef] [PubMed]
- Li, J.; Dai, L.; Deng, X.; Zhang, J.; Song, C.; Xu, J.; Wang, A.; Xiong, Z.; Shan, Y.; Huang, X. Association between long-term exposure to low level air pollutants and incident end-stage kidney disease in the UK Biobank: A prospective cohort. Chemosphere 2023, 338, 139470. [Google Scholar] [CrossRef]
- Zhang, Y.; Tang, C.; Liu, Y.; Jiang, H.; Lu, J.; Lu, Z.; Xu, L.; Zhang, S.; Zhou, L.; Ye, J.; et al. Long-term ozone exposure is negatively associated with estimated glomerular filtration rate in Chinese middle-aged and elderly adults. Chemosphere 2023, 341, 140040. [Google Scholar] [CrossRef]
- Zhang, F.; Yang, C.; Wang, F.; Liu, Y.; Guo, C.G.; Li, P.; Zhang, L. Air pollution and the risk of incident chronic kidney disease in patients with diabetes: An exposure-response analysis. Ecotoxicol. Environ. Saf. 2024, 270, 115829. [Google Scholar] [CrossRef]
- Peng, S.; Yin, X.; Chen, G.; Sun, J.; Chen, B.; Zhou, Y.; Li, Z.; Liu, F.; Xiang, H. Long-term exposure to varying-sized particulate matters and kidney disease in middle-aged and elder adults: A 8-year nationwide cohort study in China. Sci. Total Environ. 2024, 911, 168621. [Google Scholar] [CrossRef] [PubMed]
- Yang, C.; Wang, W.; Wang, F.; Wang, Y.; Zhang, F.; Liang, Z.; Liang, C.; Wang, J.; Ma, L.; Li, P.; et al. Ambient PM2.5 components and prevalence of chronic kidney disease: A nationwide cross-sectional survey in China. Environ. Geochem. Health 2024, 46, 70. [Google Scholar] [CrossRef] [PubMed]
- Kim, E.; Huh, H.; Mo, Y.; Park, J.Y.; Jung, J.; Lee, H.; Kim, S.; Kim, D.K.; Kim, Y.S.; Lim, C.S.; et al. Long-term ozone exposure and mortality in patients with chronic kidney disease: A large cohort study. BMC Nephrol. 2024, 25, 74. [Google Scholar] [CrossRef] [PubMed]
- Hwang, S.Y.; Jeong, S.; Choi, S.; Kim, D.H.; Kim, S.R.; Lee, G.; Son, J.S.; Park, S.M. Association of Air Pollutants with Incident Chronic Kidney Disease in a Nationally Representative Cohort of Korean Adults. Int. J. Environ. Res. Public Health 2021, 18, 3775. [Google Scholar] [CrossRef]
- Chen, R.; Yang, C.; Guo, Y.; Chen, G.; Li, S.; Li, P.; Wang, J.; Meng, R.; Wang, H.-Y.; Peng, S.; et al. Association between ambient PM1 and the prevalence of chronic kidney disease in China: A nationwide study. J. Hazard. Mater. 2024, 468, 133827. [Google Scholar] [CrossRef]
- Zhao, Z.; Liu, L.; Tian, X.; Luo, L.; Luo, H.; Kang, X.; Wang, X.; Liu, X.; Guo, X.; Luo, Y. Association between exposure to PM_(2.5) and chronic kidney disease in a population with metabolic syndrome. J. Hyg. Res. 2024, 53, 427–434. [Google Scholar] [CrossRef]
- Kilbo Edlund, K.; Xu, Y.; Andersson, E.M.; Christensson, A.; Dehlin, M.; Forsblad-d’Elia, H.; Harari, F.; Ljunggren, S.; Molnár, P.; Oudin, A.; et al. Long-term ambient air pollution exposure and renal function and biomarkers of renal disease. Environ. Health 2024, 23, 67. [Google Scholar] [CrossRef]
- Chin, W.S.; Guo, Y.L.; Chang, Y.K.; Huang, L.F.; Hsu, C.C. Long-term exposure to NO2 and PM2.5 and the occurrence of chronic kidney disease among patients with type 2 diabetes in Taiwan. Ecotoxicol. Environ. Saf. 2024, 284, 116940. [Google Scholar] [CrossRef]
- Kellum, J.A.; Lameire, N.; Aspelin, P.; Barsoum, R.S.; Burdmann, E.A.; Goldstein, S.L.; Herzog, C.A.; Joannidis, M.; Kribben, A.; Levey, A.S.; et al. Improving global outcomes (KDIGO) acute kidney injury work group. KDIGO clinical practice guideline for acute kidney injury. Kidney Int. Suppl. 2012, 2, 1–138. [Google Scholar] [CrossRef]
- Lameire, N.H.; Levin, A.; Kellum, J.A.; Cheung, M.; Jadoul, M.; Winkelmayer, W.C.; Stevens, P.E.; Conference Participants. Harmonizing acute and chronic kidney disease definition and classification: Report of a Kidney Disease: Improving Global Outcomes (KDIGO) Consensus Conference. Kidney Int. 2021, 100, 516–526. [Google Scholar] [CrossRef]
- Sanches, T.R.; Parra, A.C.; Sun, P.; Graner, M.P.; Itto, L.Y.U.; Butter, L.M.; Claessen, N.; Roelofs, J.J.; Florquin, S.; Veras, M.M.; et al. Air pollution aggravates renal ischaemia-reperfusion-induced acute kidney injury. J. Pathol. 2024, 263, 496–507. [Google Scholar] [CrossRef] [PubMed]
- Hou, T.; Jiang, Y.; Zhang, J.; Hu, R.; Li, S.; Fan, W.; Chen, R.; Zhang, L.; Li, R.; Qin, L.; et al. Kidney injury evoked by fine particulate matter: Risk factor, causation, mechanism and intervention study. Adv. Sci. 2024, 11, e2403222. [Google Scholar] [CrossRef] [PubMed]
- Lee, W.; Wu, X.; Heo, S.; Kim, J.M.; Fong, K.C.; Son, J.Y.; Sabath, M.B.; Trisovic, A.; Braun, D.; Park, J.Y.; et al. Air pollution and acute kidney injury in the U.S. Medicare population: A longitudinal cohort study. Environ. Health Perspect. 2023, 131, 47008. [Google Scholar] [CrossRef] [PubMed]
- Min, J.; Lee, W.; Kang, D.H.; Ahn, S.; Kim, A.; Kang, C.; Oh, J.; Jang, H.; Ho Jo, C.; Oh, J.; et al. Air pollution and acute kidney injury with comorbid disease: A nationwide case-crossover study in South Korea. Environ. Res. 2024, 260, 119608. [Google Scholar] [CrossRef]
- Min, J.; Kang, D.H.; Kang, C.; Bell, M.L.; Kim, H.; Yang, J.; Gasparrini, A.; Lavigne, E.; Hashizume, M.; Kim, Y.; et al. Fluctuating risk of acute kidney injury-related mortality for four weeks after exposure to air pollution: A multi-country time-series study in six countries. Environ Int. 2024, 183, 108367. [Google Scholar] [CrossRef]
- López-Bueno, J.; Díaz, J.; Padrón-Monedero, A.; Martín, M.N.; Linares, C. Short-term impact of extreme temperatures, relative humidity and air pollution on emergency hospital admissions due to kidney disease and kidney-related conditions in the Greater Madrid area (Spain). Sci. Total. Environ. 2023, 903, 166646. [Google Scholar] [CrossRef]
- Liu, M.; Gao, M.; Hu, D.; Hu, J.; Wu, J.; Chen, Z.; Chen, J. Prolonged exposure to air pollution and risk of acute kidney injury and related mortality: A prospective cohort study based on hospitalized AKI cases and general population controls from the UK Biobank. BMC Public Health 2024, 24, 2911. [Google Scholar] [CrossRef]
- Xiao, Y.; Liu, C.; Liu, Y.; Luo, H.; Zhu, Y.; Zhou, L.; Gao, Y.; Zhang, H.; Chen, R.; Xuan, J.; et al. Association between air pollution and hospitalization for acute exacerbation of kidney failure: A nationwide time-stratified case-crossover study in China. J. Hazard. Mater. 2025, 485, 136834. [Google Scholar] [CrossRef]
- Zhao, L.; Zhao, C.; Sun, W.; Zheng, H.; Gao, Y.; Wa, C.K.; Wang, Q.; Liu, Q.; Wang, Y.; Wang, Z. Long-term air pollution exposure and cardiovascular disease risk across cardiovascular-renal-metabolic stages: A nationwide study. BMC Public Health 2025, 25, 2179. [Google Scholar] [CrossRef]
- Shi, Y.; Qiu, J.; Xue, J.; Zhang, Y.; Su, M.; Zhou, Q.; Huang, S.; Liang, Z.; Wu, Y.; Liang, H.; et al. Divergent impacts of air pollution on cardiovascular-kidney-metabolic progression: Comparative evidence from Chinese vs. British cohorts. J. Hazard. Mater. 2025, 495, 139097. [Google Scholar] [CrossRef]
- Blankestijn, P.J.; Arici, M.; Bruchfeld, A.; Capasso, G.; Fliser, D.; Fouque, D.; Goumenos, D.; Ketteler, M.; Malyszko, J.; Massy, Z.; et al. ERA-EDTA invests in transformation to greener health care. Nephrol. Dial. Transplant. 2018, 33, 901–903. [Google Scholar] [CrossRef] [PubMed]
- Watts, N.; Amann, M.; Ayeb-Karlsson, S.; Belesova, K.; Bouley, T.; Boykoff, M.; Byass, P.; Cai, W.; Campbell-Lendrum, D.; Chambers, J.; et al. The Lancet Countdown on health and climate change: From 25 years of inaction to a global transformation for public health. Lancet 2018, 391, 581–630. [Google Scholar] [CrossRef] [PubMed]
- Vanholder, R.; Agar, J.; Braks, M.; Gallego, D.; Gerritsen, K.G.F.; Harber, M.; Noruisiene, E.; Pancirova, J.; Piccoli, G.B.; Stamatialis, D.; et al. The European Green Deal and nephrology: A call for action by the European Kidney Health Alliance. Nephrol. Dial. Transplant. 2023, 38, 1080–1088. [Google Scholar] [CrossRef] [PubMed]
- Štefanac, T.; Grgas, D.; Landeka Dragičević, T. Xenobiotics-Division and Methods of Detection: A Review. J. Xenobiot. 2021, 11, 130–141. [Google Scholar] [CrossRef]
- Olowu, W.A.; Niang, A.; Osafo, C.; Ashuntantang, G.; Arogundade, F.A.; Porter, J.; Naicker, S.; Luyckx, V.A. Outcomes of acute kidney injury in children and adults in sub-Saharan Africa: A systematic review. Lancet Glob. Health 2016, 4, e242–e250. [Google Scholar] [CrossRef]
- Romo-García, M.F.; Mendoza-Cano, O.; Murillo-Zamora, E.; Camacho-delaCruz, A.A.; Ríos-Silva, M.; Bricio-Barrios, J.A.; Cuevas-Arellano, H.B.; Rivas-Santiago, B.; Maeda-Gutiérrez, V.; Galván-Tejada, C.E.; et al. Glyphosate exposure increases early kidney injury biomarker KIM-1 in the pediatric population: A cross-sectional study. Sci. Total. Environ. 2025, 980, 179533. [Google Scholar] [CrossRef]
- Jayasumana, C.; Paranagama, P.; Agampodi, S.; Wijewardane, C.; Gunatilake, S.; Siribaddana, S. Drinking well water and occupational exposure to herbicides is associated with chronic kidney disease, in Padavi-Sripura, Sri Lanka. Environ. Health 2015, 14, 6. [Google Scholar] [CrossRef]
- Candiotto, L.Z.P.; Gaboardi, S.C.; Ferreira, M.O.; Teixeira, G.T.; Silva JCd Ferreira, I.N.; Tedesco, E.H.; Panis, C. Avaliação diagnóstica da presença de resíduos de agrotóxicos em amostras de urina de moradores de uma “vila rural” do município de Francisco Beltrão/PR. Ambient. Rev. Geogr. Ecol. Política 2022, 4, 227–261. [Google Scholar] [CrossRef]
- de Morais Valentim, J.M.B.; Coradi, C.; Viana, N.P.; Fagundes, T.R.; Micheletti, P.L.; Gaboardi, S.C.; Fadel, B.; Pizzatti, L.; Candiotto, L.Z.P.; Panis, C. Glyphosate as a Food Contaminant: Main Sources, Detection Levels, and Implications for Human and Public Health. Foods 2024, 13, 1697. [Google Scholar] [CrossRef]
- Meyer, A.; Santos, A.S.E.; Asmus, C.I.R.F.; Camara, V.M.; Costa, A.J.L.; Sandler, D.P.; Parks, C.G. Acute Kidney Failure among Brazilian Agricultural Workers: A Death-Certificate Case-Control Study. Int. J. Environ. Res. Public Health 2022, 19, 6519. [Google Scholar] [CrossRef]
- Nacano, B.R.M.; Convento, M.B.; Oliveira, A.S.; Castino, R.; Castino, B.; Razvickas, C.V.; Bondan, E.; Borges, F.T. Effects of glyphosate herbicide ingestion on kidney function in rats on a balanced diet. J. Bras. Nefrol. 2024, 46, e20230043. [Google Scholar] [CrossRef] [PubMed]
- Khacha-Ananda, S.; Intayoung, U.; Kohsuwan, K.; Wunnapuk, K. Exploring the link: DNA methylation and kidney injury markers in farmers exposed to glyphosate-surfactant herbicides. Regul. Toxicol. Pharmacol. 2025, 156, 105765. [Google Scholar] [CrossRef] [PubMed]
- Bonner, M.R.; Coble, J.; Blair, A.; Beane Freeman, L.E.; Hoppin, J.A.; Sandler, D.P.; Alavanja, M.C.R. Malathion Exposure and the Incidence of Cancer in the Agricultural Health Study. Am. J. Epidemiol. 2007, 166, 1023–1034. [Google Scholar] [CrossRef] [PubMed]
- Bogen, K.T.; Singhal, A. Malathion dermal permeability in relation to dermal load: Assessment by physiologically based pharmacokinetic modeling of in vivo human data. J. Environ. Sci. Heal. Part B 2016, 52, 138–146. [Google Scholar] [CrossRef]
- Albright, R.K.; Kram, B.W.; White, R.P. Malathion Exposure Associated With Acute Renal Failure. JAMA 1983, 250, 2469. [Google Scholar] [CrossRef]
- Yokota, K.; Fukuda, M.; Katafuchi, R.; Okamoto, T. Nephrotic syndrome and acute kidney injury induced by malathion toxicity. BMJ Case Rep. 2017, 2017, bcr2017220733. [Google Scholar] [CrossRef]
- Wan, E.-T.; Darssan, D.; Karatela, S.; Reid, S.A.; Osborne, N.J. Association of Pesticides and Kidney Function among Adults in the US Population 2001–2010. Int. J. Environ. Res. Public Health 2021, 18, 10249. [Google Scholar] [CrossRef]
- Lozano-Paniagua, D.; Parrón, T.; Alarcón, R.; Requena, M.; Lacasaña, M.; Hernández, A.F. Renal tubular dysfunction in greenhouse farmers exposed to pesticides unveiled by a panel of molecular biomarkers of kidney injury. Environ. Res. 2023, 238, 117200. [Google Scholar] [CrossRef]
- Vaziri, N.D.; Ness, R.L.; Fairshter, R.D.; Smith, W.R.; Rosen, S.M. Nephrotoxicity of paraquat in man. Arch. Intern. Med. 1979, 139, 172–174. [Google Scholar] [CrossRef]
- Asl, A.S.; Dadashzadeh, P. Acute kidney injury in patients with paraquat intoxication; a case report and review of the literature. J. Ren. Inj. Prev. 2016, 5, 203–206. [Google Scholar] [CrossRef]
- Mohamed, F.; Buckley, N.A.; Jayamanne, S.; Pickering, J.W.; Peake, P.; Palangasinghe, C.; Wijerathna, T.; Ratnayake, I.; Shihana, F.; Endre, Z.H. Kidney damage biomarkers detect acute kidney injury but only functional markers predict mortality after paraquat ingestion. Toxicol. Lett. 2015, 237, 140–150. [Google Scholar] [CrossRef]
- Weng, C.-H.; Chen, H.-H.; Hu, C.-C.; Huang, W.-H.; Hsu, C.-W.; Fu, J.-F.; Lin, W.-R.; Wang, I.-K.; Yen, T.-H. Predictors of acute kidney injury after paraquat intoxication. Oncotarget 2017, 8, 51345–51354. [Google Scholar] [CrossRef]
- Mohamed, F.; Endre, Z.; Jayamanne, S.; Pianta, T.; Peake, P.; Palangasinghe, C.; Chathuranga, U.; Jayasekera, K.; Wunnapuk, K.; Shihana, F.; et al. Mechanisms Underlying Early Rapid Increases in Creatinine in Paraquat Poisoning. PLoS ONE 2015, 10, e0122357. [Google Scholar] [CrossRef] [PubMed]
- Lebov, J.F.; Engel, L.S.; Richardson, D.; Hogan, S.L.; Sandler, D.P.; Hoppin, J.A. Pesticide exposure and end-stage renal disease risk among wives of pesticide applicators in the Agricultural Health Study. Environ. Res. 2015, 143, 198–210. [Google Scholar] [CrossRef] [PubMed]
- Lebov, J.F.; Engel, L.S.; Richardson, D.; Hogan, S.L.; Hoppin, J.A.; Sandler, D.P. Pesticide use and risk of end-stage renal disease among licensed pesticide applicators in the Agricultural Health Study. Occup. Environ. Med. 2015, 73, 3–12. [Google Scholar] [CrossRef] [PubMed]
- Abdul, K.; De Silva, P.M.C.; Ekanayake, E.; Thakshila, W.; Gunarathna, S.; Gunasekara, T.; Jayasinghe, S.; Asanthi, H.; Chandana, E.; Chaminda, G.; et al. Occupational Paraquat and Glyphosate Exposure May Decline Renal Functions among Rural Farming Communities in Sri Lanka. Int. J. Environ. Res. Public Health 2021, 18, 3278. [Google Scholar] [CrossRef]
- Stem, A.D.; Brindley, S.; Rogers, K.L.; Salih, A.; Roncal-Jimenez, C.A.; Johnson, R.J.; Newman, L.S.; Butler-Dawson, J.; Krisher, L.; Brown, J.M. Exposome and Metabolome Analysis of Sugarcane Workers Reveals Predictors of Kidney Injury. Kidney Int. Rep. 2024, 9, 1458–1472. [Google Scholar] [CrossRef]
- McGwin, G., Jr.; Griffin, R.L. An ecological study regarding the association between paraquat exposure and end stage renal disease. Environ. Health 2022, 21, 127. [Google Scholar] [CrossRef]
- Ornish, D. Holy Cow! What’s good for you is good for our planet: Comment on “Red Meat Consumption and Mortality”. Arch. Intern. Med. 2012, 172, 563–564. [Google Scholar] [CrossRef]
- Piccoli, G.B.; Cupisti, A.; Aucella, F.; Regolisti, G.; Lomonte, C.; Ferraresi, M.; Claudia, D.; Ferraresi, C.; Russo, R.; La Milia, V.; et al. Green nephrology and eco-dialysis: A position statement by the Italian Society of Nephrology. J. Nephrol. 2020, 33, 681–698. [Google Scholar] [CrossRef]
- van Vredendaal, O.P.; Bé, A.; de Barbieri, I.; Gallego, D.; Loud, F.; Piccoli, G.B.; Wieringa, F.; Vanholder, R. 2023 European Kidney Forum: The future of kidney care—investing in green nephrology to meet the European Green Deal targets. J. Nephrol. 2025, 38, 815–825. [Google Scholar] [CrossRef]
- Ye, J.J.; Wang, S.S.; Fang, Y.; Zhang, X.J.; Hu, C.Y. Ambient air pollution exposure and risk of chronic kidney disease: A systematic review of the literature and meta-analysis. Environ. Res. 2021, 195, 110867. [Google Scholar] [CrossRef]
- Xu, W.; Jia, L.; Lin, Y.; Zhang, C.; Sun, X.; Jiang, L.; Yao, X.; Wang, N.; Deng, H.; Wang, S.; et al. Association of air pollution and risk of chronic kidney disease: A systematic review and meta-analysis. J. Biochem. Mol. Toxicol. 2024, 38, e23610. [Google Scholar] [CrossRef]

| Short/Long-Term | Country/Population | Study Design | Pollutants | Health Effects-Major Findings | |
|---|---|---|---|---|---|
| 1. Fang et al. [80] | Short-term | 71 participants/China | longitudinal | PM2.5 | Significant changes in eGFR were associated with individual PM2.5 exposures. |
| 2. Kuźma et al. [75] | Long-term and short-term | 3554/Poland | Cross-sectional | PM2.5, PM10, NO2, and SO2. | The odds of CKD increased with an increase in annual concentration of PM2.5. |
| 3. Bi et al. [81] | Short-term | 306,595 visits/USA | Time-series study | PM2.5, major PM2.5 components: elemental carbon, organic carbon, sulfate, nitrate, and gaseous co-pollutants (O3, CO, SO2, NO2, and NOx) | Positive associations for most air pollutants, for acute renal failure, and positive associations particularly for 8-day exposure to OC, nitrate. |
| 4. Gao et al. [82] | Short-term | 2280 older male veterans/USA | Cohort | PM2.5, sulfur | Positive relationships of PM2.5 mixture with serum uric acid and odds of CKD; sulfur was also associated with a 39% higher odds of CKD. |
| 5. Lee et al. [83]. | Short-term | 902,043 cases/Korea | Time-series study | PM10, SO2, CO, O3 | For all kidney and urinary diseases (902,043 cases), excess ER visits attributable to air pollution existed for all pollutants studied. For AKI (76,330 cases), we estimated the highest impact on excess ER visits from O3, while for CKD (210,929 cases), the impacts of CO and SO2 were the highest. |
| 6. Wu et al. [84]. | Short-term | 40,276 CKD-related hospital visits/China | Time-series study | NO2 | NO2 exposure and low temperature were associated with an increased risk of CKD-related hospital visits. |
| 7. Cai et al. [85] | Short-term | 101,919 deaths/China | case-crossover s | PM1, PM2.5, PM10, O3, NO2, SO2, CO | All air pollutants were associated with a percent increase in death from kidney disease. |
| 8. Peng et al. [62]. | Long-term and short-term | China/2699 | Cross-sectional | Ozone (O3) | Long-term association between an increment of 3-year ozone exposure with decrease in eGFR, more pronounced in drinkers compared to non-drinkers in relation to ozone exposure. |
| 9. Chu et al. [86] | Short-term | 1,209,934 cases/USA | case-crossover study | PM2.5, NO2 and O3 | PM2.5 exposure associated with acute kidney failure, glomerular diseases, and acute kidney failure; no associations with O3 exposure. |
| 10. Chen et al. [87] | Short-term | 23,475 GN visits in years 2015–2019 | retrospective | CO, NO2, PM10, PM2.5, SO2, and O3 | The risks for GN visits were positively associated with CO exposure. |
| 11. Ma et al. [88] | Short- and long-term | China/6958 PWHAs (people with HIV/AIDS) | Cross-sectional | PM1, PM2.5, PM10 | Short-term exposure to particulate matter was related to reduced renal function, mainly PM1, PM2.5, and PM10. Long-term exposure to PM1, PM2.5, and PM10 was positively linked with the incidence of CKD. |
| Country/Population | Study Design | Pollutants | Health Effects-Major Findings | |
|---|---|---|---|---|
| 1. Yang et al. [54] | 21,656/Taiwan | Cohort | PM10, PM coarse, PM2.5 | An increase in PM10 and PMcoarse was negatively associated with eGFR and positively associated with the prevalence of CKD; neither outcome was significantly associated with PM2.5. |
| 2. Bowe et al. [47] | 2,010,398/USA | Cohort | PM10, NO2, and CO | Rise in PM10 and CO exposure related to increased risk of eGFR of less than 60 mL/min per 1.73 m2, incident chronic kidney disease, and increased risk of end-stage renal disease. |
| 3. Bowe et al. [46] | 2,482,737 US veterans | cohort | PM2.5 | Increase in PM2.5 concentration was associated with increased risk of eGFR <60 mL/min per 1.73 m2, CKD, eGFR decline ≥ 30%, and ESRD. |
| 4. Kim et al. [89] | 24,407/Korea | cohort | PM10, NO2, SO2, CO | Increases in the annual mean concentrations of PM10 and NO2 were associated with decreases in eGFR levels; no statistically significant association between PM10 and NO2 concentration and the incidence of CKD. |
| 5. Chen et al. [90] | 8,497 adults > 65/Taiwan | Cohort | PM2.5, NO2 | Increments of PM2.5 exposure were associated with a lower eGFR. |
| 6. Bragg-Gresham et al. [91] | 1,164,057 adults ≥ 65/USA | Cross-sectional study | PM2.5 | Increase in PM2.5 concentration was associated with higher risk of CKD. |
| 7. Chan et al. [92]. | 100,629/Taiwan | Cohort | PM2.5 | Rise in PM2.5 levels was associated with a higher risk of developing CKD. |
| 8. Blum et al. [93] | 10,997/USA | cohort | PM2.5 | No significant PM2.5-eGFR association at baseline. Higher annual average PM2.5 exposure was associated with a significantly higher risk of incident CKD. |
| 9. Wang et al. [94] | 3622/China | Cross-sectional | PM10 | Increase in PM10 exposure was significantly associated with the increased prevalence of CKD. |
| 10. Ran et al. [95] | 61,447/Hong Kong | Cohort | PM2.5 | Increase in PM2.5 concentration related to renal failure and mortality among patients with chronic kidney disease. |
| 11. Lin et al. [96] | 161,970/Taiwan | cohort | PM2.5, NO, SO2 | SO2, Nox, and NO exposure related to risk of developing CKD and risk of ESRD. |
| 12. Lin et al. [97] | 6628 adult with CKD/Taiwan | cohort | PM2.5 | PM2.5 exposure related to progression to KFRT (initiation of maintenance hemodialysis, peritoneal dialysis, or kidney transplantation), no evident association between PM2.5 and all-cause mortality. |
| 13. Bo et al. [98]. | 163,197/Taiwan | Cohort | PM2.5 | Decrease in the ambient concentration of PM2.5 was associated with a 25% reduced risk of CKD development. |
| 14.Feng et al. [99] | 820/Belgium | Cross-sectional study | PM2.5, black carbon | In a population with moderate exposure, renal function was unrelated to ultrafine particulate. |
| 15. Li et al. [100] | 47,204/China | cohort | PM2.5 | An increase in PM2.5 was positively associated with CKD prevalence and albuminuria. |
| 16. Li et al. [101] | 80,225/China | Cohort | PM2.5, NO2, CO, O3, SO2 | An increase in CO and SO2 exposure positively associated with CKD. O3 exposure was not associated with CKD. |
| 17. Jung et al. [102]. | 29,602/Korea | Cohort | PM2.5, PM10, NO2, SO2, and CO | The significant effects of PM2.5 and CO on mortality in CKD patients. |
| 18. Paoin et al. [103] | 1839/Thailand | Cohort | PM10, O3, NO2, SO2, CO | PM2.5, NH4+, NO3, OM BC, and SO42 exposures associated with risk of CKD. |
| 19. Xu et al. [104] | 30,396/Sweden | Cohort | PM2.5, PM10, NOx, BC | PM10, NOx, and BC exposure were associated with significantly elevated risk for incident CKD; no significant associations with PM2.5. |
| 20. Wu et al. [105] | 6480/Taiwan | Cohort | PM2.5, NO2 | Increasing PM2.5 and NO2 level related to risk of eGFR deterioration. |
| 21. Lee et al. [49] | 61,097,767/USA | Cohort | PM2.5, NO2 | Annual exposure in PM2.5 and NO2 related to risk of total kidney and urinary system disease. |
| 22. Lin et al. [106] | 6716/Taiwan | cohort | PM2.5, NO2, SO2 | High PM2.5 exposure related to significantly increased risk of CKD. |
| 23. Ghazi et al. [107] | 20,289 without CKD/USA | Cohort | PM2.5 | Annual exposure to PM2.5 related to developing CKD. |
| 24.Wu et al. [108] | 724 in 2020; 758 in 2019/ | Cohort | PM2.5 | In 2020, compared with 2019, reduction in the average PM2.5 concentration, and reduction in cumulative days with PM2.5 concentration >35 μg/m3. From 2019 to 2020, the yearly incidence of eGFR decline ≥5 mL/min/1.73 m2 decreased by 1/3. The proportion of patients who started dialysis decreased by 1/3 in 2020 (p = 0.001). |
| 25. Oh et al. [109] | 15,983/Korea | cross-sectional population-based study | PM2.5, PM10, NO2, and CO | Annual exposure to PM2.5, PM10, NO2, and CO was significantly associated with decreased eGFR. Long-term exposure to PM2.5 and PM10 was associated with an increased risk of CKD. |
| 26. Huh et al. [110] | 134,478 dialysis patients/Korea | Cohort | CO | A significant association between CO exposure and all-cause mortality. |
| 27. Liu et al. [111] | 2082/China | Cohort | PM2.5 and PM10 | PM2.5 and PM10 exposure was associated with an increased risk of CKD. |
| 28. Liu et al. [112] | 90,032/China | Cohort | PM2.5, PM10, NO2, SO2, O3, CO | Combined air pollution associated with risk of CKD. |
| 29. Duan et al. [113] | 13,472,425 without CKD/China | Cohort | PM2.5 | Greater long-term ambient PM2.5 pollution is associated with incident CKD. |
| 30. Yang et al. [114] | 47,086/China | Cross-sectional study | O3 | Rise O3 concentration was associated with risk of CKD prevalence. |
| 31. Guo et al. [115] | 10,942/Taiwan, Hong Kong | Cohort | PM2.5, NO2 and O3 | PM2.5 exposure was associated with a reduction in the yearly increase in eGFR and a greater risk of incident CKD. Increase in NO2 exposure was associated with a higher risk of incident CKD. |
| 32. Luo et al. [116] | 1979 patients with IgAN/China | Cohort | PM2.5 | PM2.5 exposure was associated with increased kidney failure risk (ESRD). |
| 33. Chang et al. [117] | 5301 CKD patients/Taiwan | Cohort | CO, NO, NO2, SO2, O3, PM2.5, and PM10 | Exposure to CO, NO, NO2, SO2, PM2.5, and PM10 associated with a significantly higher risk of renal progression. |
| 34.Wang et al. [118] | 458,968/UK | Cohort | PM2.5, PM10, NO2, and NO | PM2.5, PM10, NO2, and NO exposure are associated with risk for CKD. |
| 35. Hu et al. [119] | 5902/China | Cohort | PM2.5 | PM2.5 was associated with the risks of decline of kidney function. |
| 36. Chen et al. [120] | 34,088/Taiwan | Cohort | PM2.5 | Increase exposure of PM2.5 associated with higher mortality. |
| 37. Wen et al. [64] | 8996/China | Cross-sectional study | PM2.5, BC, NH4+, NO3−, SO42−, OM, O3 | Long-term exposures to BC and OM were associated with eGFR decline, while O3, PM10, NH4+, and NO3− were associated with eGFR. |
| 38. Su et al. [121] | 26,032 adult/Taiwan | Cohort | PM2.5, PM10, CO, NO, NOx, SO2, and O3 | Elevated levels of PM2.5, PM10, O3, and SO2 were associated with a decreased eGFR, whereas higher levels of CO, NO, and NOx were associated with an increased eGFR. |
| 39. Zhang et al. [65] | 2,938,653/China | cross-sectional study | PM2.5 components: black carbon [BC], organic matter [OM], nitrate [NO3−], ammonium [NH4+], sulfate [SO42−] | PM2.5, NH4+, NO3, OM BC, and SO42 exposures associated with risk of CKD. |
| 40. Li et al. [122] | 453,347/UK Biobank | Cohort | PM2.5, PM2.5–10, PM10, NO2, and NOx | Increase in PM2.5, NO2, and NOx associated with an elevated risk of incident ESKD. An increased risk of all-cause mortality was associated with PM2.5 exposure. |
| 41. Li et al. [63] | 367,978/UK Biobank | Cohort | PM2.5 and PM10, nitrogen dioxide (NO2), nitrogen oxides (NOX) | Moderate and high exposure to PM2.5, NO2, and NOX associated with risks of CKD. |
| 42. Zhang et al. [123] | 6024 participants/China | Cohort | O3 | Ozone exposure was negatively associated with the eGFR. |
| 43. Shang et al. [60] | China/1738 patients with T2DM and CKD | Cohort retrospective | O3, PM2.5, PM10, NO2, SO2 and CO | Association of PM2.5 and PM10, and CO and SO2 concentration with ESRD. |
| 44. Zhang et al. [124] | UK/40,513 diabetic patients | Cohort | PM2.5, PM10, PM2.5–10, NO2, and NOX | Multiple air pollutants were positively associated with incident CKD in diabetic patients in the UK. |
| 45. Peng S et al. [125] | China/13,041 | Cohort | PM1, PM1–2.5 PM2.5, PM2.5–10 and PM10 | Increased risk of kidney disease was associated with PM1, PM1–2.5 PM2.5, PM2.5–10, and PM10 exposure. |
| 46. Yang et al. [126] | China | cross-sectional | PM2.5 components | Significant associations between long-term exposure to three PM2.5 components [including black carbon (BC), sulfate (SO42−), and organic matter (OM)] and CKD prevalence. No association between [nitrate (NO3−) or ammonium (NH4+)] with CKD prevalence. |
| 47. Kim et al. [127] | Korea/61,073 | Cohort | O3 | Long-term ambient O3 increases the risk of ESRD and mortality in CKD. |
| 48. Hwang et al. [128] | 164,093/Korea | Cohort | PM10, SO2, NO2, CO, and O3 | Air pollutant exposures including PM10, SO2, NO2, CO, and O3 showed no significant association with incident CKD after adjustments for age, sex, household income, area of residence, and the Charlson comorbidity index. |
| 49. Dai et al. [58] | China/81,137 | Cohort | PM2.5 constituents—black carbon, ammonium, nitrate, sulfate, soil particles, sea salt | PM2.5 constituents had positive correlations with CKD as well as black carbon, ammonium, nitrate, organic matter, sulfate, soil particles, and sea salt. |
| 50. Chen R et al. [129] | China/47,204 | Survey cross-sectional | PM1, PM2.5, PM1–2.5 | Rise in PM1 was related to a higher CKD risk and albuminuria (OR, 1.11; 95% CI, 1.05–1.17), but no significant relationship was found for PM1–2.5. |
| 51. Dillon et al. [52] | USA/7722 | Cross-sectional study | PM2.5, NO2, O3 | Positive associations between PM2.5, O3, and NO2 with CKD; NO2 was inversely associated. |
| 52. Zhao et al. [130] | 992 T2D patients/Taiwan | Cohort | PM2.5, NO2 | Patients exposed to PM2.5 and NO2 were found to have an increased risk of CKD occurrence. |
| 53. Kadelbach et al. [78] | Multicentre—Netherlands, Denmark, Austria, France/289,564 | cohort | NO2, black carbon (BC), O3, PM2.5 | Associations between long-term exposure to air pollution and chronic kidney disease-associated mortality were positive for PM2.5, BC, NO2, and inverse for O3. |
| 54. Nagai et al. [74] | Japan/77,770 | cohort | PM2.5 | Elevated PM2.5 did not represent a significant risk factor for incident CKD in Ibaraki prefecture in Japan. |
| 55. Leonetti et al. [70] | Thailand/analysis included 718,686 CKD-related deaths | Spatial–temporal analysis | PM2.5 (black carbon, organic carbon, dust, sulfate, and sea salt) | Each 1 µg/m3 increase in PM2.5, black carbon, dust, sulfate, and organic carbon was significantly associated with increased CKD. |
| 56. Yi et al. [70] | Korea/1394 patients with glomerulonephritis | retrospective cohort | PM10, PM2.5, CO, and NO2 | Significant associations between elevated levels of PM10, PM2.5, CO, and NO2 with the progression of kidney disease (GFR < 60), as well as between PM10, PM2.5, and CO with lower eGFR. |
| 57. Kilbo Edlund et al. [131] | 30,154/Sweden | cross-sectional analysis | PM2.5, PM10, NO | PM2.5 exposure was associated with 1.3% (95% CI 0.6, 2.0) higher eGFR per 2.03 µg/m3 (interquartile range, IQR). PM2.5 exposure was also associated with elevated serum matrix metalloproteinase 2 (MMP-2) concentration; increased filtration is an early sign of renal injury and may be related to the relatively healthy population at comparatively low exposure levels. Furthermore, PM2.5 exposure was associated with higher serum MMP-2, an early indicator of renal and cardiovascular pathology. |
| 58.Chin et al. [132] | 992 T2D patients/Taiwan | Cohort | PM2.5, NO2 | Patients exposed to PM2.5 and NO2 were found to have an increased risk of CKD occurrence. |
| Short/Long-Term | Country/Population | Study Design | Pollutants | Health Effects | |
|---|---|---|---|---|---|
| 1. Lee et al. [83] | Short-term | 902,043 cases/Korea | Time-series study | PM10, SO2, CO, O3 | For all kidney and urinary disease, excess ER visits attributable to air pollution existed for all pollutants studied. For AKI, highest impact on excess ER visits from O3, while for CKD the impacts of CO and SO2 were the highest. |
| 2. He et al. [79] | Short-term | 11,293/China | Case-crossover study | PM2.5, PM10, CO, NO2, SO2, O3 | NO2 is associated with the risk of hospital-associated AKI. |
| 3. Lee et al. [137] | Long-term | 61,300,754/USA | cohort | PM2.5, NO2, and O3 | Exposure to PM2.5, NO2, and O3 was associated with increased risk for first hospital admission for AKI. |
| 4. Lopez -Bueno et al. [140] | Short-term | Madrid/Spain | retrospective study | PM10, PM2.5, NO2 and O3 | Extreme heat exacerbates daily emergency hospital admissions due to kidney disease. |
| 5. Min et al. [139] | Short-term | 41,379 AKI-related deaths in 136 locations in 6 countries 1987–2018 | Case time-series | PM2.5, O3, NO2 | AKI-related deaths related to PM2.5, warm-season O3, and NO2. |
| 6. Liu et al. [141] | Long-term | 414,885 UK Biobank (UKB) participants | Cohort | PM2.5, PM2.5–10, PM10, NO2, NOx | Higher risks of AKI for each 5 microgram per cubic meter increase in PM2.5 and PM10, each 10 microgram per cubic meter increase in NO2 and NOx, respectively. |
| 7. Min et al. [138] | Short-term | South Korea/160,390 incident AKI cases | Spatial–temporal case-crossover | PM2.5, O3 | Short-term exposure to PM2.5 and O3 was associated with ED visits due to AKI. Incident Aki was associated with conjunction with ischemic heart disease, cerebrovascular disease, gastrointestinal bleeding, and pneumonia. For O3, relevance of AKI with ischemic heart disease. |
| 8. Xiao et al. [142] | Short- and long term | 45,249 hospitalized patients/China | case-crossover | CO, PM2.5, PM2.5–10 | CO, PM2.5, and PM2.5–10 exposure related to significant increase in kidney failure hospitalization, in particular in cold seasons. |
Disclaimer/Publisher’s Note: The statements, opinions and data contained in all publications are solely those of the individual author(s) and contributor(s) and not of MDPI and/or the editor(s). MDPI and/or the editor(s) disclaim responsibility for any injury to people or property resulting from any ideas, methods, instructions or products referred to in the content. |
© 2025 by the authors. Licensee MDPI, Basel, Switzerland. This article is an open access article distributed under the terms and conditions of the Creative Commons Attribution (CC BY) license (https://creativecommons.org/licenses/by/4.0/).
Share and Cite
Małyszko, S.J.; Gryko, A.; Małyszko, J.; Jakubowska, Z.; Musiałowska, D.; Fabiańska, A.; Kuźma, Ł. Air Pollution, Kidney Injury, and Green Nephrology—Thinking About Its Association and Causation. J. Clin. Med. 2025, 14, 7278. https://doi.org/10.3390/jcm14207278
Małyszko SJ, Gryko A, Małyszko J, Jakubowska Z, Musiałowska D, Fabiańska A, Kuźma Ł. Air Pollution, Kidney Injury, and Green Nephrology—Thinking About Its Association and Causation. Journal of Clinical Medicine. 2025; 14(20):7278. https://doi.org/10.3390/jcm14207278
Chicago/Turabian StyleMałyszko, Sławomir Jerzy, Adam Gryko, Jolanta Małyszko, Zuzanna Jakubowska, Dominika Musiałowska, Anna Fabiańska, and Łukasz Kuźma. 2025. "Air Pollution, Kidney Injury, and Green Nephrology—Thinking About Its Association and Causation" Journal of Clinical Medicine 14, no. 20: 7278. https://doi.org/10.3390/jcm14207278
APA StyleMałyszko, S. J., Gryko, A., Małyszko, J., Jakubowska, Z., Musiałowska, D., Fabiańska, A., & Kuźma, Ł. (2025). Air Pollution, Kidney Injury, and Green Nephrology—Thinking About Its Association and Causation. Journal of Clinical Medicine, 14(20), 7278. https://doi.org/10.3390/jcm14207278

