Sign in to use this feature.

Years

Between: -

Subjects

remove_circle_outline
remove_circle_outline
remove_circle_outline
remove_circle_outline
remove_circle_outline
remove_circle_outline
remove_circle_outline
remove_circle_outline
remove_circle_outline

Journals

remove_circle_outline
remove_circle_outline
remove_circle_outline
remove_circle_outline
remove_circle_outline
remove_circle_outline
remove_circle_outline
remove_circle_outline
remove_circle_outline

Article Types

Countries / Regions

remove_circle_outline
remove_circle_outline
remove_circle_outline
remove_circle_outline
remove_circle_outline
remove_circle_outline

Search Results (1,456)

Search Parameters:
Keywords = carbon-nitrogen cycle

Order results
Result details
Results per page
Select all
Export citation of selected articles as:
19 pages, 6293 KB  
Article
Biogeography of Cryoconite Bacterial Communities Across Continents
by Qianqian Ge, Zhiyuan Chen, Yeteng Xu, Wei Zhang, Guangxiu Liu, Tuo Chen and Binglin Zhang
Microorganisms 2026, 14(1), 162; https://doi.org/10.3390/microorganisms14010162 (registering DOI) - 11 Jan 2026
Abstract
The geographic distribution patterns of microorganisms and their underlying mechanisms are central topics in microbiology, crucial for understanding ecosystem functioning and predicting responses to global change. Cryoconite absorbs solar radiation to form cryoconite holes, and because it lies within these relatively deep holes, [...] Read more.
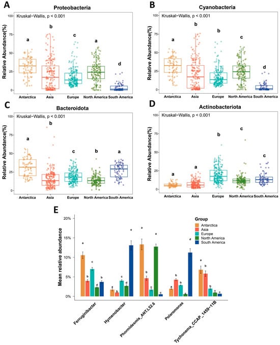
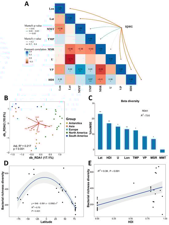
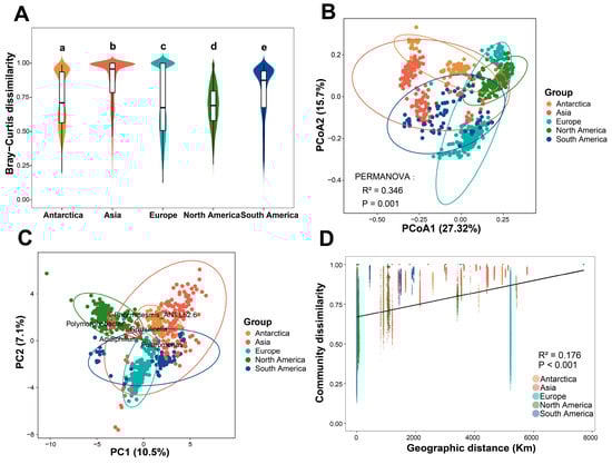
The geographic distribution patterns of microorganisms and their underlying mechanisms are central topics in microbiology, crucial for understanding ecosystem functioning and predicting responses to global change. Cryoconite absorbs solar radiation to form cryoconite holes, and because it lies within these relatively deep holes, it faces limited interference from surrounding ecosystems, often being seen as a fairly enclosed environment. Moreover, it plays a dominant role in the biogeochemical cycling of key elements such as carbon and nitrogen, making it an ideal model for studying large-scale microbial biogeography. In this study, we analyzed bacterial communities in cryoconite across a transcontinental scale of glaciers to elucidate their biogeographical distribution and community assembly processes. The cryoconite bacterial communities were predominantly composed of Proteobacteria, Cyanobacteria, Bacteroidota, and Actinobacteriota, with significant differences in species composition across geographical locations. Bacterial diversity was jointly driven by geographical and anthropogenic factors: species richness exhibited a hump-shaped relationship with latitude and was significantly positively correlated with the Human Development Index (HDI). The significant positive correlation may stem from nutrient input and microbial dispersal driven by high-HDI regions’ industrial, agricultural, and human activities. Beta diversity demonstrated a distance-decay pattern along spatial gradients such as latitude and geographical distance. Analysis of community assembly mechanisms revealed that stochastic processes predominated across continents, with a notable scale dependence: as the spatial scale increased, the role of deterministic processes (heterogeneous selection) decreased, while stochastic processes (dispersal limitation) strengthened and became the dominant force. By integrating geographical, climatic, and anthropogenic factors into a unified framework, this study enhances the understanding of the spatial-scale-driven mechanisms shaping cryoconite bacterial biogeography and emphasizes the need to prioritize anthropogenic influences to predict the trajectory of cryosphere ecosystem evolution under global change. Full article
(This article belongs to the Special Issue Polar Microbiome Facing Climate Change)
Show Figures

Figure 1

21 pages, 2363 KB  
Article
Linking Soil Carbon Fractions to Tea Antioxidant and Quality: Impact of Biochar and Biogas Slurry Applications
by Shaohua Wang, Bingqin Fang, Kai Jiang, Meng Mi, Zewen Jin, Ming Hung Wong, Shengdao Shan and Lifeng Ping
Agronomy 2026, 16(2), 144; https://doi.org/10.3390/agronomy16020144 - 6 Jan 2026
Viewed by 106
Abstract
The effects of soil organic carbon fractions and tea enzyme activities on the antioxidant quality of tea leaves were determined. The experiment set up single biogas slurry application and co-application of biochar and biogas slurry (50%, 100%, 150%, 200% slurry substitution for nitrogen [...] Read more.
The effects of soil organic carbon fractions and tea enzyme activities on the antioxidant quality of tea leaves were determined. The experiment set up single biogas slurry application and co-application of biochar and biogas slurry (50%, 100%, 150%, 200% slurry substitution for nitrogen fertilizer, 350 °C pig manure biochar at 1% and 2% application rates and 500 °C rice straw biochar at 1% and 2% application rates). The results showed that, compared with the control (CK), the combined application of biochar and biogas slurry had a synergistic effect, with the most significant effect observed when 350 °C pig manure was combined with biogas slurry at a ratio of 2%. This treatment resulted in peak levels of readily oxidizable organic carbon (ROC) and dissolved organic carbon (DOC) in the soil, significantly increasing by 8.43 g/kg and 0.23 mg/kg, respectively, compared to the CK, and significantly enhancing the activity of key carbon cycle enzymes such as β-glucosidase (S-β-GC). These improvements in soil biochemical properties directly translated into improved tea quality: the tea leaves treated under this treatment had the highest content of tea polyphenols and amino acids, and the ABTS and DPPH free radical scavenging rates increased by 3.25% and 5.97%, respectively, compared to the CK, while the malondialdehyde (MDA) content was the lowest. Mantel test and multivariate regression analysis further confirmed that particulate organic carbon (POC) and dissolved organic carbon (DOC) were the main carbon components driving the accumulation of tea polyphenols, while catalase (CAT) and other enzymes were key co-regulatory enzymes. The optimal application ratio of biochar and biogas slurry not only improved tea leaf quality but also resulted in increased SOC content within the study period, providing preliminary evidence for promoting SOC accumulation in the short term. Full article
Show Figures

Figure 1

24 pages, 2289 KB  
Article
Inhibition by Nitrogen Addition of Moss-Mediated CH4 Uptake and CO2 Emission Under a Well-Drained Temperate Forest, Northeastern China
by Xingkai Xu, Jin Yue, Weiguo Cheng, Yuhua Kong, Shuirong Tang, Dmitriy Khoroshaev and Vladimir Shanin
Plants 2026, 15(1), 166; https://doi.org/10.3390/plants15010166 - 5 Jan 2026
Viewed by 231
Abstract
Nitrogen (N) deposition poses a multi-pronged threat to the carbon (C)-regulating services of moss understories. For forest C-cycle modeling under increasing N deposition, failure to mechanistically incorporate the moss-mediated processes risks severely overestimating the C sink potential of global forests. To explore whether [...] Read more.
Nitrogen (N) deposition poses a multi-pronged threat to the carbon (C)-regulating services of moss understories. For forest C-cycle modeling under increasing N deposition, failure to mechanistically incorporate the moss-mediated processes risks severely overestimating the C sink potential of global forests. To explore whether and how N input affects the moss-mediated CH4 and carbon dioxide (CO2) fluxes, a five-year field measurement was performed in the N manipulation experimental plots treated with 22.5 and 45 kg N ha−1 yr−1 as ammonium chloride for nine years under a well-drained temperate forest in northeastern China. In the presence of mosses, the average annual CH4 uptake and CO2 emission in all N-treated plots ranged from 0.96 to 1.48 kg C-CH4 ha−1 yr−1 and from 4.04 to 4.41 Mg C-CO2 ha−1 yr−1, respectively, with a minimum in the high-N-treated plots, which were smaller than those in the control (1.29–1.83 kg C-CH4 ha−1 yr−1 and 4.82–6.51 Mg C-CO2 ha−1 yr−1). However, no significant differences in annual cumulative CO2 and CH4 fluxes across all treatments occurred without moss cover. Based on the differences in C fluxes with and without mosses, the average annual moss-mediated CH4 uptake and CO2 emission in the control were 0.77 kg C-CH4 ha−1 yr−1 and 2.40 Mg C-CO2 ha−1 yr−1, respectively, which were larger than those in the two N treatments. The N effects on annual moss-mediated C fluxes varied with annual meteorological conditions. Soil pH, available N and C contents, and microbial activity inferred from δ13C shifts in respired CO2 were identified as the main driving factors controlling the moss-mediated CH4 and CO2 fluxes. The results highlighted that this inhibitory effect of increasing N deposition on moss-mediated C fluxes in the context of climate change should be reasonably taken into account in model studies to accurately predict C fluxes under well-drained forest ecosystems. Full article
(This article belongs to the Section Plant–Soil Interactions)
Show Figures

Graphical abstract

15 pages, 2274 KB  
Article
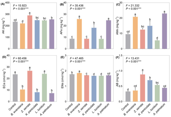
Coupled Effects of Tree Species and Understory Morel on Modulating Soil Microbial Communities and Nutrient Dynamics
by Xia Yuan, Haiyan Qin, Yun Wang, Shuwen Wu, Zeyu Zhang, Muxin Fan, Li Li, Liuqian Tian and Yiwen Fu
Microorganisms 2026, 14(1), 99; https://doi.org/10.3390/microorganisms14010099 - 2 Jan 2026
Viewed by 164
Abstract
Morel mushrooms (Morchella spp.) are highly prized for their culinary and economic value. Understory cultivation, leveraging the symbiotic relationship between morels and trees, has gained increasing popularity. However, the effects of this practice on belowground microbial communities and nutrient dynamics remain poorly [...] Read more.
Morel mushrooms (Morchella spp.) are highly prized for their culinary and economic value. Understory cultivation, leveraging the symbiotic relationship between morels and trees, has gained increasing popularity. However, the effects of this practice on belowground microbial communities and nutrient dynamics remain poorly understood. In this study, we examined how understory cultivation of morels (Morchella sextelata) under five different tree species affects soil bacterial and fungal communities, as well as nutrient availability and mineral element content. The results revealed that soil physicochemical properties responded variably to morel cultivation under different tree species. Notably, understory morel cultivation reduced soil NO3-N by 38–67% across tree species, whereas NH4+-N remained stable, reflecting the distinct nutrient preference of Morchella and associated trees, and suggesting targeted nitrate fertilization could mitigate nitrogen limitations. Understory cultivation significantly increased soil mineral elements, with Zelkova serrata (Z. serrata) showing the highest concentrations, elevating available potassium (AK), calcium (ECa), manganese (AMn) and boron (AB) by approximately 20%, 13%, 30%, and 168%, highlighting its potential for soil quality improvement. Microbial community composition was also significantly altered, with fungal communities exhibiting more pronounced shifts than bacterial communities, likely due to their closer ecological associations with morels. Importantly, Z. serrata markedly promoted microbial-mediated soil carbon and nitrogen accumulation, driven by mineral binding, root secretions and soil pH value. These findings enhance understanding of belowground effects of morel understory cultivation, revealing that select tree species like Z. serrata can improve soil quality and nutrient cycling, while targeted nitrate fertilization supports sustaining morel cultivation systems. Full article
(This article belongs to the Special Issue State-of-the-Art Environmental Microbiology in China 2025)
Show Figures

Figure 1

15 pages, 3917 KB  
Article
Cultivation Management Reshapes Soil Profile Configuration and Organic Carbon Sequestration: Evidence from a 45-Year Field Study
by Si-Yu Cui, Zhong-Xiu Sun, Si-Yi Duan, Wei-Wen Qiu and Ying-Ying Jiang
Agronomy 2026, 16(1), 110; https://doi.org/10.3390/agronomy16010110 - 1 Jan 2026
Viewed by 217
Abstract
Long-term human cultivation activities are the key factors of the vertical distribution and storage dynamics of soil organic carbon (SOC) in cropland. Based on a 45-year long-term field experiment, this study systematically compared SOC dynamics and carbon storage characteristics in soil profiles (0–200 [...] Read more.
Long-term human cultivation activities are the key factors of the vertical distribution and storage dynamics of soil organic carbon (SOC) in cropland. Based on a 45-year long-term field experiment, this study systematically compared SOC dynamics and carbon storage characteristics in soil profiles (0–200 cm) between cultivated land and adjacent natural forest. The findings reveal the hierarchical regulatory effects of tillage management on the soil carbon pool. The results show that: (1) Under both land use types, SOC content decreased exponentially with depth, but values in cultivated soils were 0.35–1.54% lower than in forest soils at each layer. SOC content in surface soil (0–78 cm) was significantly higher than in the subsoil (78–158 cm) and substratum layers (158–200 cm) (p < 0.01). At equivalent depths, SOC in cultivated land was significantly lower than in forest land (p < 0.01). Over 45 years, the SOC accumulation rate in the surface soil of cropland (0.07 g·kg−1·yr−1) was only half that of forest land (0.14 g·kg−1·yr−1). (2) The controls of soil physicochemical properties on SOC differed with land use: in forest soils, SOC correlated positively with clay content (r = 0.63, p < 0.01), whereas in cultivated soils, SOC was primarily regulated by total nitrogen (r = 0.94, p < 0.01) and sand content (r = 0.60, p < 0.01) and negatively correlated with bulk density (r = −0.55, p < 0.01) and pH value (r = −0.45, p < 0.05). (3) Long-term tillage significantly reshaped soil profile structure, thickening the plough layer from 20 cm to 78 cm. Surface carbon storage reached 20.76 t·ha−2, an increase of 11.13 t·ha−2 compared with forest soil (p < 0.01). However, storage decreased by 4.99 t·ha−2 and 7.60 t·ha−2 in the subsoil and substratum layers, respectively (p < 0.01). The SOC storage increment rate was 50.95 t·ha−2·yr−1 higher than that of forest soil in the surface layer but 46.81 t·ha−2·yr−1 and 11.12 t·ha−2·yr−1 lower in deeper layers. These results confirm that cultivation alters soil structure and material cycling, enhancing carbon enrichment in surface soils while accelerating depletion of deeper carbon pools. This provides new insights into the vertical differentiation mechanisms of SOC under long-term agricultural management. Full article
(This article belongs to the Special Issue Soil Evolution, Management, and Sustainable Utilization)
Show Figures

Figure 1

18 pages, 17187 KB  
Review
Ecological and Economic Synergies of Acacia melanoxylon and Eucalyptus Mixed Plantations: A Combined Bibliometric and Narrative Review
by Haoyu Gui, Xiaojie Sun, Hong Wei and Lichao Wu
Forests 2026, 17(1), 65; https://doi.org/10.3390/f17010065 - 31 Dec 2025
Viewed by 344
Abstract
Acacia melanoxylon R.Br. demonstrates strong biological nitrogen–fixation capacity and favourable economic returns, making it a promising candidate for the development of subtropical forestry in South Asia. It is a fast–growing leguminous tree species widely promoted for cultivation in China, and it is also [...] Read more.
Acacia melanoxylon R.Br. demonstrates strong biological nitrogen–fixation capacity and favourable economic returns, making it a promising candidate for the development of subtropical forestry in South Asia. It is a fast–growing leguminous tree species widely promoted for cultivation in China, and it is also one of the ideal tree species for improving soil fertility in forest lands. What are the synergistic mechanisms between A. melanoxylon-Eucalyptus stands and pure Eucalyptus spp.? Current theories regarding A. melanoxylonEucalyptus systems remain relatively fragmented due to the lack of effective silvicultural measures, resistance studies, and comprehensive ecological–economic benefit evaluations. The absence of an integrated analytical framework for holistic research on A. melanoxylonEucalyptus systems makes it difficult to summarise and comprehensively analyse their growth and development, thereby limiting the optimisation and widespread application of their models. This study employed CiteSpace bibliometric analysis and qualitative methods to explore ideal tree species combination patterns, elucidate their intrinsic eco–economic synergistic mechanisms, and reasonably reveal their collaborative potential. This study systematically reviewed silvicultural management, stress physiology, ecological security, and economic policy using the Chinese and English literature published from 2010 to 2025. The narrative synthesis results indicated that strip intercropping (7:3) is widely documented as an effective model for creating vertical niche complementarity, whereby canopy light and thermal utilisation by A. melanoxylon species improve subsoil nutrient cycling by enhancing stand structure. A conceptual full–cycle economic assessment framework was proposed to measure carbon sequestration and timber premiums. Correspondingly, this conversion of implicit ecological services into explicit market values acted as a critical tool for decision–making in assessing benefit. A three–dimensional “cultivation strategy–physiological ecology–value assessment” assessment framework was established. This framework demonstrated how to move from wanting to maximise the output of an individual component to maximising the value of the whole system. It theorised and provided guidance on resolving the complementary conflict between “ecology–economy” in the management of sustainable multifunctional plantations. Full article
(This article belongs to the Special Issue Integrative Forest Governance, Policy, and Economics)
Show Figures

Figure 1

14 pages, 4219 KB  
Article
In Situ Metal Sulfide-Modified N/S-Doped Carbon for High-Performance Oxygen Reduction
by Mingyuan Zhang, Jinru Wang, Caihan Zhu, Yuning Zhang, Dewei Li and Shuozhen Hu
Int. J. Mol. Sci. 2026, 27(1), 434; https://doi.org/10.3390/ijms27010434 - 31 Dec 2025
Viewed by 193
Abstract
Developing efficient and durable oxygen reduction reaction (ORR) catalysts is crucial for advancing fuel cell technology and sustainable energy conversion. In this study, a scalable strategy was employed to synthesize ZIF-derived nitrogen-sulfur co-doped carbon nanosheets embedded with in situ generated ZnS and Co [...] Read more.
Developing efficient and durable oxygen reduction reaction (ORR) catalysts is crucial for advancing fuel cell technology and sustainable energy conversion. In this study, a scalable strategy was employed to synthesize ZIF-derived nitrogen-sulfur co-doped carbon nanosheets embedded with in situ generated ZnS and Co9S8 nanoparticles. The synergistic effect of heteroatom doping and metal sulfide modification effectively modulated the electronic structure, optimized charge transfer pathways, and enhanced structural stability. The optimized catalyst exhibited a half-wave potential of 0.83 V vs. RHE, close to that of commercial 20 wt% Pt/C (0.85 V), excellent 4e ORR selectivity, and exceptional stability, with only a ~15 mV degradation after 10,000 cycles. These results demonstrate that the combination of nitrogen sulfur co-doping and in situ metal sulfide addition pro-vides an effective approach for designing highly active and durable non-precious metal catalysts for the ORR. This synthetic concept provides practical guidance for the scalable preparation of multifunctional nanomaterial-based catalysts for electrochemical energy applications. Full article
(This article belongs to the Special Issue Molecular Insight into Catalysis of Nanomaterials)
Show Figures

Figure 1

15 pages, 2494 KB  
Article
The Effects of Short-Term Warming on Plant Diversity and Ecosystem Multifunctionality in Alpine Grasslands
by Jianghao Cheng, Junxi Wu, Zekai Kong, Mingxue Xiang, Yanjie Zhang, Zhaoqi Wang, Fangfang Shi, Junye Wu, Xuhui Ding and Chunli Li
Diversity 2026, 18(1), 23; https://doi.org/10.3390/d18010023 - 30 Dec 2025
Viewed by 210
Abstract
Climate warming is one of the most pressing global changes, with profound consequences for biodiversity, ecosystem functioning, and the provision of ecosystem services. Although warming is expected to alter soil nutrient cycling and plant community structure, the mechanisms through which it reshapes ecosystem [...] Read more.
Climate warming is one of the most pressing global changes, with profound consequences for biodiversity, ecosystem functioning, and the provision of ecosystem services. Although warming is expected to alter soil nutrient cycling and plant community structure, the mechanisms through which it reshapes ecosystem multifunctionality (EMF) remain insufficiently understood. Here, we conducted a 3-year field warming experiment in an alpine grassland to assess how warming influences plant diversity, soil nutrients, and their joint effects on EMF. We found that plant α-diversity declined in both control and warming groups in 2021 and partially recovered by 2023, though recovery was weaker under warming. In contrast, β-diversity (turnover) showed a continuous increasing trend under warming across years, although differences from the control were not statistically significant. EMF, evaluated with single- and multi-threshold approaches, exhibited a consistent decline, with warming accelerating this reduction and producing more complex bimodal fluctuations within intermediate threshold ranges (55–75% and 80–90%). Warming also restructured the functional drivers of EMF: soil organic carbon (SOC) and available nitrogen (AN) emerged as dominant regulators, whereas the contributions of total nitrogen and turnover weakened. Collectively, these findings demonstrate that warming not only alters biodiversity patterns and ecosystem functions but also reshapes the soil–plant–function feedbacks that sustain EMF. By identifying SOC and AN as critical mediators, this study highlights a mechanistic pathway through which climate warming may undermine ecosystem resilience and long-term sustainability, providing insights essential for predicting terrestrial ecosystem responses under future climate scenarios. Full article
(This article belongs to the Section Plant Diversity)
Show Figures

Figure 1

16 pages, 2448 KB  
Article
Synergistic Biochar–NBPT–DCD Coating Modulates Nitrogen Dynamics, Mitigates Leaching, and Enhances Yield and Quality of Choy Sum in Sustainable Vegetable Production
by Lixin Lin, Yang Tang, Huang Li, Haili Lv, Bangyu Huang, Haibin Chen and Jianjun Du
Sustainability 2026, 18(1), 383; https://doi.org/10.3390/su18010383 - 30 Dec 2025
Viewed by 252
Abstract
Conventional urea nitrogen (N) fertilizers are characterized by low use efficiency, resulting in substantial economic losses and environmental degradation. To address this issue, we developed a novel carbon-based stabilized coated urea by incorporating biochar, the urease inhibitor NBPT, and the nitrification inhibitor DCD [...] Read more.
Conventional urea nitrogen (N) fertilizers are characterized by low use efficiency, resulting in substantial economic losses and environmental degradation. To address this issue, we developed a novel carbon-based stabilized coated urea by incorporating biochar, the urease inhibitor NBPT, and the nitrification inhibitor DCD through a low-energy in situ coating process. This study evaluated the effects of this fertilizer on N transformation and loss via soil column leaching and ammonia volatilization experiments, as well as its impact on choy sum (Brassica chinensis L.) yield, N use efficiency (NUE), and product quality under field conditions. Results indicated that coatings containing both NBPT and DCD (specifically, formulations with 0.5%NBPT + 1.0%DCD, and 1.0%NBPT + 1.5%DCD) significantly reduced cumulative ammonium-N leaching by 41.5–53.8% and nitrate-N leaching by 45.3–59.4% compared to conventional urea. All coated treatments suppressed ammonia volatilization by over 10%, with the highest inhibition (26.92%) observed in the treatment with 1.0%NBPT + 1.5%DCD. The synergistic coating also modulated key soil enzyme activities involved in N cycling. Field trials demonstrated that the formulations with 0.5%NBPT + 1.0%DCD and 0.5%NBPT + 1.5%DCD increased choy sum yield by 56.1% and 58.1%, respectively, while significantly improving NUE and agronomic efficiency. Moreover, these treatments enhanced vegetable quality by reducing nitrate content and increasing vitamin C and soluble sugar concentrations. In conclusion, this carbon-based stabilized coated urea, which integrates biochar with NBPT and DCD, represents a promising strategy for minimizing N losses, improving NUE, and advancing sustainable vegetable production. Full article
(This article belongs to the Section Sustainable Agriculture)
Show Figures

Figure 1

25 pages, 7572 KB  
Article
Streambed Microbial Activity and Its Spatial Distribution in Two Intermittent Stream Networks
by Andrielle L. Kemajou Tchamba, Charles T. Bond, Brett A. Nave, Claire Utzman, Jerald Ibal, Delaney M. Peterson, C. Nathan Jones, Carla L. Atkinson, Erin C. Seybold, Robert J. Ramos, Amy J. Burgin, Lydia H. Zeglin, Yaqi You, Ken Aho, Kevin A. Kuehn and Colin R. Jackson
Microorganisms 2026, 14(1), 71; https://doi.org/10.3390/microorganisms14010071 - 29 Dec 2025
Viewed by 232
Abstract
Headwater streams comprise almost 90% of global river networks, and their microorganisms play critical roles in organic matter decomposition and nutrient cycling. These functions, however, are affected by recurrent drying and rewetting. This study examined spatial variation in microbial enzyme activity tied to [...] Read more.
Headwater streams comprise almost 90% of global river networks, and their microorganisms play critical roles in organic matter decomposition and nutrient cycling. These functions, however, are affected by recurrent drying and rewetting. This study examined spatial variation in microbial enzyme activity tied to organic carbon degradation (β-glucosidase, phenol oxidase, and peroxidase) and nitrogen (N-acetylglucosaminidase) and phosphorus (phosphatase) mineralization in water, epilithic biofilm, leaf litter, and sediment in two intermittent streams: Gibson Jack Creek (Idaho, USA) and Pendergrass Creek (Alabama, USA), representing different climactic and physiographic settings. Microbial activity was greater in Gibson Jack Creek, where the activity of leaf litter enzymes varied along the stream network, and there were strong correlations in microbial activity between different stream habitats. Microbial activity in Pendergrass Creek showed primarily within-habitat associations. Activity in water, sediment, and biofilm showed broader spatial heterogeneity in both stream networks. Ratios of microbial activity (enzyme stoichiometry) suggested that microbial communities in both systems were primarily limited by carbon and phosphorus, although there was more spatial variation in nitrogen limitation, particularly in water and sediment at Pendergrass Creek and in biofilm at Gibson Jack Creek. These findings underscore the spatial heterogeneity and environmental sensitivity of microbial processes in intermittent streams. Full article
(This article belongs to the Section Environmental Microbiology)
Show Figures

Figure 1

19 pages, 11752 KB  
Article
Organic Fertilizer Effects on Ecosystem Multifunctionality and Trade-Offs in Alpine Mine Reclamation
by Lili Ma, Fuzhen Jiang, Zhengpeng Li, Kaibin Qi and Yushou Ma
Land 2026, 15(1), 58; https://doi.org/10.3390/land15010058 - 29 Dec 2025
Viewed by 200
Abstract
Reclamation measures are essential tools for enhancing ecosystem functions and promoting ecological sustainability. This study focused on the Jiangnan mining area within the Muli coalfield in Qinghai Province, China. Four organic fertilizer reclamation treatments were established, namely, unfertilized control (CK, 0), low fertilizer [...] Read more.
Reclamation measures are essential tools for enhancing ecosystem functions and promoting ecological sustainability. This study focused on the Jiangnan mining area within the Muli coalfield in Qinghai Province, China. Four organic fertilizer reclamation treatments were established, namely, unfertilized control (CK, 0), low fertilizer (LF, consisting of sheep manure at 165 m3/ha and commercial organic fertilizer at 7.5 t/ha), medium fertilizer (MF, using 330 m3/ha of sheep manure and 15.0 t/ha of commercial organic fertilizer), and high fertilizer (HF, using 495 m3/ha of sheep manure and 22.5 t/ha of commercial organic fertilizer), with a natural meadow near the experimental site selected as a reference for evaluation. Through a field vegetation survey and indoor analysis, the primary productivity, water conservation, carbon cycle, nitrogen cycle, and phosphorus cycle of five ecosystem functions and ecosystem multifunctionality (EMF) were quantified, and the trade-off relationships among ecosystem functions were analyzed. The findings indicate the following: (1) Compared to the unfertilized control, organic fertilizer reclamation significantly enhanced all individual ecosystem functions and EMF, with the EMF value under the high-fertilizer treatment (EMF = 0.69) even exceeding that of the natural grassland (EMF = 0.60). (2) This intervention altered the original trade-off patterns (ERMSD = 0.03), intensifying trade-offs among multiple ecological functions (ERMSD = 0.09), whereas natural grassland exhibited the strongest trade-off intensity (ERMSD = 0.26). In summary, while organic fertilizer reclamation effectively enhances the multifunctionality of alpine mining ecosystems, it also amplifies trade-off effects among ecological functions to varying degrees. Therefore, future long-term positioning observations are required to evaluate the ecological stability and sustainability of this restoration technology under extreme climatic conditions and to further explore reasonable grazing and mowing management plans in order to coordinate multiple ecological functions, thereby promoting the development of the reclamation ecosystem in alpine mining areas toward coordination and health. Full article
(This article belongs to the Section Land Use, Impact Assessment and Sustainability)
Show Figures

Figure 1

33 pages, 1685 KB  
Systematic Review
Do Soil Microbes Drive the Trade-Off Between C Sequestration and Non-CO2 GHG Emissions in EU Agricultural Soils? A Systematic Review
by Arianna Latini, Luciana Di Gregorio, Elena Valkama, Manuela Costanzo, Peter Maenhout, Marjetka Suhadolc, Francesco Vitali, Stefano Mocali, Alessandra Lagomarsino and Annamaria Bevivino
Sustainability 2026, 18(1), 319; https://doi.org/10.3390/su18010319 - 29 Dec 2025
Viewed by 372
Abstract
The role of soil microbial communities in soil organic matter (OM) decomposition, transformation, and the global nitrogen (N) and carbon (C) cycles has been widely investigated. However, a comprehensive understanding of how specific agricultural practices and OM inputs shape microbial-driven processes across different [...] Read more.
The role of soil microbial communities in soil organic matter (OM) decomposition, transformation, and the global nitrogen (N) and carbon (C) cycles has been widely investigated. However, a comprehensive understanding of how specific agricultural practices and OM inputs shape microbial-driven processes across different European pedoclimatic conditions is still lacking, particularly regarding their effectiveness in mitigating greenhouse gas (GHG) emissions. This systematic review synthesizes current knowledge on the biotic mechanisms underlying soil C sequestration and GHG reduction, emphasizing key microbial processes influenced by land management practices. A rigorous selection was applied, resulting in 16 eligible articles that addressed the targeted outcomes: soil microorganism biodiversity, including microbiome composition and other common Biodiversity Indexes, C sequestration and non-CO2 GHG emissions (namely N2O and CH4 emissions), and N leaching. The review highlights that, despite some variations across studies, the application of OM enhances soil microbial biomass (MB) and activity, boosts soil organic carbon (SOC), and potentially reduces emissions. Notably, plant richness and diversity emerged as critical factors in reducing N2O emissions and promoting carbon storage. However, the lack of methodological standardization across studies hinders meaningful comparison of outcomes—a key challenge identified in this review. The analysis reveals that studies examining the simultaneous effects of agricultural management practices and OM inputs on soil microorganisms, non-CO2 GHG emissions, and SOC are scarce. Standardized studies across Europe’s diverse pedoclimatic regions would be valuable for assessing the benefits of OM inputs in agricultural soils. This would enable the identification of region-specific solutions that enhance soil health, prevent degradation, and support sustainable and productive farming systems. Full article
(This article belongs to the Special Issue Soil Fertility and Plant Nutrition for Sustainable Cropping Systems)
Show Figures

Graphical abstract

16 pages, 2145 KB  
Article
Cellulolytic Microbial Inoculation Enhances Sheep Manure Composting by Improving Nutrient Retention and Reshaping Microbial Community Structure
by Ze Zhou, Yincui Zhang, Changning Li, Xiaohong Chai, Shanmu He, Yang Lei and Weigang Fu
Agronomy 2026, 16(1), 79; https://doi.org/10.3390/agronomy16010079 - 26 Dec 2025
Viewed by 328
Abstract
Livestock manure is a major source of environmental pollution and greenhouse gas emissions if improperly managed. Aerobic composting represents a sustainable approach to manure recycling that can stabilize organic matter, mitigate carbon loss, and recover nutrients for agricultural use. In this study, sheep [...] Read more.
Livestock manure is a major source of environmental pollution and greenhouse gas emissions if improperly managed. Aerobic composting represents a sustainable approach to manure recycling that can stabilize organic matter, mitigate carbon loss, and recover nutrients for agricultural use. In this study, sheep manure was mixed with sawdust to optimize the carbon-to-nitrogen (C/N) ratio and enhance aeration, and the mixture was subjected to aerobic composting with a cellulose-degrading microbial inoculant. To rigorously evaluate the biological effects, a control treated with sterilized inoculant was included to eliminate nutrient inputs from the carrier matrix. The inoculant significantly improved composting performance by extending the thermophilic phase by five days and reducing the C/N ratio to 19.8 on day 32, thereby shortening the composting cycle. Moreover, microbial inoculation enhanced nutrient retention, resulting in a 20.14% increase in total nutrient content, while the germination index (GI) reached 89.75%, indicating high compost maturity and reduced phytotoxicity. Microbial community analysis revealed that cellulose-degrading inoculants significantly altered microbial richness and diversity and accelerated community succession. Redundancy analysis (RDA) and hierarchical partitioning analysis showed that total organic carbon (TOC) and GI were the main environmental drivers of bacterial community dynamics, whereas pH and GI primarily regulated fungal community succession. These findings suggest a strong link between compost maturity and microbial community restructuring. This study demonstrates that cellulose-degrading microbial inoculation accelerates the composting of sheep manure, enhances organic matter degradation, and improves fertilizer efficiency while reducing the phytotoxicity of the final product. Full article
Show Figures

Figure 1

21 pages, 2293 KB  
Article
Cascading Effects of Soil Properties, Microbial Stoichiometry, and Plant Phenology on Nematode Communities in Greenhouse Melons
by Jing Ju, Peng Chen, Wei Mao, Xianglin Liu, Haitao Zhao and Ping Liu
Agronomy 2026, 16(1), 69; https://doi.org/10.3390/agronomy16010069 - 25 Dec 2025
Viewed by 234
Abstract
Intensive greenhouse management profoundly alters soil biogeochemical processes and biotic interactions, distinguishing greenhouse soils from open-field systems. Understanding the drivers of soil fauna assembly is essential for sustaining soil health and productivity. In this study, we examined nematode community drivers in greenhouse melon [...] Read more.
Intensive greenhouse management profoundly alters soil biogeochemical processes and biotic interactions, distinguishing greenhouse soils from open-field systems. Understanding the drivers of soil fauna assembly is essential for sustaining soil health and productivity. In this study, we examined nematode community drivers in greenhouse melon systems under 2- and 10-year rotations using environmental DNA sequencing. Plant phenology, more than rotation, shaped nematode communities, particularly omnivore predators and bacterivores. This driver was mirrored by a shift in nematode faunal indices from an enriched, bacterial-dominated state at seedling stages to a structured state at maturity. LDA Effect Size and random forest identified key genera (Prismatolaimus, Acrobeloides, and Ceramonema), demonstrating multidimensional drivers of community assembly. Redundancy analysis showed soil organic matter (SOM) and acid phosphatase as major drivers. Mantel tests indicated that the microbial biomass carbon and nitrogen ratio (MBC/MBN) consistently explained community variation (relative abundance: r = 0.229; functional diversity: r = 0.321). Structural equation modeling linked available phosphorus to microbial carbon cycling via cumulative carbon mineralization (CCM, 0.41) and MBC (0.40). SOM increased MBN (0.62) but suppressed Chao1 (−0.76). MBN had the strongest positive effect on Pielou_e (0.49). pH negatively affected functional diversity (−0.33), while nitrate nitrogen (0.35) and CCM (0.32) had positive effects. Our results indicate that MBC and MBN act as microbial bridges linking soil properties to nematode diversity, providing a mechanistic basis for optimizing greenhouse soil management and ecosystem functioning. Full article
(This article belongs to the Special Issue Effects of Arable Farming Measures on Soil Quality—2nd Edition)
Show Figures

Figure 1

24 pages, 3137 KB  
Article
Genome-Resolved Metagenomics of Microbes from the Atoud Dam, Southwestern Saudi Arabia
by Fatmah M. Alqahtani
Diversity 2026, 18(1), 16; https://doi.org/10.3390/d18010016 - 25 Dec 2025
Viewed by 356
Abstract
Artificial freshwater bodies receive elemental inputs and face environmental stressors, posing a risk of wetland pollution that could threaten ecological health. In such an inland backwater, its microbial diversity and functional potentials remain uncharacterized. Here, shotgun metagenomic sequencing was performed on environmental DNA [...] Read more.
Artificial freshwater bodies receive elemental inputs and face environmental stressors, posing a risk of wetland pollution that could threaten ecological health. In such an inland backwater, its microbial diversity and functional potentials remain uncharacterized. Here, shotgun metagenomic sequencing was performed on environmental DNA samples collected from the Atoud Dam reservoir in southwestern Saudi Arabia. The taxonomic assignments of the sequencing reads identified Pseudomonadota and Actinomycetota as the dominant phyla, while the most prevalent species was Microcystis aeruginosa. Binning assembled contigs recovered 30 metagenome-assembled genomes representing 11 phyla, suggesting potentially novel bacterial taxa and metabolic functions. Functional analysis of gene-coding sequences identified genes associated with mobile genetic elements and xenobiotic biodegradation pathways as the main factors driving the spread of antibiotic resistance genes. Additionally, a community-wide analysis of enzyme-encoding genes involved in regulating the carbon, nitrogen, and sulfur cycles revealed significant annotation of denitrification and thiosulfate oxidation pathways under anoxic conditions, suggesting early signs of eutrophication and a potential risk of algal blooms. Overall, our study provides detailed insights into the genomic capabilities of the microbial community in this previously understudied ecosystem and establishes baseline data for future assessments of microbial biodiversity in other, less-explored ecosystems, thereby facilitating more effective biomonitoring and discovery. Full article
(This article belongs to the Special Issue Microbial Community Dynamics and Ecological Functions in Wetlands)
Show Figures

Figure 1

Back to TopTop