Cascading Effects of Soil Properties, Microbial Stoichiometry, and Plant Phenology on Nematode Communities in Greenhouse Melons
Abstract
1. Introduction
2. Materials and Methods
2.1. Sampling Sites
2.2. Soil Physicochemical Parameters
2.3. Soil Biological Parameters
2.4. Soil Nematode Community
2.5. Statistical Analysis
3. Results
3.1. Nematode Community Composition
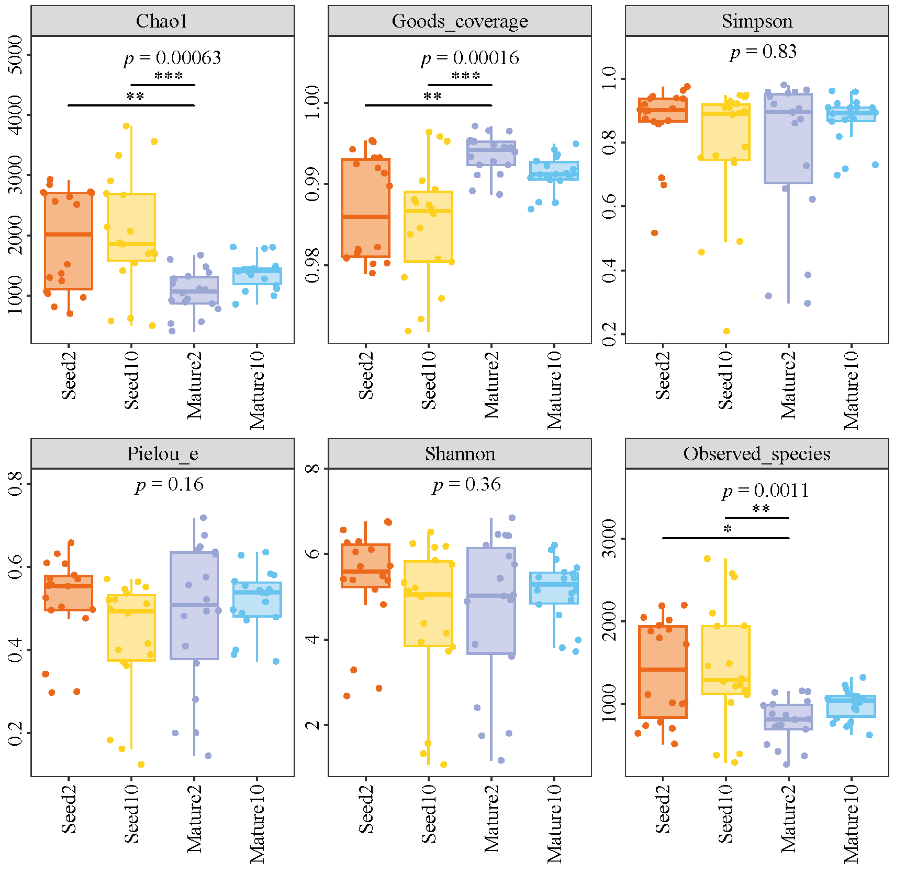
3.2. Nematode Ecological Indices
3.3. Nematode Community Difference Among Groups
3.4. Environmental Drivers of Nematode Community Structure
4. Discussion
4.1. Influence of Plant Phenology and Agricultural Practices on Nematode Communities
4.2. Functional Bio-Indicators and Community Dynamics in Greenhouse Soils
4.3. Microbially Mediated Nutrient Cycling Under Soil Physicochemical Constraints in Greenhouses
4.4. Marine Nematode eDNA Signals as Indicators of Geohistorical Legacy
5. Conclusions
Supplementary Materials
Author Contributions
Funding
Data Availability Statement
Acknowledgments
Conflicts of Interest
Abbreviations
| ACP | Acid phosphatase |
| AK | Available potassium |
| ALP | Alkaline phosphatase |
| AN | Alkali-hydrolyzable nitrogen |
| AnP | Animal parasites |
| AP | Available phosphorus |
| ASV | Amplicon sequence variant |
| BF | Bacterivores |
| BG | β-Glucosidase |
| CCM | Cumulative organic carbon mineralization |
| EC | Soil electrical conductivity |
| FF | Fungivores |
| LAP | Leucine aminopeptidase |
| LDA | Linear discriminant analysis |
| MBC | Microbial biomass carbon |
| MBC/MBN | Microbial biomass carbon and nitrogen ratio |
| MBN | Microbial biomass nitrogen |
| NN | Ammonium nitrogen |
| OP | Omnivores predators |
| PP | Plant parasites |
| RDA | Redundancy analysis |
| SEM | Structural equation modeling |
| SOC | Soil organic carbon |
| SOM | Soil organic matter |
| TN | Total nitrogen |
| VIF | Variance inflation factors |
References
- Brussard, L.; de Ruiter, P.C.; Browwn, G.G. Soil biodiversity for agricultural sustainability. Agr. Ecosyst. Environ. 2007, 121, 233–244. [Google Scholar] [CrossRef]
- Wagg, C.; Bender, S.F.; Wildmer, F.; van der Heijden, M.G.A. Soil biodiversity and soil community composition determine ecosystem multifunctionality. Proc. Natl. Acad. Sci. USA 2014, 111, 5266–5270. [Google Scholar] [CrossRef] [PubMed]
- Wardle, D.A. The influence of biotic interactions on soil biodiversity. Ecol. Lett. 2006, 9, 870–886. [Google Scholar] [CrossRef]
- Maraveas, C.; Karavas, C.-S.; Loukatos, D.; Bartzanas, T.; Arvanitis, K.G.; Symeonaki, E. Agricultural Greenhouses: Resource Management Technologies and Perspectives for Zero Greenhouse Gas Emissions. Agriculture 2023, 13, 1464. [Google Scholar] [CrossRef]
- Messelink, G.J.; Lambion, J.; Janssen, A.; van Rijin, P.C.J. Biodiversity in and around Greenhouses: Benefits and Potential Risks for Pest Management. Insects 2021, 12, 933. [Google Scholar] [CrossRef]
- Haj-Amor, Z.; Araya, T.; Kim, D.-G.; Bouri, S.; Lee, J.; Ghiloufi, W.; Yang, Y.; Kang, H.; Jhariya, M.K.; Banerjee, A.; et al. Soil salinity and its associated effects on soil microorganisms, greenhouse gas emissions, crop yield, biodiversity and desertification: A review. Sci. Total Environ. 2022, 843, 156946. [Google Scholar] [CrossRef]
- Porazinska, D.L.; Duncan, L.W.; McSorley, R.; Graham, J.H. Nematode communities as indicators of status and processes of a soil ecosystem influenced by agricultural management practices. Appl. Soil. Ecol. 1999, 13, 69–86. [Google Scholar] [CrossRef]
- Milereit, J.; Burger, M.; Hodson, A.K. Influence of recycled organic waste amendments on carbon pools, greenhouse gas emissions, and nematode indicators of soil health. Appl. Soil. Ecol. 2025, 208, 105967. [Google Scholar] [CrossRef]
- Du Preez, G.; Daneel, M.; De Goede, R.; Du Toit, M.J.; Ferris, H.; Fourie, H.; Geisen, S.; Kakouli-Duarte, T.; Korthals, G.; Sánchez-Moreno, S.; et al. Nematode-based indices in soil ecology: Application, utility, and future directions. Soil. Biol. Biochem. 2022, 169, 108640. [Google Scholar] [CrossRef]
- Vellend, M. The Theory of Ecological Communities; Princeton University Press: Princeton, NJ, USA, 2016. [Google Scholar]
- Lazarova, S.; Coyne, D.; Rodríguez, M.G.; Peteira, B.; Ciancio, A. Functional diversity of soil nematodes in relation to the impact of agriculture—A review. Diversity 2021, 13, 64. [Google Scholar] [CrossRef]
- Li, Q.; Jiang, Y.; Liang, W.; Lou, Y.; Zhang, E.; Liang, C. Long-term effect of fertility management on the soil nematode community in vegetable production under greenhouse conditions. Appl. Soil. Ecol. 2010, 46, 111–118. [Google Scholar] [CrossRef]
- Tian, X.; Zhao, X.; Mao, Z.; Xie, B. Variation and dynamics of soil nematode communities in greenhouses with different continuous cropping periods. Horitc. Plant J. 2020, 6, 301–312. [Google Scholar] [CrossRef]
- Thiele-Bruhn, S.; Bloem, J.; de Vries, F.T.; Kalbitz, K.; Wagg, C. Linking soil biodiversity and agricultural soil management. Curr. Opin. Environ. Sustain. 2012, 4, 523–528. [Google Scholar] [CrossRef]
- Bai, Z.; Caspari, T.; Gonzalez, M.R.; Batjes, N.H.; Mäder, P.; Bünemann, E.K.; de Goede, R.; Brussaard, L.; Xu, M.; Ferreira, C.S.S.; et al. Effects of agricultural management practices on soil quality: A review of long-term experiments for Europe and China. Agr. Ecosyst. Environ. 2018, 265, 1–7. [Google Scholar] [CrossRef]
- Zhang, X.; Ferris, H.; Mitchell, J.; Liang, W. Ecosystem services of the soil food web after long-term application of agricultural management practices. Soil. Biol. Biochem. 2017, 111, 36–43. [Google Scholar] [CrossRef]
- Yeates, G.W. Effects of plants on nematode community structure. Annu. Rev. Phytopathol. 1999, 37, 127–149. [Google Scholar] [CrossRef]
- Martins, A.; Tavares, D.; Freitas, H.; Costa, S. Plant sex and phenological stage affect interactions with rhizosphere nematode communities. Plant Ecol. Divers. 2018, 11, 227–238. [Google Scholar] [CrossRef]
- Asato, A.E.B.; Witth, C.; Eisenhauer, N.; Hines, J. On the phenology of soil organisms: Current knowledge and future steps. Ecol. Evol. 2023, 13, e10022. [Google Scholar] [CrossRef] [PubMed]
- Zhou, J.; Wu, J.; Huang, J.; Sheng, X.; Dou, X.; Lu, M. A synthesis of soil nematode responses to global change factors. Soil. Biol. Biochem. 2022, 165, 108538. [Google Scholar] [CrossRef]
- Bardgett, R.D.; van der Putten, W.H. Belowground biodiversity and ecosystem functioning. Nature 2014, 515, 505–511. [Google Scholar] [CrossRef]
- Tsiafouli, M.A.; Thébault, E.; Sgardelis, S.P.; de Ruiter, P.C.; van der Putten, W.H.; Birkhofer, K.; Hemerik, L.; de Vries, F.T.; Bardgett, R.D.; Brady, M.V. Intensive agriculture reduces soil biodiversity across Europe. Glob. Change Biol. 2015, 21, 973–985. [Google Scholar] [CrossRef]
- Wardle, D.A.; Bardgett, R.D.; Klironomos, J.N.; Setälä, H.; van der Putten, W.H.; Wall, D.H. Ecological linkages between aboveground and belowground biota. Science 2004, 304, 1629–1633. [Google Scholar] [CrossRef]
- de Vries, F.T.; Thebault, E.; Liiri, M.; Bardgett, R.D. Soil food web properties explain ecosystem services across European land use systems. Proc. Natl. Acad. Sci. USA 2013, 110, 14296–14301. [Google Scholar] [CrossRef]
- Heuck, C.; Weig, A.; Spohn, M. Soil microbial biomass C:N:P stoichiometry and microbial use of organic phosphorus. Soil. Biol. Biochem. 2015, 85, 119–129. [Google Scholar] [CrossRef]
- Khan, K.S.; Naveed, M.; Ditta, A.; Alam, T.; Mumtaz, M.Z.; Abbas, A.; Manzoni, S.; Li, L. Soil C/P stoichiometry mediated microbially driven phosphorus mobilization: New insight in soil P management. J. Soil. Sci. Plant Nutr. 2025, 25, 7691–7709. [Google Scholar] [CrossRef]
- Cleveland, C.C.; Liptzin, D. C:N:P stoichiometry in soil: Is there a “Redfield ratio” for the microbial biomass? Biogeochemistry 2007, 85, 235–252. [Google Scholar] [CrossRef]
- Li, L.; Luo, Z.; Li, L.; Niu, Y.; Zhang, Y.; He, R.; Liu, J.; Nian, L. Long-term phosphorus fertilization reveals the phosphorus limitation shaping the soil micro-food web stability in the Loess Plateau. Front. Microbiol. 2024, 14, 1256269. [Google Scholar] [CrossRef]
- Xue, X.; Adhikari, B.N.; Ball, B.A.; Barrett, J.E.; Miao, J.; Perkes, A.; Martin, M.; Simmons, B.L.; Wall, D.H.; Adams, B.J. Ecological stoichiometry drives the evolution of soil nematode life history traits. Soil. Biol. Biochem. 2023, 177, 108891. [Google Scholar] [CrossRef]
- Wang, J.; Liu, T.; Zhao, J.; Ning, C.; Chen, S.; Zhang, X.; Liu, G.; Kuzyakov, Y.; Yan, W. Energy flows through nematode food webs depending on the soil carbon and nitrogen contents after forest conversion. Sci. Total Environ. 2024, 935, 173322. [Google Scholar] [CrossRef]
- Pribyl, D.W. A critical review of the conventional SOC to SOM conversion factor. Geoderma 2010, 156, 75–83. [Google Scholar] [CrossRef]
- Lu, R.K. Soil Agricultural Chemical Analysis Method; China Agricultural Scientech Press: Beijing, China, 1999. [Google Scholar]
- Edwards, A.H. The semi-micro Kjeldahl method for the determination of nitrogen in coal. J. Appl. Chem. 1954, 4, 330–340. [Google Scholar] [CrossRef]
- Bray, R.H.; Kurtz, L.T. Determination of total, organic, and available forms of phosphorus in soils. Soil. Sci. 1945, 59, 39–46. [Google Scholar] [CrossRef]
- Saiya-Cork, K.R.; Sinsabaugh, R.L. The effects of long term nitrogen deposition on extracellular enzyme activity in an Acer saccharum forest soil. Soil. Biol. Biochem. 2002, 34, 1309–1315. [Google Scholar] [CrossRef]
- German, D.P.; Weintraub, M.N.; Grandy, A.S.; Lauber, C.L.; Rinkes, Z.L.; Allison, S.D. Optimization of hydrolytic and oxidative enzyme methods for ecosystem studies. Soil. Biol. Biochem. 2011, 43, 1387–1397. [Google Scholar] [CrossRef]
- Vance, E.D.; Brookes, P.C.; Jenkinson, D.S. An extraction method for measuring soil microbial biomass C. Soil Biol. Biochem. 1987, 19, 703–707. [Google Scholar] [CrossRef]
- Grunwald, D.; Kaiser, M.; Ludwig, B. Effect of biochar and organic fertilizers on C mineralization and macro-aggregate dynamics under different incubation temperatures. Soil. Till. Res. 2016, 164, 11–17. [Google Scholar] [CrossRef]
- Callahan, B.J.; Mcmurdie, P.J.; Rosen, M.J.; Han, A.W.; Johnson, A.J.; Holmes, S.P. Dada2: High-resolution sample inference from illumina amplicon data. Nat. Methods 2016, 13, 581–583. [Google Scholar] [CrossRef]
- Rognes, T.; Flouri, T.; Nichols, B.; Quince, C.; Mahé, F. Vsearch: A versatile open source tool for metagenomics. PeerJ 2016, 4, e2584. [Google Scholar] [CrossRef] [PubMed]
- Caporaso, J.G.; Kuczynski, J.; Stombaugh, J.; Bittinger, K.; Bushman, F.D.; Costello, E.K.; Fierer, N.; Peña, A.G.; Goodrich, J.K.; Gordon, J.I. QIIME allows analysis of high-throughput community sequencing data. Nat. Methods 2010, 7, 335–336. [Google Scholar] [CrossRef]
- Quast, C.; Pruesse, E.; Yilmaz, P.; Gerken, J.; Schweer, T.; Yarza, P.; Peplies, J.; Gloeckner, F.O. The SILVA ribosomal RNA gene database project: Improved data processing and web-based tools. Nucleic Acids Res. 2013, 41, D590–D596. [Google Scholar] [CrossRef]
- Yeates, G.W.; Bongers, T.; De Goede, R.G.M.; Freckman, D.W.; Georgieva, S.S. Feeding habits in soil nematode families and genera—An outline for soil ecologists. J. Nematol. 1993, 25, 315–331. [Google Scholar] [PubMed]
- Bongers, T. The maturity index: An ecological measure of environmental disturbance based on nematode species composition. Oecologia 1990, 83, 14–19. [Google Scholar] [CrossRef]
- Ferris, H.; Bongers, T.; de Goede, R.G.M. A framework for soil food web diagnostics: Extension of the nematode faunal analysis concept. Appl. Soil. Ecol. 2001, 18, 13–29. [Google Scholar] [CrossRef]
- Chen, Y.-F.; Cao, Z.-P.; Popescu, L.; Kiepper, B.H. Static and Dynamic Properties of Soil Food Web Structure in a Greenhouse Environment. Pedosphere 2014, 24, 258–270. [Google Scholar] [CrossRef]
- Kuzyakov, Y.; Blagodatskaya, E. Microbial hotspots and hot moments in soil: Concept & review. Soil. Biol. Biochem. 2015, 83, 184–199. [Google Scholar] [CrossRef]
- Vetterlein, D.; Carminati, A.; Kögel-Knabner, I.; Bienert, G.P.; Smalla, K.; Oburger, E.; Schnepf, A.; Banitz, T.; Tarkka, M.T.; Schlüter, S. Rhizosphere spatiotemporal organization–A key to rhizosphere functions. Front. Agron. 2020, 2, 8. [Google Scholar] [CrossRef]
- Watt, M.; Silk, W.K.; Passioura, J.B. Rates of Root and Organism Growth, Soil Conditions, and Temporal and Spatial Development of the Rhizosphere. Ann. Bot. 2006, 97, 839–855. [Google Scholar] [CrossRef]
- Montoya, J.M.; Pimm, S.L.; Solé, R.V. Ecological networks and their fragility. Nature 2006, 442, 259–264. [Google Scholar] [CrossRef]
- Li, Y.; Chen, Y.; Li, J.; Sun, Q.; Li, J.; Xu, J.; Liu, B.; Lang, Q.; Qiao, Y. Organic management practices enhance soil food web biomass and complexity under greenhouse conditions. Appl. Soil. Ecol. 2021, 167, 104010. [Google Scholar] [CrossRef]
- Sánchez-Moreno, S.; Minoshima, H.; Ferris, H.; Jackson, L.E. Linking soil properties and nematode community composition: Effects of soil management on soil food webs. Nematology 2006, 8, 703–715. [Google Scholar] [CrossRef]
- Quist, C.W.; Schrama, M.; de Haan, J.J.; Smant, G.; Bakker, J.; van der Putten, W.H.; Helder, J. Organic farming practices result in compositional shifts in nematode communities that exceed crop-related changes. Appl. Soil. Ecol. 2016, 98, 254–260. [Google Scholar] [CrossRef]
- Jiang, Y.; Liu, M.; Zhang, J.; Chen, Y.; Chen, X.; Chen, L.; Li, X.; Zhang, X.X.; Sun, B. Nematode grazing promotes bacterial community dynamics in soil at the aggregate level. ISME J. 2017, 11, 2705–2717. [Google Scholar] [CrossRef]
- Maria, M.; Miao, W.; Cai, R.; Tian, Z.; Castillo, P.; Zheng, J. Species diversity of ring nematodes of the genus Criconemoides (Nematoda: Criconematidae) based on three new species from China, using integrative taxonomy. Eur. J. Plant Pathol. 2020, 157, 119–139. [Google Scholar] [CrossRef]
- Viaene, N.; Coyne, D.L.; Davies, K.G. Biological and cultural management. In Plant Nematology; Perry, R.N., Moens, M., Eds.; CABI: Wallingford, UK, 2013; Volume 2, pp. 346–369. [Google Scholar] [CrossRef]
- Stirling, G.R. Biological Control of Plant-Parasitic Nematodes: Soil Ecosystem Management in Sustainable Agriculture, 2nd ed.; CABI: Wallingford, UK, 2014; Available online: https://www.cabidigitallibrary.org/doi/book/10.1079/9781780644158.0000 (accessed on 15 September 2025).
- Su, L.; Bai, T.; Qin, X.; Yu, H.; Wu, G.; Zhao, Q.; Tan, L. Organic manure induced soil food web of microbes and nematodes drive soil organic matter under jackfruit planting. Appl. Soil. Ecol. 2021, 166, 103994. [Google Scholar] [CrossRef]
- Liu, Y.; Hua, J.; Jiang, Y.; Wen, D. Nematode communities in greenhouse soil of different ages from Shenyang suburb. Helminthologia 2006, 43, 51–55. [Google Scholar] [CrossRef]
- Kim, J.M.; Roh, A.S.; Choi, S.C.; Kim, E.J.; Choi, M.T.; Ahn, B.K.; Kim, S.K.; Lee, Y.H.; Joa, J.H.; Kang, A.S.; et al. Soil pH and electrical conductivity are key edaphic factors shaping bacterial communities of greenhouse soils in Korea. J. Microbiol. 2016, 54, 838–845. [Google Scholar] [CrossRef] [PubMed]
- Shen, W.; Ni, Y.; Gao, N.; Bian, B.; Zheng, S.; Lin, X.; Chu, H. Bacterial community composition is shaped by soil secondary salinization and acidification brought on by high nitrogen fertilization rates. Appl. Soil. Ecol. 2016, 108, 76–83. [Google Scholar] [CrossRef]
- Margalef, O.; Sardans, J.; Fernández-Martínez, M.; Molowny-Horas, R.; Janssens, I.A.; Ciais, P.; Goll, D.; Richter, A.; Obersteiner, M.; Asensio, D.; et al. Global patterns of phosphatase activity in natural soils. Sci. Rep. 2017, 7, 1337. [Google Scholar] [CrossRef]
- Siegenthaler, M.B.; Ramoneda, J.; Frossard, E.; Mészaros, É. Microbial community responses to phosphorus and nitrogen inputs in the organic soil horizons of two contrasting temperate beech forests. Appl. Soil. Ecol. 2021, 172, 104357. [Google Scholar] [CrossRef]
- Hu, Y.; Chen, J.; Hui, D.; Wang, Y.-P.; Li, J.; Chen, J.; Chen, G.; Zhu, Y.; Zhang, L.; Zhang, D.; et al. Mycorrhizal fungi alleviate acidification-induced phosphorus limitation: Evidence from a decade-long field experiment of simulated acid deposition in a tropical forest in south China. Glob. Change Biol. 2022, 28, 3605–3619. [Google Scholar] [CrossRef]
- Williamson, W.M.; Wardle, D.A.; Yeates, G.W. Changes in soil microbial and nematode communities during ecosystem decline across a long-term chronosequence. Soil. Biol. Biochem. 2005, 37, 1289–1301. [Google Scholar] [CrossRef]
- Sterner, R.W.; Elser, J.J. Ecological Stoichiometry: The Biology of Elements from Molecules to the Biosphere; Princeton University Press: Princeton, NJ, USA, 2002. [Google Scholar]
- Saito, Y.; Yang, Z.; Hori, K. The Huanghe (Yellow River) and Changjiang (Yangtze River) deltas: A review on their characteristics, evolution and sediment discharge during the Holocene. Geomorphology 2001, 41, 219–231. [Google Scholar] [CrossRef]
- Wang, Z.; Zhuang, C.; Saito, Y.; Chen, J.; Zhan, Q.; Wang, X. Early mid-Holocene sea-level change and coastal environmental response on the southern Yangtze delta plain, China: Implications for the rise of Neolithic culture. Quat. Sci. Rev. 2012, 35, 51–62. [Google Scholar] [CrossRef]
- Li, C.X.; Li, P.; Cheng, X.R. The influence of marine factors on sedimentary characteristic of Yangtze river channel below Zhenjiang. ACTA Geogr. Sin. 1983, 38, 128–140. [Google Scholar]
- Zhuang, Y.; Ding, P.; Zhuang, L.; Wang, Y.; Wu, W.; Wang, X.; Niu, Y.; Sun, G.; Wei, X.; Qin, L. Geoarchaeological study of the evolution of rice farming fields in prehistoric Yangtze Delta and Huai River regions of China. Quat. Sci. Rev. 2025, 356, 109293. [Google Scholar] [CrossRef]
- Zong, Y.; Chen, Z.; Innes, J.; Wang, Z.; Wang, H. Fire and flood management of coastal swamp enabled first rice paddy cultivation in east China. Nature 2007, 449, 459–462. [Google Scholar] [CrossRef]
- Taberlet, P.; Coissac, E.; Hajibabaei, M.; Rieseberg, L.H. Environmental DNA. Mol. Ecol. 2012, 21, 1789–1793. [Google Scholar] [CrossRef]









Disclaimer/Publisher’s Note: The statements, opinions and data contained in all publications are solely those of the individual author(s) and contributor(s) and not of MDPI and/or the editor(s). MDPI and/or the editor(s) disclaim responsibility for any injury to people or property resulting from any ideas, methods, instructions or products referred to in the content. |
© 2025 by the authors. Licensee MDPI, Basel, Switzerland. This article is an open access article distributed under the terms and conditions of the Creative Commons Attribution (CC BY) license.
Share and Cite
Ju, J.; Chen, P.; Mao, W.; Liu, X.; Zhao, H.; Liu, P. Cascading Effects of Soil Properties, Microbial Stoichiometry, and Plant Phenology on Nematode Communities in Greenhouse Melons. Agronomy 2026, 16, 69. https://doi.org/10.3390/agronomy16010069
Ju J, Chen P, Mao W, Liu X, Zhao H, Liu P. Cascading Effects of Soil Properties, Microbial Stoichiometry, and Plant Phenology on Nematode Communities in Greenhouse Melons. Agronomy. 2026; 16(1):69. https://doi.org/10.3390/agronomy16010069
Chicago/Turabian StyleJu, Jing, Peng Chen, Wei Mao, Xianglin Liu, Haitao Zhao, and Ping Liu. 2026. "Cascading Effects of Soil Properties, Microbial Stoichiometry, and Plant Phenology on Nematode Communities in Greenhouse Melons" Agronomy 16, no. 1: 69. https://doi.org/10.3390/agronomy16010069
APA StyleJu, J., Chen, P., Mao, W., Liu, X., Zhao, H., & Liu, P. (2026). Cascading Effects of Soil Properties, Microbial Stoichiometry, and Plant Phenology on Nematode Communities in Greenhouse Melons. Agronomy, 16(1), 69. https://doi.org/10.3390/agronomy16010069

