Sign in to use this feature.

Years

Between: -

Subjects

remove_circle_outline
remove_circle_outline
remove_circle_outline
remove_circle_outline
remove_circle_outline
remove_circle_outline
remove_circle_outline
remove_circle_outline
remove_circle_outline

Journals

remove_circle_outline
remove_circle_outline
remove_circle_outline
remove_circle_outline
remove_circle_outline
remove_circle_outline
remove_circle_outline
remove_circle_outline
remove_circle_outline
remove_circle_outline
remove_circle_outline
remove_circle_outline
remove_circle_outline
remove_circle_outline
remove_circle_outline
remove_circle_outline
remove_circle_outline
remove_circle_outline
remove_circle_outline
remove_circle_outline
remove_circle_outline
remove_circle_outline
remove_circle_outline
remove_circle_outline
remove_circle_outline
remove_circle_outline
remove_circle_outline
remove_circle_outline
remove_circle_outline
remove_circle_outline
remove_circle_outline
remove_circle_outline
remove_circle_outline
remove_circle_outline
remove_circle_outline
remove_circle_outline

Article Types

Countries / Regions

remove_circle_outline
remove_circle_outline
remove_circle_outline
remove_circle_outline
remove_circle_outline
remove_circle_outline

Search Results (4,611)

Search Parameters:
Keywords = building block

Order results
Result details
Results per page
Select all
Export citation of selected articles as:
54 pages, 1748 KB  
Review
What Makes a Transformer Solve the TSP? A Component-Wise Analysis
by Ignacio Araya, Oscar Rojas, Martín Vásquez, Guadalupe Marín and Lucas Robles
Mathematics 2026, 14(6), 985; https://doi.org/10.3390/math14060985 (registering DOI) - 13 Mar 2026
Abstract
The Traveling Salesman Problem (TSP) remains a central benchmark in combinatorial optimization, with applications in logistics, manufacturing, and network design. While exact solvers and classical heuristics offer strong performance, they rely on handcrafted design and show limited adaptability. Recent advances in deep learning [...] Read more.
The Traveling Salesman Problem (TSP) remains a central benchmark in combinatorial optimization, with applications in logistics, manufacturing, and network design. While exact solvers and classical heuristics offer strong performance, they rely on handcrafted design and show limited adaptability. Recent advances in deep learning have introduced a new paradigm: learning heuristics directly from data, with Transformers standing out for capturing global dependencies and scaling effectively via parallelism. This survey offers a component-wise analysis of Transformer-based TSP models, serving as both a structured review and a tutorial for new researchers. We classify solution paradigms—including constructive autoregressive and non-autoregressive models, local-search refinement, and hyperheuristics—and examine state representations, architectural variants (pointer networks, efficient attention, hierarchical or dual-aspect designs), and resolution strategies such as decoding heuristics and integrations with classical refiners. We also highlight hybrid models combining Transformers with CNNs, GNNs, or hierarchical decomposition, alongside training methods spanning supervised imitation and reinforcement learning. By organizing the literature around these building blocks, we clarify where Transformers excel, where classical heuristics remain essential, and how hybridization can bridge the gap. Our goal is to provide a critical roadmap and tutorial-style reference connecting classical optimization with modern Transformer-based methods. Full article
(This article belongs to the Section E1: Mathematics and Computer Science)
Show Figures

Figure 1

15 pages, 2046 KB  
Article
Structure Analysis and Luminescence Properties of Octaethyl(pyrene-tetrakis(biphenyl))tetrakis(phosphonate)
by Aysenur Limon, Marcus N. A. Fetzer and Christoph Janiak
Crystals 2026, 16(3), 196; https://doi.org/10.3390/cryst16030196 - 13 Mar 2026
Abstract
We present a modular building block strategy for synthesizing phosphonated polyaromatic systems as an alternative to the conventional late-stage phosphonation of prefabricated aromatic scaffolds, which often requires harsh conditions and has limited tolerance for functional groups. A monophosphonated biphenyl building block was obtained [...] Read more.
We present a modular building block strategy for synthesizing phosphonated polyaromatic systems as an alternative to the conventional late-stage phosphonation of prefabricated aromatic scaffolds, which often requires harsh conditions and has limited tolerance for functional groups. A monophosphonated biphenyl building block was obtained via nickel-catalyzed phosphonation of dibromobiphenyl at 170 °C for three hours. This synthesis is more economical and milder than typical high-temperature palladium systems. In parallel, a borated pyrene derivative was prepared by Suzuki–Miyaura borylation. The final palladium-catalyzed Suzuki cross-coupling reaction produced the target compound, octaethyl(pyrene-tetrakis(biphenyl))tetrakis(phosphonate), Et8-PyTPPE. Single-crystal X-ray diffraction reveals a centrosymmetric molecule that crystallizes in the triclinic space group P–1, with the inversion center located at the central C–C bond of the pyrene core. The pyrene unit is essentially planar, while the biphenylphosphonate arms are highly twisted relative to the core and to each other. The crystal packing is dominated by weak intermolecular interactions, and no significant π–π stacking is observed. Hirshfeld surface analysis shows that H···H (60.5%) and C···H (22.5%) contacts predominate, while O···H interactions (14.4%) with phosphoryl oxygen atoms represent the most relevant directed contacts. From photophysical investigations, Et8-PyTPPE exhibits blue fluorescence (λem. = 452 nm) in solution and aggregation-induced red-shifted emission with nanosecond lifetimes in the solid state, confirming purely fluorescent behavior. Full article
Show Figures

Figure 1

20 pages, 9746 KB  
Article
SGX-Based Efficient Three-Factor Authentication Scheme with Online Registration for Industrial Internet of Things
by Zhenbin Guo, Yang Liu, Wenchen He, Xiaoxu Hu, Hua Zhang and Tengfei Tu
Electronics 2026, 15(6), 1180; https://doi.org/10.3390/electronics15061180 - 12 Mar 2026
Abstract
The Industrial Internet of Things (IIoT) enhances industrial efficiency but also introduces substantial security challenges. Authentication is a key building block for securing IIoT networks. However, many recent IoT authentication schemes rely on offline registration and transmit temporary identity credentials in plaintext during [...] Read more.
The Industrial Internet of Things (IIoT) enhances industrial efficiency but also introduces substantial security challenges. Authentication is a key building block for securing IIoT networks. However, many recent IoT authentication schemes rely on offline registration and transmit temporary identity credentials in plaintext during registration, which exposes them to privileged-user attacks and limits their practicality in complex deployment scenarios. To address these issues, this paper presents an efficient three-factor authentication scheme with secure online registration for IIoT. The proposed scheme leverages Intel Software Guard Extensions (SGX) to protect the registration master key and support online registration. In addition, a dynamic credential update mechanism is introduced to mitigate privileged-user attacks. The security of the scheme is validated through ProVerif-based formal verification and informal security analysis, while its performance is evaluated through comparative analysis and NS-3 simulations. The results demonstrate that the proposed scheme provides enhanced security with low overhead, making it suitable for IIoT environments. Full article
Show Figures

Figure 1

30 pages, 17787 KB  
Article
Microstructural Analysis of Cement Stabilized Compressed Earth Blocks That Incorporate Recycled Glass Sand and the Crushed Concrete Fraction of Construction and Demolition Wastes
by Catalina Reyna-Ruiz, José Manuel Gómez-Soberón and María Neftalí Rojas-Valencia
Buildings 2026, 16(6), 1128; https://doi.org/10.3390/buildings16061128 - 12 Mar 2026
Abstract
Human activities significantly influence the risk levels of natural disasters, with the construction industry contributing heavily to waste production and resource depletion as the global population grows and housing demand rises. This research seeks to mitigate some of these impacts. To reduce the [...] Read more.
Human activities significantly influence the risk levels of natural disasters, with the construction industry contributing heavily to waste production and resource depletion as the global population grows and housing demand rises. This research seeks to mitigate some of these impacts. To reduce the demand for natural aggregates, compressed earth blocks (CEBs) were formulated using recycled waste materials—specifically crushed concrete and glass sand—stabilized with cement. The resulting blocks exhibited physical, mechanical, and thermal properties that position them as viable candidates for construction purposes. Investigating the microstructure of these masonry units and its correlation with their macroscopic properties provides the technical foundation necessary for the building industry to adopt them in sustainable architecture for hot and humid climates. Methodologies including thermogravimetric analysis (TGA), scanning electron microscopy (SEM), energy-dispersive spectroscopy (EDS), and SEM image analysis (SEM-IA) demonstrated strong correlations across the 12 formulations (four matrices at three cement concentrations each). For instance, matrices with 15% cement by weight—which achieved compressive strengths between 6.2 and 7.3 MPa—showed greater mass loss associated with intralayer water and hydration products, a reduction in both porosity and the interfacial transition zone (ITZ), and higher concentrations of silica and calcium. Full article
(This article belongs to the Section Building Materials, and Repair & Renovation)
Show Figures

Figure 1

17 pages, 4014 KB  
Article
Chemo-Enzymatic Synthesis of Enantiopure (−)-Nebivolol Catalyzed by Lipase B from Candida antarctica
by Eline Flo Hoem, Sara Aasen, Aurore Massacrier, Romain Bourgade, Petter Daleng and Elisabeth Egholm Jacobsen
Catalysts 2026, 16(3), 256; https://doi.org/10.3390/catal16030256 - 11 Mar 2026
Viewed by 84
Abstract
All four isomers of 2-chloro-1-(6-fluorochroman-2-yl)ethan-1-ol, as building blocks for the two enantiomers of beta-blocker nebivolol, have been synthesized in high yield. Due to the similar physicochemical properties of these four diastereomeric halohydrins, to date, the only successful method for separation of the isomers [...] Read more.
All four isomers of 2-chloro-1-(6-fluorochroman-2-yl)ethan-1-ol, as building blocks for the two enantiomers of beta-blocker nebivolol, have been synthesized in high yield. Due to the similar physicochemical properties of these four diastereomeric halohydrins, to date, the only successful method for separation of the isomers has been preparative HPLC. To avoid this, the four halohydrins were transformed into epoxides with subsequent separation of the enantiomeric pairs by column chromatography. The enantiomeric pairs of epoxides were subsequently converted back to their corresponding halohydrins before performing kinetic resolution of the racemates catalyzed by Lipase B from Candida antarctica. (R)-2-Chloro-1-((R)-6-fluorochroman-2-yl)ethanol was isolated in 71% yield, and >99% enantiomeric excess (ee). (R)-2-Chloro-1-((S)-6-fluorochroman-2-yl)ethanol was isolated in 77% yield and >99% ee. Hydrolysis of 2-chloro-1-(6-fluorochroman-2-yl)ethyl butanoate with the same lipase yielded halohydrins (S)-2-chloro-1-((S)-6-fluorochroman-2-yl)ethanol and (S)-2-chloro-1-((R)-6-fluorochroman-2-yl)ethanol. Amination of (R)-6-fluoro-2-((S)-oxiran-2-yl)chromane with ammonia afforded (S)-2-amino-1-((R)-6-fluorochroman-2-yl)ethanol in 79% yield and >99% ee. (S)-2-Amino-1-((R)-6-fluorochroman-2-yl)ethanol was then reacted with (R)-2-chloro-1-((S)-6-fluorochroman-2-yl)ethanol to produce the desired product (R,S,S,S)-nebivolol ((−)-nebivolol) in 81% yield and >99% ee. Full article
(This article belongs to the Special Issue State-of-the-Art Enzyme Engineering and Biocatalysis in Europe)
Show Figures

Figure 1

35 pages, 16949 KB  
Article
Bottom-Up Approach to Spatial–Temporal Mapping of Urban Community-Scale Carbon Emissions: A Case Study in Guangzhou, China
by Lin Liu, Zefeng Liang, Hanwen Zhang, Jing Liu, Qing Wu and Shiping Chen
Buildings 2026, 16(5), 1075; https://doi.org/10.3390/buildings16051075 - 8 Mar 2026
Viewed by 129
Abstract
This study develops a bottom-up carbon emission accounting framework at the urban community scale and applies it to 642 communities in Guangzhou, China, using the Local Climate Zone (LCZ) classification. Carbon emissions from buildings, transportation, water use, waste, and urban road lighting, together [...] Read more.
This study develops a bottom-up carbon emission accounting framework at the urban community scale and applies it to 642 communities in Guangzhou, China, using the Local Climate Zone (LCZ) classification. Carbon emissions from buildings, transportation, water use, waste, and urban road lighting, together with green space carbon sinks, are quantified to establish a high-resolution spatiotemporal emission dataset. The results show that total community-scale carbon emissions range from 0 to 5852.88 tCO2, with building-related emissions dominating the carbon footprint and accounting for approximately 75% of the total emissions, followed by water use (15%) and waste (8%), while transportation and road lighting together contribute less than 3%. Building and transportation emissions exhibit pronounced temporal variability, with citywide building emissions peaking at 21:00 (994.6 tCO2 h−1). Strong spatial heterogeneity is observed across LCZ types and administrative districts. LCZ1 records the highest total emissions (60,401.71 tCO2), whereas LCZ6 exhibits substantially lower emissions due to greater green space coverage. Spatial autocorrelation analysis reveals significant clustering of high-emission communities (Global Moran’s I = 0.2486, p < 0.0001), indicating an outward diffusion of carbon emissions from central urban areas. These findings demonstrate the role of building energy use in carbon emissions and validate LCZ-based bottom-up accounting for mitigation. Full article
Show Figures

Figure 1

12 pages, 1189 KB  
Article
Engineering Correlation-Driven Magnetism by Atomic Substitution in Metal-Free Phenalenyl-Based Two-Dimensional Polymers
by Shiru Yang, Xin Guo, Jing Wang, Bin Shao and Xu Zuo
Molecules 2026, 31(5), 897; https://doi.org/10.3390/molecules31050897 - 8 Mar 2026
Viewed by 176
Abstract
Metal-free two-dimensional (2D) polymers built from open-shell π-conjugated units offer a promising platform for realizing correlation-driven magnetism without transition metal elements. Here, we present a systematic first-principles study of phenalenyl-based 2D polymers that elucidates how atomic-level chemical substitution controls magnetic order through the [...] Read more.
Metal-free two-dimensional (2D) polymers built from open-shell π-conjugated units offer a promising platform for realizing correlation-driven magnetism without transition metal elements. Here, we present a systematic first-principles study of phenalenyl-based 2D polymers that elucidates how atomic-level chemical substitution controls magnetic order through the interplay of electronic correlation and sublattice symmetry. Combining density functional theory with an effective tight-binding and Hubbard model analysis, we show that atomic substitution with boron or nitrogen on phenalenyl building blocks acts as a sublattice-resolved tuning knob for both the ratio of on-site Coulomb interaction to inter-site hopping (U/t) and the relative on-site energies of the two sublattices. Sublattice-asymmetric substitution with boron or nitrogen breaks sublattice equivalence and drives the system from an antiferromagnetic Mott-insulating state into spin-polarized semiconducting phases with pronounced spin-dependent gaps. In contrast, uniform substitution on both sublattices preserves symmetry and yields nonmagnetic metallic states characterized by rigid band shifts rather than correlation-driven spin polarization. These results establish a unified microscopic framework in which electronic correlations and sublattice symmetry emerge as cooperative yet independently tunable parameters, providing general design principles for metal-free 2D π-conjugated materials with tailored magnetic and spintronic functionalities. Full article
(This article belongs to the Section Physical Chemistry)
Show Figures

Figure 1

22 pages, 8497 KB  
Article
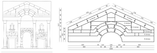
Influence of Retrofitting by Clamps on the Behaviour of Dry Stone Historical Masonry Structures Under Seismic Load
by Nikolina Živaljić, Ivan Balić, Hrvoje Smoljanović, Boris Trogrlić and Ante Munjiza
Buildings 2026, 16(5), 1062; https://doi.org/10.3390/buildings16051062 - 7 Mar 2026
Viewed by 189
Abstract
Dry stone structures, especially in the Mediterranean area, are often represented as cultural heritage buildings. The strategic goal is to preserve significant structures; therefore, it is necessary to know as well as possible what their behaviour is as a result of the expected [...] Read more.
Dry stone structures, especially in the Mediterranean area, are often represented as cultural heritage buildings. The strategic goal is to preserve significant structures; therefore, it is necessary to know as well as possible what their behaviour is as a result of the expected actions. On the basis of this, appropriate decisions can be made in case of necessary retrofitting. One of the most destructive actions on structures is an earthquake. Therefore, this paper assessed the behaviour of three dry stone historical structures under seismic loading in the historic centre of the city of Split in Croatia. The bell tower of St. Domnius Cathedral, the Eastern colonnade, and the Prothyron in Diocletian’s Palace were analysed. The presented numerical analyses were processed using the Y-2D computer programme, based on the combined finite-discrete element method. The structures were modelled with plane models in which stone blocks were modelled as discrete elements. This numerical model, in addition to allowing the estimation of seismic resistance, provides a very realistic expected failure mechanism, which is its significant advantage. Namely, this information is crucial for determining appropriate measures in case structural repairs become necessary for these types of structures. In the framework of this paper, this is exactly what was used to determine the place where the structure needs to be strengthened. By incrementally increasing the ground acceleration, the seismic resistance of the structures with the original geometry for all three earthquakes were first analysed. After the mode of the failure mechanism was obtained, structures were strengthened with clamps and the influence of retrofitting on the seismic resistance and failure mechanism was analysed for the case of the most unfavourable earthquake load. Full article
(This article belongs to the Special Issue Challenges in Structural Repairs and Renovations)
Show Figures

Figure 1

22 pages, 3149 KB  
Article
Hydro-Mechanical Modelling of Anisotropic Deformation and Failure Behaviour of Opalinus Clay Under Saturated and Unsaturated Conditions
by Eike Radeisen, Hua Shao, Jürgen Hesser and Wenqing Wang
Minerals 2026, 16(3), 279; https://doi.org/10.3390/min16030279 - 6 Mar 2026
Viewed by 178
Abstract
Opalinus Clay (OPA) is a key host rock for the geological disposal of high-level radioactive waste in Switzerland and is also under investigation in Germany. Reliable prediction of the long-term performance of deep geological repositories requires constitutive models capable of capturing the coupled [...] Read more.
Opalinus Clay (OPA) is a key host rock for the geological disposal of high-level radioactive waste in Switzerland and is also under investigation in Germany. Reliable prediction of the long-term performance of deep geological repositories requires constitutive models capable of capturing the coupled hydro-mechanical (HM) behaviour of the host rock, including mechanical anisotropy, strain-dependent stiffness, suction effects, and stress-dependent failure. This study presents a hydro-mechanically coupled constitutive model incorporating anisotropic yield behaviour, hardening/softening, and strain-dependent permeability. The model is calibrated against laboratory triaxial, Brazilian tensile strength (BTS), and uniaxial compressive strength (UCS) tests on OPA, with bedding orientations between 0° and 90°. Implemented in OpenGeoSys (OGS), the model represents bedding-controlled plastic anisotropy using a microstructure tensor approach. The simulations reproduce key experimental trends relevant to repository-induced perturbations, including bedding-dependent strength and stiffness, suction effects on UCS, and the orientation-dependent tensile strength observed in Brazilian tests. Remaining discrepancies under high confining stress indicate the need for improved regularization and dilatancy formulations. Overall, the proposed framework provides a robust building block for HM process modelling and long-term safety assessments of deep geological repositories. Full article
Show Figures

Figure 1

12 pages, 3588 KB  
Article
Wildfires as Emerging Dominant Arctic and Subarctic Extremes
by James E. Overland, Varunesh Chandra and Muyin Wang
Climate 2026, 14(3), 65; https://doi.org/10.3390/cli14030065 - 6 Mar 2026
Viewed by 201
Abstract
For the last three summers in Canada (2023–2025), and episodically in Siberia over the previous decade and a half, severe consequences from wildfires represent major ecological and societal impacts: the displacement of inhabitants; destruction of buildings, timber and infrastructure; and far-field air pollution. [...] Read more.
For the last three summers in Canada (2023–2025), and episodically in Siberia over the previous decade and a half, severe consequences from wildfires represent major ecological and societal impacts: the displacement of inhabitants; destruction of buildings, timber and infrastructure; and far-field air pollution. Wildfire occurrence is increasingly supported every summer by persistent surface warming and widespread atmospheric moisture deficits. The two recent major Canadian fire years in 2023 and 2025 show some contrasts: 2023 was dominated by an early June event with preconditioning, whereas 2025 saw repeated single events spanning June to early August, culminating in a significant late-summer event. Events in both years were associated with North Pacific–North American atmospheric blocking regimes. Over the longer term, 2003–2025, normalized June–September wildfire fraction anomalies in the Canadian sector (45–60° N, 150–60° W) show the post-2023 period as having new, clear, record-breaking fire intensities, highlighting wildfires as emerging dominant Arctic–subarctic extremes. Siberia shows an increase after 2010. Although multiple environmental Arctic–subarctic extremes are ongoing—such as sea-ice loss, storms, and glacial ice loss—the impacts from wildfires represent preeminent, growing societal consequences. Full article
Show Figures

Figure 1

27 pages, 12041 KB  
Article
FPGA-Based CNN Acceleration on Zynq-7020 for Embedded Ship Recognition in Unmanned Surface Vehicles
by Abdelilah Haijoub, Aissam Bekkari, Anas Hatim, Mounir Arioua, Mohamed Nabil Srifi and Antonio Guerrero-Gonzalez
Sensors 2026, 26(5), 1626; https://doi.org/10.3390/s26051626 - 5 Mar 2026
Viewed by 174
Abstract
Unmanned surface vehicles (USVs) increasingly rely on vision-based perception for safe navigation and maritime surveillance, while onboard computing is constrained by strict size, weight, and power (SWaP) budgets. Although deep convolutional neural networks (CNNs) offer strong recognition performance, their computational and memory requirements [...] Read more.
Unmanned surface vehicles (USVs) increasingly rely on vision-based perception for safe navigation and maritime surveillance, while onboard computing is constrained by strict size, weight, and power (SWaP) budgets. Although deep convolutional neural networks (CNNs) offer strong recognition performance, their computational and memory requirements pose significant challenges for deployment on low-cost embedded platforms. This paper presents a hardware–software co-design architecture and deployment study for CNN acceleration on a heterogeneous ARM–FPGA system, targeting energy-efficient near-sensor processing for embedded maritime applications. The proposed approach exploits a fully streaming hardware architecture in the FPGA fabric, based on line-buffered convolutions and AXI-Stream dataflow, while the ARM processing system is responsible for lightweight configuration, scheduling, and data movement. The architecture was evaluated using representative CNN models trained on a maritime ship dataset. Our experimental results on a Zynq-7020 system-on-chip demonstrate that the proposed co-design strategy achieves a balanced trade-off between throughput, resource utilisation, and power consumption under tight embedded constraints, highlighting its suitability as a practical building block for onboard perception in USVs. Full article
(This article belongs to the Section Vehicular Sensing)
Show Figures

Figure 1

15 pages, 2941 KB  
Article
A Comprehensive Design Flow of D-Band Analog Receiver Blocks for 5G Backhauling in SiGe BiCMOS Technology
by Hassan Sadeghichameh, Guglielmo De Filippi, Lorenzo Piotto, Andrea Mazzanti, Pasquale Tommasino and Alessandro Trifiletti
Microelectronics 2026, 2(1), 4; https://doi.org/10.3390/microelectronics2010004 - 5 Mar 2026
Viewed by 126
Abstract
This work presents a systematic design flow for the fundamental building blocks (namely, the low-noise amplifier and the down-conversion mixer) of an analog receiver for 5G backhauling systems implemented in SiGe BiCMOS technology. The proposed methodology enables the sizing and optimization of receiver [...] Read more.
This work presents a systematic design flow for the fundamental building blocks (namely, the low-noise amplifier and the down-conversion mixer) of an analog receiver for 5G backhauling systems implemented in SiGe BiCMOS technology. The proposed methodology enables the sizing and optimization of receiver blocks up to post-layout simulations, starting from the specified performance requirements. It accounts for both the parasitic effects of active devices and the distributed effects of interconnects. The design flow was applied using STMicroelectronics BiCMOS55X technology to develop low-noise amplifiers and D-band to E-band downconverters capable of covering the 130–150 GHz and 150–165 GHz sub-bands. Preliminary measurement results obtained from both the standalone LNA blocks and the complete receivers are presented and discussed. Full article
Show Figures

Figure 1

41 pages, 10256 KB  
Article
Optimization of Wall Insulation Configurations for Residential Compounds in a Hot Semi-Arid Climate (BSh)
by Snur A. A. Agha, Fenk Dlawar Miran, Nashmil Shwan Abdulrahman and Siham Musheer Kareem
Architecture 2026, 6(1), 40; https://doi.org/10.3390/architecture6010040 - 4 Mar 2026
Viewed by 207
Abstract
Residential buildings in Erbil City are increasingly facing challenges due to climatic extremes, rapid urbanization, and inadequate insulation practices. This study investigates the effects of insulation material type and placement on the thermal performance of external walls in both newly constructed and refurbished [...] Read more.
Residential buildings in Erbil City are increasingly facing challenges due to climatic extremes, rapid urbanization, and inadequate insulation practices. This study investigates the effects of insulation material type and placement on the thermal performance of external walls in both newly constructed and refurbished houses under the hot semiarid climate (BSh). Using integrated environmental solutions virtual environment (IES-VE) simulations, various wall systems—concrete, brick, and lightweight block—were assessed with different insulation types (expanded polystyrene (EPS), extruded polystyrene (XPS), rock wool (RW), and mineral wool (MW)) applied either internally or externally. Field surveys combined with numerical simulations demonstrated that external insulation significantly enhances thermal mass without diminishing insulation effectiveness, leading to greater energy savings and improved indoor comfort. Among all configurations, externally applied XPS on concrete and lightweight block walls achieved the highest resistance values (R-values) and the greatest reductions in heating and cooling loads. The results indicate that prioritizing the placement of external insulation can support the development of more energy-efficient and climate-responsive housing policies in Erbil. This research offers evidence-based recommendations for optimizing building envelope design in similar climatic contexts. Full article
(This article belongs to the Special Issue Net Zero Architecture: Pathways to Carbon-Neutral Buildings)
Show Figures

Graphical abstract

7 pages, 458 KB  
Communication
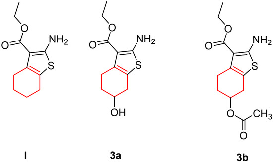
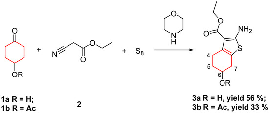
Synthesis of Ethyl 2-Amino-6-hydroxy-4,5,6,7-tetrahydro-1-benzothiophene-3-carboxylate and Ethyl 6-(Acetyloxy)-2-amino-4,5,6,7-tetrahydro-1-benzothiophene-3-carboxylate
by Andrii Yu. Myshastyi, Sergiy V. Vlasov, Hanna I. Severina, Georgiy G. Yakovenko and Andrii R. Khairulin
Molbank 2026, 2026(2), M2144; https://doi.org/10.3390/M2144 - 4 Mar 2026
Viewed by 240
Abstract
An effective one-step synthetic procedure for preparation of hydroxylated analogues of ethyl 2-amino-4,5,6,7-tetrahydro-1-benzothiophene-3-carboxylate as novel promising multifunctional building blocks for drug discovery based on the Gewald procedure was developed. Full article
(This article belongs to the Section Organic Synthesis and Biosynthesis)
Show Figures

Graphical abstract

20 pages, 3580 KB  
Article
Influence of Design Parameters on the Thermoelectric Performance of Photovoltaic Double-Skin Façades
by Yang Li, Hao Yuan, Rong Xia and Liqiang Hou
Buildings 2026, 16(5), 1004; https://doi.org/10.3390/buildings16051004 - 4 Mar 2026
Viewed by 234
Abstract
Photovoltaic double-skin façades (PV-DSFs) can block solar radiation heat, mitigate air heat transfer, facilitate ventilation cooling, and generate electricity, making them a high-performance building envelope suitable for hot southern regions in summer. The thermal performance of DSFs is relatively well understood; however, with [...] Read more.
Photovoltaic double-skin façades (PV-DSFs) can block solar radiation heat, mitigate air heat transfer, facilitate ventilation cooling, and generate electricity, making them a high-performance building envelope suitable for hot southern regions in summer. The thermal performance of DSFs is relatively well understood; however, with the addition of photovoltaic glass panels, the influence of design parameters is altered due to thermoelectric coupling effects. Then, the influence of design parameters on their thermoelectric performance remains unclear, hindering their design optimization. This paper establishes a mathematical model for DSFs with MATLAB (R2023a) to analyze their thermoelectric performance and the impact of design parameters. The results indicate that the daily power generation of PV-DSFs is primarily influenced by the solar radiation on the west-facing vertical surface. The wall exterior surface gains heat via longwave radiation during the day and loses heat at night, while convective heat dissipation occurs throughout the entire day, with radiative heat flux being the dominant mechanism. The power generation of photovoltaic cells is significantly influenced by their coverage ratio, while the impact of other factors can be neglected. The temperature of the wall’s exterior surface is significantly influenced by the heat storage of the outer cladding panel, the solar absorptivity of the exterior surface, and the emissivity of the interior surface. Among these factors, the heat storage of the outer cladding panel primarily affects the attenuation and delay of peak values and temperature fluctuations on the exterior surface. Meanwhile, the solar absorptivity of the exterior surface and the emissivity of the interior surface mainly influence the peak temperature of the wall’s exterior surface, with the effect becoming more pronounced when the interior surface emissivity is lower. Full article
(This article belongs to the Special Issue Energy-Efficient Designs in Modern Building Construction)
Show Figures

Figure 1

Back to TopTop