Hydro-Mechanical Modelling of Anisotropic Deformation and Failure Behaviour of Opalinus Clay Under Saturated and Unsaturated Conditions
Abstract
1. Introduction
2. Experimental Measurements
2.1. Materials and Bedding Orientations
2.2. Triaxial Compression Tests
2.3. Uniaxial Compressive Strength Tests
2.4. Brazilian Tensile Strength Tests
3. Mathematical Model
3.1. Governing Equations
- (i)
- A fully saturated single-fluid formulation for the consolidated undrained (CU) triaxial tests.
- (ii)
- An unsaturated two-phase formulation for the UCS and BTS simulations to account for suction effects.
3.1.1. Fully Saturated HM Formulation (CU Tests)
3.1.2. Unsaturated HM Formulation (UCS and BTS Tests)
3.2. Constitutive Equations
3.2.1. Elastic Constitutive Formulation for Transversely Isotropic Behaviour
3.2.2. Plasticity Framework and Yield Criterion
3.2.3. Hardening and Softening Behaviour
3.2.4. Hydraulic Constitutive Framework
4. Numerical Model
4.1. General Setup and Primary Variables
4.2. UCS Tests Setup
4.3. CU Triaxial Tests Setup
- Stiffness.
- Hardening/softening behaviour.
- Yield behaviour.
| Sample-Effective Confining Pressure (MPa) | Total Confining Stress (MPa) | Initial Pore Pressure (MPa) |
|---|---|---|
| P-2.5 | 4.9 | 2.4 |
| P-4 | 6.4 | 2.4 |
| P-10 | 12.4 | 2.4 |
| P-16 | 19.0 | 3.0 |
| Z45-10 | 12.7 | 2.7 |
| S-10 | 13.2 | 3.2 |
4.4. BTS Tests Setup
5. Modelling Results
5.1. UCS Tests Results
5.2. BTS Tests Results
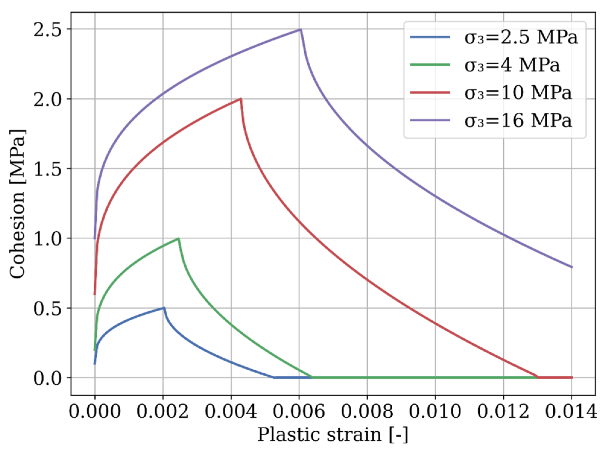
5.3. Triaxial CU Tests Results
6. Discussion
Limitations
7. Conclusions
Author Contributions
Funding
Data Availability Statement
Acknowledgments
Conflicts of Interest
Nomenclature
| ∇ | nabla operator |
| α | Biot coefficient |
| β | bedding angle |
| ε | total strain tensor |
| εpl | plastic strain tensor |
| peak plastic strain tensor | |
| εvol | volumetric strain |
| η | anisotropic parameter |
| lode angle | |
| μl | dynamic viscosity of wetting fluid |
| μg | dynamic viscosity of non-wetting fluid |
| ρ | bulk density |
| density of wetting fluid | |
| density of non-wetting fluid | |
| σ | stress tensor |
| σ′ | effective stress tensor |
| σM | confining pressure |
| ν‖ | Poisson’s ratio in the transverse plane |
| ν⊥ | Poisson’s ratio for axial strain due to transverse stress |
| friction angle | |
| ϕ | porosity |
| χ | Bishop’s coefficient |
| ψ | dilatancy angle |
| A | microstructure tensor |
| a0, a1, a2 | hardening/softening coefficients |
| b0, b1, b2 | scalar coefficients UCS |
| C | fourth-order elastic tensor |
| E‖ | Young’s modulus in the transverse plane (1–2) |
| E⊥ | Young’s modulus in the axial direction (3) |
| I | identity tensor |
| I1 | first stress invariable |
| J2 | second deviatoric stress invariant |
| k | intrinsic permeability |
| g | gravitational acceleration |
| G⊥ | Shear modulus in the 1–3 or 2–3 plane |
| m, n | van Genuchten parameter |
| p | pore pressure |
| pg | pressure of non-wetting fluid |
| pl | pressure of wetting fluid |
| pc | capillary pressure |
| pb | gas entry pressure |
| Qw | source and sink of water |
| Qg | source and sink of gas species |
| R | rotation matrix |
| Sl | degree of saturation of the wetting fluid |
| Sr | residual degree of saturation |
| Smax | maximum degree of saturation |
| Se | effective degree of saturation |
| Sg | degree of saturation of the non-wetting fluid |
| Ss | specific storage coefficient |
| t | time |
| t0, t1, t2 | scalar variables BTS |
| u | displacement vector |
| vl | Darcy velocity of the wetting fluid |
| vg | Darcy velocity of the non-wetting fluid |
Appendix A
- E‖: Young’s modulus in the transverse plane (1–2).
- E⊥: Young’s modulus in the axial direction (3).
- ν‖: Poisson’s ratio in the transverse plane.
- ν⊥: Poisson’s ratio for axial strain due to transverse stress.
- G⊥: Shear modulus in the 1–3 or 2–3 plane.
References
- Bossart, P.; Meier, P.M.; Moeri, A.; Trick, T.; Mayor, J.C. Geological and hydraulic characterisation of the excavation disturbed zone in the Opalinus Clay of the Mont Terri Rock Laboratory. Eng. Geol. 2002, 66, 19–38. [Google Scholar] [CrossRef]
- Popp, T.; Salzer, K.; Minkley, W. Influence of bedding planes to EDZ-evolution and the coupled HM properties of Opalinus Clay. Phys. Chem. Earth Parts A/B/C 2008, 33, S374–S387. [Google Scholar] [CrossRef]
- Kneuker, T.; Mann, T.; Dohrmann, R.; Ufer, K.; Blumenberg, M.; Erbacher, J.; Pollok, L. Compositional-structural properties of the Opalinus Clay in southern Germany: Combining facies-based studies and mineralogical analyses. Appl. Clay Sci. 2026, 279, 108032. [Google Scholar] [CrossRef]
- Tsang, C.F.; Barnichon, J.D.; Birkholzer, J.; Li, X.L.; Liu, H.H.; Sillen, X. Coupled thermo-hydro-mechanical processes in the near field of a high-level radioactive waste repository in clay formations. Int. J. Rock Mech. Min. Sci. 2012, 49, 31–44. [Google Scholar] [CrossRef]
- Armand, G.; Leveau, F.; Nussbaum, C.; de La Vaissiere, R.; Noiret, A.; Jaeggi, D.; Landrein, P.; Righini, C. Geometry and properties of the excavation-induced fractures at the Meuse/Haute-Marne URL drifts. Rock Mech. Rock Eng. 2014, 47, 21–41. [Google Scholar] [CrossRef]
- Shao, H.; Paul, B.; Wang, X.; Hesser, J.; Becker, J.; Garitte, B.; Müller, H. The influence of different supports on the properties of the excavation damaged zone along the FE tunnel in the Mont Terri Underground Rock Laboratory. Geol. Soc. Lond. Spec. Publ. 2017, 443, 149–157. [Google Scholar] [CrossRef]
- Radeisen, E.; Shao, H.; Pitz, M.; Hesser, J.; Kolditz, O.; Wang, W. Combination of a Failure Index and a Dilatancy-Dependent Permeability Model in Hydro-Mechanically-Coupled Numerical Simulations of Argillaceous Rock Formations of the Callovo-Oxfordian (COx). Rock Mech. Rock Eng. 2024, 57, 4285–4298. [Google Scholar] [CrossRef]
- Plúa, C.; De La Vaissiere, R.; Armand, G.; Olivella, S.; Rodriguez-Dono, A.; Yu, Z.; Shao, J.-f.; Radeisen, E.; Shao, H. Numerical investigation of the gas-induced fracturing behavior of the Callovo-Oxfordian claystone. Geomech. Energy Environ. 2025, 42, 100669. [Google Scholar] [CrossRef]
- Villar, M.V.; Bésuelle, P.; Collin, F.; Cuss, R.; de Lesquen, C.; Dizier, A.; Tabbal, G.E.; Gens, A.; Graham, C.; Grgic, D.; et al. EURAD state-of-the-art report: Thermo-hydro-mechanical behaviour at high temperature of host clay formations. Front. Nucl. Eng. 2025, 4, 1436490. [Google Scholar] [CrossRef]
- Chen, W.; Yu, H.; Li, X. Thermo-Hydro-Mechanical Coupling in Clay Rock: Experimental Characterization and Numerical Modelling; Springer Nature: Berlin/Heidelberg, Germany, 2026. [Google Scholar]
- Siegesmund, S.; Popp, T.; Kaufhold, A.; Dohrmann, R.; Gräsle, W.; Hinkes, R.; Schulte-Kortnack, D. Seismic and mechanical properties of Opalinus Clay: Comparison between sandy and shaly facies from Mont Terri (Switzerland). Environ. Earth Sci. 2014, 71, 3737–3749. [Google Scholar] [CrossRef]
- Laurich, B.; Urai, J.L.; Nussbaum, C. Microstructures and deformation mechanisms in Opalinus Clay: Insights from scaly clay from the Main Fault in the Mont Terri Rock Laboratory (CH). Solid Earth 2017, 8, 27–44. [Google Scholar] [CrossRef]
- Schuster, V.; Rybacki, E.; Bonnelye, A.; Kwiatek, G.; Schleicher, A.M.; Dresen, G. Strain partitioning and frictional behavior of opalinus clay during fault reactivation. Rock Mech. Rock Eng. 2023, 56, 2065–2101. [Google Scholar] [CrossRef]
- Corkum, A.G.; Martin, C.D. The mechanical behaviour of weak mudstone (Opalinus Clay) at low stresses. Int. J. Rock Mech. Min. Sci. 2007, 44, 196–209. [Google Scholar] [CrossRef]
- Bonnelye, A.; Schubnel, A.; David, C.; Henry, P.; Guglielmi, Y.; Gout, C.; Fauchille, A.-L.; Dick, P. Strength anisotropy of shales deformed under uppermost crustal conditions. J. Geophys. Res. Solid Earth 2017, 122, 110–129. [Google Scholar] [CrossRef]
- Winhausen, L.; Khaledi, K.; Jalali, M.; Urai, J.L.; Amann, F. Failure mode transition in Opalinus Clay: A hydro-mechanical and microstructural perspective. Solid Earth Discuss. 2022, 13, 901–915. [Google Scholar] [CrossRef]
- Winhausen, L.; Khaledi, K.; Jalali, M.; Bretthauer, M.; Amann, F. The Anisotropic Behavior of a Clay Shale: Strength, Hydro-Mechanical Couplings and Failure Processes. J. Geophys. Res. Solid Earth 2023, 128, e2023JB027382. [Google Scholar] [CrossRef]
- Pietruszczak, S.; Mroz, Z. Formulation of anisotropic failure criteria incorporating a microstructure tensor. Comput. Geotech. 2000, 26, 105–112. [Google Scholar] [CrossRef]
- Salager, S.; François, B.; Nuth, M.; Laloui, L. Constitutive analysis of the mechanical anisotropy of Opalinus Clay. Acta Geotech. 2013, 8, 137–154. [Google Scholar] [CrossRef]
- Xu, W.; Shao, H.; Marschall, P.; Hesser, J.; Kolditz, O. Analysis of flow path around the sealing section HG-A experiment in the Mont Terri Rock Laboratory. Environ. Earth Sci. 2013, 70, 3363–3380. [Google Scholar] [CrossRef]
- Nordas, A.N.; Brauchart, A.; Anthi, M.; Anagnostou, G. Calibration method and material constants of an anisotropic, linearly elastic and perfectly plastic Mohr–Coulomb constitutive model for Opalinus Clay. Rock Mech. Rock Eng. 2024, 57, 3–25. [Google Scholar] [CrossRef]
- Birkholzer, J.T.; Bond, A.E.; Tsang, C.-F. The DECOVALEX international collaboration on modeling of coupled subsurface processes and its contribution to confidence building in radioactive waste disposal. Hydrogeol. J. 2024, 32, 1295–1305. [Google Scholar] [CrossRef]
- Kolditz, O.; Bauer, S.; Bilke, L.; Böttcher, N.; Delfs, J.; Fischer, T.; Görke, U.; Kalbacher, T.; Kosakowski, G.; McDermott, C.; et al. OpenGeoSys: An open-source initiative for numerical simulation of thermo-hydro-mechanical/chemical (THM/C) processes in porous media. Environ. Earth Sci. 2012, 67, 589–599. [Google Scholar] [CrossRef]
- Bilke, L.; Flemisch, B.; Kalbacher, T.; Kolditz, O.; Helmig, R.; Nagel, T. Development of open-source porous media simulators: Principles and experiences. Transp. Porous Media 2019, 130, 337–361. [Google Scholar] [CrossRef]
- Minardi, A.; Giger, S.B.; Ewy, R.T.; Stankovic, R.; Stenebråten, J.; Soldal, M.; Rosone, M.; Ferrari, A.; Laloui, L. Benchmark study of undrained triaxial testing of Opalinus Clay shale: Results and implications for robust testing. Geomech. Energy Environ. 2021, 25, 100210. [Google Scholar] [CrossRef]
- Wild, K.M.; Amann, F. Experimental study of the hydro-mechanical response of Opalinus Clay–Part 1: Pore pressure response and effective geomechanical properties under consideration of confinement and anisotropy. Eng. Geol. 2018, 237, 32–41. [Google Scholar] [CrossRef]
- Shao, H.; Radeisen, E.; Hesser, J.; Wang, W.; Kolditz, O. Coupled processes at micro- and macroscopic levels for long-term performance assessment studies of nuclear waste repositories. Minerals 2024, 14, 453. [Google Scholar] [CrossRef]
- Radeisen, E.; Shao, H.; Hesser, J.; Naumov, D.; Wang, W.; Kolditz, O. Modelling of preferential gas flow in saturated bentonite using a bimodal, strain-dependent pore model. Appl. Clay Sci. 2024, 249, 107232. [Google Scholar] [CrossRef]
- Souley, M.; Coarita-Tintaya, E.D.; Vu, M.N.; Golfier, F.; Armand, G.; Laviña, M.; Idiart, A. A regularised anisotropic elastoplastic damage and viscoplastic model and its hydromechanical application to a meuse/haute-marne URL drift. Rock Mech. Rock Eng. 2024, 57, 4389–4419. [Google Scholar] [CrossRef]












| Bedding Orientation β | 0° | 30° | 45° | 60° | 90° |
|---|---|---|---|---|---|
| Graphical bedding orientation with vertical load | ![]() | ![]() | ![]() | ![]() | ![]() |
| Anisotropic parameter η | 0.5 | 0.67 | 0.75 | 0.83 | 1 |
| Unit vector l |
| Sample | Total Confining Stress (MPa) | Initial Capillary Pressure (MPa) | Initial Gas Pressure (MPa) |
|---|---|---|---|
| Z00-S | 0 | 9.7 and 24 | 0.1 |
| Z30 | 0 | 9.7 and 24 | 0.1 |
| Z45 | 0 | 9.7 and 24 | 0.1 |
| Z60 | 0 | 9.7 and 24 | 0.1 |
| Z90-P | 0 | 9.7 and 24 | 0.1 |
| BTS0-P | 0 | 24 | 0.1 |
| BTS15 | 0 | 24 | 0.1 |
| BTS30 | 0 | 24 | 0.1 |
| BTS45 | 0 | 24 | 0.1 |
| BTS60 | 0 | 24 | 0.1 |
| BTS75 | 0 | 24 | 0.1 |
| BTS90-S | 0 | 24 | 0.1 |
| Model Parameter | Symbol | OPA | OPA 9 MPa | OPA 24 MPa | Unit |
|---|---|---|---|---|---|
| Test type | CU | UCS | UCS and BTS | - | |
| Biot coefficient | α | - | |||
| Cohesive strength | c | MPa | |||
| Dilatancy angle | ψ | 1 | 1 | 1 | ° |
| Friction angle | φ | ° | |||
| Gas breakthrough pressure | - | 15 | 15 | MPa | |
| Initial friction | 15 | ° | |||
| Initial intrinsic permeability | m2 | ||||
| Poisson’s ratio | υ | - | |||
| Porosity | ϕ | - | |||
| Shear modulus | G | GPa | |||
| Tensile strength | 0.36, −1.305, 1.235 | MPa | |||
| Uniaxial compressive strength | MPa | ||||
| Van Genuchten parameter | m, n | - | 0.33, 1.49 | 0.33, 1.49 | - |
| Young’s modulus (‖ bedding) | GPa | ||||
| Young’s modulus (⊥ bedding) | GPa |
Disclaimer/Publisher’s Note: The statements, opinions and data contained in all publications are solely those of the individual author(s) and contributor(s) and not of MDPI and/or the editor(s). MDPI and/or the editor(s) disclaim responsibility for any injury to people or property resulting from any ideas, methods, instructions or products referred to in the content. |
© 2026 by the authors. Licensee MDPI, Basel, Switzerland. This article is an open access article distributed under the terms and conditions of the Creative Commons Attribution (CC BY) license.
Share and Cite
Radeisen, E.; Shao, H.; Hesser, J.; Wang, W. Hydro-Mechanical Modelling of Anisotropic Deformation and Failure Behaviour of Opalinus Clay Under Saturated and Unsaturated Conditions. Minerals 2026, 16, 279. https://doi.org/10.3390/min16030279
Radeisen E, Shao H, Hesser J, Wang W. Hydro-Mechanical Modelling of Anisotropic Deformation and Failure Behaviour of Opalinus Clay Under Saturated and Unsaturated Conditions. Minerals. 2026; 16(3):279. https://doi.org/10.3390/min16030279
Chicago/Turabian StyleRadeisen, Eike, Hua Shao, Jürgen Hesser, and Wenqing Wang. 2026. "Hydro-Mechanical Modelling of Anisotropic Deformation and Failure Behaviour of Opalinus Clay Under Saturated and Unsaturated Conditions" Minerals 16, no. 3: 279. https://doi.org/10.3390/min16030279
APA StyleRadeisen, E., Shao, H., Hesser, J., & Wang, W. (2026). Hydro-Mechanical Modelling of Anisotropic Deformation and Failure Behaviour of Opalinus Clay Under Saturated and Unsaturated Conditions. Minerals, 16(3), 279. https://doi.org/10.3390/min16030279






