Sign in to use this feature.

Years

Between: -

Subjects

remove_circle_outline
remove_circle_outline
remove_circle_outline
remove_circle_outline
remove_circle_outline
remove_circle_outline
remove_circle_outline

Journals

Article Types

Countries / Regions

Search Results (93)

Search Parameters:
Keywords = brown-rot fungi

Order results
Result details
Results per page
Select all
Export citation of selected articles as:
12 pages, 2635 KB  
Article
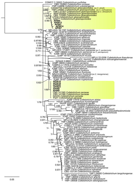
Colletotrichum perseae and Colletotrichum gloeosporioides sensu strictu Causing Stem Lesion and Dieback in Avocado in Italy
by Laura Vecchio, Ilaria Martino, Vladimiro Guarnaccia, Giancarlo Polizzi and Dalia Aiello
Horticulturae 2026, 12(1), 111; https://doi.org/10.3390/horticulturae12010111 - 19 Jan 2026
Viewed by 31
Abstract
In the last decade, avocado production has increased in Italy due to the fruit’s high nutritional quality and economic value. During 2024, stem lesions, wood discoloration and dieback, often starting at the grafting point, were observed in young plants in a nursery in [...] Read more.
In the last decade, avocado production has increased in Italy due to the fruit’s high nutritional quality and economic value. During 2024, stem lesions, wood discoloration and dieback, often starting at the grafting point, were observed in young plants in a nursery in Sicily (Italy). Colletotrichum-like colonies were frequently isolated from symptomatic tissues. Multi-locus phylogenetic analysis (gapdh, chs-1, act, tub2, cal, gs and ApMat) was conducted on 11 representative isolates, identifying 6 as C. perseae and 5 as C. gloeosporioides sensu stricto (s.s.). Two representative isolates were selected for pathogenicity tests performed on 2-year-old avocado plants cultivated in a greenhouse. After two months, necrotic lesions, wood discoloration and reddish-brown streaking at the inoculation point were induced in both species. Additional inoculations of avocado fruit confirmed the ability of both species to cause fruit rot. All inoculated fungi were successfully re-isolated and identified, fulfilling Koch’s postulates. This is the first report of stem lesions and dieback caused by Colletotrichum species and the first occurrence of C. perseae in avocado plants in Europe. The results highlight the importance of early monitoring in nurseries during the propagation process and contribute to a better understanding of fungal diseases in avocado crops in Italy. Full article
(This article belongs to the Section Plant Pathology and Disease Management (PPDM))
Show Figures

Figure 1

14 pages, 13425 KB  
Article
Evaluation of Wood Decay and Identification of Fungi Found in the USS Cairo, a Historic American Civil War Ironclad Gunboat
by Robert A. Blanchette, Benjamin W. Held, Claudia Chemello and Paul Mardikian
J. Fungi 2025, 11(10), 732; https://doi.org/10.3390/jof11100732 - 11 Oct 2025
Viewed by 1469
Abstract
Studies of microbial degradation of historic woods are essential to help protect and preserve these important cultural properties. The USS Cairo is a historic Civil War gunboat and one of the first steam-powered and ironclad ships used in the American Civil War. Built [...] Read more.
Studies of microbial degradation of historic woods are essential to help protect and preserve these important cultural properties. The USS Cairo is a historic Civil War gunboat and one of the first steam-powered and ironclad ships used in the American Civil War. Built in 1861, the ship sank in the Yazoo River of Mississippi in 1862 after a mine detonated and tore a hole in the port bow. The ship remained on the river bottom and was gradually buried with sediments for over 98 years. After recovery of the ship, it remained exposed to the environment before the first roofed structure was completed in 1980, and it has been displayed under a tensile fabric canopy with open sides at the Vicksburg National Military Park in Vicksburg, Mississippi. Concerns over the long-term preservation of the ship initiated this investigation to document the current condition of the wooden timbers, identify the fungi that may be present, and determine the elemental composition resulting from past wood-preservative treatments. Micromorphological characteristics observed using scanning electron microscopy showed that many of the timbers were in advanced stages of degradation. Eroded secondary cell walls leaving a weak framework of middle lamella were commonly observed. Soft rot attack was prevalent, and evidence of white and brown rot degradation was found in some wood. DNA extraction and sequencing of the ITS region led to the identification of a large group of diverse fungi that were isolated from ship timbers. Soft rot fungi, including Alternaria, Chaetomium, Cladosporium, Curvularia, Xylaria and others, and white rot fungi, including Bjerkandera, Odontoefibula, Phanerodontia, Phlebiopsis, Trametes and others, were found. No brown rot fungi were isolated. Elemental analyses using induced coupled plasma spectroscopy revealed elevated levels of all elements as compared to sound modern types of wood. High concentrations of boron, copper, iron, lead, zinc and other elements were found, and viable fungi were isolated from this wood. Biodegradation issues are discussed to help long-term conservation efforts to preserve the historic ship for future generations. Full article
(This article belongs to the Special Issue Mycological Research in Cultural Heritage Protection)
Show Figures

Figure 1

13 pages, 2149 KB  
Article
Activity of Flavanols Extracted from Prosopis juliflora Mesquite on Growth Inhibition of Wood-Decaying Fungi and Their Synergistic Effect with Tebuconazole
by John Isemeki Owino, Judith Tuimising, Floriane Mangin, Philippe Gerardin, Ambrose Kiprop and Christine Gerardin-Charbonnier
Forests 2025, 16(9), 1462; https://doi.org/10.3390/f16091462 - 13 Sep 2025
Viewed by 763
Abstract
The antifungal effect of catechin and extractives from Prosopis juliflora was studied against one white rot fungus, Trametes versicolor (TV), and one brown rot fungus, Poria placenta (PP). The mentioned extractives from Prosopis julilfora were crude mesquitol and pure mesquitol. Tebuconazole was used [...] Read more.
The antifungal effect of catechin and extractives from Prosopis juliflora was studied against one white rot fungus, Trametes versicolor (TV), and one brown rot fungus, Poria placenta (PP). The mentioned extractives from Prosopis julilfora were crude mesquitol and pure mesquitol. Tebuconazole was used in this study as a known fungicide against the two named fungi. Wood preservation using the current synthetic fungicides can be harmful to the environment and toxic to animals and plants. To help solve these problems, fungicides can be mixed with natural extractives to act synergistically as wood preservatives. Most of these natural extractives contain polyphenols, which are secondary metabolites, having good antioxidant properties, which may inhibit radical species involved in wood cell polymer defects. In this study, 1000 ppm and 5000 ppm of crude mesquitol, pure mesquitol and catechin had a very good growth inhibition against TV and PP. Thus, the concentrations were used to assess their synergistic response when mixed with lower inhibitory concentration of tebuconazole. The results showed that there was an additive effect in a combination of 0.1 ppm tebuconazole with 1000 ppm pure mesquitol for PP, 0.5 ppm Tebuconazole with 1000 ppm crude mesquitol and pure mesquitol for PP and 0.5 ppm tebuconazole with 1000 ppm pure mesquitol for TV. The other remaining combinations of 1000 ppm/5000 ppm of the samples with 0.1 ppm/0.5 ppm tebuconazole all had synergistic effect. This data suggests that a combination of polyphenols (catechin and extractives) with tebuconazoles can be useful sources for preparation of fungicides and wood preservatives for agricultural use and wood durability, respectively. Full article
(This article belongs to the Section Wood Science and Forest Products)
Show Figures

Figure 1

14 pages, 1180 KB  
Article
Mycogenic Silver Nanoparticles: Promising Antimicrobials with Fungistatic Properties
by Aleksandra Tończyk, Katarzyna Niedziałkowska, Marta Nowak-Lange, Przemysław Bernat and Katarzyna Lisowska
Int. J. Mol. Sci. 2025, 26(14), 6639; https://doi.org/10.3390/ijms26146639 - 10 Jul 2025
Cited by 1 | Viewed by 1335
Abstract
The antimicrobial activity of silver nanoparticles (AgNPs) makes them a valuable tool in various industries. Recently, biosynthesis has become the preferred method for nanoparticle synthesis, and among organisms that can be used as AgNP producers, filamentous fungi have attracted the greatest interest. In [...] Read more.
The antimicrobial activity of silver nanoparticles (AgNPs) makes them a valuable tool in various industries. Recently, biosynthesis has become the preferred method for nanoparticle synthesis, and among organisms that can be used as AgNP producers, filamentous fungi have attracted the greatest interest. In particular, wood decay fungi are considered promising candidates for AgNP biosynthesis. Biogenic AgNPs have been proven to have strong antibacterial potential and antifungal activity. The aim of this study was to evaluate the antifungal potential of AgNPs synthesized using the brown-rot decay fungus Gloeophyllum striatum DSM 9592 against four pathogenic fungal strains: Candida albicans, Malassezia furfur, Aspergillus flavus and Aspergillus fumigatus. Moreover, changes in the tested strains’ lipidome and cell membrane properties induced by the presence of AgNPs were investigated. The results revealed that the obtained AgNPs exerted fungistatic activity against all the strains tested. M. furfur, with a MIC value of 0.39 μg/mL obtained for all AgNP types, was found to be the most susceptible to the action of AgNPs. The lipidomic analysis revealed that the presence of AgNPs caused an increase in cell membrane fluidity in both A. flavus and C. albicans, and the mechanisms of response to AgNPs differed between the tested strains. Full article
(This article belongs to the Section Molecular Microbiology)
Show Figures

Figure 1

12 pages, 1884 KB  
Article
The Effect of 3′,4′-Methylenedioxychalcone Derivatives on Mycelial Growth and Conidial Germination of Monilinia fructicola: An In Silico and In Vitro Study
by Catalina Ferreira, Valentina Silva, Evelyn Muñoz, Gissella Valle, Manuel Martínez-Lobos, Francisca Valdés, Katy Díaz, Iván Montenegro, Patricio Godoy, Nelson Caro and Alejandro Madrid
Agriculture 2025, 15(9), 983; https://doi.org/10.3390/agriculture15090983 - 1 May 2025
Cited by 4 | Viewed by 1222
Abstract
Monilinia fructicola causes brown rot on a wide variety of stone fruits, causing several losses in the field and during storage of fruits. Due to the diverse biological activity of chalcones and their derivatives, they have emerged as a promising alternative for controlling [...] Read more.
Monilinia fructicola causes brown rot on a wide variety of stone fruits, causing several losses in the field and during storage of fruits. Due to the diverse biological activity of chalcones and their derivatives, they have emerged as a promising alternative for controlling phytopathogenic fungi. The aim of this study was to synthesize 3′,4′-methylenedioxychalcone derivatives and evaluate their in vitro inhibitory effect on mycelial growth and the conidial germination of M. fructicola. Additionally, a molecular docking study and the prediction of lipophilicity were carried out to investigate their chemical behavior. The results showed that compound F exhibited the most potent antifungal activity, with EC50 and MIC values of 20.61 µg/mL and <10 µg/mL for mycelial growth and conidial germination, respectively, presenting an adequate lipophilicity (Log p values = 2.79), which would allow proper diffusion through the fungal cell membrane. The in silico study revealed a great number of interactions between compound F and the different active sites of the succinate dehydrogenase enzyme, suggesting a favorable interaction with a binding energy score value of −6.9 kcal/mol, similar to CBE, the native ligand of this enzyme. These types of compounds could provide preventive protection in various stone and other crops. Full article
(This article belongs to the Section Crop Protection, Diseases, Pests and Weeds)
Show Figures

Figure 1

21 pages, 4015 KB  
Article
Characterizing the Endophytic Microbiome and Microbial Functional Assemblages Associated with Fengtang Plum (Prunus salicina Lindl.) Development and Resistance
by Jiqing Lei, Yinna Shi, Hong Li and Rui Wang
Horticulturae 2025, 11(5), 483; https://doi.org/10.3390/horticulturae11050483 - 30 Apr 2025
Cited by 1 | Viewed by 1179
Abstract
Fengtang plum, a novel cultivar recently developed in China, has gained huge popularity due to its large fruit size, crisp sweetness, distinctive aroma, and notable resistance to brown rot caused by Monilinia spp. To investigate microbial community dynamics during fruit development, we analyzed [...] Read more.
Fengtang plum, a novel cultivar recently developed in China, has gained huge popularity due to its large fruit size, crisp sweetness, distinctive aroma, and notable resistance to brown rot caused by Monilinia spp. To investigate microbial community dynamics during fruit development, we analyzed samples from three phenological stages: fruit-setting (BSP1), veraison (BSP2), and maturity (BSP3). Our results demonstrated stage-specific microbial succession patterns: alpha diversity indices (observed species, ACE, PD_whole_tree) significantly increased at BSP2/BSP3 versus BSP1, accompanied by diverging Shannon index trends between bacteria (progressive enhancement) and fungi (stage-dependent reduction). Bacterial communities maintained Proteobacteria and Firmicutes dominance while accumulating low-abundance species (18.06–61.84%), whereas Ascomycota constituted the persistent fungal phylum with Trichoderma, reaching 95.91% dominance at BSP3. Community differentiation primarily arose from stage-specific bacteria Ralstonia, Brevundimonas, and Limnobacter, and dominant fungi Trichoderma and Cladosporium. Bacterial metabolic shifts were predicted to transition from basic energy production to complex organic/aromatic compound utilization, contrasting with fungal transitions from pathogen–saprophyte competition to saprophytic dominance. While the enrichment of Lactobacillus and Trichoderma during mid-to-late stages may suggest potential associations with aromatic compound production and fungal pathogen resistance, these hypotheses require validation through targeted metabolomics and pathogen challenge experiments. This study elucidates microbial community succession patterns during Fengtang plum development; notably, functional predictions were inferred from 16S/ITS sequencing data rather than direct metagenomic or metatranscriptomic analyses, thus limiting mechanistic interpretations, though future work integrating multi-omics approaches would strengthen functional insights. Full article
(This article belongs to the Section Postharvest Biology, Quality, Safety, and Technology)
Show Figures

Figure 1

12 pages, 1751 KB  
Article
Transcriptomic Insights into the Degradation Mechanisms of Fomitopsis pinicola and Its Host Preference for Coniferous over Broadleaf Deadwood
by Jianbin Xue, Yulian Wei, Liting Chen and Haisheng Yuan
Microorganisms 2025, 13(5), 1006; https://doi.org/10.3390/microorganisms13051006 - 27 Apr 2025
Cited by 1 | Viewed by 901
Abstract
The degradation of deadwood is a vital ecological process for geochemical cycling and biodiversity conservation, with two main routes of fungal degradation: brown and white rot. Brown rot fungi cause severe destruction of wood cellulose and lead to brown and modified lignin residue. [...] Read more.
The degradation of deadwood is a vital ecological process for geochemical cycling and biodiversity conservation, with two main routes of fungal degradation: brown and white rot. Brown rot fungi cause severe destruction of wood cellulose and lead to brown and modified lignin residue. Fomitopsis pinicola is a typical brown rot fungus with a distinct host preference for coniferous trees. The mechanisms through which this fungus degrades coniferous and broadleaf wood remain poorly understood. Therefore, in this study, a 60-day cultivation experiment involving F. pinicola growing on deadwood strips of Pinus koraiensis and Betula platyphylla separately was performed. A comparative transcriptome analysis was carried out to explore the mechanisms underlying the differences in degradation, in terms of both physicochemical properties and transcriptomic data. The findings revealed that the host preference of F. pinicola resulted in the more efficient degradation of coniferous wood than broadleaf wood, accompanied by higher gene expression levels. GO enrichment analysis indicated that this preference was primarily associated with the hydrolytic enzyme family and processes related to the Fenton reaction, which is characteristic of brown rot fungi. Furthermore, the KEGG pathways showed that the DEGs were enriched in mainly included histidine metabolism, fatty acid degradation, and so on, indicating underlying carbohydrate and lipid metabolism processes. These results support P. pinicola’s strong ability to degrade the deadwood lignin of P. koraiensis, reflecting its adaptive evolution in host selection and choice of different ecological niches. Full article
(This article belongs to the Section Environmental Microbiology)
Show Figures

Figure 1

14 pages, 1776 KB  
Article
Chestnut Tannin/Furfuryl Alcohol Copolymers for Beech Wood Chemical Modification
by João Vitor Dorini Falavinha, Philippe Gérardin, Pedro Henrique Gonzales De Cademartori and Christine Gérardin-Charbonnier
Polymers 2025, 17(9), 1159; https://doi.org/10.3390/polym17091159 - 24 Apr 2025
Cited by 1 | Viewed by 1125
Abstract
Tannins, present in all plants, are the most abundant polyphenols in the world. Their potential as a raw material for modifying wood alongside furfuryl alcohol (FA) has already been demonstrated in previous studies. This study focused on using large quantities of hydrolysable tannins [...] Read more.
Tannins, present in all plants, are the most abundant polyphenols in the world. Their potential as a raw material for modifying wood alongside furfuryl alcohol (FA) has already been demonstrated in previous studies. This study focused on using large quantities of hydrolysable tannins from chestnut (Castanea sativa) to replace as much FA as possible to chemically modify beech wood (Fagus sylvatica L.). Impregnation was carried out using different concentrations and ratios of both FA and tannins and tartaric acid as catalysts through a vacuum/atmospheric pressure cycle. Copolymerization was carried out for 24 h at 120 °C. Properties such as weight percent gain (WPG), leachability, anti-swelling efficiency (ASE), thermal stability, wettability and durability against brown rot (Coniophora puteana) and white rot (Coriolus versicolor) were analyzed and compared to a furfurylation treatment without the addition of tannins. These treatments were also chemically characterized using FTIR spectroscopy. The results showed that replacing 50% of FA mass by tannins largely increased WPG and demonstrated similar leachability and dimensional stability to standard furfurylation. Above all, the new treatment showed to have better resistance to wood-degrading fungi, in addition to improved wettability and thermal stability. Full article
Show Figures

Figure 1

16 pages, 2217 KB  
Article
Time-Series Transcriptome Analysis of the European Plum Response to Pathogen Monilinia fructigena
by Raminta Antanynienė, Monika Kurgonaitė, Ingrida Mažeikienė and Birutė Frercks
Agriculture 2025, 15(7), 788; https://doi.org/10.3390/agriculture15070788 - 6 Apr 2025
Cited by 4 | Viewed by 1303
Abstract
European plum production is affected by mostly harm Monilinia spp., causing full pathogen brown-rot infections. The plums are the susceptible to the Monilinia fructigena pathogen, which is the most common in Europe. This study aims to analyze the gene expression profiles and signaling [...] Read more.
European plum production is affected by mostly harm Monilinia spp., causing full pathogen brown-rot infections. The plums are the susceptible to the Monilinia fructigena pathogen, which is the most common in Europe. This study aims to analyze the gene expression profiles and signaling pathways of the European plum, cv. Victoria, inoculated with the M. fructigena pathogen at 24, 48, and 72 h post inoculation. By transcriptome sequencing, the number of differentially expressed genes (DEGs) increased over time, with the highest number at 72 hpi, showing the tendency to involve more genes in the response to prolonged exposure to the pathogen. Pathogenesis-related (PR) family and mildew resistance locus O (MLO-like) proteins were expressed the most during plum response to the pathogen. The plum initiates complex defense responses by significantly activating 23 pathways according to Kyoto Encyclopedia of Genes and Genomes (KEGG). In this study, expressed genes over the infection were in response to stress, defense, cell death, and disease resistance. The findings of this study could be used as the basis for further research of markers linked to resistance or susceptibility to disease in plum hybrids at an early age, which will improve the plum breeding process. Full article
Show Figures

Figure 1

15 pages, 4136 KB  
Article
Unlocking Nature’s Microbial Defenders: Genetic Mechanisms and Potential Against Monilinia spp. Pathogens
by Augustina Kolytaitė, Ingrida Mažeikienė, Monika Kurgonaitė, Saulė Raklevičiūtė, Gabija Paškevičiūtė and Birutė Frercks
Microorganisms 2025, 13(4), 818; https://doi.org/10.3390/microorganisms13040818 - 3 Apr 2025
Cited by 1 | Viewed by 1071
Abstract
Monilinia spp., which causes brown rot, is one of the most damaging pathogens in stone fruits. Researchers are exploring epiphytic and endophytic microorganisms with the potential to suppress pathogens, control pathogenic microorganisms, and/or promote plant growth. In this study, microorganisms with antagonistic activity [...] Read more.
Monilinia spp., which causes brown rot, is one of the most damaging pathogens in stone fruits. Researchers are exploring epiphytic and endophytic microorganisms with the potential to suppress pathogens, control pathogenic microorganisms, and/or promote plant growth. In this study, microorganisms with antagonistic activity against three Monilinia species were isolated from plum orchard soil and plum fruits. Antagonism tests in vitro showed strong antagonistic properties of six strains of bacteria and two yeast-like fungi against M. fructigena, M. fructicola, and M. laxa, with growth inhibition from 45.5 to 84.6%. The antagonists were identified and characterized at the genetic level using whole genome sequencing (WGS). Genes involved in antibiotic resistance, virulence, secondary metabolite synthesis, and plant growth promotion were identified and characterized through genome mapping, gene prediction, and annotation. None of the microorganisms studied were predicted to be pathogenic to humans. The results of this study indicate that the bacteria Bacillus pumilus, B. velezensis, two strains of Lysinibacillus agricola, Pseudomonas chlororaphis isolated from stone fruit orchard soil, and the yeast-like fungus Aureobasidium pullulans, isolated from plums, are promising candidates for the biological control of Monilinia spp. Full article
Show Figures

Figure 1

9 pages, 1586 KB  
Communication
Investigation and Identification of Fungal Diseases of Aloe barbadensis in China
by Guohui Zhang, Qingjia Wan, Xiangyang Li and Jie Deng
Biology 2025, 14(1), 89; https://doi.org/10.3390/biology14010089 - 17 Jan 2025
Viewed by 2245
Abstract
The Aloe barbadensis industry plays an important role in the economic development of Yuanjiang county of Yuxi city in Yunnan province, China. In order to reduce the harm of diseases and ensure the quality of products, the occurrence of A. barbadensis was investigated. [...] Read more.
The Aloe barbadensis industry plays an important role in the economic development of Yuanjiang county of Yuxi city in Yunnan province, China. In order to reduce the harm of diseases and ensure the quality of products, the occurrence of A. barbadensis was investigated. The pathogenic fungi of wild and cultivated species of A. barbadensis were isolated by a tissue separation method, and DNA sequencing was carried out by using the sequence analysis of the ribosomal rDNA-ITS region, and the pathogenic fungi were classified and identified by finally combining morphological observations. The results showed that the main fungal diseases were root rot and leaf rot disease caused by Fusarium oxysporum, leaf spot disease caused by Curvularia lunata, anthracnose caused by Colletotrichum boninense, and brown spot disease caused by Alternaria alternata on A. barbadensis. Full article
(This article belongs to the Collection Plant Growth-Promoting Bacteria: Mechanisms and Applications)
Show Figures

Figure 1

15 pages, 3658 KB  
Article
The Effect of Particles from Rotten Spruce Logs and Recycled Wooden Composites on Changes in the Bio-Resistance of Three-Layer Particleboards Against the Decaying Fungus Coniophora puteana and Mixture of Moulds
by Zuzana Vidholdová, Viktória Satinová and Ladislav Reinprecht
Forests 2024, 15(11), 2043; https://doi.org/10.3390/f15112043 - 19 Nov 2024
Viewed by 1397
Abstract
Wood-based particleboards (PBs) are widely used in construction and interior applications, yet their durability, particularly against biological degradation, remains a challenge. Recycling wood and incorporating degraded particles from rotted wood can potentially enhance PB sustainability and align with circular bioeconomy principles. This study [...] Read more.
Wood-based particleboards (PBs) are widely used in construction and interior applications, yet their durability, particularly against biological degradation, remains a challenge. Recycling wood and incorporating degraded particles from rotted wood can potentially enhance PB sustainability and align with circular bioeconomy principles. This study investigates the biological resistance of the three-layer, laboratory-prepared PBs with varied amounts of particles, from sound spruce wood to particles, and from spruce logs attacked by brown- or white rot, respectively, to particles from recycled wooden composites of laminated particleboards (LPBs) or blockboards (BBs), i.e., 100:0, 80:20, 50:50, and 0:100. The bio-resistance of PBs was evaluated against the brown-rot fungus Coniophora puteana, as well as against a mixture of moulds’ “microscopic fungi”, such as Aspergillus versicolor BAM 8, Aspergillus niger BAM 122, Penicillium purpurogenum BAM 24, Stachybotrys chartarum BAM 32, and Rhodotorula mucilaginosa BAM 571. PBs containing particles from brown-rotten wood or from recycled wood composites, particularly LPBs, had a partly enhanced decay resistance, but their mass loss was nevertheless more than 30%. On the other hand, the mould resistance of all variants of PBs, evaluated in the 21st day, was very poor, with the highest mould growth activity (MGA = 4). These findings suggested that some types of rotten and recycled wood particles can improve the biological resistance of PBs; however, their effectiveness is influenced by the type of wood degradation and the source of recycled materials. Further, the results highlight the need for improved biocidal, chemical, or thermal modifications of wood particles to enhance the overall biological durability of PBs for specific uses. Full article
Show Figures

Figure 1

15 pages, 6271 KB  
Article
Fungi Associated with Olive Tree (cv. ‘Nocellara del Belice’) Decay in Trapani Province (Sicily, Italy)
by Marika Lamendola, Giulia Mirabile, Josè Muratore and Livio Torta
Pathogens 2024, 13(11), 932; https://doi.org/10.3390/pathogens13110932 - 25 Oct 2024
Viewed by 1676
Abstract
Recently, in several locations in the province of Trapani (Sicily, Italy), olive growers have reported cases of decaying olive trees of cv. ‘Nocellara del Belice’, showing symptoms of defoliation, branch drying, xylem browning, and reduced production. Internal symptoms include white and brown wood [...] Read more.
Recently, in several locations in the province of Trapani (Sicily, Italy), olive growers have reported cases of decaying olive trees of cv. ‘Nocellara del Belice’, showing symptoms of defoliation, branch drying, xylem browning, and reduced production. Internal symptoms include white and brown wood rot, starting from the base of the trunk. These alterations have been observed in trees irrigated using a pipe system at the trunk with spray sprinklers. To identify the causal agents of decay, some trees were eradicated and dissected, and woody samples were processed to isolate and identify the associated fungal micro-organisms. The most common colonies were identified using morphological (macro- and microscopical observation) and molecular (PCR amplification of the rDNA-ITS region) analyses. Nine fungal taxa were identified, of which four were associated with this decay syndrome (Coriolopsis gallica, Fomitiporia mediterranea, Kirschsteiniothelia sp., and Pleurostoma richardsiae), three were considered ubiquitous and opportunistic fungi (Alternaria spp., Aspergillus amstelodami, and Trichoderma sp.), and the other two were mycelia sterilia. Artificial inoculation satisfied Koch’s postulates, confirming the pathogenicity of the aforementioned fungi, even though the infections in the fields seem to be related to the irrigation system. This hypothesis would seem to be confirmed by the progression of decay over time in the trees subjected to the irrigation system described but not reported in olive groves differently managed. It is therefore considered appropriate to conduct further and more in-depth investigations aimed at studying the correlation between the irrigation system, presence of fungal agents, and manifestation of the syndrome. A further ongoing investigation is aimed at the use of biostimulants (Agrusaver, Savory Sun, VA LLC) on symptomatic trees, with the aim of both improving the vegetative performance of the host and limiting the symptoms detected in the field. Full article
(This article belongs to the Section Fungal Pathogens)
Show Figures

Figure 1

13 pages, 5564 KB  
Article
Identification of a Fomitopsis pinicola from Xiaoxing’an Mountains and Optimization of Cellulase Activity
by Jing Sun, Hong Yang, Shangjie Ge-Zhang, Yujie Chi and Dawei Qi
Forests 2024, 15(9), 1673; https://doi.org/10.3390/f15091673 - 23 Sep 2024
Cited by 4 | Viewed by 1713
Abstract
Brown-rot fungi are large fungi that can decompose the cell walls of wood; they are notable for their secretion of diverse and complex enzymes that synergistically hydrolyze natural wood cellulose molecules. Fomitopsis pinicola (F. pinicola) is a brown-rot fungus of interest [...] Read more.
Brown-rot fungi are large fungi that can decompose the cell walls of wood; they are notable for their secretion of diverse and complex enzymes that synergistically hydrolyze natural wood cellulose molecules. Fomitopsis pinicola (F. pinicola) is a brown-rot fungus of interest for its ability to break down the cellulose in wood efficiently. In this study, through a combination of rDNA-ITS analysis and morphological observation, the wood decay pathogen infecting Korean pine (Pinus koraiensis Siebold and Zucc.) was identified. Endoglucanase (CMCase) and β-glucosidase were quantified using the DNS (3,5-Dinitrosalicylic acid) method, and the cellulase activity was optimized using a single-factor method and orthogonal test. The results revealed that the wood-decaying fungus NE1 identified was Fomitopsis pinicola with the ITS accession number OQ880566.1. The highest cellulase activity of the strain reached 116.94 U/mL under the condition of an initial pH of 6.0, lactose 15 g·L−1, KH2PO4 0.5 g·L−1, NH4NO3 15 g·L−1, MgSO4 0.5 g·L−1, VB1 0.4 g·L−1, inoculated two 5 mm fungal cakes in 80 mL medium volume cultured 28 °C for 5 days. This laid a foundation for improving the degradation rate of cellulose and biotransformation research, as well as exploring the degradation of cellulose by brown rot fungi. Full article
(This article belongs to the Special Issue Fungal Biodiversity, Systematics, and Evolution)
Show Figures

Figure 1

27 pages, 87036 KB  
Article
Five New Species of Wood-Decaying Brown-Rot Fungi within Postiaceae (Polyporales, Basidiomycota) from Xinjiang, Northwest China
by Tai-Min Xu, Dong-Mei Wu, Neng Gao, Long Zeng, Yi-Hua Xu, Xiang-Ping Fan, Yi-Fei Sun and Bao-Kai Cui
J. Fungi 2024, 10(9), 655; https://doi.org/10.3390/jof10090655 - 17 Sep 2024
Viewed by 2527
Abstract
Brown-rot fungi are an important group of wood-decaying fungi, but there has been limited research on the species diversity of brown-rot fungi in Xinjiang, China. During an investigation of brown-rot fungi in Xinjiang, from July 2018 to July 2023, five new species belonging [...] Read more.
Brown-rot fungi are an important group of wood-decaying fungi, but there has been limited research on the species diversity of brown-rot fungi in Xinjiang, China. During an investigation of brown-rot fungi in Xinjiang, from July 2018 to July 2023, five new species belonging to the family Postiaceae were discovered based on morphological and molecular evidence. Amaropostia altaiensis is characterized by a conchate pileus, circular pores (5–8 per mm), and growing on Populus. Amaropostia tianshanensis is characterized by a flabelliform-to-conchate pileus, angular pores (5–6 per mm), and growing on Picfea. Cyanosporus latisporus is characterized by a hirsute and dark greyish blue pileal surface with fresh, larger pores (3–6 per mm) and broad basidiospores (4.3–5.9 × 1.4–2 µm). Cyanosporus tianshanensis is characterized by a smooth and white-to-cream pileal surface with fresh, smaller pores (6–9 per mm). Osteina altaiensis is characterized by a light mouse-grey-to-honey-yellow pileal surface, smaller pores (4–6 per mm), and slightly wide basidiospores (5–6 × 1.7–2.2 µm). Each of these five new species form independent lineages in phylogenetic analyses based on the seven gene loci (ITS + nLSU + nSSU + mtSSU + TEF1 + RPB1 + RPB2). This research enriches the diversity of brown-rot fungi species, while also demonstrating the substantial discovery potential and research value of brown-rot fungi in Xinjiang. Full article
(This article belongs to the Special Issue Diversity, Phylogeny and Ecology of Forest Fungi)
Show Figures

Figure 1

Back to TopTop