Colletotrichum perseae and Colletotrichum gloeosporioides sensu strictu Causing Stem Lesion and Dieback in Avocado in Italy
Abstract
1. Introduction
2. Materials and Methods
2.1. Field Sampling and Fungal Isolation
2.2. DNA Extraction, PCR Amplification and Sequencing
2.3. Phylogenetic Analyses
2.4. Pathogenicity Tests
3. Results
3.1. Field Sampling and Fungal Isolation
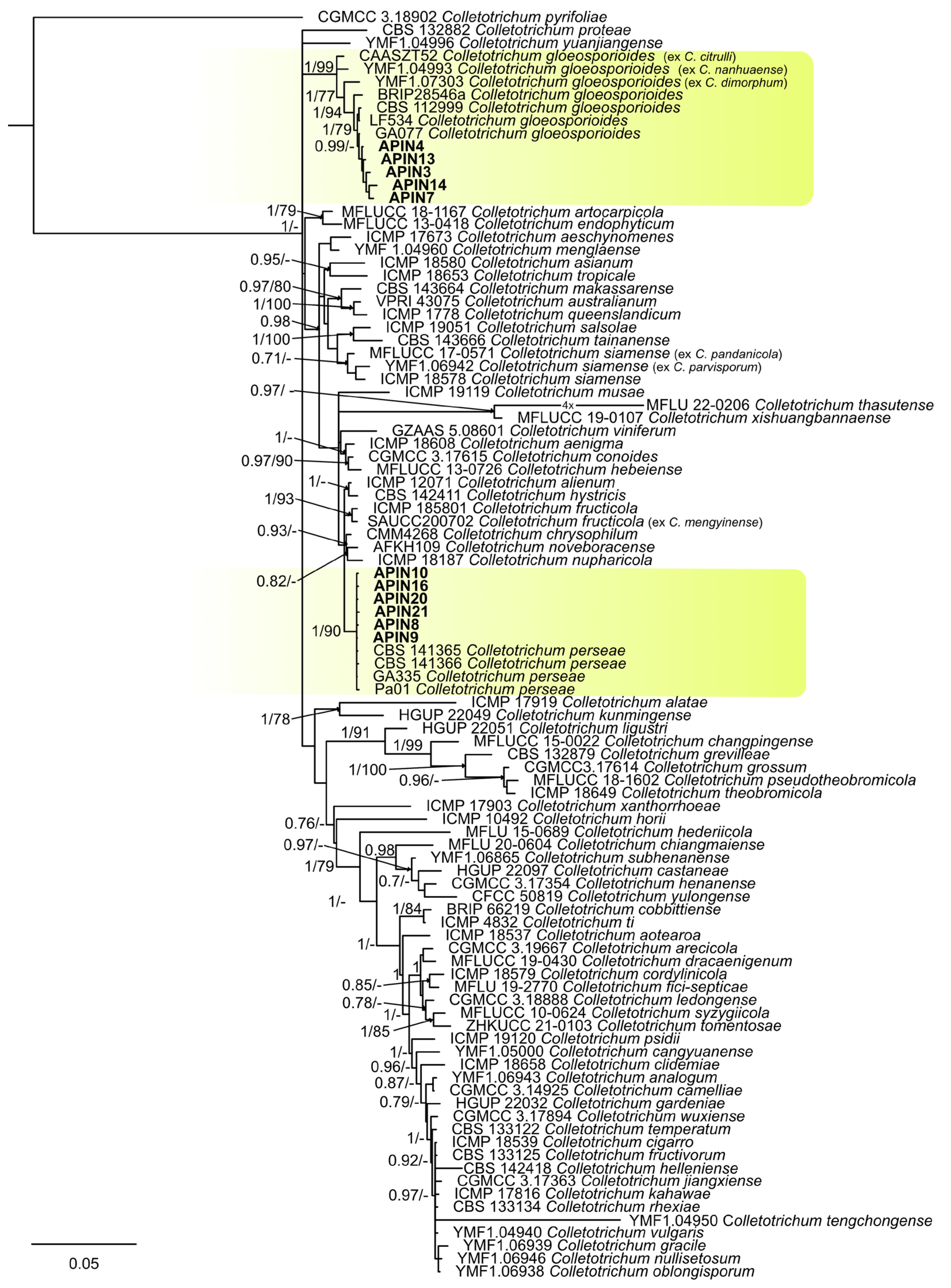
3.2. Phylogenetic Analyses
3.3. Pathogenicity Tests
4. Discussion
Supplementary Materials
Author Contributions
Funding
Data Availability Statement
Conflicts of Interest
References
- Dean, R.; Van Kan, J.A.; Pretorius, Z.A.; Hammond-Kosack, K.E.; Di Pietro, A.; Spanu, P.D.; Rudd, J.J.; Dickman, M.; Kagmann, R.; Ellis, J.; et al. The Top 10 fungal pathogens in molecular plant pathology. Mol. Plant Pathol. 2012, 13, 414–430. [Google Scholar] [CrossRef]
- Freeman, S.; Katan, T.; Shabi, E. Characterization of Colletotrichum species responsible for anthracnose diseases of various fruits. Plant Dis. 1998, 82, 596–605. [Google Scholar] [CrossRef] [PubMed]
- Fuentes-Aragón, D.; Juárez-Vázquez, S.B.; Vargas-Hernández, M.; Silva-Rojas, H.V. Colletotrichum fructicola, a member of Colletotrichum gloeosporioides sensu lato, is the causal agent of anthracnose and soft rot in avocado fruits cv. Hass. Mycobiology 2018, 46, 92–100. [Google Scholar] [CrossRef] [PubMed]
- Weir, B.S.; Johnston, P.R.; Damm, U. The Colletotrichum gloeosporioides species complex. Stud. Mycol. 2012, 73, 115–180. [Google Scholar] [CrossRef] [PubMed]
- Aiello, D.; Carrieri, R.; Guarnaccia, V.; Vitale, A.; Lahoz, E.; Polizzi, G. Characterization and pathogenicity of Colletotrichum gloeosporioides and C. karsti causing preharvest disease on Citrus sinensis in Italy. J. Phytopathol. 2015, 163, 168–177. [Google Scholar] [CrossRef]
- Leonardi, G.R.; Aiello, D.; Camilleri, G.; Piattino, V.; Polizzi, G.; Guarnaccia, V. A new disease of kumquat (Fortunella margarita) caused by Colletotrichum karsti: Twig and branch dieback. Phytopathol. Mediterr. 2023, 62, 333–348. [Google Scholar] [CrossRef]
- Freeman, S.; Katan, T.; Shabi, E. Characterization of Colletotrichum gloeosporioides isolates from avocado and almond fruits with molecular and pathogenicity tests. Appl. Environ. Microbiol. 1996, 62, 1014–1020. [Google Scholar] [CrossRef]
- Menge, J.A.; Ploetz, R.C. Diseases of avocado. In Diseases of Tropical Fruit Crops; Ploetz, R.C., Ed.; CABI Publishing: Wallingford, UK, 2003; pp. 35–71. [Google Scholar] [CrossRef]
- Giblin, F.R.; Tan, Y.P.; Mitchell, R.; Coates, L.M.; Irwin, J.A.G.; Shivas, R.G. Colletotrichum species associated with pre-and post-harvest diseases of avocado and mango in eastern Australia. Australas. Plant Pathol. 2018, 47, 269–276. [Google Scholar] [CrossRef]
- Hofer, K.M.; Braithwaite, M.; Braithwaite, L.J.; Sorensen, S.; Siebert, B.; Pather, V.; Goudie, L.; Williamson, L.; Alexander, B.J.R.; Toome-Heller, M. First report of Colletotrichum fructicola, C. perseae, and C. siamense causing anthracnose disease of avocado (Persea americana) in New Zealand. Plant Dis. 2021, 105, 1564. [Google Scholar] [CrossRef]
- Martino, I.; Sorrentino, R.; Piccirillo, G.; Battaglia, V.; Polizzi, G.; Guarnaccia, V.; Lahoz, E. Colletotrichum fioriniae, causal agent of postharvest avocado fruit rot in Southern Italy. Phytopathol. Mediterr. 2024, 63, 375–383. [Google Scholar] [CrossRef]
- Guarnaccia, V.; Vitale, A.; Cirvilleri, G.; Aiello, D.; Susca, A.; Epifani, F.; Perrone, G.; Polizzi, G. Characterisation and pathogenicity of fungal species associated with branch cankers and stem-end rot of avocado in Italy. Eur. J. Plant Pathol. 2016, 146, 963–976. [Google Scholar] [CrossRef]
- Hunupolagama, D.M.; Wijesundera, R.L.C.; Chandrasekharan, N.V.; Wijesundera, W.S.S.; Kathriarachchi, H.S.; Fernando, T.H.P.S. Characterization of Colletotrichum isolates causing avocado anthracnose and first report of C. gigasporum infecting avocado in Sri Lanka. Plant Pathol. Quar. 2015, 5, 132–143. [Google Scholar] [CrossRef]
- Sharma, G.; Maymon, M.; Freeman, S. Epidemiology, pathology and identification of Colletotrichum including a novel species associated with avocado (Persea americana) anthracnose in Israel. Sci. Rep. 2017, 7, 15839. [Google Scholar] [CrossRef] [PubMed]
- Hernández-Lauzardo, A.N.; Campos-Martínez, A.; Velázquez-del Valle, M.G.; Flores-Moctezuma, H.E.; Suárez-Rodríguez, R.; Ramírez-Trujillo, J.A. First report of Colletotrichum godetiae causing anthracnose on avocado in Mexico. Plant Dis. 2015, 99, 555. [Google Scholar] [CrossRef]
- Fuentes-Aragón, D.; Silva-Rojas, H.V.; Guarnaccia, V.; Mora-Aguilera, J.A.; Aranda-Ocampo, S.; Bautista-Martínez, N.; Téliz-Ortíz, D. Colletotrichum species causing anthracnose on avocado fruit in Mexico: Current status. Plant Pathol. 2020a, 69, 1513–1528. [Google Scholar] [CrossRef]
- Bustamante, M.I.; Osorio-Navarro, C.; Fernández, Y.; Bourret, T.B.; Zamorano, A.; Henríquez-Sáez, J.L. First Record of Colletotrichum anthrisci Causing Anthracnose on Avocado Fruits in Chile. Pathogens 2022, 11, 1204. [Google Scholar] [CrossRef]
- Bernal, V.V.; Boeckman, N.J.; Aćimović Srđan, G.; Khodadadi, F. The dark side of avocados: A review of anthracnose and stem-end rot in postharvest fruit. Front. Microbiol. 2025, 16, 1644061. [Google Scholar] [CrossRef]
- Dann, E.; Prabhakaran, A.; Bransgrove, K. Panicle Blight (Flower Dieback). Available online: https://avocado.org.au/publicarticles/ta31v3panicle/ (accessed on 30 December 2022).
- Avenot, H.; Davis, J.; Faber, B.; Greer, C.; Arpaia, M.L.; Michailides, T.J. New Findings on Botryosphaeria Branch Canker and Dieback of Avocados in California. From the Grove: Fall 2021. Available online: https://www.californiaavocadogrowers.com/sites/default/files/2023-11/FTG-Fall-2021-Final.pdf (accessed on 18 September 2025).
- Avenot, H.F.; Vega, D.; Arpaia, M.L.; Michailides, T.J. Prevalence, identity, pathogenicity, and infection dynamics of Botryosphaeriaceae causing avocado branch canker in California. Phytopathology 2023, 113, 1034–1047. [Google Scholar] [CrossRef]
- Eskalen, A.; McDonald, V. Identification and distribution of Botryosphaeria spp. associated with avocado branch cankers in California. In Proceedings of the VII World Avocado Congress, Cairns, Australia, 5–9 September 2011. [Google Scholar]
- Twizeyimam, M.; McDonald, V.; Mayorquin, J.S.; Wang, D.H.; Na, F.; Akgul, D.S.; Eskalen, A. Effect of fungicide applications on the management of avocado branch canker (formerly Dothiorella canker) in California. Plant Dis. 2013, 97, 897–902. [Google Scholar] [CrossRef]
- Hernández, D.; García-Pérez, O.; Perera, S.; González-Carracedo, M.A.; Rodríguez-Pérez, A.; Siverio, F. Fungal Pathogens Associated with Aerial Symptoms of Avocado (Persea americana Mill.) in Tenerife (Canary Islands, Spain) Focused on Species of the Family Botryosphaeriaceae. Microorganisms 2023, 11, 585. [Google Scholar] [CrossRef]
- Mc Donald, J. Implementation of Recommendations from the Avocado Nursery Voluntary Accreditation Scheme Review. 2018. Available online: https://www.horticulture.com.au/growers/help-your-business-grow/research-reports-publications-fact-sheets-and-more/av16013/ (accessed on 11 November 2025).
- Ramírez-Gil, J.G.; Morales, J.G. Polyphasic identification of preharvest pathologies and disorders in avocado cv. Hass. Agron. Colomb. 2019, 37, 213–227. [Google Scholar] [CrossRef][Green Version]
- Coldiretti Puglia. Available online: https://puglia.coldiretti.it/news/italia-tropicale-avocado-mango-e-guiava-avanzano-nelle-campagne/ (accessed on 18 September 2025).
- Aiello, D.; Gusella, G.; Vitale, A.; Guarnaccia, V.; Polizzi, G. Cylindrocladiella peruviana and Pleiocarpon algeriense causing stem and crown rot on avocado (Persea americana). Eur. J. Plant Pathol. 2020, 158, 419–430. [Google Scholar] [CrossRef]
- Guarnaccia, V.; Sandoval-Denis, M.; Aiello, D.; Polizzi, G.; Crous, P.W. Neocosmospora perseae sp. nov., causing trunk cankers on avocado in Italy. Fungal Syst. Evol. 2018, 1, 131–140. [Google Scholar] [CrossRef] [PubMed]
- Fiorenza, A.; Aiello, D.; Leonardi, G.R.; Continella, A.; Polizzi, G. First report of Rosellinia necatrix causing white root rot on avocado in Italy. Plant Dis. 2021, 105, 2823–2828. [Google Scholar] [CrossRef]
- Fiorenza, A.; Gusella, G.; Aiello, D.; Polizzi, G.; Voglmayr, H. Neopestalotiopsis siciliana sp. nov. and N. rosae causing stem lesion and dieback on avocado plants in Italy. J. Fungi 2022, 8, 562. [Google Scholar] [CrossRef]
- Fiorenza, A.; Gusella, G.; Vecchio, L.; Aiello, D.; Polizzi, G. Diversity of Botryosphaeriaceae species associated with canker and dieback of avocado (Persea americana) in Italy. Phytopathol. Mediterr. 2023, 62, 47–63. [Google Scholar] [CrossRef]
- Vitale, A.; Aiello, D.; Guarnaccia, V.; Perrone, G.; Stea, G.; Polizzi, G. First report of root rot caused by Ilyonectria (= Neonectria) macrodidyma on avocado (Persea americana) in Italy. J. Phytopathol. 2012, 160, 156–159. [Google Scholar] [CrossRef]
- Guerber, J.C.; Liu, B.; Correll, J.C.; Johnston, P.R. Characterization of diversity in Colletotrichum acutatum sensu lato by sequence analysis of two gene introns, mtDNA and intron RFLPs, and mating compatibility. Mycology 2003, 95, 872–895. [Google Scholar] [CrossRef]
- Carbone, I.; Kohn, L.M. A method for designing primer sets for speciation studies in filamentous ascomycetes. Mycology 1999, 91, 553–556. [Google Scholar] [CrossRef]
- Glass, N.L.; Donaldson, G.C. Development of primer sets designed for use with the PCR to amplify conserved genes from filamentous ascomycetes. Appl. Environ. Microbiol. 1995, 61, 1323–1330. [Google Scholar] [CrossRef]
- O’Donnell, K.; Cigelnik, E. Two divergent intragenomic rDNA ITS2 types within a monophyletic lineage of the fungus Fusarium are non orthologous. Mol. Phylogenetics Evol. 1997, 7, 103–116. [Google Scholar] [CrossRef] [PubMed]
- Liu, L.; Oza, S.; Hogan, D.; Perin, J.; Rudan, I.; Lawn, J.E.; Cousens, S.; Mathers, C.; Black, R.E. Global, regional, and national causes of child mortality in 2000–13, with projections to inform post-2015 priorities: An updated systematic analysis. Lancet 2015, 385, 430–440. [Google Scholar] [CrossRef] [PubMed]
- Talhinhas, P.; Baroncelli, R. Colletotrichum species and complexes: Geographic distribution, host range and conservation status. Fun. Diver. 2021, 110, 109–198. [Google Scholar] [CrossRef]
- Katoh, K.; Standley, D.M. MAFFT multiple sequence alignment software version 7: Improvements in performance and usability. Mol. Biol. Evol. 2013, 30, 772–780. [Google Scholar] [CrossRef]
- Kumar, S.; Stecher, G.; Tamura, K. MEGA7: Molecular evolutionary genetics analysis version 7.0 for bigger datasets. Mol. Biol. Evol. 2016, 33, 1870–1874. [Google Scholar] [CrossRef]
- Swofford, D.L. PAUP*. Phylogenetic Analysis Using Parsimony (* and Other Methods). Version 4. 2003. Computer Program Distributed by the Illinois Natural History Survey.
- Hillis, D.M.; Bull, J.J. An empirical test of bootstrapping as a method for assessing confidence in phylogenetic analysis. Syst. Biol. 1993, 42, 182–192. [Google Scholar] [CrossRef]
- Nylander, J.A.A. MrModeltest v. 2. Programme Distributed by the Author; Evolutionary Biology Centre, Uppsala University: Uppsala, Sweden, 2004. [Google Scholar]
- Ronquist, F.; Teslenko, M.; Van Der Mark, P.; Ayres, D.L.; Darling, A.; Höhna, S.; Larget, B.; Liu, L.; Suchard, M.A.; Huelsenbeck, J.P. MrBayes 3.2: Efficient Bayesian phylogenetic inference and model choice across a large model space. Syst. Biol. 2012, 61, 539–542. [Google Scholar] [CrossRef]
- Guarnaccia, V.; Polizzi, G.; Papadantonakis, N.; Gullino, M.L. Neofusicoccum species causing branch cankers on avocado in Crete (Greece). J. Plant Pathol. 2020, 102, 1251–1255. [Google Scholar] [CrossRef]
- Martino, I.; Spadaro, D.; Guarnaccia, V. Fungal trunk pathogens of fruit and nut tree crops: Identification, characterization, detection, and perspectives for a critical global issue. Plant Dis. 2025, 109, 1192–1210. [Google Scholar] [CrossRef]
- Ramírez-Gil, J.G.; Osorio, J.G.M. Source of inoculum of pathogens, the origin of disorders and diseases management in avocado nurseries. Australas. Plant Pathol. 2021, 50, 457–468. [Google Scholar] [CrossRef]
- Bhunjun, C.S.; Phillips, A.J.; Jayawardena, R.S.; Promputtha, I.; Hyde, K.D. Importance of molecular data to identify fungal plant pathogens and guidelines for pathogenicity testing based on Koch’s postulates. Pathogens 2021, 10, 1096. [Google Scholar] [CrossRef]



Disclaimer/Publisher’s Note: The statements, opinions and data contained in all publications are solely those of the individual author(s) and contributor(s) and not of MDPI and/or the editor(s). MDPI and/or the editor(s) disclaim responsibility for any injury to people or property resulting from any ideas, methods, instructions or products referred to in the content. |
© 2026 by the authors. Licensee MDPI, Basel, Switzerland. This article is an open access article distributed under the terms and conditions of the Creative Commons Attribution (CC BY) license.
Share and Cite
Vecchio, L.; Martino, I.; Guarnaccia, V.; Polizzi, G.; Aiello, D. Colletotrichum perseae and Colletotrichum gloeosporioides sensu strictu Causing Stem Lesion and Dieback in Avocado in Italy. Horticulturae 2026, 12, 111. https://doi.org/10.3390/horticulturae12010111
Vecchio L, Martino I, Guarnaccia V, Polizzi G, Aiello D. Colletotrichum perseae and Colletotrichum gloeosporioides sensu strictu Causing Stem Lesion and Dieback in Avocado in Italy. Horticulturae. 2026; 12(1):111. https://doi.org/10.3390/horticulturae12010111
Chicago/Turabian StyleVecchio, Laura, Ilaria Martino, Vladimiro Guarnaccia, Giancarlo Polizzi, and Dalia Aiello. 2026. "Colletotrichum perseae and Colletotrichum gloeosporioides sensu strictu Causing Stem Lesion and Dieback in Avocado in Italy" Horticulturae 12, no. 1: 111. https://doi.org/10.3390/horticulturae12010111
APA StyleVecchio, L., Martino, I., Guarnaccia, V., Polizzi, G., & Aiello, D. (2026). Colletotrichum perseae and Colletotrichum gloeosporioides sensu strictu Causing Stem Lesion and Dieback in Avocado in Italy. Horticulturae, 12(1), 111. https://doi.org/10.3390/horticulturae12010111

