Sign in to use this feature.

Years

Between: -

Subjects

remove_circle_outline
remove_circle_outline
remove_circle_outline
remove_circle_outline
remove_circle_outline
remove_circle_outline
remove_circle_outline
remove_circle_outline
remove_circle_outline

Journals

remove_circle_outline
remove_circle_outline
remove_circle_outline
remove_circle_outline
remove_circle_outline
remove_circle_outline
remove_circle_outline
remove_circle_outline

Article Types

Countries / Regions

remove_circle_outline
remove_circle_outline
remove_circle_outline
remove_circle_outline
remove_circle_outline

Search Results (1,569)

Search Parameters:
Keywords = breed composition

Order results
Result details
Results per page
Select all
Export citation of selected articles as:
15 pages, 2605 KB  
Article
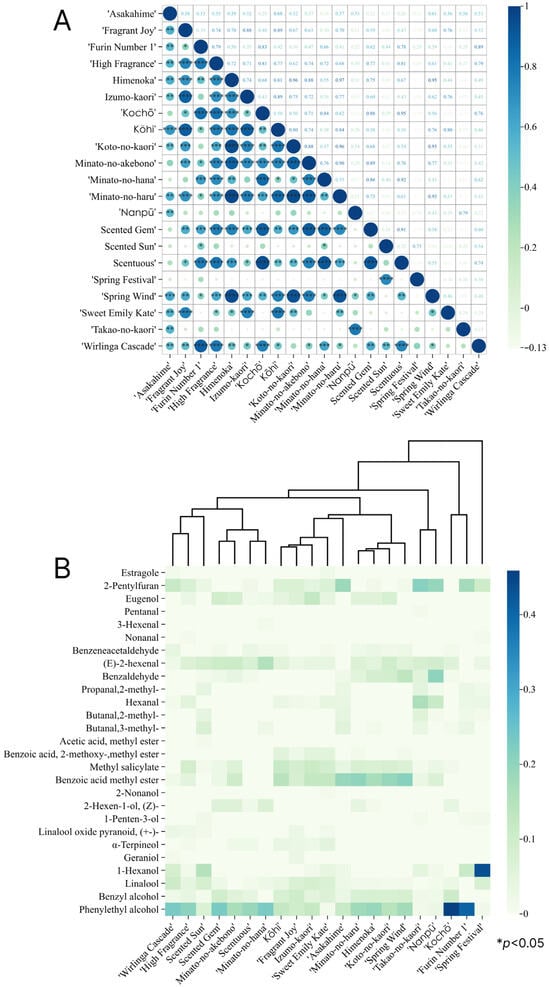
Volatile Profiling of 21 Fragrant Camellias Derived from Camellia Sect. Theopsis
by Yuying Cui, Rui Ma, Yin Wu, Mengwen Lyu, Yali Zhang and Yani Wu
Horticulturae 2026, 12(4), 465; https://doi.org/10.3390/horticulturae12040465 - 9 Apr 2026
Abstract
This study aimed to provide a comprehensive characterization of floral volatile organic compounds (VOCs), perform systematic comparative analysis among multiple fragrant camellias, and establish a classification framework based on aroma components for cultivars derived from Camellia Sect. Theopsis. Volatile compounds were analyzed from [...] Read more.
This study aimed to provide a comprehensive characterization of floral volatile organic compounds (VOCs), perform systematic comparative analysis among multiple fragrant camellias, and establish a classification framework based on aroma components for cultivars derived from Camellia Sect. Theopsis. Volatile compounds were analyzed from 21 fragrant camellias using headspace solid-phase microextraction coupled with gas chromatography–time-of-flight mass spectrometry (HS-SPME-GC-TOFMS), followed by cluster and correlation analyses. A total of 51 volatile compounds were identified, including 20 alcohols, 15 aldehydes, and five esters, among which 27 were designated as major aroma components. Alcohols were the dominant class, and phenylethyl alcohol was detected in all cultivars, with a relative abundance ranging from 1.30% to 45.86%. Certain compounds, such as eugenol and 2-pentylfuran, exhibited cultivar-specific enrichment. Cluster analysis revealed a high degree of similarity in volatile profiles, with the strongest correlation observed between Camellia ‘Himenoka’ and Camellia ‘Minato-no-haru’ (r = 0.97). This similarity may be associated with a shared parental background, particularly the frequent use of Camellia lutchuensis in breeding. These findings provide a systematic understanding of floral VOC composition and offer a chemical basis for the utilization of Camellia Sect. Theopsis germplasm in fragrance-oriented breeding. Full article
(This article belongs to the Section Medicinals, Herbs, and Specialty Crops)
Show Figures

Figure 1

20 pages, 7201 KB  
Article
PsAAT3 Drives Ester Accumulation and Fruity Aroma Formation During Ripening in Chinese Plum (Prunus salicina) Through Integrated Volatile Profiling and Transcriptomics
by Wenqian Zhao, Sujuan Liu, Siyu Li, Gaigai Du, Longji Li, Danfeng Bai, Gaopu Zhu, Shaobin Yang, Fangdong Li, Taishan Li and Haifang Hu
Plants 2026, 15(8), 1144; https://doi.org/10.3390/plants15081144 - 8 Apr 2026
Abstract
Fruit volatile organic compounds (VOCs) are key determinants of plum flavor quality, and esters contribute strongly to the fruity aroma of ripe fruit. However, the molecular basis of cultivar differences in ester formation during ripening has not been systematically clarified. Here, we characterized [...] Read more.
Fruit volatile organic compounds (VOCs) are key determinants of plum flavor quality, and esters contribute strongly to the fruity aroma of ripe fruit. However, the molecular basis of cultivar differences in ester formation during ripening has not been systematically clarified. Here, we characterized pulp VOC profiles across ripening in three Chinese plum (Prunus salicina) cultivars (‘WeiWang’ (WW), ‘WeiDi’ (WD), and ‘KongLongDan’ (KLD)) and integrated transcriptome analysis with weighted gene co-expression network analysis (WGCNA) to identify genes associated with ester accumulation. HS-SPME-GC-MS identified 38 VOCs, mainly esters, aldehydes, and alcohols, with ‘WW’ showing the highest total VOC abundance. During ripening, esters became the predominant volatile class in ‘WW’ and ‘WD’, in agreement with their fruity sensory characteristics, whereas ‘KLD’ maintained a more balanced composition of fruity and green-related volatiles. Transcriptomic analyses highlighted Prunus salicina alcohol acyltransferase 3 (PsAAT3) as the most abundant AAT transcript in pulp and strongly induced in ‘WW’. Transient overexpression of PsAAT3 in the low-ester background increased butyl acetate and hexyl acetate by 4.8- and 2.2-fold, respectively. WGCNA further identified ester-associated modules and candidate transcription factors co-expressed with PsAAT3 (JA2L, HY5, NAC073, and PHL13). As a result, this study identifies PsAAT3 as a key determinant of high-ester aroma in Chinese plum and provide candidate targets for aroma improvement and flavor-oriented breeding. Full article
Show Figures

Figure 1

19 pages, 1154 KB  
Article
Epidemiological and Clinical Characterization of Atopic Dermatitis in Dogs from Quito, Ecuador: Retrospective Analysis of Cases (2018–2025)
by Verónica Pareja-Mena, Daniela Flor-Dillon, Byron Puga-Torres, Anthony Loor-Giler and Luis Núñez
Vet. Sci. 2026, 13(4), 351; https://doi.org/10.3390/vetsci13040351 - 3 Apr 2026
Viewed by 433
Abstract
Canine atopic dermatitis (CAD) is a chronic, pruritic inflammatory disease that affects up to 15% of the global canine population. Its etiopathogenesis is multifactorial, involving genetic, immunological, environmental, and dietary factors. It is characterized by pruritus, erythema, alopecia, and secondary lesions, predominantly affecting [...] Read more.
Canine atopic dermatitis (CAD) is a chronic, pruritic inflammatory disease that affects up to 15% of the global canine population. Its etiopathogenesis is multifactorial, involving genetic, immunological, environmental, and dietary factors. It is characterized by pruritus, erythema, alopecia, and secondary lesions, predominantly affecting the abdomen, extremities, and ears. This retrospective cross-sectional descriptive study analyzed 735 medical records of dogs diagnosed with CAD treated at the Veterinary Specialty Center (CEVET) in Quito, Ecuador, between January 2018 and July 2025. Demographic, clinical, housing, diet, and cohabitation data were collected and statistically analyzed using χ2 for qualitative variables and the Kruskal–Wallis test for quantitative variables, with post hoc analysis as appropriate. Additionally, pruritus severity was assessed using the Pruritus Visual Analog Scale (pVAS). A composite Clinical Severity and Distribution Score (CSDS) was also developed to classify disease severity. A multivariate logistic regression model was performed to identify factors associated with severe CAD. The results showed a predominance of CAD in adult dogs (84.2%) and purebred dogs (74.97%), with a slight majority being males (52.38%). Pruritus was the most frequent initial symptom (80.27%), with most cases presenting moderate-to-severe pruritus (pVAS 7–10). The most affected areas were the abdomen (24.49%) and forelimbs (17.68%). The geographical distribution showed a predominance of urban areas (88.84%) and cold climates (86.39%). Based on the CSDS, 53.2% of cases were classified as severe, 44.4% as moderate, and 2.4% as mild. Multivariate analysis revealed that grass exposure was significantly associated with severe CAD (OR = 1.78; 95% CI: 1.22–2.60; p = 0.003), while urban environment showed a non-significant trend toward increased severity (OR = 1.41; p = 0.071). Significant associations were identified involving sex and body weight, age and affected area, and temporal variations in the severity of pruritus, age group, and distribution of lesions. Among breeds, French Bulldogs, Standard Schnauzers, and Shih Tzus had the highest prevalence of CAD. These findings provide the first systematic epidemiological and clinical characterization of CAD in Ecuador, highlighting the role of environmental factors in disease severity and supporting the use of composite clinical scoring approaches in retrospective studies, thereby contributing to understanding of the disease and serving as a reference for early diagnosis, clinical management, and the development of preventive strategies. Full article
Show Figures

Figure 1

20 pages, 934 KB  
Article
Comprehensive Evaluation of Varietal Differences in Glutinous Rice: Multidimensional Assessment of Cooking Quality and Processing Characteristics
by Qianqian Zhang, Bangdi Liu, Min Zhang, Lina Guan, Guodong Ye, Min Zhang, Jing Sun and Sixuan Li
Foods 2026, 15(7), 1215; https://doi.org/10.3390/foods15071215 - 2 Apr 2026
Viewed by 293
Abstract
Varietal characteristics significantly influence the quality of glutinous rice and its products; however, comprehensive studies on its cooking and processing properties remain limited. This research systematically evaluated the impact of varietal differences on these qualities, providing guidance for the industrial production and processing [...] Read more.
Varietal characteristics significantly influence the quality of glutinous rice and its products; however, comprehensive studies on its cooking and processing properties remain limited. This research systematically evaluated the impact of varietal differences on these qualities, providing guidance for the industrial production and processing of glutinous rice. Seven widely cultivated varieties were selected to evaluate the physicochemical properties, processing performance, and eating quality. Key findings reveal that WK (Wanken) excels in water-binding capacity, exhibits a distinct protein composition, and possesses a compact texture. ZK (Zhongke) demonstrates superior thermodynamic properties, exceptional gel consistency, and strong anti-retrogradation ability, making it ideal for instant food processing. WL (Wuliang) achieves peak viscosity and high thermal stability, while ZZ (Zhennuo) exhibits optimal flavor quality. The innovation of this study lies in elucidating the functional relationships between multi-scale parameters—such as water mobility, protein fraction distribution, thermal properties, and volatile flavor compounds—and specific quality traits, thereby providing a theoretical basis for precision breeding and process-cultivar alignment. Full article
(This article belongs to the Section Grain)
Show Figures

Graphical abstract

15 pages, 457 KB  
Article
Milk Fatty Acid Profile and Production Traits in Lithuanian Local and Holstein Cattle Breeds
by Ramutė Mišeikienė, Saulius Tušas, Elena Bartkienė, Jolita Šarkauskienė and Paulius Matusevičius
Animals 2026, 16(7), 1083; https://doi.org/10.3390/ani16071083 - 1 Apr 2026
Viewed by 255
Abstract
White-backed and Ash-grey cows yielded an average of 6212 kg and 6078 kg of milk per year, with 4.25–4.28% fat and 3.37–3.40% protein, while Holsteins averaged 10,694 kg with 4.47% fat and 3.45% protein. The study aimed to analyse the fatty acid (FA) [...] Read more.
White-backed and Ash-grey cows yielded an average of 6212 kg and 6078 kg of milk per year, with 4.25–4.28% fat and 3.37–3.40% protein, while Holsteins averaged 10,694 kg with 4.47% fat and 3.45% protein. The study aimed to analyse the fatty acid (FA) profile of milk from two local cow breeds, compare them with that of Holstein cows, and evaluate the influence of lactation number, productivity indicators and milk colour. The study was carried out with White-backed (n = 40), Ash-grey (n = 49), and Holstein (n = 51) cows. Based on lactation number, cows were divided into two groups. Composite milk samples from all quarters of each cow were collected. Two additional milk samples were taken: 1st to assess milk colour and the second to determine the fatty acids profile. Productivity data of cows were provided from the Livestock Information System. Statistical analysis included calculating means and standard deviations or standard errors of the mean. One-way and two-way ANOVA (breed and lactation) were used, and Duncan’s test was applied to compare mean values between groups. White-backed cows contained greater proportions of C17:0, C17:1, C18:3 ω3, and C20:0 (p < 0.05), as well as higher total omega-3 and polyunsaturated fatty acid (PUFA) contents. Parity did not have a significant effect on productivity indicators, but parity influenced the FA profile. Milk from 1st-lactation Ash-grey cows showed higher levels of PUFA and omega-6 fatty acids (p < 0.05). Milk from Ash-grey cows has more favourable visual attributes, indicating improved suitability for dairy processing, where colour uniformity is important for technological quality. Full article
(This article belongs to the Section Cattle)
Show Figures

Figure 1

11 pages, 273 KB  
Article
Nutrient Intake and Digestibility, Performance, and Carcass Characteristics of Sheep Kept on Massai Grass Pasture and Subjected to Intermittent Supplementation
by Stela Antas Urbano, Alana Santos de Freitas, Naira Cristina Ribeiro Pimentel, Yasmin dos Santos Silva, Maria Alice de Lima Soares, Dorgival M. de Lima Júnior, João Virgínio Emerenciano Neto, Pedro Henrique Cavalcante Ribeiro and Adriano Henrique do Nascimento Rangel
Animals 2026, 16(7), 1067; https://doi.org/10.3390/ani16071067 - 1 Apr 2026
Viewed by 273
Abstract
This study aimed to assess the effect of concentrate supplementation frequency on the nutrient intake, performance, carcass characteristics, and tissue composition of sheep for meat raised on Panicum maximum cv. Massai pasture. A group of 36 sheep of the Santa Inês breed (18 [...] Read more.
This study aimed to assess the effect of concentrate supplementation frequency on the nutrient intake, performance, carcass characteristics, and tissue composition of sheep for meat raised on Panicum maximum cv. Massai pasture. A group of 36 sheep of the Santa Inês breed (18 males and 18 females) with a mean initial weight of 17.0 ± 1.5 kg and mean age of 90 ± 10 days were assigned to three treatments: supplementation every 24 h, every 48 h, and every 72 h. The formulation comprised ground maize kernels (70%), soybean meal (25%), mineral mix (2.5%), urea (1.8%), table salt (0.5%), and ammonium sulfate (0.2%). The females reached a higher final weight than the males (p < 0.05). Dry matter intake did not differ among the treatment groups (p > 0.05), but the sheep supplemented every 72 h showed greater pasture and neutral detergent fiber (NDF) intake, while those supplemented every 24 h and 48 h consumed more concentrate and had higher total weight gain (7.19 and 7.10 × 5.68 kg) (p < 0.05). The same behavior was found for carcass and meat cut weights and for leg and carcass compacity indexes, but carcass and cut yields were not impacted by supplementation strategy. Supplementation on alternate days, i.e., every 48 h, maintains the performance and productive efficiency levels in sheep kept on Massai grass pasture compared to those supplemented daily, but providing intermittent supplementation with intervals above 48 h is not recommended as a nutritional strategy. Full article
(This article belongs to the Special Issue Forage-Based Production Systems for Small Ruminants)
17 pages, 1963 KB  
Article
Low Silicon and Better Pasture Feeding Quality: Uncovering Genetic Diversity in Russian Wildrye (Psathyrostachys juncea)
by Svetlana Dashkevich, Maral Utebayev, Nadezhda Filippova, Oksana Kradetskaya, Irina Chilimova, Irina Rukavitsina, Gulmira Khassanova, Satyvaldy Jatayev and Yuri Shavrukov
Life 2026, 16(4), 562; https://doi.org/10.3390/life16040562 - 30 Mar 2026
Viewed by 301
Abstract
In this study, 72 genetically diverse accessions of Psathyrostachys juncea from a germplasm collection were evaluated for silicon content, biochemical composition and nutritional value in pasture biomass for grazing feed in Northern Kazakhstan in 2024 and 2025. High-quality biomass and low silicon are [...] Read more.
In this study, 72 genetically diverse accessions of Psathyrostachys juncea from a germplasm collection were evaluated for silicon content, biochemical composition and nutritional value in pasture biomass for grazing feed in Northern Kazakhstan in 2024 and 2025. High-quality biomass and low silicon are the most important traits for P. juncea pasture. In the studied germplasm collection, the average silicon content in leaves was 2.59%, ranging from 1.45% to 4.11%. All studied accessions of P. juncea were split into two clusters based on biochemical analyses. Cluster B with preferable genotypes had significantly lower silicon content, crude fibre, neutral detergent fibre and hemicellulose, but higher crude protein content compared to cluster A. The six best genotypes with close to or less than 2% silicon and with high nutritional value in pasture biomass content were selected from cluster B for hybridization and further breeding. Low silicon content in leaves was confirmed in most of the hybrids, similar to parents and significantly less than other genotypes in the germplasm collection. Strong negative heterosis values were identified in all hybrids for acid detergent fibre and lignin, showing a reduction in undesired traits for biomass pasture quality. A strong negative correlation was found between the content of crude protein and fibre (r = −0.71), whereas neutral and acid detergent fibre content had a strong positive correlation (r = 0.78). The most promising hybrids with the combined traits of low silicon accumulation and high-quality pasture biomass were selected for further breeding and production of new perspective cultivars of P. juncea for pastures with perennial forage plant species. Full article
Show Figures

Figure 1

18 pages, 4265 KB  
Article
Multi-Omics Revealed Breed Dominates over Plumage Color in Regulating Pigeon Meat Quality and Flavor
by Yuanxin Guan, Fei Ye, Xiaofei Xu, Jixiang Wei, Shen Liu, Miaomiao Yang, Jing Wang, Zhengsheng Li and Hai Xiang
Animals 2026, 16(7), 1047; https://doi.org/10.3390/ani16071047 - 30 Mar 2026
Viewed by 283
Abstract
Both breed and plumage color are considered potential genetic factors influencing meat quality in pigeons, yet their independent effects remain poorly distinguished. This study aimed to disentangle the regulatory roles of breed and plumage color on meat quality, nutritional composition, and flavor-related metabolites [...] Read more.
Both breed and plumage color are considered potential genetic factors influencing meat quality in pigeons, yet their independent effects remain poorly distinguished. This study aimed to disentangle the regulatory roles of breed and plumage color on meat quality, nutritional composition, and flavor-related metabolites in meat pigeons. White-feathered (SQB) and grey-feathered (SQH) Shiqi pigeons were compared with European Mimas white pigeons (MMS) under identical rearing conditions. Slaughter performance, meat quality traits, and flavor profiles were assessed, followed by untargeted metabolomics and transcriptomics sequencing of pectoral muscle tissues. The results demonstrated that breed exerted a significant influence on carcass traits, water-holding capacity, collagen content, as well as the composition of fatty acids and free amino acids. In contrast, no notable disparity in meat quality was observed between the white- and gray-feathered varieties within the same Shiqi pigeon breed. A total of 114 and 205 differentially expressed metabolites (DEMs), and 11 and 327 differentially expressed genes (DEGs) were identified in plumage color and breed comparisons, respectively. Key flavor-associated metabolites, including glutathione, L-histidine, L-carnosine, and cytidine-5′-monophosphate, were identified as candidate biomarkers for breed-specific flavor differentiation. Breed is the dominant genetic factor determining meat quality and flavor in meat pigeons, while plumage color variation within breed has a limited impact. The identified pathways and regulatory networks provide actionable targets for the precision breeding and flavor enhancement of local pigeon breeds. Full article
(This article belongs to the Special Issue Advances in Genetic Analysis of Important Traits in Poultry)
Show Figures

Figure 1

18 pages, 729 KB  
Article
Plasmin–Plasminogen System and Milk Physicochemical Traits in Intensively Reared Chios and Frizarta Ewes: Effects of Lactation Stage, Age, and Somatic Cell Count
by Aphrodite I. Kalogianni, Eleni Dalaka, Georgios Theodorou, Ioannis Politis and Athanasios I. Gelasakis
Animals 2026, 16(7), 1041; https://doi.org/10.3390/ani16071041 - 28 Mar 2026
Viewed by 270
Abstract
The objective of the present study is to evaluate the effects of lactation stage, age, somatic cell count (SCC), and daily milk yield on plasmin–plasminogen (PL–PG) system activity and physicochemical milk traits in intensively reared Chios and Frizarta ewes. A total of 52 [...] Read more.
The objective of the present study is to evaluate the effects of lactation stage, age, somatic cell count (SCC), and daily milk yield on plasmin–plasminogen (PL–PG) system activity and physicochemical milk traits in intensively reared Chios and Frizarta ewes. A total of 52 purebred ewes (26 ewes per breed and farm) were randomly selected and prospectively monitored during the 3rd, 5th, and 6th month post-lambing. Daily milk yield and body condition score (BCS) were recorded, and individual milk samples were collected for the assessment of PL–PG activities using enzymatic assays, SCC, electrical conductivity (EC), refractive index (RI), and pH. Correlation analysis and mixed linear regression models were used for the assessment of the effects. Lactation stage significantly affected PL–PG system traits in both breeds, but in opposite direction; plasmin and plasminogen plus plasmin declined toward late lactation in Chios ewes, whereas it increased in Frizarta ewes. Lower SCC was associated with reduced plasmin system activity in Chios ewes, whereas no effect was observed in Frizarta ewes. The plasminogen-to-plasmin ratio remained stable across lactation, breeds, and SCC classes, indicating coordinated regulation of the system. BCS was positively associated with plasmin activity during late lactation, suggesting a stage-dependent metabolic modulation. EC and pH were closely associated with SCC, while RI mainly reflected compositional variation. Our findings underline that, although the PL–PG system is primarily affected by lactation stage and mammary health status in sheep, there are breed-specific regulatory patterns which should be further investigated. Full article
(This article belongs to the Section Small Ruminants)
Show Figures

Figure 1

14 pages, 1206 KB  
Review
Determinants of Rice Grain Quality: Synergistic Roles of Genetics, Environment, and Agronomic Practices
by Liqun Tang, Honghuan Fan, Junmin Wang, Kaizhen Zhong, Hong Tan, Fuquan Ding, Ling Wang, Jian Song and Mingli Han
Int. J. Mol. Sci. 2026, 27(7), 3088; https://doi.org/10.3390/ijms27073088 - 28 Mar 2026
Viewed by 354
Abstract
Rice (Oryza sativa L.) grain quality is a critical determinant of market value, consumer acceptance, and nutritional security. This multifaceted trait is governed by the dynamic interaction of genotype (G), environment (E), and management practices (M). In this review, we synthesize recent [...] Read more.
Rice (Oryza sativa L.) grain quality is a critical determinant of market value, consumer acceptance, and nutritional security. This multifaceted trait is governed by the dynamic interaction of genotype (G), environment (E), and management practices (M). In this review, we synthesize recent advances in understanding these multifaceted determinants. We first delineate the genetic architecture, emphasizing key genes and quantitative trait loci (QTLs) such as Wx, ALK, Chalk5, and the GS3/GW families, which control starch composition, gelatinization temperature, chalkiness, and grain dimensions, forming the foundational blueprint for quality potential. We examine how this genetic potential is influenced by environmental factors, focusing on the detrimental impacts of abiotic stresses, particularly high temperatures during grain filling and drought, which impair milling yield, increase chalkiness, and modify starch and protein profiles. Furthermore, we discuss how optimized agronomic strategies—including precision water management (e.g., alternate wetting and drying), balanced nitrogen fertilization, and targeted micronutrient (e.g., silicon) application—can mitigate these adverse effects and potentially improve specific quality parameters. Post-harvest handling is identified as the final determinant of product quality. We conclude that achieving high and stable rice quality under climate variability requires an integrated G × E × M approach. Prospects include next-generation breeding for climate-resilient quality, precision agronomy guided by real-time sensing, synergistic soil health management, and the integration of systems biology with digital agriculture to design sustainable, high-quality rice production systems. Full article
(This article belongs to the Special Issue Molecular Research on Crop Quality)
Show Figures

Figure 1

16 pages, 2144 KB  
Article
Genome-Wide Association Study Identifies OsWRKY102 as a Positive Regulator of Culm Mechanical Strength in Rice
by Wenyu Lu, Jicheng Yue, Huabin Xie, Jinzhao Liu, Xilong Yuan, Hui Wang, Tao Guo, Hong Liu and Dehua Rao
Agronomy 2026, 16(7), 704; https://doi.org/10.3390/agronomy16070704 - 27 Mar 2026
Viewed by 299
Abstract
Lodging is a major constraint to rice productivity and grain quality. The mechanical strength of basal internodes, particularly bending resistance (BDR), is a critical determinant of lodging resistance. In this study, we evaluated the BDR of the third and fourth basal internodes (BDR3 [...] Read more.
Lodging is a major constraint to rice productivity and grain quality. The mechanical strength of basal internodes, particularly bending resistance (BDR), is a critical determinant of lodging resistance. In this study, we evaluated the BDR of the third and fourth basal internodes (BDR3 and BDR4) in a diverse panel of 340 rice accessions. A genome-wide association study (GWAS) identified three QTLs significantly associated with BDR3, which were defined and designated as qBDR1, qBDR4, and qBDR5. Further analysis revealed that OsWRKY102 on qBDR1 was identified as a key candidate gene. Haplotype analysis revealed distinct allelic variations between subspecies, with the elite haplotypes (Hap.1 and Hap.4) contributing to superior lodging resistance, while Hap.2 was predominantly found in lodging-susceptible Japonica accessions. CRISPR/Cas9-mediated knockout of OsWRKY102 in the ZH11 background resulted in a significant reduction of more than 50% in both BDR3 and BDR4 compared to the wild type. Detailed phenotypic characterization of the oswrky102 mutants revealed a substantial decrease in cellulose content and culm diameter, accompanied by an increase in culm wall thickness. These findings demonstrate that OsWRKY102 maintains culm mechanical strength by promoting radial expansion and cellulose accumulation. Biomechanical analysis further suggests that culm diameter and cellulose content are more critical for bending strength than wall thickness. Our results elucidate the regulatory role of OsWRKY102 in coordinating culm morphology and cell wall composition, providing a valuable genetic target for molecular breeding of high-yielding, lodging-resistant rice varieties. Full article
(This article belongs to the Section Crop Breeding and Genetics)
Show Figures

Figure 1

32 pages, 1669 KB  
Review
Adaptation Mechanisms of Aquatic Animals to Saline–Alkaline Water Aquaculture: Physiological, Energetic and Molecular Perspectives
by Yingsha Qu, Huichen Li, Bo Zhang, Hongwu Cui, Jianlei Chen, Yong Xu, Zhengguo Cui, Keming Qu and Hao Li
Fishes 2026, 11(4), 202; https://doi.org/10.3390/fishes11040202 - 27 Mar 2026
Viewed by 503
Abstract
Saline–alkaline water constitutes a vital strategic non-traditional fishery resource in China, characterized by high pH values, elevated carbonate alkalinity, and complex ionic compositions. These extreme environmental conditions impose significant stress on aquatic animals, mainly by inducing ionic toxicity and disrupting acid–base regulatory mechanisms. [...] Read more.
Saline–alkaline water constitutes a vital strategic non-traditional fishery resource in China, characterized by high pH values, elevated carbonate alkalinity, and complex ionic compositions. These extreme environmental conditions impose significant stress on aquatic animals, mainly by inducing ionic toxicity and disrupting acid–base regulatory mechanisms. Such disruptions subsequently lead to osmotic imbalance, metabolic dysregulation, and immunosuppression, thus restricting the survival and growth of aquatic species in aquaculture systems. Consequently, the sustainable development of the saline–alkaline aquaculture is imperative for enhancing production efficiency and promoting the utilization of marginal land and water resources. This review comprehensively summarizes the current status of saline–alkaline aquaculture and highlights the stress-inducing impacts of salinity, alkalinity, and specific ionic ratios on teleost fishes and crustaceans. It further explores key adaptive mechanisms, including osmoregulatory and ionoregulatory strategies, bioenergetic trade-offs related to oxygen consumption and ammonia excretion, coordinated antioxidant and innate immune responses, as well as recent findings from multi-omics research. This review aims to offer a scientific foundation for the selection and breeding of saline–alkaline-tolerant strains, the precise regulation of aquaculture water environments, and the development of ecological aquaculture models in saline–alkaline regions, thereby facilitating the sustainable utilization of saline–alkaline land and water resources. Full article
(This article belongs to the Special Issue Influences of Environmental Change on Fishes and Fisheries)
Show Figures

Figure 1

18 pages, 7148 KB  
Article
Genome-Wide Identification and Characterization of the JMJ Histone Demethylase Gene Family in Maize (Zea mays L.) and Its Potential Role Under Drought Stress
by Li Gao, Hui Tian, Xiangli Bai, Aokun Shi and Mian Wang
Biology 2026, 15(7), 534; https://doi.org/10.3390/biology15070534 - 27 Mar 2026
Viewed by 292
Abstract
Drought stress is a major abiotic factor limiting maize yield and stability. Although Jumonji C (JMJ) histone demethylases are known to regulate plant growth, development, and stress responses, their systematic characterization in maize has remained limited. Here, 27 ZmJMJ genes were identified in [...] Read more.
Drought stress is a major abiotic factor limiting maize yield and stability. Although Jumonji C (JMJ) histone demethylases are known to regulate plant growth, development, and stress responses, their systematic characterization in maize has remained limited. Here, 27 ZmJMJ genes were identified in the maize genome through BLAST and conserved-domain analyses and classified into five subfamilies: JMJD6, KDM3/JHDM2, KDM4/JHDM3, KDM5/JARID1, and JmjC domain-only. Members within the same subfamily showed similar physicochemical properties, domain composition, and motif distribution, whereas clear divergence was observed among subfamilies. Chromosomal mapping revealed that ZmJMJ genes were unevenly distributed across nine chromosomes, with two interchromosomal homologous gene pairs, suggesting roles for segmental and/or whole-genome duplication in family expansion. Promoter analysis indicated widespread enrichment of elements related to light responsiveness, growth and development, and hormone and stress responses. Expression profiling showed that most ZmJMJ genes were highly expressed in leaves, while several displayed tissue specificity. Under drought stress, ZmJMJ17a, ZmJMJ17b, ZmJMJ28, and ZmJMJ32 were significantly induced, highlighting them as promising candidates for functional studies and molecular breeding for drought tolerance in maize. This study provides a foundation for elucidating the evolution and functions of the ZmJMJ family and identifies candidate genes for drought-related functional validation and molecular breeding. Full article
(This article belongs to the Section Bioinformatics)
Show Figures

Figure 1

21 pages, 2075 KB  
Review
Yellowhorn (Xanthoceras sorbifolium): A Climate-Resilient Oilseed for Industrial Applications
by Elora N. Roberts, Govinda Sapkota, Efren Delgado and Gonzalo Miyagusuku-Cruzado
Sustainability 2026, 18(7), 3223; https://doi.org/10.3390/su18073223 - 25 Mar 2026
Viewed by 415
Abstract
Xanthoceras sorbifolium (Yellowhorn) is an underutilized, multipurpose, climate-resilient oilseed with emerging food and industrial potential. This review consolidates current knowledge on its botany, agronomy, kernel composition, extraction technologies, protein and bioactive functionality, food uses, regulatory considerations, and sustainability challenges. Yellowhorn offers high-quality oil [...] Read more.
Xanthoceras sorbifolium (Yellowhorn) is an underutilized, multipurpose, climate-resilient oilseed with emerging food and industrial potential. This review consolidates current knowledge on its botany, agronomy, kernel composition, extraction technologies, protein and bioactive functionality, food uses, regulatory considerations, and sustainability challenges. Yellowhorn offers high-quality oil with ≈94% unsaturated fatty acids (notably 3.5–4% nervonic acid), while defatted kernel meal contains 31–37% protein (w/w). The matrix also carries bioactives such as tocopherols in the oil (70–530 mg/kg), phytosterols (1420–2970 mg/kg), and saponins (up to 11.62%), alongside flavonoid extracts that show promising antioxidant activity (DPPH EC50 ≈ 10.7 µg/mL). Extraction methods, including cold pressing, solvent systems, and supercritical CO2, present trade-offs in yield (≈87.8%, ≈60.4–98.04%, and ≈56.5–89.63% respectively), bioactive retention, and scalability, while co-product valorization can improve economic and environmental performance. Regulatory acceptance in the U.S. will likely depend on a refined-oil, specification-driven Generally Recognized as Safe (GRAS) pathway supported by compositional and toxicological evidence. Sustainability priorities include breeding improvements and supply-chain development on marginal lands, valorization of co-products, and integration of life cycle assessment (LCA), both of which are currently under-reported for Yellowhorn. Future directions emphasize process optimization for simultaneous oil-protein recovery, selective purification of functional lipids, encapsulation for stability, and human studies to substantiate claims. Collectively, Yellowhorn represents a promising climate-ready ingredient system requiring targeted research to enable safe, scalable, and sustainable adoption. Full article
(This article belongs to the Section Resources and Sustainable Utilization)
Show Figures

Figure 1

21 pages, 1938 KB  
Article
An Integrated Approach to Evaluate the Influence of Dietary Olea europaea L. Polyphenols on Physiological Stress, Intestinal Morphofunctional Traits, and Meat Quality in Neroametà Pigs: A Preliminary Study
by Maria Chiara Di Meo, Ilva Licaj, Vittorio Maria Mandrone, Chiara Attanasio, Paolo De Girolamo, Armando Zarrelli, Pasquale Vito, Romania Stilo and Ettore Varricchio
Animals 2026, 16(7), 1009; https://doi.org/10.3390/ani16071009 - 25 Mar 2026
Viewed by 347
Abstract
The use of olive by-products in livestock farming is a valuable resource, given their high levels of bioactive compounds with antioxidant and health-promoting properties. This preliminary study adopted an integrated approach to evaluate the influence of dietary Olea europaea L. polyphenols on animal [...] Read more.
The use of olive by-products in livestock farming is a valuable resource, given their high levels of bioactive compounds with antioxidant and health-promoting properties. This preliminary study adopted an integrated approach to evaluate the influence of dietary Olea europaea L. polyphenols on animal welfare, physiological stress response, intestinal morphofunctional traits, and meat quality in Neroametà finishing pigs, a novel Casertana × Large White genetic line (Neroametà). Thirty pigs reared under extensive farming conditions were randomly allocated to two groups (n = 15): a control group fed a standard diet (C) and a treatment group (OL) supplemented with 300 mg/head/day of olive polyphenolic extract for 90 days. The study focused on the systemic correlation between host health and product quality. Meat composition, rheological properties, meat antioxidant activity, stress parameters, and fatty acid profiles of the longissimus lumborum and psoas major muscles were analyzed. Results showed that the OL diet significantly modulated the HPA axis, as evidenced by a marked reduction in plasma ACTH and cortisol levels, alongside improved antioxidant status. These physiological changes were positively associated with a trophic effect on the intestinal mucosa, characterized by increased villus height and a more favorable villus/crypt ratio. Regarding meat quality, the OL group exhibited superior oxidative stability, optimized pH decline, and an improved intramuscular fatty acid profile (increased MUFA and n-3 PUFA, reduced SFA). Despite the pilot scale of 30 animals, these findings provide a solid foundation for characterizing the Neroametà breed. In conclusion, Olea europaea L. polyphenols act as a multi-level modulator, enhancing physiological resilience and meat quality, offering a sustainable strategy for high-quality pork production in line with circular economy and One Health principles. Full article
(This article belongs to the Section Animal Products)
Show Figures

Figure 1

Back to TopTop