Genome-Wide Identification and Characterization of the JMJ Histone Demethylase Gene Family in Maize (Zea mays L.) and Its Potential Role Under Drought Stress
Simple Summary
Abstract
1. Introduction
2. Materials and Methods
2.1. Identification of ZmJMJ Gene Family Members
2.2. Chromosomal Localization and Synteny Analysis of the ZmJMJ Gene Family
2.3. Gene Structure and Conserved Domain Analysis of the ZmJMJ Gene Family
2.4. Construction of the Phylogenetic Tree for the ZmJMJ Gene Family
2.5. Cis-Regulatory Element Analysis of the Promoter Regions of ZmJMJ Genes
2.6. Protein–Protein Interaction Network Analysis of ZmJMJ Proteins
2.7. Expression Pattern Analysis of the ZmJMJ Gene Family
2.8. Plant Materials and Drought Treatment
2.9. qRT–PCR Analysis
2.10. Data Analysis
3. Results
3.1. Identification and Physicochemical Characterization of the Maize JMJ Gene Family
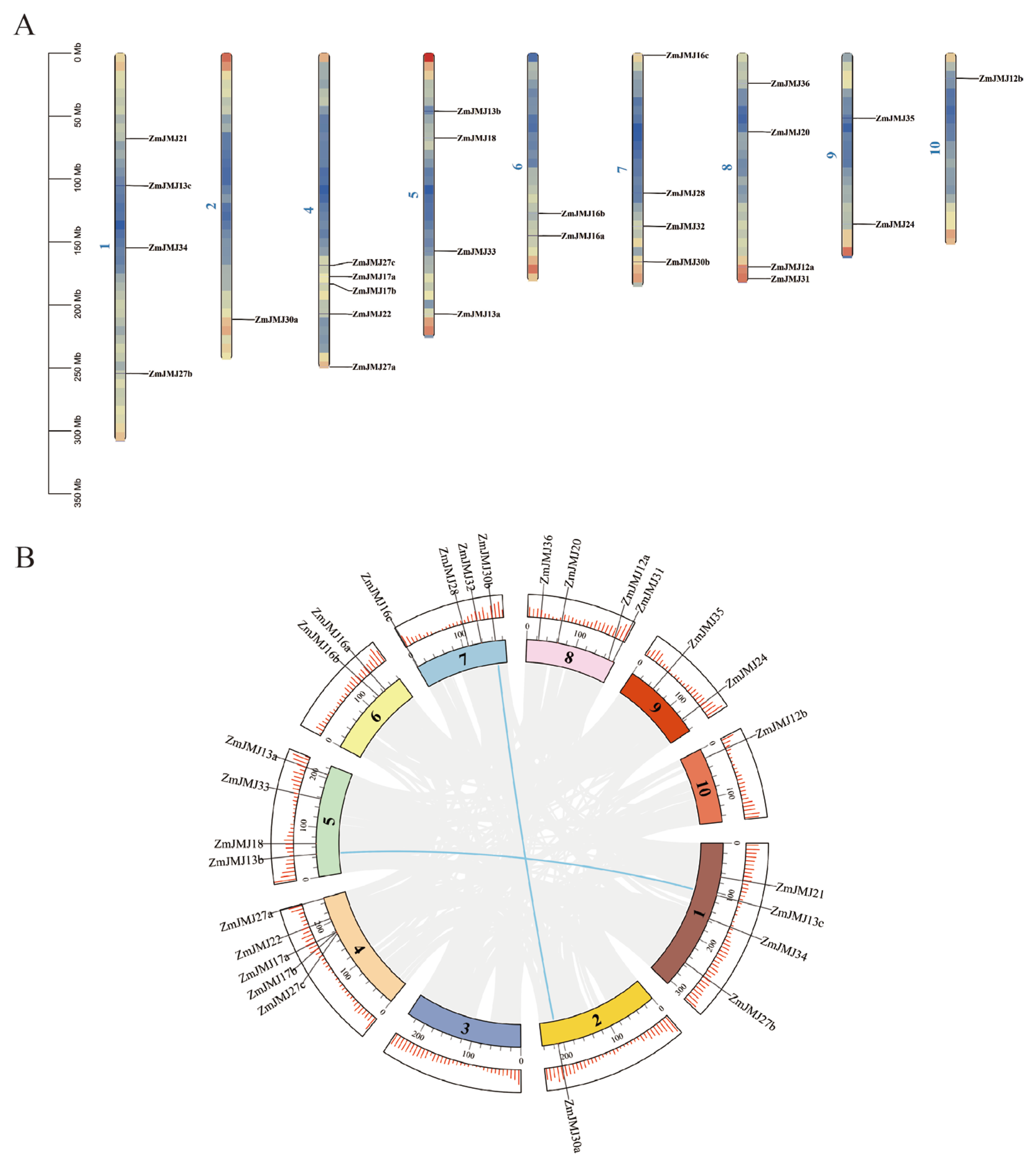
3.2. Chromosomal Localization and Synteny Analysis of the ZmJMJ Family
3.3. Phylogenetic and Evolutionary Analysis of the ZmJMJ Gene Family
3.4. Motif Composition, Conserved Domains, and Gene Structure Analysis of the ZmJMJ Gene Family
3.5. Cis-Regulatory Element Analysis of the Upstream Promoter Regions of the ZmJMJ Genes
3.6. Spatiotemporal Expression Patterns and Protein–Protein Interaction Network Analysis of the ZmJMJ Genes
3.7. Expression Patterns of the ZmJMJ Gene Family Under Drought Stress
4. Discussion
5. Conclusions
Supplementary Materials
Author Contributions
Funding
Institutional Review Board Statement
Informed Consent Statement
Data Availability Statement
Acknowledgments
Conflicts of Interest
References
- Gandhivel, V.H.; Sotelo-Parrilla, P.; Raju, S.; Jha, S.; Gireesh, A.; Harshith, C.Y.; Gut, F.; Vinothkumar, K.R.; Berger, F.; Jeyaprakash, A.A.; et al. An Oryza-specific histone H4 variant predisposes H4 lysine 5 acetylation to modulate salt stress responses. Nat. Plants 2025, 11, 790–807. [Google Scholar] [CrossRef] [PubMed]
- Niu, Y.; Bai, J.; Zheng, S. The Regulation and Function of Histone Methylation. J. Plant Biol. 2018, 61, 347–357. [Google Scholar] [CrossRef]
- Wang, Q.; Yuan, D.Y.; Lu, Y.J.; Wang, X.; Zheng, H.; Li, L.; Chen, S.; He, X.J. Arabidopsis TRB Proteins Form Two Closely Related Complexes to Mediate H3K4me3 Demethylation and Transcriptional Repression. Adv. Sci. 2025, 12, e03420. [Google Scholar] [CrossRef] [PubMed]
- Klose, R.J.; Zhang, Y. Regulation of histone methylation by demethylimination and demethylation. Nat. Rev. Mol. Cell Biol. 2007, 8, 307–318. [Google Scholar] [CrossRef]
- Lee, H.G.; Seo, P.J. The Arabidopsis JMJ29 Protein Controls Circadian Oscillation through Diurnal Histone Demethylation at the CCA1 and PRR9 Loci. Genes 2021, 12, 529. [Google Scholar] [CrossRef]
- Liu, C.; Lu, F.; Cui, X.; Cao, X. Histone Methylation in Higher Plants. Annu. Rev. Plant Biol. 2010, 61, 395–420. [Google Scholar] [CrossRef]
- Lu, F.; Li, G.; Cui, X.; Liu, C.; Wang, X.-J.; Cao, X. Comparative Analysis of JmjC Domain-containing Proteins Reveals the Potential Histone Demethylases in Arabidopsis and Rice. J. Integr. Plant Biol. 2008, 50, 886–896. [Google Scholar] [CrossRef]
- Kouzarides, T. Chromatin modifications and their function. Cell 2007, 128, 693–705. [Google Scholar] [CrossRef]
- Shi, Y.; Lan, F.; Matson, C.; Mulligan, P.; Whetstine, J.R.; Cole, P.A.; Casero, R.A.; Shi, Y. Histone demethylation mediated by the nuclear amine oxidase homolog LSD1. Cell 2004, 119, 941–953. [Google Scholar] [CrossRef]
- Liu, P.; Zhang, S.; Zhou, B.; Luo, X.; Zhou, X.F.; Cai, B.; Jin, Y.H.; Niu, D.; Lin, J.; Cao, X.; et al. The Histone H3K4 Demethylase JMJ16 Represses Leaf Senescence in Arabidopsis. Plant Cell 2019, 31, 430–443. [Google Scholar] [CrossRef]
- Huang, S.; Zhang, A.; Jin, J.B.; Zhao, B.; Wang, T.-J.; Wu, Y.; Wang, S.; Liu, Y.; Wang, J.; Guo, P.; et al. Arabidopsis histone H3K4 demethylase JMJ17 functions in dehydration stress response. New Phytol. 2019, 223, 1372–1387. [Google Scholar] [CrossRef] [PubMed]
- Yu, X.; Li, L.; Li, L.; Guo, M.; Chory, J.; Yin, Y. Modulation of brassinosteroid-regulated gene expression by Jumonji domain-containing proteins ELF6 and REF6 in Arabidopsis. Proc. Natl. Acad. Sci. USA 2008, 105, 7618–7623. [Google Scholar] [CrossRef] [PubMed]
- Sun, Z.; Wang, X.; Qiao, K.; Fan, S.; Ma, Q. Genome-wide analysis of JMJ-C histone demethylase family involved in salt-tolerance in Gossypium hirsutum L. Plant Physiol. Biochem. 2021, 158, 420–433. [Google Scholar] [CrossRef] [PubMed]
- Li, Z.; Jiang, G.; Liu, X.; Ding, X.; Zhang, D.; Wang, X.; Zhou, Y.; Yan, H.; Li, T.; Wu, K.; et al. Histone demethylase SlJMJ6 promotes fruit ripening by removing H3K27 methylation of ripening-related genes in tomato. New Phytol. 2020, 227, 1138–1156. [Google Scholar] [CrossRef]
- Ding, X.; Liu, X.; Jiang, G.; Li, Z.; Song, Y.; Zhang, D.; Jiang, Y.; Duan, X. SlJMJ7 orchestrates tomato fruit ripening via crosstalk between H3K4me3 and DML2-mediated DNA demethylation. New Phytol. 2022, 233, 1202–1219. [Google Scholar] [CrossRef]
- Xu, T.; Ran, T.; Shi, Y.; Yang, F.; Chen, X.; Sobieszczuk-Nowicka, E.; Fotopoulos, V.; Zhou, J. MYC2 interacts with JMJC3 to modulate jasmonate-regulated thermotolerance in tomato. New Phytol. 2026, 249, 2435–2451. [Google Scholar] [CrossRef]
- Wang, X.; Yu, Z.; Xu, H.; Chen, H.; Lu, J.; Li, X.; Li, F.; Chen, W.; Xu, Q. An H3K9me2 demethylase encoded by Jumonji C domain-containing DT2 regulates drought tolerance in rice. Plant Physiol. 2025, 198, kiaf280. [Google Scholar] [CrossRef]
- Hu, N.; Zhang, S.; Shang, X.; Xia, R.; Shen, Z.; Liu, C.; Qi, X.; Wei, S.; Shi, J.; Bi, G.; et al. Natural Allelic Variations in ZmDT1 Enhance Drought Resistance in Maize. Plant Biotechnol. J. 2025; early view. [CrossRef]
- Qian, Y.; Chen, C.; Jiang, L.; Zhang, J.; Ren, Q. Genome-wide identification, classification and expression analysis of the JmjC domain-containing histone demethylase gene family in maize. BMC Genom. 2019, 20, 256. [Google Scholar] [CrossRef]
- Gao, L.; Shi, A.; Wang, M.; Tian, H.; Zhang, Y. Genome-Wide Identification and Expression Profiling of the GRAS Gene Family in Taxus cuspidate. Genes 2025, 16, 1345. [Google Scholar] [CrossRef]
- Yang, X.; Cheng, J.; Wang, F.; Ma, A.; Wang, Y.; Gong, Z. ZmMPK5-mediated ZmOCL1 phosphorylation positively regulates drought tolerance by promoting the induction of ZmDHN2 in maize. New Phytol. 2026, 250, 347–365. [Google Scholar] [CrossRef]
- Tsukada, Y.-i.; Fang, J.; Erdjument-Bromage, H.; Warren, M.E.; Borchers, C.H.; Tempst, P.; Zhang, Y. Histone demethylation by a family of JmjC domain-containing proteins. Nature 2006, 439, 811–816. [Google Scholar] [CrossRef]
- Wang, M.; Wang, J.; Zhu, W.; Sun, X. Genome-wide identification and expression analysis of JmjC domain-containing family in Vitis vinifera L. BMC Genom. 2025, 26, 816. [Google Scholar] [CrossRef] [PubMed]
- Dong, Y.; Lu, J.; Liu, J.; Jalal, A.; Wang, C. Genome-wide identification and functional analysis of JmjC domain-containing genes in flower development of Rosa chinensis. Plant Mol. Biol. 2020, 102, 417–430. [Google Scholar] [CrossRef] [PubMed]
- Yin, F.; Hu, Y.; Cao, X.; Xiao, X.; Zhang, M.; Xiang, Y.; Wang, L.; Yao, Y.; Sui, M.; Shi, W. JmjC domain-containing histone demethylase gene family in Chinese cabbage: Genome-wide identification and expressional profiling. PLoS ONE 2024, 19, e0312798. [Google Scholar] [CrossRef] [PubMed]
- Chowrasia, S.; Panda, A.K.; Rawal, H.C.; Kaur, H.; Mondal, T.K. Identification of jumonjiC domain containing gene family among the Oryza species and their expression analysis in FL478, a salt tolerant rice genotype. Plant Physiol. Biochem. 2018, 130, 43–53. [Google Scholar] [CrossRef]
- Wang, X.; Pan, C.; Long, J.; Bai, S.; Yao, M.; Chen, J.; Sun, G.; Fan, Y.; Wang, Z.; Liu, F.; et al. Genome-wide identification of the jumonji C domain-containing histone demethylase gene family in wheat and their expression analysis under drought stress. Front. Plant Sci. 2022, 13, 987257. [Google Scholar] [CrossRef]
- Wu, L.; Zhao, H.; Xu, J.; Lin, F.; Yan, Q.; Liang, Y.; Xu, D.; Pan, Y.; Zhang, X.; Li, J. The SlJMJ15, a Putative Histone Demethylase Gene, Acts as a Negative Regulator of Drought Tolerance in Tomato. Horticulturae 2025, 11, 1148. [Google Scholar] [CrossRef]
- Han, Y.; Li, X.; Cheng, L.; Liu, Y.; Wang, H.; Ke, D.; Yuan, H.; Zhang, L.; Wang, L. Genome-Wide Analysis of Soybean JmjC Domain-Containing Proteins Suggests Evolutionary Conservation Following Whole-Genome Duplication. Front. Plant Sci. 2016, 7, 1800. [Google Scholar] [CrossRef]
- Wang, S.; Jiang, L.; Zhai, T.; Qu, K.; Liu, X.; Di, Z.; Chen, Y.; Lu, X.; Li, X.; Zhang, J.; et al. The JmjC domain-containing histone demethylase ZmJMJ703 orchestrates salt stress adaptation in maize. J. Plant Physiol. 2026, 317, 154677. [Google Scholar] [CrossRef]
- Su, S.; Ji, M.; Chen, J.; Zhang, M.; Xu, X.; Cheng, C. Genome-wide identification and expression analysis of protein arginine methyltransferase and JmjC domain-containing family in apple. Front. Plant Sci. 2024, 15, 1381753. [Google Scholar] [CrossRef]
- Chen, B.; Ali, S.; Zhang, X.; Zhang, Y.; Wang, M.; Zhang, Q.; Xie, L. Genome-wide identification, classification, and expression analysis of the JmjC domain-containing histone demethylase gene family in birch. BMC Genom. 2021, 22, 772. [Google Scholar] [CrossRef]
- Liu, B.; Li, C.; Li, X.; Wang, J.; Xie, W.; Woods, D.P.; Li, W.; Zhu, X.; Yang, S.; Dong, A.; et al. The H3K4 demethylase JMJ1 is required for proper timing of flowering in Brachypodium distachyon. Plant Cell 2024, 36, 2729–2745. [Google Scholar] [CrossRef]
- Gao, Y.; Chen, X.; Liu, C.; Zhao, H.; Dai, F.; Zhao, J.; Zhang, J.; Kong, L. Involvement of 5mC DNA demethylation via 5-aza-2′-deoxycytidine in regulating gene expression during early somatic embryo development in white spruce (Picea glauca). For. Res. 2023, 3, 30. [Google Scholar] [CrossRef]
- Wang, Q.; Liu, P.; Jing, H.; Zhou, X.F.; Zhao, B.; Li, Y.; Jin, J.B. JMJ27-mediated histone H3K9 demethylation positively regulates drought-stress responses in Arabidopsis. New Phytol. 2021, 232, 221–236. [Google Scholar] [CrossRef]
- Zhao, W.; Wang, X.; Zhang, Q.; Zheng, Q.; Yao, H.; Gu, X.; Liu, D.; Tian, X.; Wang, X.; Li, Y.; et al. H3K36 demethylase JMJ710 negatively regulates drought tolerance by suppressing MYB48-1 expression in rice. Plant Physiol. 2022, 189, 1050–1064. [Google Scholar] [CrossRef]
- Ma, L.; Xing, L.; Li, Z.; Jiang, D. Epigenetic control of plant abiotic stress responses. J. Genet. Genom. 2025, 52, 129–144. [Google Scholar] [CrossRef]






| Sequence Name | Sequence ID | Protein Length (aa) | Molecular Weight (kDa) | pI | Instability Index | Aliphatic Index | Grand Average of Hydropathicity |
|---|---|---|---|---|---|---|---|
| ZmJMJ12a | Zm00001eb365340 | 1353 | 149,329.8 | 9.05 | 50.22 | 68.72 | −0.598 |
| ZmJMJ12b | Zm00001eb409800 | 1199 | 133,714.3 | 8.86 | 47.5 | 65.05 | −0.668 |
| ZmJMJ13a | Zm00001eb251380 | 785 | 88,718.77 | 6.11 | 52.31 | 74.04 | −0.335 |
| ZmJMJ13b | Zm00001eb224940 | 839 | 93,913.5 | 8.45 | 60.05 | 71.36 | −0.454 |
| ZmJMJ13c | Zm00001eb025020 | 821 | 92,079.18 | 8.24 | 57.14 | 69.14 | −0.489 |
| ZmJMJ16a | Zm00001eb284570 | 963 | 108,903.5 | 6.74 | 53.9 | 68.93 | −0.498 |
| ZmJMJ16b | Zm00001eb280460 | 1235 | 138,597 | 6.38 | 59.51 | 74.69 | −0.493 |
| ZmJMJ16c | Zm00001eb298510 | 587 | 66,712.51 | 6.72 | 50.81 | 65.43 | −0.54 |
| ZmJMJ17a | Zm00001eb191790 | 1227 | 136,382.3 | 7.66 | 60.11 | 73.21 | −0.464 |
| ZmJMJ17b | Zm00001eb191820 | 771 | 86,877.58 | 6.73 | 58.58 | 72.23 | −0.525 |
| ZmJMJ18 | Zm00001eb229050 | 1875 | 212,118.2 | 5.79 | 52.17 | 91.93 | −0.25 |
| ZmJMJ20 | Zm00001eb342240 | 486 | 56,253.09 | 5.37 | 46.97 | 75.78 | −0.388 |
| ZmJMJ21 | Zm00001eb018970 | 953 | 108,862 | 5.36 | 51.01 | 87.52 | −0.31 |
| ZmJMJ22 | Zm00001eb200180 | 509 | 57,294.75 | 8.93 | 48.43 | 86.46 | −0.258 |
| ZmJMJ24 | Zm00001eb394830 | 550 | 60,925.3 | 8.09 | 58.25 | 73.78 | −0.39 |
| ZmJMJ27a | Zm00001eb209780 | 999 | 111,903.5 | 7.59 | 44.94 | 68.11 | −0.737 |
| ZmJMJ27b | Zm00001eb049830 | 1055 | 119,440.5 | 8.95 | 53.56 | 63.2 | −0.815 |
| ZmJMJ27c | Zm00001eb190750 | 1219 | 136,361.4 | 7.94 | 56.06 | 61.86 | −0.848 |
| ZmJMJ28 | Zm00001eb311870 | 877 | 98,681.92 | 6.71 | 55.46 | 68.95 | −0.665 |
| ZmJMJ30a | Zm00001eb106740 | 635 | 68,520.8 | 5.14 | 67.96 | 53.28 | −0.968 |
| ZmJMJ30b | Zm00001eb323940 | 640 | 69,267.59 | 5.23 | 66.44 | 52.89 | −0.965 |
| ZmJMJ31 | Zm00001eb370120 | 401 | 46,042.28 | 5.15 | 48.19 | 82.89 | −0.328 |
| ZmJMJ32 | Zm00001eb316510 | 362 | 39,915.01 | 5.82 | 56.59 | 81.19 | −0.268 |
| ZmJMJ33 | Zm00001eb239930 | 127 | 13,834.86 | 5.79 | 41.12 | 88.98 | −0.115 |
| ZmJMJ34 | Zm00001eb028840 | 118 | 13,036.79 | 6.16 | 56.43 | 80.85 | −0.476 |
| ZmJMJ35 | Zm00001eb382210 | 405 | 45,232.88 | 6.88 | 52.3 | 80.91 | −0.342 |
| ZmJMJ36 | Zm00001eb338120 | 243 | 28,026.21 | 6.04 | 44.57 | 87.41 | −0.479 |
Disclaimer/Publisher’s Note: The statements, opinions and data contained in all publications are solely those of the individual author(s) and contributor(s) and not of MDPI and/or the editor(s). MDPI and/or the editor(s) disclaim responsibility for any injury to people or property resulting from any ideas, methods, instructions or products referred to in the content. |
© 2026 by the authors. Licensee MDPI, Basel, Switzerland. This article is an open access article distributed under the terms and conditions of the Creative Commons Attribution (CC BY) license.
Share and Cite
Gao, L.; Tian, H.; Bai, X.; Shi, A.; Wang, M. Genome-Wide Identification and Characterization of the JMJ Histone Demethylase Gene Family in Maize (Zea mays L.) and Its Potential Role Under Drought Stress. Biology 2026, 15, 534. https://doi.org/10.3390/biology15070534
Gao L, Tian H, Bai X, Shi A, Wang M. Genome-Wide Identification and Characterization of the JMJ Histone Demethylase Gene Family in Maize (Zea mays L.) and Its Potential Role Under Drought Stress. Biology. 2026; 15(7):534. https://doi.org/10.3390/biology15070534
Chicago/Turabian StyleGao, Li, Hui Tian, Xiangli Bai, Aokun Shi, and Mian Wang. 2026. "Genome-Wide Identification and Characterization of the JMJ Histone Demethylase Gene Family in Maize (Zea mays L.) and Its Potential Role Under Drought Stress" Biology 15, no. 7: 534. https://doi.org/10.3390/biology15070534
APA StyleGao, L., Tian, H., Bai, X., Shi, A., & Wang, M. (2026). Genome-Wide Identification and Characterization of the JMJ Histone Demethylase Gene Family in Maize (Zea mays L.) and Its Potential Role Under Drought Stress. Biology, 15(7), 534. https://doi.org/10.3390/biology15070534
