Sign in to use this feature.

Years

Between: -

Subjects

remove_circle_outline
remove_circle_outline
remove_circle_outline
remove_circle_outline
remove_circle_outline
remove_circle_outline
remove_circle_outline

Journals

Article Types

Countries / Regions

Search Results (74)

Search Parameters:
Keywords = bornyl acetate

Order results
Result details
Results per page
Select all
Export citation of selected articles as:
17 pages, 2363 KB  
Article
Comparative Phytochemical Profiling of Essential Oils from Selected Abies Species and Analysis of Their Antifungal and Antiradical Activity
by Rizvangul Ayupova, Emil Svajdlenka, Milan Zemlicka, Galiya Ibadullayeva, Karlygash Raganina, Urziya Alimova, Shamshabanu Nokerbek, Rauan Botabayeva, Lashyn Kiyekbayeva and Serzhan Mombekov
Pharmaceutics 2026, 18(1), 26; https://doi.org/10.3390/pharmaceutics18010026 - 25 Dec 2025
Viewed by 551
Abstract
Background/Objectives: The essential oils of Abies species possess a complex chemical composition and pronounced biological activity. However, comparative studies of interspecies differences and on the influence of extraction methods on their chemical profile and pharmacological properties are limited. Such data are necessary for [...] Read more.
Background/Objectives: The essential oils of Abies species possess a complex chemical composition and pronounced biological activity. However, comparative studies of interspecies differences and on the influence of extraction methods on their chemical profile and pharmacological properties are limited. Such data are necessary for identifying the most promising species and optimizing essential oil production technologies for pharmaceutical applications. The aim of this study was to comparatively evaluate the essential oils of seven Abies species obtained by steam distillation and to analyze the effects of three extraction methods on the chemical and biological characteristics of Abies sibirica L. oil. Methods: The essential oils of seven Abies species were isolated by steam distillation. For A. sibirica, supercritical CO2 extraction and microwave-assisted steam distillation (MASD) were additionally used. Chemical composition was determined by GC-MS. Statistical analysis included ANOVA, PCA and hierarchical cluster modeling, and non-parametric tests. Antifungal activity was assessed against Candida albicans, and antiradical activity was assessed using densitometric analysis. Results: GC-MS analysis revealed significant differences in chemical composition between species and extraction methods. The main compounds were bornyl acetate, α-pinene, and camphene. ANOVA revealed significant differences in bornyl acetate and β-pinene content between species (p < 0.001) and methods (p < 0.01). PCA and clustering identified a bornyl acetate-rich chemotype (A. sibirica, A. grandis, A. lowiana). A. sibirica oil, obtained by MASD, exhibited high antifungal activity (82% inhibition), similar to that of 5-flucytosine (95%). Antiradical activity correlated with monoterpenes corresponding to peaks 2 and 7 of the densitogram. Conclusions: This study demonstrates that the species and extraction method significantly determine the chemical profile and biological properties of Abies oils. A. sibirica oil, obtained by MASD, demonstrated the highest activity, highlighting its potential as a source of biologically active compounds. Full article
Show Figures

Figure 1

24 pages, 9000 KB  
Article
Ultrasound-Optimized Extraction and Multi-Target Mechanistic Analysis of Antioxidant and Hypoglycemic Effects of Amomum villosum Essential Oil
by Wenxiang Wu, Yining Liao, Lixia Wei, Xuezhen Feng, Yan Dai, Qingrong Liu and Shuzhen Feng
Foods 2025, 14(16), 2772; https://doi.org/10.3390/foods14162772 - 9 Aug 2025
Viewed by 1432
Abstract
Amomum villosum, a medicinal and edible plant, has shown promise in improving digestive health; however, the mechanisms underlying its antioxidant and hypoglycemic effects remain unclear. This study aimed to optimize the extraction of A. villosum essential oil (AVEO) and elucidate its bioactive [...] Read more.
Amomum villosum, a medicinal and edible plant, has shown promise in improving digestive health; however, the mechanisms underlying its antioxidant and hypoglycemic effects remain unclear. This study aimed to optimize the extraction of A. villosum essential oil (AVEO) and elucidate its bioactive potential. Ultrasound-assisted extraction yielded 3.84% AVEO under optimal conditions. Gas chromatography–mass spectrometry combined with SwissADME analysis identified nine active components, including bornyl acetate, (−)-Spathulenol, and (−)-Pogostol. In vitro assays demonstrated potent α-glucosidase inhibition (IC50: 0.99 mg/mL) and strong free radical scavenging activities against 1,1-diphenyl-2-picrylhydrazyl (IC50: 0.87 mg/mL), hydroxyl (IC50: 0.18 mg/mL), and superoxide anion radicals (IC50: 0.01 mg/mL). A significant positive correlation was observed between its antioxidant and hypoglycemic activities. Network pharmacology identified 11 core targets involved in oxidative stress and glucose metabolism, with functional enrichment pointing to the PPAR and steroid hormone signaling pathways. Molecular docking confirmed stable binding affinities of bornyl acetate, (−)-spathulenol, and (−)-pogostol to JAK2, NCOA2, and PPARA via hydrogen bonding and hydrophobic interactions. These findings provide a mechanistic basis for the dual antioxidant–hypoglycemic effects of AVEO and support its potential application in the development of functional foods and natural therapeutics targeting metabolic disorders. Full article
Show Figures

Figure 1

17 pages, 1706 KB  
Article
Root-Emitted Volatile Organic Compounds from Daucus carota Modulate Chemotaxis in Phasmarhabditis and Oscheius Nematodes
by Emre Sen, Tamás Lakatos, Tímea Tóth, Stanislav Trdan and Žiga Laznik
Agronomy 2025, 15(8), 1793; https://doi.org/10.3390/agronomy15081793 - 25 Jul 2025
Viewed by 1637
Abstract
Root-emitted volatile organic compounds (VOCs) play a critical role in below-ground ecological interactions by mediating communication between plants, pests, and their natural enemies. This study investigates the chemotactic behavior of three slug-parasitic nematode species—Phasmarhabditis papillosa, Oscheius myriophilus, and Oscheius onirici [...] Read more.
Root-emitted volatile organic compounds (VOCs) play a critical role in below-ground ecological interactions by mediating communication between plants, pests, and their natural enemies. This study investigates the chemotactic behavior of three slug-parasitic nematode species—Phasmarhabditis papillosa, Oscheius myriophilus, and Oscheius onirici—in response to four carrot (Daucus carota) root-derived VOCs: α-pinene, terpinolene, bornyl acetate, and 2-ethyl-1-hexanol. Using a modified Petri dish assay, infective juveniles (IJs) were exposed to each compound across four concentrations (pure, 1000 ppm, 10 ppm, and 0.03 ppm), and their directional movement was quantified using a chemotaxis index (CI). The results revealed strong species-specific and concentration-dependent patterns. O. myriophilus exhibited the highest motility and repellency, particularly toward bornyl acetate and terpinolene, indicating its potential for use in VOC-guided biocontrol strategies. O. onirici showed moderate but consistent attraction to most VOCs, while P. papillosa exhibited generally weak or repellent responses, especially at higher concentrations. None of the compounds tested functioned as strong attractants (CI ≥ 0.2), suggesting that plant-derived VOCs alone may not be sufficient to direct nematode recruitment under field conditions. However, their integration with other biotic cues could enhance nematode-based “lure-and-infect” systems for sustainable slug control in carrot cropping systems. Full article
(This article belongs to the Section Pest and Disease Management)
Show Figures

Figure 1

29 pages, 2840 KB  
Review
Compositional Variability of Essential Oils and Their Bioactivity in Native and Invasive Erigeron Species
by Asta Judžentienė
Molecules 2025, 30(14), 2989; https://doi.org/10.3390/molecules30142989 - 16 Jul 2025
Cited by 1 | Viewed by 1989
Abstract
To date, various species of Erigeron genus have been used both in the ethnopharmacology of numerous nations across the world and in contemporary herbal practices. The objective of this study is to revise the phytochemical data on the essential oils (EOs) of various [...] Read more.
To date, various species of Erigeron genus have been used both in the ethnopharmacology of numerous nations across the world and in contemporary herbal practices. The objective of this study is to revise the phytochemical data on the essential oils (EOs) of various fleabanes species and to evaluate the variability of their biological activities. Up to June 2025, this review provides an updated overview of 105 literature sources (published during last 25 years) related to 14 Erigeron sp. (native, naturalized, or invasive) which have been investigated extensively and are of the greatest significance. It summarizes the compositional variability of the EOs and their pharmacological and toxic effects, such as anti-inflammatory, anticancer, antiproliferative, skin regeneration, antioxidant, antifungal, antibacterial, insecticidal, larvicidal, repellent, and allelopathic activity. The EOs of each Erigeron species were characterized, and a chemical structure of 43 major constituents is presented herein. The most characteristic and prevalent compounds were found to be limonene, δ-3-carene, matricaria ester, lachnophyllum ester, germacrene D, β-caryophyllene, β-farnesene, α-bergamotene, allo-aromadendrene, etc., in the EOs from the E. acris, E. annuus, E. bonariensis, E. canadensis, E. floribundus E. mucronatus, and E. speciosus plants. Major constituents, such as borneol, bornyl acetate, modhephen-8-β-ol, cis-arteannuic alcohol, β-caryophyllene, and τ-cadinol, were found in the oils of E. graveolens (Inula graveolens). A paucity of data concerning E. incanus EOs was revealed, with the prevalence of 3-hydroxy-4-methoxy cinammic acid and thymol acetate noted in the oils. The EOs from E. multiradiatus and E. sublyratus were comprised mainly of matricaria and lachnophyllum esters. The available data on EOs of E. ramosus is limited, but the main constituents are known to be α-humulene, 1,8-cineole, eugenol, and globulol. The EOs containing appreciable amounts of matricaria and lachnophyllum esters exhibited strong anticancer, anti-inflammatory, antimicrobial, larvicidal, and repellent activities. Repellence is also related to borneol, bornyl acetate, caryophyllene derivatives, τ-cadinol, modhephen-8-β-ol, and cis-arteannuic alcohol. Cytotoxicity was determined due to the presence of limonene, δ-3-carene, α- and β-farnesene, (E)-β-ocimene, ledene oxide, sesquiphellandrene, and dendrolasin in the fleabanes EOs. Skin regeneration and antifungal properties were related to germacrene D; and anti-inflammatory effects were determined due to high amounts of limonene (E)-β-ocimene, lachnophyllum ester, and germacrene D. The antimicrobial properties of the oils were conditioned by appreciable quantities of limonene, β-pinene, 1,8-cineole, carvacrol, thymol acetae, β-eudesmol, 2,6,7,7α-tetrahydro-1,5-dimethyl-1H-indene-3-carboxaldehyde, caryophyllene and its oxide, allo-aromadendrene, α-humulene, farnesene, carvacrol, and eugenol. This review provides a foundation for further studies on volatile secondary metabolites to explore the potential sources of new biologically active compounds in Erigeron sp. Full article
(This article belongs to the Collection Featured Reviews in Natural Products Chemistry)
Show Figures

Graphical abstract

19 pages, 18021 KB  
Article
Biosynthesis of Camphane Volatile Terpenes in Amomum villosum Lour: Involved Genes and Enzymes
by Yuhua Guo, Yamei Li, Pengfei Zhang, Zuliang Luo, Junmei Yin, Xiaojun Ma and Chao Yuan
Plants 2025, 14(12), 1767; https://doi.org/10.3390/plants14121767 - 10 Jun 2025
Cited by 1 | Viewed by 1190
Abstract
Amomum villosum (A. villosum) Lour., a medicinal species of the Zingiberaceae family, is used for medical purposes. Bornyl acetate, camphor, and borneol are the main bioactive ingredients in A. villosum fruit, and the amount of bornyl acetate is regarded as a [...] Read more.
Amomum villosum (A. villosum) Lour., a medicinal species of the Zingiberaceae family, is used for medical purposes. Bornyl acetate, camphor, and borneol are the main bioactive ingredients in A. villosum fruit, and the amount of bornyl acetate is regarded as a measure of the fruit’s quality. In order to explore the major effective genes regulating the biosynthesis of camphane volatile terpenes in A. villosum, some DEGs involved in camphane volatile terpene biosynthesis and transcription factors were analyzed and summarized in this study. The result showed that the content of bornyl acetate was altered in the different growth stages. In particular, the significant change occurred from 7 to 30 DAP (days after pollination). The content of bornyl acetate at 30 DAP was 169.3% more than that at 7 DAP. In total, 4782 up-regulated and 5284 down-regulated unigenes were found in G2 vs. G1, as well as 3324 up-regulated and 5036 down-regulated unigenes in G3 vs. G1, and 3332 up-regulated and 4490 down-regulated unigenes in G3 vs. G2. A total of 323 up-regulated and 820 down-regulated unigenes were shared in three growth stage comparisons. We screened the genes that encode the enzymes most likely to inhibit bornyl diphosphate synthase, borneol dehydrogenase, and BAHD acyltransferases. Interestingly, we found that borneol dehydrogenase and bornyl diphosphate synthase displayed bi-substrate features, suggesting that a substrate of catalyzation is promiscuity in the biosynthesis downstream pathway, and the unknown bornyl pyrophosphate hydrolase may not be the specific enzyme for borneol formation. Additionally, the DXR, HDS, and IDS found in the PPI network would assist in the understanding of molecular regulation. The results of this study constructed DGE libraries and identified key genes related to camphane volatile terpenes, which laid a foundation for a deep investigation of the mechanism of volatile terpene biosynthesis, and provided a reference for mining other key genes in A. villosum fruits. Full article
(This article belongs to the Section Plant Molecular Biology)
Show Figures

Figure 1

15 pages, 2524 KB  
Article
Morpho-Anatomical Properties and Terpene Composition of Picea Omorika (Pančić) Purk. Needles from Bosnia and Herzegovina
by Biljana M. Nikolić, Zorica S. Mitić, Dalibor Ballian, Marina M. Todosijević, Jelena S. Nikolić, Stefan Ivanović and Vele V. Tešević
Forests 2025, 16(5), 791; https://doi.org/10.3390/f16050791 - 8 May 2025
Viewed by 1040
Abstract
Picea omorika (Pančić) Purk., (Serbian spruce) is a relic, endemic, and vulnerable conifer that remains insufficiently studied to date. To the best of our knowledge, this is the first report on the morpho-anatomical and phytochemical diversity of needles from three populations in Bosnia [...] Read more.
Picea omorika (Pančić) Purk., (Serbian spruce) is a relic, endemic, and vulnerable conifer that remains insufficiently studied to date. To the best of our knowledge, this is the first report on the morpho-anatomical and phytochemical diversity of needles from three populations in Bosnia and Herzegovina. The length of two-year-old needles was measured with a digital caliper. The next six properties were measured based on cross-sections of the needles using a light microscope. An analysis of volatile compounds was carried out using gas chromatography coupled with mass spectrometry (GC-MS) and flame ionization detection (GC-FID). The highest values of needle traits were found in the Viogor population, with the lowest in the Tisovljak population, which was statistically confirmed. There was also a significant difference between needles from Bosnia and Herzegovina and those from Serbia. Bornyl acetate, camphene, limonene, and α-pinene were identified as the major terpene compounds. Multivariate analyses also suggested a tendency toward the separation of the Tisovljak population. A statistical comparison of three Bosnian and Herzegovinian and four Serbian populations (previously studied and published) revealed two distinct groups: (1) three Bosnian populations and the Vranjak population from Serbia, and (2) three populations from Serbia—Štula, Zmajevački Potok, and Mileševka Canyon. The general conclusions are that divergence in needle morpho-anatomy aligns with divergence in needle chemistry and that Bosnian and Herzegovinian populations are distinct from nearly all Serbian populations. Full article
(This article belongs to the Special Issue Specialized Metabolites and Structure of Woody Plants)
Show Figures

Figure 1

23 pages, 6757 KB  
Review
Diversity of Needle Terpenes Among Pinus Taxa
by Biljana M. Nikolić, Dalibor Ballian and Zorica S. Mitić
Forests 2025, 16(4), 623; https://doi.org/10.3390/f16040623 - 2 Apr 2025
Cited by 6 | Viewed by 1644
Abstract
Essential oils are mixtures of volatile compounds often found in the leaves, wood, and fruits of coniferous trees and shrubs. The composition and abundance of individual oil components vary across different plant parts. Terpenes (monoterpenes, sesquiterpenes, diterpenes, triterpenes) dominate in the essential oils [...] Read more.
Essential oils are mixtures of volatile compounds often found in the leaves, wood, and fruits of coniferous trees and shrubs. The composition and abundance of individual oil components vary across different plant parts. Terpenes (monoterpenes, sesquiterpenes, diterpenes, triterpenes) dominate in the essential oils of many plants. They are the most abundant class of secondary metabolites, with plants containing over a hundred of them at varying concentrations. The terpene profile of certain species consists of a few dominant (abundant) components and numerous less abundant ones. It is believed that the biological activity of essential oil mostly depends on the dominant terpene components. In most of the analyzed Pinus species, the most abundant terpene compounds are α-pinene, β-pinene, δ-3-carene, β-caryophyllene, limonene/β-phellandrene, and germacrene D. In certain taxa, additional dominant compounds include α-cedrol, bornyl acetate, caryophyllene oxide, α-phellandrene, trimethylbicyclo [3.1.1]hept-2-ene, 2H-benzocyclohepten-2-one, phenylethyl butyrate, 4-epi-isocembrol, β-thujene, and thunbergol. Moreover, compounds with abundances exceeding 15% include methyl chavicol (=estragole), geranylene, myrcene, γ-muurolene, sabinene, and abieta-7,13-diene. It can be concluded that the terpene profiles of the needles of the analyzed pine taxa depend on the type of chromatographic columns, the method of obtaining essential oils, the origin of the trees (in natural habitat or artificial plantation), the age of the needles, the variety, and the season in which the needles were collected. Full article
(This article belongs to the Special Issue Essential Oil Composition of Forests Trees)
Show Figures

Figure 1

15 pages, 803 KB  
Article
Biological Potential of Tsuga canadensis: A Study on Seed, Cone Essential Oils, and Seed Lipophilic Extract
by Anna Wajs-Bonikowska, Ewa Maciejczyk, Łukasz Szoka, Paweł Kwiatkowski, Surya Nandan Meena and Piotr Banaszczak
Appl. Sci. 2025, 15(4), 1713; https://doi.org/10.3390/app15041713 - 7 Feb 2025
Viewed by 1373
Abstract
This study investigates the essential oil (EO) isolated from the seeds and cones of Canadian hemlock (Tsuga canadensis), highlighting notable differences in their chemical composition and biological activities. The seed EO was uniquely dominated by oxygenated derivatives of monoterpene hydrocarbons, particularly [...] Read more.
This study investigates the essential oil (EO) isolated from the seeds and cones of Canadian hemlock (Tsuga canadensis), highlighting notable differences in their chemical composition and biological activities. The seed EO was uniquely dominated by oxygenated derivatives of monoterpene hydrocarbons, particularly bornyl acetate (40%), whereas the cone EO exhibited higher levels of monoterpene hydrocarbons such as α-pinene (23%), β-pinene (20%), and myrcene (23%). A significant finding was the strong cytotoxic activity of cone EO against melanoma cell lines, with IC50 values as low as 0.104 ± 0.015 μL/mL, compared to the minimal effects of seed EO. Additionally, cone EO demonstrated stronger antimicrobial activity, with lower minimum inhibitory concentrations (MICs) against Gram-positive and Gram-negative bacteria, further highlighting its therapeutic potential. Lipophilic extracts from seeds were characterized by unsaturated fatty acids (linoleic, oleic, and sciadonic acids—specific to conifers) and bioactive molecules with high antioxidant and nutritional potential, such as β-tocopherol, β-sitosterol, and campestrol. These findings underscore the unique chemical composition of T. canadensis seed EO and its lipophilic extract, along with the potent cytotoxic and antimicrobial properties of cone EO, offering insights into their potential applications in natural products for pharmaceutical and therapeutic uses. Full article
Show Figures

Figure 1

14 pages, 2603 KB  
Article
In Vitro Evaluation of Rosemary Essential Oil: GC-MS Profiling, Antibacterial Synergy, and Biofilm Inhibition
by Daniel E. K. Kabotso, David Neglo, Sarah E. Gaba, Emmanuel K. Danyo, Alberta D. Dayie, Anastasia A. Asantewaa, Fleischer C. N. Kotey and Nicholas T. K. D. Dayie
Pharmaceuticals 2024, 17(12), 1653; https://doi.org/10.3390/ph17121653 - 8 Dec 2024
Cited by 7 | Viewed by 5384
Abstract
Background: Antimicrobial resistance (AMR) has become precarious, warranting investments in antimicrobial discovery. Aim: To investigate the antibacterial activity of rosemary essential oil (REO), alone and in combination with selected conventional antibiotics. Methods: REO was subjected to antimicrobial susceptibility testing (including minimum bactericidal concentration [...] Read more.
Background: Antimicrobial resistance (AMR) has become precarious, warranting investments in antimicrobial discovery. Aim: To investigate the antibacterial activity of rosemary essential oil (REO), alone and in combination with selected conventional antibiotics. Methods: REO was subjected to antimicrobial susceptibility testing (including minimum bactericidal concentration (MBC) and minimum inhibitory concentration (MIC) determination) and investigation of anti-pre-biofilm and antibiofilm activities. Results: The phytochemical composition of the REO was eucalyptol (42.68%), bornanone (33.20%), endo-borneol (9.37%), α-terpeneol (7.95%), linalool (2.10%), bornyl acetate (1.81%), caryophyllene (1.09%), 4-terpeneol (0.94%), and anethole (0.87%). The antibacterial inhibition zones generally increased with increasing REO concentration (i.e., 10, 20, 50, 100, and 200 mg/mL). The MIC and MBC ranges of REO for all bacteria were 3.13–6.25 mg/mL and 3.12–12.5 mg/mL, respectively. The MICs (in µg/mL) of ciprofloxacin, chloramphenicol, streptomycin, tetracycline, and ampicillin, respectively, were Escherichia coli (0.98, 3.92, 1.96, 7.81, and 250), Klebsiella pneumoniae (1.25, 7.81, 125, 7.81, and 1000), MRSA (62.5, 7.81, 3.91, 7.81, and 250), Streptococcus mutans and Bacillus subtilis (125, 15.68, 250, 31.25, and 1000), Pseudomonas aeruginosa (125, 31.25, 500, 31.25, and 1000), and Salmonella Typhi (0.98, 15.68, 125, 1.96, and 1000). The MBC-MIC ratios of REO against all bacteria were in the range 1–2, indicating bactericidal effects. Mainly synergy (FICI = 0.16–0.37) was observed between REO and the conventional antibiotics. The IC50 values (in µg/mL) of REO against the bacteria, pre-biofilm vs. biofilm formation, were E. coli (1342.00 vs. 4.00), K. pneumoniae (106.00 vs. 3.00), MRSA (134.00 vs. 6.00), S. mutans (7259.00 vs. 7.00), B. subtilis (120.00 vs. 7.00), P. aeruginosa (4989.00 vs. 7.00), and S. Typhi (10.00 vs. 2.00). Conclusions: Rosemary essential oil had significant bactericidal effects on the bacteria tested, and its MIC and MBC values were low. Overall, it was synergistic with known conventional antibiotics and, thus, has encouraging prospects in combination therapy involving conventional antibiotics, even in the treatment of infections with multidrug-resistant bacteria, including biofilm-forming ones. Full article
Show Figures

Graphical abstract

18 pages, 3461 KB  
Article
Chemical Composition, Physiological and Morphological Variations in Salvia subg. Perovskia Populations in Response to Different Salinity Levels
by Zahra Ghaffari, Mehdi Rahimmalek, Mohammad R. Sabzalian, Ahmad Arzani, Razieh Kiani, Shima Gharibi, Katarzyna Wróblewska and Antoni Szumny
Int. J. Mol. Sci. 2024, 25(23), 12566; https://doi.org/10.3390/ijms252312566 - 22 Nov 2024
Cited by 3 | Viewed by 1502
Abstract
This study evaluated the salinity tolerance of five populations of Salvia subg. Perovskia (S. abrotanoides and S. yadngii). The aims of the study were to assess essential oil components, as well as growth and physiological parameters of two Salvia species in [...] Read more.
This study evaluated the salinity tolerance of five populations of Salvia subg. Perovskia (S. abrotanoides and S. yadngii). The aims of the study were to assess essential oil components, as well as growth and physiological parameters of two Salvia species in response to salt stress. Four different levels of salinity (0, 60, 90, and 120 mM NaCl) were applied. The effects of various concentrations of NaCl on essential oil content, composition, growth, water relation, proline, lipid peroxidation (MDA), hydrogen peroxide content, and antioxidant enzyme activity, as well as Na and K contents in leaves and the roots were evaluated. The results revealed that root dry weight loss was higher than that of shoots, indicating root vulnerability due to direct exposure to the salt stress. The lowest and highest oil content was obtained in PATKH (0.6%) at 60 mM and PABAD (0.6%) in 90 mM to 2.16% in PABSM population under 120 mM NaCl. Based on GC-MS analysis, 1,8-cineol (11.64 to 22.02%), camphor (2.67 to 27.14%), bornyl acetate (2.12 to 11.07%), borneol (2.38 to 24.37%), β-caryophyllene (3.24 to 7.58%), α-humulene (2.97 to 7.92%), and δ-3-carene (5.31 to 26.65%) were the most abundant compounds. Based on the principal component analysis (PCA), the most salinity-tolerant populations belonged to P. abrotanoides species. These populations are characterized by high root stress tolerance index (STI), root elements, and relative water content (RWC) with elevated levels of salinity stress. Finally, the findings might be useful in unraveling the salinity tolerance mechanisms for integrating stress tolerance with medicinal qualities in future studies. Full article
(This article belongs to the Special Issue Advanced Plant Molecular Responses to Abiotic Stresses)
Show Figures

Figure 1

13 pages, 3254 KB  
Article
Seed Coating with Thiamethoxam-Induced Plant Volatiles Mediates the Olfactory Behavior of Sitobion miscanthi
by Jiacong Sun, Yonggang Liu, Shaodan Fei, Yixuan Wang, Jinglong Liu and Haiying Zhang
Insects 2024, 15(10), 810; https://doi.org/10.3390/insects15100810 - 16 Oct 2024
Viewed by 1823
Abstract
Pesticides can induce target plants to release odors that are attractive or repellent to their herbivore insects. But, to date, the activity of volatile organic compounds (VOCs), singly or as mixtures, which play a crucial role in the olfactory behavior of herbivore insects, [...] Read more.
Pesticides can induce target plants to release odors that are attractive or repellent to their herbivore insects. But, to date, the activity of volatile organic compounds (VOCs), singly or as mixtures, which play a crucial role in the olfactory behavior of herbivore insects, remains unclear. The objective of our research was to investigate the impact of thiamethoxam (TMX), a pesticide, on the emission of odors by wheat plants, and how these odors influence the behavior of grain aphids (Sitobion miscanthi). S. miscanthi showed a greater repellent response to the volatiles emitted by Thx-induced plants compared to those emitted by uncoated plants. Using gas chromatography–mass spectrometry (GCMS), we discovered that TMX greatly induced the release of VOCs in wheat plants. For instance, the levels of Bornyl acetate, 2-Oxepanone, Methyl acrylate, Cyclohexene, α-Pinene, and 1-Nonanol in coated wheat plants were significantly higher as compared to uncoated wheat plants. Moreover, varying concentrations also had an impact on the olfactory behavior of S. miscanthi. For instance, Cyclohexene exhibited clear attractiveness to aphids at concentrations of 100 μL/mL, whereas it displayed evident repellent properties at concentrations of 1 μL/mL and 10 μL/mL. These new findings demonstrate how TMX-induced VOCs affect the behavior of S. miscanthi and could help in developing innovative approaches to manage aphids by manipulating the emission of plant volatiles. Furthermore, these findings can also be utilized to evaluate substances that either attract or repel aphids, with the aim of implementing early monitoring and environmentally friendly methods to manage aphids, while simultaneously impeding the spread of viruses. Full article
(This article belongs to the Special Issue Biology and Molecular Mechanisms of Plant-Aphid Interactions)
Show Figures

Graphical abstract

10 pages, 603 KB  
Communication
Cell Extracts Derived from Cypress and Cedar Show Antiviral Activity against Enveloped Viruses
by Takashi Furukawa, Ayumu Inagaki, Takeshi Hatta, Suzuha Moroishi, Katsuki Kawanishi, Yuki Itoh, Shotaro Maehana, Mohan Amarasiri and Kazunari Sei
Microorganisms 2024, 12(9), 1813; https://doi.org/10.3390/microorganisms12091813 - 2 Sep 2024
Viewed by 1852
Abstract
The antiviral efficacy of cell-extracts (CEs) derived from cypress (Chamaecyparis obtusa (Siebold & Zucc.) Endl., C. obtusa) and cedar (Cryptomeria japonica (Thunb. ex. L.) D.Don, C. japonica) was assessed using phi6 and MS2 bacteriophages, which are widely accepted surrogate [...] Read more.
The antiviral efficacy of cell-extracts (CEs) derived from cypress (Chamaecyparis obtusa (Siebold & Zucc.) Endl., C. obtusa) and cedar (Cryptomeria japonica (Thunb. ex. L.) D.Don, C. japonica) was assessed using phi6 and MS2 bacteriophages, which are widely accepted surrogate models for enveloped and non-enveloped viruses, in order to verify their potential use as antiviral agents. Our results indicate that CEs derived from C. obtusa are dominantly composed of terpinen-4-ol (18.0%), α-terpinyl acetate (10.1%), bornyl acetate (9.7%), limonene (7.1%), and γ-terpinene (6.7%), while CEs derived from C. japonica are dominantly composed of terpinen-4-ol (48.0%) and α-pinene (15.9%), which exhibited robust antiviral activity against phi6 bacteriophage. Both CEs successfully inactivated the phi6 bacteriophage below the detection limit (10 PFU/mL) within a short exposure time of 30 s (log reduction value, LRV > 4). Through exposure experiments utilizing CEs with content ratios prepared via 2-fold serial dilutions (ranging from 3.13% to 100%), we demonstrated that the antiviral effect could be sustained up to a concentration of 25% (C. obtusa LRV = 3.8, C. japonica LRV > 4.3 at a 25% CE content ratio for each species). However, CEs with content ratios below 12.5% did not produce a significant reduction in bacteriophage concentration and consequently lost their antiviral effects. Conversely, both CEs did not exhibit antiviral activity against MS2 bacteriophage, a non-enveloped virus. Our findings reveal for the first time the potential of CEs derived from C. obtusa and C. japonica for use as antiviral agents specifically targeting enveloped viruses. Full article
(This article belongs to the Section Virology)
Show Figures

Figure 1

19 pages, 8092 KB  
Article
Integrated Analysis of Metabolomics, Flavoromics, and Transcriptomics for Evaluating New Varieties of Amomum villosum Lour.
by Zhenkai Li, Xin Luo, Yanli Yao, Yukun Wang, Zhiheng Dai, Tianle Cheng, Xinzhi Huang, Mei Bai, Junjun He and Hong Wu
Plants 2024, 13(17), 2382; https://doi.org/10.3390/plants13172382 - 26 Aug 2024
Cited by 2 | Viewed by 1808
Abstract
Amomum villosum Lour. (A. villosum) is the original plant of the medicinal and culinary spice Amomi Fructus (Sharen) and is an important economic crop in the Lingnan region of China. During the cultivation and production of A. villosum, prolonged reliance [...] Read more.
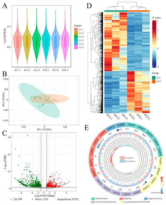
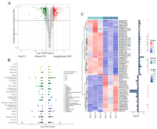
Amomum villosum Lour. (A. villosum) is the original plant of the medicinal and culinary spice Amomi Fructus (Sharen) and is an important economic crop in the Lingnan region of China. During the cultivation and production of A. villosum, prolonged reliance on single asexual reproduction has exacerbated the degradation of its varieties, leading to inconsistent yields and quality. Building upon earlier cultivar selection efforts, this study provides a comprehensive evaluation of two newly bred A. villosum varieties (A11 and A12) from perspectives including plant traits, product characteristics, active ingredients, and multi-omics analysis. It was found that A12 plants display enhanced robustness, more aromatic fruits, higher yields, and elevated levels of bornyl acetate, A11 shows the advantage of a high camphor content, and the different metabolites and differentially expressed genes of the two varieties were significantly enriched in multiple metabolic pathways. Additionally, A12 contained more terpenoids and substances with aromatic odors such as sweet, fruity, floral, and green. Furthermore, a key gene (Wv_032842) regulating the acetylation of bornyl was discovered, and its significantly higher expression, in A12. In conclusion, this study has a guiding significance for the evaluation of germplasm resources and the breeding of excellent varieties of A. villosum. Full article
(This article belongs to the Section Plant Physiology and Metabolism)
Show Figures

Figure 1

16 pages, 720 KB  
Article
Sequential Separation of Essential Oil Components during Hydrodistillation of Fresh Foliage from Azorean Cryptomeria japonica (Cupressaceae): Effects on Antibacterial, Antifungal, and Free Radical Scavenging Activities
by Filipe Arruda, Ana Lima, Tanner Wortham, Alexandre Janeiro, Tânia Rodrigues, José Baptista, José S. Rosa and Elisabete Lima
Plants 2024, 13(13), 1729; https://doi.org/10.3390/plants13131729 - 22 Jun 2024
Cited by 9 | Viewed by 1786
Abstract
Cryptomeria japonica wood industry generates large amounts of foliage biomass residues. Due to the increasing applications and markets for essential oils (EOs), fresh Azorean C. japonica foliage (Az–CJF) residues are used for local EO production. Hydrodistillation (HD), a common process for obtaining EOs, [...] Read more.
Cryptomeria japonica wood industry generates large amounts of foliage biomass residues. Due to the increasing applications and markets for essential oils (EOs), fresh Azorean C. japonica foliage (Az–CJF) residues are used for local EO production. Hydrodistillation (HD), a common process for obtaining EOs, also provides the possibility to fractionate them. Thus, this study evaluated the in vitro antimicrobial and antioxidant activities of six Az–CJF EO fractions (Frs. 1–6), collected at sequential HD timeframes (HDTs: 0–2, 2–10, 10–30, 30–60, 60–120, and 120–240 min), in comparison to the crude EO, obtained from a non-fractionated HD (0–240 min HDT). Antimicrobial activities were assessed via disc diffusion method against seven bacteria (foodborne and/or human pathogens) and two Penicillium spp. (phytopathogenic fungi), and antioxidant activity was estimated using DPPH and ABTS assays. Concerning the antibacterial activity, all the EO samples were effective only toward Gram-positive bacteria. Fractions 1–3 (<30 min HDT) were the most active, with growth inhibition zones (GIZ) of 7.0–23.3 mm (1.4–2.2 times higher than those of the crude EO), being Bacillus spp. (B. licheniformis and B. subtilis) the most sensitive, followed by Staphylococcus aureus and Micrococcus luteus. Regarding the antifungal activity, Frs. 1–3 also displayed the best activities, but only against P. italicum (GIZ around 9.0 mm), while the crude EO showed no antifungal activity. Overall, the best antimicrobial properties of Frs. 1–3 could be attributed, at least in part, to their highest content in α-pinene and bornyl acetate. On the other hand, Frs. 4–6 (>30 min HDT) exhibited the strongest antioxidant activities (EC50 values: 1.5–2.3 and 1.0–1.7 mg mL−1 for DPPH and ABTS, respectively), being at least 1.3-fold higher than those of the crude EO. The presence of nezukol, elemol, and eudesmol isomers could strongly contribute to the best free radical scavenging properties of Frs. 4–6. In conclusion, HD was found to be an efficient process for obtaining new Az–CJF EO fractions with variable and enhanced bioactivities due to their differential composition, as assessed using GC–MS. Hence, these findings could contribute to increasing the commercial potential of the C. japonica EO industry, namely, the Fr2 and Fr6, which presented the most significant activities and can have potential applications in the food, medical, and agriculture sectors. Full article
(This article belongs to the Special Issue Application of Plant Extracts in Pest Control)
Show Figures

Figure 1

19 pages, 2921 KB  
Article
A Comparison between Bulgarian Tanacetum parthenium Essential Oil from Two Different Locations
by Borislava Lechkova, Niko Benbassat, Diana Karcheva-Bahchevanska, Kalin Ivanov, Lyudmil Peychev, Zhivko Peychev, Stanislav Dyankov, Yoana Georgieva-Dimova, Krasimir Kraev and Stanislava Ivanova
Molecules 2024, 29(9), 1969; https://doi.org/10.3390/molecules29091969 - 25 Apr 2024
Cited by 4 | Viewed by 3360
Abstract
Tanacetum parthenium L. (Asteraceae) is a perennial herbaceous plant with a long-standing historical use in traditional medicine. Recently Tanacetum parthenium L. essential oil has been associated with a promising potential for future applications in the pharmaceutical industry, in the cosmetics industry, and in [...] Read more.
Tanacetum parthenium L. (Asteraceae) is a perennial herbaceous plant with a long-standing historical use in traditional medicine. Recently Tanacetum parthenium L. essential oil has been associated with a promising potential for future applications in the pharmaceutical industry, in the cosmetics industry, and in agriculture. Investigations on the essential oil (EO) have indicated antimicrobial, antioxidant, and repellent activity. The present study aimed to evaluate the chemical composition of Bulgarian T. parthenium essential oil from two different regions, to compare the results to those reported previously in the literature, and to point out some of its future applications. The essential oils of the air-dried flowering aerial parts were obtained by hydrodistillation using a Clevenger-type apparatus. The chemical composition was evaluated using gas chromatography with mass spectrometry (GC-MS). It was established that the oxygenated monoterpenes were the predominant terpene class, followed by the monoterpene hydrocarbons. Significant qualitative and quantitative differences between both samples were revealed. Camphor (50.90%), camphene (16.12%), and bornyl acetate (6.05%) were the major constituents in the feverfew EO from the western Rhodope Mountains, while in the EO from the central Balkan mountains camphor (45.54%), trans-chrysanthenyl acetate (13.87%), and camphene (13.03%) were the most abundant components. Full article
(This article belongs to the Special Issue Essential Oils II)
Show Figures

Figure 1

Back to TopTop