Sign in to use this feature.

Years

Between: -

Subjects

remove_circle_outline
remove_circle_outline
remove_circle_outline
remove_circle_outline
remove_circle_outline
remove_circle_outline
remove_circle_outline
remove_circle_outline
remove_circle_outline

Journals

Article Types

Countries / Regions

Search Results (200)

Search Parameters:
Keywords = bioretention

Order results
Result details
Results per page
Select all
Export citation of selected articles as:
32 pages, 17396 KB  
Article
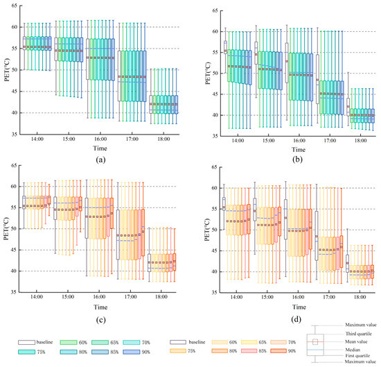
Comparing Various Designs of Bioretention for Rainwater Management and Microclimate Regulation: Implications for Residential Areas
by Geang Liu, Jinxiu Gou, Zixiang Xu, Sijie Zhu, Pan Zhang and Haishun Xu
Land 2026, 15(3), 472; https://doi.org/10.3390/land15030472 - 15 Mar 2026
Viewed by 251
Abstract
Effective microclimate regulation and rainwater management have become critical challenges in residential environments. Bioretention (BR) facilities are widely applied low-impact development (LID) measures that provide co-benefits in runoff control and microclimate regulation. However, the effects of BR designs and runoff control targets on [...] Read more.
Effective microclimate regulation and rainwater management have become critical challenges in residential environments. Bioretention (BR) facilities are widely applied low-impact development (LID) measures that provide co-benefits in runoff control and microclimate regulation. However, the effects of BR designs and runoff control targets on microclimate performance remain unclear. Using ENVI-met simulations, this study evaluated the microclimate regulation performance of simple and engineered BR configurations under varying total annual runoff control rates (RCRs) across 28 scenarios in a community in Nanjing, China, considering sunny and post-rainfall conditions. Results showed the following: (1) Simple and engineered BR facilities exhibit distinct microclimate regulation pathways: simple BR shows a stable improvement in microclimate regulation with increasing facility area, whereas engineered BR shows declining effectiveness when RCR exceeds 75%. (2) Rainfall enhances the cooling and humidifying effects of both BR alternatives, enhancing microclimate regulation on post-rainfall conditions. (3) BR selection should be aligned with RCR targets. When RCR ≤ 75%, no substantial difference is observed between the two BR alternatives, while simple BR demonstrates better cooling effectiveness and higher implementation efficiency at higher RCRs. This study provides practical guidance for optimizing bioretention design to balance runoff control and microclimate regulation in residential-scale LID planning. Full article
Show Figures

Figure 1

20 pages, 4585 KB  
Article
Metal Accumulation and Plant Performance in Controlled Bioretention Mesocosms
by Qianting Chen, Boming Wang, Guohong Zhang, Mengge Wang and Yongwei Gong
Water 2026, 18(5), 642; https://doi.org/10.3390/w18050642 - 8 Mar 2026
Viewed by 313
Abstract
Bioretention systems are increasingly implemented as green infrastructure for urban stormwater management. However, their long-term performance is jeopardized by the continuous accumulation of potentially toxic metals in substrates and vegetation, posing significant risks to ecosystem health and human safety. Despite their growing application, [...] Read more.
Bioretention systems are increasingly implemented as green infrastructure for urban stormwater management. However, their long-term performance is jeopardized by the continuous accumulation of potentially toxic metals in substrates and vegetation, posing significant risks to ecosystem health and human safety. Despite their growing application, the mechanisms driving metal dynamics and plant responses within these systems remain poorly understood. This study conducts a comprehensive multi-factor investigation into the accumulation, mobility, and biological impacts of four representative potentially toxic metals (Cd, Cu, Zn, and Pb) in bioretention soils and vegetation. Through controlled mesocosm experiments, we quantified metal concentrations in soils and three plant species, analyzed alterations in the physical and chemical properties of soil, and assessed plant physiological stress responses. Metal concentrations were measured using inductively coupled plasma mass spectrometry (ICP-MS), and statistical analyses were conducted using one-way ANOVA (p < 0.05). Cadmium exhibited the highest enrichment, with plant uptake increasing by 330.0% to 563.2%, especially in Iris tectorum Maxim., which demonstrated superior phytoaccumulation potential. Conversely, Ophiopogon japonicus Ker Gawl. showed remarkable tolerance to metal-induced stress, maintaining stable levels of chlorophyll content, photosynthetic rate, peroxidase activity, and soluble sugar concentration. Notably, the incorporation of humic substances significantly enhanced metal immobilization in soil, while simultaneously reducing plant uptake and physiological stress, revealing a promising strategy for toxicity mitigation. By integrating the effects of plant species, substrate composition, and influent concentration, this study provides novel insights into the complex interactions governing pollutant fate in bioretention systems. The findings offer critical guidance for optimizing bioretention design and management to ensure sustained pollutant removal efficiency and ecological resilience in urban stormwater treatment. Full article
(This article belongs to the Special Issue Urban Drainage Systems and Stormwater Management, 2nd Edition)
Show Figures

Figure 1

23 pages, 16576 KB  
Article
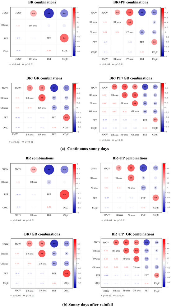
A Framework for Designing Green Infrastructure to Maximize Co-Benefits in High-Density Industrial Districts
by Yue Xing, Yu Wen, Zixiang Xu, Pan Zhang, Sijie Zhu and Haishun Xu
Sustainability 2026, 18(4), 2142; https://doi.org/10.3390/su18042142 - 22 Feb 2026
Viewed by 330
Abstract
Green infrastructure (GI) provides essential ecosystem services for urban sustainability in the face of urbanization and climate change, including stormwater management, heat mitigation, and reduction in carbon dioxide (CO2) concentration levels. Existing studies often focus on single-dimensional ecological effects, lacking a [...] Read more.
Green infrastructure (GI) provides essential ecosystem services for urban sustainability in the face of urbanization and climate change, including stormwater management, heat mitigation, and reduction in carbon dioxide (CO2) concentration levels. Existing studies often focus on single-dimensional ecological effects, lacking a systematic investigation of their synergies and trade-offs. This study developed a coupled framework integrating scenario design, model simulation, and multi-indicator evaluation. Fifty-six scenarios, varying by GI combinations, weather conditions, and total annual runoff control rate (RCR), were applied to a high-density industrial district in Nanjing. The results showed that: (1) GI combinations enhanced comprehensive benefits, with the combination including bioretention (BR), permeable pavement (PP), and green roof (GR) performing most effectively. This was followed by the combination of BR and PP, then by BR and GR, while the use of BR alone provided the lowest effectiveness. (2) PP was a key synergistic component, improving heat mitigation and reducing CO2 concentration levels through the beneficial effects of rainfall events. (3) Exceeding the optimal RCR threshold for some GI combinations diminished tree space and three-dimensional green volume, shifting synergies into trade-offs. (4) Three-dimensional green volume was positively correlated with reductions in Physiological Equivalent Temperature (PET) and CO2 concentration, confirming its core role. (5) Rainfall boosted carbon sinks, while a significant cooling enhancement required PP. This study elucidates the water–heat–carbon synergy in small-scale GI, supporting multi-objective optimization in high-density urban renewal. Full article
Show Figures

Figure 1

15 pages, 3857 KB  
Article
Enhanced Stormwater Treatment via Thermally Modified Steel Slag-Based Bioretention System: Performance Evaluation and Mechanistic Insights
by Lei Yu, Yiming Nie, Wenen Chai, Jiayi Sha, Tianyin Huang and Bingdang Wu
Water 2026, 18(4), 441; https://doi.org/10.3390/w18040441 - 7 Feb 2026
Viewed by 301
Abstract
Conventional bioretention systems face challenges in effectively removing dissolved nutrients, heavy metals, and emerging contaminants from stormwater runoff. This study investigates the application of thermally modified steel slag (700 °C) as a functional bioretention matrix for comprehensive stormwater purification. Three pilot-scale systems were [...] Read more.
Conventional bioretention systems face challenges in effectively removing dissolved nutrients, heavy metals, and emerging contaminants from stormwater runoff. This study investigates the application of thermally modified steel slag (700 °C) as a functional bioretention matrix for comprehensive stormwater purification. Three pilot-scale systems were evaluated over 120 days: Control (biochar-zeolite), Unmodified (raw steel slag-biochar-zeolite), and Modified (thermally modified steel slag-biochar-zeolite). The modified system demonstrated superior and stable removal efficiencies for NH4+-N (95.3 ± 1.3%), TN (85.7 ± 1.8%), TP (90.5 ± 1.5%), Cu2+ (96.1 ± 0.7%), Cr6+ (90.5 ± 1.2%), Pb2+ (92.2 ± 1.1%), enrofloxacin (65.6 ± 2.1%), and norfloxacin (62.6 ± 2.4%). Performance remained robust under varying hydraulic conditions, with high removal maintained across rainfall return periods (0.5–2 years) and antecedent dry periods (2–8 days). Mechanistic investigations revealed synergistic effects: (1) Enhanced physical adsorption through increased surface area (2.338 m2/g) and pore volume (0.109 cm3/g); (2) Chemical precipitation via Ca2+/Fe3+ release at alkaline pH (8.2–8.5); (3) Enriched microbial communities with 35% higher Shannon diversity, particularly Hydrogenophaga (12.3%) for autotrophic denitrification using Fe2+ as electron donor. The modified slag matrix creates a “triple-barrier” removal mechanism combining physical, chemical, and biological processes, offering an efficient solution for multi-pollutant stormwater treatment. This study demonstrates that thermally modified steel slag represents a high-performance, cost-effective bioretention matrix for comprehensive stormwater treatment while promoting industrial byproduct utilization and aligning with circular economy principles. Full article
(This article belongs to the Special Issue Urban Water Pollution Control: Theory and Technology, 2nd Edition)
Show Figures

Figure 1

29 pages, 7224 KB  
Article
Bridging the Theory–Practice Gap: A Design Methodology for Green Infrastructure Implementation in Mid-Adriatic Coastal Cities
by Timothy D. Brownlee, Simone Malavolta and Graziano Enzo Marchesani
Sustainability 2026, 18(3), 1690; https://doi.org/10.3390/su18031690 - 6 Feb 2026
Viewed by 393
Abstract
Green Infrastructure (GI) is crucial for urban climate adaptation, providing ecosystem services like mitigating the urban heat island effect and enhancing stormwater management, alongside benefits for public health and biodiversity. Effective GI implementation remains challenging, particularly in dense, rapidly urbanized mid-Adriatic coastal cities, [...] Read more.
Green Infrastructure (GI) is crucial for urban climate adaptation, providing ecosystem services like mitigating the urban heat island effect and enhancing stormwater management, alongside benefits for public health and biodiversity. Effective GI implementation remains challenging, particularly in dense, rapidly urbanized mid-Adriatic coastal cities, classified as climate hotspots like other Mediterranean contexts. This paper presents a replicable applied trans-scalar methodology for detailed GI design scenarios, developed through the EU-funded LIFE+ A_GreeNet project to bridge the theory–practice gap and enable pilot implementations in multiple Italian mid-Adriatic coastal municipalities. The research details a comprehensive, multi-disciplinary, five-phase process applied to the Sant’Antonio district of San Benedetto del Tronto—a dense, trafficked urban area projected to face “extremely strong heat stress” by 2050. Design interventions included spatial optimization, strategic species replacement, the creation of vegetated bioretention basins, and systematic pavement de-sealing. The application of the model demonstrated significant improvements: a substantial increase in permeable surface area (+194%), a measurable reduction in the UTCI index (average ENVI-MET simulated reduction of 1.17 °C by 2030), and a series of benefits resulting from increased green space and enhanced meteorological water management. This research offers local authorities a tangible model to accelerate climate-adaptive solutions, showing how precise GI design creates resilient, comfortable, and human-centered urban spaces. Full article
Show Figures

Figure 1

35 pages, 8072 KB  
Article
Bioretention as an Effective Strategy to Mitigate Urban Catchment Loss of Retention Capacity Attributed to Land Use and Precipitation Patterns
by Krzysztof Muszyński
Water 2026, 18(2), 287; https://doi.org/10.3390/w18020287 - 22 Jan 2026
Viewed by 418
Abstract
This study provides a quantitative assessment of the combined effects of progressive urbanization and changes in precipitation patterns (PPs) on the urban water cycle. The primary objective was to evaluate historical (1940–2024) and projected (to 2060) changes in total annual surface runoff (TSR) [...] Read more.
This study provides a quantitative assessment of the combined effects of progressive urbanization and changes in precipitation patterns (PPs) on the urban water cycle. The primary objective was to evaluate historical (1940–2024) and projected (to 2060) changes in total annual surface runoff (TSR) and retention capacity (RC) in the highly urbanized catchment of the Dłubnia River in Cracow, Poland. Simulations were performed using the EPA SWMM hydrodynamic model, supported by digitized historical land-use maps and long-term meteorological records. The results demonstrate that the dominant driver of the observed 6.4-fold increase in TSR and 6.8-fold loss of retention capacity (LRC) over the study period was the progressive increase in impervious surfaces. Although inter-annual variability in the amount and structure of annual precipitation (AP) strongly correlates with annual TSR (r = 0.97), its contribution to the long-term upward trend in TSR is marginal (r = 0.19). Land use and land cover change (LULC) exhibits an extremely strong correlation with the long-term TSR trend (r = 0.998). The study also highlights the high effectiveness of nature-based solutions (NbSs), particularly bioretention cells (BCs)/rain gardens, in mitigating the adverse hydrological effects of excessive surface sealing. Implementation of BCs covering just 3–4% of the total drained roof and road area is sufficient to fully offset the projected combined negative impacts of further urbanization and climate change (CC) in scope Representative Concentration Pathways (RCP4.5 and RCP8.5) projections on catchment retention capacity by 2060. These findings position strategically targeted, relatively small-scale bioretention as one of the most effective and feasible urban adaptation measures in mature, densely developed cities. Full article
(This article belongs to the Special Issue Urban Water Management: Challenges and Prospects, 2nd Edition)
Show Figures

Figure 1

21 pages, 2141 KB  
Article
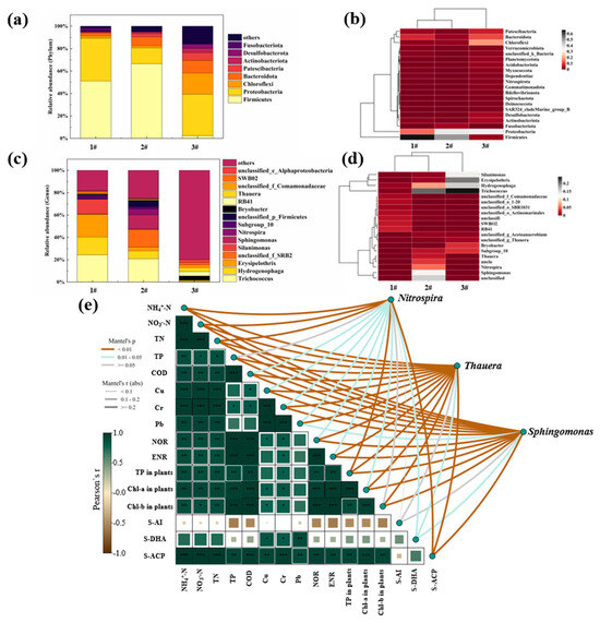
Biochar–Sponge Iron Modified Bioretention System Improved Nitrogen Removal Efficiency for Aquaculture Wastewater Treatment
by Jiang Wang, Wenqiang Jiang, Luting Wen, Chengcai Zhang, Junneng Liang, Linyuan Jiang, Xueming Yang and Shumin Wang
Water 2026, 18(2), 270; https://doi.org/10.3390/w18020270 - 21 Jan 2026
Viewed by 432
Abstract
To address the challenge of low nitrogen removal efficiency, particularly the difficulty in meeting total nitrogen (TN) discharge standards during low-temperature seasons and intermittent emission modes in conventional aquaculture wastewater treatment, this study proposed the novel application of bioretention systems. Biochar and sponge [...] Read more.
To address the challenge of low nitrogen removal efficiency, particularly the difficulty in meeting total nitrogen (TN) discharge standards during low-temperature seasons and intermittent emission modes in conventional aquaculture wastewater treatment, this study proposed the novel application of bioretention systems. Biochar and sponge iron were used as fillers to construct three bioretention systems: biochar-based (B-BS), sponge iron-based (SI-BS), and a composite system (SIB-BS), for evaluating their nitrogen removal performance for aquaculture wastewater treatment. Experimental results demonstrated that under intermittent flooding conditions at 8.0–13.0 °C and increasing TN loading (9.48 mg/L–31.13 mg/L), SIB-BS maintained stable TN removal (79.7–86.7%), outperforming B-BS and SI-BS (p < 0.05). Under continuous inflow (influent TN = 8.4 ± 0.5 mg/L) at 8.0–13.0 °C, SIB-BS achieved significantly lower effluent TN (2.57 ± 1.5 mg/L) than B-BS (5.6 ± 1.6 mg/L) and SI-BS (5.0 ± 1.5 mg/L) (p < 0.05). Meanwhile, when the temperature ranged from 8.0 to 26.3 °C, SIB-BS exhibited a more stable and efficient denitrification ability. Mechanistic investigations revealed that coupling biochar with sponge iron promoted denitrifying microbial activity and enhanced the functional potential for nitrogen transformation (p < 0.05). Specifically, biochar provided porous attachment sites and improved mass transfer, while sponge iron supplied readily available Fe2+ as an electron donor; their combination buffered iron oxidation and facilitated Fe2+-mediated electron transfer. At low temperature, SIB-BS further stimulated extracellular polymeric substances (EPS) secretion, strengthened biofilm stability without causing blockage, and improved the protective interactions between fillers, thereby increasing metabolic efficiency and sustaining TN removal under variable loading. This study provided a technical reference for the efficient denitrification of aquaculture wastewater. Full article
(This article belongs to the Section Water, Agriculture and Aquaculture)
Show Figures

Figure 1

33 pages, 4974 KB  
Article
AI-Enabled Sustainable Landscape Design: A Decision-Support Framework Based on “Generative-Critical” Multi-Agent
by Li Li, Xuesong Yang, Sijia Liu and Feiyang Deng
Urban Sci. 2026, 10(1), 56; https://doi.org/10.3390/urbansci10010056 - 16 Jan 2026
Viewed by 1357
Abstract
Under the dual pressures of global climate change and accelerating urbanization, landscape design has been tasked with the critical mission of enhancing urban environmental resilience and ecological livability. However, conventional design practices often struggle to efficiently integrate complex sustainability norms with aesthetic creativity, [...] Read more.
Under the dual pressures of global climate change and accelerating urbanization, landscape design has been tasked with the critical mission of enhancing urban environmental resilience and ecological livability. However, conventional design practices often struggle to efficiently integrate complex sustainability norms with aesthetic creativity, leading to a disconnect between form and function. To address this issue, this study proposes and validates an AI-enabled sustainability decision-support framework. The framework is based on a “Generative-Critical” multi-agent workflow that enables “Self-Correcting” iterative optimization of design schemes through a built-in expert knowledge base and a quantitative scorecard. The framework’s effectiveness was validated through a cultural park case study and a blind evaluation by 10 experts. It guided a design from an initial concept with only aesthetic forms and lacking effective stormwater management, to an ecologically integrated scheme that strategically incorporated bioretention ponds at key nodes and converted hard plazas into permeable pavements. This transformation significantly elevated the scheme’s sustainability score from 59.3 to 88.0 (p < 0.001), while the framework itself achieved a high system usability scale (SUS) score of 85.5. These results confirm that the proposed “Generative-Critical” mechanism can effectively guide AIGC to adhere to ecological-technical norms and constraints while pursuing aesthetic innovation, thereby achieving a scientific integration of aesthetic form and ecological function at the early conceptual design stage. This study offers a scalable methodology for AI-assisted sustainable design and provides a novel intelligent tool for creating resilient urban landscapes that possess both environmental performance and aesthetic value. Full article
Show Figures

Figure 1

22 pages, 4207 KB  
Article
Evaluation of the Impact of Submerged Zone Height on the Performance of Iron-Carbon Bioretention System
by Caiyun Yan, Jianqiang Zhou, Xichen Song, Xiaojuan Wang, Jiangtao He, Yawen Zhou, Jie Qin, Yifei Xiao, Tingting Zhang and Bigui Wei
Water 2026, 18(2), 200; https://doi.org/10.3390/w18020200 - 12 Jan 2026
Viewed by 282
Abstract
Traditional bioretention systems have limited nitrogen and phosphorus removal capacity and insufficient operational stability. To address this issue, this study developed an iron-carbon bioretention system (IB) with varying submerged zone heights. The system’s performance in removing pollutants was systematically evaluated under different rainfall [...] Read more.
Traditional bioretention systems have limited nitrogen and phosphorus removal capacity and insufficient operational stability. To address this issue, this study developed an iron-carbon bioretention system (IB) with varying submerged zone heights. The system’s performance in removing pollutants was systematically evaluated under different rainfall intensities, influent pollutant concentrations, and antecedent drying durations. In addition, the potential nitrification ability (PNA) of the substrate, denitrifying enzyme activity (DEA), and phosphorus species were analyzed to reveal the mechanisms responsible for its efficient nitrogen and phosphorus removal. The results showed that a submerged zone height of 400 mm enabled the IB system to achieve removal rates of 98.05% for NO3-N and 91.67% for total nitrogen (TN). The removal rates of total phosphorus (TP) and chemical oxygen demand (COD) remained stable at over 91% and 92%, respectively. The submerged zone also created a stable anoxic environment, while the iron-carbon micro-electrolysis process continually consumed dissolved oxygen and provided Fe2+ as an electron donor, enhancing both the denitrification process and chemical phosphorus removal. Furthermore, the IB system demonstrated superior stability when dealing with high hydraulic and pollutant loads, as well as varying dry periods, with the effluent iron concentration maintained at low levels. This study confirms that iron-carbon micro-electrolysis and the incorporation of a submerged zone can significantly enhance the removal performance of bioretention systems, offering a reference for addressing nitrogen and phosphorus pollution in urban stormwater runoff. Full article
(This article belongs to the Special Issue Stormwater Management in Sponge Cities)
Show Figures

Figure 1

23 pages, 3909 KB  
Review
Nature-Based Solutions for Removal of Microplastics from Wastewater: Technologies, Challenges, and Prospects
by Casper Boongaling Agaton
Microplastics 2025, 4(4), 107; https://doi.org/10.3390/microplastics4040107 - 16 Dec 2025
Cited by 1 | Viewed by 1935
Abstract
Microplastic pollution has emerged as a serious societal concern, posing risks to the environment, human health, and economies. Conventional wastewater treatment processes remove microplastics at various levels from physical removal (primary), biological degradation (secondary), and contaminant-specific removal (tertiary treatment). Nature-based solutions (NbSs) offer [...] Read more.
Microplastic pollution has emerged as a serious societal concern, posing risks to the environment, human health, and economies. Conventional wastewater treatment processes remove microplastics at various levels from physical removal (primary), biological degradation (secondary), and contaminant-specific removal (tertiary treatment). Nature-based solutions (NbSs) offer an ecologically friendly alternative that utilizes nature to remove microplastics from wastewater. Recent reviews either focus broadly on NBSs for wastewater, technological solutions for microplastics, or NbSs for microplastics, but rarely connect them systematically. This review presents an integrated review of the sources and impacts of microplastic pollution, NbS technologies for the removal of microplastics, challenges and prospects in utilizing NbSs, and the knowledge gaps. Primary sources of microplastics are intentionally produced at microscopic sizes, while secondary sources originate from the disintegration of larger plastic debris. Among the NbS technologies are constructed wetlands (horizontal subsurface flow, vertical flow, surface flow, microbial fuel cells, multistage) with up to 100% efficiency; green infrastructures (bioretention systems, green walls, permeable pavements, retention ponds) with up to 99% efficiency; macrophytes and microphytes with up to 94% microplastic removal rate. Despite the ecosystem services provided by NbSs, they are challenged by the decrease in efficiency in removing other contaminants, detection and evaluation of NbS performance, and non-technical factors (operations and maintenance, public acceptance, climate risks, and financing). The findings present insights on further research and policy recommendations aimed at facilitating the integration of NbSs into existing frameworks for the removal of microplastics from wastewater, promoting research and innovation, and ensuring sustainable practices for sustainable management of water resources. Full article
Show Figures

Figure 1

20 pages, 501 KB  
Review
Urban Stormwater and Groundwater Quality: Pathways, Risks, and Green Infrastructure Solutions
by Amir Motlagh
Environments 2025, 12(11), 446; https://doi.org/10.3390/environments12110446 - 20 Nov 2025
Cited by 2 | Viewed by 2719
Abstract
The development of urban areas and the proliferation of impervious surfaces have significantly altered natural hydrological cycles, resulting in an increase in stormwater runoff and substantial risks to groundwater quality. This review synthesizes current research on the transport mechanisms of stormwater contaminants, including [...] Read more.
The development of urban areas and the proliferation of impervious surfaces have significantly altered natural hydrological cycles, resulting in an increase in stormwater runoff and substantial risks to groundwater quality. This review synthesizes current research on the transport mechanisms of stormwater contaminants, including toxic elements, nutrients, pathogens, and emerging pollutants such as microplastics and pharmaceuticals, into aquifers. This study analyzes the physicochemical and biological processes that affect pollutant mobility and retention in urban soils, emphasizing the vulnerability of groundwater systems, particularly in areas with permeable soils and shallow water tables. The article evaluates a range of green infrastructure (GI) and low-impact development (LID) strategies—including rain gardens, bioswales, infiltration basins, constructed wetlands, and urban forestry—to assess how effectively they can mitigate stormwater pollution and improve groundwater protection. Case studies from North America illustrate the practical implementation and performance of GI systems, emphasizing the importance of site-specific design, monitoring, and adaptive management. The review also discusses global policy frameworks and community engagement strategies that support sustainable stormwater management. Ultimately, it advocates for an integrated, multidisciplinary approach that combines engineering, ecological science, and public policy to safeguard groundwater resources in the face of climate variability and urban expansion. Full article
Show Figures

Figure 1

16 pages, 4920 KB  
Article
Boosting Denitrification in Pyrite Bioretention Through Biochar-Mediated Electron Transfer
by Ying Xu, Xiaoqin Yang, Fanxiao Luo, Haiyuan Ma, Cong Huang, Zheng Xu, Rui Liu, Lu Qiu and Haifa Zu
Water 2025, 17(22), 3263; https://doi.org/10.3390/w17223263 - 14 Nov 2025
Viewed by 885
Abstract
The pyrite bioretention system has been increasingly used to control dissolved nutrients in stormwater runoff. However, its low electron supply rate cannot adapt to the demand for denitrification under high nitrogen-loading conditions. To address this limitation, we constructed a mixed biochar–pyrite bioretention system [...] Read more.
The pyrite bioretention system has been increasingly used to control dissolved nutrients in stormwater runoff. However, its low electron supply rate cannot adapt to the demand for denitrification under high nitrogen-loading conditions. To address this limitation, we constructed a mixed biochar–pyrite bioretention system (BP) by optimizing the structural composition of the fill media. Under simulated complex rainfall conditions, the nitrogen removal efficiency, by-product generation, and filler physicochemical properties of system were evaluated. Results demonstrated that the BP system significantly enhanced denitrification performance, achieving average NOx-N and TN removal rates of 63.3% and 67.8%, respectively. This represented improvements of 79.1% and 45.9% over the conventional pyrite bioretention system. Moreover, the composite system exhibited a sustained and effective denitrification even under low C/N ratio conditions. This enhancement is attributed to biochar’s dual role as an electron shuttle and an electron reservoir, which facilitated microbial nitrate reduction. XPS analysis further confirmed that biochar addition effectively reduced the oxidation degree of pyrite, thereby protecting it from rapid oxidative degradation. Microbial analysis revealed that biochar supplementation in the BP system increased microbial diversity in the saturated zone, which contributed to improved ecosystem function and stability, including the promotion for key denitrification processes. Full article
(This article belongs to the Special Issue Urban Drainage Systems and Stormwater Management)
Show Figures

Figure 1

23 pages, 4994 KB  
Article
Evaluation of the Impact of Sustainable Drainage Systems (SuDSs) on Stormwater Drainage Network Using Giswater: A Case Study in the Metropolitan Area of Barcelona, Spain
by Suelen Ferreira de Araújo, Rui Lança, Carlos Otero Silva, Xavier Torret, Fernando Miguel Granja-Martins and Helena Maria Fernandez
Water 2025, 17(22), 3231; https://doi.org/10.3390/w17223231 - 12 Nov 2025
Cited by 1 | Viewed by 1102
Abstract
To mitigate the impacts of urbanisation and the attendant surface sealing, appropriate measures are required when adapting urban spaces and drainage infrastructure. In this context, the deployment of Sustainable Drainage Systems (SuDSs) has emerged as a viable alternative, delivering highly positive outcomes by [...] Read more.
To mitigate the impacts of urbanisation and the attendant surface sealing, appropriate measures are required when adapting urban spaces and drainage infrastructure. In this context, the deployment of Sustainable Drainage Systems (SuDSs) has emerged as a viable alternative, delivering highly positive outcomes by enhancing hydrological, hydraulic and landscape performance while restoring ecosystem services to the community. This study evaluates the relative performance of five SuDS typologies, green roofs, bioretention cells, infiltration trenches, permeable pavements, and rain barrels, implemented in a 64 ha subbasin of the metropolitan area of Barcelona, Spain. Using Giswater integrated with the SWMM, the stormwater drainage network was modelled under multiple rainfall scenarios. Performance was assessed using two qualitative indicators, the junction index (Ij) and the conduit index (Ic), which measure surcharge levels in manholes and pipes, respectively. The results show that SuDS implementation affecting 42.8% of the drained area can enhance network performance by 35.6% and reduce flooded junctions by 67%. Among the typologies, rain barrels and bioretention cells were the most effective. The study concludes that SuDS construction, supported by open-source tools and performance-based indicators, constitutes a replicable and technically robust strategy for mitigating the effects of surface sealing and increasing urban resilience. Full article
(This article belongs to the Section Urban Water Management)
Show Figures

Figure 1

22 pages, 4406 KB  
Article
Activated Carbon and Diatomite as Filtration Materials for Nutrient Removal from Stormwater
by Agnieszka Grela, Justyna Pamuła, Karolina Łach, Izabela Godyń, Dagmara Malina and Damian Grela
Materials 2025, 18(20), 4742; https://doi.org/10.3390/ma18204742 - 16 Oct 2025
Viewed by 785
Abstract
Activated carbon used as one of the layers of a rain garden may be a promising solution for removing nutrients (nitrogen and phosphorus compounds) from stormwater runoff. Progressive urbanization degrades the quality of stormwater that reaches water collectors. Rain gardens are a potential [...] Read more.
Activated carbon used as one of the layers of a rain garden may be a promising solution for removing nutrients (nitrogen and phosphorus compounds) from stormwater runoff. Progressive urbanization degrades the quality of stormwater that reaches water collectors. Rain gardens are a potential solution—nature-based systems that retain, infiltrate, and purify stormwater. The aim of this study was to evaluate the effectiveness of a model rain garden in the form of retention columns, depending on the composition of the filling material and the conditions of the simulation. The base column was filled with sand, gravel, and dolomite. The next two columns were enriched with diatomite, in a weight ratio to sand of 1:4 and 1:2, respectively. The experiment was based on four scenarios: (1) 30 min of heavy rain, (2) 2 h of rain after a drought, (3) during standard operation, and (4) with modification of the filtration material. This modification consisted of a uniform addition of granular activated carbon (GAC), which was intended to influence the column performance. The characteristics of the activated carbon were determined using XRD, SEM-EDS, and BET analysis. Pollutant concentrations were determined using a spectrophotometer and ion-selective electrodes. The analyses confirm the significant impact of the column filling materials on the efficiency of nutrient removal from stormwater, achieving even complete removal of phosphate ions, while nitrate ions were removed at a level of almost 40% and ammonium ions at >90%. Full article
(This article belongs to the Section Porous Materials)
Show Figures

Figure 1

18 pages, 2468 KB  
Article
Enhanced Nitrogen Removal from Aquaculture Wastewater Using Biochar-Amended Bioretention Systems
by Wenqiang Jiang, Xueming Yang, Chengcai Zhang, Qian Qian, Zhen Liang, Junneng Liang, Luting Wen, Linyuan Jiang and Shumin Wang
Water 2025, 17(18), 2751; https://doi.org/10.3390/w17182751 - 17 Sep 2025
Cited by 2 | Viewed by 1275
Abstract
Aquaculture wastewater is characterized by large discharge volumes and variable nitrogen concentrations, posing challenges for stable and efficient treatment. This study investigated biochar-amended bioretention systems (BBSs) under varying temperatures (8.0–26.0 °C), influent TN levels, and operation modes (intermittent and continuous flow). In intermittent [...] Read more.
Aquaculture wastewater is characterized by large discharge volumes and variable nitrogen concentrations, posing challenges for stable and efficient treatment. This study investigated biochar-amended bioretention systems (BBSs) under varying temperatures (8.0–26.0 °C), influent TN levels, and operation modes (intermittent and continuous flow). In intermittent runs, the 20% biochar system (BBS20) achieved 72.4% TN removal at low influent TN (9.55 mg/L) and 80.4% at high TN (29.96 mg/L), significantly outperforming the control (CBS). In continuous runs, BBS20 reduced effluent TN to 1.75 mg/L within 72 h, yielding higher average HRT, HLR, and ELR than CBS. Mechanistic analyses showed that biochar addition enhanced extracellular polymeric substance (EPS) secretion, stimulated electron transport system activity (ETSA), and increased the relative abundance of denitrifying genera and functional genes (e.g., nirS, narG). These synergistic effects optimized nitrification–denitrification coupling, particularly under low-temperature conditions. The findings demonstrate that biochar amendment is a practical and effective strategy for improving nitrogen removal from aquaculture wastewater. Full article
Show Figures

Figure 1

Back to TopTop