Enhanced Stormwater Treatment via Thermally Modified Steel Slag-Based Bioretention System: Performance Evaluation and Mechanistic Insights
Abstract
1. Introduction
2. Materials and Methods
2.1. Modified Steel Slag Matrix
2.2. Bioretention System Setup
2.3. Simulated Stormwater and Operation Conditions
2.4. Analytical Methods
3. Results and Discussion
3.1. Long-Term Pollutant Removal Performance
3.1.1. Routine Water Quality Parameters
3.1.2. Heavy Metals
3.1.3. Antibiotics
3.2. System Performance Under Varying Hydraulic Conditions
3.2.1. Effects of Rainfall Return Periods
3.2.2. Effects of Antecedent Dry Periods
3.3. Mechanistic Investigations
3.3.1. Media Surface Evolution and Pollutant Accumulation
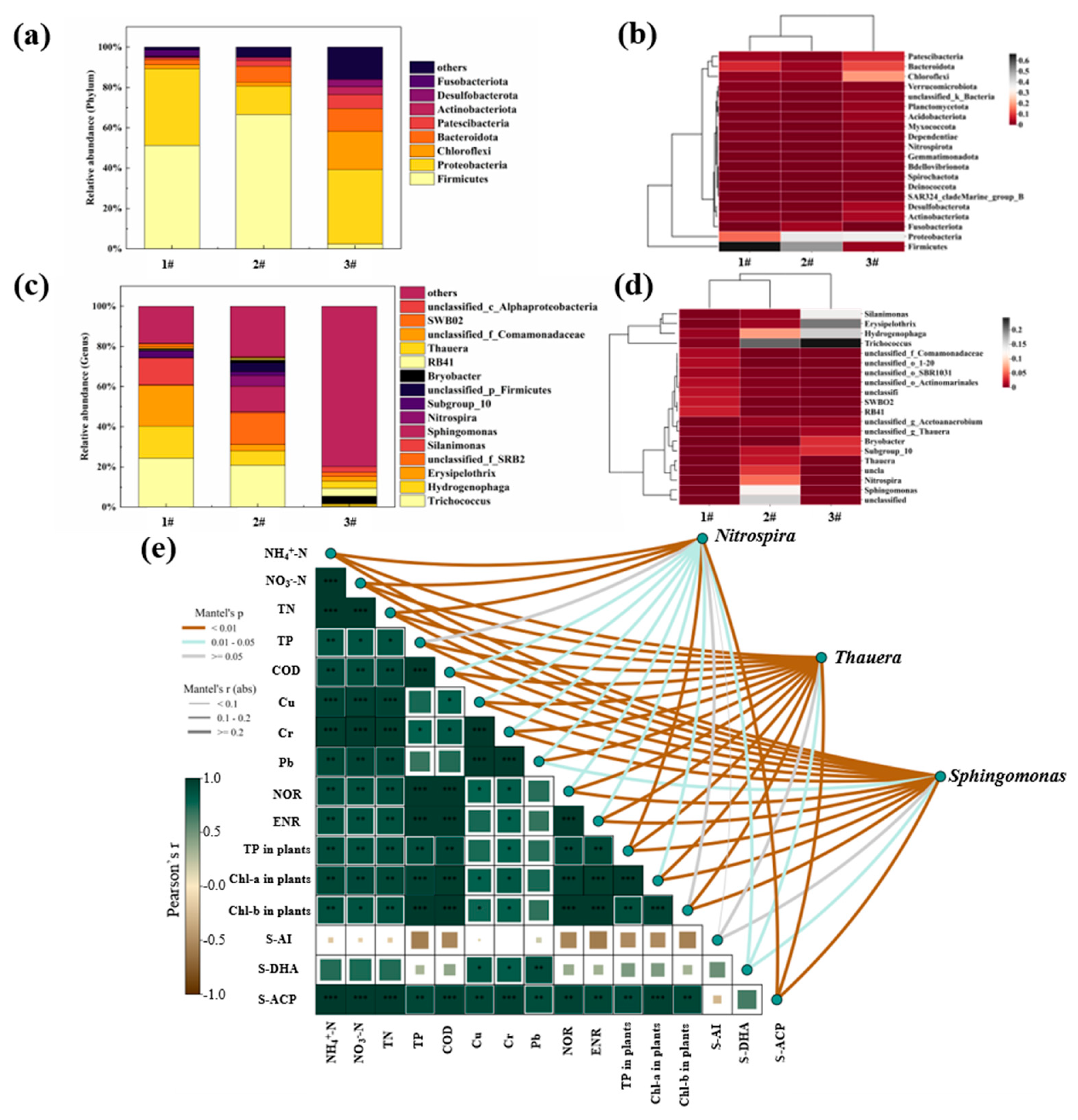
3.3.2. Microbial Community Dynamics
3.4. Synergistic Removal Mechanisms
- (1)
- Physical filtration and adsorption:
- (2)
- Chemical precipitation and complexation:
- (3)
- Microbial transformation:
4. Discussion
4.1. Performance Comparison with Conventional Systems
4.2. Mechanistic Integration and Synergistic Effects
4.3. Practical Implications and Design Recommendations
4.4. Limitations and Future Research Directions
5. Conclusions
Author Contributions
Funding
Data Availability Statement
Acknowledgments
Conflicts of Interest
References
- Zgheib, S.; Moilleron, R.; Saad, M.; Chebbo, G. Partition of pollution between dissolved and particulate phases: What about emerging substances in urban stormwater catchments? Water Res. 2011, 45, 913–925. [Google Scholar] [CrossRef] [PubMed]
- Zgheib, S.; Moilleron, R.; Chebbo, G. Priority pollutants in urban stormwater: Part 1—Case of separate storm sewers. Water Res. 2012, 46, 6683–6692. [Google Scholar] [CrossRef] [PubMed]
- You, J.; Ha, M.; Wang, S.; Kang, A.; Lei, X.; Chen, B.; Chai, B. Life cycle assessment of sponge campus systems: Integrated analysis of stormwater, carbon emissions, and economic performance. J. Clean. Prod. 2025, 524, 146503. [Google Scholar] [CrossRef]
- Zhang, H.K.; Zhang, X.R.; Liu, J.F.; Zhang, L.M.; Li, G.D.; Zhang, Z.Y.; Gong, Y.W.; Li, H.Y.; Li, J.Q. Coal gangue modified bioretention system for runoff pollutants removal and the biological characteristics. J. Environ. Manag. 2022, 314, 115044. [Google Scholar] [CrossRef]
- Westholm, L.J. Filter media for storm water treatment in sustainable cities: A review. Front. Chem. Eng. 2023, 5, 1149252. [Google Scholar] [CrossRef]
- Biswal, B.K.; Vijayaraghavan, K.; Tsen-Tieng, D.L.; Balasubramanian, R. Biochar-based bioretention systems for removal of chemical and microbial pollutants from stormwater: A critical review. J. Hazard. Mater. 2022, 422, 126886. [Google Scholar] [CrossRef]
- Thorat, D.S.; Singh, S.; Ushir, Y.V.; Tiwari, K.; Kokate, S.; Nagime, P.V. Biomaterials-based biofilters from sugarcane waste: An eco-friendly way to clean water and manage nutrients. Discov. Mater. 2025, 5, 56. [Google Scholar] [CrossRef]
- Liu, J.; Davis, A.P. Phosphorus Speciation and Treatment Using Enhanced Phosphorus Removal Bioretention. Environ. Sci. Technol. 2014, 48, 607–614. [Google Scholar] [CrossRef]
- Nabaterega, R.; Vesuwe, R.N.; Iorhemen, O.T. Statistical evaluation of different filter media and application of multiple criteria analysis to select the best media for pollutants removal in wastewater biofiltration: A review. Sci. Total Environ. 2025, 996, 180104. [Google Scholar] [CrossRef]
- Hong, E.; Seagren, E.A.; Davis, A.P. Sustainable oil and grease removal from synthetic stormwater runoff using bench-scale bioretention studies. Water Environ. Res. 2006, 78, 141–155. [Google Scholar] [CrossRef]
- Sun, J.; Huang, W.; Wang, X.M.; Hu, J.; Wang, Y.Z.; Zhang, Z.H.; Luo, S. Feasibility of pretreated steel slag for asphalt pavement application and risk assessment of hazardous substance leaching. Chem. Eng. J. 2024, 498, 155497. [Google Scholar] [CrossRef]
- Agalit, H.; Zari, N.; Maaroufi, M. Thermophysical and chemical characterization of induction furnace slags for high temperature thermal energy storage in solar tower plants. Sol. Energy Mater. Sol. Cells 2017, 172, 168–176. [Google Scholar] [CrossRef]
- Okochi, N.C.; McMartin, D.W. Laboratory investigations of stormwater remediation via slag: Effects of metals on phosphorus removal. J. Hazard. Mater. 2011, 187, 250–257. [Google Scholar] [CrossRef] [PubMed]
- Wang, S.; Yao, S.; Du, K.; Yuan, R.; Chen, H.; Wang, F.; Zhou, B. The mechanisms of conventional pollutants adsorption by modified granular steel slag. Environ. Eng. Res. 2021, 26, 190352. [Google Scholar] [CrossRef]
- Zhang, S.P.; Ghouleh, Z.; Mucci, A.; Bahn, O.; Provençal, R.; Shao, Y.X. Production of cleaner high-strength cementing material using steel slag under elevated-temperature carbonation. J. Clean. Prod. 2022, 342, 130948. [Google Scholar] [CrossRef]
- Cui, H.; Wang, C.; Zhang, G.; Zhang, K.; Liu, Z.; Qi, Y.; Zheng, Y.; Bai, Y.; Fu, X. Properties, structure and mechanism of high-temperature modified steel slag based on solid waste. Alex. Eng. J. 2024, 101, 25–37. [Google Scholar] [CrossRef]
- Wu, W.; Nie, Y.; Wang, Z.; Huang, T.; Xu, X.; Liu, H.; Li, P.; Wu, B. Adsorption Removal of Organophosphates from Water by Steel Slag: Modification, Performance, and Energy Site Analysis. Water 2024, 16, 3145. [Google Scholar] [CrossRef]
- Kratky, H.; Li, Z.; Yu, T.; Li, X.; Jia, H. Study on bioretention for stormwater management in cold climate, part II: Water quality. J. Water Clim. Change 2021, 12, 3582–3601. [Google Scholar] [CrossRef]
- Kim, G.; Kim, Y.M.; Kim, S.M.; Cho, H.U.; Park, J.M. Magnetic Steel Slag Biochar for Ammonium Nitrogen Removal from Aqueous Solution. Energies 2021, 14, 2682. [Google Scholar] [CrossRef]
- Qiu, R.; Cheng, F.; Wang, X.; Li, J.; Gao, R. Adsorption kinetics and isotherms of ammonia-nitrogen on steel slag. Desalin. Water Treat. 2015, 55, 142–150. [Google Scholar] [CrossRef]
- Zhang, S.; Liu, F.; Zhu, H.; Lv, S.; Wang, B. Simultaneous nitrate and phosphorus removal in novel steel slag biofilters: Optimization and mechanism study. J. Environ. Manag. 2024, 349, 119558. [Google Scholar] [CrossRef] [PubMed]
- Zhang, J.; Yu, X.; Ding, S.; Zou, Y. Lignite-steel slag constructed wetland with multi-functionality and effluent reuse. J. Environ. Manag. 2024, 353, 120183. [Google Scholar] [CrossRef] [PubMed]
- Cao, X.K.; Chen, Y.G.; Zheng, H.; Liao, Y.; Feng, L.H.; Feng, J.C.; Liu, C.; Ji, F.Y. Integration of steel slag and zeolite enhances simultaneous nitrification and autotrophic denitrification in ultra-low carbon/nitrogen ratio wastewater: Remodeling microbiota and iron metabolism. Bioresour. Technol. 2025, 429, 132504. [Google Scholar] [CrossRef] [PubMed]
- Zhang, Q.; Yu, X.Y.; Yang, Y.Q.; Ruan, J.J.; Zou, Y.H.; Wu, S.J.; Chen, F.R.; Zhu, R.L. Enhanced ammonia removal in tidal flow constructed wetland by incorporating steel slag: Performance, microbial community, and heavy metal release. Sci. Total Environ. 2024, 922, 171333. [Google Scholar] [CrossRef]
- Kim, K.; Nakashita, S.; Yoshimura, K.; Hibino, T. In situ electrochemical remediation of brackish river sediment rich in aromatic organic matter using steel-slag-combined sediment microbial fuel cells. J. Clean. Prod. 2021, 315, 128206. [Google Scholar] [CrossRef]
- Liang, Y.F.; Pan, Z.R.; Feng, H.B.; Cheng, X.Y.; Guo, T.; Yan, A.Q.; Li, J. Biofilm coupled micro-electrolysis of waste iron shavings enhanced iron and hydrogen autotrophic denitrification and phosphate accumulation for wastewater treatment. J. Environ. Chem. Eng. 2022, 10, 108959. [Google Scholar] [CrossRef]
- Ren, Z.Y.; Li, D.S. Application of Steel Slag as an Aggregate in Concrete Production: A Review. Materials 2023, 16, 5841. [Google Scholar] [CrossRef]
- Sun, J.; Luo, S.; Wang, Y.Z.; Dong, Q.F.; Zhang, Z.H. Pre-treatment of steel slag and its applicability in asphalt mixtures for sustainable pavements. Chem. Eng. J. 2023, 476, 146802. [Google Scholar] [CrossRef]
- Liu, J.Z.; Yu, B.; Wang, Q. Application of steel slag in cement treated aggregate base course. J. Clean. Prod. 2020, 269, 121733. [Google Scholar] [CrossRef]







| Pollutants | Average Concentration (mg/L) ± Standard Deviation | |
|---|---|---|
| Conventional pollutants | NO3−-N | 1.5 ± 0.1 |
| NH4+-N | 2.5 ± 0.1 | |
| TN | 4 ± 0.1 | |
| TP | 0.3 ± 0.1 | |
| COD | 150 ± 0.1 | |
| Heavy metals | Cu | 0.5 ± 0.05 |
| Cr | 0.5 ± 0.05 | |
| Pb | 0.5 ± 0.05 | |
| Antibiotics | NOR | 0.1 ± 0.05 |
| ENR | 0.1 ± 0.05 | |
Disclaimer/Publisher’s Note: The statements, opinions and data contained in all publications are solely those of the individual author(s) and contributor(s) and not of MDPI and/or the editor(s). MDPI and/or the editor(s) disclaim responsibility for any injury to people or property resulting from any ideas, methods, instructions or products referred to in the content. |
© 2026 by the authors. Licensee MDPI, Basel, Switzerland. This article is an open access article distributed under the terms and conditions of the Creative Commons Attribution (CC BY) license.
Share and Cite
Yu, L.; Nie, Y.; Chai, W.; Sha, J.; Huang, T.; Wu, B. Enhanced Stormwater Treatment via Thermally Modified Steel Slag-Based Bioretention System: Performance Evaluation and Mechanistic Insights. Water 2026, 18, 441. https://doi.org/10.3390/w18040441
Yu L, Nie Y, Chai W, Sha J, Huang T, Wu B. Enhanced Stormwater Treatment via Thermally Modified Steel Slag-Based Bioretention System: Performance Evaluation and Mechanistic Insights. Water. 2026; 18(4):441. https://doi.org/10.3390/w18040441
Chicago/Turabian StyleYu, Lei, Yiming Nie, Wenen Chai, Jiayi Sha, Tianyin Huang, and Bingdang Wu. 2026. "Enhanced Stormwater Treatment via Thermally Modified Steel Slag-Based Bioretention System: Performance Evaluation and Mechanistic Insights" Water 18, no. 4: 441. https://doi.org/10.3390/w18040441
APA StyleYu, L., Nie, Y., Chai, W., Sha, J., Huang, T., & Wu, B. (2026). Enhanced Stormwater Treatment via Thermally Modified Steel Slag-Based Bioretention System: Performance Evaluation and Mechanistic Insights. Water, 18(4), 441. https://doi.org/10.3390/w18040441

