Sign in to use this feature.

Years

Between: -

Subjects

remove_circle_outline
remove_circle_outline
remove_circle_outline
remove_circle_outline
remove_circle_outline
remove_circle_outline
remove_circle_outline
remove_circle_outline
remove_circle_outline

Journals

remove_circle_outline
remove_circle_outline
remove_circle_outline
remove_circle_outline
remove_circle_outline
remove_circle_outline
remove_circle_outline

Article Types

Countries / Regions

remove_circle_outline
remove_circle_outline
remove_circle_outline
remove_circle_outline
remove_circle_outline

Search Results (530)

Search Parameters:
Keywords = bioprospecting

Order results
Result details
Results per page
Select all
Export citation of selected articles as:
22 pages, 7719 KB  
Article
Antimicrobial, Antioxidant, Antitumor, and Anti-Inflammatory Properties of Gleichenella pectinata, a Bioprospecting of Medicinal Ferns
by Elena Coyago-Cruz, Rebeca Gonzalez-Pastor, Gabriela Méndez, Mateo Moya-Coyago, Juan A. Puente-Pineda, Johana Zúñiga-Miranda, Marco Cerna and Jorge Heredia-Moya
Antioxidants 2025, 14(11), 1354; https://doi.org/10.3390/antiox14111354 - 12 Nov 2025
Viewed by 109
Abstract
Gleichenella pectinata, known as ‘Star fern’, is a species traditionally used by Amazonian indigenous communities to treat various diseases. The objective of this study was to evaluate the bioactive compounds and antioxidant, antimicrobial, antitumor, and anti-inflammatory activities of G. pectinata leaves. The [...] Read more.
Gleichenella pectinata, known as ‘Star fern’, is a species traditionally used by Amazonian indigenous communities to treat various diseases. The objective of this study was to evaluate the bioactive compounds and antioxidant, antimicrobial, antitumor, and anti-inflammatory activities of G. pectinata leaves. The study included the determination of physicochemical parameters (pH, soluble solids, titratable acidity, moisture, and ash), phytochemical screening, mineral analysis by atomic absorption and quantification of bioactive compounds (vitamin C, organic acids, carotenoids, chlorophylls, and phenols) by liquid chromatography (RRLC). Antioxidant (ABTS and DPPH), antimicrobial (ATCC bacteria and fungi, and multi-resistant strains), antitumor and anti-inflammatory activities were evaluated. The results showed the presence of acetogenins, high concentrations of malic acid (56,559.7 mg/100 g DW), β-carotene (266.6 mg/100 g DW), chlorophyll b (684.7 mg/100 g DW), ferulic acid (3163.5 mg/100 g DW) and quercetin glucoside (945.9 mg/100 g DW). The freeze-dried ethanolic extracts showed greater efficacy against Pseudomonas aeruginosa ATCC (12.0 mg/mL) and multidrug-resistant strains of E. coli (6.6 mg/mL) and P. aeruginosa (6.6 mg/mL). In addition, the extract exhibited moderate antiproliferative activity (IC50: 0.98–1.98 mg/mL) in hepatocellular and cervical carcinoma cell lines. In conclusion, this study provides the first evidence of the antitumor and bioactive potential of G. pectinata, supporting its value as a natural source of functional compounds with potential pharmacological applications. Full article
Show Figures

Graphical abstract

23 pages, 2698 KB  
Article
Bioproduction Optimization, Characterization, and Bioactivity of Extracellular Pigment Produced by Streptomyces parvulus
by Laura Daniela Silva-Arias, Luis Díaz and Ericsson Coy-Barrera
Int. J. Mol. Sci. 2025, 26(21), 10762; https://doi.org/10.3390/ijms262110762 - 5 Nov 2025
Viewed by 266
Abstract
Actinomycetes, especially Streptomyces, are prolific producers of bioactive metabolites, including pigments with potential applications in foods, textiles, cosmetics, and pharmaceuticals. Motivated by increasing concerns about the safety and environmental impact of synthetic pigments, this study aimed to optimize the production of an [...] Read more.
Actinomycetes, especially Streptomyces, are prolific producers of bioactive metabolites, including pigments with potential applications in foods, textiles, cosmetics, and pharmaceuticals. Motivated by increasing concerns about the safety and environmental impact of synthetic pigments, this study aimed to optimize the production of an extracellular pigment-rich fraction from Streptomyces parvulus and to evaluate its bioactivities relevant for cosmeceuticals. A Plackett–Burman design was used to identify key variables influencing metabolite production, followed by optimization with a Box–Behnken design. The pigment-rich fraction was obtained after extraction with ethyl acetate from lyophilized supernatants and chemically characterized by IR and LC–MS. Biological assays were conducted to assess anti-tyrosinase, immunomodulatory, and antimicrobial activities. Temperature, incubation time, and agitation speed were identified as the most significant factors, with optimal conditions of 30 °C, 50 rpm, and 7 days yielding a pigment concentration of 465.3 μg/mL. LC–MS analysis revealed three 1,4-naphthoquinone-containing compounds, annotated as juglomycin Z (1), WS-5995B (2), and naphthopyranomycin (3), as the main constituents. The pigment-rich fraction showed modest anti-tyrosinase activity (10.9% at 300 μg/mL), immunomodulatory effects (TNF-α inhibition up to 36.9% and IL-10 stimulation up to 38.4% in macrophages), and antimicrobial activity against Staphylococcus epidermidis (15.8 mm inhibition halo, 91% growth reduction). The optimized fermentation model enhances pigment yield while reducing resource consumption, and the pigment-rich fraction exhibits multifunctional bioactivities, underscoring its potential as a natural cosmeceutical ingredient. Full article
(This article belongs to the Special Issue Bioactive Compounds of Natural Origin: 2nd Edition)
Show Figures

Graphical abstract

22 pages, 5062 KB  
Article
Mapping Global Biodiversity and Habitat Distribution of Lactobacillaceae Using NCBI Sequence Metadata
by Tatiana S. Sokolova, Zorigto B. Namsaraev, Ekaterina R. Wolf, Mikhail A. Kulyashov, Ilya R. Akberdin and Aleksey E. Sazonov
Diversity 2025, 17(11), 776; https://doi.org/10.3390/d17110776 - 4 Nov 2025
Viewed by 251
Abstract
The Lactobacillaceae family encompasses microorganisms of exceptional ecological and biotechnological importance, serving as central agents in food fermentations, health applications, and nutrient cycling across diverse environments. Despite their broad functional and phylogenetic diversity, the global distribution and ecological specialization of Lactobacillaceae are not [...] Read more.
The Lactobacillaceae family encompasses microorganisms of exceptional ecological and biotechnological importance, serving as central agents in food fermentations, health applications, and nutrient cycling across diverse environments. Despite their broad functional and phylogenetic diversity, the global distribution and ecological specialization of Lactobacillaceae are not yet fully understood. In this study, we performed a comprehensive analysis of over 2 million records from the NCBI database to survey and trace the ecological landscape of Lactobacillaceae across thousands of distinct habitats. Our results reveal that food products and animal hosts represent the primary ecological niches for members of this family. The examined taxa exhibit a broad spectrum of ecological strategies, ranging from generalists with wide environmental adaptability to specialists with strict niche preferences. Notably, our findings highlight a profound geographical and ecological sampling bias, with unclassified taxids frequent in animal gastrointestinal tracts, soils, and especially in living plant tissues—habitats identified as promising frontiers for discovering novel biodiversity. The obtained results emphasize the urgent need for expanded sampling efforts in underexplored geographic regions such as Africa, Antarctica, the Arctic, South America, and Central Asia to capture a more complete picture of Lactobacillaceae diversity. The study underscores the necessity of implementing standardized, metadata-rich data deposition practices to enable unbiased, large-scale ecological and evolutionary analyses. Ultimately, these insights not only deepen our fundamental knowledge of Lactobacillaceae diversity but also provide a strategic framework for future bioprospecting, fostering the discovery of novel strains and expanding the biotechnological potential of this influential bacterial family. Full article
Show Figures

Figure 1

23 pages, 1517 KB  
Review
From Culture to Metagenomics: How Methodological Advances Reshape Our Understanding of the Oral Microbiota of Venomous Snakes
by Stephany Young Yusty and Alexa Prescilla-Ledezma
Microbiol. Res. 2025, 16(11), 233; https://doi.org/10.3390/microbiolres16110233 - 3 Nov 2025
Viewed by 363
Abstract
Venomous snakes constitute ecologically significant and medically relevant organisms due to the risks associated with their bites, which frequently result in secondary infections. The oral microbiota of these reptiles plays a crucial role in the pathogenesis of such infections; however, its diversity and [...] Read more.
Venomous snakes constitute ecologically significant and medically relevant organisms due to the risks associated with their bites, which frequently result in secondary infections. The oral microbiota of these reptiles plays a crucial role in the pathogenesis of such infections; however, its diversity and clinical implications remain insufficiently characterized. This is the first comprehensive review to systematically trace the methodological evolution in snake oral microbiota research, documenting the paradigm shift from traditional culture-dependent techniques to advanced culture-independent approaches, including next-generation sequencing and metagenomics. Our analysis uniquely demonstrates the transformative impact of these technological advances on bacterial diversity identification and antimicrobial resistance gene detection in venomous species. Environmental factors, captivity conditions, and venom composition significantly influence microbial community structure and resistance profiles. These intricate interactions are essential for improving clinical management of snakebite infections, informing empirical antibiotic therapy protocols, and guiding antivenom production strategies. Additionally, the potential of snake oral microbiota as a source of novel bioactive compounds represents an emerging area of bioprospecting research. This review uniquely bridges microbiology, venomics, and clinical medicine, demonstrating the necessity for integrative, multidisciplinary approaches to fully elucidate the ecological and biomedical significance of oral microbial communities in venomous snakes. Full article
Show Figures

Figure 1

21 pages, 402 KB  
Article
Compound Annotation by UHPLC-MS/MS, Quantification of Phenolic Compounds and Antimicrobial Activity of Monofloral Avocado Honey
by Tom E. C. Sarmento, Veronica de M. Sacramento, Murilo M. Brandão, Afrânio F. de Melo Júnior, Elytania V. Menezes, Pedro H. F. Veloso, Nathália da C. Pires, Carlos H. G. Martins, Gabriel G. Caléfi, Tânia M. A. Alves, Alisson S. P. Caldeira, Dario A. de Oliveira and Vanessa de A. Royo
Plants 2025, 14(21), 3340; https://doi.org/10.3390/plants14213340 - 31 Oct 2025
Viewed by 459
Abstract
Honey is a natural product of high nutritional and therapeutic value, whose biological properties are closely linked to its botanical origin and chemical composition. This study aimed to characterize avocado honey in terms of botanical origin, physicochemical parameters, phenolic content, antioxidant activity, chemical [...] Read more.
Honey is a natural product of high nutritional and therapeutic value, whose biological properties are closely linked to its botanical origin and chemical composition. This study aimed to characterize avocado honey in terms of botanical origin, physicochemical parameters, phenolic content, antioxidant activity, chemical profile by LC-MS/MS, and antibacterial potential. Melissopalynological analysis revealed 86.21% avocado pollen, allowing classification as monofloral honey. The sample presented amber color and a high total phenolic content (269.79 ± 1.10 mg GAE 100 g−1), values higher than those commonly reported for Brazilian and international honeys. Antioxidant activity, assessed by the DPPH method, confirmed the strong radical-scavenging capacity, consistent with the phenolic profile identified (EC50 10.250 ± 0.003 mg mL−1). LC-MS/MS analysis allowed the annotation of nine compounds, including caffeine, scopoletin, abscisic acid, and vomifoliol, compounds associated with antioxidant, anti-inflammatory, and metabolic regulatory activities. Although no antibacterial effect was detected against the tested oral bacterial strains, the results highlight the chemical diversity and functional potential of avocado honey. Overall, the findings reinforce the bioactive potential of avocado honey, particularly due to its strong antioxidant capacity and diversity of metabolites, supporting its value as a natural resource of nutritional and therapeutic interest. Full article
(This article belongs to the Special Issue Mass Spectrometry-Based Approaches in Natural Products Research)
16 pages, 2382 KB  
Article
Impact of Daily and Seasonal Variation on the Phytochemical Profile of Larrea cuneifolia in Northwestern Argentina
by María Celeste Barrera, Mariana Daniela Rosa, Iris Catiana Zampini and María Inés Isla
Plants 2025, 14(21), 3332; https://doi.org/10.3390/plants14213332 - 31 Oct 2025
Viewed by 308
Abstract
Larrea cuneifolia Cav. (common name: jarilla macho) is an endemic Argentinian medicinal shrub that has traditionally been used by the Diaguita-Calchaquí communities in the Monte Desert region in northwestern Argentina. The aim of the present study was to analyze the phytochemical profile and [...] Read more.
Larrea cuneifolia Cav. (common name: jarilla macho) is an endemic Argentinian medicinal shrub that has traditionally been used by the Diaguita-Calchaquí communities in the Monte Desert region in northwestern Argentina. The aim of the present study was to analyze the phytochemical profile and biological activity of the aerial parts of jarilla collected in different places throughout the year, in different seasons and times of day, to determine the optimal harvesting conditions for promoting its medicinal use. The aerial parts were collected three times a day over the course of four seasons in eight L. cuneifolia populations. The total phenolic compounds (TPCs), total flavonoid (TF) content, total lignans (TL), sugars (S) and soluble protein (SP) content were quantified by using spectrophotometric methods and HPLC-DAD. Antioxidant activity was determined by using ABTS scavenging. Significant seasonal, diurnal and spatial variations in the accumulation of TPC (52.61 to 113.52 mg GAE/g), TF (3.71 to 17.92 mg QE/g), TL (283 to 582 μg NDHGAE/g); S (5.73 to 15.17 mg GE/g) and SP (36.75 to 103.10 mg BSAE/g) in aerial parts of L. cuneifolia were revealed. The highest concentrations of TPC and TF were recorded in spring mornings. Maximum accumulation of nordihydroguaiaretic acid (291.8 ± 2.8 μg NDHGAE/mg dry weight) and other lignans were also observed in spring. Heat map analyses pinpoint Ampimpa (Site 1) as a site for jarilla sustainable harvesting, balancing high metabolite content with population abundance, especially in spring, when the highest antioxidant activity (SC50 = 1.560 ± 0.021 μg GAE/mL) coincides with increased phenol levels. These studies highlight the importance of integrating ecological and phytochemical data to define harvesting strategies; collecting during spring mornings optimizes the yield of bioactive compounds, simultaneously minimizing ecological pressure. This study demonstrates how seasonal bioprospecting can inform pharmacological research and local development while safeguarding the endemic plant population. Full article
Show Figures

Figure 1

18 pages, 1937 KB  
Article
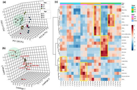
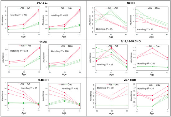
Influence of Larval Diet and Adult Age on the Chemical Composition of Female Pheromone Glands of Copitarsia decolora (Lepidoptera: Noctuidae): Implications for Semiochemical-Based Crop Protection
by Luis Díaz, Daniel Rodríguez and Ericsson Coy-Barrera
Agriculture 2025, 15(21), 2262; https://doi.org/10.3390/agriculture15212262 - 30 Oct 2025
Viewed by 234
Abstract
Copitarsia decolora (Guenée) is a polyphagous pest of significant agricultural importance in the Americas, yet its nutritional and pheromone-related variations remain to be understood. This study evaluated the effects of larval diet and female adult age on life-cycle parameters, fertility, survival, and pheromone [...] Read more.
Copitarsia decolora (Guenée) is a polyphagous pest of significant agricultural importance in the Americas, yet its nutritional and pheromone-related variations remain to be understood. This study evaluated the effects of larval diet and female adult age on life-cycle parameters, fertility, survival, and pheromone gland composition in C. decolora reared on Alstroemeria leaves (primary host), cauliflower florets (secondary host), and an artificial diet. While the overall life-cycle duration was similar among diets, Alstroemeria-fed larvae showed the highest fertility and adult longevity. Diet strongly influenced pheromone gland chemistry, with multivariate and quantitative analyses revealing significant diet- and age-dependent variations in key pheromone components, including (Z)-tetradec-9-enyl acetate (Z9-14:Ac) and (Z)-tetradec-9-en-1-ol (Z9-14:OH). Females reared on Alstroemeria exhibited enhanced pheromone production, whereas artificial diets favored higher alkane accumulation. These findings demonstrate nutritional modulation of pheromone biosynthesis and highlight the importance of diet standardization in insect rearing and semiochemical-based pest management strategies. Full article
Show Figures

Figure 1

24 pages, 2802 KB  
Article
Evaluation of the Activity of Amino Chalcone Against Staphylococcus Strains Harboring Efflux Pumps
by Isydório Alves Donato, Cristina Rodrigues dos Santos Barbosa, Antonio Henrique Bezerra, Suieny Rodrigues Bezerra, Ray Silva Almeida, Cícera Datiane de Morais Oliveira-Tintino, Isaac Moura Araújo, Ewerton Yago de Sousa Rodrigues, Maria Yasmin Cândido de Oliveira, Francisco Ferdinando Cajazeiras, Jayza Maria Lima Dias, Jesyka Macedo Guedes, Jéssica Híade Silva Cristino, Emmanuel Silva Marinho, Márcia Machado Marinho, Hélcio Silva dos Santos, Henrique Douglas Melo Coutinho, Saulo Relison Tintino, Irwin Rose Alencar de Menezes and Francisco Assis Bezerra da Cunha
Pharmaceuticals 2025, 18(11), 1629; https://doi.org/10.3390/ph18111629 - 28 Oct 2025
Viewed by 319
Abstract
Background/Objectives: The increasing prevalence of multidrug-resistant Staphylococcus aureus represents a major clinical challenge, primarily driven by the acquisition of multiple resistance mechanisms. Among these, efflux pumps such as NorA play a pivotal role in quinolone resistance by promoting active drug extrusion and reducing [...] Read more.
Background/Objectives: The increasing prevalence of multidrug-resistant Staphylococcus aureus represents a major clinical challenge, primarily driven by the acquisition of multiple resistance mechanisms. Among these, efflux pumps such as NorA play a pivotal role in quinolone resistance by promoting active drug extrusion and reducing intracellular antibiotic levels. This study evaluated the synthetic chalcone CMA4DMA as a potential NorA efflux pump inhibitor and modulator of bacterial resistance. Methods: Antimicrobial susceptibility assays were conducted against S. aureus SA1199 (wild-type) and SA1199B (NorA-overexpressing) strains. The minimum inhibitory concentration (MIC) of CMA4DMA and its modulatory effects on norfloxacin and ethidium bromide were determined. Efflux inhibition was assessed by ethidium bromide accumulation and SYTOX Green assays. Molecular docking and in silico ADMET analyses were performed to predict binding affinity and pharmacokinetic parameters. Results: CMA4DMA exhibited no intrinsic antibacterial activity (MIC ≥ 1024 µg/mL) but reduced the MIC of norfloxacin from 32 to 8 µg/mL and that of ethidium bromide from 32 to 8 µg/mL in SA1199. In SA1199B, reductions from 64 to 16 µg/mL and from 64 to 32 µg/mL were observed, respectively. Fluorescence increased by 15% without affecting membrane integrity. Docking revealed a binding affinity of −7.504 kcal/mol, stronger than norfloxacin (−7.242 kcal/mol), involving key residues Leu218, Ile309, Arg310, and Ile313. ADMET data indicated high intestinal absorption (88.76%) and permeability (Papp = 1.38 × 10−5 cm/s). Conclusions: CMA4DMA effectively restored norfloxacin susceptibility in resistant S. aureus strains, highlighting its potential as a promising scaffold for developing novel efflux pump inhibitors and antibiotic adjuvants. Full article
Show Figures

Graphical abstract

37 pages, 8061 KB  
Review
Chemical Diversity and Ecological Origins of Anti-MRSA Metabolites from Actinomycetota
by Sayoane Pessoa Fernandes, Luana Layse Câmara de Almeida, Thalisson Amorim de Souza, Genil Dantas de Oliveira, Marcelly da Silveira Silva, Valnês da Silva Rodrigues-Junior, Harley da Silva Alves and Samuel Paulo Cibulski
Antibiotics 2025, 14(11), 1060; https://doi.org/10.3390/antibiotics14111060 - 23 Oct 2025
Viewed by 630
Abstract
Antimicrobial resistance (AMR) poses a major global threat to human health. Among multidrug-resistant pathogens, MRSA is a leading cause of severe nosocomial infections, urgently demanding the discovery of novel antimicrobial agents. Nature, particularly Actinomycetota, remains a prolific source of potent bioactive compounds [...] Read more.
Antimicrobial resistance (AMR) poses a major global threat to human health. Among multidrug-resistant pathogens, MRSA is a leading cause of severe nosocomial infections, urgently demanding the discovery of novel antimicrobial agents. Nature, particularly Actinomycetota, remains a prolific source of potent bioactive compounds to combat pathogens. This review analyzes recent advancements in anti-MRSA compounds from Actinomycetota. We highlight the most promising bioactive metabolites, their sources, mechanisms of action, and current limitations. Our analysis identified numerous compounds with potent activity against MRSA, including chromomycins, actinomycins, diperamycin, lunaemycin A, lactoquinomycin A, and weddellamycin, which exhibit submicromolar minimal inhibitory concentrations (MICs). The renewed interest in exploring Actinomycetota de novo is directly driven by the AMR crisis. Furthermore, bioprospecting efforts in underexplored ecological niches, such as mangroves and marine sediments, have proven highly promising, as these habitats often harbour unique microbial communities producing novel metabolites. These findings underscore the critical importance of ecology-driven drug discovery in expanding the antimicrobial arsenal and effectively addressing the global health challenge of MRSA and other resistant pathogens. Full article
(This article belongs to the Special Issue Current Advances and Innovations in Anti-Infective Agents Discovery)
Show Figures

Graphical abstract

17 pages, 2192 KB  
Article
Arctic Diatoms as a Source of Antibiofilm Compounds: Identification of Methyl 3-Hydroxyoctadecanoate and Pheophorbide a
by Marit Huizer, Renate Osvik, Espen H. Hansen, Terje Vasskog, Jeanette H. Andersen, Kim van Wezel, Hans Christian Eilertsen, Johan Isaksson, Kine Ø. Hansen and Richard A. Ingebrigtsen
Biomolecules 2025, 15(10), 1482; https://doi.org/10.3390/biom15101482 - 21 Oct 2025
Viewed by 449
Abstract
Marine diatoms are prolific producers of bioactive metabolites, but Arctic species remain underexplored as sources of antibacterial and antibiofilm agents. Here, seven species were grown in photobioreactors (PBRs) and systematically screened for antibacterial, antibiofilm, and cytotoxic activities. All strains inhibited Gram-positive bacteria, and [...] Read more.
Marine diatoms are prolific producers of bioactive metabolites, but Arctic species remain underexplored as sources of antibacterial and antibiofilm agents. Here, seven species were grown in photobioreactors (PBRs) and systematically screened for antibacterial, antibiofilm, and cytotoxic activities. All strains inhibited Gram-positive bacteria, and four reduced Staphylococcus epidermidis biofilm formation. Porosira glacialis emerged as a lead species, combining potent antibiofilm activity with favourable traits for large-scale cultivation, and no detectable cytotoxicity. Bioactivity-guided fractionation of P. glacialis yielded two antibiofilm compounds: methyl 3-hydroxyoctadecanoate, the first time reported in diatoms and newly associated with antibiofilm bioactivity, and pheophorbide a, a chlorophyll degradation product. Both inhibited S. epidermidis biofilm formation without any observed cytotoxicity. Notably, Cylindrotheca closterium exhibited cultivation-dependent antibiofilm activity, underscoring the importance of growth conditions for metabolite production. These findings highlight the potential of Arctic diatoms as a sustainable source of antibiofilm agents and support further exploration of their metabolites for antimicrobial and industrial applications. Full article
(This article belongs to the Special Issue Recent Advances in Bioactive Compounds from Microalgae)
Show Figures

Graphical abstract

41 pages, 1923 KB  
Review
Microbial Blue Bioprospecting: Exploring the Advances of Compounds Post-Discovery
by Cristiana Roberta Multisanti, Valeria Celi, Aurora Dibra, Angela Pintus, Rosario Calogero, Carmen Rizzo and Caterina Faggio
Mar. Drugs 2025, 23(10), 406; https://doi.org/10.3390/md23100406 - 17 Oct 2025
Viewed by 680
Abstract
Marine biotechnology is an emerging field of research. There is scientific evidence of the strong potential of a multitude of marine microorganisms in biotechnology, with applications spanning the medical, pharmaceutical, cosmeceutical, nutraceutical and environmental recovery fields. However, despite the discovery of new natural [...] Read more.
Marine biotechnology is an emerging field of research. There is scientific evidence of the strong potential of a multitude of marine microorganisms in biotechnology, with applications spanning the medical, pharmaceutical, cosmeceutical, nutraceutical and environmental recovery fields. However, despite the discovery of new natural compounds being of wide-ranging benefit, their practical application still remains difficult due to costs and lengthy validation processes. The strength of natural compounds is that, unlike synthetic or already-known compounds, they can have more specific functions and are generally environmentally friendly. This requires, however, that each newly discovered compound be assayed for its toxicity through tests on model cells and organisms. Research should therefore not stop with the simple discovery of new compounds but go beyond with the validation of their efficacy and safety, an issue that remains poorly addressed for products of marine bacterial origin. This review analyses current knowledge on natural compounds of marine bacterial origin, trying to focus on the necessary steps after their discovery, including the investigation of their non-toxicity to model organisms. Full article
(This article belongs to the Special Issue Chemical Defense in Marine Organisms, 3rd Edition)
Show Figures

Graphical abstract

22 pages, 2017 KB  
Review
A New Era in the Discovery of Biological Control Bacteria: Omics-Driven Bioprospecting
by Valeria Valenzuela Ruiz, Errikka Patricia Cervantes Enriquez, María Fernanda Vázquez Ramírez, María de los Ángeles Bivian Hernández, Marcela Cárdenas-Manríquez, Fannie Isela Parra Cota and Sergio de los Santos Villalobos
Soil Syst. 2025, 9(4), 108; https://doi.org/10.3390/soilsystems9040108 - 10 Oct 2025
Viewed by 1133
Abstract
Biological control with beneficial bacteria offers a sustainable alternative to synthetic agrochemicals for managing plant pathogens and enhancing plant health. However, bacterial biocontrol agents (BCAs) remain underexploited due to regulatory hurdles (such as complex registration timelines and extensive dossier requirements) and limited strain [...] Read more.
Biological control with beneficial bacteria offers a sustainable alternative to synthetic agrochemicals for managing plant pathogens and enhancing plant health. However, bacterial biocontrol agents (BCAs) remain underexploited due to regulatory hurdles (such as complex registration timelines and extensive dossier requirements) and limited strain characterization. Recent advances in omics technologies (genomics, transcriptomics, proteomics, and metabolomics) have strengthened the bioprospecting pipeline by uncovering key microbial traits involved in biocontrol. Genomics enables the identification of biosynthetic gene clusters, antimicrobial pathways, and accurate taxonomy, while comparative genomics reveals genes relevant to plant–microbe interactions. Metagenomics uncovers unculturable microbes and their functional roles, especially in the rhizosphere and extreme environments. Transcriptomics (e.g., RNA-Seq) sheds light on gene regulation during plant-pathogen-bacteria interactions, revealing stress-related and biocontrol pathways. Metabolomics, using tools like Liquid Chromatography–Mass Spectrometry (LC-MS) and Nuclear Magnetic Resonance spectroscopy (NMR), identifies bioactive compounds such as lipopeptides, Volatile Organic Compounds (VOCs), and polyketides. Co-culture experiments and synthetic microbial communities (SynComs) have shown enhanced biocontrol through metabolic synergy. This review highlights how integrating omics tools accelerates the discovery and functional validation of new BCAs. Such strategies support the development of effective microbial products, promoting sustainable agriculture by improving crop resilience, reducing chemical inputs, and enhancing soil health. Looking ahead, the successful application of omics-driven bioprospection of BCAs will require addressing challenges of large-scale production, regulatory harmonization, and their integration into real-world agricultural systems to ensure reliable, sustainable solutions. Full article
(This article belongs to the Special Issue Research on Soil Management and Conservation: 2nd Edition)
Show Figures

Figure 1

18 pages, 1427 KB  
Article
Plant Growth-Promoting Bacteria from Tropical Soils: In Vitro Assessment of Functional Traits
by Juliana F. Nunes, Maura S. R. A. da Silva, Natally F. R. de Oliveira, Carolina R. de Souza, Fernanda S. Arcenio, Bruno A. T. de Lima, Irene S. Coelho and Everaldo Zonta
Microorganisms 2025, 13(10), 2321; https://doi.org/10.3390/microorganisms13102321 - 7 Oct 2025
Viewed by 632
Abstract
Plant growth-promoting bacteria (PGPBs) offer a sustainable alternative for enhancing crop productivity in low-fertility tropical soils. In this study, 30 bacterial isolates were screened in vitro for multiple PGP traits, including phosphate solubilization (from aluminum phosphate—AlPO4 and thermophosphate), potassium release from phonolite [...] Read more.
Plant growth-promoting bacteria (PGPBs) offer a sustainable alternative for enhancing crop productivity in low-fertility tropical soils. In this study, 30 bacterial isolates were screened in vitro for multiple PGP traits, including phosphate solubilization (from aluminum phosphate—AlPO4 and thermophosphate), potassium release from phonolite rock, siderophore production, indole-3-acetic acid (IAA) synthesis, ACC deaminase activity, and antagonism against Fusarium spp. Statistical analysis revealed significant differences (p < 0.05) among the isolates. The most efficient isolates demonstrated a solubilization capacity ranging from 24.0 to 45.2 mg L−1 for thermophosphate and 21.7 to 23.5 mg L−1 for potassium from phonolite. Among them, Pseudomonas azotoformans K22 showed the highest AlPO4 solubilization (16.6 mg L−1). IAA production among the isolates varied widely, from 1.34 to 9.65 µg mL−1. Furthermore, 17 isolates produced carboxylate-type siderophores, and only Pseudomonas aeruginosa SS183 exhibited ACC deaminase activity, coupled with strong antifungal activity (91% inhibition). A composite performance index identified P. azotoformans K22, E. hormaechei SS150, S. sciuri SS120, and B. cereus SS18 and SS17 as the most promising isolates. This study provides a valuable foundation for characterizing plant growth-promoting traits and identifies key candidates for future validation and the development of microbial consortia. Full article
(This article belongs to the Special Issue Plant Growth-Promoting Bacteria)
Show Figures

Figure 1

18 pages, 2035 KB  
Review
Streptomyces as Biofactories: A Bibliometric Analysis of Antibiotic Production Against Staphylococcus aureus
by Pablício Pereira Cardoso, Kamila Brielle Pantoja Vasconcelos, Sámia Rocha Pereira, Rafael Silva Cardoso, Ramillys Carvalho de Souza, Lucas Francisco da Silva Nogueira, Suelen Fabrícia dos Santos Bentes, Vivaldo Gemaque de Almeida and Silvia Katrine Rabelo da Silva
Antibiotics 2025, 14(10), 983; https://doi.org/10.3390/antibiotics14100983 - 30 Sep 2025
Viewed by 1034
Abstract
Infections caused by Staphylococcus aureus pose significant public health challenges, particularly due to antibiotic-resistant strains like MRSA. In this context, Streptomyces, a genus known for producing natural antibiotics, emerges as a promising source for novel therapeutic agents. In this study, a bibliometric [...] Read more.
Infections caused by Staphylococcus aureus pose significant public health challenges, particularly due to antibiotic-resistant strains like MRSA. In this context, Streptomyces, a genus known for producing natural antibiotics, emerges as a promising source for novel therapeutic agents. In this study, a bibliometric analysis of the scientific literature (2015–2024) on Streptomyces as antibiotic biofactories against S. aureus was performed, aiming to identify publication trends, collaborative networks, and emerging research areas. Using the Web of Science database, searches were performed with descriptors (“Streptomyces” AND “Staphylococcus aureus”), including original articles and reviews in English. Data were analyzed with VOSviewer and Biblioshiny to visualize collaborative networks, keyword co-occurrences, and trends. A total of 755 articles from 3705 authors were analyzed, highlighting significant collaboration (98.7%). Publications showed marked growth, particularly in Microbiology (21.7%), Pharmacology and Pharmacy (16.8%), and Biotechnology and Applied Microbiology (16.1%). China and India led in publication volume, whereas the United States exhibited the highest citation impact. Key emerging research topics include biosynthesis and metabolic optimization, antimicrobial activity and bioprospecting, mechanisms of antibiotic action and bacterial resistance, and genomic analyses. Research on Streptomyces for antibiotic production against S. aureus demonstrates continuous expansion and global interest, emphasizing the importance of international collaboration and multidisciplinary approaches. Future studies should intensify exploration of biodiverse environments, genetic engineering applications, and combinatorial strategies to effectively address antimicrobial resistance. Full article
Show Figures

Figure 1

14 pages, 1592 KB  
Article
Cymbopogon flexuosus and Eugenol Nanoemulsion: Formulation, Stability, Antimicrobial Efficacy, and In Vitro Safety Assessment
by Franciane Batista Nunes, Ruth Barin, Larissa da Silva Silveira, Michele Rorato Sagrillo, Leonardo Vidal Zancanaro, Vitória Fernanda Belmonte Novais, Aline Ferreira Ourique, André Gündel, Cristiano Rodrigo Bohn Rhoden and Roberto Christ Vianna Santos
Appl. Sci. 2025, 15(18), 10214; https://doi.org/10.3390/app151810214 - 19 Sep 2025
Viewed by 540
Abstract
Pseudomonas aeruginosa and Staphylococcus aureus are highly resistant microorganisms that contribute to prolonged hospital stays and increased mortality. Developing new antimicrobial agents is essential to address this global health challenge. Nanoemulsions (NE) containing essential oils (EOs) and phenolic compounds with antimicrobial activity represent [...] Read more.
Pseudomonas aeruginosa and Staphylococcus aureus are highly resistant microorganisms that contribute to prolonged hospital stays and increased mortality. Developing new antimicrobial agents is essential to address this global health challenge. Nanoemulsions (NE) containing essential oils (EOs) and phenolic compounds with antimicrobial activity represent a promising alternative. This study reports, for the first time, the formulation of a NE containing Cymbopogon flexuosus and eugenol (NECE) and its antimicrobial activity against P. aeruginosa and S. aureus. NECE exhibited suitable physicochemical properties (mean size < 200 nm, PDI < 0.3, and negative zeta potential) and remained stable for 90 days at 4 °C while maintaining antimicrobial activity. It showed bactericidal effects at 2.5 mg/mL against P. aeruginosa and 0.625 mg/mL against S. aureus. Moreover, NECE improved the biocompatibility of the free oil (FO) in Peripheral Blood Mononuclear Cells (PBMCs). Altogether, these findings demonstrate, for the first time, that NECE is a stable nanoemulsion with enhanced antimicrobial activity and biocompatibility, supporting its potential as a safe and effective topical strategy against wound-associated pathogens. Full article
Show Figures

Figure 1

Back to TopTop