Sign in to use this feature.

Years

Between: -

Subjects

remove_circle_outline
remove_circle_outline
remove_circle_outline
remove_circle_outline

Journals

Article Types

Countries / Regions

Search Results (34)

Search Parameters:
Keywords = asprosin

Order results
Result details
Results per page
Select all
Export citation of selected articles as:
17 pages, 311 KB  
Article
Ashwagandha Does Not Enhance the Effect of High-Intensity Interval Training on Selected Energy Metabolism Parameters in Young Healthy Men
by Małgorzata Charmas, Ewa Jówko, Barbara Długołęcka, Andrzej Klusiewicz, Iwona Przybylska and Anna Galczak-Kondraciuk
Nutrients 2025, 17(20), 3245; https://doi.org/10.3390/nu17203245 - 16 Oct 2025
Viewed by 4797
Abstract
Background/Objectives: High-intensity interval training (HIIT) is considered an effective way in improving aerobic capacity and selected health parameters. Ashwagandha is an herb with possible health-promoting properties that may affect metabolism and performance. The aim of this study was to evaluate the effects of [...] Read more.
Background/Objectives: High-intensity interval training (HIIT) is considered an effective way in improving aerobic capacity and selected health parameters. Ashwagandha is an herb with possible health-promoting properties that may affect metabolism and performance. The aim of this study was to evaluate the effects of ashwagandha supplementation (600 mg/day) during an 8-week HIIT on body composition, lipid profile and hormone levels related to energy homeostasis in healthy young men. Methods: The study was randomised, double-blind and placebo-controlled (Placebo group, PL, n = 20; ashwagandha, A, n = 18). HIIT was conducted on a rowing ergometer (3 times per week, 5–7 series of 1.5 min at 85–95% of maximum power, with intervals of 1.5 min at 70 W). Body composition (BIA, Tanita TBF 300P), serum lipid profile (tChol, HDL-cholesterol, LDL-cholesterol, TG) and serum levels of adiponectin, asprosin and irisin were analysed before (term 1) and after the8-week study (term 2). Both the lipid and hormonal profiles were measured in three time points: pre- and post-graded exercise test and after 24 h recovery period. Results: Analysis showed no effect of training or supplementation on body composition and lipid profile (p > 0.05). In turn, the 8-week HIIT decreased resting levels of adiponectin and increased irisin levels post-exercise and after 24 h (p < 0.05). Conclusions: In young, healthy men, an 8-week HIIT programme significantly affects selected hormones related to energy metabolism of adipose (adiponectin) and muscle (irisin) tissues, but ashwagandha supplementation did not significantly affect any of the hormonal parameters analysed. Full article
13 pages, 824 KB  
Review
Recent Updates on Diabetes and Bone
by Giacomina Brunetti
Int. J. Mol. Sci. 2025, 26(17), 8140; https://doi.org/10.3390/ijms26178140 - 22 Aug 2025
Cited by 2 | Viewed by 2129
Abstract
Diabetes represents one of the major challenges in preserving health in the 21st century. It has been estimated that in 2050, 853 million subjects will live with diabetes. It was also reported that 3.4 million adults died from diabetes and related comorbidities. Chronic [...] Read more.
Diabetes represents one of the major challenges in preserving health in the 21st century. It has been estimated that in 2050, 853 million subjects will live with diabetes. It was also reported that 3.4 million adults died from diabetes and related comorbidities. Chronic hyperglycemia, if not properly managed, leads to skeletal fragility with fracture risk that augments with age. In type 1 diabetes (T1D), the augmented fracture risk can be partially explained by lower areal bone mineral density (aBMD). Interestingly, in type 2 diabetes (T2D), the risk of fractures increases with normal or elevated aBMD. In this review, the recent updates on diabetes and bone health (2023–2025) are reported, thus describing bone quality and the role of mediators involved in diabetes pathogenesis. Consequently, the role of Vitamin D, Incretins, Glucagon-like peptide-2 (GLP-2), neurotensin, asprosin, irisin, and Thioredoxin-interacting protein (TXNIP) will be described considering the interplay between diabetes and bone health. The importance of monitoring diabetic patients’ bone health is underlined, together with the therapeutic approaches to avoid fractures. Full article
(This article belongs to the Section Molecular Pathology, Diagnostics, and Therapeutics)
Show Figures

Figure 1

27 pages, 3015 KB  
Article
Effects of Asprosin and Role of TLR4 as a Biomarker in Endometrial Cancer
by Rebecca Karkia, Cristina Sisu, Sayeh Saravi, Ioannis Kyrou, Harpal S. Randeva, Jayanta Chatterjee and Emmanouil Karteris
Molecules 2025, 30(16), 3410; https://doi.org/10.3390/molecules30163410 - 18 Aug 2025
Cited by 1 | Viewed by 1674
Abstract
(1) Background: Following the discovery of the adipokine/hormone asprosin, a substantial amount of research has provided evidence for its role in the regulation of glucose homeostasis, as well as appetite, and insulin sensitivity. Its levels are dysregulated in certain disease states, including breast [...] Read more.
(1) Background: Following the discovery of the adipokine/hormone asprosin, a substantial amount of research has provided evidence for its role in the regulation of glucose homeostasis, as well as appetite, and insulin sensitivity. Its levels are dysregulated in certain disease states, including breast cancer. To date, little is known about its role in endometrial cancer (EC). The present study investigated the effects of asprosin on the transcriptome of the Ishikawa and NOU-1 EC cell lines, and assessed the expression of asprosin’s candidate receptors (TLR4, PTPRD, and OR4M1) in health and disease. (2) Methods: tissue culture, RNA extraction, RNA sequencing, reverse transcription-quantitative PCR, gene enrichment and in silico analyses were used for this study. (3) Results: TLR4 and PTPRD were significantly downregulated in EC when compared to healthy controls. TLR4 appeared to have a prognostic role in terms of overall survival (OS) in EC patients (i.e., higher expression, better OS). RNA sequencing revealed that asprosin affected 289 differentially expressed genes (DEGs) in Ishikawa cells and 307 DEGs in NOU-1 cells. Pathway enrichment included apoptosis, glycolysis, hypoxia, and PI3K/AKT/ mTOR/NOTCH signalling for Ishikawa-treated cells. In NOU-1, enriched processes included inflammatory response, epithelial-mesenchymal transition, reactive oxygen species pathways, and interferon gamma responses. Other signalling pathways included mTORC1, DNA repair, and p53, amongst others. (4) Conclusions: These findings underscore the importance of understanding receptor dynamics and signalling pathways in the context of asprosin’s role in EC, and provide evidence for a potential role of TLR4 as a diagnostic biomarker. Full article
(This article belongs to the Special Issue Novel Metabolism-Related Biomarkers in Cancer)
Show Figures

Figure 1

11 pages, 624 KB  
Article
The Role of Asprosin in Females in the Context of Fertility—An Exploratory Study
by Magdalena Skowrońska, Michał Pawłowski, Aleksandra Dyszkiewicz, Angelika Buczyńska and Robert Milewski
J. Clin. Med. 2025, 14(15), 5527; https://doi.org/10.3390/jcm14155527 - 6 Aug 2025
Viewed by 904
Abstract
Background: Asprosin is a relatively recently discovered glucogenic adipokine secreted during fasting that plays an important role in various biochemical processes in the body, including those connected with obesity and insulin resistance. The aim of this exploratory study was to investigate the associations [...] Read more.
Background: Asprosin is a relatively recently discovered glucogenic adipokine secreted during fasting that plays an important role in various biochemical processes in the body, including those connected with obesity and insulin resistance. The aim of this exploratory study was to investigate the associations between selected hormonal, anthropometric, and lifestyle-related parameters and serum asprosin concentration. As studies concerning fertility and asprosin have so far been limited to men or women with PCOS, its role in the general female population remains largely unexplored. The direction of this exploration was thus pointed toward possible connections with female fertility. Methods: The case-control study group included 56 women of reproductive age (25–42 years), who were patients of the Reproductive Health Clinic and the Clinic of Endocrinology, Diabetology, and Internal Medicine of the Medical University of Białystok, Poland. The levels of selected hormones, including anti-Müllerian hormone (AMH), estradiol, sex hormone-binding globulin (SHBG), and testosterone, body composition parameters, and a lifestyle parameter—night fasting duration—were assessed to test their associations with serum asprosin concentration. Results: A weak negative correlation was found between AMH level and serum asprosin concentration, suggesting a potential link between asprosin and ovarian reserve. Furthermore, a moderate positive correlation was found between the percentage of total body water (TBW) and serum asprosin concentration. No significant associations were observed between the levels of the other tested hormones and serum asprosin concentration, or between body composition parameters or night fasting duration and serum asprosin concentration. The multivariate model designed in the study shows that AMH, TBW, and night fasting duration explain 23.4% of asprosin variability. Conclusions: Although the nature of the study is exploratory, the findings indicate that the role of asprosin in the female population—particularly its role in fertility—requires further research. Not only is the number of available studies on asprosin insufficient, but the results of this study partly contradict what is known about the hormone from previous studies, which were largely performed with male cohorts. In addition, the results of this study suggest that asprosin may indeed be involved in mechanisms related to female fertility, particularly those connected with ovarian reserve. Nevertheless, studies performed in larger, more homogeneous populations are necessary to confirm the role of asprosin in women, including its association with female fertility. Full article
(This article belongs to the Section Reproductive Medicine & Andrology)
Show Figures

Figure 1

19 pages, 2368 KB  
Article
Hepatic Olfr734 Deficiency Worsens Hepatic Glucose Metabolism and Induces MASLD in Mice
by Eva Prida, Diego Muñoz-Moreno, Eva Novoa, Tamara Parracho, Laura Diaz-Garzón Dopico, Raquel Perez-Lois, Miguel Bascoy-Otero, Ana Senra, Sergio Romero-Rodriguez, Beatriz Brea-García, Jaime Dobarro, Adrián Fernández Marcos, Javier Baltar, Fernando Santos, Amaia Rodríguez, Gema Frühbeck, Ruben Nogueiras, Luisa María Seoane, Mar Quiñones and Omar Al-Massadi
Nutrients 2025, 17(15), 2426; https://doi.org/10.3390/nu17152426 - 25 Jul 2025
Cited by 1 | Viewed by 1467
Abstract
Background/Objectives: Asprosin is the endogenous ligand of the olfactory Olfr734 receptor linked to MASLD and glucose metabolism. Despite the involvement of asprosin in these processes, little has been published on the specific role of Olfr734 in liver function. The aim of this work [...] Read more.
Background/Objectives: Asprosin is the endogenous ligand of the olfactory Olfr734 receptor linked to MASLD and glucose metabolism. Despite the involvement of asprosin in these processes, little has been published on the specific role of Olfr734 in liver function. The aim of this work is therefore to study the specific role of the olfactory Olfr734 receptor in MASLD and glucose metabolism. Methods: To achieve this objective, we performed a genetic inhibition specifically to inhibit Olfr734 in the livers of male mice. We then studied the progression of MASLD in DIO mice. In addition, we studied the glucose metabolism in hypoglycemia states and postprandial glucose production in standard diet-fed mice. Finally, analyses of liver biopsies from patients with obesity and with or without T2DM were conducted. Results: We found that hepatic Olfr734 levels vary according to changes in nutritional status and its knockdown effect in the liver is to increase the hepatic lipid content in DIO mice. Our results also showed that OLFR734 expression is involved in the adaptive response in terms of glucose production to nutrient availability. Finally, the hepatic human Olfr734 ortholog named OR4M1 has been observed to be at significantly higher levels in male patients with T2DM. Conclusions: This study increases understanding of the mechanisms by which the modulation of Olfr734 expression affects liver function. Full article
(This article belongs to the Special Issue Dietary Patterns, Lipid Metabolism and Fatty Liver Disease)
Show Figures

Graphical abstract

8 pages, 571 KB  
Article
Asprosin and Neuregulin 4 in Obesity in Children
by Ramazan Dulkadir, Gamze Turna Saltoglu and Ali Gunes
Medicina 2025, 61(4), 723; https://doi.org/10.3390/medicina61040723 - 14 Apr 2025
Viewed by 1226
Abstract
Background and Objectives: Childhood obesity is a major problem in the nutritional aspect of childhood and is becoming increasingly important. The objective of this research was to examine the fluctuations in concentrations of asprosin and neuregulin 4, novel and significant adipokines, in [...] Read more.
Background and Objectives: Childhood obesity is a major problem in the nutritional aspect of childhood and is becoming increasingly important. The objective of this research was to examine the fluctuations in concentrations of asprosin and neuregulin 4, novel and significant adipokines, in obese pediatric individuals. Materials and Methods: In this study, comparisons were made between serum levels of asprosin and neuregulin 4, along with various anthropometric, biochemical, and hormonal parameters associated with obesity, among 40 children with obesity and 40 children with normal weight who sought medical attention at the Child Health and Diseases outpatient clinic of Kırşehir Training and Research Hospital between September 2021 and September 2022. Results: The study showed that of the 80 cases, 35 (43.8%) were male and 45 (56.2%) were female. The average BMI of the obese individuals was 27.27, with values ranging from 25.04 to 47.78. The serum levels of asprosin were similar between the two groups. Neuregulin 4 and HOMA-IR values exhibited statistically significant elevation in the obese group compared to the control group (p < 0.05). Conclusions: The research findings indicated that neuregulin 4 levels were greater in children with normal weight compared to those with children with obesity. Additional investigations are warranted to comprehensively grasp the impact of asprosin and neuregulin 4 on pediatric obesity. Full article
(This article belongs to the Section Pediatrics)
Show Figures

Figure 1

3 pages, 1205 KB  
Correction
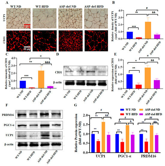
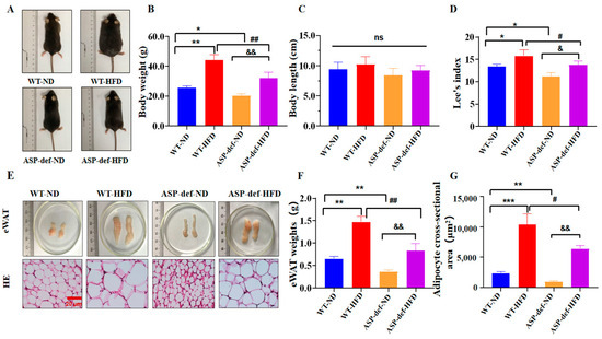
Correction: Yin et al. Angiogenesis–Browning Interplay Mediated by Asprosin-Deficiency Contributes to Weight Loss in Mice with Obesity. Int. J. Mol. Sci. 2022, 23, 16166
by Tingting Yin, Sheng Chen, Guohua Zeng, Wanwan Yuan, Yanli Lu, Yanan Zhang, Qianqian Huang, Xiaowei Xiong, Baohua Xu and Qiren Huang
Int. J. Mol. Sci. 2025, 26(6), 2499; https://doi.org/10.3390/ijms26062499 - 11 Mar 2025
Viewed by 916
Abstract
In the original publication [...] Full article
(This article belongs to the Section Molecular Endocrinology and Metabolism)
Show Figures

Figure 1

16 pages, 818 KB  
Article
A Cross-Sectional Comparative Study: Could Asprosin and Peptide Tyrosine-Tyrosine Be Used in Schizophrenia to Define the Disease and Determine Its Phases?
by Elif Özcan Tozoğlu, Nilifer Gürbüzer, Alev Lazoğlu Özkaya and Sümeyya Akyıldırım
Diagnostics 2025, 15(5), 632; https://doi.org/10.3390/diagnostics15050632 - 5 Mar 2025
Viewed by 1178
Abstract
Background/Objectives: We aimed to evaluate asprosin and peptide tyrosine–tyrosine (PYY) levels in schizophrenia patients and the relationships between these levels and clinical severity, as well as whether these two hormones have a role in determining the disease and/or the phases of the [...] Read more.
Background/Objectives: We aimed to evaluate asprosin and peptide tyrosine–tyrosine (PYY) levels in schizophrenia patients and the relationships between these levels and clinical severity, as well as whether these two hormones have a role in determining the disease and/or the phases of the disease. Methods: This study included 50 patients with schizophrenia in the remission phase, 50 in the acute phase, and 50 controls. The Positive and Negative Syndrome Scale (PANSS) was filled out for patients. The patients’ biochemical parameters and asprosin and PYY levels were measured. Results: Levels of asprosin and PYY were significantly different in all three groups (p < 0.001, p < 0.001). In the remission phase group, asprosin levels had a negative effect on PANSS general symptomatology scores (p: 0.002, p < 0.001). In the acute phase group, while PYY levels showed a negative effect on PANSS general symptomatology scores (p: 0.031), asprosin levels had a negative effect on all subscales of PANSS (p < 0.001). In the acute phase, a one-unit decrease in asprosin levels was associated with a 93% increase in PANSS total scores. The results of the receiver operating characteristic (ROC) analysis to distinguish the acute phase showed that PYY could not be used for diagnosis (p: 0.066), but asprosin was associated with the acute phase of schizophrenia (p < 0.001) and both asprosin and PYY were associated with the disease (p < 0.001, p < 0.001). Conclusions: We think that both asprosin and PYY can be used as potential biomarkers to identify schizophrenia, and only asprosin to identify the phases of the disease. PYY and asprosin levels may be markers that can be used to determine clinical severity. Full article
(This article belongs to the Special Issue Advances in Laboratory Markers of Human Disease)
Show Figures

Figure 1

13 pages, 678 KB  
Article
Low Serum Asprosin Levels in Fibromyalgia Syndrome: Insights from a Cross-Sectional Study
by Muhammed Fuad Uslu, Emine Yıldırım Uslu, Sevler Yıldız and Muhammed Fatih Tabara
Medicina 2025, 61(3), 410; https://doi.org/10.3390/medicina61030410 - 26 Feb 2025
Cited by 1 | Viewed by 1018
Abstract
Background and Objectives: This study aimed to evaluate serum asprosin levels in female patients with fibromyalgia syndrome (FM), investigate their associations with clinical parameters such as disease severity, anxiety, and depression, and evaluate the potential of serum asprosin levels as a biomarker for [...] Read more.
Background and Objectives: This study aimed to evaluate serum asprosin levels in female patients with fibromyalgia syndrome (FM), investigate their associations with clinical parameters such as disease severity, anxiety, and depression, and evaluate the potential of serum asprosin levels as a biomarker for fibromyalgia diagnosis. Materials and Methods: A total of 80 participants were included in the study, 40 women aged 18–60 years who were diagnosed with FM according to the American College of Rheumatology (ACR) 2016 criteria and 40 healthy women with similar sociodemographic characteristics to the patient group. All participants were measured for hemograms, biochemistry tests, and serum asprosin levels. Additionally, the Fibromyalgia Impact Questionnaire (FIQ), Beck Anxiety Inventory (BAI), and Beck Depression Inventory (BDI) were administered to the patient group. Results: The median asprosin level in the case group was 15.01 (SD = 10.08–31.42), while in the control group it was 31.03 (SD = 25.14–35.7). The asprosin levels in the case group were significantly lower than those in the control group (p = 0.001). In contrast, AST, vitamin B12, and folic acid levels were significantly higher in the case group than in the control group. When all participants were evaluated, asprosin levels showed a significant positive correlation with systolic arterial blood pressure (Rho = 0.337, p = 0.002) and diastolic arterial blood pressure (Rho = 0.238, p = 0.033). A cut-off value of 17.72 ng/mL for asprosin levels in the diagnosis of fibromyalgia demonstrated a sensitivity of 60% and a specificity of 90%. Conclusions: Low asprosin levels may serve as a potential biomarker for the diagnosis of fibromyalgia in women. Full article
Show Figures

Figure 1

18 pages, 1845 KB  
Article
Serum Asprosin and Peptide Tyrosine Tyrosine (PYY) Levels in Bipolar Disorder
by Nilifer Gürbüzer, Elif Özcan Tozoğlu, Alev Lazoglu Ozkaya and Filiz Mercantepe
J. Clin. Med. 2025, 14(3), 1012; https://doi.org/10.3390/jcm14031012 - 5 Feb 2025
Viewed by 1855
Abstract
Objective: In our study, we aimed to investigate the differences in metabolic parameters, serum asprosin and peptide tyrosine tyrosine (PYY) levels in a bipolar disorder manic (BD-M) group, a euthymic group and in healthy controls; we also aimed to evaluate the relationship of [...] Read more.
Objective: In our study, we aimed to investigate the differences in metabolic parameters, serum asprosin and peptide tyrosine tyrosine (PYY) levels in a bipolar disorder manic (BD-M) group, a euthymic group and in healthy controls; we also aimed to evaluate the relationship of asprosin and PYY levels with metabolic parameters and psychopathology in patients. Methods: The study included 54 manic patients, 40 euthymic patients and 39 healthy controls. The sociodemographic characteristics of the participants were recorded, and biochemical parameters and asprosin and PYY levels were measured. The Young Mania Rating Scale (YMRS) and the Hamilton Depression Rating Scale (HAM-D) were completed. Results: Body mass index (BMI) showed significant differences between the three groups (p < 0.001); the lowest was found in the control group and the highest in the euthymic group. Triglyceride levels were significantly higher in the euthymic group compared with the BD-M group and controls (p = 0.003). Glucose levels were significantly higher in the BD-M group compared with euthymic (pmanic-euthymic = 0.008) and controls (pmanic-control < 0.001). Asprosin (pmanic-control < 0.001, peuthymic-control = 0.046, pmanic-euthymic = 0.015) and PYY (pmanic-control < 0.001, peuthymic-control = 0.037, pmanic-euthymic = 0.002) levels were significantly different between the three groups, with the lowest levels in the BD-M group and the highest levels in the control group. The eta squared = 0.18 for asprosin and 0.21 for PYY. In the BD-M group, a moderate negative correlation was found between YMRS and asprosin (r = −0.345; p = 0.011) and PYY (r = −0.376; p = 0.005) levels. ROC analysis results showed that asprosin and PYY could be used to predict the manic period in BD-I (AUCasprosin:0.775; AUCPYY:0.760). After adjusting for asprosin as a covariate using ANCOVA, the difference in PYY between groups remained significant (manic–euthymic groups, p = 0.040; manic–control groups, p = 0.013). Conclusions: The study results revealed that asprosin and PYY levels were low, and metabolic parameters were impaired in the patients. Low asprosin and PYY levels may be indicators of impaired energy homeostasis in BD-I. PYY may be a state marker for manic episodes. Full article
(This article belongs to the Special Issue Stress, Rhythms Dysregulation and Bipolar Spectrum)
Show Figures

Figure 1

20 pages, 699 KB  
Article
Maximal Intensity Exercise Induces Adipokine Secretion and Disrupts Prooxidant–Antioxidant Balance in Young Men with Different Body Composition
by Magdalena Wiecek, Mateusz Mardyla, Jadwiga Szymura, Malgorzata Kantorowicz, Justyna Kusmierczyk, Marcin Maciejczyk and Zbigniew Szygula
Int. J. Mol. Sci. 2025, 26(1), 350; https://doi.org/10.3390/ijms26010350 - 3 Jan 2025
Cited by 3 | Viewed by 2055
Abstract
Maximal physical effort induces a disturbance in the body’s energy homeostasis and causes oxidative stress. The aim of the study was to determine whether prooxidant–antioxidant balance disturbances and the secretion of adipokines regulating metabolism, induced by maximal intensity exercise, are dependent on body [...] Read more.
Maximal physical effort induces a disturbance in the body’s energy homeostasis and causes oxidative stress. The aim of the study was to determine whether prooxidant–antioxidant balance disturbances and the secretion of adipokines regulating metabolism, induced by maximal intensity exercise, are dependent on body composition in young, healthy, non-obese individuals. We determined changes in the concentration of advanced protein oxidation products (AOPP), markers of oxidative damage to nucleic acids (DNA/RNA/ox), and lipid peroxidation (LPO); catalase (CAT), superoxide dismutase (SOD), and glutathione peroxidase (GPx) activity, as well as concentrations of visfatin, leptin, resistin, adiponectin, asprosin, and irisin in the blood before and after maximal intensity exercise in men with above-average muscle mass (NFAT-HLBM), above-average fat mass (HFAT-NLBM), and with average body composition (NFAT-NLBM). We corrected the post-exercise results for the percentage change in plasma volume. In all groups after exercise, there was an increase in LPO and resistin. In HFAT-NLBM, additionally, an increase in CAT and a decrease in SOD activity were noted, and in NFAT-NLBM, an increase in visfatin concentration was observed. In our study, the effect was demonstrated of a maximal effort on six (LPO, CAT, SOD, visfatin, resistin, and asprosin) of the twelve parameters investigated, while the effect of body composition on all parameters investigated was insignificant. Maximal intensity aerobic exercise induces secretion of resistin and damages lipids regardless of the exercising subjects’ body composition. Large fat tissue content predisposes to exercise-induced disorders in the activity of antioxidant enzymes. We have also shown that it is necessary to consider changes in blood plasma volume in the assessment of post-exercise biochemical marker levels. Full article
(This article belongs to the Section Molecular Endocrinology and Metabolism)
Show Figures

Figure 1

22 pages, 9155 KB  
Article
Effect of White Tea on Leptin and Asprosin Levels in Rats Feeding a High-Fat Diet
by Adnan Yilmaz, Merve Nur Toraman, Sibel Mataraci Karakas, Zulkar Ozden, Esra Pinarbas and Tolga Mercantepe
Life 2024, 14(12), 1548; https://doi.org/10.3390/life14121548 - 26 Nov 2024
Cited by 3 | Viewed by 2151
Abstract
Background: Currently, obesity affects over 600 million individuals and is responsible for numerous severe health conditions, particularly diabetes and metabolic syndrome. The objective of our study was to examine the impact of white tea, known for its potent antioxidant properties, on the reduction [...] Read more.
Background: Currently, obesity affects over 600 million individuals and is responsible for numerous severe health conditions, particularly diabetes and metabolic syndrome. The objective of our study was to examine the impact of white tea, known for its potent antioxidant properties, on the reduction in body weight as well as the levels of leptin and asprosin. Methods: A total of 72 male Sprague–Dawley rats were randomly assigned to 9 groups, with each group consisting of 8 rats. The groups were partitioned into two in order to examine the preventative and therapeutic effects of white tea on obesity. During this study, the case groups were administered white tea together with a high-fat diet, whereas the positive control group was administered orlistat along with a high-fat diet through oral gavage. After the experiment concluded, the levels of leptin, asprosin, and insulin hormones were evaluated in serum samples collected from rats using the ELISA method. Results: The findings demonstrated that the administration of white tea led to a significant decrease in body weight, serum leptin, and asprosin levels, as well as oxidative stress indicators, in rats that were fed a high-fat diet. Conclusions: Utilizing natural chemicals, such as white tea, which possess minimal side effects and have powerful antioxidant activity, can mitigate the detrimental consequences associated with obesity. Full article
Show Figures

Figure 1

12 pages, 250 KB  
Article
The Associations between Asprosine, Clusterin, Zinc Alpha-2-Glycoprotein, Nuclear Factor Kappa B, and Peroxisome Proliferator-Activated Receptor Gamma in the Development of Complications in Type 2 Diabetes Mellitus
by Abdulhalim Senyigit, Sinem Durmus, Omur Tabak, Aykut Oruc, Hafize Uzun and Iskender Ekinci
J. Clin. Med. 2024, 13(20), 6126; https://doi.org/10.3390/jcm13206126 - 14 Oct 2024
Cited by 5 | Viewed by 1342
Abstract
Objectives: The aim of this study was to investigate the circulating levels of asprosin, clusterin, zinc-alpha-2-glycoprotein (ZAG), nuclear factor-kappa B (NF-κB), and peroxisome proliferator-activated receptor-gamma (PPAR-γ) in patients with T2DM in relation to microvascular and macrovascular complications. Measuring these biomarkers may provide [...] Read more.
Objectives: The aim of this study was to investigate the circulating levels of asprosin, clusterin, zinc-alpha-2-glycoprotein (ZAG), nuclear factor-kappa B (NF-κB), and peroxisome proliferator-activated receptor-gamma (PPAR-γ) in patients with T2DM in relation to microvascular and macrovascular complications. Measuring these biomarkers may provide insight into the pathophysiology of T2DM and indicate novel targets for the therapy of diabetes-related complications. Methods: A total of 260 subjects consisting of four groups: healthy controls (Group-1), T2DM patients without complications (Group-2), T2DM patients with microvascular complications (Group-3), and T2DM patients with macrovascular complications (Group-4). Results: The mean age of all subjects was 52.96 ± 6.4, 127 of whom were male. Asprosin, clusterin, and NF-κB levels were significantly higher, while ZAG and PPAR-γ levels were significantly lower in diabetic patients than healthy subjects (p < 0.01, for all). Asprosin (p < 0.01), clusterin (p < 0.01), and NF-κB (p: 0.002) levels were significantly higher and PPAR-γ (p < 0.01) level was significantly lower (p < 0.001) in Group-3 than Group-2. Asprosin (p < 0.01) and NF-κB (p: 0.011) levels were significantly higher while ZAG (p < 0.01) level was significantly lower in Group-4 than Group-2. Serum ZAG level was found lower in Group-4 than in Group-3 (p = 0.037). Further, the biomarkers presented significant correlation with biomarkers like HbA1c and HOMA-IR. It was observed that increasing serum asprosin, clusterin, and NF-κB levels and decreasing serum PPAR-γ levels were effective in the development of microvascular complications while the increased asprosin levels and decreased ZAG levels had a significant effect on the development of macrovascular complications in the binary logistic regression analysis. Conclusions: This study confirms that altered levels of asprosin, clusterin, ZAG, NF-κB, and PPAR-γ are associated with T2DM and its complications. These biomarkers reflect the pathophysiological processes of metabolic disturbance and inflammation in T2DM and, therefore, have the potential for use in targeted interventions to prevent and manage diabetes-related complications. Full article
(This article belongs to the Section Endocrinology & Metabolism)
11 pages, 579 KB  
Article
White Tea Consumption Alleviates Anthropometric and Metabolic Parameters in Obese Patients
by Kerimali Akyildiz, Adnan Yilmaz, Ugur Avci, Merve Nur Toraman and Zihni Acar Yazici
Medicina 2024, 60(10), 1568; https://doi.org/10.3390/medicina60101568 - 25 Sep 2024
Cited by 2 | Viewed by 4470
Abstract
Background and Objectives: Obesity and related disorders are an increasing global health problem. Achieving and maintaining long-term weight loss through lifestyle changes and/or pharmacological interventions have not met expectations. Dietary supplements and alternative treatments have also shown limited effectiveness in this regard. The [...] Read more.
Background and Objectives: Obesity and related disorders are an increasing global health problem. Achieving and maintaining long-term weight loss through lifestyle changes and/or pharmacological interventions have not met expectations. Dietary supplements and alternative treatments have also shown limited effectiveness in this regard. The consumption of green tea in general has been shown to benefit obese patients, with effects attributed to caffeine, catechins, polyphenols and other components. However, the potential of white tea to prevent and treat the negative effects of obesity has not been addressed so far. In this study, the effect of white tea (WT) consumption in obese individuals was anthropometrically and biochemically investigated. Materials and Methods: Based on anthropometric and biochemical assessments, the patients were assigned to the control, orlistat, metformin and WT groups. Patients were given a diet and exercise program and one of either orlistat, metformin or WT for 12 weeks. At the end of the 12th week, the anthropometric and biochemical measurements were reassessed. Results: Body weight, waist circumference and BMI parameters decreased significantly in all groups. TNF-α, IL-6, IL-1β and MMP-9 levels decreased significantly in the WT group. In addition, contrary to a significant elevation in HDL-C, the serum cholesterol, LDL-C and TG levels decreased significantly. Furthermore, leptin, ghrelin and asprosin levels decreased significantly. Serum glucose levels decreased significantly in all groups except for the control. In the WT group, while there was a significant decrease in the levels of serum PL MDA and 8-OHdG, the opposite was true for GSH. Conclusions: The oral consumption of WT, its availability and its potency in obesity treatment and prevention pave the way for further delineation of the mechanisms of actions of its bioactive compounds at the cellular and endocrinological levels. Full article
(This article belongs to the Section Epidemiology & Public Health)
Show Figures

Figure 1

13 pages, 1048 KB  
Article
Oxidative Stress and Asprosin Levels in Type 2 Diabetic Patients with Good and Poor Glycemic Control
by Abdulhalim Senyigit, Sinem Durmus, Remise Gelisgen and Hafize Uzun
Biomolecules 2024, 14(9), 1123; https://doi.org/10.3390/biom14091123 - 5 Sep 2024
Cited by 7 | Viewed by 2277
Abstract
Objectives: HbA1c is the most widely used test as an indicator of glucoregulation in patients with type 2 diabetes mellitus (T2DM). Asprosin and oxidative stress levels can be reduced with good glycemic control (GC) and thus prevented or delayed micro/macro complications in patients [...] Read more.
Objectives: HbA1c is the most widely used test as an indicator of glucoregulation in patients with type 2 diabetes mellitus (T2DM). Asprosin and oxidative stress levels can be reduced with good glycemic control (GC) and thus prevented or delayed micro/macro complications in patients with T2DM. The relationship between asprosin, which is thought to affect GC, and oxidative stress parameters such as lipid hydroperoxides (LOOHs), glutathione (GSH), malondialdehyde (MDA), superoxide dismutase (Cu,Zn-SOD), and total antioxidant capacity (TAC) was evaluated in T2DM patients. Materials and Methods: The study was conducted prospectively in 75 healthy people admitted to the hospital for a general health check-up and 150 T2DM patients treated in the diabetes outpatient clinic. The patient’s glycemic status measurements were categorized as good glycemic control group (GGC) is defined as HbA1c < 7 and poor glycemic control (PGC) group is defined as HbA1c ≥ 7. Results: The study found a consistent increase in LOOH and MDA levels across the control, GGC, and PGC groups, while GSH, Cu/Zn-SOD, and TAC levels decreased in these respective groups. Additionally, asprosin levels showed a gradual rise in all groups. Positive correlations were observed between asprosin levels and various metabolic and oxidative stress markers, including BMI, WC, FBG, insulin, homeostasis model assessment for insulin resistance (HOMA-IR), DM duration, LOOH, and MDA, while negative correlations were noted with GSH, Cu/Zn-SOD, and TAC specifically in the PGC group. Furthermore, multivariate regression analysis identified HOMA-IR as the primary influencing factor on asprosin levels in PGC patients. Conclusions: Current glycemic dysregulation may lead to increased circulating asprosin and oxidative stress, which cause complications. Since asprosin levels may be an important hormonal factor in determining GC in T2DM, the use of this hormone may be recommended in the future to accelerate therapeutic approaches in T2DM. Early diagnosis and appropriate treatment may delay the development and progression of diabetic complications. Full article
Show Figures

Figure 1

Back to TopTop