Sign in to use this feature.

Years

Between: -

Subjects

remove_circle_outline
remove_circle_outline
remove_circle_outline
remove_circle_outline
remove_circle_outline
remove_circle_outline
remove_circle_outline
remove_circle_outline
remove_circle_outline

Journals

remove_circle_outline
remove_circle_outline
remove_circle_outline
remove_circle_outline
remove_circle_outline
remove_circle_outline
remove_circle_outline
remove_circle_outline
remove_circle_outline
remove_circle_outline
remove_circle_outline

Article Types

Countries / Regions

remove_circle_outline
remove_circle_outline
remove_circle_outline
remove_circle_outline

Search Results (411)

Search Parameters:
Keywords = anisotropic factor

Order results
Result details
Results per page
Select all
Export citation of selected articles as:
24 pages, 2232 KB  
Article
Pultruded GFRP Translaminar Fracture Toughness Evaluation Using a Hybrid Approach of Size-Effect and Machine Learning
by Zenghui Zhao, Shihao Lu, Zhihua Xiong and Xiaoyu Liu
Appl. Sci. 2026, 16(8), 3712; https://doi.org/10.3390/app16083712 - 10 Apr 2026
Abstract
The translaminar fracture toughness of pultruded Glass Fiber Reinforced Polymers (GFRP) is influenced by several factors, including the type of matrix, fiber, the fiber volume ratio, the proportion of plies at each angle and the size of the test specimens. Conventional test approaches [...] Read more.
The translaminar fracture toughness of pultruded Glass Fiber Reinforced Polymers (GFRP) is influenced by several factors, including the type of matrix, fiber, the fiber volume ratio, the proportion of plies at each angle and the size of the test specimens. Conventional test approaches tend to overestimate the fracture toughness of GFRP composites due to imperfect specimen fabrication. This paper introduces an anisotropic two-dimensional adaptation of phase field theory to evaluate the translaminar fracture toughness of pultruded GFRP in conjunction with the size effect. It is found that the fracture toughness is linearly correlated with the fiber volume ratio when the proportion of 0° plies ranges from 30% to 60%. Additionally, it was found that at the same fiber volume ratio, the fracture toughness increases with the increase of 0° plies by 5%. Five machine learning algorithms, i.e., BP, RF, SVR, GA-BP, and PSO-BP, are employed to predict the fracture toughness of pultruded GFRP laminates. It has been found that the PSO-BP algorithm is robust in predicting the fracture toughness of pultruded GFRP laminates, with the correlation coefficient R2 being 0.987 and 0.994 in the test and training set, respectively and the prediction error in fracture toughness being less than 4 kJ/m2. The trained machine learning method can accurately predict GFRP fracture toughness. When the proportion of 0° plies is larger than 50%, the increase in the fracture toughness is approximately twice that of those taking up a proportion of 30–50%. Fracture toughness predictions are provided using the developed machine learning model for pultruded GFRP profiles, which are commonly used in infrastructure construction with fiber volume ratios range of 60–70% and 0° layup percentages of 60–75%. Full article
(This article belongs to the Topic Advanced Composite Materials)
25 pages, 2681 KB  
Article
Study on the Influence of Penetration Parameters of Triangular Mandrel Shoes on the Smear Zone in Soft Soil
by Junzhi Lin, Zonglin Yang, Zelong Liang and Yan Tang
Appl. Sci. 2026, 16(8), 3645; https://doi.org/10.3390/app16083645 - 8 Apr 2026
Viewed by 150
Abstract
During the installation of prefabricated vertical drains (PVDs) in soft soil foundations, the smear effect induced by mandrel shoe penetration can severely damage the soil structure and reduce permeability, thereby becoming a key factor restricting foundation consolidation efficiency. Previous studies have generally neglected [...] Read more.
During the installation of prefabricated vertical drains (PVDs) in soft soil foundations, the smear effect induced by mandrel shoe penetration can severely damage the soil structure and reduce permeability, thereby becoming a key factor restricting foundation consolidation efficiency. Previous studies have generally neglected the smear disturbance caused by the geometry of the mandrel shoe. Although existing studies have conducted numerical and theoretical analyses on the smear effect induced by PVD installation, most of them are still based on equivalent circular simplifications and are therefore unable to characterize the anisotropic disturbance induced by a triangular mandrel shoe. To address this limitation, a three-dimensional CEL penetration model considering the real triangular geometry was established, and the traditional cavity expansion theory was directionally modified. The effects of penetration rate, geometric angular structure, and soil type of the triangular mandrel shoe on the smear zone were systematically investigated. The results show that, with increasing penetration rate, the near-field peak stress and far-field displacement increase simultaneously; from slow penetration to fast penetration, the near-field peak stress increases by approximately 42%. By quantitatively defining the critical threshold corresponding to a sharp 50% attenuation in radial displacement as the boundary of the strong smear zone, it was found that increasing the size of the mandrel shoe significantly amplifies the geometric corner effect, and the near-field disturbance range increases by about 21% compared with that of the small-sized case. The larger the size, the more pronounced the anisotropic disturbance characteristics become: the stress concentration effect and displacement splitting in the vertex direction are further enhanced, causing the disturbance range in that direction to far exceed that in the side direction. Soil properties are the key medium parameters controlling the smear zone. Owing to its relatively high stiffness index and skeleton strength, Clayey Silt shows the largest displacement range, whereas Common Clay exhibits the smallest smear zone because of its stronger structural constraint. The modified theoretical model agrees well with the CEL numerical simulation results, verifying its effectiveness under conditions that consider the geometric characteristics of the mandrel shoe. This study provides a theoretical basis and numerical support for the structural design of mandrel shoes in soft-ground PVD construction. Full article
Show Figures

Figure 1

10 pages, 2277 KB  
Article
Laser-Assisted Diamond Turning for Anisotropy Suppression in Calcium Fluoride
by Enbo Xing, Jinsong Xue, Rongbiao Yang, Mingyue Wang, Huimin Zhou, Guohui Xing, Jianglong Li, Jiamin Rong, Huanfei Wen, Jun Tang and Jun Liu
Micromachines 2026, 17(4), 425; https://doi.org/10.3390/mi17040425 - 30 Mar 2026
Viewed by 231
Abstract
This paper proposes the use of laser-assisted cutting technology to control the brittle–plastic transition of single-crystal CaF2 through local thermal softening, thereby suppressing its processing anisotropy. Nano-scratch experiments show that heating significantly increases the critical plastic cutting depth of each crystal plane [...] Read more.
This paper proposes the use of laser-assisted cutting technology to control the brittle–plastic transition of single-crystal CaF2 through local thermal softening, thereby suppressing its processing anisotropy. Nano-scratch experiments show that heating significantly increases the critical plastic cutting depth of each crystal plane and reduces the inter-plane differences. Based on this, laser-assisted ultra-precision turning was used to fabricate CaF2 optical microcavities with a surface roughness below 10 nm, achieving a maximum quality factor of ~7.79 × 107, and significantly reducing the performance differences among different crystal orientations. The research indicates that this method can effectively promote uniform plastic flow on each crystal plane, providing an effective approach for the high-performance and consistent fabrication of anisotropic brittle optical components. Full article
(This article belongs to the Special Issue Laser Micro/Nano Fabrication and Surface Modification Technology)
Show Figures

Figure 1

16 pages, 1782 KB  
Article
Charge Transport and Thermoelectric Properties of Bornite with Fe-Site Off-Stoichiometry
by Hyemin Oh, Seungmin Lee, Hyeon-Sik O and Il-Ho Kim
Materials 2026, 19(6), 1252; https://doi.org/10.3390/ma19061252 - 22 Mar 2026
Viewed by 277
Abstract
The effects of Fe non-stoichiometry on crystal structure, microstructural evolution, and thermoelectric transport properties were systematically investigated in bornite (Cu5Fe1+yS4; −0.06 ≤ y ≤ 0.06) synthesized by mechanical alloying followed by hot pressing. X-ray diffraction analysis confirmed [...] Read more.
The effects of Fe non-stoichiometry on crystal structure, microstructural evolution, and thermoelectric transport properties were systematically investigated in bornite (Cu5Fe1+yS4; −0.06 ≤ y ≤ 0.06) synthesized by mechanical alloying followed by hot pressing. X-ray diffraction analysis confirmed the formation of a single-phase orthorhombic bornite structure over the entire composition range. Anisotropic lattice distortion was observed with increasing Fe non-stoichiometry, manifested as contraction along the a-axis and expansion along the b- and c-axes, with a non-linear dependence on composition. Crystallite sizes estimated from Lorentzian peak fitting increased from 64.1 nm for the stoichiometric composition to 70.6–76.3 nm for Fe-deficient samples and 73.2–90.9 nm for Fe-excess samples. Hall-effect measurements revealed p-type semiconducting behavior for the stoichiometric composition, degenerate p-type transport with increased hole concentration under Fe-deficient conditions, and a transition to n-type behavior with reduced carrier mobility under Fe-excess conditions. While Fe-deficient samples retained high electrical conductivity and positive Seebeck coefficients, Fe-excess samples exhibited negative Seebeck coefficients at low temperatures with sign reversal at elevated temperatures. As a consequence, the power factor of Fe-deficient samples was enhanced by approximately 20–30% relative to the stoichiometric composition. In addition, the total thermal conductivity remained below 0.8 W·m−1·K−1 for all samples, and Fe non-stoichiometry effectively suppressed lattice thermal conductivity. Consequently, the Cu5Fe0.94S4 composition achieved a maximum dimensionless figure of merit of ZT = 0.61 at 673 K, representing a performance enhancement of approximately 30–70% compared with the stoichiometric composition (ZT = 0.36 at 673 K and 0.47 at 723 K). Full article
(This article belongs to the Special Issue Advanced Thermoelectric Materials and Micro/Nanoscale Heat Transfer)
Show Figures

Figure 1

20 pages, 5832 KB  
Article
Impact of Sample Size and Deformation Measurement Techniques on Uniaxial Tensile Testing of Fiber-Based Materials
by Yuchen Leng, Cedric W. Sanjon, Peter Groche, Marek Hauptmann and Jens-Peter Majschak
Materials 2026, 19(6), 1197; https://doi.org/10.3390/ma19061197 - 18 Mar 2026
Viewed by 280
Abstract
The uniaxial tensile test is a common and fundamental test in materials science and engineering, in which a specimen is subjected to controlled tension until failure. From this, the stress–strain curve and many property parameters of the material can be calculated, such as [...] Read more.
The uniaxial tensile test is a common and fundamental test in materials science and engineering, in which a specimen is subjected to controlled tension until failure. From this, the stress–strain curve and many property parameters of the material can be calculated, such as tensile strength, ultimate strength, maximum elongation, Young’s modulus, Poisson’s ratio, and yield strength. As fibrous materials, such as paper and paperboard, become more popular, accurately measuring their mechanical properties becomes essential for developing and applying these materials, especially in packaging. However, since they are anisotropic and inherently inhomogeneous due to the arrangement of the fibers, accurately determining their mechanical properties is not straightforward. This study investigated how several key factors influence the results of tensile tests on fiber-based materials: sample size and deformation measurement techniques using three fiber materials. This study also compared three different strain recording methods: digital image correlation (DIC), video extensometer, and conventional extensometer (Traverse). The DIC technique emphasized the effect of the inherent inhomogeneity of the paperboard on the overall mechanical properties obtained from tensile tests. The results indicated that sample size has a negligible effect on the stress–strain curve, and any apparent influence likely stems from slip at the grips during tensile testing. However, sample size does affect paperboard fracture to some extent. The study also provided recommendations for optimal specimen geometry and deformation recording methods to improve the accuracy and repeatability of tensile testing of fiber-based materials. Full article
(This article belongs to the Section Materials Simulation and Design)
Show Figures

Figure 1

23 pages, 1690 KB  
Article
Study on Interfacial Crack of Piezoelectric Bimaterials Under Dynamic Loading
by Yani Zhang, Junlin Li, Xiangyu Li and Junye Ma
Materials 2026, 19(5), 964; https://doi.org/10.3390/ma19050964 - 2 Mar 2026
Viewed by 248
Abstract
To meet the requirements of effectiveness and strength in actual engineering, based on the dynamic fracture characteristics, the dynamic propagation of orthogonal anisotropic interface cracks in piezoelectric bimaterials was analyzed. By performing Laplace transformation and Fourier transformation on the governing equations, the problem [...] Read more.
To meet the requirements of effectiveness and strength in actual engineering, based on the dynamic fracture characteristics, the dynamic propagation of orthogonal anisotropic interface cracks in piezoelectric bimaterials was analyzed. By performing Laplace transformation and Fourier transformation on the governing equations, the problem was transformed into a singular integral equation. Using the Chebyshev point method and Laplace inversion, the stress and electric displacement intensity factors at the crack tip of the orthogonal anisotropic interface were obtained. The results show that the crack length affects the dimensionless function. The longer the crack, the larger the dimensionless function. Under certain conditions, the smaller the elastic parameters, the smaller the dimensionless dynamic stress intensity factor. At the same time, the impact time also affects the dynamic crack propagation. With the passage of time, the dimensionless function first increases, then reaches a peak, and finally oscillates and converges to the static value. On this basis, the response surface method was used for analysis and prediction. The R2 value of the random forest model is 0.9886, which indicates that the model has high predictive accuracy. When the optimal values of A (d1/a), B (cpt/a) and C (c44(2)/c44(1)) are 0.4045, 1.6797 and 1.9035 respectively, the stress intensity reaches its maximum value of 1.3375. Full article
(This article belongs to the Section Mechanics of Materials)
Show Figures

Figure 1

27 pages, 4682 KB  
Article
A Computational Approach to Preliminary Tunnel Design: Integrating Kirsch Equations and the Generalized Hoek–Brown Criterion
by Josip Vincek, Ivan Vujević, Vinko Škrlec and Karolina Herceg
Appl. Sci. 2026, 16(5), 2347; https://doi.org/10.3390/app16052347 - 28 Feb 2026
Viewed by 319
Abstract
Reliable preliminary assessment of stress redistribution and rock mass stability is a critical step in tunnel design, providing guidance before detailed numerical modeling and support design are undertaken. This study presents RockStressCalc, a Python-based computational framework that integrates classical elastic stress–displacement analysis with [...] Read more.
Reliable preliminary assessment of stress redistribution and rock mass stability is a critical step in tunnel design, providing guidance before detailed numerical modeling and support design are undertaken. This study presents RockStressCalc, a Python-based computational framework that integrates classical elastic stress–displacement analysis with empirical rock mass strength evaluation for circular tunnels within a transparent analytical workflow. The tool combines Kirsch’s closed-form solution for stress redistribution around a circular opening under anisotropic in situ stress conditions with the generalized Hoek–Brown criterion to enable spatially resolved evaluation of elastic strength reserve. The framework assumes a homogeneous, isotropic, linear–elastic rock mass under plane strain conditions and introduces a Stability Factor as a stress-based indicator of proximity to initial yield. The analytical implementation is verified against finite-element simulations performed in Plaxis2D under equivalent elastic assumptions. The maximum stress difference at the excavation boundary remained below 10%, while displacement deviations were below approximately 4%. In addition, comparison between the analytical far-field Stability Factor and the numerical strength reduction multiplier demonstrated close agreement, confirming consistency between the analytical and finite-element formulations under uniform stress conditions. The results show that RockStressCalc provides a computationally efficient analytical baseline suitable for rapid parametric evaluation, sensitivity studies, educational use, and independent verification of numerical models in early-stage tunnel design. By emphasizing explicit coupling of stress redistribution and strength evaluation within a reproducible framework, rather than introducing new constitutive models, the proposed approach offers practical engineering value as a screening and benchmarking tool and provides a foundation for future probabilistic or extended tunnel stability analyses. Full article
Show Figures

Figure 1

25 pages, 4669 KB  
Article
Optimizing Surface Type Definitions in Radiance-to-Irradiance Conversions for Future Earth Radiation Budget Satellite Measurements
by Mathew van den Heever, Jake J. Gristey and Peter Pilewskie
Remote Sens. 2026, 18(4), 648; https://doi.org/10.3390/rs18040648 - 20 Feb 2026
Viewed by 294
Abstract
Angular Distribution Models (ADMs) are essential for converting observed radiances from satellite sensors to the energy-budget–relevant quantity of irradiance. In preparation for the NASA Libera mission, this study presents a data-driven framework to identify optimal groupings of International Geosphere–Biosphere Programme (IGBP) surface types [...] Read more.
Angular Distribution Models (ADMs) are essential for converting observed radiances from satellite sensors to the energy-budget–relevant quantity of irradiance. In preparation for the NASA Libera mission, this study presents a data-driven framework to identify optimal groupings of International Geosphere–Biosphere Programme (IGBP) surface types for Libera’s split-shortwave ADMs, in an effort to minimize the uncertainty associated with radiance-to-irradiance conversions while maintaining operational feasibility. Using data from the Clouds and the Earth’s Radiant Energy System (CERES) Flight Model 5 (FM-5), K-means clustering is applied within angular bins to capture viewing-geometry-dependent radiometric behavior. These angular clustering solutions are then assessed via hierarchical consensus clustering to derive consistent surface groups. The analysis suggests seven surface groups (K = 7) optimize the surface clustering space. The resulting classifications are broadly consistent with historical CERES–TRMM ADM surface definitions, preserving radiometrically distinct surfaces such as water bodies and snowy surfaces while highlighting opportunities to consolidate vegetative IGBP surface classes. This study provides an objective and physically grounded basis for defining Libera ADM surface groups, ensuring a robust balance between model accuracy and operational simplicity. Full article
Show Figures

Figure 1

16 pages, 3980 KB  
Article
Development of Biological-Window-Active Au Open-Shell Nanoparticles with High-Sensitivity Surface-Enhanced Raman Scattering Imaging Probe Properties
by Kosuke Sugawa, Yuka Hori, Azusa Onozato, Hikaru Naitoh, Arisa Suzuki, Tamaki Amemiya, Hironobu Tahara, Tsuyoshi Kimura, Yasuhiro Kosuge, Keiji Ohno, Takeshi Hashimoto, Takashi Hayashita and Joe Otsuki
Nanomaterials 2026, 16(4), 271; https://doi.org/10.3390/nano16040271 - 20 Feb 2026
Viewed by 485
Abstract
The development of anisotropic gold nanostructures supporting localized surface plasmon (LSP) resonances in the near-infrared (NIR) biological window is of great interest for diagnostic and therapeutic nanotechnologies. Here, we report gold open-shell nanoparticles (AuOSNs), a symmetry-broken nanoshell architecture exhibiting strong NIR surface-enhanced Raman [...] Read more.
The development of anisotropic gold nanostructures supporting localized surface plasmon (LSP) resonances in the near-infrared (NIR) biological window is of great interest for diagnostic and therapeutic nanotechnologies. Here, we report gold open-shell nanoparticles (AuOSNs), a symmetry-broken nanoshell architecture exhibiting strong NIR surface-enhanced Raman scattering (SERS) activity. AuOSNs were fabricated via a surfactant-free strategy combining bottom-up silica sphere assembly with a simple top-down gold deposition process, without using highly cytotoxic surfactants such as cetyltrimethylammonium bromide (CTAB). Boundary element method (BEM) simulations revealed that the asymmetric open-shell geometry induces NIR LSP resonances with pronounced electromagnetic field localization near the opening edges, depending on excitation configuration. Consistent with these predictions, extinction spectra of AuOSNs dispersed in water showed an LSP resonance peak at ~793 nm, close to the 785 nm excitation wavelength for SERS. In aqueous dispersion, AuOSNs modified with 4-mercaptobenzoic acid (4-MBA) exhibited strong SERS activity with enhancement factors of ~106. Furthermore, polyethylene glycol (PEG)-modified MBA/AuOSNs showed negligible cytotoxicity in vitro. SERS imaging confirmed that PEG/MBA/AuOSNs enable visualization of HeLa cells via characteristic MBA SERS signals. These results demonstrate that surfactant-free AuOSNs provide a biocompatible platform for NIR-excited SERS sensing and cellular imaging, highlighting their potential in plasmonic bioimaging applications. Full article
(This article belongs to the Special Issue Advanced Nanomaterials for Photonics, Plasmonics and Metasurfaces)
Show Figures

Figure 1

11 pages, 3669 KB  
Article
Uppermost Crustal Anisotropy in the Eastern Cordillera of Colombia: Implications for Geothermal Exploration
by David Santiago Avellaneda-Jiménez and Gaspar Monsalve
Geosciences 2026, 16(2), 75; https://doi.org/10.3390/geosciences16020075 - 10 Feb 2026
Viewed by 529
Abstract
The Eastern Cordillera of the Colombian Andes is a high-elevation asymmetric plateau subjected to NW–SE shortening. An interesting aspect of this plateau is the presence of high geothermal gradients (up to 52 °C/km), constrained by wells drilled in sedimentary basins. Radial and transverse [...] Read more.
The Eastern Cordillera of the Colombian Andes is a high-elevation asymmetric plateau subjected to NW–SE shortening. An interesting aspect of this plateau is the presence of high geothermal gradients (up to 52 °C/km), constrained by wells drilled in sedimentary basins. Radial and transverse receiver functions were computed at key sites in the plateau and the adjacent low-elevation foreland region to better understand the controlling factors of these anomalous gradients. Results indicate the presence of tilted anisotropic layers in the uppermost crust of the Cordillera, and nonexistent to weak anisotropy in the foreland region. The estimated SE fast-axis trend of the anisotropy is related to NNE-striking faults and top-to-the-east tectonic transport during deformation. We interpret the SE fast axis as being associated with shearing of NW-dipping faults in the plateau. Compiled thermochronological data point to high deformation and exhumation rates since the middle Miocene, which we use to propose that the rapid rise of deep and hot blocks along major regional faults is perturbing the background geothermal gradient. Regions near major thrust faults in the Eastern Cordillera are potential areas for geothermal energy exploration due to the perturbed geothermal gradient and enhanced fluid infiltration related to deep fault systems. Full article
(This article belongs to the Section Geophysics)
Show Figures

Figure 1

13 pages, 1457 KB  
Article
Topographic Modulation of Vegetation Vigor and Moisture Condition in Mediterranean Ravine Ecosystems of Central Chile
by Jesica Garrido-Leiva, Leonardo Durán-Gárate and Waldo Pérez-Martínez
Forests 2026, 17(2), 201; https://doi.org/10.3390/f17020201 - 2 Feb 2026
Viewed by 284
Abstract
Topography regulates vegetation functioning by controlling water redistribution, microclimate, and solar exposure. In Mediterranean ecosystems, where water availability constitutes a fundamental limiting factor, vegetation functioning is also influenced by environmental drivers such as temperature, climatic seasonality, drought recurrence, and soil properties that interact [...] Read more.
Topography regulates vegetation functioning by controlling water redistribution, microclimate, and solar exposure. In Mediterranean ecosystems, where water availability constitutes a fundamental limiting factor, vegetation functioning is also influenced by environmental drivers such as temperature, climatic seasonality, drought recurrence, and soil properties that interact with terrain heterogeneity. Understanding how these elements operate at the micro-scale is essential for interpreting the spatial variability of photosynthetic vigor and canopy water condition. This study evaluates the relationships between the topographic metrics Topographic Position Index (TPI), Terrain Ruggedness Index (TRI), and Diurnal Anisotropic Heat Index (DAH) and two spectral proxies of vegetation condition, the Normalized Difference Vegetation Index (NDVI) and the Normalized Difference Moisture Index (NDMI), in Los Nogales Nature Sanctuary (central Chile). Multitemporal Sentinel-2 time series (2017–2025) were analyzed using Generalized Additive Models (GAMs) with Gaussian distribution and cubic splines to detect non-linear topographic responses. All topographic predictors were statistically significant (p < 0.001). NDVI and NDMI values were higher in concave and less rugged areas, decreasing toward convex and thermally exposed slopes. NDMI exhibited greater sensitivity to topographic position and thermal anisotropy, indicating the strong dependence of vegetation water condition on topographically driven water redistribution. These results highlight the role of terrain in modulating vegetation vigor and moisture in Mediterranean ecosystems. Full article
Show Figures

Figure 1

28 pages, 2587 KB  
Review
Evaluating the Impact of Elevated Temperatures on Engineering Properties of Sedimentary Rocks: Insights and Current Trends
by Qianhao Tang, Stephen Akosah, Ivan Gratchev and Jeung-Hwan Doh
GeoHazards 2026, 7(1), 19; https://doi.org/10.3390/geohazards7010019 - 1 Feb 2026
Viewed by 730
Abstract
This paper presents a systematic review of research investigating the effects of elevated temperatures on sedimentary rocks. The literature was selected using keyword-based searches of titles, abstracts, and keywords in the Scopus and Web of Science databases. In total, 107 relevant articles published [...] Read more.
This paper presents a systematic review of research investigating the effects of elevated temperatures on sedimentary rocks. The literature was selected using keyword-based searches of titles, abstracts, and keywords in the Scopus and Web of Science databases. In total, 107 relevant articles published between 2010 and 2024 were critically examined to address research questions on temperature-treated sedimentary rocks. Furthermore, both bibliometric analysis and systematic synthesis of experimental data were performed. The review identifies sandstone as the most-studied rock type, followed by limestone. It reveals that standard experimental methods include unconfined compressive strength (UCS), Brazilian tensile strength (BTS), and P-wave velocity tests. The study’s findings indicate that a temperature threshold of 400–600 °C governs deterioration in engineering properties, driven by the quartz α–β transition in sandstones and calcite decomposition in limestones. Normalized data show that UCS, BTS, and elastic modulus decline significantly beyond this threshold, while porosity increases. The study highlights the influence of fabric anisotropy, mineralogy, and heating conditions on rock behaviour, and identifies research gaps related to confined testing, real-fire scenarios, and anisotropic rocks. Based on a comprehensive analysis of the literature, the principal factors and processes occurring at different temperature ranges were identified and discussed. Full article
Show Figures

Figure 1

25 pages, 1623 KB  
Article
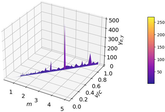
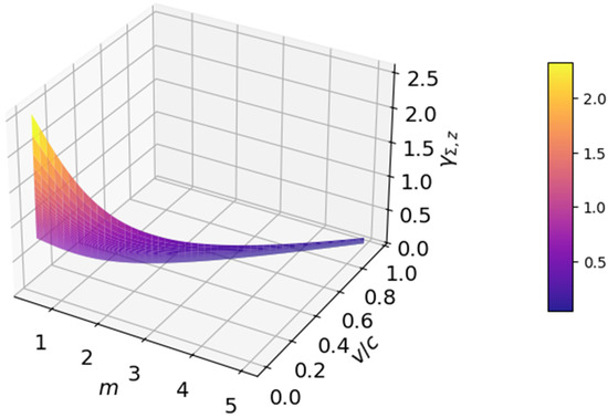
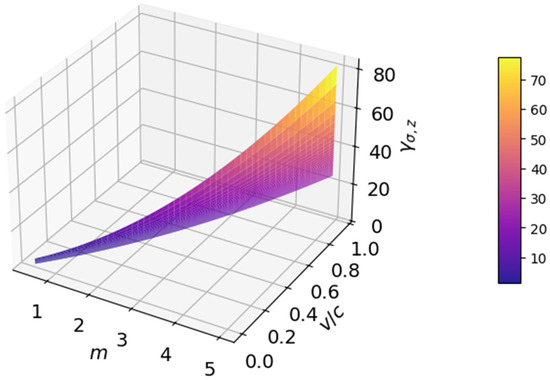
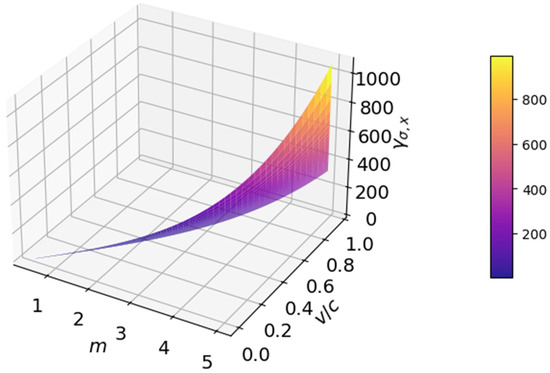
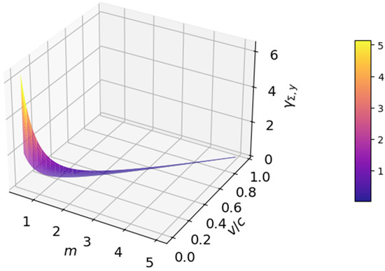
Anisotropic Preferred Reference Frames for Relativistic Quantum Information Systems
by Timothy Ganesan, Zeeshan Yousaf and M. Z. Bhatti
Symmetry 2026, 18(2), 213; https://doi.org/10.3390/sym18020213 - 23 Jan 2026
Viewed by 377
Abstract
Two novel spacetimes are introduced in this work as anisotropic preferred reference frames tailored for applications in relativistic quantum information systems. The resulting anisotropic geometry arises intrinsically from the underlying algebraic structure of spin matrices rather than being imposed through external prescriptions, background [...] Read more.
Two novel spacetimes are introduced in this work as anisotropic preferred reference frames tailored for applications in relativistic quantum information systems. The resulting anisotropic geometry arises intrinsically from the underlying algebraic structure of spin matrices rather than being imposed through external prescriptions, background fields, or perturbative approximations. The associated Lorentz factors, symmetry group structure and metric-preserving transformations are systematically analyzed within the context of relativistic quantum information theory. Full article
(This article belongs to the Section Mathematics)
Show Figures

Figure A1

12 pages, 27122 KB  
Article
Orientation-Modulated Hyperuniformity in Frustrated Vicsek–Kuramoto Systems
by Yichen Lu, Tong Zhu, Yingshan Guo, Yunyun Li and Zhigang Zheng
Entropy 2026, 28(1), 126; https://doi.org/10.3390/e28010126 - 21 Jan 2026
Cited by 1 | Viewed by 435
Abstract
In the study of disordered hyperuniformity, which bridges ordered and disordered states and has broad implications in physics and biology, active matter systems offer a rich platform for spontaneous pattern formation. This work investigates frustrated Vicsek–Kuramoto systems, where frustration induces complex collective behaviors, [...] Read more.
In the study of disordered hyperuniformity, which bridges ordered and disordered states and has broad implications in physics and biology, active matter systems offer a rich platform for spontaneous pattern formation. This work investigates frustrated Vicsek–Kuramoto systems, where frustration induces complex collective behaviors, to explore how hyperuniform states arise. We numerically analyze the phase diagram via the structure factor S(q) and the density variance δρ2R. Results show that recessive lattice states exhibit Class I hyperuniformity under high coupling strength and intermediate frustration, emerging from the interplay of frustration-induced periodicity and active motion, characterized by dynamic, drifting rotation centers rather than static order. Notably, global hyperuniformity emerges from the spatial complementarity of orientation subgroups that are individually non-hyperuniform, a phenomenon termed “orientation-modulated hyperuniformity”. This work establishes frustration as a novel mechanism for generating hyperuniform states in active matter, highlighting how anisotropic interactions can yield global order from disordered components, with potential relevance to biological systems and material science. Full article
Show Figures

Figure 1

16 pages, 2234 KB  
Article
Evaluating 3D-Printed ABS and Carbon Fiber as Sustainable Alternatives to Steel in Concrete Structures
by Juan José Soto-Bernal, Ma. Rosario González-Mota, Judith Marlene Merida-Cabrera, Iliana Rosales-Candelas and José Ángel Ortiz-Lozano
Materials 2026, 19(2), 393; https://doi.org/10.3390/ma19020393 - 19 Jan 2026
Viewed by 492
Abstract
This study evaluates the potential of 3D-printed acrylonitrile butadiene styrene (ABS) and carbon fiber (CF) as sustainable alternatives to steel reinforcement in cement-based materials. The experimental program analyzed the compressive strength of cement pastes and concrete cylinders incorporating 3D-printed ABS and CF elements. [...] Read more.
This study evaluates the potential of 3D-printed acrylonitrile butadiene styrene (ABS) and carbon fiber (CF) as sustainable alternatives to steel reinforcement in cement-based materials. The experimental program analyzed the compressive strength of cement pastes and concrete cylinders incorporating 3D-printed ABS and CF elements. Unreinforced cement pastes exhibited higher compressive strength than reinforced pastes, indicating limited reinforcement–matrix interaction. In concrete cylinders, ABS reinforcement increased compressive strength by approximately 3 to 7 MPa compared to steel, whereas CF reinforcement showed variable performance and did not consistently surpass the control specimens. ANOVA and Tukey tests confirmed the statistical significance of the results. The anisotropic response of ABS and CF, inherent to layer-by-layer deposition, was identified as a major factor influencing structural performance, particularly with respect to reinforcement orientation. The results indicate that ABS presents potential as an environmentally favourable alternative to steel in selected applications, while CF requires further optimization for compression-oriented use. Continued research is recommended to evaluate long-term durability, environmental resistance, and reinforcement–matrix compatibility in order to advance the implementation of polymer-based, additively manufactured reinforcements in construction materials. Full article
(This article belongs to the Special Issue 3D Printing Materials in Civil Engineering)
Show Figures

Figure 1

Back to TopTop