Next Article in Journal
Effect of Two-Step Polishing Systems on the Surface Roughness of Bulk Fill Resin Composites: An In-Vitro Study
Previous Article in Journal
A Modified Time-Reversal Wave-Generation Method for Reproducing High-Order Rogue Waves in Laboratory
 
 
Font Type:
Arial Georgia Verdana
Font Size:
Aa Aa Aa
Line Spacing:
Column Width:
Background:
Article

A Computational Approach to Preliminary Tunnel Design: Integrating Kirsch Equations and the Generalized Hoek–Brown Criterion

1
Ministry of Physical Planning, Construction and State Assets, Ulica Republike Austrije 14, 10000 Zagreb, Croatia
2
Institute for Earth Sciences (ISTerre), Université Grenoble Alpes, 1381 Rue de la Piscine, 38000 Grenoble, France
3
Faculty of Mining, Geology and Petroleum Engineering, University of Zagreb, Pierottijeva 6, 10000 Zagreb, Croatia
*
Author to whom correspondence should be addressed.
Appl. Sci. 2026, 16(5), 2347; https://doi.org/10.3390/app16052347
Submission received: 1 February 2026 / Revised: 18 February 2026 / Accepted: 24 February 2026 / Published: 28 February 2026

Abstract

Reliable preliminary assessment of stress redistribution and rock mass stability is a critical step in tunnel design, providing guidance before detailed numerical modeling and support design are undertaken. This study presents RockStressCalc, a Python-based computational framework that integrates classical elastic stress–displacement analysis with empirical rock mass strength evaluation for circular tunnels within a transparent analytical workflow. The tool combines Kirsch’s closed-form solution for stress redistribution around a circular opening under anisotropic in situ stress conditions with the generalized Hoek–Brown criterion to enable spatially resolved evaluation of elastic strength reserve. The framework assumes a homogeneous, isotropic, linear–elastic rock mass under plane strain conditions and introduces a Stability Factor as a stress-based indicator of proximity to initial yield. The analytical implementation is verified against finite-element simulations performed in Plaxis2D under equivalent elastic assumptions. The maximum stress difference at the excavation boundary remained below 10%, while displacement deviations were below approximately 4%. In addition, comparison between the analytical far-field Stability Factor and the numerical strength reduction multiplier demonstrated close agreement, confirming consistency between the analytical and finite-element formulations under uniform stress conditions. The results show that RockStressCalc provides a computationally efficient analytical baseline suitable for rapid parametric evaluation, sensitivity studies, educational use, and independent verification of numerical models in early-stage tunnel design. By emphasizing explicit coupling of stress redistribution and strength evaluation within a reproducible framework, rather than introducing new constitutive models, the proposed approach offers practical engineering value as a screening and benchmarking tool and provides a foundation for future probabilistic or extended tunnel stability analyses.

1. Introduction

The increasing demand for underground infrastructure has intensified the need for reliable preliminary design approaches capable of evaluating stress redistribution and deformation around tunnel excavations under complex in situ stress conditions. In tunnel engineering and rock mechanics, accurate assessment of induced stresses and displacements is a fundamental prerequisite for identifying potential instability mechanisms and for guiding subsequent numerical analyses and support design strategies [1,2,3].
Analytical solutions remain a cornerstone of preliminary tunnel design, particularly for circular excavations in elastic media. Among these, the classical closed-form solution proposed by Kirsch provides exact expressions for stress and displacement fields around a circular opening excavated in a homogeneous, isotropic, linear–elastic medium subjected to far-field stresses [4]. Despite its simplifying assumptions—namely infinite-domain conditions and elastic material behavior—Kirsch’s solution continues to be widely applied for rapid evaluation, parametric studies, and verification of numerical implementations in rock mechanics and underground engineering [2,3,5]. Recent analytical and semi-analytical studies published over the last decade further demonstrate the continued use of closed-form tunnel solutions for stress redistribution, stability assessment, and preliminary design benchmarking prior to numerical modeling [6,7,8,9,10,11].
In parallel with elastic stress analysis, tunnel stability assessment requires consideration of rock mass strength. The Generalized Hoek–Brown (GHB) failure criterion provides a widely adopted empirical framework for estimating rock mass strength based on intact rock properties and geological characterization parameters such as the Geological Strength Index (GSI) [12,13,14,15]. In preliminary design applications, the GHB criterion is commonly employed as a post-processing failure envelope against which elastic stress states are compared, enabling first-order assessment of proximity to initial yielding under elastic stress conditions [2,12,16]. Recent tunnel stability studies explicitly revisiting Hoek–Brown-based analytical formulations have highlighted both the usefulness of such approaches in early design and their sensitivity to parameter uncertainty and tensile cut-off assumptions [8]. These findings reinforce the need for careful interpretation of strength-based indicators, particularly given the empirical nature and classification dependence of rock mass strength estimation [17].
Despite the widespread use of both Kirsch’s analytical stress solution and the generalized Hoek–Brown criterion, their combined application is often implemented in ad hoc spreadsheets or embedded implicitly within larger numerical workflows. In many cases, the linkage between elastic stress redistribution and rock mass strength evaluation is not made explicit at the level of a spatially resolved strength reserve metric. As a result, preliminary assessments may lack transparency in how proximity to initial yield is quantified under elastic assumptions. A structured integration of these classical formulations within a reproducible computational framework therefore offers practical value, particularly when used as a screening indicator prior to detailed elastoplastic modeling.
Modern tunnel design workflows increasingly rely on numerical methods, particularly finite-element modeling, to address complex geometries, boundary conditions, and nonlinear material behavior. Commercial software packages such as Plaxis2D are widely used in engineering practice for this purpose [18]. However, their application in early design stages may preclude rapid iterative sensitivity analyses and scripted integration within reproducible computational workflows. In response, recent years have seen growing adoption of open-source and Python-based computational tools in geotechnical and rock engineering, aimed at improving transparency, reproducibility, and computational efficiency in preliminary analyses and research applications [19].
Within this evolving digital context, there remains a limited number of lightweight, openly documented tools that integrate classical analytical stress solutions with rock mass strength assessment in a unified workflow tailored to preliminary tunnel design. This gap is particularly relevant for sensitivity studies, educational applications, and independent verification of numerical models. Recent analytical and semi-analytical investigations have reaffirmed the continued relevance of closed-form and strength-based tunnel formulations for preliminary stability evaluation and benchmarking of numerical models. Contemporary studies revisiting Hoek–Brown-based tunnel stability formulations have highlighted both the practical value and limitations of analytical strength assessments, particularly with respect to tensile cut-off assumptions and parameter sensitivity [8]. In parallel, hybrid analytical–numerical investigations continue to employ closed-form stress solutions as reference baselines for evaluating support parameters, stress redistribution patterns, and convergence behavior prior to full numerical modeling [9,10,11,20]. These works demonstrate that classical analytical solutions remain an essential component of modern tunnel design workflows, particularly during early-stage assessment and model verification.
The objective of this study is to develop and document a lightweight, modular Python-based computational framework that integrates classical analytical stress solutions with empirical rock mass strength assessment within a single, transparent workflow. Rather than proposing new constitutive formulations, the contribution of this work lies in the explicit integration of classical analytical stress solutions with rock mass strength evaluation into a transparent, spatially resolved computational workflow. This integration enables systematic identification of strength reserve distribution around the excavation boundary under clearly defined elastic assumptions.
The framework is structured to enable scripted parametric evaluation through systematic variation of input parameters (e.g., stress ratio, tunnel radius, depth, and rock mass properties) within a reproducible and extensible codebase. Sensitivity exploration in this context refers to deterministic parameter sweeps and batch evaluations, rather than probabilistic uncertainty quantification, allowing rapid identification of governing parameters and trends during preliminary design.
This modular architecture facilitates repeatable analyses, transparent result generation, and straightforward extension toward more advanced uncertainty or coupling frameworks, while maintaining exact analytical traceability of the elastic solution.
The analytical implementation is verified against the closed-form Kirsch expressions, and selected results are compared with finite-element simulations performed in Plaxis2D under equivalent elastic assumptions to provide contextual consistency with established numerical workflows.

2. Materials and Methods

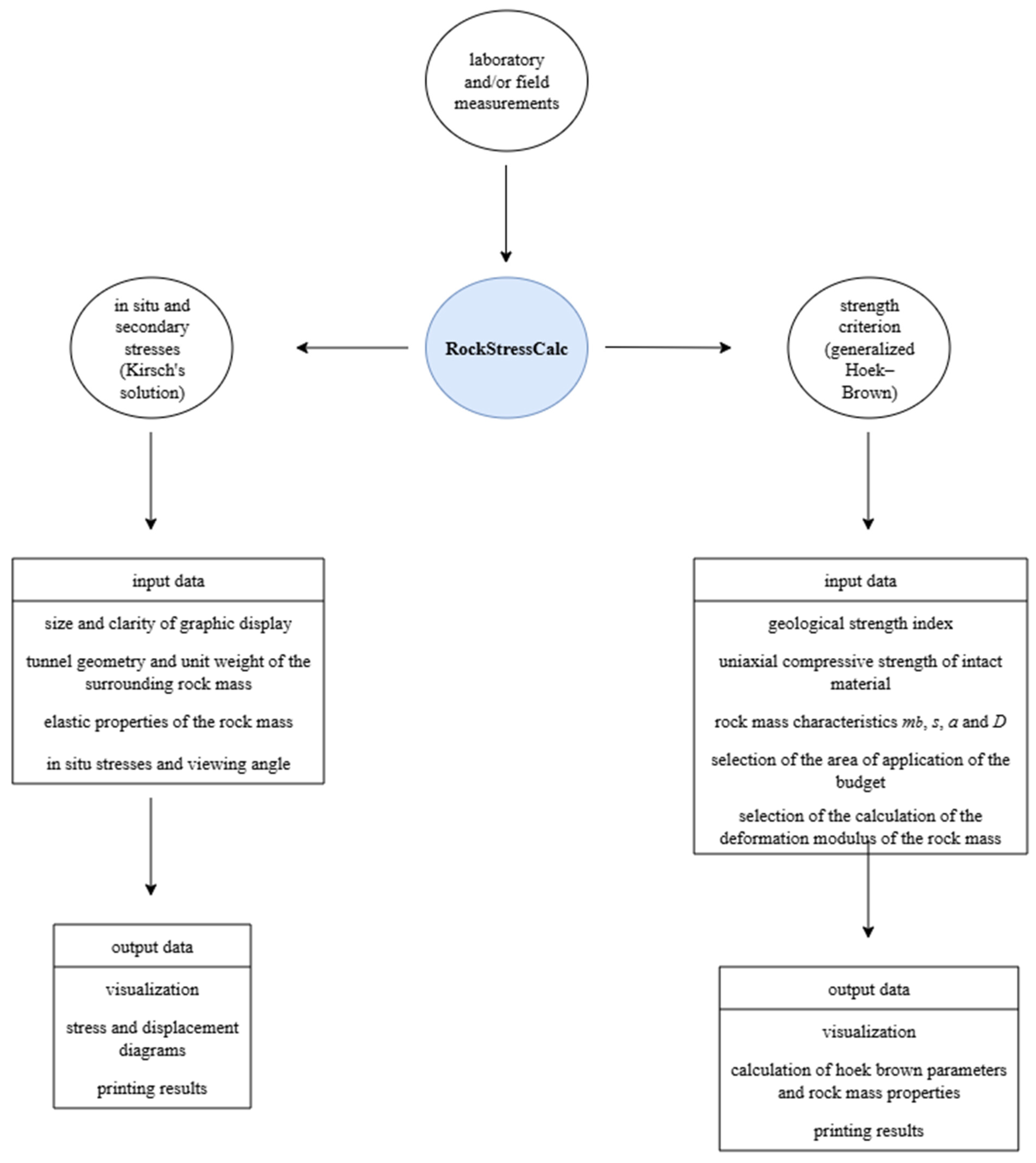
For the purpose of this study, a computational tool named RockStressCalc was developed to perform elastic stress–displacement analysis around circular underground openings and to evaluate rock mass strength using empirical failure criteria, including deformation modulus relationships proposed by Hoek and Diederichs [21]. The computational framework was implemented in PyCharm Community Edition *Version 2023.3.3), utilizing NumPy (version 1.21.2) for vectorized stress and strength calculations, Matplotlib (version 3.4.3) for spatial visualization of stress and displacement fields, Pandas (version 1.3.3) for structured data handling, and Tkinter (version 8.6.11) for the graphical user interface (GUI) [22,23,24].
The program architecture follows a modular workflow separating elastic stress–displacement computation from rock mass strength evaluation. Figure 1 presents a simplified flowchart illustrating the two principal calculation branches:
(i)
elastic stress and displacement analysis based on Kirsch’s closed-form solution, and
(ii)
rock mass strength assessment based on the generalized Hoek–Brown criterion.
Figure 1. Simplified flowchart of RockStressCalc.
Figure 1. Simplified flowchart of RockStressCalc.
Applsci 16 02347 g001

2.1. Operation Mode

RockStressCalc is a standalone desktop application developed in Python for analyzing secondary stresses and displacements around circular underground openings, such as hydraulic tunnels or access drifts. The program assumes a homogeneous, isotropic, linear–elastic rock mass and is intended for preliminary design, sensitivity analysis, educational use, and independent verification of numerical models, rather than detailed plasticity-based design [1,2,3].
Elastic stress and displacement calculations, and rock mass strength evaluation, are treated as logically independent processes, which are subsequently coupled through a stress-based stability indicator. Results can be displayed in tabular form or visualized using contour plots and line diagrams.
The modular structure of RockStressCalc allows elastic stress–displacement computation and rock mass strength evaluation to be executed independently and recombined programmatically. This design enables scripted parameter sweeps (e.g., variation in GSI, in situ stress ratio, tunnel radius, or depth) and reproducible sensitivity exploration without manual reconfiguration of model geometry or boundary conditions. Such automation distinguishes the proposed workflow from spreadsheet-based calculations and GUI-driven numerical tools, where systematic parametric studies are typically labor-intensive and less reproducible.
A stability factor (SF) is computed as a dimensionless comparative indicator, defined as the ratio of the rock mass strength predicted by the Hoek–Brown criterion to the elastic stress state obtained from Kirsch’s solution at a given observation point. This indicator is not a formal factor of safety, but rather a relative measure of proximity to failure under elastic assumptions.

2.2. Input Data for Calculation of Stresses and Displacements

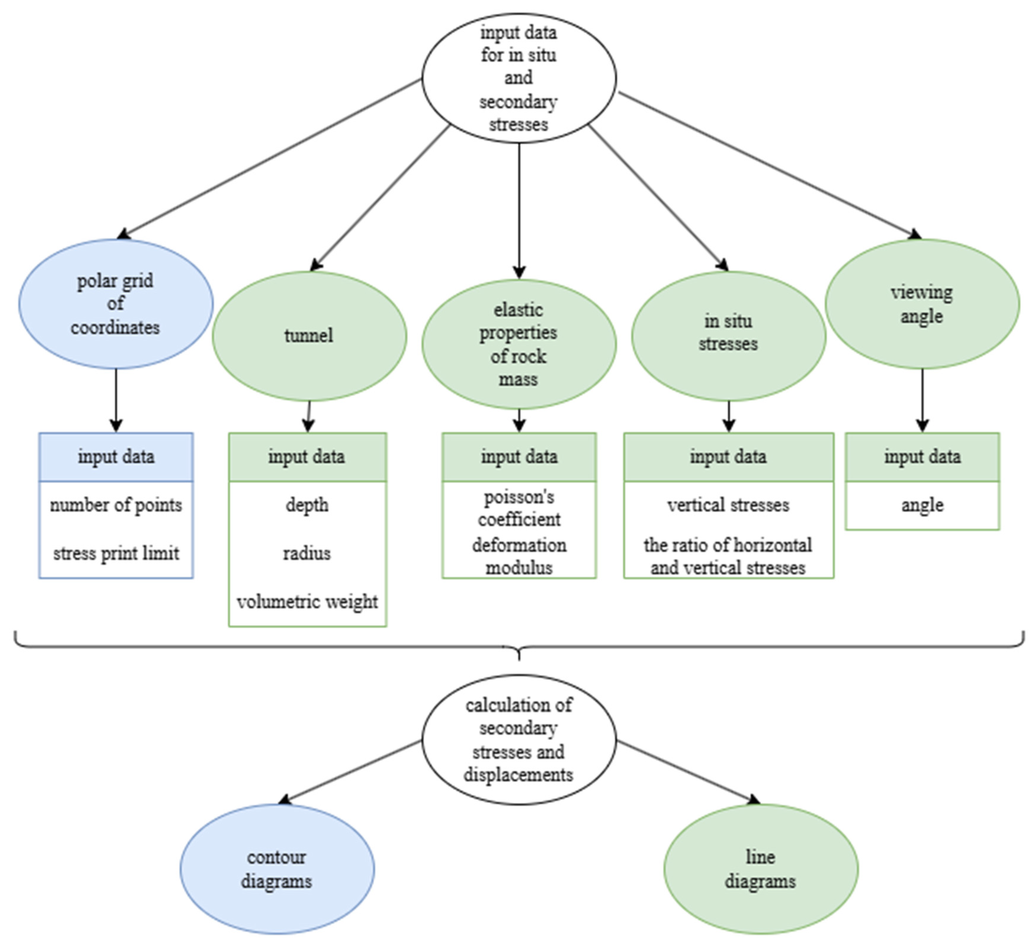
All stress and displacement calculations are performed under a plane strain assumption, consistent with an infinitely long circular tunnel excavated in a homogeneous, isotropic, linear–elastic rock mass [2,3,5]. Figure 2 summarizes the input parameter groups and computational workflow used exclusively for the elastic stress and displacement calculations based on Kirsch’s solution. Throughout this study, compressive stresses are considered positive, in accordance with standard rock mechanics convention [2,3].
Vertical in situ stress is defined as:
σ v = γ z
where γ is the unit weight of the rock mass and z is the depth of the tunnel axis below the ground surface. The program also allows the user to directly specify σ v to account for nonlithostatic stress conditions commonly encountered in deep tunneling.
The ratio of horizontal to vertical far-field in situ stress is defined using the standard tunneling notation k :
σ h = k · σ v
Elastic stress redistribution around the circular excavation is computed using Kirsch’s closed-form solution for anisotropic far-field stress conditions [4]. The radial stress σ r , tangential stress σ θ , and shear stress τ r θ at a point r θ are expressed as
σ r = σ v 2 · [ ( 1 + k ) ( 1 R 2 r 2 ) ( 1 k ) · ( 1 4 R 2 r 2 + 3 R 4 r 4 ) · c o s 2 θ ] ,
σ θ = σ v 2 · [ ( 1 + k ) ( 1 + R 2 r 2 ) + ( 1 k ) · ( 1 + 3 R 4 r 4 ) · c o s 2 θ ] ,
τ r θ = σ v 2 · [ ( 1 k ) · ( 1 + 2 R 2 r 2 3 R 4 r 4 ) · s i n 2 θ ] ,
where
σv—vertical stress (MPa),
σh—horizontal stress (MPa),
R—excavation radius (m),
r—radial distance from the center of the excavation (m),
θ—angle in the polar coordinate system (°),
k—lateral pressure coefficient representing the ratio of far-field horizontal to vertical in situ stress (σh/σv), applied uniformly in the Kirsch stress formulation,
γ—unit weight of the rock mass (MN/m3),
z—depth of the tunnel axis below ground surface (m).
The major and minor principal stresses are obtained from the radial, tangential, and shear stress components using standard stress transformation relations, as expressed in Equations (6) and (7):
σ 1 =   σ θ + σ r 2 + ( σ θ σ r 2 ) 2 + τ r θ 2 ,
σ 3 = σ θ + σ r 2 ( σ θ σ r 2 ) 2 + τ r θ 2 ,
where
σ1—major principal stress (MPa),
σ3—minor principal stress (MPa),
σr—radial stress (MPa),
σθ—tangential stress (MPa),
τ—shear stress (MPa).
The radial and tangential displacements are calculated using Equations (8) and (9), assuming isotropic, linear–elastic material behavior, small deformations, and plane strain conditions.
u r = ( σ v · R 2 ) ( 4 · G · r ) · [ ( 1 + k ) ( 1 k ) · ( 4 · ( 1 ν ) R 2 r 2 )   c o s 2 θ   ] ,
u θ = σ v · R 2 4 · G · r · [ ( 1 k ) · ( 2 · ( 1 2 ν ) + R 2 r 2 ) sin 2 θ ] ,
where
ur—radial displacement (m),
uθ—tangential displacement (m),
ν—Poisson’s ratio of the rock mass (–),
G—shear modulus of the rock mass (MPa), defined as G = E r m 2 ( 1   +   ν ) .

2.3. Input Data for Calculation of Strength

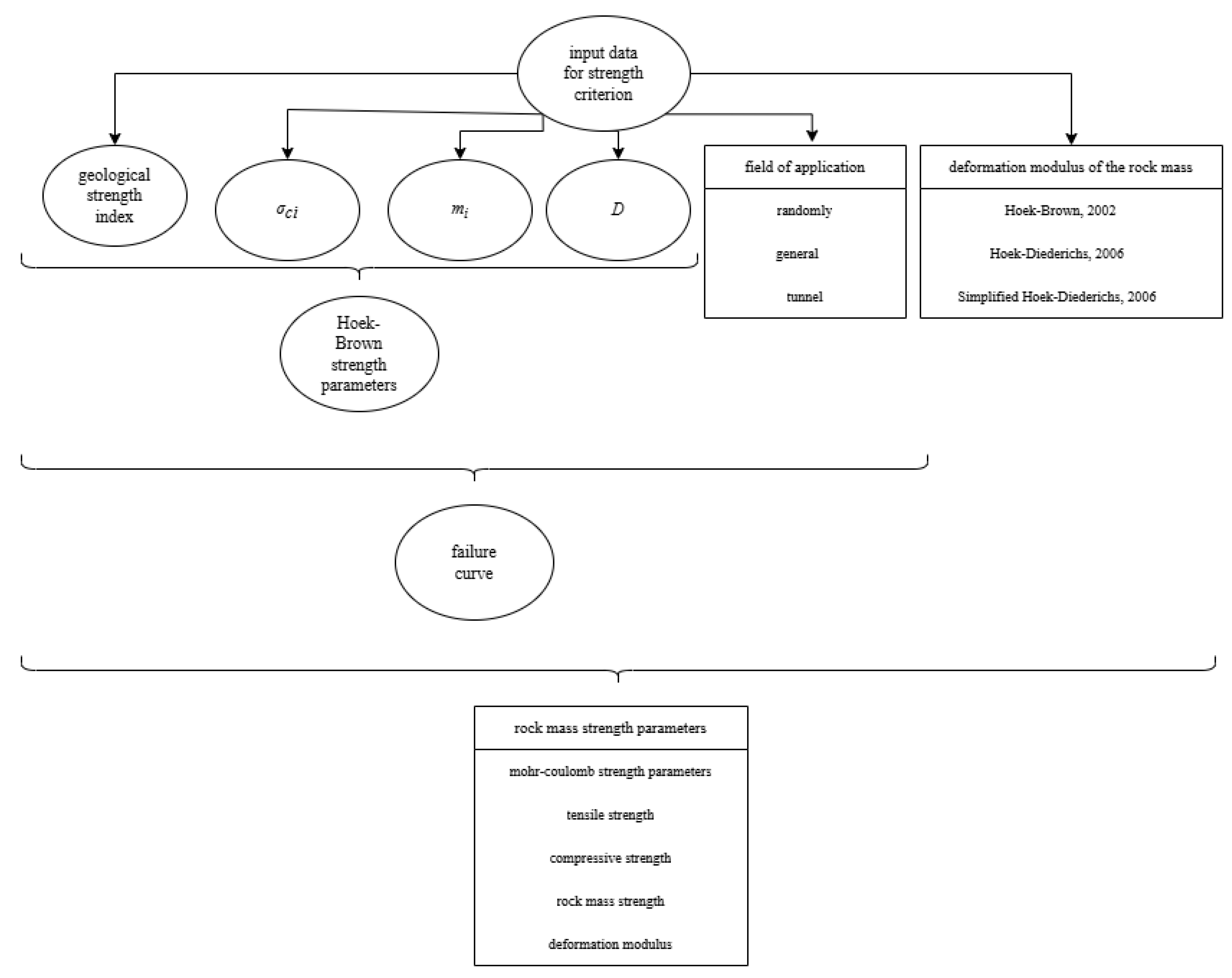
Referring to Figure 1, which shows the simplified flowchart of the RockStressCalc program, Figure 3 presents a more detailed diagram of the strength calculation process. The strength criterion applied is the generalized Hoek–Brown criterion. Using input values such as the Geological Strength Index (GSI), uniaxial compressive strength of intact material (σci), material constant (mi), and disturbance factor (D), the program calculates some of the strength parameters. The failure envelope is evaluated over a defined range of minor principal stresses.
The generalized Hoek–Brown criterion is expressed through Equations (10)–(13).
σ 1 = σ 3 + σ c i ( m b σ 3 σ c i + s ) a ,
m b = m i · e ( G S I 100 28 ) ,
s = e ( G S I 100 9 3 D ) ,
a = 1 2 + 1 6 ( e G S I 15 e 20 3 ) ,
where
σ1′—major principal effective stress at the point of failure (MPa),
σ3′—minor principal effective stress at the point of failure (MPa),
σci—uniaxial compressive strength of intact rock (MPa),
mb—rock mass constant derived from mi,
mi—material constant for intact rock,
s, a—material constants (depend on the characteristics of the rock mass),
GSI—Geological Strength Index,
D—disturbance factor for the rock mass.
Values of the intact rock constant m i are typically selected from published tables based on lithology (e.g., [12,14]). Additionally, it is necessary to define the applicable stress range of the criterion and specify the limiting value of the minor principal stress σ3′ used in strength evaluation. The user may define this value as a user-specified constant, adopt a general formulation (as in Equation (14)), or apply a tunneling-specific limit (as defined by Equation (15)). The general value is obtained by applying σ3′ = 0 in Equation (10).
σ 3 , m a x = σ c i 4 ,
σ 3 , m a x σ c m = 0.47 ( σ c m γ z ) 0.94 .
Finally, one of three empirical formulations for estimating the rock mass deformation modulus can be selected. The widely adopted empirical relationships proposed by Hoek and Diederichs [21] provide the deformation modulus as a function of intact rock strength and Geological Strength Index (GSI). The deformation modulus is calculated using Equation (16) or alternatively using Equations (17) and (18), following Hoek and Diederichs [21].
According to Hoek and Diederichs [21], the deformation modulus of the rock mass is determined as:
E r m ( MPa ) = ( 1 D 2 ) σ c i 100 · 10 ( G S I 10 40 ) ,
where
Erm—deformation modulus of the rock mass (MPa),
σci—uniaxial compressive strength of the intact material (MPa),
Based on extensive laboratory and field data, Hoek and Diederichs [21] also proposed two alternative formulations for calculating the deformation modulus. Equation (17) is recommended when the value of GSI (or RMR or Q) is known, whereas Equation (18) is applied when the intact deformation modulus or intact rock strength is available.
E r m   ( MPa ) = 100,000 ( 1 D 2 1 + e ( 75 + 25 D G S I 11 ) ) ,
E r m   ( MPa ) = E i ( 0.02 + 1 D 2 1 + e ( 60 + 15 D G S I 11 ) ) ,
where
Ei—intact modulus of deformability (MPa),
The intact modulus of deformability is estimated using Equation (19), where M R is the modulus ratio (dimensionless) adopted from empirical correlations [21]. The analytical approach does not account for excavation damage zones, time-dependent behavior, anisotropy, or support pressure, and is intended for first-order assessment and comparative analysis.
E i = M R σ c i ,
where
MR—modulus ratio.

2.4. Definition of the Stability Factor

To couple the elastic stress field obtained from Kirsch’s solution with the rock mass strength envelope defined by the generalized Hoek–Brown criterion [13,14], a stress-based stability indicator was introduced.
At each spatial location r θ , the major and minor principal stresses σ 1 ( r , θ ) and σ 3 ( r , θ ) are first computed using Equations (6) and (7). The corresponding rock mass strength under the same confinement level is then obtained from the generalized Hoek–Brown criterion:
σ 1 , fail = σ 3 , eff + σ c i m b σ 3 , eff σ c i s a ,
where tensile confinement is not permitted and
σ 3 , eff = m a x ( σ 3 , 0 ) ,
in accordance with common tension cut-off practice for rock masses [8,13].
The local Stability Factor (SF) is defined as:
S F ( r , θ ) = σ 1 , fail ( r , θ ) σ 1 ( r , θ ) ,
where compressive stresses are taken as positive.
Values of S F > 1 indicate that the elastic stress state lies below the Hoek–Brown failure envelope at the considered point, whereas S F = 1 corresponds to first yield under elastic stress conditions. Values S F < 1 imply that the elastic stress state exceeds the strength envelope and that plastic yielding would be expected if nonlinear behavior were permitted.
Because the elastic solution does not account for stress redistribution following yield, excavation damage, or support interaction, the Stability Factor should be interpreted strictly as a preliminary elastic strength reserve ratio rather than a formal design factor of safety. For engineering interpretation, the minimum Stability Factor within a near-field region extending to three tunnel radii ( r 3 R ) is reported:
S F m i n = m i n r 3 R   S F ( r , θ ) ,
This restriction avoids artificial dominance of far-field values and focuses evaluation on the stress concentration zone relevant to excavation stability.

2.5. Validation Procedure and Error Quantification

To evaluate the numerical consistency of the analytical implementation, selected stress and displacement results obtained from RockStressCalc were compared with finite-element simulations performed in Plaxis2D (version 2025) under equivalent linear–elastic, plane strain conditions.
Comparison was conducted at identical geometric locations corresponding to normalized radial positions (r/R) and selected observation angles (θ = 0° and θ = 90°). Because RockStressCalc follows the rock mechanics convention of compressive stresses being positive, while Plaxis2D may adopt different coordinate orientations and sign conventions, comparisons were performed using magnitudes of the reported quantities.
The relative difference between the analytical result X RSC   (RockStressCalc) and the numerical result X Plaxis was calculated as:
Δ % = X Plaxis X RSC X RSC · 100 ,
where X represents the evaluated stress or displacement component.
This formulation ensures that the comparison reflects absolute numerical deviation while avoiding artificial discrepancies arising from differing sign conventions. The calculated relative differences are reported in Section 3 for principal stresses and radial displacements at the excavation boundary and selected observation points.

3. Results

To verify the accuracy of the calculation results obtained using the RockStressCalc program, a comparison was made with results from the geotechnical software Plaxis2D, which is based on the finite-element method. Both analytical and numerical calculations were performed under plane strain conditions, which are appropriate for infinitely long tunnel sections. In this work, secondary stresses refer to the elastic stress redistribution induced by tunnel excavation, excluding the initial in situ stress field. The following sections will separately present parts of the calculation related to secondary stresses and the strength criterion. Table 1 displays the input parameters used in both programs, which were used to validate the accuracy of the solutions.
The validation parameters summarized in Table 1 were not selected to reproduce a specific constructed project, but rather to represent a typical shallow circular tunnel excavated in a moderately fractured rock mass.
The adopted parameter set (GSI = 70, σci = 75 MPa, k = 0.4, tunnel depth z = 50 m, tunnel radius R = 5 m) corresponds to medium-strength sedimentary or moderately jointed crystalline rock masses commonly encountered in transportation and hydraulic tunnel projects at shallow to intermediate depth.
The selected configuration ensures:
  • non-hydrostatic far-field stress conditions (k ≠ 1),
  • measurable stress concentration at the excavation boundary, and
  • realistic displacement magnitudes under linear–elastic assumptions.
This parameter combination therefore provides a physically meaningful and technically representative benchmark for validating the analytical implementation against finite-element results, while avoiding extreme stress states or near-failure conditions that would violate the elastic assumptions of the Kirsch formulation.

3.1. Validation of Stresses and Displacements

Validation of the analytical stress and displacement fields was performed at observation angles of θ = 0° (sidewall direction) and θ = 90° (crown direction). These orientations correspond to symmetry axes of the far-field principal stresses and represent locations of maximum and minimum stress concentration in the Kirsch solution.
For comparison, excavation-induced stresses obtained from Plaxis2D were extracted at nodal locations nearest to the analytical normalized radial positions (r/R). The input parameters used in RockStressCalc for validation at θ = 0° are summarized in Table 2, and the corresponding finite-element mesh and observation locations in Plaxis2D are shown in Figure 4.
Due to differences in coordinate system orientation and sign convention between RockStressCalc and Plaxis2D, comparisons were performed using magnitudes of the reported stress and displacement quantities. Relative differences were calculated according to the procedure described in Section 2.5.
Displacement comparison is based on the radial displacement component u r obtained from RockStressCalc and the total displacement magnitude u extracted from Plaxis2D at the corresponding nodal locations. Under the considered symmetric observation angles (θ = 0° and θ = 90°), the tangential displacement component is identically zero ( u θ = 0 ). Consequently, the total displacement magnitude reduces to:
u = u r 2 + u θ 2 =   u r
which ensures direct and physically consistent comparability between the analytical and numerical results at these locations.
Because Plaxis2D employs a dense finite-element mesh while the analytical formulation yields values at discrete normalized radial distances, the nearest nodal values were selected for comparison. The resulting stress and displacement differences are presented and discussed in the following subsections.

3.1.1. Case θ = 0°

  • Comparison results for θ = 0° are presented below.
Figure 5a–c show contour diagrams of secondary stresses from RockStressCalc, while Figure 6 presents a line diagram of secondary stresses.
Figure 7a,b show the contour diagrams for major and minor principal stresses. For comparison, Figure 8 presents the major principal stress obtained from Plaxis2D.
Table 3 provides the stress values obtained from RockStressCalc. At the excavation boundary (r/R = 1.0, θ = 0°), RockStressCalc predicts a major principal stress of σ1 = 2.86 MPa. The corresponding value extracted from Plaxis2D (Figure 8) is σ 1 = −2576 kN/m2, which corresponds to −2.576 MPa after unit conversion.
Using the magnitude-based metric defined in Equation (24), the relative difference at the excavation boundary is 9.93%.
This deviation reflects the fundamental difference between the infinite-domain assumption inherent in the Kirsch solution and the bounded computational domain of the finite-element model. In particular, contour-based extrema extracted from FEM post-processing are sensitive to nodal interpolation and boundary placement, whereas the analytical solution provides exact pointwise values.
  • Displacement validation
Table 4 presents the radial displacement values (ur) computed using RockStressCalc for θ = 0°. The results are reported in SI units (m) and additionally converted to millimeters (mm) for improved readability.
Figure 9 shows the radial displacement (ur) as a function of normalized radial distance (r/R). The axes are explicitly annotated as:
  • Normalized radial distance, r/R (−),
  • Radial displacement, ur (mm).
Figure 9. Radial displacement (ur) vs. normalized distance (r/R), θ = 0°—RockStressCalc.
Figure 9. Radial displacement (ur) vs. normalized distance (r/R), θ = 0°—RockStressCalc.
Applsci 16 02347 g009
The corresponding total displacement magnitude (|u|) obtained from Plaxis2D at the matching nodal locations is shown in Figure 10.
At the excavation boundary (r/R = 1.0), RockStressCalc predicts |ur| = 0.000063 m, while Plaxis2D yields |u| = 0.00006447 m. Using magnitude-based comparison to avoid sign-convention artifacts from Equation (24), the relative difference is 2.33%.
This level of agreement is considered satisfactory for preliminary elastic tunnel analysis. The minor discrepancy is primarily attributed to finite-boundary effects inherent in the numerical model. While the analytical Kirsch solution assumes an infinite domain, the finite-element model necessarily employs a bounded computational domain with constrained far-field boundaries. Displacement predictions are inherently more sensitive to boundary placement than stress values, which explains the slightly larger deviation observed for displacements.

3.1.2. Case θ = 90°

The stress distributions obtained for θ = 90° are consistent with the expected symmetry and with the stress patterns previously shown in Figure 5a–c, Figure 7 and Figure 8. The corresponding line diagram of secondary stresses is presented in Figure 11, and the numerical stress values are summarized in Table 5.
Table 6 presents the radial displacement values (ur) computed using RockStressCalc for θ = 90°. As in the previous case, the tangential displacement component is zero due to symmetry (uθ = 0).
Figure 12 illustrates the radial displacement (ur) versus normalized radial distance (r/R) following the standardized plotting convention adopted in this study.
In Plaxis2D, the total displacement magnitude (|u|) was extracted at the node closest to the tunnel crown (θ = 90°). The corresponding displacement distribution is shown in Figure 13.
At r/R = 1.0, RockStressCalc predicts |ur| = 0.000814 m, whereas Plaxis2D reports |u| = 0.0007836 m. Using a magnitude-based comparison to avoid sign-convention artifacts from Equation (24), the relative difference is 3.73%.
As in the θ = 0° case, this deviation is attributed to finite computational domain effects and boundary stiffness conditions in the finite-element model. Stress distributions near the excavation remain less sensitive to boundary placement, whereas displacement predictions exhibit greater sensitivity to far-field constraints.
Across both principal observation directions, displacement discrepancies remain below 4%, confirming that the analytical implementation reproduces the finite-element response with high fidelity under linear-elastic assumptions.
Table 7 presents the values of radial and tangential stresses in the tunnel crown (90°) and wall (0°), with Figure 14a,b showing line diagrams of stresses for the selected points.

3.2. Validation of Strength

During the validation of the strength criterion, the consistency of the Hoek–Brown strength parameters and derived rock mass strength properties was evaluated by comparing RockStressCalc and Plaxis2D. Table 8 presents the input parameters and calculated strength-related values obtained using RockStressCalc, while the corresponding failure envelope is shown in Figure 15. A comparison of these results with those from Plaxis2D (Figure 16) indicates that the derived Hoek–Brown parameters and associated rock mass properties are in good agreement between the two programs.
When comparing compressive- and tensile-strength-related quantities, differences in sign may arise due to differing coordinate system orientations and sign conventions adopted in the two programs. Therefore, comparisons are performed based on the magnitudes of the reported quantities.
In conclusion, the comparison indicates that the derived Hoek–Brown strength parameters and corresponding rock mass strength properties obtained from both programs agree within approximately 10% under the adopted idealized conditions, including homogeneous and isotropic material behavior, plane strain conditions, infinite-domain assumptions, and idealized tunnel geometry. While the preceding comparison confirms consistency of the implemented Hoek–Brown parameters and derived strength quantities, it does not evaluate global collapse behavior under progressive strength reduction. For this purpose, an additional validation based on the strength reduction method was performed, as described in the following subsection.

3.3. Validation of Global Stability (Strength Reduction Comparison)

In addition to the pointwise validation of stress redistribution and strength parameters, a global stability assessment was performed using the strength reduction procedure implemented in Plaxis2D. In this method, the shear strength parameters are progressively reduced until numerical non-convergence occurs, yielding a global strength multiplier (ΣMsf), which is commonly interpreted as the collapse safety factor of the modeled system.
For the validation case defined in Table 1, the strength reduction analysis in Plaxis2D produced:
Σ M s f = 9.2 ,
To ensure a physically consistent comparison, the analytical far-field Stability Factor was evaluated in RockStressCalc under identical in situ stress and Hoek–Brown strength conditions. The far-field Stability Factor is defined as:
S F = σ 1 , f a i l ( σ 3 , ) σ 1 , ,
where σ 1 , and σ 3 , correspond to the principal stresses in the undisturbed far-field stress state, prior to excavation-induced stress concentration.
The analytical evaluation produced:
S F = 10.1 ,
The relative difference between the analytical far-field Stability Factor and the numerical strength reduction factor is 9.78%. This level of agreement is considered satisfactory, given:
  • discretization effects inherent to finite-element modeling,
  • finite-boundary representation in the numerical domain, and
  • the conceptual difference between the infinite-domain analytical solution and the finite-element implementation.
The strength reduction curve (ΣMsf versus displacement magnitude |u|) was monitored at representative nodes corresponding to θ = 0° (sidewall) and θ = 90° (crown). The nearly identical convergence values obtained at both locations confirm that the strength reduction multiplier represents a global system instability, rather than a localized pointwise elastic strength ratio. The corresponding curve is provided in the Supplementary Materials (Figure S1).
It is important to emphasize that the far-field Stability Factor is conceptually comparable to the Plaxis strength reduction multiplier under uniform far-field stress conditions, because both quantities represent global strength-to-stress ratios evaluated under homogeneous stress states. In contrast, the minimum Stability Factor reported in Section 2.4 (SFmin ≈ 2.69) reflects local excavation-induced stress concentration near the tunnel boundary (Figure 17) and is therefore not directly comparable to the global collapse multiplier obtained from the strength reduction analysis.
The close agreement between ΣMsf and SF∞ confirms the internal consistency of the implemented Hoek–Brown formulation and supports the validity of the analytical strength evaluation under linear-elastic assumptions.

4. Discussion

The results presented in this study demonstrate that RockStressCalc reliably reproduces classical analytical solutions for stress redistribution and displacement around circular underground openings while maintaining close agreement with finite-element results obtained using Plaxis2D. The discussion below addresses (i) the physical interpretation of the stress and displacement response, (ii) the quantitative agreement between analytical and numerical solutions, (iii) the interpretation of the proposed Stability Factor in the context of both local and global behavior, and (iv) the practical applicability and limitations of the developed framework.

4.1. Interpretation of Stress and Displacement Behavior

The stress redistribution patterns obtained using RockStressCalc are fully consistent with the classical Kirsch solution for a circular opening excavated in a homogeneous, isotropic, linear-elastic medium. Radial stresses approach zero at the excavation boundary, while tangential stresses reach their maximum magnitude at the tunnel wall, particularly at the crown and sidewalls, depending on the in situ stress ratio. These trends are physically expected and reflect the stress concentration induced by excavation under nonhydrostatic far-field stress conditions.
The observed symmetry of stress and displacement fields at observation angles of 0° and 90° arises from the orthogonality of these directions with respect to the principal far-field stress axes. Under such conditions, the Kirsch solution exhibits symmetric behavior along these directions, whereas asymmetry would be expected for arbitrary observation angles when the lateral pressure coefficient deviates from unity.
Displacement magnitudes decay rapidly with increasing radial distance from the excavation boundary, reflecting the elastic response of the surrounding rock mass and the absence of plastic yielding or damage zones in the adopted material model. This behavior is consistent with theoretical expectations for plane strain conditions in an infinite elastic domain [2,3,4,5].

4.2. Quantitative Comparison with Finite-Element Results

The comparison between RockStressCalc and Plaxis2D demonstrates strong quantitative consistency under linear-elastic assumptions. At the excavation boundary (r/R = 1.0), the maximum relative difference in major principal stress was 9.93%, while displacement discrepancies remained below 4%.
Away from the boundary, stress values progressively converge towards the far-field state, and agreement improves accordingly. The observed discrepancies are primarily attributed to finite-domain representation and nodal interpolation in the finite-element model.
The slightly larger relative discrepancy observed in displacement compared to stress can be attributed primarily to boundary effects inherent in finite-element modeling. While the analytical Kirsch solution assumes an infinite domain, the Plaxis2D model necessarily employs a finite computational domain with fixed or constrained far-field boundaries. Displacement results are particularly sensitive to the location and stiffness of these boundaries, whereas stress distributions near the excavation are less affected provided the model domain is sufficiently large. Consequently, displacement comparisons are expected to exhibit greater sensitivity to numerical boundary conditions than stress comparisons.
It should be emphasized that the verification presented in this study is restricted to idealized linear-elastic conditions in both RockStressCalc and Plaxis2D, and therefore does not address common nonlinear behaviors such as brittle–ductile transition, strain softening, dilatancy, or progressive failure in jointed rock masses. Under such conditions, the stress–strain response, plastic zone development, and support interaction are governed by constitutive models that are fundamentally beyond the scope of the Kirsch-based elastic formulation implemented here, and the present comparison cannot be interpreted as validation for inelastic tunnel response.

4.3. Interpretation of the Stability Factor

The Stability Factor introduced in this study is a stress-based, dimensionless indicator defined as the ratio of rock mass strength derived from the generalized Hoek–Brown criterion and the induced elastic stress state at a given observation point. It is explicitly not intended to represent a formal design factor of safety, which would require consideration of construction sequence, support interaction, post-yield redistribution, and time-dependent behavior.
Conceptually, the proposed Stability Factor corresponds to a local strength-to-stress ratio evaluated under elastic conditions. Similar quantities are often referred to in the literature as strength reserve ratio or yield ratio. The contribution of this work does not lie in redefining this mechanical concept, but in integrating Kirsch-based stress redistribution and Hoek–Brown strength evaluation within a consistent analytical workflow for spatially resolved assessment.
The distinction between local and global stability measures is essential. The minimum Stability Factor reported near the excavation boundary (SF_min ≈ 2.69 for the validation case) reflects local excavation-induced stress concentration under purely elastic assumptions. In contrast, the global strength reduction multiplier obtained from Plaxis2D (ΣMsf ≈ 9.2) corresponds to a collapse multiplier derived from progressive strength reduction across the entire domain.
The close agreement between the analytical far-field Stability Factor (SF_∞ ≈ 10.10) and the numerical strength reduction multiplier confirms that, under uniform far-field conditions, both approaches represent comparable global strength-to-stress ratios. However, the local reduction in Stability Factor near the excavation boundary quantifies excavation-induced concentration effects that are not directly represented by a single global multiplier.
In its present form, the Stability Factor is strictly applicable to the idealized assumptions adopted in this study: homogeneous, isotropic, linear-elastic rock mass under plane strain. Significant spatial heterogeneity in strength or stiffness, as well as mechanical anisotropy (e.g., foliated or laminated rock masses), may induce stress redistributions not captured by the elastic Kirsch formulation. Under such conditions, the Stability Factor should be interpreted only as a qualitative screening indicator.
From a practical perspective, SF values modestly above unity (e.g., SF ≈ 1–1.5) may indicate proximity to initial yield and therefore justify more detailed elastoplastic modeling. Substantially larger values (e.g., SF > 2–3) are more consistent with comfortably elastic behavior within the assumed model. These indicative ranges should not be interpreted as universal design thresholds, but rather as preliminary screening criteria that must be supplemented by project-specific numerical modeling and empirical judgment.

4.4. Practical Applicability of RockStressCalc

The primary strength of RockStressCalc lies in its transparency, computational efficiency, and direct connection between analytical stress redistribution and rock mass strength evaluation. The software is particularly suitable for preliminary tunnel assessment, educational use, parametric studies, and independent verification of numerical analyses.
The default 6 m visualization range for line diagrams allows detailed examination of the near-field region, where stress and displacement gradients are most pronounced. This focus is especially relevant when interpreting the minimum Stability Factor, which reflects excavation-induced stress concentration rather than global strength reduction. For typical small-diameter tunnels, a 6 m range corresponds to several tunnel radii and encompasses the principal stress concentration zone in which Kirsch stresses decay nonlinearly. This approach is consistent with the mesh refinement typically applied near excavation boundaries in finite-element models, enabling meaningful visual and numerical comparison [4,5].
Because the program is implemented in Python, it can readily support systematic parameter studies involving variability in rock mass properties (e.g., GSI, material constants, or in situ stress ratios). The scripting-based structure also facilitates potential extension toward uncertainty analyses within the same computational framework. The present study, however, focuses exclusively on deterministic elastic validation.
The analytical framework adopted in this study is intentionally restricted to a circular cross-section in a homogeneous, isotropic, linear-elastic rock mass, providing a clear reference model. While more advanced analytical and numerical approaches can address complex geometries, staged excavation, and three-dimensional effects, RockStressCalc is not intended to replace such methods. Instead, it provides a transparent analytical baseline that can complement more sophisticated models in later design stages.
Modern finite-element software remains essential for detailed analysis of nonlinear behavior, support interaction, and complex geometries. The purpose of the present tool is therefore not to substitute comprehensive numerical modeling, but to offer a transparent and reproducible analytical framework suitable for preliminary assessment and verification tasks.
Accordingly, the proposed analytical workflow and associated Stability Factor are not a substitute for full elastoplastic or viscoplastic analyses when brittle–ductile transition, strain softening, or other nonlinear behaviors are expected. In such situations, RockStressCalc should be used as an elastic reference solution alongside dedicated nonlinear numerical models.

4.5. Limitations and Scope of Applicability

The analytical approach adopted in this study is subject to inherent limitations associated with its simplifying assumptions. The formulation assumes a homogeneous, isotropic, linear-elastic rock mass under plane strain conditions and does not explicitly account for excavation damage zones, anisotropy, time-dependent behavior, groundwater interaction, or support pressure.
Consequently, RockStressCalc should not be considered a substitute for advanced elastoplastic numerical modeling in complex geological settings. Instead, it provides a transparent analytical reference solution suitable for preliminary assessment and for evaluating the consistency and plausibility of more sophisticated numerical simulations.
The Stability Factor introduced in this framework should therefore be regarded as a preliminary elastic index. Its reliability decreases in heterogeneous, anisotropic, or structurally complex rock masses, where stress redistribution mechanisms extend beyond the assumptions of the elastic Kirsch formulation.
Furthermore, the present study does not aim to reproduce a specific field case or project-scale tunnel scenario with full geotechnical documentation. The validation example was intentionally formulated as a controlled reference configuration under clearly defined elastic assumptions. The primary contribution of the proposed framework lies in the integration of analytical methods and computational transparency, providing an explicitly traceable elastic reference state and a spatially resolved strength-to-stress comparison suitable for preliminary screening and independent verification of finite-element implementations within hierarchical tunnel design workflows. The principal modeling assumptions and their implications are summarized in Table 9.

4.6. Sensitivity to Deformation Modulus Formulation

For the validation case (GSI = 70, σci = 75 MPa, D = 0.8, MR = 500), the three empirical formulations for the rock mass deformation modulus yield the following values:
  • 16,424 MPa (Equation (16)),
  • 10,988 MPa (Equation (18)),
  • 5607 MPa (Equation (17)).
Because radial displacement is inversely proportional to the shear modulus G , and therefore to the rock mass deformation modulus E r m (see Equations (8) and (9)), the predicted excavation-boundary displacement varies proportionally with the selected formulation. For the tunnel crown (r/R = 1.0, θ = 90°), the displacement ranges from:
  • 0.545 mm (Equation (16)),
  • 0.814 mm (Equation (18)),
  • 1.596 mm (Equation (17)).
Using Equation (18) as the reference formulation, the relative deviation in predicted displacement spans approximately −33% to +96%.
This quantitative comparison demonstrates that the selection of deformation modulus formulation can induce nearly a twofold variation in predicted displacement magnitude for the same geological input parameters. The observed spread reflects the empirical nature of deformation modulus correlations and their sensitivity to disturbance factor and rock mass classification parameters.
Importantly, stress redistribution obtained from Kirsch’s solution and the derived Stability Factor remain unaffected by the choice of deformation modulus formulation, as they depend exclusively on the elastic stress field and strength parameters rather than on deformability. The sensitivity therefore pertains strictly to displacement prediction under elastic assumptions.

5. Conclusions

The development and validation of the RockStressCalc program provide a transparent and computationally efficient framework for the first-order assessment of tunnel stability. Based on the results of this study, the following conclusions can be drawn:
  • Software Verification: RockStressCalc successfully implements the Kirsch equations and generalized Hoek–Brown criterion. Verification against Plaxis2D confirms that the software accurately predicts induced stresses with a discrepancy of less than 10%, while displacement variations (max 3.73%) are attributable to finite-boundary effects in numerical models.
  • Stability Assessment: The proposed Stability Factor represents a stress-based indicator of proximity to initial yield in homogeneous, isotropic, linear-elastic rock masses. It is suitable for preliminary screening and elastic assessment but should not be interpreted as a formal design factor of safety. In practice, Stability Factor values near or below unity may be used to identify locations requiring detailed elastoplastic modeling and support design.
  • Scope of Application: While limited to plane strain conditions and homogeneous, isotropic linear-elastic behavior, the tool is intended solely for preliminary elastic assessments and benchmarking and is not a substitute for plastic analysis in rock masses exhibiting significant nonlinear behavior. The tool is not intended to compete with general purpose finite-element software for detailed tunnel design, but to complement it by offering a fast, transparent benchmark for preliminary elastic assessments and for checking the plausibility of more elaborate numerical simulations.
  • Future Potential: The Python-based architecture of RockStressCalc allows for seamless integration into probabilistic workflows. Future extensions of the framework may incorporate available multi-section and three-dimensional analytical solutions, enabling the same transparent workflow to be applied to more complex tunnel layouts while preserving its preliminary-design focus.

Supplementary Materials

The following supporting information can be downloaded at: https://www.mdpi.com/article/10.3390/app16052347/s1, Figure S1: Strength reduction curve (ΣMsf versus total displacement magnitude |u|) obtained from Plaxis2D for the validation case. The curves correspond to representative nodes located at θ = 0° (sidewall) and θ = 90° (crown).

Author Contributions

Conceptualization, J.V., I.V. and V.Š.; methodology, J.V. and I.V.; software development and implementation, J.V. and I.V.; validation, V.Š. and K.H.; formal analysis, J.V., I.V., V.Š. and K.H.; investigation, J.V., I.V. and K.H.; writing—original draft preparation, J.V., I.V. and V.Š.; writing—review and editing, J.V. and I.V.; visualization, J.V., I.V. and V.Š. All authors have read and agreed to the published version of the manuscript.

Funding

This research received no external funding.

Institutional Review Board Statement

Not applicable.

Informed Consent Statement

Not applicable.

Data Availability Statement

All data generated or analyzed during this study are included in this published article (tables and figures).

Acknowledgments

The authors would like to thank Viktor Jelicic for sharing ideas and publicly available GitHub code that provided valuable inspiration during the early development of the computational framework.

Conflicts of Interest

The authors declare no conflicts of interest.

References

  1. Hoek, E. Practical Rock Engineering; Rocscience: Toronto, ON, Canada, 2007. [Google Scholar]
  2. Brady, B.H.G.; Brown, E.T. Rock Mechanics for Underground Mining, 3rd ed.; Springer: Dordrecht, The Netherlands, 2004. [Google Scholar]
  3. Jaeger, J.C.; Cook, N.G.W.; Zimmerman, R.W. Fundamentals of Rock Mechanics, 4th ed.; Blackwell Publishing: Malden, MA, USA, 2007. [Google Scholar]
  4. Kirsch, G. Die Theorie der Elastizität und die Bedürfnisse der Festigkeitslehre. Z. Ver. Dtsch. Ing. 1898, 42, 797–807. [Google Scholar]
  5. Hudson, J.A.; Harrison, J.P. Engineering Rock Mechanics: An Introduction to the Principles; Elsevier: Oxford, UK, 1997. [Google Scholar]
  6. Carranza-Torres, C.; Fairhurst, C. The elasto-plastic response of underground excavations in rock masses that satisfy the Hoek–Brown failure criterion. Int. J. Rock Mech. Min. Sci. 1999, 36, 777–809. [Google Scholar] [CrossRef]
  7. Exadaktylos, G.E.; Stavropoulou, M.C. A closed-form elastic solution for stresses and displacements around tunnels. Int. J. Rock Mech. Min. Sci. 2002, 39, 905–916. [Google Scholar] [CrossRef]
  8. Zhong, J.; Chian, S.C.; Chen, H.; Hou, C.; Yang, X. Revisiting the face stability of rock tunnels in the Hoek–Brown strength criterion with tension cutoff. Int. J. Numer. Anal. Methods Geomech. 2024, 48, 2061–2084. [Google Scholar] [CrossRef]
  9. Cheng, H.; Chen, R.; Wu, H.; Meng, F.; Yi, Y. General solutions for the longitudinal deformation of shield tunnels with multiple discontinuities in strata. Tunn. Undergr. Space Technol. 2021, 107, 103652. [Google Scholar] [CrossRef]
  10. Yu, J.; Li, H.; Huang, M.; Li, Y.; Tan, J.; Guo, C. Analytical Solution of Longitudinal Response of Tunnels under Dislocation of Active Fault. Comput. Geotech. 2022, 147, 104757. [Google Scholar] [CrossRef]
  11. Wang, L.; He, P.; Ma, Z.; Liu, N.; Yang, C.; Gao, Y. Analytical method for tunnel support parameter design based on surrounding rock failure mode identification. Geosciences 2025, 15, 369. [Google Scholar] [CrossRef]
  12. Hoek, E.; Brown, E.T. Underground Excavations in Rock; Institution of Mining and Metallurgy: London, UK, 1980. [Google Scholar]
  13. Hoek, E.; Carranza-Torres, C.; Corkum, B. Hoek–Brown failure criterion—2002 edition. In Proceedings of the NARMS-TAC Conference, Toronto, ON, Canada, 7–10 July 2002; pp. 267–273. [Google Scholar]
  14. Hoek, E.; Brown, E.T. The Hoek–Brown failure criterion and GSI—2018 edition. J. Rock Mech. Geotech. Eng. 2019, 11, 445–463. [Google Scholar] [CrossRef]
  15. Diederichs, M.S.; Kaiser, P.K. Stability of large excavations in laminated hard rock masses. Int. J. Rock Mech. Min. Sci. 1999, 36, 1041–1064. [Google Scholar] [CrossRef]
  16. Marinos, P.; Hoek, E. GSI: A geologically friendly tool for rock mass strength estimation. In Proceedings of the GeoEng2000 Conference, Melbourne, Australia, 19–24 November 2000; pp. 1422–1446. [Google Scholar]
  17. Marinos, V.; Hoek, E.; Marinos, P. The Geological Strength Index (GSI): A critical review. Bull. Eng. Geol. Environ. 2021, 80, 7089–7114. [Google Scholar]
  18. Brinkgreve, R.B.J.; Kumarswamy, S.; Swolfs, W.M. PLAXIS 2D Reference Manual, version 22; Bentley Systems: Exton, PA, USA, 2022.
  19. Qiu, J.; Zhou, C.; Rui, Y.; Feng, F. Advances in Numerical Computation and Mathematical Modeling for Geotechnical Engineering. Appl. Sci. 2025, 15, 8960. [Google Scholar] [CrossRef]
  20. Panet, M. The convergence–confinement method. Tunn. Undergr. Space Technol. 1995, 10, 7–30. [Google Scholar]
  21. Hoek, E.; Diederichs, M.S. Empirical estimation of rock mass modulus. Int. J. Rock Mech. Min. Sci. 2006, 43, 203–215. [Google Scholar] [CrossRef]
  22. Harris, C.R.; Millman, K.J.; van der Walt, S.J.; Gommers, R.; Virtanen, P.; Cournapeau, D.; Wieser, E.; Taylor, J.; Berg, S.; Smith, N.J.; et al. Array programming with NumPy. Nature 2020, 585, 357–362. [Google Scholar] [CrossRef] [PubMed]
  23. Hunter, J.D. Matplotlib: A 2D graphics environment. Comput. Sci. Eng. 2007, 9, 90–95. [Google Scholar] [CrossRef]
  24. McKinney, W. Data Structures for Statistical Computing in Python. In Proceedings of the 9th Python in Science Conference, Austin, TX, USA, 28 June–3 July 2010. [Google Scholar] [CrossRef]
Figure 2. Diagram of Input Parameters for Secondary Stress Calculation.
Figure 2. Diagram of Input Parameters for Secondary Stress Calculation.
Applsci 16 02347 g002
Figure 3. Diagram of input and output parameters for strength calculation based on the generalized Hoek-Brown, 2002 [13], and the deformation modulus relationships proposed by Hoek and Diederichs, 2006 [21].
Figure 3. Diagram of input and output parameters for strength calculation based on the generalized Hoek-Brown, 2002 [13], and the deformation modulus relationships proposed by Hoek and Diederichs, 2006 [21].
Applsci 16 02347 g003
Figure 4. An example of the grid and the observed points within Plaxis2D.
Figure 4. An example of the grid and the observed points within Plaxis2D.
Applsci 16 02347 g004
Figure 5. (a) Radial stress for θ = 0°, (b) Tangential stress for θ = 0°, (c) Shear stress for θ = 0°—RockStressCalc.
Figure 5. (a) Radial stress for θ = 0°, (b) Tangential stress for θ = 0°, (c) Shear stress for θ = 0°—RockStressCalc.
Applsci 16 02347 g005
Figure 6. Line diagram of secondary stresses for θ = 0°—RockStressCalc.
Figure 6. Line diagram of secondary stresses for θ = 0°—RockStressCalc.
Applsci 16 02347 g006
Figure 7. (a) Major principal stress for θ = 0°, (b) Minor principal stress for θ = 0°—RockStressCalc.
Figure 7. (a) Major principal stress for θ = 0°, (b) Minor principal stress for θ = 0°—RockStressCalc.
Applsci 16 02347 g007
Figure 8. Major principal stress for θ = 0°—Plaxis2D.
Figure 8. Major principal stress for θ = 0°—Plaxis2D.
Applsci 16 02347 g008
Figure 10. Total displacement magnitude (|u|) distribution for θ = 0°—Plaxis2D.
Figure 10. Total displacement magnitude (|u|) distribution for θ = 0°—Plaxis2D.
Applsci 16 02347 g010
Figure 11. Line diagram of secondary stresses for θ =90°—RockStressCalc.
Figure 11. Line diagram of secondary stresses for θ =90°—RockStressCalc.
Applsci 16 02347 g011
Figure 12. Radial displacement (ur) vs. normalized distance (r/R), θ = 90°—RockStressCalc.
Figure 12. Radial displacement (ur) vs. normalized distance (r/R), θ = 90°—RockStressCalc.
Applsci 16 02347 g012
Figure 13. Total displacement magnitude (|u|) distribution for θ = 90°—Plaxis2D.
Figure 13. Total displacement magnitude (|u|) distribution for θ = 90°—Plaxis2D.
Applsci 16 02347 g013
Figure 14. (a) Stresses in the Tunnel Crown—RockStressCalc, (b) Stresses in the Tunnel Wall—RockStressCalc.
Figure 14. (a) Stresses in the Tunnel Crown—RockStressCalc, (b) Stresses in the Tunnel Wall—RockStressCalc.
Applsci 16 02347 g014
Figure 15. Failure Curve for Strength Calculation—RockStressCalc.
Figure 15. Failure Curve for Strength Calculation—RockStressCalc.
Applsci 16 02347 g015
Figure 16. Input and Output Data for Strength Calculation—Plaxis2D.
Figure 16. Input and Output Data for Strength Calculation—Plaxis2D.
Applsci 16 02347 g016
Figure 17. Spatial distribution of the Stability Factor (SF) around the circular opening for the validation case defined in Table 1.
Figure 17. Spatial distribution of the Stability Factor (SF) around the circular opening for the validation case defined in Table 1.
Applsci 16 02347 g017
Table 1. Input Data for the Validation Process.
Table 1. Input Data for the Validation Process.
ParameterRockStressCalcPlaxis2D
Secondary stress calculationAnalytical (Kirsch)FEM
Numerical resolution
Number of points1000>5000
Stress display extent (m)16<30
Geometry and in situ conditions
Tunnel depth (m)5050
Tunnel radius (m)55
Unit weight0.022 MN/m322 kN/m3
Stress ratio, k0.40.4
Elastic properties
Poisson’s ratio0.250.25
Young’s modulus10,980 MPa10.98 GPa
Strength criterion (Hoek–Brown)
GSI7070
σci (MPa)7575
mi1010
Disturbance factor, D0.80.8
Number of sampling points25
Application details
Application areaTunnel (σ3,max)Tunnel (σ3,max)
Deformation modulus formulationHoek–Diederichs (MR = 500)Linear elastic
Table 3. Stress values (MPa) for θ = 0°—RockStressCalc.
Table 3. Stress values (MPa) for θ = 0°—RockStressCalc.
r/Rσrσθτσ1σ3
1.0002.8602.860
1.250.392.0002.000.39
1.500.491.6401.640.49
1.750.511.4601.460.51
2.000.521.3501.350.52
2.500.501.2501.250.50
3.000.491.2001.200.49
3.500.481.1701.170.48
4.000.471.1501.150.47
4.500.461.1401.140.46
5.000.461.1301.130.46
6.000.451.1201.120.45
Table 4. Displacement values for θ = 0°—RockStressCalc.
Table 4. Displacement values for θ = 0°—RockStressCalc.
r/Rur (m)uθ (m)ur (mm)uθ (mm)
1.00−0.0000630−0.0630
1.250.00000400.0040
1.500.00002800.0280
1.750.00003700.0370
2.000.00003900.0390
2.500.00003800.0380
3.000.00003500.0350
3.500.00003100.0310
4.000.00002800.0280
4.500.00002600.0260
5.000.00002400.0240
6.000.00002000.0200
Table 5. Stress values for θ = 90°—RockStressCalc.
Table 5. Stress values for θ = 90°—RockStressCalc.
r/Rσrσθτσ1σ3
1.0000.2200.220
1.250.170.5300.530.17
1.500.370.5900.590.37
1.750.520.5900.590.52
2.000.640.5700.640.57
2.500.790.5400.790.54
3.000.880.5100.880.51
3.500.940.5000.940.50
4.000.970.4800.970.48
4.501.000.4801.000.48
5.001.020.4701.020.47
6.001.040.4601.040.46
Table 6. Displacement values for θ = 90°—RockStressCalc.
Table 6. Displacement values for θ = 90°—RockStressCalc.
r/Rur (m)uθ (m)ur (mm)uθ (mm)
1.00−0.0008140−0.8140
1.25−0.0007050−0.7050
1.50−0.0006120−0.6120
1.75−0.0005370−0.5370
2.00−0.0004770−0.4770
2.50−0.0003890−0.3890
3.00−0.0003270−0.3270
3.50−0.0002820−0.2820
4.00−0.0002480−0.2480
4.50−0.0002210−0.2210
5.00−0.0001990−0.1990
6.00−0.0001660−0.1660
Table 7. Radial and Tangential Stresses at the Tunnel Crown (θ = 90°) and Wall (θ = 0°)—RockStressCalc.
Table 7. Radial and Tangential Stresses at the Tunnel Crown (θ = 90°) and Wall (θ = 0°)—RockStressCalc.
r/Rσr,wallσr,crownσθ,wallσθ,crown
1.00002.860.22
1.250.390.172.000.53
1.500.490.371.640.59
1.750.510.521.460.59
2.000.520.641.350.57
2.500.500.791.250.54
3.000.490.881.200.51
3.500.480.941.170.50
4.000.470.971.150.48
4.500.461.001.140.48
5.000.461.021.130.47
6.000.451.041.120.46
Table 8. Input and Output Data for Strength Calculation—RockStressCalc.
Table 8. Input and Output Data for Strength Calculation—RockStressCalc.
CategoryParameterSymbolValueUnit
Rock mass classification (input)Geological Strength IndexGSI70
Uniaxial compressive strength (intact rock)σci75MPa
Material constantmi10
Disturbance factorD0.8
Numerical setup (input)Number of test points (σmin–σmax)n25
In situ conditions (input)Unit weightγ0.022MN/m3
Tunnel depthz50m
Application settings (input)Application fieldTunnel
Deformation modulus formulation (input)Modulus ratioMR500
Hoek–Brown parameters (output)Rock mass constantmb1.6768
Rock mass constants0.0106
Rock mass constanta0.5014
Equivalent Mohr–Coulomb parameters (output) [14]Friction angleφ′54.25°
Cohesionc′1.19MPa
Rock mass strength properties (output)Tensile strengthσt−0.4748MPa
Uniaxial compressive strengthσc7.6799MPa
Rock mass strengthσcm14.0142MPa
Rock mass deformability (output)Deformation modulusEm10,980.08MPa
Table 2. Input parameters used in RockStressCalc for Stress and Displacements validation.
Table 2. Input parameters used in RockStressCalc for Stress and Displacements validation.
CategoryParameterSymbolValueUnit
GeometryNumber of pointsn1000
Boundary limitlim2m
Tunnel geometryTunnel depthz50m
Tunnel radiusR5m
Unit weightγ0.022MN/m3
Rock mass elastic propertiesPoisson’s ratioν0.25
Young’s modulusE10,980MPa
In situ stress stateStress ratiok = σhv0.4
Observation settingsObservation angleθ0, 90°
Table 9. Summary of Model Assumptions and Scope.
Table 9. Summary of Model Assumptions and Scope.
AssumptionImplication
Homogeneous, isotropic rock massNo anisotropic stress redistribution
Linear-elastic behaviorNo plastic zone modeling
Plane strain conditionsInfinite tunnel length assumption
Circular cross-sectionNo geometric complexity
No support pressureExcavation-only stress redistribution
No time-dependent behaviorNo creep or viscoplastic effects
No groundwater couplingNo hydro-mechanical interaction
Disclaimer/Publisher’s Note: The statements, opinions and data contained in all publications are solely those of the individual author(s) and contributor(s) and not of MDPI and/or the editor(s). MDPI and/or the editor(s) disclaim responsibility for any injury to people or property resulting from any ideas, methods, instructions or products referred to in the content.

Share and Cite

MDPI and ACS Style

Vincek, J.; Vujević, I.; Škrlec, V.; Herceg, K. A Computational Approach to Preliminary Tunnel Design: Integrating Kirsch Equations and the Generalized Hoek–Brown Criterion. Appl. Sci. 2026, 16, 2347. https://doi.org/10.3390/app16052347

AMA Style

Vincek J, Vujević I, Škrlec V, Herceg K. A Computational Approach to Preliminary Tunnel Design: Integrating Kirsch Equations and the Generalized Hoek–Brown Criterion. Applied Sciences. 2026; 16(5):2347. https://doi.org/10.3390/app16052347

Chicago/Turabian Style

Vincek, Josip, Ivan Vujević, Vinko Škrlec, and Karolina Herceg. 2026. "A Computational Approach to Preliminary Tunnel Design: Integrating Kirsch Equations and the Generalized Hoek–Brown Criterion" Applied Sciences 16, no. 5: 2347. https://doi.org/10.3390/app16052347

APA Style

Vincek, J., Vujević, I., Škrlec, V., & Herceg, K. (2026). A Computational Approach to Preliminary Tunnel Design: Integrating Kirsch Equations and the Generalized Hoek–Brown Criterion. Applied Sciences, 16(5), 2347. https://doi.org/10.3390/app16052347

Note that from the first issue of 2016, this journal uses article numbers instead of page numbers. See further details here.

Article Metrics

Back to TopTop