Sign in to use this feature.

Years

Between: -

Subjects

remove_circle_outline
remove_circle_outline
remove_circle_outline
remove_circle_outline
remove_circle_outline
remove_circle_outline
remove_circle_outline

Journals

Article Types

Countries / Regions

Search Results (159)

Search Parameters:
Keywords = Zfp217

Order results
Result details
Results per page
Select all
Export citation of selected articles as:
19 pages, 1173 KB  
Article
Molecular Basis of Sperm Methylome Response to Aging and Stress
by Olatunbosun Arowolo, Jiahui Zhu, Karolina Nowak, J. Richard Pilsner and Alexander Suvorov
Biology 2026, 15(6), 504; https://doi.org/10.3390/biology15060504 - 21 Mar 2026
Viewed by 220
Abstract
Aging and stress-related factors affect sperm DNA methylation in regions associated with genes responsible for embryonic development. The stochastic epigenetic variation hypothesis holds potential to explain these patterns, proposing that, in response to stressors, naturally variable methylation regions (VMRs) associated with morphogenetic genes [...] Read more.
Aging and stress-related factors affect sperm DNA methylation in regions associated with genes responsible for embryonic development. The stochastic epigenetic variation hypothesis holds potential to explain these patterns, proposing that, in response to stressors, naturally variable methylation regions (VMRs) associated with morphogenetic genes exhibit increased methylation variation to diversify phenotypes and improve the chances of survival of the genetic lineage. Here, we test predictions from this hypothesis using mouse and rat sperm DNA methylation data from publicly available sources. Specifically, we identify VMRs and analyze their overlap with regions differentially methylated (DMRs) in response to aging, stressors, and with various genomic elements. We demonstrate that the nature of the DNA regions, rather than the nature of the stressor, determines the response of the sperm methylome to aging and stress, and propose a model that explains shifts in methylation within VMRs through stochastic changes, whereby initially hypermethylated regions lose methylation and initially hypomethylated regions gain methylation. VMRs are depleted of open chromatin regions and histones in male germ cells and are enriched for a binding motif for ZFP42, an epigenetic remodeler. This knowledge may open opportunities for the development of interventions to control epigenetic information transfer via germ cells. Full article
(This article belongs to the Special Issue Feature Papers on Developmental and Reproductive Biology)
Show Figures

Graphical abstract

21 pages, 7702 KB  
Article
Genome-Wide Identification and Characterization of C3H-ZFP Genes and Their Expression Under Salt and Cadmium Stress Conditions in Soybean
by Intikhab Alam, Khadija Batool, Hui-Cong Wang and Fang Qiao
Curr. Issues Mol. Biol. 2026, 48(3), 287; https://doi.org/10.3390/cimb48030287 - 8 Mar 2026
Viewed by 271
Abstract
Zinc finger proteins (ZFPs) are a diverse group of plant transcription factors essential for regulating development, signaling, and stress responses. In this study, we performed a genome-wide identification and integrative analysis of 140 C3H-type zinc finger transcription factor genes in the soybean genome, [...] Read more.
Zinc finger proteins (ZFPs) are a diverse group of plant transcription factors essential for regulating development, signaling, and stress responses. In this study, we performed a genome-wide identification and integrative analysis of 140 C3H-type zinc finger transcription factor genes in the soybean genome, exhibiting an uneven distribution across all 20 chromosomes. These C3H-ZFPs contained one (37), two (58), three (19), four (7), five (17), or six (2) C3H domains and were classified into 14 subsets based on their domain architecture. All C3H genes encoding proteins harbored the conserved C3H-ZFP domain and displayed various physicochemical characteristics. Phylogenetic analysis grouped them into 10 clades, closely related to other species like Arabidopsis, rice and alfalfa. Promoter analysis revealed cis-elements associated with stress response (~39.1%), light response (~37.3%), phytohormones (~18.5%), and development (~4.97%). Duplication analysis revealed 78 pairs of segmental and eight tandem duplication events, with purifying selection indicated by Ka/Ks (nonsynonymous/synonymous) ratios, indicating that these C3H-ZFP duplicates were largely maintained under purifying selection. A total of 388 miRNAs from 196 gene families were predicted to target 140 C3H-ZFP genes, with most enriched miRNAs targeting C3H-ZFP genes, including the miR156, miR395, and miR396 families. Transcription factor binding sites for MYB, AP2, MIKC_MADS, BBR-BPC, ERF, C2H2, and Dof were found upstream of most C3H-ZFP genes. RNA-Seq and qRT-PCR analyses showed tissue-specific expression and stress-responsive expression patterns, with several C3H-ZFP genes, especially GmC3H1, GmC3H63, GmC3H124, and GmC3H127, being significantly upregulated under abiotic stress conditions. Together, these results provide a comprehensive overview of soybean C3H-ZFP genes and identify promising candidates for future functional studies on development and abiotic stress adaptation. Full article
Show Figures

Figure 1

22 pages, 5194 KB  
Article
Integrating Untargeted Metabolomics and Transcriptomics in Mice with Pulmonary Tuberculosis to Reveal Changes in Linoleic Acid and Its Metabolism in Lung Monocyte-Derived Macrophages
by Yuxia Sha, Xiaoman Zhao, Hongying Zhu, Ye Li, Meilin Shao, Shenggang Ding and Haoquan Zhou
Pathogens 2026, 15(3), 254; https://doi.org/10.3390/pathogens15030254 - 27 Feb 2026
Viewed by 421
Abstract
Pulmonary tuberculosis (TB) remains a major global health challenge. The molecular and metabolic responses of monocyte-derived macrophages (MDMs), which are critical for host defense against Mycobacterium tuberculosis (Mtb), are not fully characterized. A murine pulmonary TB model was established by intravenous injection of [...] Read more.
Pulmonary tuberculosis (TB) remains a major global health challenge. The molecular and metabolic responses of monocyte-derived macrophages (MDMs), which are critical for host defense against Mycobacterium tuberculosis (Mtb), are not fully characterized. A murine pulmonary TB model was established by intravenous injection of BALB/c mice with the attenuated Mtb strain H37Ra; controls received saline. After 8 weeks, lung MDMs were isolated for integrated transcriptomic and untargeted metabolomic profiling. Transcriptomic analysis identified 3970 differentially expressed genes (DEGs) in infected MDMs, including upregulated Ptpn1, Dgat2, and Alox5ap and downregulated Cyld, Zfp61, and Mapk11. Metabolomic profiling revealed 113 differentially accumulated metabolites (DAMs). Taurocholic acid and linoleic acid were identified as potential diagnostic biomarkers, both achieving an area under the curve (AUC) of 1.0 in ROC analysis. Integrated omics analysis showed a positive correlation between linoleic acid levels and the expression of Tbxas1, Acaa1b, and Acox1, implicating lipid metabolic pathways in the host response to TB. This multi-omics study delineates key molecular and metabolic alterations in lung MDMs during TB infection. The identified metabolites, taurocholic acid and linoleic acid, show promise as biomarkers, while dysregulated linoleic acid metabolism represents a potential target for novel diagnostic and therapeutic strategies against TB. Full article
Show Figures

Figure 1

14 pages, 6035 KB  
Article
Study of Pear Resistance to Multiple Pathogens Through Mediation of JA/SA Signaling Pathways
by Cunliang Zuo, Zonghuan Ma, Lianxin Zhao, Yanlan Guo, E. Sun, Zhihong Liu, Wenhui Wang, Yatao Li, Xin Wang and Cunwu Zuo
Plants 2026, 15(5), 705; https://doi.org/10.3390/plants15050705 - 26 Feb 2026
Viewed by 311
Abstract
Background: Apples and pears, as important economic fruit crops, are frequently threatened by various diseases, including Valsa canker. Given the numerous advantages of disease resistance breeding, the identification of key resistance genes is particularly important. This study aimed to identify the “Duli-G03” ( [...] Read more.
Background: Apples and pears, as important economic fruit crops, are frequently threatened by various diseases, including Valsa canker. Given the numerous advantages of disease resistance breeding, the identification of key resistance genes is particularly important. This study aimed to identify the “Duli-G03” (Pyrus betulifolia) resistance gene PbeZFP3 and clarify its regulatory mechanism in disease resistance via JA/SA pathways, providing a theoretical basis for resistant breeding. Results: In this study, we identified a C2H2-type transcription factor, PbeZFP3, in the Valsa canker-resistant rootstock “Duli-G03”. Expression analysis revealed that PbeZFP3 is induced by both Valsa pyri (Vp) and Vp metabolites (VpM). Transient expression in pear and apple fruits and stable expression in suspension cells confirmed that PbeZFP3 positively regulates Valsa canker resistance. Meanwhile, PbeZFP3 not only enhances the resistance of “Duli-G03” cells to Botrytis cinerea infection, but may also act as a negative regulator against Colletotrichum fructicola. The overexpression of PbeZFP3 in “Duli-G03” significantly upregulated the expression of genes related to jasmonic acid (JA) and salicylic acid (SA) signaling. Conclusions: These findings demonstrate that the jasmonic acid (JA) and salicylic acid (SA) signaling pathways are involved in the enhanced Valsa canker resistance conferred by PbeZFP3 overexpression. A deeper understanding of this host resistance mechanism will provide theoretical support for breeding strategies aimed at developing disease-resistant fruit trees. Full article
(This article belongs to the Section Plant Molecular Biology)
Show Figures

Figure 1

16 pages, 939 KB  
Review
Genetic Mutations and Non-Genomic Dysregulation in Human Preimplantation Embryo Arrest
by Jianan Jiang, Junhua Peng, Lin Li and Min Xu
Int. J. Mol. Sci. 2026, 27(5), 2135; https://doi.org/10.3390/ijms27052135 - 25 Feb 2026
Viewed by 457
Abstract
Human preimplantation embryo arrest (PREMBA) represents a significant clinical hurdle in assisted reproductive technology (ART), in which approximately 10% of in vitro fertilized (IVF) embryos arrest at the cleavage stages. Whole-exome sequencing (WES) studies have discovered numerous genetic mutations associated with preimplantation embryo [...] Read more.
Human preimplantation embryo arrest (PREMBA) represents a significant clinical hurdle in assisted reproductive technology (ART), in which approximately 10% of in vitro fertilized (IVF) embryos arrest at the cleavage stages. Whole-exome sequencing (WES) studies have discovered numerous genetic mutations associated with preimplantation embryo arrest. These mutations often disrupt critical biological milestones such as maternal mRNA clearance (BTG4, ZFP36L2, ZAR1), subcortical maternal complex (TLE6, PADI6, OOEP, NLRP2, NLRP5, NLRP7, KHDC3L), DNA double-strand break formation and homologous recombination (REC114, TOP6BL, MEI1, MEI4, TRIP13), spindle assembly (TUBB8 and TUBA4A) and cell cycle and checkpoints (FBXO43, MOS, CHEK1, TRIP13, CDC20), as well as nuclear transport and translational regulation (KPNA7, DDOST). However, the cause of most clinical cases remains genetically unexplained. Studies investigating these unexplained arrests have uncovered widespread multi-omics abnormalities, including transcriptional arrest, DNA hypermethylation, higher chromatin accessibility, aberrant histone modification, chromosomal aneuploidy and senescent-like states. This review provides a comprehensive overview of the molecular mechanisms underlying PREMBA, categorized into those that are attributable to known genetic mutations and those with unexplained reasons. Full article
(This article belongs to the Special Issue New Insights into Embryonic Development)
Show Figures

Figure 1

21 pages, 5453 KB  
Article
Cell-Penetrating Botulinum Neurotoxin Type A Proteins Alleviate Skeletal Muscle Hypertrophy with Associated Alterations of Mitochondrial Homeostasis
by Lu Li, Xuan Wei, Liling Jiang, Zhen Gao and Jia Liu
Toxins 2026, 18(2), 103; https://doi.org/10.3390/toxins18020103 - 19 Feb 2026
Viewed by 620
Abstract
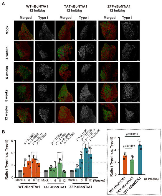
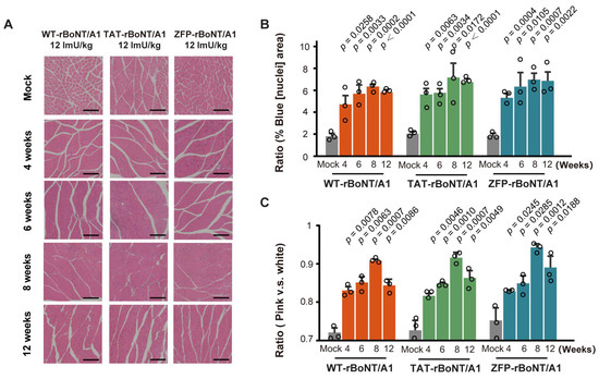
Skeletal muscle is the largest metabolic demanding organ in human body. Alterations of skeletal muscle in shape and size significantly affect its biological functions. Botulinum neurotoxin type A1 (BoNT/A1) has been successfully used in clinics to treat masseter, trapezius and gastrocnemius hypertrophy. Here, [...] Read more.
Skeletal muscle is the largest metabolic demanding organ in human body. Alterations of skeletal muscle in shape and size significantly affect its biological functions. Botulinum neurotoxin type A1 (BoNT/A1) has been successfully used in clinics to treat masseter, trapezius and gastrocnemius hypertrophy. Here, we used a healthy rat-based skeletal muscle hypertrophy model to evaluate the muscle-reducing activity of recombinant BoNT/A1 (rBoNT/A1) with genetically fused cell-penetrating peptides (CPPs), which was previously reported to increase the cellular uptake of BoNT/A1. Analyses of treated muscle sections using hematoxylin–eosin and immunofluorescence staining showed that both wild-type rBoNT/A1 without modification (WT-rBoNT/A1) and rBoNT/A1 with CPP fusion (CPP-rBoNT/A1) could induce myocomma atrophy and altered gastrocnemius muscle fiber proportions as a result of denervation and reinnervation. Importantly, rBoNT/A1 with the fusion of a specific CPP, zinc finger protein (ZFP), resulted in the highest degree of muscle atrophy and greatest increase in the ratio of type I muscle fibers over type II fibers. An examination of gastrocnemius muscle cells at the subcellular levels using TEM staining revealed swelled mitochondria and diminished mitochondrial crista upon rBoNT/A1 administration. Transcriptomic RNA sequencing (RNA-Seq) analysis followed by RT-qPCR validation showed that rBoNT/A1 treatment also caused changes in mitochondrial biogenesis and mitophagy. Collectively, our results demonstrated that rBoNT/A1 proteins could alleviate skeletal muscle hypertrophy, with associated alterations of mitochondrial homeostasis. Full article
(This article belongs to the Special Issue The Evolving Role of Botulinum Toxin in Clinical Therapeutics)
Show Figures

Figure 1

24 pages, 16300 KB  
Article
Characteristics of C4-Type Zinc Finger Proteins in Tardigrades and Their Responses in Extreme Environments
by Mingwang Duan, Yukai Zhou, Zhaoyi Li, Xiaojing Shi, Zefeng Hua, Zhidan Gao and Dong Yang
Int. J. Mol. Sci. 2026, 27(4), 1739; https://doi.org/10.3390/ijms27041739 - 11 Feb 2026
Viewed by 671
Abstract
The regulatory role of zinc finger proteins is crucial for the development of extreme environmental tolerance in numerous species. Tardigrades, as multicellular animals capable of withstanding multiple extreme conditions, have yet to undergo systematic identification and analysis of their zinc finger proteins. This [...] Read more.
The regulatory role of zinc finger proteins is crucial for the development of extreme environmental tolerance in numerous species. Tardigrades, as multicellular animals capable of withstanding multiple extreme conditions, have yet to undergo systematic identification and analysis of their zinc finger proteins. This study first analysed the distribution characteristics of zinc finger proteins across four species of tardigrades. We systematically characterised the family features of C4-type ZFPs in these four species and explored their regulatory roles in extreme environmental adaptation. Statistical genomic investigation reveals a wide distribution of the C4-type ZFP family among tardigrades. Phylogenetically, they separate into six distinct groups, with Group 5 emerging as a functionally specialised branch enriched in stress-responsive promoter elements. Molecular evolutionary evidence points to tandem duplication as key to this branch’s expansion and functional innovation, while also highlighting the pervasive purifying selection across this family. Transcriptomic analysis revealed that a specific subset of C4-type ZFP genes belonging to phylogenetic Group 5 in both H. henanensis and H. exemplaris were downregulated after irradiation. Functional enrichment indicates that these genes are linked to nuclear receptor transcription factor activity and the negative regulation of NF-κB signalling. We propose that their coordinated downregulation may represent a conserved stress-adaptive response, potentially derepressing NF-κB and reprioritizing resources toward damage repair over growth. This study provides a foundation and key clues for research aimed at elucidating the functional mechanisms of C4-type ZFPs in tardigrade extremotolerance. Full article
(This article belongs to the Section Molecular Genetics and Genomics)
Show Figures

Figure 1

16 pages, 5863 KB  
Article
Transcriptomic Analysis of the Cold Resistance Mechanisms During Overwintering in Apis mellifera
by Xiaoyin Deng, Yali Du, Jiaxu Wu, Jinming He, Haibin Jiang, Yuling Liu, Qingsheng Niu and Kai Xu
Insects 2026, 17(1), 59; https://doi.org/10.3390/insects17010059 - 1 Jan 2026
Viewed by 867
Abstract
Safe overwintering is a challenging issue in rearing management that is inevitably faced by beekeepers in high-latitude regions. Under the combined influence of multiple factors, the overwintering loss rate of Western honey bees has risen continuously, and investigating the molecular mechanisms related to [...] Read more.
Safe overwintering is a challenging issue in rearing management that is inevitably faced by beekeepers in high-latitude regions. Under the combined influence of multiple factors, the overwintering loss rate of Western honey bees has risen continuously, and investigating the molecular mechanisms related to safe overwintering has become key. The Hunchun bee, an Apis mellifera ecotype in Jilin Province, China, exhibits strong overwintering ability during an overwintering period of more than five months. To investigate the molecular mechanisms of its cold resistance, we conducted a comparative transcriptomic analysis between the summer breeding period (July) and different overwintering intervals (November, December, January, and February), and then systematically identified key genes and signaling pathways related to cold resistance. The results showed that the highest number of differentially expressed genes (DEGs) was found between December and July. Compared with July, the upregulated genes in Hunchun bee in December were significantly enriched in several pathways, such as ion transport and neuroactive ligand–receptor interactions, and the downregulated genes were significantly enriched in pathways related to fatty acid metabolism, glutathione metabolism, and the peroxisome. Notably, a total of 378 shared DEGs were obtained from the four comparison groups, and several candidate cold-resistant gene families, such as AFPs, HSPs, C2H2-ZFPs, STKs, and LRRCs, were identified among the shared DEGs of the winter season. Additionally, 749 shared DEGs related to protein modification and metabolic process regulation were identified between the four successive overwintering intervals. Four shared genes, including sensory neuron membrane protein 1 (SNMP1), were revealed by pairwise comparison of the four intervals. The above results collectively indicate that the Hunchun bee attenuates winter-induced stress responses during the overwintering process by maintaining osmotic pressure balance, reducing fatty acid metabolism, increasing antioxidant capacity, and synthesizing cold-resistant macromolecular proteins. It was also found that chemical signal perception may serve a role in maintaining the stability of the overwintering bee colony. The key genes and pathways related to cold resistance identified in this study not only provide a basis for explaining the overwintering molecular mechanism for Apis mellifera of Hunchun bee but also offer key data to improve overwintering management strategies for Western honey bees. Full article
(This article belongs to the Special Issue Insect Transcriptomics)
Show Figures

Figure 1

25 pages, 1376 KB  
Review
Mollugin: A Comprehensive Review of Its Multifaceted Pharmacological Properties and Therapeutic Potential
by Sandra Ross Olakkengil Shajan, Bushra Zia, Charu Sharma, Sandeep B. Subramanya and Shreesh Ojha
Int. J. Mol. Sci. 2025, 26(24), 12003; https://doi.org/10.3390/ijms262412003 - 13 Dec 2025
Viewed by 905
Abstract
The substantial interest in plant-based drugs or plant-derived phytocompounds drives researchers to conduct comprehensive investigations on their therapeutic properties. Mollugin, one of the major active constituents of Rubia cardifolia, has been well-studied for its pharmacological properties, demonstrating potent anti-inflammatory properties by suppressing [...] Read more.
The substantial interest in plant-based drugs or plant-derived phytocompounds drives researchers to conduct comprehensive investigations on their therapeutic properties. Mollugin, one of the major active constituents of Rubia cardifolia, has been well-studied for its pharmacological properties, demonstrating potent anti-inflammatory properties by suppressing the TAK-1-mediated activation of NF-κB/MAPK and enhancing the Nrf2/HO-1-mediated antioxidant response. It exhibits strong anticancer effects through ferroptosis via IGF2BP3/GPX4 pathways, induces mitochondrial apoptosis, and targets NF-κB, ERK, and PI3K/Akt/mTOR to suppress tumor progression. Mollugin also inhibits JAK2/STAT and PARP1 pathways, suppressing IL-1β expression via the modulation of ZFP91. Moreover, it regulates the MAPK/p38 pathway, promotes neuroprotection, and improves cognitive performance through GLP-1 receptor activation. Mollugin promotes osteogenesis by activating the BMP-2/Smad1/5/8 signaling pathway and downregulates MAPK, Akt, and GSK3β expression, leading to the inhibition of osteoclastogenesis. It overcomes multidrug resistance by downregulating MDR1/P-gp, CREB, NF-κB, and COX-2 through AMPK activation. Its antibacterial effect is mediated by strong binding to FUR, UDP, and IpxB proteins in Enterobacter xiangfangensis. Mollugin mitigates Klebsiella pneumoniae infection, suppresses adipogenesis without causing cytotoxicity, and protects endothelial cells via the BDNF/TrkB-Akt signaling pathway. Synthetic derivatives of mollugin, such as oxomollugin and azamollugin, have shown enhanced anticancer and anti-inflammatory effects by regulating EGFR, PKM2, TLR4/MyD88/IRAK/TRAF6, and NF-κB/IRF3 pathways with improved solubility and stability. Collectively, these findings emphasize the broad-spectrum activity of mollugin. This review provides a critical interpretation of the mechanistic pathways regulated by mollugin and its derivatives, emphasizing their pharmacological significance and exploring their potential for future translation as multitarget drug candidates. Full article
(This article belongs to the Special Issue Plant-Derived Bioactive Compounds for Pharmacological Applications)
Show Figures

Graphical abstract

22 pages, 4179 KB  
Article
C2H2 Zinc-Finger Transcription Factors Coordinate Hormone–Stress Crosstalk to Shape Expression Bias of the Flavonoid Pathway in Safflower (Carthamus tinctorius L.)
by Yue Chang, Abdul Wakeel Umar, Minghui Ma, Yuru Zhang, Naveed Ahmad and Xiuming Liu
Curr. Issues Mol. Biol. 2025, 47(12), 1023; https://doi.org/10.3390/cimb47121023 - 8 Dec 2025
Viewed by 584
Abstract
C2H2-type zinc-finger transcription factors (ZFPs) play essential roles in plant stress signaling and development; however, their putative functions in safflower have not been systematically characterized. Leveraging the reference genome of the safflower cultivar ‘Jihong-1’ (Carthamus tinctorius L.), we investigated the C2H2 family [...] Read more.
C2H2-type zinc-finger transcription factors (ZFPs) play essential roles in plant stress signaling and development; however, their putative functions in safflower have not been systematically characterized. Leveraging the reference genome of the safflower cultivar ‘Jihong-1’ (Carthamus tinctorius L.), we investigated the C2H2 family and identified 62 CtC2H2 genes. Comparative phylogeny with Arabidopsis revealed six subfamilies characterized by shared features such as exon–intron organization and conserved QALGGH motif. Promoter analysis identified multiple light- and hormone-responsive cis-elements (e.g., G-box, Box 4, GT1-motif, ABRE, CGTCA/TGACG), suggesting potential multi-layered regulation. RNA-seq and qRT-PCR analysis identified tissue-specific candidate genes, with CtC2H2-22 emerging as the most petal-specific (6-fold upregulation), alongside CtC2H2-02, CtC2H2-23, and CtC2H2-24 in seeds (~3-fold), and CtC2H2-21 in roots (3-fold). Under abiotic stresses, CtC2H2 genes also demonstrated rapid and dynamic responses. Under cold stress, CtC2H2 genes showed a rapid temporal pattern of expression, with early increase for genes like CtC2H2-45 (>4-fold at 3–6 h) and a delayed increase for CtC2H2-23 at 9 h. A majority of CtC2H2 genes (8/12) were upregulated by ABA treatment, with CtC2H2-47 suggesting 3.5-fold induction. ABA treatment also led to a significant increase (2.5-fold) in total leaf flavonoid content at 24h, which is associated with the significant upregulation of flavonoid pathway genes CtANS (5-fold) and CtCHS (3.3-fold). Simultaneously, UV-B radiation induced two distinct expression patterns: a significant suppression of four genes (CtC2H2-23 decreased to 30% of control) and a complex fluctuating pattern, with CtC2H2-02 upregulated at 48 h (2.8-fold). MeJA elicitation revealed four complex expression profiles, from transient induction (CtC2H2-02, 2.5-fold at 3 h) to multi-phasic oscillations, demonstrating the functional diversity of CtC2H2-ZFPs in jasmonate signaling. Together, these results suggest stress and hormone-responsive expression modules of C2H2 ZFPs for future functional studies aimed at improving stress adaptation and modulating specialized metabolism in safflower. Full article
Show Figures

Figure 1

19 pages, 3979 KB  
Article
The Zinc Finger Protein Zfp2 Regulates Cell–Cell Fusion and Virulence in Cryptococcus neoformans
by Cheng-Li Fan, Lin Li, Ji-Chong Shi and Tong-Bao Liu
J. Fungi 2025, 11(12), 868; https://doi.org/10.3390/jof11120868 - 7 Dec 2025
Viewed by 642
Abstract
Cryptococcus neoformans is a fungal pathogen commonly found in the environment. It mainly infects immunocompromised individuals, causing cryptococcal pneumonia and meningitis, which result in hundreds of thousands of deaths each year. Zinc finger proteins, with zinc finger domains, are common across organisms and [...] Read more.
Cryptococcus neoformans is a fungal pathogen commonly found in the environment. It mainly infects immunocompromised individuals, causing cryptococcal pneumonia and meningitis, which result in hundreds of thousands of deaths each year. Zinc finger proteins, with zinc finger domains, are common across organisms and serve many biological functions. In this study, we identified and characterized Zfp2, a C3HC4-type zinc finger protein, which regulates cell fusion and virulence in C. neoformans. Stress tests showed that the zfp2Δ mutant is hypersensitive to SDS, Congo red, NaCl, KCl, caspofungin, and fluconazole, suggesting that Zfp2 helps maintain cell membrane or wall integrity in C. neoformans. Notably, deleting ZFP2 reduced capsule size, while its overexpression led to capsule enlargement. The zfp2Δ mutants also demonstrated a growth defect at 37 °C. Cell fusion assay showed that Zfp2 is essential for cell fusion during sexual reproduction, as zfp2Δ mutants could not fuse during bilateral mating. To understand why the zfp2Δ mutants failed to fuse, we examined key genes in the pheromone response pathway and found that Zfp2 may affect cell fusion by regulating this pathway. Finally, a virulence test in mice showed that both ZFP2 deletion and overexpression significantly reduced C. neoformans’ virulence. Overall, our research suggests that the zinc finger protein Zfp2 is vital for cell fusion and virulence in C. neoformans. Full article
(This article belongs to the Special Issue Fungal Cell Biology)
Show Figures

Figure 1

20 pages, 7723 KB  
Article
Comprehensive Pan-Cancer Analysis of ZNF668 Reveals the Prognostic and Immunological Significance of ZNF668
by Xiaoyan Hu, Jiali Guo, Hua Zhong, Wenxin Huang, Size Chen and Canfeng He
Curr. Issues Mol. Biol. 2025, 47(12), 997; https://doi.org/10.3390/cimb47120997 - 28 Nov 2025
Viewed by 599
Abstract
Transcription factors from the Zinc Finger Protein (ZFP) family are extensively implicated in tumorigenesis, yet the roles of many members, such as ZNF668, remain uncharacterized. This study presents a comprehensive pan-cancer analysis of ZNF668, investigating its expression profiles, genetic alterations, functional [...] Read more.
Transcription factors from the Zinc Finger Protein (ZFP) family are extensively implicated in tumorigenesis, yet the roles of many members, such as ZNF668, remain uncharacterized. This study presents a comprehensive pan-cancer analysis of ZNF668, investigating its expression profiles, genetic alterations, functional pathways, association with immune infiltration, and clinical correlations across cancer types from TCGA. Our pan-cancer analysis identifies ZNF668 as a frequently overexpressed gene with significant diagnostic and prognostic value. Its overexpression, often driven by gene amplification, is linked to fundamental cellular processes such as RNA splicing and transcriptional regulation. Critically, ZNF668 is implicated in promoting a state of adaptive immune resistance. While its expression positively correlates with the immunogenic MSI phenotype and suggests T-cell infiltration, this is likely offset by a dual immunosuppressive mechanism comprising a strong association with a cancer-associated fibroblast (CAF)-driven, T-cell-exhausted TME and a concurrent suppression of neutrophil recruitment. Furthermore, molecular docking identified Dasatinib as a potential ZNF668 inhibitor. These findings establish ZNF668 as a key regulator of CAF-mediated immune suppression, presenting it as a novel therapeutic target for restoring effective anti-tumor immunity. Full article
(This article belongs to the Section Bioinformatics and Systems Biology)
Show Figures

Figure 1

14 pages, 4710 KB  
Article
Ectopic Over-Expression of BjuAGL9-2 Promotes Flowering and Pale-Yellow Phenotype in Arabidopsis
by Guoqiang Han, Keran Ren, Rongyan He, Ruirui Mo, Jing Zeng and Mingming Sui
Plants 2025, 14(22), 3502; https://doi.org/10.3390/plants14223502 - 17 Nov 2025
Viewed by 551
Abstract
Brassica juncea is an important leafy vegetable, and flowering time is a key determinant of its yield and quality. In this study, one significantly up-regulated gene, BjuAGL9-2, was identified from RNA-Seq data. qRT-PCR analysis confirmed that BjuAGL9-2 expression was significantly elevated in [...] Read more.
Brassica juncea is an important leafy vegetable, and flowering time is a key determinant of its yield and quality. In this study, one significantly up-regulated gene, BjuAGL9-2, was identified from RNA-Seq data. qRT-PCR analysis confirmed that BjuAGL9-2 expression was significantly elevated in reproductive organs and reproductive stages. Further five BjuAGL9-2 over-expression (OE) lines were subsequently generated, which showed an early-flowering and pale-yellow leaf phenotype compared to the wild type. qRT-PCR assays found that the mRNA of core floral integrator genes was changed in Arabidopsis OE lines. Yeast two-hybrid (Y2H) and bimolecular fluorescence complementation (BiFC) assays indicated that BjuAGL9-2 interacted with BjuTUA5, BjuZFP7, BjuGSTU5, and BjuMAPK16 in vivo. Sub-cellular localization assays showed that BjuAGL9-2 localizes in the nucleus, whereas its interacting partners localize in the cytoplasm. qRT-PCR assays further revealed that BjuTUA5 and BjuGSTU5 were up-regulated in flower buds, while BjuZFP7 and BjuMAPK16 were down-regulated. During vegetative stages, all four genes were up-regulated in B. juncea. As for BjuAGL9-2 interaction protein-encoding homolog genes, except AtGSTU5, the other three genes were up-regulated in Arabidopsis OE lines. Additionally, qRT-PCR analysis of chlorophyll biosynthesis-related genes showed that 19 of 27 genes were up-regulated, while 8 genes were down-regulated, in Arabidopsis OE lines. Collectively, these findings suggest that BjuAGL9-2 promotes flowering and contributes to the pale-yellow phenotype by regulating its interacting protein-coding genes, floral integrators, and chlorophyll biosynthesis genes. Full article
Show Figures

Figure 1

28 pages, 2981 KB  
Article
RYR1-Related Myopathies Involve More than Calcium Dysregulation: Insights from Transcriptomic Profiling
by Daniele Sabbatini, Domenico Gorgoglione, Giovanni Minervini, Aurora Fusto, Matteo Suman, Chiara Romualdi, Sara Vianello, Giuliana Capece, Gianni Sorarù, Caterina Marchioretti, Maria Pennuto, Luca Vedovelli, Gyorgy Szabadkai, Luca Bello and Elena Pegoraro
Biomolecules 2025, 15(11), 1599; https://doi.org/10.3390/biom15111599 - 14 Nov 2025
Viewed by 1048
Abstract
Ryanodine receptor 1-related myopathies (RYR1-RM) are caused by RYR1 gene variants and comprise a wide spectrum of histopathological manifestations. Here, we focus on patients carrying RYR1 variants and muscle histopathology consistent with central core disease (CCD) or multi-minicore disease (MmD). RNA-sequencing analyses of [...] Read more.
Ryanodine receptor 1-related myopathies (RYR1-RM) are caused by RYR1 gene variants and comprise a wide spectrum of histopathological manifestations. Here, we focus on patients carrying RYR1 variants and muscle histopathology consistent with central core disease (CCD) or multi-minicore disease (MmD). RNA-sequencing analyses of skeletal muscle biopsies obtained from both CCD and MmD patients and from healthy controls were performed to better understand the molecular pathways activated by RYR1 variants. Our analyses revealed that, beyond the well-established role of RYR1 in calcium homeostasis, broader cellular pathways are implicated. In CCD, differentially expressed genes were enriched for pathways related to oxidative stress response, SMAD signalling, and apoptosis, consistent with the role of intracellular calcium dysregulation in promoting mitochondrial dysfunction and cell death. In contrast, MmD patients exhibited enrichment of pathways related to immune activation. This was corroborated by the upregulation of GTPase-regulating genes and the down-regulation of transcriptional repressors such as ZFP36 and ATN1. When considering all RYR1-RM patients collectively, Wnt signalling, immune-related pathways, and oxidative phosphorylation emerged as shared enriched pathways, indicating possible convergent mechanisms across histopathological phenotypes. Our study suggests that complex gene regulation driven by RYR1 variants may be a unifying feature in CCD and MmD, offering new insight into potential therapeutic targets. Full article
(This article belongs to the Section Molecular Medicine)
Show Figures

Figure 1

14 pages, 2660 KB  
Article
Phenotypic and Transcriptomic Analyses of Transgenic Arabidopsis thaliana Expressing Cotton Zinc Finger Protein8 (GhZFP8)
by Wenhan Cheng, Chen Rui, Yechuan Huang, Deyan Zhu and Yongchang Liu
Genes 2025, 16(9), 1119; https://doi.org/10.3390/genes16091119 - 22 Sep 2025
Viewed by 661
Abstract
Background: The functional role of GhZFP8 (a zinc finger protein gene) in plant growth and development remains unclear. Methods: This study investigated phenotypic and transcriptomic changes in GhZFP8-transgenic vs. wild-type Arabidopsis to clarify GhZFP8’s biological functions. Phenotypes of two transgenic lines [...] Read more.
Background: The functional role of GhZFP8 (a zinc finger protein gene) in plant growth and development remains unclear. Methods: This study investigated phenotypic and transcriptomic changes in GhZFP8-transgenic vs. wild-type Arabidopsis to clarify GhZFP8’s biological functions. Phenotypes of two transgenic lines (ZFP8_7, ZFP8_21) were observed. Transcriptome sequencing (ZFP8_7 vs. wild-type, 3 biological replicates/sample) was performed, with quality assessment (coverage, depth, alignment rate). Differential genes were screened by |log2(fold change)| > 1 and FDR < 0.05; GO/KEGG enrichment analyses were conducted. Results: Transgenic lines showed slower growth, higher trichome density, ectopic silique trichomes, and reduced fertility. Sequencing quality was satisfactory (97.42% exonic alignment). Most differential genes were highly expressed in wild-type plants, with more downregulated than upregulated genes. Upregulated genes enriched in stimulus response regulation, plant cell walls, and methyltransferase activity (GO); estrogen signaling/tyrosine metabolism (KEGG). Downregulated genes enriched in cell wall/phenylpropanoid biosynthesis (GO); glycosyltransferase/plant MAPK pathways (KEGG). Conclusions:GhZFP8 overexpression induces significant phenotypic changes and alters gene expression in Arabidopsis. Findings provide insights into GhZFP8’s effects, supporting further study of its functional mechanisms. Full article
(This article belongs to the Section Plant Genetics and Genomics)
Show Figures

Figure 1

Back to TopTop