Characteristics of C4-Type Zinc Finger Proteins in Tardigrades and Their Responses in Extreme Environments
Abstract
1. Introduction
2. Results
2.1. Identification, Classification and Characteristic Analysis of the C4-Type ZFP Family in Tardigrades
2.2. Analysis of Conserved Motifs in C4-Type ZFPs from Four Tardigrade Species
2.3. Cis-Acting Element Analysis of C4-Type ZFP Genes in Four Tardigrade Species
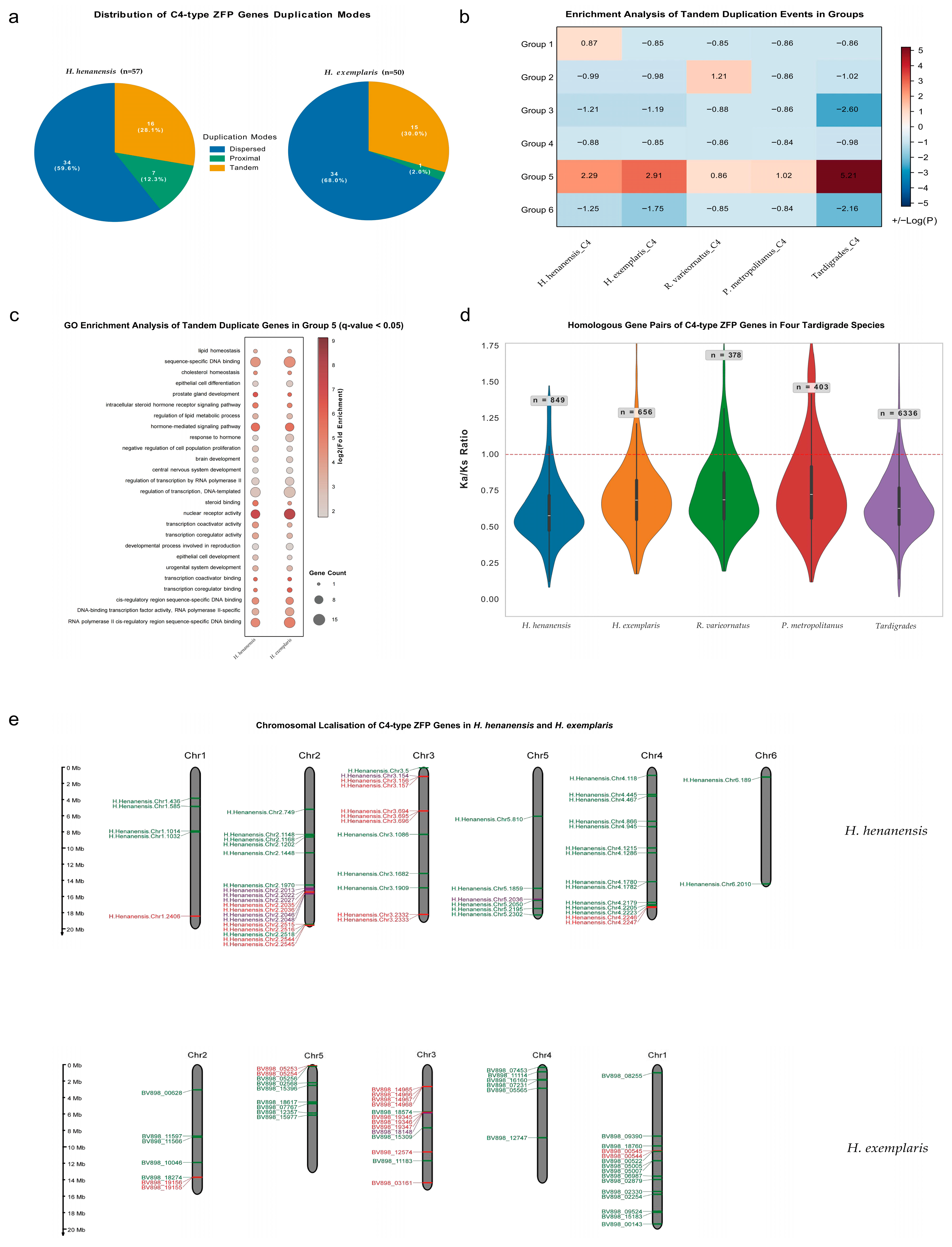
2.4. Analysis of the Evolutionary Characteristics of C4-Type ZFP Genes in Four Tardigrade Species
2.5. Subcellular Localisation of C4-Type ZFPs
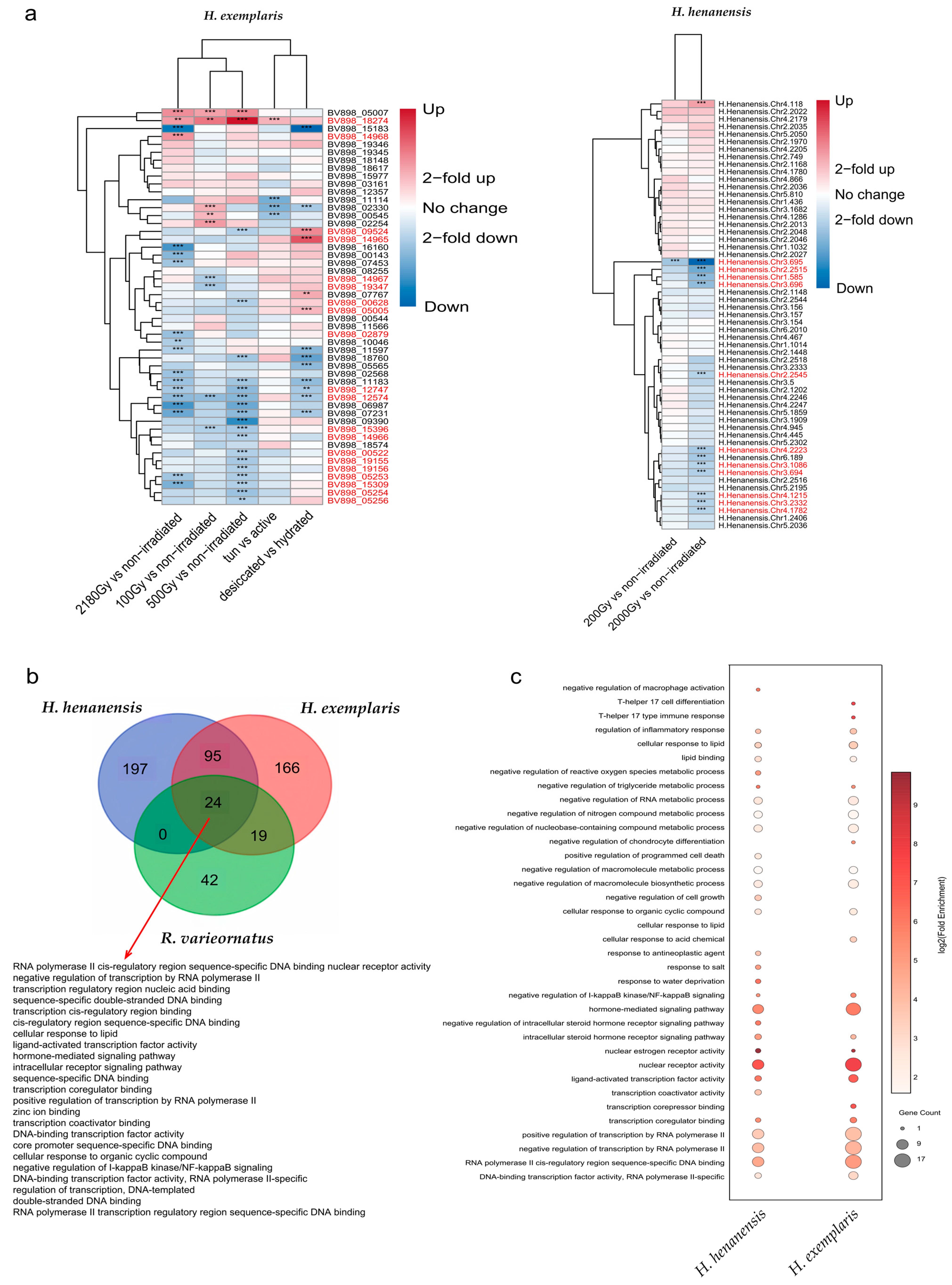
2.6. Differential Expression and Functional Analysis of C4-Type ZFP Genes in Tardigrades Under Extreme Conditions
3. Discussion
3.1. C4-Type ZFPs Are Known to Have Various Crucial Functions but Their Distribution and Roles in Tardigrades Remain Elusive
3.2. Phylogenetic and Conservation Analysis of C4-Type ZFPs in Tardigrades
3.3. Prediction of Cis-Acting Elements for C4-Type ZFP Genes in Tardigrades
3.4. Duplication of C4-Type ZFP Genes in Tardigrades
3.5. Special Non-Nuclear Localisation for C4-Type ZFPs in Tardigrades
3.6. The Role of C4-Type ZFP Genes of Group 5 in Extreme Environmental Response
4. Materials and Methods
4.1. Identification of Zinc Finger Domains
4.2. Identification of the C4-Type ZFP Gene Family and Prediction of Their Physicochemical Properties and Secondary Structures
4.3. Phylogenetic Clustering
4.4. Analysis of Conserved Motifs
4.5. Prediction of Cis-Acting Elements
4.6. Analysis of Duplication of C4-Type ZFP Genes
4.7. Identification of Gene Age
4.8. Analysis of Ka/Ks Ratio
4.9. Chromosomal Localisation
4.10. Prediction of Subcellular Location
4.11. Differential Expression Analysis of Transcriptome Data
4.12. Functional Enrichment Analysis
5. Conclusions
Supplementary Materials
Author Contributions
Funding
Data Availability Statement
Acknowledgments
Conflicts of Interest
References
- Miller, J.; McLachlan, A.D.; Klug, A. Repetitive zinc-binding domains in the protein transcription factor IIIA from Xenopus oocytes. Embo J. 1985, 4, 1609–1614. [Google Scholar] [CrossRef]
- Lee, M.S.; Gippert, G.P.; Soman, K.V.; Case, D.A.; Wright, P.E. Three-dimensional solution structure of a single zinc finger DNA-binding domain. Science 1989, 245, 635–637. [Google Scholar] [CrossRef] [PubMed]
- Laity, J.H.; Lee, B.M.; Wright, P.E. Zinc finger proteins: New insights into structural and functional diversity. Curr. Opin. Struct. Biol. 2001, 11, 39–46. [Google Scholar] [CrossRef] [PubMed]
- MacPherson, S.; Larochelle, M.; Turcotte, B. A fungal family of transcriptional regulators: The zinc cluster proteins. Microbiol. Mol. Biol. Rev. 2006, 70, 583–604. [Google Scholar] [CrossRef] [PubMed]
- Klug, A.; Schwabe, J.W. Protein motifs 5. Zinc fingers. Faseb J. 1995, 9, 597–604. [Google Scholar] [CrossRef]
- Han, G.; Lu, C.; Guo, J.; Qiao, Z.; Sui, N.; Qiu, N.; Wang, B. C2H2 Zinc Finger Proteins: Master Regulators of Abiotic Stress Responses in Plants. Front. Plant Sci. 2020, 11, 115, Erratum in Front Plant Sci. 2020, 11, 298. [Google Scholar] [CrossRef]
- Jiao, Z.; Wang, L.; Du, H.; Wang, Y.; Wang, W.; Liu, J.; Huang, J.; Huang, W.; Ge, L. Genome-wide study of C2H2 zinc finger gene family in Medicago truncatula. BMC Plant Biol. 2020, 20, 401. [Google Scholar] [CrossRef]
- Ai, Q.; Pan, W.; Zeng, Y.; Li, Y.; Cui, L. CCCH Zinc finger genes in Barley: Genome-wide identification, evolution, expression and haplotype analysis. BMC Plant Biol. 2022, 22, 117, Erratum in BMC Plant Biol. 2022, 22, 189. [Google Scholar] [CrossRef]
- Chu, M.; Wang, T.; Li, W.; Liu, Y.; Bian, Z.; Mao, J.; Chen, B. Genome-Wide Identification and Analysis of the Genes Encoding Q-Type C2H2 Zinc Finger Proteins in Grapevine. Int. J. Mol. Sci. 2023, 24, 15180. [Google Scholar] [CrossRef]
- Hashimoto, T.; Kunieda, T. DNA Protection Protein, a Novel Mechanism of Radiation Tolerance: Lessons from Tardigrades. Life 2017, 7, 26. [Google Scholar] [CrossRef]
- Arakawa, K. Examples of Extreme Survival: Tardigrade Genomics and Molecular Anhydrobiology. Annu. Rev. Anim. Biosci. 2022, 10, 17–37. [Google Scholar] [CrossRef] [PubMed]
- Boothby, T.C.; Tapia, H.; Brozena, A.H.; Piszkiewicz, S.; Smith, A.E.; Giovannini, I.; Rebecchi, L.; Pielak, G.J.; Koshland, D.; Goldstein, B. Tardigrades Use Intrinsically Disordered Proteins to Survive Desiccation. Mol. Cell 2017, 65, 975–984.e975. [Google Scholar] [CrossRef] [PubMed]
- Nguyen, K.; Kc, S.; Gonzalez, T.; Tapia, H.; Boothby, T.C. Trehalose and tardigrade CAHS proteins work synergistically to promote desiccation tolerance. Commun. Biol. 2022, 5, 1046. [Google Scholar] [CrossRef] [PubMed]
- Chavez, C.; Cruz-Becerra, G.; Fei, J.; Kassavetis, G.A.; Kadonaga, J.T. The tardigrade damage suppressor protein binds to nucleosomes and protects DNA from hydroxyl radicals. eLife 2019, 8, e47682. [Google Scholar] [CrossRef]
- Clark-Hachtel, C.M.; Hibshman, J.D.; De Buysscher, T.; Stair, E.R.; Hicks, L.M.; Goldstein, B. The tardigrade Hypsibius exemplaris dramatically upregulates DNA repair pathway genes in response to ionizing radiation. Curr. Biol. 2024, 34, 1819–1830.e1816. [Google Scholar] [CrossRef]
- Yoshida, Y.; Koutsovoulos, G.; Laetsch, D.R.; Stevens, L.; Kumar, S.; Horikawa, D.D.; Ishino, K.; Komine, S.; Kunieda, T.; Tomita, M.; et al. Comparative genomics of the tardigrades Hypsibius dujardini and Ramazzottius varieornatus. PLoS Biol. 2017, 15, e2002266. [Google Scholar] [CrossRef]
- Yoshida, Y.; Horikawa, D.D.; Sakashita, T.; Yokota, Y.; Kobayashi, Y.; Tomita, M.; Arakawa, K. RNA sequencing data for gamma radiation response in the extremotolerant tardigrade Ramazzottius varieornatus. Data Brief 2021, 36, 107111. [Google Scholar] [CrossRef]
- Hara, Y.; Shibahara, R.; Kondo, K.; Abe, W.; Kunieda, T. Parallel evolution of trehalose production machinery in anhydrobiotic animals via recurrent gene loss and horizontal transfer. Open Biol. 2021, 11, 200413. [Google Scholar] [CrossRef]
- Claessens, F.; Gewirth, D.T. DNA recognition by nuclear receptors. Essays Biochem. 2004, 40, 59–72. [Google Scholar] [CrossRef]
- Moehren, U.; Eckey, M.; Baniahmad, A. Gene repression by nuclear hormone receptors. Essays Biochem. 2004, 40, 89–104. [Google Scholar] [CrossRef]
- Milacic, M.; Beavers, D.; Conley, P.; Gong, C.; Gillespie, M.; Griss, J.; Haw, R.; Jassal, B.; Matthews, L.; May, B.; et al. The Reactome Pathway Knowledgebase 2024. Nucleic Acids Res. 2024, 52, D672–D678. [Google Scholar] [CrossRef] [PubMed]
- Nuclear Receptors Nomenclature Committee. A unified nomenclature system for the nuclear receptor superfamily. Cell 1999, 97, 161–163. [Google Scholar] [CrossRef] [PubMed]
- Ostberg, T.; Jacobsson, M.; Attersand, A.; Mata de Urquiza, A.; Jendeberg, L. A triple mutant of the Drosophila ERR confers ligand-induced suppression of activity. Biochemistry 2003, 42, 6427–6435. [Google Scholar] [CrossRef] [PubMed]
- Xiao, X.; Wang, P.; Chou, K.C. Recent progresses in identifying nuclear receptors and their families. Curr. Top. Med. Chem. 2013, 13, 1192–1200. [Google Scholar] [CrossRef]
- Tamrazi, A.; Carlson, K.E.; Rodriguez, A.L.; Katzenellenbogen, J.A. Coactivator proteins as determinants of estrogen receptor structure and function: Spectroscopic evidence for a novel coactivator-stabilized receptor conformation. Mol. Endocrinol. 2005, 19, 1516–1528. [Google Scholar] [CrossRef]
- Bledsoe, R.K.; Stewart, E.L.; Pearce, K.H. Structure and function of the glucocorticoid receptor ligand binding domain. Vitam. Horm. 2004, 68, 49–91. [Google Scholar] [CrossRef]
- Edwards, D.P. The role of coactivators and corepressors in the biology and mechanism of action of steroid hormone receptors. J. Mammary Gland Biol. Neoplasia 2000, 5, 307–324. [Google Scholar] [CrossRef]
- Rauluseviciute, I.; Riudavets-Puig, R.; Blanc-Mathieu, R.; Castro-Mondragon, J.A.; Ferenc, K.; Kumar, V.; Lemma, R.B.; Lucas, J.; Chèneby, J.; Baranasic, D.; et al. JASPAR 2024: 20th anniversary of the open-access database of transcription factor binding profiles. Nucleic Acids Res. 2024, 52, D174–D182. [Google Scholar] [CrossRef]
- Li, L.; Ge, Z.; Liu, S.; Zheng, K.; Li, Y.; Chen, K.; Fu, Y.; Lei, X.; Cui, Z.; Wang, Y.; et al. Multi-omics landscape and molecular basis of radiation tolerance in a tardigrade. Science 2024, 386, eadl0799. [Google Scholar] [CrossRef]
- Almagro Armenteros, J.J.; Salvatore, M.; Emanuelsson, O.; Winther, O.; von Heijne, G.; Elofsson, A.; Nielsen, H. Detecting sequence signals in targeting peptides using deep learning. Life Sci. Alliance 2019, 2, e201900429. [Google Scholar] [CrossRef]
- Ødum, M.T.; Teufel, F.; Thumuluri, V.; Almagro Armenteros, J.J.; Johansen, A.R.; Winther, O.; Nielsen, H. DeepLoc 2.1: Multi-label membrane protein type prediction using protein language models. Nucleic Acids Res. 2024, 52, W215–W220. [Google Scholar] [CrossRef]
- Moras, D.; Gronemeyer, H. The nuclear receptor ligand-binding domain: Structure and function. Curr. Opin. Cell Biol. 1998, 10, 384–391. [Google Scholar] [CrossRef] [PubMed]
- Jin, L.; Li, Y. Structural and functional insights into nuclear receptor signaling. Adv. Drug Deliv. Rev. 2010, 62, 1218–1226. [Google Scholar] [CrossRef] [PubMed]
- Tsuji, M. Local motifs involved in the canonical structure of the ligand-binding domain in the nuclear receptor superfamily. J. Struct. Biol. 2014, 185, 355–365. [Google Scholar] [CrossRef] [PubMed]
- Bourguet, W.; Germain, P.; Gronemeyer, H. Nuclear receptor ligand-binding domains: Three-dimensional structures, molecular interactions and pharmacological implications. Trends Pharmacol. Sci. 2000, 21, 381–388. [Google Scholar] [CrossRef]
- Escriva, H.; Langlois, M.C.; Mendonça, R.L.; Pierce, R.; Laudet, V. Evolution and diversification of the nuclear receptor superfamily. Ann. N. Y. Acad. Sci. 1998, 839, 143–146. [Google Scholar] [CrossRef]
- Reitzel, A.M.; Pang, K.; Ryan, J.F.; Mullikin, J.C.; Martindale, M.Q.; Baxevanis, A.D.; Tarrant, A.M. Nuclear receptors from the ctenophore Mnemiopsis leidyi lack a zinc-finger DNA-binding domain: Lineage-specific loss or ancestral condition in the emergence of the nuclear receptor superfamily? Evodevo 2011, 2, 3. [Google Scholar] [CrossRef]
- Bridgham, J.T.; Eick, G.N.; Larroux, C.; Deshpande, K.; Harms, M.J.; Gauthier, M.E.; Ortlund, E.A.; Degnan, B.M.; Thornton, J.W. Protein evolution by molecular tinkering: Diversification of the nuclear receptor superfamily from a ligand-dependent ancestor. PLoS Biol. 2010, 8, 1000497. [Google Scholar] [CrossRef]
- Sluder, A.E.; Maina, C.V. Nuclear receptors in nematodes: Themes and variations. Trends Genet. 2001, 17, 206–213. [Google Scholar] [CrossRef]
- Cheatle Jarvela, A.M.; Pick, L. The Function and Evolution of Nuclear Receptors in Insect Embryonic Development. Curr. Top. Dev. Biol. 2017, 125, 39–70. [Google Scholar] [CrossRef]
- Schaaf, M.J.M. Nuclear receptor research in zebrafish. J. Mol. Endocrinol. 2017, 59, R65–R76. [Google Scholar] [CrossRef] [PubMed]
- Zhang, Z.; Burch, P.E.; Cooney, A.J.; Lanz, R.B.; Pereira, F.A.; Wu, J.; Gibbs, R.A.; Weinstock, G.; Wheeler, D.A. Genomic analysis of the nuclear receptor family: New insights into structure, regulation, and evolution from the rat genome. Genome Res. 2004, 14, 580–590. [Google Scholar] [CrossRef] [PubMed]
- Liebhaber, S.A.; Emery, J.G.; Urbanek, M.; Wang, X.K.; Cooke, N.E. Characterization of a human cDNA encoding a widely expressed and highly conserved cysteine-rich protein with an unusual zinc-finger motif. Nucleic Acids Res. 1990, 18, 3871–3879. [Google Scholar] [CrossRef] [PubMed]
- Ho, I.C.; Vorhees, P.; Marin, N.; Oakley, B.K.; Tsai, S.F.; Orkin, S.H.; Leiden, J.M. Human GATA-3: A lineage-restricted transcription factor that regulates the expression of the T cell receptor alpha gene. Embo J. 1991, 10, 1187–1192. [Google Scholar] [CrossRef]
- Ko, L.J.; Yamamoto, M.; Leonard, M.W.; George, K.M.; Ting, P.; Engel, J.D. Murine and human T-lymphocyte GATA-3 factors mediate transcription through a cis-regulatory element within the human T-cell receptor delta gene enhancer. Mol. Cell Biol. 1991, 11, 2778–2784. [Google Scholar] [CrossRef]
- Marine, J.; Winoto, A. The human enhancer-binding protein Gata3 binds to several T-cell receptor regulatory elements. Proc. Natl. Acad. Sci. USA 1991, 88, 7284–7288. [Google Scholar] [CrossRef]
- Sural, S.; Hobert, O. Nematode nuclear receptors as integrators of sensory information. Curr. Biol. 2021, 31, 4361–4366.e4362. [Google Scholar] [CrossRef]
- Zuo, H.; Yang, L.; Zheng, J.; Su, Z.; Weng, S.; He, J.; Xu, X. A single C4 Zinc finger-containing protein from Litopenaeus vannamei involved in antibacterial responses. Fish Shellfish Immunol. 2018, 81, 493–501. [Google Scholar] [CrossRef]
- Hedrick, S.M.; Hess Michelini, R.; Doedens, A.L.; Goldrath, A.W.; Stone, E.L. FOXO transcription factors throughout T cell biology. Nat. Rev. Immunol. 2012, 12, 649–661. [Google Scholar] [CrossRef]
- Molin, L.; Mounsey, A.; Aslam, S.; Bauer, P.; Young, J.; James, M.; Sharma-Oates, A.; Hope, I.A. Evolutionary conservation of redundancy between a diverged pair of forkhead transcription factor homologues. Development 2000, 127, 4825–4835. [Google Scholar] [CrossRef]
- Weirauch, M.T.; Yang, A.; Albu, M.; Cote, A.G.; Montenegro-Montero, A.; Drewe, P.; Najafabadi, H.S.; Lambert, S.A.; Mann, I.; Cook, K.; et al. Determination and inference of eukaryotic transcription factor sequence specificity. Cell 2014, 158, 1431–1443. [Google Scholar] [CrossRef] [PubMed]
- Hajdu-Cronin, Y.M.; Chen, W.J.; Sternberg, P.W. The L-type cyclin CYL-1 and the heat-shock-factor HSF-1 are required for heat-shock-induced protein expression in Caenorhabditis elegans. Genetics 2004, 168, 1937–1949. [Google Scholar] [CrossRef] [PubMed]
- Chiang, W.C.; Ching, T.T.; Lee, H.C.; Mousigian, C.; Hsu, A.L. HSF-1 regulators DDL-1/2 link insulin-like signaling to heat-shock responses and modulation of longevity. Cell 2012, 148, 322–334. [Google Scholar] [CrossRef] [PubMed]
- Ooi, F.K.; Prahlad, V. Olfactory experience primes the heat shock transcription factor HSF-1 to enhance the expression of molecular chaperones in C. elegans. Sci. Signal 2017, 10, eaan4893. [Google Scholar] [CrossRef]
- Shen, X.; Ellis, R.E.; Lee, K.; Liu, C.Y.; Yang, K.; Solomon, A.; Yoshida, H.; Morimoto, R.; Kurnit, D.M.; Mori, K.; et al. Complementary signaling pathways regulate the unfolded protein response and are required for C. elegans development. Cell 2001, 107, 893–903. [Google Scholar] [CrossRef]
- Calfon, M.; Zeng, H.; Urano, F.; Till, J.H.; Hubbard, S.R.; Harding, H.P.; Clark, S.G.; Ron, D. IRE1 couples endoplasmic reticulum load to secretory capacity by processing the XBP-1 mRNA. Nature 2002, 415, 92–96, Erratum in Nature 2002, 420, 202. [Google Scholar] [CrossRef]
- Shen, X.; Ellis, R.E.; Sakaki, K.; Kaufman, R.J. Genetic interactions due to constitutive and inducible gene regulation mediated by the unfolded protein response in C. elegans. PLoS Genet. 2005, 1, e37. [Google Scholar] [CrossRef]
- Richardson, C.E.; Kinkel, S.; Kim, D.H. Physiological IRE-1-XBP-1 and PEK-1 signaling in Caenorhabditis elegans larval development and immunity. PLoS Genet. 2011, 7, e1002391. [Google Scholar] [CrossRef]
- Borbolis, F.; Flessa, C.M.; Roumelioti, F.; Diallinas, G.; Stravopodis, D.J.; Syntichaki, P. Neuronal function of the mRNA decapping complex determines survival of Caenorhabditis elegans at high temperature through temporal regulation of heterochronic gene expression. Open Biol. 2017, 7, 160313. [Google Scholar] [CrossRef]
- Wang, X.; Chamberlin, H.M. Evolutionary innovation of the excretory system in Caenorhabditis elegans. Nat. Genet. 2004, 36, 231–232. [Google Scholar] [CrossRef]
- Koga, M.; Ohshima, Y. The C. elegans ceh-36 gene encodes a putative homemodomain transcription factor involved in chemosensory functions of ASE and AWC neurons. J. Mol. Biol. 2004, 336, 579–587. [Google Scholar] [CrossRef]
- Aguinaldo, A.M.; Turbeville, J.M.; Linford, L.S.; Rivera, M.C.; Garey, J.R.; Raff, R.A.; Lake, J.A. Evidence for a clade of nematodes, arthropods and other moulting animals. Nature 1997, 387, 489–493. [Google Scholar] [CrossRef] [PubMed]
- Lant, B.; Storey, K.B. An overview of stress response and hypometabolic strategies in Caenorhabditis elegans: Conserved and contrasting signals with the mammalian system. Int. J. Biol. Sci. 2010, 6, 9–50. [Google Scholar] [CrossRef] [PubMed]
- Lamitina, S.T.; Morrison, R.; Moeckel, G.W.; Strange, K. Adaptation of the nematode Caenorhabditis elegans to extreme osmotic stress. Am. J. Physiol. Cell Physiol. 2004, 286, C785–C791. [Google Scholar] [CrossRef] [PubMed]
- Stiernagle, T. Maintenance of C. elegans. WormBook 2006, 1.101.1, 1–11. [Google Scholar] [CrossRef]
- Choe, K.P.; Strange, K. Evolutionarily conserved WNK and Ste20 kinases are essential for acute volume recovery and survival after hypertonic shrinkage in Caenorhabditis elegans. Am. J. Physiol. Cell Physiol. 2007, 293, C915–C927. [Google Scholar] [CrossRef]
- Rohlfing, A.K.; Miteva, Y.; Moronetti, L.; He, L.; Lamitina, T. The Caenorhabditis elegans mucin-like protein OSM-8 negatively regulates osmosensitive physiology via the transmembrane protein PTR-23. PLoS Genet. 2011, 7, e1001267. [Google Scholar] [CrossRef]
- Kyriakou, E.; Taouktsi, E.; Syntichaki, P. The Thermal Stress Coping Network of the Nematode Caenorhabditis elegans. Int. J. Mol. Sci. 2022, 23, 14907. [Google Scholar] [CrossRef]
- Zhang, G.; Zhao, L.; Li, Z.; Dong, Y.; Ju, Z.; Sun, Y. Low-dose ionizing radiation promotes lifespan extension and stress resistance of C. elegans via DAF-16/SKN-1 mediated adaptive response. Ecotoxicol. Environ. Saf. 2025, 306, 119333. [Google Scholar] [CrossRef]
- Amoutzias, G.D.; Pichler, E.E.; Mian, N.; De Graaf, D.; Imsiridou, A.; Robinson-Rechavi, M.; Bornberg-Bauer, E.; Robertson, D.L.; Oliver, S.G. A protein interaction atlas for the nuclear receptors: Properties and quality of a hub-based dimerisation network. BMC Syst. Biol. 2007, 1, 34. [Google Scholar] [CrossRef]
- Linja, M.J.; Porkka, K.P.; Kang, Z.; Savinainen, K.J.; Jänne, O.A.; Tammela, T.L.; Vessella, R.L.; Palvimo, J.J.; Visakorpi, T. Expression of androgen receptor coregulators in prostate cancer. Clin. Cancer Res. 2004, 10, 1032–1040. [Google Scholar] [CrossRef] [PubMed]
- McDonald, P.P.; Bald, A.; Cassatella, M.A. Activation of the NF-kappaB pathway by inflammatory stimuli in human neutrophils. Blood 1997, 89, 3421–3433. [Google Scholar] [CrossRef] [PubMed]
- He, L.W.; Hou, P.; Fu, W.B. Silencing of SOX4 prevents endothelial injury from ox-LDL stimulation by inhibiting NF-κB pathway and ferroptosis. Tissue Cell 2026, 98, 103199. [Google Scholar] [CrossRef] [PubMed]
- Xia, R.; Qi, D.; Ji, B.; Dai, Y.; Kong, X. Tumor-Associated Macrophage-Derived CXCL1 Promotes Endometrial Cancer Progression Through the CXCR2/NF-κB Pathway. Cancer Sci. 2026. Online ahead of print. [CrossRef]
- Eddy, S.R. A new generation of homology search tools based on probabilistic inference. Genome Inform. 2009, 23, 205–211. [Google Scholar]
- Wilkins, M.R.; Gasteiger, E.; Bairoch, A.; Sanchez, J.C.; Williams, K.L.; Appel, R.D.; Hochstrasser, D.F. Protein identification and analysis tools in the ExPASy server. Methods Mol. Biol. 1999, 112, 531–552. [Google Scholar] [CrossRef]
- Kloczkowski, A.; Ting, K.L.; Jernigan, R.L.; Garnier, J. Combining the GOR V algorithm with evolutionary information for protein secondary structure prediction from amino acid sequence. Proteins 2002, 49, 154–166. [Google Scholar] [CrossRef]
- Katoh, K.; Standley, D.M. MAFFT multiple sequence alignment software version 7: Improvements in performance and usability. Mol. Biol. Evol. 2013, 30, 772–780. [Google Scholar] [CrossRef]
- Capella-Gutiérrez, S.; Silla-Martínez, J.M.; Gabaldón, T. trimAl: A tool for automated alignment trimming in large-scale phylogenetic analyses. Bioinformatics 2009, 25, 1972–1973. [Google Scholar] [CrossRef]
- Price, M.N.; Dehal, P.S.; Arkin, A.P. FastTree: Computing large minimum evolution trees with profiles instead of a distance matrix. Mol. Biol. Evol. 2009, 26, 1641–1650. [Google Scholar] [CrossRef]
- Letunic, I.; Bork, P. Interactive Tree of Life (iTOL) v6: Recent updates to the phylogenetic tree display and annotation tool. Nucleic Acids Res. 2024, 52, W78–W82. [Google Scholar] [CrossRef]
- Bailey, T.L.; Johnson, J.; Grant, C.E.; Noble, W.S. The MEME Suite. Nucleic Acids Res. 2015, 43, W39–W49. [Google Scholar] [CrossRef]
- Chen, C.; Wu, Y.; Li, J.; Wang, X.; Zeng, Z.; Xu, J.; Liu, Y.; Feng, J.; Chen, H.; He, Y.; et al. TBtools-II: A “one for all, all for one” bioinformatics platform for biological big-data mining. Mol. Plant 2023, 16, 1733–1742. [Google Scholar] [CrossRef]
- Nature. AlphaFold3—Why did Nature publish it without its code? Nature 2024, 629, 728. [Google Scholar] [CrossRef]
- Rigsby, R.E.; Parker, A.B. Using the PyMOL application to reinforce visual understanding of protein structure. Biochem. Mol. Biol. Educ. 2016, 44, 433–437. [Google Scholar] [CrossRef] [PubMed]
- Pertea, G.; Pertea, M. GFF Utilities: GffRead and GffCompare. F1000Res 2020, 9, ISCB Comm J-304. [Google Scholar] [CrossRef] [PubMed]
- Li, H.; Handsaker, B.; Wysoker, A.; Fennell, T.; Ruan, J.; Homer, N.; Marth, G.; Abecasis, G.; Durbin, R. The Sequence Alignment/Map format and SAMtools. Bioinformatics 2009, 25, 2078–2079. [Google Scholar] [CrossRef]
- Danecek, P.; Bonfield, J.K.; Liddle, J.; Marshall, J.; Ohan, V.; Pollard, M.O.; Whitwham, A.; Keane, T.; McCarthy, S.A.; Davies, R.M.; et al. Twelve years of SAMtools and BCFtools. Gigascience 2021, 10, giab008. [Google Scholar] [CrossRef]
- Quinlan, A.R.; Hall, I.M. BEDTools: A flexible suite of utilities for comparing genomic features. Bioinformatics 2010, 26, 841–842. [Google Scholar] [CrossRef]
- Quinlan, A.R. BEDTools: The Swiss-Army Tool for Genome Feature Analysis. Curr. Protoc. Bioinform. 2014, 47, 11.12.1–11.12.34. [Google Scholar] [CrossRef]
- Wang, Y.; Tang, H.; Debarry, J.D.; Tan, X.; Li, J.; Wang, X.; Lee, T.H.; Jin, H.; Marler, B.; Guo, H.; et al. MCScanX: A toolkit for detection and evolutionary analysis of gene synteny and collinearity. Nucleic Acids Res. 2012, 40, e49. [Google Scholar] [CrossRef]
- Wang, Y.; Li, J.; Paterson, A.H. MCScanX-transposed: Detecting transposed gene duplications based on multiple colinearity scans. Bioinformatics 2013, 29, 1458–1460. [Google Scholar] [CrossRef] [PubMed]
- Wang, Y.; Tang, H.; Wang, X.; Sun, Y.; Joseph, P.V.; Paterson, A.H. Detection of colinear blocks and synteny and evolutionary analyses based on utilization of MCScanX. Nat. Protoc. 2024, 19, 2206–2229. [Google Scholar] [CrossRef] [PubMed]
- Tamura, K.; Stecher, G.; Kumar, S. MEGA11: Molecular Evolutionary Genetics Analysis Version 11. Mol. Biol. Evol. 2021, 38, 3022–3027. [Google Scholar] [CrossRef] [PubMed]
- Chao, J.; Li, Z.; Sun, Y.; Aluko, O.O.; Wu, X.; Wang, Q.; Liu, G. MG2C: A user-friendly online tool for drawing genetic maps. Mol. Hortic. 2021, 1, 16. [Google Scholar] [CrossRef]
- Okura, Y. [Fundamentals] 4. Visualization in Python Programming: How to Use Matplotlib and seaborn. Nihon Hoshasen Gijutsu Gakkai Zasshi 2023, 79, 723–731. [Google Scholar] [CrossRef]
- Bolger, A.M.; Lohse, M.; Usadel, B. Trimmomatic: A flexible trimmer for Illumina sequence data. Bioinformatics 2014, 30, 2114–2120. [Google Scholar] [CrossRef]
- Kim, D.; Langmead, B.; Salzberg, S.L. HISAT: A fast spliced aligner with low memory requirements. Nat. Methods 2015, 12, 357–360. [Google Scholar] [CrossRef]
- Kim, D.; Paggi, J.M.; Park, C.; Bennett, C.; Salzberg, S.L. Graph-based genome alignment and genotyping with HISAT2 and HISAT-genotype. Nat. Biotechnol. 2019, 37, 907–915. [Google Scholar] [CrossRef]
- Liao, Y.; Smyth, G.K.; Shi, W. featureCounts: An efficient general purpose program for assigning sequence reads to genomic features. Bioinformatics 2014, 30, 923–930. [Google Scholar] [CrossRef]
- Love, M.I.; Huber, W.; Anders, S. Moderated estimation of fold change and dispersion for RNA-seq data with DESeq2. Genome Biol. 2014, 15, 550. [Google Scholar] [CrossRef]
- Jones, P.; Binns, D.; Chang, H.Y.; Fraser, M.; Li, W.; McAnulla, C.; McWilliam, H.; Maslen, J.; Mitchell, A.; Nuka, G.; et al. InterProScan 5: Genome-scale protein function classification. Bioinformatics 2014, 30, 1236–1240. [Google Scholar] [CrossRef]
- Cantalapiedra, C.P.; Hernández-Plaza, A.; Letunic, I.; Bork, P.; Huerta-Cepas, J. eggNOG-mapper v2: Functional Annotation, Orthology Assignments, and Domain Prediction at the Metagenomic Scale. Mol. Biol. Evol. 2021, 38, 5825–5829. [Google Scholar] [CrossRef]






Disclaimer/Publisher’s Note: The statements, opinions and data contained in all publications are solely those of the individual author(s) and contributor(s) and not of MDPI and/or the editor(s). MDPI and/or the editor(s) disclaim responsibility for any injury to people or property resulting from any ideas, methods, instructions or products referred to in the content. |
© 2026 by the authors. Licensee MDPI, Basel, Switzerland. This article is an open access article distributed under the terms and conditions of the Creative Commons Attribution (CC BY) license.
Share and Cite
Duan, M.; Zhou, Y.; Li, Z.; Shi, X.; Hua, Z.; Gao, Z.; Yang, D. Characteristics of C4-Type Zinc Finger Proteins in Tardigrades and Their Responses in Extreme Environments. Int. J. Mol. Sci. 2026, 27, 1739. https://doi.org/10.3390/ijms27041739
Duan M, Zhou Y, Li Z, Shi X, Hua Z, Gao Z, Yang D. Characteristics of C4-Type Zinc Finger Proteins in Tardigrades and Their Responses in Extreme Environments. International Journal of Molecular Sciences. 2026; 27(4):1739. https://doi.org/10.3390/ijms27041739
Chicago/Turabian StyleDuan, Mingwang, Yukai Zhou, Zhaoyi Li, Xiaojing Shi, Zefeng Hua, Zhidan Gao, and Dong Yang. 2026. "Characteristics of C4-Type Zinc Finger Proteins in Tardigrades and Their Responses in Extreme Environments" International Journal of Molecular Sciences 27, no. 4: 1739. https://doi.org/10.3390/ijms27041739
APA StyleDuan, M., Zhou, Y., Li, Z., Shi, X., Hua, Z., Gao, Z., & Yang, D. (2026). Characteristics of C4-Type Zinc Finger Proteins in Tardigrades and Their Responses in Extreme Environments. International Journal of Molecular Sciences, 27(4), 1739. https://doi.org/10.3390/ijms27041739
