Sign in to use this feature.

Years

Between: -

Subjects

remove_circle_outline
remove_circle_outline
remove_circle_outline
remove_circle_outline
remove_circle_outline
remove_circle_outline
remove_circle_outline
remove_circle_outline

Journals

Article Types

Countries / Regions

Search Results (60)

Search Parameters:
Keywords = W-Lambert function

Order results
Result details
Results per page
Select all
Export citation of selected articles as:
13 pages, 877 KB  
Article
Dose-Response Behavior of Dental Material Using General Kinetic Order and Lambert W Deconvolution Models in CW-OSL
by Ioanna K. Sfampa
Methods Protoc. 2025, 8(5), 112; https://doi.org/10.3390/mps8050112 - 1 Oct 2025
Abstract
The present study presents a comparative evaluation of two analytical deconvolution models applied to Optically Stimulated Luminescence (OSL) decay curves of zirconia-reinforced lithium silicate (ZLS), a glass-ceramic material with potential applications in accidental dosimetry. ZLS samples were subjected to beta irradiation and measured [...] Read more.
The present study presents a comparative evaluation of two analytical deconvolution models applied to Optically Stimulated Luminescence (OSL) decay curves of zirconia-reinforced lithium silicate (ZLS), a glass-ceramic material with potential applications in accidental dosimetry. ZLS samples were subjected to beta irradiation and measured under Continuous Wave OSL (CW-OSL) protocols. A comparative analysis is conducted between two deconvolution approaches—the General Order Kinetics (GOK) model and a master analytical equation based on the Lambert W function. The results imply that both models yield a linear dose-response behavior of the fast OSL component; however, the Lambert W approach offers simpler fitting with fewer parameters. The abovementioned findings demonstrate the methodological robustness of the Lambert W formalism and also confirm that ZLS is a promising dosimetric material, aligning with the goals of protocol development in material characterization. Full article
(This article belongs to the Special Issue Analytical Methods in Natural Sciences and Archaeometry)
Show Figures

Figure 1

35 pages, 2352 KB  
Article
On Schröder-Type Series Expansions for the Lambert W Function
by Roy M. Howard
AppliedMath 2025, 5(2), 66; https://doi.org/10.3390/appliedmath5020066 - 3 Jun 2025
Viewed by 794
Abstract
Schröder based series for the principal and negative one branches of the Lambert W function are defined; the series are generic and are in terms of an initial, arbitrary, approximating function. Upper and lower bounds for the initial approximating functions, consistent with convergence, [...] Read more.
Schröder based series for the principal and negative one branches of the Lambert W function are defined; the series are generic and are in terms of an initial, arbitrary, approximating function. Upper and lower bounds for the initial approximating functions, consistent with convergence, are determined. Approximations for both branches of the Lambert W function are proposed which have modest relative error bounds over their domains of definition and which are suitable as initial approximation functions for a convergent Schröder series. For the principal branch, a proposed approximation yields, for a series of order 128, a relative error bound below 10−136. For the negative one branch, a proposed approximation yields, for a series of order 128, a relative error bound below 10−143. Applications of the approximations for the principal and negative one branches include new approximations for the Lambert W function, analytical approximations for the integral of the Lambert W function, upper and lower bounded functions for the Lambert W function, approximations for the power of the Lambert W function and approximations to the solution of the equations cc = y and CC = ev, respectively, for c and C. Full article
Show Figures

Figure 1

16 pages, 6313 KB  
Article
Development of Air Quality Monitoring Systems: Balancing Infrastructure Investment and User Satisfaction Policies
by Olga Sokolova, Anastasia Yurgenson and Vladimir Shakhov
Sensors 2025, 25(3), 875; https://doi.org/10.3390/s25030875 - 31 Jan 2025
Viewed by 2134
Abstract
Air quality monitoring is a critical aspect of urban management. While poor air quality negatively impacts public health and well-being, implementing effective monitoring systems often involves significant costs. This paper addresses the optimization of air quality monitoring systems by balancing cost-effectiveness with citizen [...] Read more.
Air quality monitoring is a critical aspect of urban management. While poor air quality negatively impacts public health and well-being, implementing effective monitoring systems often involves significant costs. This paper addresses the optimization of air quality monitoring systems by balancing cost-effectiveness with citizen satisfaction. The core objective is to identify an optimal trade-off between user satisfaction and budgetary constraints. To achieve this, we optimize the number of clusters, where each cluster represents a group of users served by the nearest air quality sensor. Additionally, we present a penalty function that emphasizes prompt air pollution warnings, facilitating preventive actions to reduce exposure to polluted areas while ensuring a cost-effective solution. This approach enables the formulation of well-founded performance requirements for AI-driven algorithms tasked with analyzing air quality data. The findings contribute to the development of efficient, user-centric air quality monitoring systems, highlighting the delicate balance between infrastructure investment, AI algorithm efficiency, and user satisfaction. Full article
(This article belongs to the Section Sensor Networks)
Show Figures

Figure 1

30 pages, 1927 KB  
Article
Fast Proxy Centers for the Jeffreys Centroid: The Jeffreys–Fisher–Rao Center and the Gauss–Bregman Inductive Center
by Frank Nielsen
Entropy 2024, 26(12), 1008; https://doi.org/10.3390/e26121008 - 22 Nov 2024
Cited by 1 | Viewed by 1152
Abstract
The symmetric Kullback–Leibler centroid, also called the Jeffreys centroid, of a set of mutually absolutely continuous probability distributions on a measure space provides a notion of centrality which has proven useful in many tasks, including information retrieval, information fusion, and clustering. However, the [...] Read more.
The symmetric Kullback–Leibler centroid, also called the Jeffreys centroid, of a set of mutually absolutely continuous probability distributions on a measure space provides a notion of centrality which has proven useful in many tasks, including information retrieval, information fusion, and clustering. However, the Jeffreys centroid is not available in closed form for sets of categorical or multivariate normal distributions, two widely used statistical models, and thus needs to be approximated numerically in practice. In this paper, we first propose the new Jeffreys–Fisher–Rao center defined as the Fisher–Rao midpoint of the sided Kullback–Leibler centroids as a plug-in replacement of the Jeffreys centroid. This Jeffreys–Fisher–Rao center admits a generic formula for uni-parameter exponential family distributions and a closed-form formula for categorical and multivariate normal distributions; it matches exactly the Jeffreys centroid for same-mean normal distributions and is experimentally observed in practice to be close to the Jeffreys centroid. Second, we define a new type of inductive center generalizing the principle of the Gauss arithmetic–geometric double sequence mean for pairs of densities of any given exponential family. This new Gauss–Bregman center is shown experimentally to approximate very well the Jeffreys centroid and is suggested to be used as a replacement for the Jeffreys centroid when the Jeffreys–Fisher–Rao center is not available in closed form. Furthermore, this inductive center always converges and matches the Jeffreys centroid for sets of same-mean normal distributions. We report on our experiments, which first demonstrate how well the closed-form formula of the Jeffreys–Fisher–Rao center for categorical distributions approximates the costly numerical Jeffreys centroid, which relies on the Lambert W function, and second show the fast convergence of the Gauss–Bregman double sequences, which can approximate closely the Jeffreys centroid when truncated to a first few iterations. Finally, we conclude this work by reinterpreting these fast proxy Jeffreys–Fisher–Rao and Gauss–Bregman centers of Jeffreys centroids under the lens of dually flat spaces in information geometry. Full article
(This article belongs to the Special Issue Information Theory in Emerging Machine Learning Techniques)
Show Figures

Figure 1

14 pages, 492 KB  
Article
A Comparative View of Becker, Lomnitz, and Lambert Linear Viscoelastic Models
by Juan Luis González-Santander and Francesco Mainardi
Mathematics 2024, 12(21), 3426; https://doi.org/10.3390/math12213426 - 31 Oct 2024
Viewed by 943
Abstract
We compare the classical viscoelastic models due to Becker and Lomnitz with respect to a recent viscoelastic model based on the Lambert W function. We take advantage of this comparison to derive new analytical expressions for the relaxation spectrum in the Becker and [...] Read more.
We compare the classical viscoelastic models due to Becker and Lomnitz with respect to a recent viscoelastic model based on the Lambert W function. We take advantage of this comparison to derive new analytical expressions for the relaxation spectrum in the Becker and Lomnitz models, as well as novel integral representations for the retardation and relaxation spectra in the Lambert model. In order to derive these analytical expressions, we have used the analytical properties of the exponential integral and the Lambert W function, as well as the Titchmarsh’s inversion formula of the Stieltjes transform. In addition, we prove some interesting inequalities by comparing the different models considered, as well as the non-negativity of the retardation and relaxation spectral functions. This means that the complete monotonicity of the rate of creep and the relaxation functions is satisfied, as required by the classical theory of linear viscoelasticity. Full article
(This article belongs to the Special Issue Integral Transforms and Special Functions in Applied Mathematics)
Show Figures

Figure 1

14 pages, 3465 KB  
Article
Revised Friction Groups for Evaluating Hydraulic Parameters: Pressure Drop, Flow, and Diameter Estimation
by Dejan Brkić
J. Mar. Sci. Eng. 2024, 12(9), 1663; https://doi.org/10.3390/jmse12091663 - 17 Sep 2024
Cited by 3 | Viewed by 2635
Abstract
Suitable friction groups are provided for solving three typical hydraulic problems. While the friction group based on viscous forces is used for calculating the pressure drop or head loss in pipes and open channels, commonly referred to as the Type 1 problem in [...] Read more.
Suitable friction groups are provided for solving three typical hydraulic problems. While the friction group based on viscous forces is used for calculating the pressure drop or head loss in pipes and open channels, commonly referred to as the Type 1 problem in hydraulic engineering, additional friction groups with similar behaviors are introduced for calculating steady flow discharge as the Type 2 problem and, for estimating hydraulic diameter as the Type 3 problem. Contrary to the viscous friction group, the traditional Darcy–Weisbach friction factor demonstrates a negative correlation with the Reynolds number. This results in curves that slope downward from small to large Reynolds numbers on the well-known Moody chart. In contrast, the friction group used here, based on viscous forces, establishes a more appropriate relationship. In this case, the friction and Reynolds number are positively correlated, meaning that both increase or decrease simultaneously. Here, rearranged diagrams for all three mentioned problems show similar behaviors. This paper compares the Moody diagram with the diagram for the viscous force friction group. The turbulent parts of both diagrams are based on the Colebrook equation, with the newly reformulated version using the viscous force friction group. As the Colebrook equation is implicit with respect to friction, requiring an iterative solution, an explicit solution using the Lambert W-function for the reformulated version is offered. Examples are provided for both pipes and open channel flow. Full article
(This article belongs to the Topic Advances in Environmental Hydraulics)
Show Figures

Figure 1

15 pages, 629 KB  
Article
Solving Linear and Nonlinear Delayed Differential Equations Using the Lambert W Function for Economic and Biological Problems
by Tomas Ruzgas, Irma Jankauskienė, Audrius Zajančkauskas, Mantas Lukauskas, Matas Bazilevičius, Rugilė Kaluževičiūtė and Jurgita Arnastauskaitė
Mathematics 2024, 12(17), 2760; https://doi.org/10.3390/math12172760 - 6 Sep 2024
Cited by 5 | Viewed by 1950
Abstract
Studies of the dynamics of linear and nonlinear differential equations with delays described by mathematical models play a crucial role in various scientific domains, including economics and biology. In this article, the Lambert function method, which is applied in the research of control [...] Read more.
Studies of the dynamics of linear and nonlinear differential equations with delays described by mathematical models play a crucial role in various scientific domains, including economics and biology. In this article, the Lambert function method, which is applied in the research of control systems with delays, is proposed to be newly applied to the study of price stability by describing it as a differential equation with a delay. Unlike the previous work of Jankauskienė and Miliūnas “Analysis of market price stability using the Lambert function method” in 2020 which focuses on the study of the characteristic equation in a complex space for stability, this study extends the application of this method by presenting a new solution for the study of price dynamics of linear and nonlinear differential equation with delay used in economic and biological research. When examining the dynamics of market prices, it is necessary to take into account the fact that goods or services are usually supplied with a delay. The authors propose to perform the analysis using the Lambert W function method because it is close to exact mathematical methods. In addition, the article presents examples illustrating the applied theory, including the results of the study of the dynamics of the nonlinear Kalecki’s business cycle model, which was not addressed in the previous work, when the linearized Kalecki’s business cycle model is studied as a nonhomogeneous differential equation with a delay. Full article
Show Figures

Figure 1

24 pages, 1325 KB  
Article
Non-Canonical Dark Energy Parameter Evolution in a Canonical Quintessence Cosmology
by Rodger I. Thompson
Universe 2024, 10(9), 356; https://doi.org/10.3390/universe10090356 - 5 Sep 2024
Cited by 6 | Viewed by 1299
Abstract
This study considers the specific case of a flat, minimally coupled to gravity, quintessence cosmology with a dark energy quartic polynomial potential that has the same mathematical form as the Higgs potential. Previous work on this case determined that the scalar field is [...] Read more.
This study considers the specific case of a flat, minimally coupled to gravity, quintessence cosmology with a dark energy quartic polynomial potential that has the same mathematical form as the Higgs potential. Previous work on this case determined that the scalar field is given by a simple expression of the Lambert W function in terms of the easily observable scale factor. This expression provides analytic equations for the evolution of cosmological dark energy parameters as a function of the scale factor for all points on the Lambert W function principal branch. The Lambert W function is zero at a scale factor of zero that marks the big bang. The evolutionary equations beyond the big bang describe a canonical universe that is similar to ΛCDM, making it an excellent dynamical template to compare with observational data. The portion of the W function principal before the big bang extends to the infinite pre-bang past. It describes a noncanonical universe with an initially very low mass density that contracts by rolling down the dark energy potential to a singularity, big bang, at the scale factor zero point. This provides a natural origin for the big bang. It also raises the possibility that the universe existed before the big bang and is far older, and that it was once far larger than its current size. The recent increasing interest in the possibility of a dynamical universe instead of ΛCDM makes the exploration of the nature of such universes particularly relevant. Full article
(This article belongs to the Special Issue Dark Energy and Dark Matter)
Show Figures

Figure 1

20 pages, 2303 KB  
Article
Relationship between Inverse Langevin Function and r0-r1-Lambert W Function
by Roy M. Howard
AppliedMath 2024, 4(2), 743-762; https://doi.org/10.3390/appliedmath4020040 - 14 Jun 2024
Viewed by 1158
Abstract
The relationship between the inverse Langevin function and the proposed r0-r1-Lambert W function is defined. The derived relationship leads to new approximations for the inverse Langevin function with lower relative error bounds than comparable published approximations. High accuracy [...] Read more.
The relationship between the inverse Langevin function and the proposed r0-r1-Lambert W function is defined. The derived relationship leads to new approximations for the inverse Langevin function with lower relative error bounds than comparable published approximations. High accuracy approximations, based on Schröder’s root approximations of the first kind, are detailed. Several applications are detailed. Full article
Show Figures

Figure 1

25 pages, 1075 KB  
Article
Lambert W Functions in the Analysis of Nonlinear Dynamics and Bifurcations of a 2D γ-Ricker Population Model
by J. Leonel Rocha, Abdel-Kaddous Taha and Stella Abreu
Mathematics 2024, 12(12), 1805; https://doi.org/10.3390/math12121805 - 10 Jun 2024
Cited by 3 | Viewed by 1595
Abstract
The aim of this paper is to study the use of Lambert W functions in the analysis of nonlinear dynamics and bifurcations of a new two-dimensional γ-Ricker population model. Through the use of such transcendental functions, it is possible to study the [...] Read more.
The aim of this paper is to study the use of Lambert W functions in the analysis of nonlinear dynamics and bifurcations of a new two-dimensional γ-Ricker population model. Through the use of such transcendental functions, it is possible to study the fixed points and the respective eigenvalues of this exponential diffeomorphism as analytical expressions. Consequently, the maximum number of fixed points is proved, depending on whether the Allee effect parameter γ is even or odd. In addition, the analysis of the bifurcation structure of this γ-Ricker diffeomorphism, also taking into account the parity of the Allee effect parameter, demonstrates the results established using the Lambert W functions. Numerical studies are included to illustrate the theoretical results. Full article
(This article belongs to the Special Issue Applied Mathematical Modelling and Dynamical Systems, 2nd Edition)
Show Figures

Figure 1

19 pages, 470 KB  
Article
Extracting Physical Information from the Voigt Profile Using the Lambert W Function
by Jean-Christophe Pain
Plasma 2024, 7(2), 427-445; https://doi.org/10.3390/plasma7020023 - 27 May 2024
Cited by 3 | Viewed by 2285
Abstract
Spectral line shapes are a key ingredient of hot-plasma opacity calculations. Since resorting to elaborate line-shape models remains prohibitive for intensive opacity calculations involving ions in different excitation states, with L, M, etc., shells are populated, and Voigt profiles often represent [...] Read more.
Spectral line shapes are a key ingredient of hot-plasma opacity calculations. Since resorting to elaborate line-shape models remains prohibitive for intensive opacity calculations involving ions in different excitation states, with L, M, etc., shells are populated, and Voigt profiles often represent a reliable alternative. The corresponding profiles result from the convolution of a Gaussian function (for Doppler and sometimes ionic Stark broadening) and a Lorentzian function, for radiative decay (sometimes referred to as “natural” width) and electron-impact broadening. However, their far-wing behavior is incorrect, which can lead to an overestimation of the opacity. The main goal of the present work was to determine the energy (or frequency) at which the Lorentz wings of a Voigt profile intersect with the underlying Gaussian part of the profile. It turns out that such an energy cut-off, which provides us information about the dominant line-broadening process in a given energy range, can be expressed in terms of the Lambert W function, which finds many applications in physics. We also review a number of representations of the Voigt profile, with an emphasis on the pseudo-Voigt decomposition, which lends itself particularly well to cut-off determination. Full article
Show Figures

Figure 1

32 pages, 7500 KB  
Article
Comparative Study of Parameter Extraction from a Solar Cell or a Photovoltaic Module by Combining Metaheuristic Algorithms with Different Simulation Current Calculation Methods
by Cheng Qin, Jianing Li, Chen Yang, Bin Ai and Yecheng Zhou
Energies 2024, 17(10), 2284; https://doi.org/10.3390/en17102284 - 9 May 2024
Cited by 3 | Viewed by 1779
Abstract
In this paper, single-diode model (SDM) and double-diode model (DDM) parameters of the French RTC solar cell and the Photowatt PWP 201 photovoltaic (PV) module were extracted by combining five metaheuristic algorithms with three simulation current calculation methods (i.e., approximation method, Lambert W [...] Read more.
In this paper, single-diode model (SDM) and double-diode model (DDM) parameters of the French RTC solar cell and the Photowatt PWP 201 photovoltaic (PV) module were extracted by combining five metaheuristic algorithms with three simulation current calculation methods (i.e., approximation method, Lambert W method and Newton–Raphson method), respectively. It was found that the parameter-extraction accuracies of the Lambert W (LW) method and the Newton–Raphson (NR) method are always approximately equal and higher than that of the approximation method. The best RMSEs (root mean square error) obtained by using the LW or the NR method on the solar cell and the PV module are 7.72986 × 10−4 and 2.05296 × 10−3 for SDM parameter extraction and 6.93709 × 10−4 and 1.99051 × 10−3 for DDM parameter extraction, respectively. The latter may be the highest parameter-extraction accuracy reported on the solar cell and the PV module so far, which is due to the adoption of more reasonable DDM parameter boundaries. Furthermore, the convergence curves of the LW and the NR method basically coincide, with a convergence speed faster than that of the approximation method. The robustness of a parameter-extraction method is mainly determined by the metaheuristic algorithm, but it is also affected by the simulation current calculation method and the parameter-extraction object. In a word, the approximation method is not suitable for application in PV-model parameter extraction because of incorrect estimation of the simulation current and the RMSE, while the LW and NR methods are suitable for the application for accurately calculating the simulation current and RMSE. In terms of saving computation resources and time, the NR method is superior to the LW method. Full article
(This article belongs to the Special Issue Photovoltaic Solar Cells and Systems: Fundamentals and Applications)
Show Figures

Figure 1

30 pages, 1906 KB  
Article
Schröder-Based Inverse Function Approximation
by Roy M. Howard
Axioms 2023, 12(11), 1042; https://doi.org/10.3390/axioms12111042 - 8 Nov 2023
Cited by 3 | Viewed by 1783
Abstract
Schröder approximations of the first kind, modified for the inverse function approximation case, are utilized to establish general analytical approximation forms for an inverse function. Such general forms are used to establish arbitrarily accurate analytical approximations, with a set relative error bound, for [...] Read more.
Schröder approximations of the first kind, modified for the inverse function approximation case, are utilized to establish general analytical approximation forms for an inverse function. Such general forms are used to establish arbitrarily accurate analytical approximations, with a set relative error bound, for an inverse function when an initial approximation, typically with low accuracy, is known. Approximations for arcsine, the inverse of x − sin(x), the inverse Langevin function and the Lambert W function are used to illustrate this approach. Several applications are detailed. For the root approximation of a function, Schröder approximations of the first kind, based on the inverse of a function, have an advantage over the corresponding generalization of the standard Newton–Raphson method, as explicit analytical expressions for all orders of approximation can be obtained. Full article
(This article belongs to the Special Issue Advanced Approximation Techniques and Their Applications)
Show Figures

Figure 1

21 pages, 1386 KB  
Article
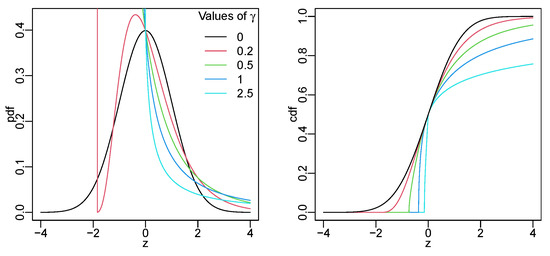
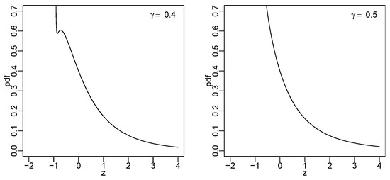
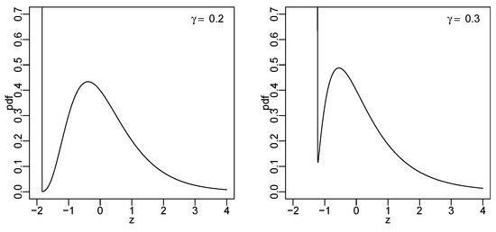
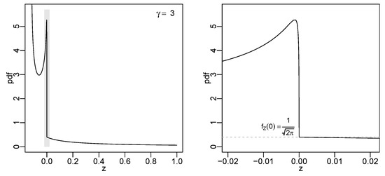
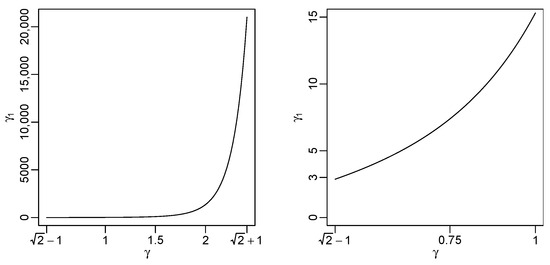
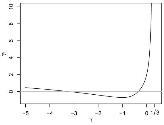
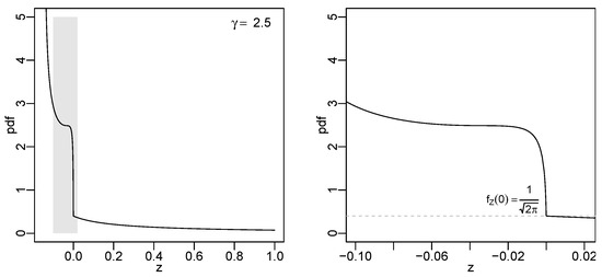
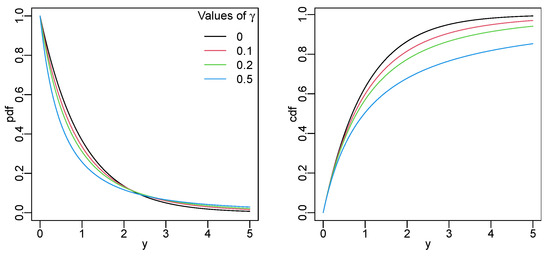
Lambert W Random Variables and Their Applications in Loss Modelling
by Meelis Käärik, Anne Selart, Tuuli Puhkim and Liivika Tee
Symmetry 2023, 15(10), 1877; https://doi.org/10.3390/sym15101877 - 6 Oct 2023
Cited by 3 | Viewed by 2621
Abstract
Several distributions and families of distributions are proposed to model skewed data, e.g., with skew-normal and related distributions. Lambert W random variables offer an alternative approach in which, instead of constructing a new distribution, a certain transformation is proposed. Such an approach allows [...] Read more.
Several distributions and families of distributions are proposed to model skewed data, e.g., with skew-normal and related distributions. Lambert W random variables offer an alternative approach in which, instead of constructing a new distribution, a certain transformation is proposed. Such an approach allows the construction of a Lambert W skewed version from any distribution. Here, we choose the Lambert W normal distribution as a natural starting point and include the Lambert W exponential distribution due to the simplicity and shape of the exponential distribution, which, after skewing, may produce a reasonably heavy tail for loss models. In the theoretical part, we focus on the mathematical properties of obtained distributions, including the range of skewness. In the practical part, the suitability of the corresponding Lambert W transformed distributions is evaluated on real insurance data. Finally, the results are compared with those obtained using common loss distributions. Full article
(This article belongs to the Section Mathematics)
Show Figures

Figure 1

13 pages, 1218 KB  
Article
Symbolic Regression Approaches for the Direct Calculation of Pipe Diameter
by Dejan Brkić, Pavel Praks, Renáta Praksová and Tomáš Kozubek
Axioms 2023, 12(9), 850; https://doi.org/10.3390/axioms12090850 - 31 Aug 2023
Cited by 5 | Viewed by 1918
Abstract
This study provides novel and accurate symbolic regression-based solutions for the calculation of pipe diameter when flow rate and pressure drop (head loss) are known, together with the length of the pipe, absolute inner roughness of the pipe, and kinematic viscosity of the [...] Read more.
This study provides novel and accurate symbolic regression-based solutions for the calculation of pipe diameter when flow rate and pressure drop (head loss) are known, together with the length of the pipe, absolute inner roughness of the pipe, and kinematic viscosity of the fluid. PySR and Eureqa, free and open-source symbolic regression tools, are used for discovering simple and accurate approximate formulas. Three approaches are used: (1) brute force of computing power, which provides results based on raw input data; (2) an improved method where input parameters are transformed through the Lambert W-function; (3) a method where the results are based on inputs and the Colebrook equation transformed through new suitable dimensionless groups. The discovered models were simplified by the WolframAlpha simplify tool and/or the equivalent Matlab Symbolic toolbox. Novel models make iterative calculus redundant; they are simple for computer coding while the relative error remains lower compared with the solution through nomograms. The symbolic-regression solutions discovered by brute force computing power discard the kinematic viscosity of the fluid as an input parameter, implying that it has the least influence. Full article
(This article belongs to the Special Issue Methods and Applications of Advanced Statistical Analysis)
Show Figures

Figure 1

Back to TopTop