Sign in to use this feature.

Years

Between: -

Subjects

remove_circle_outline
remove_circle_outline
remove_circle_outline
remove_circle_outline
remove_circle_outline
remove_circle_outline

Journals

Article Types

Countries / Regions

Search Results (38)

Search Parameters:
Keywords = Tag/Catcher

Order results
Result details
Results per page
Select all
Export citation of selected articles as:
15 pages, 3483 KB  
Article
Engineering Protein–Peptide Interfaces via Combinatorial Mutagenesis and Mass Photometric Screening
by Bitasadat Hosseini, Mohammed Ashraf, Philip Kitchen, Anupama Chembath, Russell Collighan, Corinne M. Spickett, Lynne Regan and Anna V. Hine
Biomolecules 2025, 15(8), 1183; https://doi.org/10.3390/biom15081183 - 18 Aug 2025
Viewed by 583
Abstract
The SpyTag–SpyCatcher system, developed by the Howarth lab, is based on splitting the CnaB2 domain from Streptococcus pyogenes into two parts: a 13-amino-acid SpyTag and a 116-amino-acid SpyCatcher. Upon incubation, they spontaneously form a covalent isopeptide bond between Asp7 (SpyTag) and Lys31 (SpyCatcher). [...] Read more.
The SpyTag–SpyCatcher system, developed by the Howarth lab, is based on splitting the CnaB2 domain from Streptococcus pyogenes into two parts: a 13-amino-acid SpyTag and a 116-amino-acid SpyCatcher. Upon incubation, they spontaneously form a covalent isopeptide bond between Asp7 (SpyTag) and Lys31 (SpyCatcher). This study explores whether the interaction specificity can be modulated by altering hydrophobic residues within the SpyCatcher binding pocket and corresponding SpyTag positions, potentially to create orthogonal SpyTag–SpyCatcher pairs. Libraries of SpyCatcher and SpyTag were created by partial saturation mutagenesis using overlap PCR and MAX randomisation, respectively. To assess the specificity of the SpyCatcher–SpyTag interaction within the resulting protein mixtures, a novel screening strategy based on mass photometry was developed to detect isopeptide bond formation. We demonstrate tolerance to mutation in the hydrophobic binding pocket of SpyCatcher in terms of binding native SpyTag and demonstrate what to our knowledge constitutes the first example of using mass photometry to examine the interactions of small libraries of proteins with a given ligand. Mass photometry detects stable interactions whether covalent or not and so this study suggests the prospect of employing mass photometry for more general application in protein engineering. Full article
(This article belongs to the Special Issue Functional Peptides and Their Interactions (3rd Edition))
Show Figures

Figure 1

15 pages, 7415 KB  
Article
Development and Protective Efficacy of a Novel Nanoparticle Vaccine for Gammacoronavirus Avain Infectious Bronchitis Virus
by Ting Xiong, Yanfen Lyu, Hongmei Li, Ting Xu, Shuting Wu, Zekun Yang, Mengyao Jing, Fei Xu, Dingxiang Liu and Ruiai Chen
Vaccines 2025, 13(8), 802; https://doi.org/10.3390/vaccines13080802 - 28 Jul 2025
Viewed by 570
Abstract
Background: Infectious bronchitis virus (IBV) is a gammacoronavirus that causes a highly contagious disease in chickens and seriously endangers the poultry industry. The GI-19 is a predominant lineage. However, no effective commercially available vaccines against this virus are available. Methods: In [...] Read more.
Background: Infectious bronchitis virus (IBV) is a gammacoronavirus that causes a highly contagious disease in chickens and seriously endangers the poultry industry. The GI-19 is a predominant lineage. However, no effective commercially available vaccines against this virus are available. Methods: In this present study, the CHO eukaryotic and the E.coli prokaryotic expression system were used to express S1-SpyTag and AP205-SpyCatcher, respectively. Subsequently, the purified S1-SpyTag and AP205-SpyCatcher were coupled to form the nanoparticles AP205-S1 (nAP205-S1) in PBS buffer at 4 °C for 48 h. S1-SpyTag and nAP205-S1 were formulated into vaccines with white oil adjuvant and employed to immunize 1-day-old SPF chickens for the comparative evaluation of their immune efficacy. Results: The nAP205-S1 vaccine in chickens induced robust IBV-specific humoral and cellular immune responses in vivo. Importantly, the humoral and cellular immune responses elicited by the nAP205-S1 vaccine were more robust than those induced by the IBV S1-SpyTag vaccine at both the same dose and double the dose, with a notably significant difference observed in the cellular immune response. Furthermore, experimental data revealed that chicken flocks vaccinated with nAP205-S1 achieved 100% group protection following a challenge, exhibiting a potent protective immune response and effectively inhibiting viral shedding. Conclusions: These results reveal the potential of developing a novel nanoparticle vaccine with broadly protective immunity against GI-19 IBV. Full article
(This article belongs to the Special Issue Vaccines for Poultry Viruses)
Show Figures

Figure 1

18 pages, 4044 KB  
Article
Preparation and Immunogenicity Evaluation of a Ferritin-Based GnRH Nanoparticle Vaccine
by Ying Xu, Weihao Zhao, Yuhan Zhu, Bo Sun, Congmei Wu and Yuhe Yin
Vaccines 2025, 13(8), 781; https://doi.org/10.3390/vaccines13080781 - 23 Jul 2025
Viewed by 664
Abstract
Objectives: Research on the immunocastration vaccine is of great significance for animal management. In this study, the gonadotropin-releasing hormone (GnRH) ferritin nanoparticle vaccine was constructed using Spy Catcher-Spy Tag (SC-ST) as a delivery system; Methods: The Spy Catcher was constructed to [...] Read more.
Objectives: Research on the immunocastration vaccine is of great significance for animal management. In this study, the gonadotropin-releasing hormone (GnRH) ferritin nanoparticle vaccine was constructed using Spy Catcher-Spy Tag (SC-ST) as a delivery system; Methods: The Spy Catcher was constructed to fuse with the expression vector pET-30a-SF of ferritin nanoparticles. Two polypeptides, STG1: Spy Tag-GnRH I-PADRE and STG2: Spy Tag-GnRH I-GnRH II, coupled to SF in vitro to form two nanoparticles, were designed and synthesized to detect castration effects in mice. We mixed them with the adjuvant MONTANIDE ISA 206 VG to explore the adjuvant’s effect on immunogenicity; Results: All immunized groups produced anti-GnRH specific antibodies after the second immunization, which was significantly higher in the immunized group and the combined adjuvant group than in the control group, and the immune response could still be detected at the 12th week. The concentrations of testosterone, follicle-stimulating hormone, and luteinizing hormone in serum were significantly decreased. The number of sperm in the epididymis of mice in each immune group was significantly reduced, and the rate of sperm deformity was high; Conclusions: The two ferritin-based GnRH nanoparticles developed in this study can significantly cause testicular atrophy, decreased gonadal hormone concentration, decreased sperm count, and increased deformity rate in male mice. These findings provide experimental evidence supporting their potential application in animal immunocastration. Full article
(This article belongs to the Section Veterinary Vaccines)
Show Figures

Figure 1

13 pages, 2004 KB  
Article
Site-Directed Immobilization of Pseudomonas fluorescens Lipase Based on SnoopCatcher/SnoopTag System for Biodiesel Production
by Baoyuan Zhang, Chenxi Zhao, Liangyu Zhao, Fenghuan Wang and Sai Wen
Int. J. Mol. Sci. 2025, 26(11), 5385; https://doi.org/10.3390/ijms26115385 - 4 Jun 2025
Viewed by 692
Abstract
The site-directed immobilization of enzymes has demonstrated significant potential in industrial applications due to its ability to minimize enzyme heterogeneity and maximize retained activity. However, existing approaches often require the introduction of unnatural amino acids or excessive specific ligase to achieve this goal. [...] Read more.
The site-directed immobilization of enzymes has demonstrated significant potential in industrial applications due to its ability to minimize enzyme heterogeneity and maximize retained activity. However, existing approaches often require the introduction of unnatural amino acids or excessive specific ligase to achieve this goal. In this study, a self-catalyzed protein capture system (i.e., the SnoopCatcher/SnoopTag pair) was utilized for the directed immobilization of lipase on magnetic carriers. By tagging the Pseudomonas fluorescens lipase (PFL) with a SnoopTag at the C-terminal, the fused lipase PFL-SnoopTag (PSNT) readily conjugated with the SnoopCatcher partner via a spontaneously formed isopeptide bond between them. Novel magnetic particles functionalized by SnoopCatcher proteins were prepared using a co-precipitation method, achieving a loading capacity of around 0.8 mg/g carrier for the SnoopCatcher. This functionalized magnetic carrier enabled the site-directed immobilization of lipase PSNT at 81.4% efficiency, while the enzyme loading capacity reached 3.04 mg/g carriers. To further assess the practical performance of site-directed immobilized lipases, they were applied in biodiesel production and achieved a yield of 88.5%. Our results demonstrate a universal platform for the site-directed immobilization of enzymes with high performance, which offers significant advantages, e.g., single-step purification and catalyst-free immobilization of engineered enzymes, as well as easy recovery, highlighting its potential for industrial applications. Full article
(This article belongs to the Section Molecular Immunology)
Show Figures

Figure 1

15 pages, 1908 KB  
Article
Surface Functionalized Polyhydroxyalkanoate Nanoparticles via SpyTag–SpyCatcher System for Targeted Breast Cancer Treatment
by Jin Young Heo, Min Kyung Sung, Seonhye Jang, Hansol Kim, Youngdo Jeong, Dong-Jin Jang, Sang-Jae Lee, Seong-Bo Kim and Sung Tae Kim
Pharmaceutics 2025, 17(6), 721; https://doi.org/10.3390/pharmaceutics17060721 - 29 May 2025
Viewed by 875
Abstract
Background/Objectives: Biodegradable polymers have emerged as promising platforms for drug delivery. Produced by microbiomes, polyhydroxyalkanoates (PHAs) offer excellent biocompatibility, biodegradability, and environmental sustainability. In this study, we report the surface functionalization of PHA-based nanoparticles (NPs) using the SpyTag–SpyCatcher system to enhance cellular uptake. [...] Read more.
Background/Objectives: Biodegradable polymers have emerged as promising platforms for drug delivery. Produced by microbiomes, polyhydroxyalkanoates (PHAs) offer excellent biocompatibility, biodegradability, and environmental sustainability. In this study, we report the surface functionalization of PHA-based nanoparticles (NPs) using the SpyTag–SpyCatcher system to enhance cellular uptake. Methods: Initial conjugation with mEGFP-SpyTag enabled visualization, followed by decoration with HER2-specific Affibody-SpyCatcher and/or TAT-SpyCatcher peptides. The prepared NPs retained a diameter of <200 nm and a negatively charged surface. Results: Affibody-functionalized NPs significantly enhanced internalization and cytotoxicity in HER2-overexpressing SK-BR-3 cells, whereas TAT-functionalized NPs promoted uptake across various cell types, independently of HER2 expression. Dual-functionalized NPs exhibited synergistic or attenuated effects based on the HER2 expression levels, highlighting the critical role of ligand composition in targeted delivery. Conclusions: The results of this study demonstrate that the SpyTag–SpyCatcher-mediated surface engineering of PHA NPs offers a modular and robust strategy for active targeting in nanomedicine. Full article
Show Figures

Graphical abstract

14 pages, 3149 KB  
Article
Construction of Efficient Multienzyme Cascade Reactions for D-Tagatose Biosynthesis from D-Fructose
by Peiyu Miao, Qiang Wang, Kexin Ren, Tongtong Xu, Zigang Zhang, Runxin Hu, Meijuan Xu, Zhiming Rao and Xian Zhang
Fermentation 2025, 11(3), 139; https://doi.org/10.3390/fermentation11030139 - 12 Mar 2025
Cited by 2 | Viewed by 1270
Abstract
D-tagatose is an ideal sucrose substitute with potential applications in food and healthcare. The combined catalysis of polyphosphate kinase (PPK), fructose kinase (FRK), D-tagatose-6-phosphate 3-differential anisomerase (FbaA) and phytase provides a low-cost and convenient pathway for the biosynthesis of D-tagatose from D-fructose; however, [...] Read more.
D-tagatose is an ideal sucrose substitute with potential applications in food and healthcare. The combined catalysis of polyphosphate kinase (PPK), fructose kinase (FRK), D-tagatose-6-phosphate 3-differential anisomerase (FbaA) and phytase provides a low-cost and convenient pathway for the biosynthesis of D-tagatose from D-fructose; however, there is still a problem of low catalytic efficiency that needs to be solved urgently. Therefore, this study enhanced the biosynthesis of D-tagatose by optimizing the expression levels of PPK, FRK and FbaA in a polycistronic system and knocking out the gene pfka of Escherichia coli. With 30 g/L D-fructose as a substrate, the conversion rate increased to 52%, which was the highest after 24 h. In addition, by constructing a multienzyme self-assembly system with SpyTag and SpyCatcher to improve the whole-cell catalytic ability, the conversion rate was further increased to 75%. Finally, through the fed-batch strategy, the optimal strain Ec-7 produced 68.1 g/L D-tagatose from 100 g/L D-fructose. The multienzyme cascade route reported herein provides an efficient and elegant innovative solution for the generation of D-tagatose. Full article
Show Figures

Figure 1

15 pages, 4537 KB  
Article
Construction of a Cofactor Self-Sufficient Enzyme Cascade System Coupled with Microenvironmental Engineering for Efficient Biosynthesis of Tetrahydrofolate and Its Derivative of L-5-Methyltetrahydrofolate
by Ziting Yan, Lisha Qin, Ruirui Qin, Xin Wang and Kequan Chen
Catalysts 2025, 15(3), 235; https://doi.org/10.3390/catal15030235 - 28 Feb 2025
Viewed by 1194
Abstract
Tetrahydrofolate (THF), the biologically active form of folate, serves as a crucial carrier of one-carbon units essential for synthesizing cellular components such as amino acids and purine nucleotides in vivo. It also acts as an important precursor for the production of pharmaceuticals, including [...] Read more.
Tetrahydrofolate (THF), the biologically active form of folate, serves as a crucial carrier of one-carbon units essential for synthesizing cellular components such as amino acids and purine nucleotides in vivo. It also acts as an important precursor for the production of pharmaceuticals, including folinate and L-5-methyltetrahydrofolate (L-5-MTHF). In this study, we developed an efficient enzyme cascade system for the production tetrahydrofolate from folate, incorporating NADPH recycling, and explored its application in the synthesis of L-5-MTHF, a derivative of tetrahydrofolate. To achieve this, we first screened dihydrofolate reductases (DHFRs) from various organisms, identifying SmDHFR from Serratia marcescens as the enzyme with the highest catalytic activity. We then conducted a comparative analysis of formate dehydrogenases (FDHs) from different sources, successfully establishing an NADPH recycling system. To further enhance biocatalytic efficiency, we optimized key reaction parameters, including temperature, pH, enzyme ratio, and substrate concentration. To address the challenge of pH mismatch in dual-enzyme reactions, we employed an enzymatic microenvironment regulation strategy. This involved covalently conjugating SmDHFR with a superfolder green fluorescent protein mutant carrying 30 surface negative charges (−30sfGFP), using the SpyCatcher/SpyTag system. This modification resulted in a 2.16-fold increase in tetrahydrofolate production, achieving a final yield of 4223.4 µM. Finally, we extended the application of this tetrahydrofolate synthesis system to establish an enzyme cascade for L-5-MTHF production with NADH recycling. By incorporating methylenetetrahydrofolate reductase (MTHFR), we successfully produced 389.8 μM of L-5-MTHF from folate and formaldehyde. This work provides a novel and efficient pathway for the biosynthesis of L-5-MTHF and highlights the potential of enzyme cascade systems in the production of tetrahydrofolate-derived compounds. Full article
(This article belongs to the Special Issue Enzyme Engineering—the Core of Biocatalysis)
Show Figures

Graphical abstract

14 pages, 2281 KB  
Article
Development and Efficacy Evaluation of a Novel Nanoparticle-Based Hemagglutination Inhibition Assay for Serological Studies of Porcine Epidemic Diarrhea Virus
by Fengyan Liang, Wenyue Qiao, Mengjia Zhang, Zhangtiantian Hu, Shan Zhao, Qigui Yan, Wentao Li and Yifei Lang
Vet. Sci. 2025, 12(2), 101; https://doi.org/10.3390/vetsci12020101 - 1 Feb 2025
Viewed by 1587
Abstract
Porcine epidemic diarrhea virus (PEDV) is a major pathogen that causes serious economic losses to the swine industry. To aid PEDV clinical diagnosis and vaccine development, sensitive and precise serological methods are demanded for rapid detection of (neutralizing) antibodies. Aiming for the development [...] Read more.
Porcine epidemic diarrhea virus (PEDV) is a major pathogen that causes serious economic losses to the swine industry. To aid PEDV clinical diagnosis and vaccine development, sensitive and precise serological methods are demanded for rapid detection of (neutralizing) antibodies. Aiming for the development of a novel virus-free hemagglutination inhibition (HI) assay, the N-terminal region of the PEDV S1 subunit, encompassing the sialic acid-binding motif, was first expressed as an Fc-fusion protein with a C-terminal Spy Tag (S10A-Spy). The S10A-Spy protein was then presented on SpyCatcher-mi3 nanoparticles, forming virus-like particles designated S10A-NPs. Electron microscopy and dynamic light scattering analysis confirmed its topology, and the hemagglutination assay showed that S10A-NPs can efficiently agglutinate red blood cells. The HI assay based on S10A-NPs was then validated with PEDV-positive and -negative samples. The results showed that the HI assay had high specificity for the detection of PEDV antibodies. Next, a total of 253 clinical serum samples were subjected to the HI testing along with virus neutralization (VN) assay. The area under the receiver operating characteristic curve with VN was 0.959, and the kappa value was 0.759. Statistical analysis of the results indicated that the HI titers of the samples tested exhibited high consistency with the VN titers. Taken together, a novel virus-free HI assay based on the multivalent display of a chimeric PEDV spike protein upon self-assembling nanoparticles was established, providing a new approach for PEDV serological diagnosis. Full article
Show Figures

Figure 1

21 pages, 4894 KB  
Article
Development of a Two-Component Nanoparticle Vaccine Displaying an HIV-1 Envelope Glycoprotein that Elicits Tier 2 Neutralising Antibodies
by Kegomoditswe Malebo, Jeremy Woodward, Phindile Ximba, Qiniso Mkhize, Sanele Cingo, Thandeka Moyo-Gwete, Penny L. Moore, Anna-Lise Williamson and Rosamund Chapman
Vaccines 2024, 12(9), 1063; https://doi.org/10.3390/vaccines12091063 - 18 Sep 2024
Cited by 2 | Viewed by 2830
Abstract
Despite treatment and other interventions, an effective prophylactic HIV vaccine is still an essential goal in the control of HIV. Inducing robust and long-lasting antibody responses is one of the main targets of an HIV vaccine. The delivery of HIV envelope glycoproteins (Env) [...] Read more.
Despite treatment and other interventions, an effective prophylactic HIV vaccine is still an essential goal in the control of HIV. Inducing robust and long-lasting antibody responses is one of the main targets of an HIV vaccine. The delivery of HIV envelope glycoproteins (Env) using nanoparticle (NP) platforms has been shown to elicit better immunogenicity than soluble HIV Env. In this paper, we describe the development of a nanoparticle-based vaccine decorated with HIV Env using the SpyCatcher/SpyTag system. The Env utilised in this study, CAP255, was derived from a transmitted founder virus isolated from a patient who developed broadly neutralising antibodies. Negative stain and cryo-electron microscopy analyses confirmed the assembly and stability of the mi3 into uniform icosahedral NPs surrounded by regularly spaced CAP255 gp140 Env trimers. A three-dimensional reconstruction of CAP255 gp140 SpyTag–SpyCatcher mi3 clearly showed Env trimers projecting from the centre of each of the pentagonal dodecahedral faces of the NP. To our knowledge, this is the first study to report the formation of SpyCatcher pentamers on the dodecahedral faces of mi3 NPs. To investigate the immunogenicity, rabbits were primed with two doses of DNA vaccines expressing the CAP255 gp150 and a mosaic subtype C Gag and boosted with three doses of the NP-developed autologous Tier 2 CAP255 neutralising antibodies (Nabs) and low levels of heterologous CAP256SU NAbs. Full article
Show Figures

Figure 1

15 pages, 2904 KB  
Article
Glycoprotein E-Displaying Nanoparticles Induce Robust Neutralizing Antibodies and T-Cell Response against Varicella Zoster Virus
by Hong Wang, Sibo Zhang, Wenhui Xue, Yarong Zeng, Liqin Liu, Lingyan Cui, Hongjing Liu, Yuyun Zhang, Lin Chen, Meifeng Nie, Rongwei Zhang, Zhenqin Chen, Congming Hong, Qingbing Zheng, Tong Cheng, Ying Gu, Tingting Li, Ningshao Xia and Shaowei Li
Int. J. Mol. Sci. 2024, 25(18), 9872; https://doi.org/10.3390/ijms25189872 - 12 Sep 2024
Cited by 5 | Viewed by 2503
Abstract
The Varicella zoster virus (VZV), responsible for both varicella (chickenpox) and herpes zoster (shingles), presents significant global health challenges. While primary VZV infection primarily affects children, leading to chickenpox, reactivation in later life can result in herpes zoster and associated post-herpetic neuralgia, among [...] Read more.
The Varicella zoster virus (VZV), responsible for both varicella (chickenpox) and herpes zoster (shingles), presents significant global health challenges. While primary VZV infection primarily affects children, leading to chickenpox, reactivation in later life can result in herpes zoster and associated post-herpetic neuralgia, among other complications. Vaccination remains the most effective strategy for VZV prevention, with current vaccines largely based on the attenuated vOka strains. Although these vaccines are generally effective, they can induce varicella-like rashes and have sparked concerns regarding cell virulence. As a safer alternative, subunit vaccines circumvent these issues. In this study, we developed a nanoparticle-based vaccine displaying the glycoprotein E (gE) on ferritin particles using the SpyCatcher/SpyTag system, termed FR-gE. This FR-gE nanoparticle antigen elicited substantial gE-specific binding and VZV-neutralizing antibody responses in BALB/c and C57BL/6 mice—responses that were up to 3.2-fold greater than those elicited by the subunit gE while formulated with FH002C, aluminum hydroxide, or a liposome-based XUA01 adjuvant. Antibody subclass analysis revealed that FR-gE produced comparable levels of IgG1 and significantly higher levels of IgG2a compared to subunit gE, indicating a Th1-biased immune response. Notably, XUA01-adjuvanted FR-gE induced a significant increase in neutralizing antibody response compared to the live attenuated varicella vaccine and recombinant vaccine, Shingrix. Furthermore, ELISPOT assays demonstrated that immunization with FR-gE/XUA01 generated IFN-γ and IL-2 levels comparable to those induced by Shingrix. These findings underscore the potential of FR-gE as a promising immunogen for the development of varicella and herpes zoster vaccines. Full article
Show Figures

Figure 1

16 pages, 4092 KB  
Article
Evaluation of SARS-CoV-2-Specific IgY Antibodies: Production, Reactivity, and Neutralizing Capability against Virus Variants
by Jacob Schön, Andrea Aebischer, Nico Joël Halwe, Lorenz Ulrich, Donata Hoffmann, Sven Reiche, Martin Beer and Christian Grund
Int. J. Mol. Sci. 2024, 25(14), 7976; https://doi.org/10.3390/ijms25147976 - 21 Jul 2024
Cited by 4 | Viewed by 2510
Abstract
The emergence of SARS-CoV-2 in late 2019 initiated a global pandemic, which led to a need for effective therapeutics and diagnostic tools, including virus-specific antibodies. Here, we investigate different antigen preparations to produce SARS-CoV-2-specific and virus-neutralizing antibodies in chickens (n = 3/antigen) and [...] Read more.
The emergence of SARS-CoV-2 in late 2019 initiated a global pandemic, which led to a need for effective therapeutics and diagnostic tools, including virus-specific antibodies. Here, we investigate different antigen preparations to produce SARS-CoV-2-specific and virus-neutralizing antibodies in chickens (n = 3/antigen) and rabbits (n = 2/antigen), exploring, in particular, egg yolk for large-scale production of immunoglobulin Y (IgY). Reactivity profiles of IgY preparations from chicken sera and yolk and rabbit sera were tested in parallel. We compared three types of antigens based on ancestral SARS-CoV-2: an inactivated whole-virus preparation, an S1 spike-protein subunit (S1 antigen) and a receptor-binding domain (RBD antigen, amino acids 319–519) coated on lumazine synthase (LS) particles using SpyCather/SpyTag technology. The RBD antigen proved to be the most efficient immunogen, and the resulting chicken IgY antibodies derived from serum or yolk, displayed strong reactivity with ELISA and indirect immunofluorescence and broad neutralizing activity against SARS-CoV-2 variants, including Omicron BA.1 and BA.5. Preliminary in vivo studies using RBD–lumazine synthase yolk preparations in a hamster model showed that local application was well tolerated and not harmful. However, despite the in vitro neutralizing capacity, this antibody preparation did not show protective effect. Further studies on galenic properties seem to be necessary. The RBD–lumazine antigen proved to be suitable for producing SARS-CoV-2 specific antibodies that can be applied to such therapeutic approaches and as reference reagents for SARS-CoV-2 diagnostics, including virus neutralization assays. Full article
(This article belongs to the Special Issue COVID-19 Pandemic: Therapeutic Strategies and Vaccines: 2nd Edition)
Show Figures

Figure 1

19 pages, 6585 KB  
Article
Catalytic Synthesis of (S)-CHBE by Directional Coupling and Immobilization of Carbonyl Reductase and Glucose Dehydrogenase
by Yadong Wang, Ruiqi Sun, Peng Chen and Fenghuan Wang
Biomolecules 2024, 14(4), 504; https://doi.org/10.3390/biom14040504 - 21 Apr 2024
Cited by 4 | Viewed by 2041
Abstract
Ethyl (S)-4-chloro-3-hydroxybutyrate ((S)-CHBE) is an important chiral intermediate in the synthesis of the cholesterol-lowering drug atorvastatin. Studying the use of SpyTag/SpyCatcher and SnoopTag/SnoopCatcher systems for the asymmetric reduction reaction and directed coupling coenzyme regeneration is practical for efficiently synthesizing (S)-CHBE. In this study, [...] Read more.
Ethyl (S)-4-chloro-3-hydroxybutyrate ((S)-CHBE) is an important chiral intermediate in the synthesis of the cholesterol-lowering drug atorvastatin. Studying the use of SpyTag/SpyCatcher and SnoopTag/SnoopCatcher systems for the asymmetric reduction reaction and directed coupling coenzyme regeneration is practical for efficiently synthesizing (S)-CHBE. In this study, Spy and Snoop systems were used to construct a double-enzyme directed fixation system of carbonyl reductase (BsCR) and glucose dehydrogenase (BsGDH) for converting 4-chloroacetoacetate (COBE) to (S)-CHBE and achieving coenzyme regeneration. We discussed the enzymatic properties of the immobilized enzyme and the optimal catalytic conditions and reusability of the double-enzyme immobilization system. Compared to the free enzyme, the immobilized enzyme showed an improved optimal pH and temperature, maintaining higher relative activity across a wider range. The double-enzyme immobilization system was applied to catalyze the asymmetric reduction reaction of COBE, and the yield of (S)-CHBE reached 60.1% at 30 °C and pH 8.0. In addition, the double-enzyme immobilization system possessed better operational stability than the free enzyme, and maintained about 50% of the initial yield after six cycles. In summary, we show a simple and effective strategy for self-assembling SpyCatcher/SnoopCatcher and SpyTag/SnoopTag fusion proteins, which inspires building more cascade systems at the interface. It provides a new method for facilitating the rapid construction of in vitro immobilized multi-enzyme complexes from crude cell lysate. Full article
(This article belongs to the Section Biomacromolecules: Proteins, Nucleic Acids and Carbohydrates)
Show Figures

Figure 1

16 pages, 2887 KB  
Article
Extraordinary Titer and Broad Anti-SARS-CoV-2 Neutralization Induced by Stabilized RBD Nanoparticles from Strain BA.5
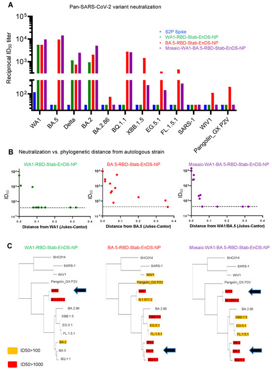
by Zhantong Wang, Baoshan Zhang, Li Ou, Qi Qiu, Lingshu Wang, Tatsiana Bylund, Wing-Pui Kong, Wei Shi, Yaroslav Tsybovsky, Lingyuan Wu, Qiong Zhou, Ridhi Chaudhary, Misook Choe, Thayne H. Dickey, Mohammed El Anbari, Adam S. Olia, Reda Rawi, I-Ting Teng, Danyi Wang, Shuishu Wang, Niraj H. Tolia, Tongqing Zhou and Peter D. Kwongadd Show full author list remove Hide full author list
Vaccines 2024, 12(1), 37; https://doi.org/10.3390/vaccines12010037 - 28 Dec 2023
Cited by 6 | Viewed by 3337
Abstract
The receptor-binding domain (RBD) of the SARS-CoV-2 spike is a primary target of neutralizing antibodies and a key component of licensed vaccines. Substantial mutations in RBD, however, enable current variants to escape immunogenicity generated by vaccination with the ancestral (WA1) strain. Here, we [...] Read more.
The receptor-binding domain (RBD) of the SARS-CoV-2 spike is a primary target of neutralizing antibodies and a key component of licensed vaccines. Substantial mutations in RBD, however, enable current variants to escape immunogenicity generated by vaccination with the ancestral (WA1) strain. Here, we produce and assess self-assembling nanoparticles displaying RBDs from WA1 and BA.5 strains by using the SpyTag:SpyCatcher system for coupling. We observed both WA1- and BA.5-RBD nanoparticles to degrade substantially after a few days at 37 °C. Incorporation of nine RBD-stabilizing mutations, however, increased yield ~five-fold and stability such that more than 50% of either the WA1- or BA.5-RBD nanoparticle was retained after one week at 37 °C. Murine immunizations revealed that the stabilized RBD-nanoparticles induced ~100-fold higher autologous neutralization titers than the prefusion-stabilized (S2P) spike at a 2 μg dose. Even at a 25-fold lower dose where S2P-induced neutralization titers were below the detection limit, the stabilized BA.5-RBD nanoparticle induced homologous titers of 12,795 ID50 and heterologous titers against WA1 of 1767 ID50. Assessment against a panel of β-coronavirus variants revealed both the stabilized BA.5-RBD nanoparticle and the stabilized WA1-BA.5-(mosaic)-RBD nanoparticle to elicit much higher neutralization breadth than the stabilized WA1-RBD nanoparticle. The extraordinary titer and high neutralization breadth elicited by stabilized RBD nanoparticles from strain BA.5 make them strong candidates for next-generation COVID-19 vaccines. Full article
(This article belongs to the Section COVID-19 Vaccines and Vaccination)
Show Figures

Figure 1

16 pages, 2680 KB  
Article
Engineering a Novel Modular Adenoviral mRNA Delivery Platform Based on Tag/Catcher Bioconjugation
by Kexin Geng, Paul J. Rice-Boucher, Elena A. Kashentseva, Igor P. Dmitriev, Zhi Hong Lu, S. Peter Goedegebuure, William E. Gillanders and David T. Curiel
Viruses 2023, 15(11), 2277; https://doi.org/10.3390/v15112277 - 20 Nov 2023
Cited by 2 | Viewed by 2351
Abstract
mRNA vaccines have attracted widespread research attention with clear advantages in terms of molecular flexibility, rapid development, and potential for personalization. However, current mRNA vaccine platforms have not been optimized for induction of CD4/CD8 T cell responses. In addition, the mucosal administration of [...] Read more.
mRNA vaccines have attracted widespread research attention with clear advantages in terms of molecular flexibility, rapid development, and potential for personalization. However, current mRNA vaccine platforms have not been optimized for induction of CD4/CD8 T cell responses. In addition, the mucosal administration of mRNA based on lipid nanoparticle technology faces challenges in clinical translation. In contrast, adenovirus-based vaccines induce strong T cell responses and have been approved for intranasal delivery. To leverage the inherent strengths of both the mRNA and adenovirus platforms, we developed a novel modular adenoviral mRNA delivery platform based on Tag/Catcher bioconjugation. Specifically, we engineered adenoviral vectors integrating Tag/Catcher proteins at specific locales on the Ad capsid proteins, allowing us to anchor mRNA to the surface of engineered Ad viruses. In proof-of-concept studies, the Ad-mRNA platform successfully mediated mRNA delivery and could be optimized via the highly flexible modular design of both the Ad-mRNA and protein bioconjugation systems. Full article
(This article belongs to the Special Issue 15th International Adenovirus Meeting)
Show Figures

Figure 1

16 pages, 2263 KB  
Article
Biological Applications of Synthetic Binders Isolated from a Conceptually New Adhiron Library
by Claudia D’Ercole, Matteo De March, Gianluca Veggiani, Sandra Oloketuyi, Rossella Svigelj and Ario de Marco
Biomolecules 2023, 13(10), 1533; https://doi.org/10.3390/biom13101533 - 17 Oct 2023
Cited by 3 | Viewed by 2784
Abstract
Background: Adhirons are small (10 kDa) synthetic ligands that might represent an alternative to antibody fragments and to alternative scaffolds such as DARPins or affibodies. Methods: We prepared a conceptionally new adhiron phage display library that allows the presence of cysteines in the [...] Read more.
Background: Adhirons are small (10 kDa) synthetic ligands that might represent an alternative to antibody fragments and to alternative scaffolds such as DARPins or affibodies. Methods: We prepared a conceptionally new adhiron phage display library that allows the presence of cysteines in the hypervariable loops and successfully panned it against antigens possessing different characteristics. Results: We recovered binders specific for membrane epitopes of plant cells by panning the library directly against pea protoplasts and against soluble C-Reactive Protein and SpyCatcher, a small protein domain for which we failed to isolate binders using pre-immune nanobody libraries. The best binders had a binding constant in the low nM range, were produced easily in bacteria (average yields of 15 mg/L of culture) in combination with different tags, were stable, and had minimal aggregation propensity, independent of the presence or absence of cysteine residues in their loops. Discussion: The isolated adhirons were significantly stronger than those isolated previously from other libraries and as good as nanobodies recovered from a naïve library of comparable theoretical diversity. Moreover, they proved to be suitable reagents for ELISA, flow cytometry, the western blot, and also as capture elements in electrochemical biosensors. Full article
(This article belongs to the Collection Feature Papers in 'Biomacromolecules: Proteins')
Show Figures

Figure 1

Back to TopTop