Sign in to use this feature.

Years

Between: -

Subjects

remove_circle_outline
remove_circle_outline
remove_circle_outline
remove_circle_outline
remove_circle_outline
remove_circle_outline
remove_circle_outline

Journals

Article Types

Countries / Regions

remove_circle_outline
remove_circle_outline
remove_circle_outline
remove_circle_outline
remove_circle_outline

Search Results (452)

Search Parameters:
Keywords = TRPV4 channel

Order results
Result details
Results per page
Select all
Export citation of selected articles as:
22 pages, 4978 KB  
Article
Investigating the Potential Role of Capsaicin in Facilitating the Spread of Coxsackievirus B3 via Extracellular Vesicles
by Shruti Chatterjee, Ramina Kordbacheh, Haylee Tilley, Devin Briordy, Richard T. Waldron, William D. Cutts, Jayden Aleman, Alexis Cook, Raeesa Dhanji, Lok-Yin Roy Wong, Stephen J. Pandol, Brandon J. Kim, DeLisa Fairweather and Jon Sin
Int. J. Mol. Sci. 2026, 27(2), 661; https://doi.org/10.3390/ijms27020661 - 9 Jan 2026
Abstract
Coxsackievirus B3 (CVB3) is a picornavirus that causes systemic inflammatory diseases including myocarditis, pericarditis, pancreatitis, and meningoencephalitis. We have previously reported that CVB3 induces mitochondrial fission and mitophagy while inhibiting lysosomal degradation by blocking autophagosome-lysosome fusion. This promotes the release of virus-laden mitophagosomes [...] Read more.
Coxsackievirus B3 (CVB3) is a picornavirus that causes systemic inflammatory diseases including myocarditis, pericarditis, pancreatitis, and meningoencephalitis. We have previously reported that CVB3 induces mitochondrial fission and mitophagy while inhibiting lysosomal degradation by blocking autophagosome-lysosome fusion. This promotes the release of virus-laden mitophagosomes from host cells as infectious extracellular vesicles (EVs), enabling non-lytic viral egress. Transient receptor potential vanilloid 1 (TRPV1), a heat and capsaicin-sensitive cation channel, regulates mitochondrial dynamics by inducing mitochondrial membrane depolarization and fission. In this study, we found that TRPV1 activation by capsaicin dramatically enhances CVB3 egress from host cells via EVs. Released EVs revealed increased levels of viral capsid protein VP1, mitochondrial protein TOM70, and fission protein phospho-DRP1. Moreover, these EVs were enriched in heat shock protein HSP70, suggesting its role in facilitating infectious EV release from cells. Furthermore, TRPV1 inhibition with capsazepine and SB-366791 significantly reduced viral infection in vitro. Our in vivo studies also found that SB-366791 significantly mitigates pancreatic damage and reduces viral titers in a mouse model of CVB3 pancreatitis. Given the lack of understanding regarding factors that contribute to diverse clinical manifestations of CVB3, our study highlights capsaicin and TRPV1 as potential exacerbating factors that facilitate CVB3 dissemination via mitophagy-derived EVs. Full article
Show Figures

Figure 1

28 pages, 4513 KB  
Review
Light-Controlled Modulation of the Endocannabinoid System: Photoswitchable Ligands for Cannabinoid and TRPV1 Receptors
by Alessia Agata Corallo, Carlotta Noli, Antonella Brizzi, Marco Paolino, Claudia Mugnaini and Federico Corelli
Int. J. Mol. Sci. 2026, 27(2), 573; https://doi.org/10.3390/ijms27020573 - 6 Jan 2026
Viewed by 246
Abstract
Photopharmacology is an emerging field in medicinal chemistry that seeks to control the pharmacological effects of target compounds using light. This approach addresses challenges such as limited receptor selectivity by enabling precise spatiotemporal control of therapeutic effects. The light-responsiveness is a central molecular [...] Read more.
Photopharmacology is an emerging field in medicinal chemistry that seeks to control the pharmacological effects of target compounds using light. This approach addresses challenges such as limited receptor selectivity by enabling precise spatiotemporal control of therapeutic effects. The light-responsiveness is a central molecular feature used in photopharmacology to modulate the activity of various biological systems, including the endocannabinoid system (ECS). Although the ECS plays a well-established role in the treatment of neurodegeneration, inflammation, and pain, targeting its receptors is challenging due to side effects resulting from receptor activation or inactivation and the incomplete selectivity of available ligands. In this review, we present a comprehensive analysis of the most important ECS photoagonists and photoantagonists, highlighting how this photopharmacological approach overcomes traditional limitations of therapeutic targeting and reduces off-target effects. Full article
(This article belongs to the Section Molecular Pharmacology)
Show Figures

Graphical abstract

21 pages, 2355 KB  
Article
CXCL9 and CXCL10 Induce Expression of Nociceptive Ion Channels in Primary Sensory Neurons in Models of HIV-Associated Distal Sensory Polyneuropathy
by Rebecca Warfield, Jake A. Robinson, Stephen Baak, Rachel M. Podgorski, Tara A. Gabor, Maurizio Caocci, Meng Niu, Andrew D. Miller, Howard S. Fox and Tricia H. Burdo
Int. J. Mol. Sci. 2026, 27(1), 523; https://doi.org/10.3390/ijms27010523 - 4 Jan 2026
Viewed by 186
Abstract
HIV-associated distal sensory polyneuropathy (HIV-DSP) remains prevalent even in the antiretroviral therapy (ART) era. Previously, we identified the upregulation of nociceptive ion channels transient receptor potential vanilloid 1 (TRPV1) and ankyrin 1 (TRPA1) in the dorsal root ganglia (DRG) of simian immunodeficiency virus [...] Read more.
HIV-associated distal sensory polyneuropathy (HIV-DSP) remains prevalent even in the antiretroviral therapy (ART) era. Previously, we identified the upregulation of nociceptive ion channels transient receptor potential vanilloid 1 (TRPV1) and ankyrin 1 (TRPA1) in the dorsal root ganglia (DRG) of simian immunodeficiency virus (SIV)-infected ART-treated macaques. To investigate upstream mechanisms, we performed bulk RNA-seq and pathway analysis on DRGs from uninfected, SIV-infected, and SIV-infected/ART macaques. SIV infection drove strong activation of upstream regulators of interferon γ (IFNγ) and lipopolysaccharide (LPS). Although ART reduced overall IFNγ and LPS pathway activity, the IFNγ-inducible chemokines C-X-C motif chemokine ligand (CXCL)9 and CXCL10 remained significantly upregulated. To determine whether these chemokines influence TRPV1/TRPA1 expression, we treated induced pluripotent stem cell-derived peripheral sensory neurons (iPSC-PSNs) with CXCL9 and CXCL10, which induced a significant increase in TRPV1 but not TRPA1 expression. In parallel experiments, IFNγ but not LPS stimulated monocyte-derived macrophages (MDMs) to release CXCL9 and CXCL10. Conditioned media from IFNγ-treated MDMs modestly increased TRPV1 expression in iPSC-PSNs, and pharmacological inhibition of CXCR3, the receptor of CXCL9/10, did not reduce this effect. Together, these data indicate that persistent IFNγ-driven CXCL9/10 signaling may be one contributor to nociceptor sensitization underlying HIV-DSP, even in the presence of ART. Full article
(This article belongs to the Section Molecular Neurobiology)
Show Figures

Figure 1

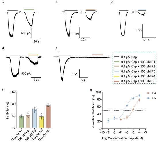
14 pages, 2000 KB  
Article
Virtual Screening–Guided Discovery of a Selective TRPV1 Pentapeptide Inhibitor with Topical Anti-Allergic Efficacy
by Lulu Liu, Wenqian Hou, Qinyi He, Fuchu Yuan, Changrun Guo, Ruxia Liu, Biao Huang, Atikan Wubulikasimu and Mingqiang Rong
Cells 2026, 15(1), 79; https://doi.org/10.3390/cells15010079 - 3 Jan 2026
Viewed by 266
Abstract
Transient receptor potential vanilloid 1 (TRPV1) channels are critical mediators of cutaneous allergic inflammation, contributing to pruritus, erythema, and hypersensitivity in allergic skin disorders. Despite their therapeutic potential, clinically available TRPV1 inhibitors remain limited, leaving effective treatment options lacking. Here, we focused on [...] Read more.
Transient receptor potential vanilloid 1 (TRPV1) channels are critical mediators of cutaneous allergic inflammation, contributing to pruritus, erythema, and hypersensitivity in allergic skin disorders. Despite their therapeutic potential, clinically available TRPV1 inhibitors remain limited, leaving effective treatment options lacking. Here, we focused on a self-constructed virtual pentapeptide library and identified a highly selective TRPV1 inhibitor that demonstrated pronounced anti-allergic effects in human skin assays. Through structure-based virtual screening of approximately 200,000 peptide conformations, five candidate pentapeptides, especially P5 (DQKNC), exhibited the inhibition. Electrophysiological recordings showed that P5 inhibited TRPV1 currents with nanomolar potency, while exhibiting negligible effects on major cardiac and neuronal ion channels, highlighting its favorable selectivity and safety profile. In capsaicin-induced human skin hypersensitivity tests, topical P5 significantly reduced burning pain, erythema, and pruritus, with simultaneous application providing the most robust relief. These findings reveal a short peptide with strong TRPV1 selectivity and demonstrable efficacy in alleviating skin inflammation and allergic responses, supporting the notion that rationally designed pentapeptides may represent promising topical therapeutics for allergic skin disorders. Full article
Show Figures

Figure 1

54 pages, 6191 KB  
Review
Integration of cAMP and TRPV4 Signaling to Optimize Collagen Remodeling for Management of Fibrosis
by Connie Di Raimo and Christopher McCulloch
Cells 2026, 15(1), 56; https://doi.org/10.3390/cells15010056 - 28 Dec 2025
Viewed by 331
Abstract
Fibrosis manifests as an excessive accumulation of fibrillar collagen in tissues where secreted collagen exceeds degradation. Myofibroblasts are important contributors to the excessive collagen seen in fibrotic lesions. Accordingly, targeting signaling pathways that enhance collagen degradation and subdue myofibroblast differentiation has the potential [...] Read more.
Fibrosis manifests as an excessive accumulation of fibrillar collagen in tissues where secreted collagen exceeds degradation. Myofibroblasts are important contributors to the excessive collagen seen in fibrotic lesions. Accordingly, targeting signaling pathways that enhance collagen degradation and subdue myofibroblast differentiation has the potential to optimize collagen remodeling and improve organ fibrosis. One of the most promising molecular targets for therapeutic development is the G protein-coupled receptor (GPCR) family, which is diverse, cell-type-specific, multi-pass transmembrane receptors that participate in the regulation of extracellular matrix remodeling. GPCRs are categorized into multiple subclasses, some of which activate signaling cascades that can augment or reduce pro-fibrotic processes, depending on which Gα class is activated. Specifically, activation of Gαs GPCR stimulates production of the second messenger, cyclic adenosine monophosphate (cAMP), which generally inhibits pro-fibrotic mediators. A related, second approach for control of fibrosis is the blockade of a specific mechanosensitive, Ca2+-permeable channel that is implicated in fibrosis and contributes to myofibroblast differentiation, the transient receptor potential vanilloid type 4 (TRPV4). In health, TRPV4 activation regulates collagen remodeling, but when dysregulated, it promotes pro-fibrotic gene expression through mechanosensitive transcription factors. In this review, we focus on the functions of the Gαs GPCR pathway and TRPV4 activation through the interplay of the second messengers cAMP and Ca2+ ions. Ca2+ influx modulates cAMP levels by regulating phosphodiesterases and adenylyl cyclases. We consider evidence that Gαs GPCR and TRPV4 signaling pathways interact antagonistically to either promote collagen degradation or to increase the formation of myofibroblasts through signaling that involves cAMP and Ca2+ conductance. Coordinated activation of the Gαs GPCR pathway and inhibition of TRPV4 could provide a novel, bimodal approach to control tissue fibrosis. Full article
(This article belongs to the Special Issue Transient Receptor Potential (TRP) Channels and Health and Disease)
Show Figures

Figure 1

25 pages, 7503 KB  
Article
Naringin Mitigates PEDV-Induced Intestinal Damage in Suckling Piglets by Modulating Inflammatory, Antiviral, and Metabolic and Transport Pathways
by Yanyan Zhang, Muzi Li, Zongyun Li, Zhonghua Li, Lei Wang, Di Zhao, Tao Wu, Dan Yi and Yongqing Hou
Biomolecules 2026, 16(1), 48; https://doi.org/10.3390/biom16010048 - 28 Dec 2025
Viewed by 294
Abstract
This study evaluated the protective effects of naringin (NG) against intestinal injury in 7-day-old piglets infected with porcine epidemic diarrhea virus (PEDV). Eighteen piglets (Duroc × Landrace × Large, body weight = 2.58 ± 0.05 kg) were divided into three treatment groups based [...] Read more.
This study evaluated the protective effects of naringin (NG) against intestinal injury in 7-day-old piglets infected with porcine epidemic diarrhea virus (PEDV). Eighteen piglets (Duroc × Landrace × Large, body weight = 2.58 ± 0.05 kg) were divided into three treatment groups based on similar body weights and equal numbers of males and females: the blank control group (CON group), the PEDV infection group (PEDV group), and the NG intervention + PEDV infection group (NG + PEDV group) (n = 6 per group). The experiment lasted for 11 days, comprising a pre-feeding period from days 0 to 3 and a formal experimental period from days 4 to 10. On days 4–10 of the experiment, piglets in the NG + PEDV group were orally administered NG (10 mg/kg). On Day 8 of the experiment, piglets in the PEDV and NG + PEDV groups were inoculated with PEDV (3 mL, 106 50% tissue culture infective dose (TCID50) per milliliter). On day 11 of the experiment, piglets were euthanized for sample collection. PEDV infection caused significant intestinal damage, including a decreased (p < 0.05) villus height in the duodenum and ileum and an increased (p < 0.05) crypt depth in all intestinal segments. This intestinal damage was accompanied by an impaired absorptive function, as indicated by reduced (p < 0.05) serum D-xylose. Further results showed that PEDV compromised the intestinal antioxidant capacity by decreasing (p < 0.05) glutathione peroxidase and catalase activities, and it stimulated the intestinal inflammatory response by upregulating (p < 0.05) the expression of key inflammatory genes, including regenerating family member 3 gamma (REG3G; duodenum, jejunum, colon), S100 calcium binding protein A9 (S100A9; ileum, colon), interleukin 1 beta (IL-1β; ileum, colon), and S100 calcium binding protein A8 (S100A8; colon). PEDV also suppressed the intestinal lipid metabolism pathway by downregulating (p < 0.05) the ileal expression of Solute Carrier Family 27 Member 4 (SLC27A4), Microsomal Triglyceride Transfer Protein (MTTP), Apolipoprotein A4 (APOA4), Apolipoprotein C3 (APOC3), Diacylglycerol O-Acyltransferase 1 (DGAT1), and Cytochrome P450 Family 2 Subfamily J Member 34 (CYP2J34). Moreover, PEDV suppressed the intestinal antiviral ability by downregulating (p < 0.05) interferon (IFN) signaling pathway genes, including MX dynamin like GTPase 1 (MX1) and ISG15 ubiquitin like modifier (ISG15) in the duodenum; weakened intestinal water and ion transport by downregulating (p < 0.05) aquaporin 10 (AQP10) and potassium inwardly rectifying channel subfamily J member 13 (KCNJ13) in the duodenum, aquaporin 7 (AQP7) and transient receptor potential cation channel subfamily V member 6 (TRPV6) in the ileum, and TRPV6 and transient receptor potential cation channel subfamily M member 6 (TRPM6) in the colon; and inhibited intestinal digestive and absorptive function by downregulating (p < 0.05) phosphoenolpyruvate carboxykinase 1 (PCK1) in the duodenum and sucrase-isomaltase (SI) in the ileum. Notably, NG effectively counteracted these detrimental effects. Moreover, NG activated the IFN signaling pathway in the jejunum and suppressed PEDV replication in the colon. In conclusion, NG alleviates PEDV-induced intestinal injury by enhancing the antioxidant capacity, suppressing inflammation, normalizing the expression of metabolic and transport genes, and improving the antiviral ability. Full article
(This article belongs to the Section Natural and Bio-derived Molecules)
Show Figures

Figure 1

19 pages, 1176 KB  
Article
The TRPV1 Channel Modulator Imidazo[1,2-a]Indole Derivative Exhibits Pronounced and Versatile Anti-Inflammatory Activity In Vivo
by Pavel A. Galenko-Yaroshevsky, Anait V. Zelenskaya, Konstantin F. Suzdalev, Tatyana N. Popova, Aleksandra N. Kvetkina, Margarita M. Shamatova, Elena N. Chuyan, Marina Yu. Ravaeva, Roman A. Murashko, Tereza R. Glechyan, Alina V. Sergeeva, Narek N. Ishkhanyan, Olga N. Gulevskaya, Vladislav I. Chubinskiy-Nadezhdin, Evgenii D. Kryl’skii, Nadezhda A. Priymenko, Anna A. Klimovich, Elena V. Leychenko and Sergey A. Kozlov
Biomedicines 2026, 14(1), 60; https://doi.org/10.3390/biomedicines14010060 - 26 Dec 2025
Viewed by 280
Abstract
Background: Recently, data have been published about the inhibitory effect at low nanomolar concentrations on the TRPV1 ion channel for a new indole derivative named SV-1010. This molecule has also been shown to have a strong analgesic effect in mice and rats. [...] Read more.
Background: Recently, data have been published about the inhibitory effect at low nanomolar concentrations on the TRPV1 ion channel for a new indole derivative named SV-1010. This molecule has also been shown to have a strong analgesic effect in mice and rats. Since the biological target of SV-1010 is the TRPV1 ion channel, which plays an active role in inflammation, we conducted a series of animal tests to evaluate its potential as an anti-inflammatory agent. Methods: Nine different inflammatory agents were used to assess acute inflammation, and diclofenac was chosen as a positive control. Additionally SV-1010 effects in chronic proliferative and immunogenic inflammation models were also measured. Results: SV-1010 demonstrated a significant effect in most inflammatory tests, often surpassing that of diclofenac, and showed comparable efficacy to several other recognized anti-inflammatory drugs under certain conditions. The level of pro-inflammatory cytokines, TNF-α, IL-1β, and IL-6, exceeded after LPS administration was normalized to the non-LPS control group level by a dose of 0.1 mg/kg of SV-1010, and the effect was comparable to that of diclofenac at a dose of 12.5 mg/kg. The estimation by qPCR of the content of two enzymes, COX-2 and iNOS, which were increased by 10.8- and 19.4-fold, respectively, after LPS induction showed different molecular targets being utilized, manifested in the normalization of COX-2 content only after diclofenac treatment, and iNOS content only after SV-1010 treatment. Conclusions: Due to the simplicity of synthesis and low effective dose for mammal treatment, this compound can be interesting for a practice. Full article
(This article belongs to the Section Drug Discovery, Development and Delivery)
Show Figures

Figure 1

15 pages, 4152 KB  
Article
UVA Light Triggers Activation of TRPV1 and TRPA1 by Staurosporine and Midostaurin
by Sebastian Pantke, Lucas H. K. Weber, Frank G. Echtermeyer, Christine Herzog, Mirjam J. Eberhardt and Andreas Leffler
Int. J. Mol. Sci. 2026, 27(1), 227; https://doi.org/10.3390/ijms27010227 - 25 Dec 2025
Viewed by 190
Abstract
The activation of TRPV1 and TRPA1 by UVA light is a complex process involving channel modulation by reactive oxygen species (ROS). The present study describes staurosporine and midostaurin, two protein kinase inhibitors, as photosensitizers that can modulate the activity of TRPV1 and TRPA1 [...] Read more.
The activation of TRPV1 and TRPA1 by UVA light is a complex process involving channel modulation by reactive oxygen species (ROS). The present study describes staurosporine and midostaurin, two protein kinase inhibitors, as photosensitizers that can modulate the activity of TRPV1 and TRPA1 in a UVA light-dependent manner. Patch-clamp and calcium imaging were used to investigate effects of staurosporine and midostaurin on recombinant human (h) TRPV1 and TRPA1 in HEK 293T cells and on native mouse dorsal root ganglion (DRG) cells. Staurosporine applied alone did not induce channel activation, but co-application with UVA light activated both TRPV1 and TRPA1. Staurosporine with UVA light also potentiated TRPV1-mediated membrane currents induced by heat and protons. Midostaurin induced the UVA light-independent activation and sensitization of TRPV1 and TRPA1, and this effect was strongly potentiated by UVA light. Effects induced by both staurosporine and midostaurin were reversed by the reducing agent dithiothreitol (DTT). Midostaurin induced a calcium influx in TRPA1-expressing DRG neurons. Our results show that staurosporine and midostaurin modulate the activity of TRPV1 and TRPA1 channels in the presence of UVA light. These photosensitizing properties can be relevant when staurosporine is used for in vitro experiments, and they may account for the phototoxic side effects of midostaurin. Full article
(This article belongs to the Special Issue TRP Channels: Mechanisms, Functions, and Therapeutic Implications)
Show Figures

Figure 1

39 pages, 2194 KB  
Review
Tooth Pulp Afferents and Transient Receptor Potential (TRP) Ion Channels as Key Regulators of Pulp Homeostasis, Inflammation, and Pain
by Man-Kyo Chung, Swarnalakshmi Raman and Arpad Szallasi
Int. J. Mol. Sci. 2026, 27(1), 182; https://doi.org/10.3390/ijms27010182 - 23 Dec 2025
Viewed by 300
Abstract
Dental pain often arises from the compromised integrity of the tooth pulp due to dental injury or caries. The dentin–pulp complex has long been considered to be central to the unique biology of dental pain. Most trigeminal ganglion afferents projecting into tooth pulp [...] Read more.
Dental pain often arises from the compromised integrity of the tooth pulp due to dental injury or caries. The dentin–pulp complex has long been considered to be central to the unique biology of dental pain. Most trigeminal ganglion afferents projecting into tooth pulp are myelinated neurons, which lose their myelination at the site of peripheral dentin innervation. The pulpal afferents likely combine multiple internal and external stimuli to mediate nociception and maintain pulp homeostasis. Transient receptor potential (TRP) ion channels in neurons and odontoblasts, along with mechanosensitive ion channels such as Piezo, form a key molecular hub for pulpal nociception by sensing thermal, chemical, and hydrodynamic stimuli. Among these, TRP vanilloid 1 (TRPV1) mediates nociception and the release of calcitonin-gene-related peptides (CGRPs), while TRP canonical 5 (TRPC5) mediates cold pain. TRP melastatin 8 (TRPM8) mediates the transduction of hyperosmotic stimuli. Pulpitis elevates endogenous TRPV1 and TRPA1 agonists, while inflammatory mediators sensitize TRP channels, amplifying pain. CGRP recruits immune cells and promotes bacterial clearance and reparative dentinogenesis, yet the roles of TRP channels in these processes remain unclear. Future studies should use advanced multi-omics and in vivo or organotypic models in animal and human teeth to define TRP channel contributions to pain, immune responses, and regeneration. Understanding neuronal and non-neuronal TRP channel interactions and their integration with other ion channels may enable novel analgesic and regenerative strategies in dentistry. Full article
(This article belongs to the Special Issue TRP Channels for Pain, Itch and Inflammation Relief: 2nd Edition)
Show Figures

Figure 1

19 pages, 1297 KB  
Review
Understanding Fascial Tissue on the Molecular Level—How Its Unique Properties Enable Adaptation or Dysfunction
by Karen B. Kirkness and Suzanne Scarlata
Int. J. Mol. Sci. 2026, 27(1), 160; https://doi.org/10.3390/ijms27010160 - 23 Dec 2025
Viewed by 468
Abstract
Despite extensive research on fascial mechanobiology, no unified mechanotransduction framework has been established to explain how mechanical forces translate into adaptive cellular responses in fascial tissue. This narrative review synthesizes evidence from mesenchymal cell and fibroblast research to propose the Ca2+–Hyaluronan [...] Read more.
Despite extensive research on fascial mechanobiology, no unified mechanotransduction framework has been established to explain how mechanical forces translate into adaptive cellular responses in fascial tissue. This narrative review synthesizes evidence from mesenchymal cell and fibroblast research to propose the Ca2+–Hyaluronan (CHA) axis as a comprehensive mechanotransduction feedback loop for fascia phenomenology. The CHA framework describes how mechanical stress activates Ca2+ channels (Piezo1, TRPV4, P2Y2), triggering HAS2-mediated hyaluronan (HA) synthesis. The molecular weight of synthesized HA then determines receptor signaling outcomes: high-molecular-weight HA binds CD44 to promote tissue stability and quiescence, while low-molecular-weight HA fragments activate RHAMM to drive remodeling and repair—a dynamic oscillation termed “Quiet or Riot.” Three key conclusions emerge: First, the CHA framework is well supported by existing literature on mesenchymal cells, providing a testable model for fascial mechanobiology. Second, HA molecular weight dynamics and CD44/RHAMM oscillation have direct implications for optimizing movement, manual therapy, and rehabilitative interventions. Third, while HA-CD44/RHAMM signaling is broadly implicated in tissue remodeling, Ca2+-dependent regulatory mechanisms specific to fasciacytes require experimental validation. A critical translational gap remains: the absence of quantitative mechanical thresholds distinguishing beneficial from pathological loading limits clinical application. Future research should employ 3D matrix models, live imaging, receptor manipulation, and omics profiling to establish these thresholds and validate the CHA framework in fasciacytes. Understanding fascial mechanotransduction through the CHA loop may transform approaches to movement prescription, manual therapy, and treatment of fascial dysfunction. Full article
(This article belongs to the Special Issue Fascial Anatomy and Histology: Advances in Molecular Biology)
Show Figures

Figure 1

18 pages, 1825 KB  
Article
Tranilast Does Not Inhibit TRPV2
by Tabea C. Fricke, Nele Stein, Christine Herzog, Frank G. Echtermeyer and Andreas Leffler
Cells 2026, 15(1), 13; https://doi.org/10.3390/cells15010013 - 21 Dec 2025
Viewed by 343
Abstract
Transient receptor potential vanilloid 2 (TRPV2) is a non-selective cation channel involved in diverse physiological and pathological processes. Tranilast has frequently been described and used as a rather specific inhibitor of TRPV2. However, the molecular basis of this inhibition was never been studied [...] Read more.
Transient receptor potential vanilloid 2 (TRPV2) is a non-selective cation channel involved in diverse physiological and pathological processes. Tranilast has frequently been described and used as a rather specific inhibitor of TRPV2. However, the molecular basis of this inhibition was never been studied in detail. Here, we investigated whether tranilast indeed directly inhibits TRPV2. Rat TRPV2 was expressed in human embryonic kidney (HEK293) cells, and channel function was assessed using whole-cell electrophysiology and calcium imaging in response to established agonists. In parallel, we conducted phagocytosis assays in rat basophilic leukemia (RBL) cells, including a CRISPR/Cas9-generated TRPV2-knockout cell line. Tranilast up to 1 mM did not inhibit TRPV2-mediated currents or calcium influx induced by any agonist. However, when co-applied with the oxidant chloramine T, tranilast diminished oxidation-induced activation of TRPV2. This effect may indicate a general interference of tranilast with redox signaling. Accordingly, tranilast also reduced chloramine T-induced activation of TRPA1 as well as the development of non-inactivating currents of voltage-gated Na+ channels. Furthermore, tranilast decreased phagocytic activity in both wildtype and TRPV2-knockout RBL cells. However, the reduction was less pronounced in TRPV2-knockout cells. These findings demonstrate that tranilast does not directly inhibit TRPV2. Instead, tranilast seems to indirectly suppress channel activation by reducing reactive oxygen species (ROS). This refined understanding of how tranilast modulates TRPV2 has important implications for the interpretation of prior and future pharmacological studies targeting TRPV2. Full article
(This article belongs to the Special Issue Transient Receptor Potential (TRP) Channels and Health and Disease)
Show Figures

Figure 1

18 pages, 4849 KB  
Article
Genome-Wide Identification of the Transient Receptor Potential Channel Family in Nile Tilapia and Expression Analysis in Response to Cold Stress
by Wanyue Deng, Yiqiong Wang, Qiong Niu, Qin Xu, Xuemei Wang, Yan Zheng, Deshou Wang and Ling Wei
Animals 2025, 15(24), 3645; https://doi.org/10.3390/ani15243645 - 18 Dec 2025
Viewed by 407
Abstract
Transient receptor potential (TRP) channels play critical roles in animals in sensing diverse stimuli, especially environmental temperature. The teleost fish Nile tilapia (Oreochromis niloticus) cannot tolerate cold temperatures. In this study, we identified a total of 32 TRP genes in the [...] Read more.
Transient receptor potential (TRP) channels play critical roles in animals in sensing diverse stimuli, especially environmental temperature. The teleost fish Nile tilapia (Oreochromis niloticus) cannot tolerate cold temperatures. In this study, we identified a total of 32 TRP genes in the tilapia genome. Based on analyses of gene structure and phylogenetic relationship, all tilapia TRP genes could be classified into six subfamilies, namely, TRPA, TRPC, TRPM, TRPV, TRPP, and TRPML. Comparative analysis showed that three TRP subfamilies—TRPC, TRPM, and TRPML—underwent an expansion in tilapia and other teleost fishes following three or four rounds of whole-genome duplication. In addition, expression profiling revealed that a large number of TRP genes were expressed in at least one tissue in adult tilapia. Notably, compared with normal growth temperature (28 °C), cold stress (10 °C) altered the expression of several TRPs in multiple tissues in adult tilapia, especially upregulating TRPC5 in the brain and TRPM7 in the gill. Collectively, these findings provide new insight into the phylogeny of TRP genes in animals and lay the foundation for further investigation into the roles of TRP channels in cold sensitivity in tilapia. Full article
(This article belongs to the Section Aquatic Animals)
Show Figures

Figure 1

18 pages, 923 KB  
Review
The Role of TRPV1 in Type 1 Diabetes
by Kelly Silva-Picazo and Euan R. O. Allan
Biology 2025, 14(12), 1798; https://doi.org/10.3390/biology14121798 - 18 Dec 2025
Viewed by 331
Abstract
Transient receptor potential vanilloid 1 (TRPV1) is an ion channel expressed in sensory neurons, immune cells, pancreatic islets, and vascular tissues. Initially recognized for its role in thermosensation and nociception, TRPV1 has emerged as a key regulator of immune modulation, β-cell physiology, vascular [...] Read more.
Transient receptor potential vanilloid 1 (TRPV1) is an ion channel expressed in sensory neurons, immune cells, pancreatic islets, and vascular tissues. Initially recognized for its role in thermosensation and nociception, TRPV1 has emerged as a key regulator of immune modulation, β-cell physiology, vascular integrity, and neuroimmune signaling—processes central to the pathogenesis and progression of Type 1 Diabetes (T1D). Experimental evidence demonstrates that TRPV1 exerts opposing effects on β-cell physiology—enhancing insulin release during short-term activation, yet accelerating stress and cell loss under chronic stimulation. In the vascular and renal systems, TRPV1 contributes to hallmark T1D complications, including endothelial dysfunction, nephropathy, and impaired cardiovascular protection, while in the central nervous system it drives neuroinflammation, cognitive decline, and emotional dysregulation. TRPV1 sensitization also accelerates the onset and severity of diabetic neuropathy by amplifying pain and inflammatory signaling pathways. Genetic and epigenetic regulation further links TRPV1 to individual susceptibility and disease progression. Collectively, these findings position TRPV1 as both a disease-modifying factor and a determinant of T1D outcomes, underscoring its potential as a biomarker and therapeutic target in autoimmune diabetes. Full article
Show Figures

Figure 1

23 pages, 1525 KB  
Review
The CB2 Receptor in Immune Regulation and Disease: Genetic Architecture, Epigenetic Control, and Emerging Therapeutic Strategies
by Hilal Kalkan and Nicolas Flamand
DNA 2025, 5(4), 59; https://doi.org/10.3390/dna5040059 - 11 Dec 2025
Viewed by 711
Abstract
The cannabinoid receptor type 2 (CB2) is increasingly recognized as a crucial regulator of neuroimmune balance in the brain. In addition to its well-established role in immunity, the CB2 receptor has been identified in specific populations of neurons and glial [...] Read more.
The cannabinoid receptor type 2 (CB2) is increasingly recognized as a crucial regulator of neuroimmune balance in the brain. In addition to its well-established role in immunity, the CB2 receptor has been identified in specific populations of neurons and glial cells throughout various brain regions, and its expression is dynamically increased during inflammatory and neuropathological conditions, positioning it as a potential non-psychoactive target for modifying neurological diseases. The expression of the CB2 gene (CNR2) is finely tuned by epigenetic processes, including promoter CpG methylation, histone modifications, and non-coding RNAs, which regulate receptor availability and signaling preferences in response to stress, inflammation, and environmental factors. CB2 signaling interacts with TRP channels (such as TRPV1), nuclear receptors (PPARγ), and orphan G Protein-Coupled Receptors (GPCRs, including GPR55 and GPR18) within the endocannabinoidome (eCBome), influencing microglial characteristics, cytokine production, and synaptic activity. We review how these interconnected mechanisms affect neurodegenerative and neuropsychiatric disorders, underscore the species- and cell-type-specificities that pose challenges for translation, and explore emerging strategies, including selective agonists, positive allosteric modulators, and biased ligands, that leverage the signaling adaptability of the CB2 receptor while reducing central effects mediated by the CB1 receptor. This focus on the neuro-centric perspective repositions the CB2 receptor as an epigenetically informed, context-dependent hub within the eCBome, making it a promising candidate for precision therapies in conditions featuring neuroinflammation. Full article
Show Figures

Figure 1

12 pages, 472 KB  
Review
Beyond Staphylococcus: The Cutaneous Microbiome in Itch Pathobiology
by Francois Rosset, Valentina Pala, Umberto Santaniello, Valentina Celoria, Luca Mastorino, Federico Goso, Andrea Pucciariello, Eleonora Bongiovanni, Simone Ribero and Pietro Quaglino
Allergies 2025, 5(4), 41; https://doi.org/10.3390/allergies5040041 - 27 Nov 2025
Viewed by 621
Abstract
Background: Pruritus is burdensome across dermatoses. Beyond Staphylococcus, broader components of the cutaneous microbiome—bacteria, fungi, and viruses—and their products shape itch via barrier disruption, immune polarization, and direct neurosensory activation. Methods: We conducted a narrative review of human and translational studies. PubMed/MEDLINE, Scopus, [...] Read more.
Background: Pruritus is burdensome across dermatoses. Beyond Staphylococcus, broader components of the cutaneous microbiome—bacteria, fungi, and viruses—and their products shape itch via barrier disruption, immune polarization, and direct neurosensory activation. Methods: We conducted a narrative review of human and translational studies. PubMed/MEDLINE, Scopus, and Web of Science were searched from inception to 27 August 2025 using terms for itch, skin microbiome, bacteriotherapy, proteases, PAR, TRP channels, IL-31, Malassezia, and AHR ligands. English and Italian records were screened; randomized trials, systematic reviews, and mechanistic studies were prioritized; and unsupported single case reports were excluded. Results: Beyond Staphylococcus aureus, microbial drivers include secreted proteases activating PAR-2/4; pore-forming peptides and toxins engaging MRGPRs and sensitizing TRPV1/TRPA1; and metabolites, especially tryptophan-derived AHR ligands, that recalibrate barrier and neuro-immune circuits. Commensal taxa can restore epidermal lipids, tight junctions, and antimicrobial peptides. Early studies of topical live biotherapeutics—Roseomonas mucosa and Staphylococcus hominis A9—report reductions in disease severity and itch. Fungal communities, particularly Malassezia, contribute via lipases and bioactive metabolites with context-dependent effects. Across studies, heterogeneous itch metrics, small samples, and short follow-up limit certainty. Conclusions: The cutaneous microbiome actively contributes to itch and is targetable. Future studies should prioritize standardized itch endpoints, responder stratification, and robust safety for live biotherapeutics. Full article
(This article belongs to the Section Dermatology)
Show Figures

Graphical abstract

Back to TopTop