Sign in to use this feature.

Years

Between: -

Subjects

remove_circle_outline
remove_circle_outline
remove_circle_outline
remove_circle_outline
remove_circle_outline
remove_circle_outline
remove_circle_outline
remove_circle_outline
remove_circle_outline

Journals

remove_circle_outline
remove_circle_outline
remove_circle_outline
remove_circle_outline
remove_circle_outline
remove_circle_outline
remove_circle_outline
remove_circle_outline

Article Types

Countries / Regions

remove_circle_outline
remove_circle_outline
remove_circle_outline
remove_circle_outline
remove_circle_outline
remove_circle_outline

Search Results (1,333)

Search Parameters:
Keywords = T-cell migration

Order results
Result details
Results per page
Select all
Export citation of selected articles as:
19 pages, 2981 KB  
Article
A Comparative Bioinformatics Analysis of the Transcriptomic Profiles of Peri-Implantitis and Periodontitis and Their Common Signaling Pathways with Atherosclerosis
by Aleksandr V. Guskov, Anatoliy S. Utyuzh, Aleksandr A. Oleynikov, Aleksandr A. Nikiforov and Stanislav N. Kotlyarov
Curr. Issues Mol. Biol. 2026, 48(4), 401; https://doi.org/10.3390/cimb48040401 - 14 Apr 2026
Abstract
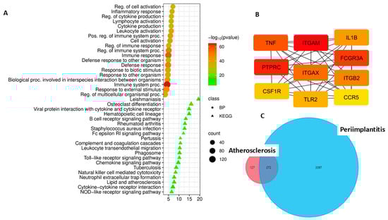
(1) Objective. To conduct a comparative bioinformatics analysis of the transcriptomic profiles of peri-implantitis and periodontitis to identify common and specific molecular signatures underlying their pathogenesis, as well as molecular parallels with atherosclerosis. (2) Methods: We used datasets from the Gene Expression Omnibus [...] Read more.
(1) Objective. To conduct a comparative bioinformatics analysis of the transcriptomic profiles of peri-implantitis and periodontitis to identify common and specific molecular signatures underlying their pathogenesis, as well as molecular parallels with atherosclerosis. (2) Methods: We used datasets from the Gene Expression Omnibus (GEO) database: dataset GSE223924 (30 gingival tissue samples from patients with peri-implantitis, periodontitis, and healthy subjects) and GSE100927 (atherosclerotic and control tissue; n = 104). Differentially expressed genes (DEGs) were identified based on the criteria: |logFC| > 1 and FDR < 0.05. To quantitatively assess the relative abundance of immune cells, we used the xCell deconvolution algorithm. (3) Results: In the peri-implantitis group, 3669 DEGs with upregulated expression and 3106 with downregulated expression were identified; in the periodontitis group, 1968 and 1250 DEGs, respectively. Functional analysis of the upregulated DEGs revealed activation of inflammatory processes, cell adhesion, and angiogenesis in both diseases. Key differences lay in the activation of adaptive immune mechanisms in peri-implantitis (enrichment of the “graft rejection” and “T-cell receptor signaling”) and innate immunity in periodontitis (enrichment of the “lipopolysaccharide response” and “Toll-like receptors (TLR) signaling” pathways). Analysis of downregulated DEGs revealed more profound disruptions in cytoskeletal organization and epithelial differentiation in periodontitis, as well as suppression of xenobiotic and lipid metabolism in both diseases. xCell deconvolution confirmed a significant increase in B cells, neutrophils, monocytes, M1 macrophages, and dendritic cells in peri-implantitis, and also revealed a trend toward an increase in these cells in periodontitis (p > 0.05), which is consistent with the activation of TLR signaling. In periodontitis, a significant increase in M2 macrophages and a decrease in Th1 cells were observed. Comparison with atherosclerosis revealed 272 common DEGs with peri-implantitis and 173 common DEGs with periodontitis. Functional analysis of the common genes confirmed their role in leukocyte transendothelial migration, cytokine production, and the “Lipids and Atherosclerosis” pathway. (4) Conclusions: Functional analysis and immune deconvolution consistently demonstrate that peri-implantitis is characterized by statistically significant activation of both adaptive and innate immunity, whereas in periodontitis, the activation of innate immunity manifests primarily at the level of signaling pathways. The significant overlap found between the transcriptional profiles of both diseases and atherosclerosis may indicate the presence of common pathogenetic links. Full article
(This article belongs to the Special Issue Bioinformatics in Human Disease Network Analysis)
Show Figures

Figure 1

15 pages, 5393 KB  
Article
Selective Modulation of NIH3T3 Fibroblast Proliferation by Static Magnetic Fields: A Time-Resolved Quantitative Analysis
by Ísis P. A. Perez, Douglas G. Freitas, Juliana Soares, Marcos F. DosSantos, Nathan B. Viana and Bruno Pontes
Biophysica 2026, 6(2), 32; https://doi.org/10.3390/biophysica6020032 - 13 Apr 2026
Abstract
The effects of static magnetic fields (SMFs) on fibroblast proliferation and migration remain debated, largely due to variability in field intensity, orientation, and exposure duration, as well as the predominant use of endpoint-based assays that may not fully capture the temporal dynamics of [...] Read more.
The effects of static magnetic fields (SMFs) on fibroblast proliferation and migration remain debated, largely due to variability in field intensity, orientation, and exposure duration, as well as the predominant use of endpoint-based assays that may not fully capture the temporal dynamics of cellular responses. Thus, it remains unclear whether reported SMF effects reflect changes in proliferation, migration, or both. Here, we examined how SMFs with different field configurations affect NIH3T3 fibroblast behavior. Three setups were tested: a field generated by two neodymium magnets arranged in a face-to-face configuration on opposite sides of the culture dish (SMF1) and single-magnet setups with either the north (SMF2 and SMF2a) or south poles (SMF3 and SMF3a) facing the cells. SMF1 was associated with a 41% increase in proliferation relative to control, while single-cell migration velocities, directional persistence, and collective wound closure showed no detectable changes. In contrast, SMF2 and SMF3, as well as their low-field variants SMF2a and SMF3a, did not produce significant effects. Our results suggest that a specific SMF configuration is associated with increased fibroblast proliferation without detectable changes in migration parameters under the tested conditions. This integrative approach helps contextualize prior divergent findings by suggesting that SMF effects may be configuration-dependent, thereby contributing to a more rational application of magnetic stimulation in cellular and tissue engineering contexts. Full article
(This article belongs to the Special Issue Biological Effects of Magnetic Fields)
Show Figures

Figure 1

37 pages, 1352 KB  
Review
Stability and Degradation of Perovskite Solar Cells in Space Environments: Mechanisms and Protocols
by Aigerim Akylbayeva, Yerzhan Nussupov, Zhansaya Omarova, Yevgeniy Korshikov, Abdurakhman Aldiyarov and Darkhan Yerezhep
Int. J. Mol. Sci. 2026, 27(8), 3459; https://doi.org/10.3390/ijms27083459 - 12 Apr 2026
Viewed by 67
Abstract
Perovskite solar cells (PSCs) have quickly achieved certified energy conversion efficiency reaching a certified record of 27.3% for single-junction cells, while having a low mass, thin-film form factor and high specific power, which are attractive for space energy systems. However, their long-term reliability [...] Read more.
Perovskite solar cells (PSCs) have quickly achieved certified energy conversion efficiency reaching a certified record of 27.3% for single-junction cells, while having a low mass, thin-film form factor and high specific power, which are attractive for space energy systems. However, their long-term reliability in extraterrestrial environments is not adequately ensured by terrestrial qualification routes, and standardized space-related test protocols remain insufficiently developed. This review critically summarizes the current understanding of the degradation of PSCs under the influence of key environmental factors in space—ionizing and non-ionizing radiation, thermal vacuum exposure and thermal cycling, and ultraviolet radiation AM0, as well as atmospheric oxygen in low orbits. The central task of the work is to develop and justify the need to create specialized PSCs test protocols for space applications, since existing ground standards do not reflect the multifactorial nature and extreme orbital loads. It has been shown that thermal vacuum accelerates ion migration, interphase reactions, and degassing, while AM0 UV and atomic oxygen introduce additional photochemical and oxidative mechanisms of destruction; at the same time, stressors often act synergistically and are not detected by single-factor tests. Next, the limitations of the current IEC and ISOS are discussed and an approach to their expansion is formulated through the ISOS-T-Space and ISOS-LC-Space protocols, which integrate high vacuum, AM0 lighting, extended temperature ranges and controlled particle irradiation. It is concluded that the development and interlaboratory validation of such space-oriented protocols is a key condition for the correct qualification of PSCs and targeted optimization of materials and interfaces to meet the requirements of space energy. Full article
19 pages, 3377 KB  
Article
Development of a Novel Immunoprotective Culture System for Parathyroid Allografts: Utilizing Static Magnetic Fields to Modulate Lymphocyte Migration
by Ahmed Alperen Tuncer, Gülnihal Bozdağ, Özge Karabıyık Acar, Fikrettin Şahin, Gamze Torun Köse and Erhan Ayşan
Curr. Issues Mol. Biol. 2026, 48(4), 388; https://doi.org/10.3390/cimb48040388 - 10 Apr 2026
Viewed by 106
Abstract
Parathyroid allotransplantation is a promising treatment for hypoparathyroidism, yet immune rejection and fibrosis remain significant barriers. This study evaluates a novel immunoprotective culture system utilizing a moderate-intensity static magnetic field (SMF) to modulate lymphocyte migration without compromising graft functionality. Human parathyroid cells were [...] Read more.
Parathyroid allotransplantation is a promising treatment for hypoparathyroidism, yet immune rejection and fibrosis remain significant barriers. This study evaluates a novel immunoprotective culture system utilizing a moderate-intensity static magnetic field (SMF) to modulate lymphocyte migration without compromising graft functionality. Human parathyroid cells were encapsulated and divided into 10 experimental groups, co-cultured with Jurkat T-lymphocytes, and either exposed to SMF or maintained as controls. Over 72 h, we analyzed parathormone (PTH) secretion, cell viability (via proliferation assays), and molecular expression patterns of key markers (VitDR, PTH, GCM2, and CaSR). Lymphocyte dynamics were monitored through comparative imaging and cytokine profiling (IL-1α, IL-1β, and IL-2). SMF exposure significantly altered Jurkat cell behavior; while lymphocytes in unexposed groups aggregated around microcapsules, they were effectively repelled and migrated away from the graft interface under SMF exposure. Crucially, this biophysical manipulation was safe: no significant differences in PTH secretion or viability were observed across groups. All groups maintained essential genetic markers. Our findings demonstrate that SMF exposure induces lymphocyte migration away from the capsule without compromising parathyroid cell characteristics or functionality. Integrating encapsulation with SMF represents a novel, non-pharmacological, non-invasive immunoprotective strategy for parathyroid allotransplantation, offering a technological alternative to systemic immunosuppression. Full article
(This article belongs to the Section Molecular Medicine)
Show Figures

Figure 1

18 pages, 2851 KB  
Article
Anti-Neuroinflammatory Cannabinoid Acids as a New Therapeutic Approach for Multiple Sclerosis
by Nitsan Sharon, Yvonne Ventura, Nirit Bernstein, Jonathan Gorelick, Shimon Ben-Shabat and Sigal Fleisher-Berkovich
Molecules 2026, 31(7), 1227; https://doi.org/10.3390/molecules31071227 - 7 Apr 2026
Viewed by 287
Abstract
Neuroinflammation is a hallmark of multiple sclerosis (MS). MS is marked by glial cell activation, autoreactive T cells, and the release of pro-inflammatory cytokines and free radicals. Current therapeutic strategies aim to modulate the immune response using disease-modifying therapies, to slow disease progression. [...] Read more.
Neuroinflammation is a hallmark of multiple sclerosis (MS). MS is marked by glial cell activation, autoreactive T cells, and the release of pro-inflammatory cytokines and free radicals. Current therapeutic strategies aim to modulate the immune response using disease-modifying therapies, to slow disease progression. The specific aims of this study were: (a) to investigate the effect of cannabinoid acids on the release of glial neuroinflammatory mediators, (b) to examine the effect of intraperitoneally administered cannabinoid acids on symptoms of MS, and (c) to evaluate their effects on microglial and astrocyte activation and CD4+ T cell infiltration into the spinal cords of MS mice. Exposure of BV2 microglia to cannabinoid acids attenuated lipopolysaccharide (LPS)-induced expression of inducible nitric oxide synthase by 40–90% it also reduced the release of nitric oxide and interleukin-17A. Among the cannabinoid acids tested, cannabidiolic acid (CBDA) significantly increased tumor necrosis factor alpha (TNFα) secretion by up to 40% in LPS-stimulated BV2 cells. Intraperitoneal administration of CBDA also resulted in a twofold increase in TNFα secretion in splenocytes isolated from MS mice, compared to untreated MS controls. This study provides evidence that CBDA significantly reduces neurological scores, while both cannabinoid acids attenuate microgliosis, astrogliosis, and CD4+ T cell migration in lumbar spinal cord sections of MS mice. These compounds cross the blood–brain barrier (BBB) and act directly within the central nervous system. The consistent elevation of TNFα in the presence of CBDA across three experimental models suggests a distinctive immunomodulatory role for CBDA, with potential therapeutic implications in MS. Full article
Show Figures

Figure 1

17 pages, 811 KB  
Article
A Microfabricated Branch Selection Platform for Quantitative Measurement of Leader–Follower Interaction Strength and Interaction Range in Collective Cell Migration
by Taichi Ashizawa, Kei Yamamoto, Kazuhiro Tsuneishi and Kenji Yasuda
Micromachines 2026, 17(4), 449; https://doi.org/10.3390/mi17040449 - 5 Apr 2026
Viewed by 323
Abstract
Collective cell migration plays essential roles in morphogenesis, wound healing, angiogenesis, and cancer invasion, yet quantitative measurement of leader–follower interaction strength and range remains challenging due to the lack of direct and scalable methods. Here, we present a microfabricated branch selection platform combined [...] Read more.
Collective cell migration plays essential roles in morphogenesis, wound healing, angiogenesis, and cancer invasion, yet quantitative measurement of leader–follower interaction strength and range remains challenging due to the lack of direct and scalable methods. Here, we present a microfabricated branch selection platform combined with a probabilistic analysis framework to quantitatively measure intercellular coupling in migrating single-cell trains. Cells migrate through microchannels with a width of one cell and encounter symmetric T-junctions at which each follower cell selects either the same branch as the preceding cell or the opposite branch. We show that branch selection sequences are captured by a first-order Markov process, with the resulting run length (cluster size) statistics following a geometric form determined by an interaction-dependent transition probability. This relationship enables direct estimation of an effective interaction parameter without requiring force measurements or molecular labeling. Monte Carlo simulations confirm that interaction strength is primarily encoded in run length statistics rather than overall left/right occupancy in symmetric junctions. Experiments with epithelial MDCK cells and endothelial MS-1 cells reveal distinct interaction signatures: MS-1 cells show significant repulsive coupling, whereas MDCK cells exhibit at most a weak attractive tendency at the leader-first follower interface, while rear clusters display repulsive signatures. Cluster order-resolved analysis further indicates that interaction effects are spatially localized near the front and do not propagate as sustained attraction along the train. These results establish the proposed platform as a scalable method for quantitative measurement of interaction strength and interaction localization in collective cell migration. Full article
(This article belongs to the Special Issue Advanced Biomaterials, Biodevices, and Their Application)
Show Figures

Figure 1

14 pages, 2043 KB  
Article
Time-Resolved Transcriptomic Profiling of Surgical Wounds Identifies Stage-Specific Therapeutic Targets for Residual Ovarian Cancer
by Seongyun Lim, Young-Jae Cho, Myeong-Seon Kim, Jung-Joo Choi, Ji-Yoon Ryu, Jae Ryoung Hwang, Ju-Yeon Choi, Mahesh Chandra Patra, Mohamed El-Agamy Farh, Insuk Sohn, Jeong-Won Lee and Yoo-Young Lee
Pharmaceutics 2026, 18(4), 413; https://doi.org/10.3390/pharmaceutics18040413 - 28 Mar 2026
Viewed by 335
Abstract
Background: The optimal timing of adjuvant chemotherapy after cytoreductive surgery in epithelial ovarian cancer remains uncertain, and perioperative wound-healing responses may transiently create a pro-tumorigenic and drug-resistant microenvironment. This study aimed to characterize time-dependent wound-induced transcriptomic alterations and to identify pharmacologic agents capable [...] Read more.
Background: The optimal timing of adjuvant chemotherapy after cytoreductive surgery in epithelial ovarian cancer remains uncertain, and perioperative wound-healing responses may transiently create a pro-tumorigenic and drug-resistant microenvironment. This study aimed to characterize time-dependent wound-induced transcriptomic alterations and to identify pharmacologic agents capable of reversing these responses. Methods: An ID8 murine ovarian cancer model was used to compare no treatment, anesthesia alone, and anesthesia plus surgical wounding mimicking futile laparotomy. Tumors were collected at baseline, 1 day (T1), 1 week (T2), and 2 weeks (T3) after intervention. RNA sequencing was performed, and wound-specific differentially expressed genes (WsDEGs) were defined by excluding anesthesia- and progression-related signatures. Functional enrichment analyses were conducted, followed by transcriptome-based drug repurposing using the REMEDY platform to identify compounds predicted to reverse wound-induced gene expression profiles. Results: Surgical wounding significantly increased tumor burden at T1. Transcriptomic analyses revealed distinct, time-dependent wound-associated programs. At T1, WsDEGs were enriched in inflammatory signaling, coagulation, angiogenesis, and immune cell migration, with Vorinostat and Homoharringtonine identified as top candidates to counteract these signatures. At T2, pathways related to cell survival, adhesion, and morphogenesis predominated, with LY-2090314, Artesunate, and Birinapant emerging as potential modulators. At T3, cell-cycle regulation and lipid metabolic pathways were dominant, and Fulvestrant, Atorvastatin, Imatinib, and ABT-737 were predicted to inhibit these processes. Conclusions: Perioperative surgical wounding induces dynamic, stage-specific transcriptomic programs that may promote ovarian cancer progression and alter drug responsiveness. These findings support time-adapted perioperative pharmacologic strategies to optimize postoperative cancer therapy. Full article
Show Figures

Figure 1

19 pages, 3669 KB  
Article
Exercise Boosts the Immune System and Enhances Immunotherapy Responses in Pancreatic Cancer and Mesothelioma
by Brindley Hapuarachi, Sarah Danson, Jonathan Wadsley, Hannah Brown, Phoebe Southam and Munitta Muthana
Biomolecules 2026, 16(4), 493; https://doi.org/10.3390/biom16040493 - 25 Mar 2026
Viewed by 504
Abstract
Background: Exercise modulates the immune system and may enhance anti-cancer activity, offering potential synergy with cancer immunotherapy. Tumours with low immune cell infiltration (“cold” tumours) often respond poorly to immunotherapy and are associated with poor prognosis. Here, we demonstrate that exercise can reshape [...] Read more.
Background: Exercise modulates the immune system and may enhance anti-cancer activity, offering potential synergy with cancer immunotherapy. Tumours with low immune cell infiltration (“cold” tumours) often respond poorly to immunotherapy and are associated with poor prognosis. Here, we demonstrate that exercise can reshape the immune landscape of tumours across the cold spectrum. Methods: C57BL/6 mice underwent orthotopic implantation of PANC02 (murine pancreatic adenocarcinoma) cells and BALB/c mice underwent intraperitoneal injections of AB-1 (murine mesothelioma) cells. Mice were then divided into groups; exercise with anti-Programmed Cell Death Protein 1 (PD-1), exercise with isotype, no exercise with anti-PD-1 and no exercise with isotype. Treadmill-running was performed for 20 min/day, 4 days/week at a speed of 12 metres/minute. Resistance training consisted of hanging upside down on a wire-mesh screen for 1 min 2 days/week. Flow cytometry was used to measure TME immune populations. Tumour and liver samples were harvested, paraffin wax-embedded/sectioned and analysed using SlideViewer 2.9.0™. A total of 22 healthy volunteers underwent a single bout of high-intensity interval cycling. Blood was collected pre- and post-exercise. Flow cytometry was used to measure leucocyte subpopulations. MSTO-211H (mesothelioma) and PANC-1 (pancreatic cancer) cells were cultured with pre- and post-exercise serum, with/without HSV1716, and viability determined using alamarBlue®. PANC-1 apoptosis and migration were assessed using caspase-3/7 and scratch assays, respectively. Results: In an orthotopic pancreatic cancer mouse model, combining exercise with immunotherapy significantly increased tumour necrosis and reduced metastatic potential. In both pancreatic cancer and mesothelioma models, this combination remodelled the tumour microenvironment, enhancing cytotoxic CD8+ T cell infiltration, upregulating Programmed Cell Death Protein 1 (PD-1), and reducing Myeloid-Derived Suppressor Cells and regulatory T cells (Tregs). Complementary human studies revealed an acute systemic release of Natural Killer cells and a reduction in Tregs following high-intensity interval exercise in healthy volunteers. Moreover, exercise-conditioned serum from these participants exerted anti-cancer effects on pancreatic cancer and mesothelioma cell lines. Conclusions: Altogether, these findings highlight exercise as a promising adjunct to immunotherapy for poorly immunogenic cancers such as pancreatic cancer and mesothelioma. Full article
(This article belongs to the Special Issue Exercise Immunology: Molecular Mechanisms and Health Applications)
Show Figures

Figure 1

21 pages, 714 KB  
Review
Metabolic Checkpoints and Lymphoid Neogenesis in Lung Dendritic Cells: Mechanisms Guiding Tolerance and Chronic Lung Inflammation
by Dara C. Fonseca-Balladares, Gabriela O. S. Costa, Kevin Nolan, Michael H. Lee, Thaís C. F. Menezes, Brian B. Graham and Claudia Mickael
Int. J. Mol. Sci. 2026, 27(6), 2887; https://doi.org/10.3390/ijms27062887 - 23 Mar 2026
Viewed by 609
Abstract
Dendritic cells (DCs) are key sentinels in the lung mucosa that interpret environmental signals to either promote tolerance or trigger inflammation, influencing the development of chronic lung diseases. This review highlights recent mechanistic insights showing that metabolic checkpoints serve as upstream regulators of [...] Read more.
Dendritic cells (DCs) are key sentinels in the lung mucosa that interpret environmental signals to either promote tolerance or trigger inflammation, influencing the development of chronic lung diseases. This review highlights recent mechanistic insights showing that metabolic checkpoints serve as upstream regulators of DC fate and activity: inflammatory stimuli activate HIF-1α/mTOR-linked glycolytic pathways that drive maturation, cytokine secretion, antigen presentation, and migration. In contrast, AMPK-related oxidative and lipid metabolism pathways support tolerogenic states that encourage regulatory T-cell responses and inhibit checkpoints like PD-1/PD-L1. We also present evidence that DC subset specialization (cDC1 vs. cDC2) and their tissue location interact with these metabolic pathways to regulate lymphoid tissue formation, including the development and persistence of tertiary lymphoid structures in chronically inflamed lungs. These ectopic lymphoid tissues enhance local immune responses through DC–stromal interactions and ongoing T follicular helper–B cell communication, contributing to persistent inflammation and tissue remodeling in conditions such as COPD, asthma, pulmonary hypertension, and fibrotic interstitial lung disease. Finally, we discuss the translational potential of targeting this immunometabolic–lymphoid pathway, suggesting that modulating metabolic regulators, migratory circuits, and tolerogenic programs could restore immune balance while maintaining host defense—a promising framework for developing advanced therapies for chronic lung inflammation. Full article
(This article belongs to the Special Issue Immune Regulation in Lung Diseases)
Show Figures

Figure 1

17 pages, 10516 KB  
Article
Autotaxin Induces S1P/S1PR1 Signaling to Affect Th17/Treg Cell Balance and Exacerbate Intestinal Inflammation in Colitis
by Siqi Xiao, Kaixin Peng, Congxin Li, Yuanyuan Long, Hongbing Yu, Suhong Xia, Qinghai Tan and Qin Yu
Int. J. Mol. Sci. 2026, 27(6), 2861; https://doi.org/10.3390/ijms27062861 - 21 Mar 2026
Viewed by 403
Abstract
Abnormal intestinal mucosal immunity plays a crucial role in ulcerative colitis (UC). Autotaxin (ATX) can promote T cell migration and was reported to have a regulatory effect on Th17 cells, while sphingosine-1-phosphate (S1P) and its receptors (S1PRs) modulate Th17/Treg balance and inflammation, with [...] Read more.
Abnormal intestinal mucosal immunity plays a crucial role in ulcerative colitis (UC). Autotaxin (ATX) can promote T cell migration and was reported to have a regulatory effect on Th17 cells, while sphingosine-1-phosphate (S1P) and its receptors (S1PRs) modulate Th17/Treg balance and inflammation, with S1PR modulators approved for UC. ATX can catalyze sphingosylphosphorylcholine (SPC) to produce S1P; however, the relationship between ATX and S1P/S1PRs in UC is unclear. Understanding the role of ATX-S1P/S1PRs in intestinal immunity can provide new treatment strategies for intestinal inflammatory diseases. Both UC patients and DSS-induced colitic mice showed significantly increased levels of ATX and S1P compared with healthy controls. ATX inhibitor PF8380 treatment led to reduced levels of S1P/S1PRs in colitic mice. Consistent with this, the S1PR antagonist etrasimod was able to alleviate ATX-induced intestinal inflammation, as well as partially restore ATX-induced Th17/Treg imbalance in MLNs and the spleen. In HT-29 and Raw246.7 cells, ATX treatment led to enhanced expression of S1P/S1PRs, with S1PR1 being the most significant. Furthermore, S1PR1 mediates the effect of ATX on Th17/Treg cell differentiation and function in vivo. Therefore, ATX affects the differentiation and function of Th17/Treg cells through S1P/S1PR1 signaling, increased ATX expression leading to Th17/Treg cell imbalance, intestinal mucosal immune dysfunction, and exacerbating intestinal inflammation. Full article
(This article belongs to the Section Molecular Immunology)
Show Figures

Graphical abstract

27 pages, 3750 KB  
Article
SMR Peptide Modulates Tumor-Derived Extracellular Vesicles microRNA and Inflammatory Transcript Signatures in TNBC
by Ming-Bo Huang, Fengxia Yan, Uswa Jadoon, Jennifer Y. Wu, Dara Brena, Erica L. Johnson, Jonathan Stiles, Lily Yang, Brian M. Rivers and Vincent C. Bond
Cells 2026, 15(6), 550; https://doi.org/10.3390/cells15060550 - 19 Mar 2026
Viewed by 467
Abstract
Triple-negative breast cancer (TNBC) is an aggressive subtype lacking targeted therapies and characterized by pronounced heterogeneity and widespread dysregulation of microRNAs (miRNAs) that influence epithelial-to-mesenchymal transition (EMT) and metastasis. Tumor-derived extracellular vesicles (tEVs) further contribute to TNBC progression by transporting oncogenic cargo that [...] Read more.
Triple-negative breast cancer (TNBC) is an aggressive subtype lacking targeted therapies and characterized by pronounced heterogeneity and widespread dysregulation of microRNAs (miRNAs) that influence epithelial-to-mesenchymal transition (EMT) and metastasis. Tumor-derived extracellular vesicles (tEVs) further contribute to TNBC progression by transporting oncogenic cargo that can enhance pro-inflammatory signaling. The synthetic SMRwt peptide has been suggested to modulate oncogenic pathways; however, its effects on EV miRNA composition and inflammatory transcript profiles in TNBC remain unclear. Here, we investigated whether SMRwt alters tEV-associated miRNAs and cytokine transcript signatures relevant to EMT and inflammasome-linked pathways. Extracellular vesicles were isolated from SMR-treated and untreated MDA-MB-231 cells, followed by nanoparticle tracking analysis and small RNA sequencing. SMRwt treatment enriched 11 tumor-suppressive miRNAs (including Let-7a-5p, Let-7b-5p, miR-24-3p, miR-26b-5p, miR-92a-3p, miR-93-5p, and miR-496) previously associated with the regulation of proliferation, EMT, migration, and metastasis. We also observed modest, non-significant decreases (1.01–1.27-fold) in oncogenic miR-1200, miR-374a-5p, and miR-937-3p, which have been implicated in the progression of breast, lung, and bone malignancies. Complementary transcriptomic profiling using the NanoString nCounter Breast Cancer 360 Gene Expression Panel (NanoString Technologies, Inc., Seattle, CA, USA) demonstrated reduced expression of inflammasome-associated cytokines in TNBC cells relative to non-tumorigenic controls, including a log2 fold change of −1.15 for IL 1β (MDA-MB-231 vs. MCF10A). These transcript-level changes suggest potential modulation. Additionally, SMRwt suppresses ASC-mediated caspase-1 activation and reduces IL-1β secretion, thereby inhibiting NLRP3 inflammasome signaling. Therefore, we infer that SMRwt simultaneously restores tumor-suppressive miRNA networks and suppresses inflammasome-driven inflammation, supporting its potential as a dual-target therapeutic strategy for TNBC. Full article
(This article belongs to the Special Issue Research on Extracellular Vesicles in Health and Disease)
Show Figures

Figure 1

23 pages, 4910 KB  
Article
In Vitro Anti-Glioblastoma Activity of a Novel Pt(IV)-Ganoderic Acid A Conjugate
by Ludovica Gaiaschi, Fabrizio De Luca, Stefano Artin Serapian, Emma Lugli, Federica Maraschi, Arianna Bini, Daniele Merli and Maria Grazia Bottone
Int. J. Mol. Sci. 2026, 27(6), 2760; https://doi.org/10.3390/ijms27062760 - 18 Mar 2026
Viewed by 522
Abstract
Glioblastoma is the most aggressive primary malignant tumor of the central nervous system in adults, with a poor prognosis and high resistance to conventional therapies. Platinum drugs like cisplatin are effective but limited by systemic toxicity, poor blood–brain barrier penetration, and resistance. Natural [...] Read more.
Glioblastoma is the most aggressive primary malignant tumor of the central nervous system in adults, with a poor prognosis and high resistance to conventional therapies. Platinum drugs like cisplatin are effective but limited by systemic toxicity, poor blood–brain barrier penetration, and resistance. Natural compounds are increasingly studied for their anticancer potential and ability to enhance existing therapies. Based on this rationale, we designed Pt(IV)Ac-GA, a novel platinum(IV) complex obtained by conjugating cisplatin with ganoderic acid A, a triterpenoid from Ganoderma lucidum known for anticancer and immunomodulatory effects. The compound was synthesized, structurally characterized, and showed high stability and favorable pharmacokinetics. In vitro, Pt(IV)Ac-GA strongly reduced the viability of U251 and T98G glioblastoma cells while sparing normal astrocytes. It triggered apoptosis, cell cycle arrest, impaired migration, and increased sensitivity to ferroptosis and mitochondrial dysfunction. These results highlight Pt(IV)Ac-GA as a promising candidate to overcome current limitations in glioblastoma treatment. Full article
Show Figures

Graphical abstract

21 pages, 7294 KB  
Article
Single-Cell Multi-Tissue T Cell Clonal Dynamics Reveal Distinct Immune Coercion Landscapes in MSI and MSS Colorectal Cancer
by Qianhe Zhan, Siwen Zhang, Bofu Cao, Lanming Chen and Lu Xie
Int. J. Mol. Sci. 2026, 27(6), 2689; https://doi.org/10.3390/ijms27062689 - 16 Mar 2026
Viewed by 434
Abstract
The efficacy of immunotherapy in colorectal cancer (CRC) has long been considered to be closely associated with microsatellite instability (MSI) status. Patients with microsatellite stable (MSS) tumors typically exhibit poor responses to PD-1/PD-L1 inhibitors and a poor prognosis, often being categorized as immunologically [...] Read more.
The efficacy of immunotherapy in colorectal cancer (CRC) has long been considered to be closely associated with microsatellite instability (MSI) status. Patients with microsatellite stable (MSS) tumors typically exhibit poor responses to PD-1/PD-L1 inhibitors and a poor prognosis, often being categorized as immunologically ‘cold’ tumors. However, some MSS patients can still achieve favorable therapeutic responses, sometimes even surpassing those of certain MSI patients. Immune-cold and immune-hot tumor phenotypes are largely determined by the abundance, clonal expansion, and functional states of tumor-infiltrating T cells. This suggests that immunotherapy responses are driven by dynamic remodeling of T-cell clonality rather than by MSI status alone. To elucidate the underlying T cell clonal dynamics, integrated single-cell transcriptome (scRNA-seq) and T cell receptor sequencing (scTCR-seq) data analyses from 43 blood and tissue samples of MSI and MSS colorectal cancer patients before and after anti-PD-1 therapy were performed. Using our developed TCR reconstruction pipeline (TORBiT), we systematically analyzed the clonal architecture of the TCR repertoire, inter-tissue migration, and its association with T-cell functional state transitions. From a TCR clonal kinetic perspective, we revealed two distinct modes of immune Coercion that may further affect the immune response: a “high-fluctuation, deep-exhaustion” pattern in MSI tumors and a “high-baseline, strong-suppression” pattern in MSS tumors. These findings provide a novel theoretical foundation and research perspective for understanding the responsiveness and resistance mechanisms to immune checkpoint inhibitors. Full article
(This article belongs to the Section Molecular Immunology)
Show Figures

Figure 1

30 pages, 26071 KB  
Article
A Multifunctional Therapeutic Platform: Ce/Zn/Sr-Doped Mesoporous Bioactive Glass Nanoparticles for Bone Repair
by Nattakan Sae-Sue, Wen-Ta Su, Poommaree Namchaiw, Kamolchanok Ngamkham, Nattida Suwanakitti and Parichart Naruphontjirakul
Int. J. Mol. Sci. 2026, 27(6), 2640; https://doi.org/10.3390/ijms27062640 - 13 Mar 2026
Viewed by 385
Abstract
Mesoporous bioactive glass nanoparticles (MBGNs) are promising for bone tissue engineering; however, surgical site infection and oxidative stress often compromise regeneration. To address this, MBGNs co-doped with cerium (Ce), zinc (Zn), and strontium (Sr) were synthesized using a microemulsion-assisted sol-gel route (xCe-yZn-Sr-MBGNs; x [...] Read more.
Mesoporous bioactive glass nanoparticles (MBGNs) are promising for bone tissue engineering; however, surgical site infection and oxidative stress often compromise regeneration. To address this, MBGNs co-doped with cerium (Ce), zinc (Zn), and strontium (Sr) were synthesized using a microemulsion-assisted sol-gel route (xCe-yZn-Sr-MBGNs; x = 0, 1, 2; y = 0, 0.5, 1). The resulting spherical nanoparticles (150–200 nm) exhibited a mesoporous structure with a specific surface area of (~340–425 m2/g), sustained ion release, and apatite formation in simulated body fluid. In vitro evaluations with MC3T3-E1 pre-osteoblasts demonstrated dose-dependent cytocompatibility, specifically in the co-doped formulations; however, higher Ce concentrations (2Ce-yZn-Sr-MBGNs) reduced viability following prolonged exposure. Crucially, the 1Ce-1Zn-Sr-MBGNs significantly enhanced osteogenic differentiation, as evidenced by a two-fold increase in osteogenic marker gene expression and a ~45% increase in calcium mineral deposition compared to undoped MBGNs within 14 days. Moreover, these particles accelerated cell migration, achieving ~70% scratch-wound closure within 24 h. Furthermore, 1Ce-1Zn-Sr-MBGNs displayed strong radical scavenging capacity and potent antibacterial activity against S. aureus and P. aeruginosa. These findings indicated that 1Ce-1Zn-Sr-MBGNs exhibited multiple therapeutic effects, including antibacterial, radical-scavenging, and osteogenic effects. By optimizing dopant ratios, these multifunctional nanomaterials emerge as promising candidates for next-generation bone grafts or implant coatings. Within the scope of this study, they demonstrated the capacity to simultaneously address three critical challenges in bone healing: controlling infection, mitigating oxidative stress, and promoting mineralized tissue formation. While these in vitro results provide a robust foundation, further in vivo validation is warranted to confirm their efficacy within complex physiological environments. Full article
(This article belongs to the Section Molecular Nanoscience)
Show Figures

Graphical abstract

19 pages, 2095 KB  
Article
Identification of Ellagic Acid as a Natural GPR35 Agonist for Ulcerative Colitis Therapy
by Haichao Liu, Le Yang, Xiaoxu Ma, Guanying Wang, Dongxue Wang, Xiaokang Liu, Zhenwei Li and Dean Guo
Biomolecules 2026, 16(3), 434; https://doi.org/10.3390/biom16030434 - 13 Mar 2026
Viewed by 413
Abstract
The escalating global burden of Ulcerative Colitis (UC) underscores the urgent need for novel therapeutic strategies. Although dietary modulation is known to influence UC progression, the specific molecular mediators remain largely undefined. Recently, the G protein coupled receptor 35 (GPR35) has emerged as [...] Read more.
The escalating global burden of Ulcerative Colitis (UC) underscores the urgent need for novel therapeutic strategies. Although dietary modulation is known to influence UC progression, the specific molecular mediators remain largely undefined. Recently, the G protein coupled receptor 35 (GPR35) has emerged as a promising target for maintaining gut homeostasis and promoting intestinal epithelium repair. Yet, whether the therapeutic benefits of dietary polyphenols are mediated through the direct activation of GPR35 remains unexplored. Here, the NanoLuc Binary Technology (NanoBiT) assay was first used to identify the potential GPR35 agonist from a library of 30 natural polyphenolic compounds. We discovered Ellagic acid (EA), a natural polyphenol abundant in fruits and nuts, as the potent GPR35 agonist owing to its most potent agonistic effect. The dose-dependent effect was further confirmed by both NanoBiT and Bret assay. Then, the binding site of the ligand-receptor complex was predicted via molecular docking, and key interactions were validated by site-directed mutagenesis. The results indicated the key binding site of the complex was Gln93, Arg100, Arg151, Phe163 and Ser262. And the conformation of the complex was verified stable by the molecular dynamics simulation. The bioactivity of EA was then evaluated in vivo. And the in vivo experiment indicated that EA alleviated the symptoms of UC. In addition, complementary in vitro assays, including a wound healing (scratch) assay and an SRB proliferation assay, were employed to investigate its effect on intestinal epithelial repair. The in vitro experiment demonstrated that EA enhanced the migration and proliferation of human colonic epithelial cells, an effect that was specifically abolished by the GPR35 antagonist CID2745687, indicating the key role GPR35 played in the intestinal repair. Collectively, our study demonstrates that the natural polyphenolic compound EA promotes epithelial healing and ameliorates colitis by acting as a GPR35 agonist. Full article
(This article belongs to the Section Natural and Bio-derived Molecules)
Show Figures

Figure 1

Back to TopTop