Exercise Boosts the Immune System and Enhances Immunotherapy Responses in Pancreatic Cancer and Mesothelioma
Abstract
1. Introduction
2. Materials and Methods
2.1. Cell Lines and Culture
2.2. In Vivo Studies
- (1)
- Assessing the effects of treadmill running and resistance training in orthotopic pancreatic cancer and mesothelioma mouse models;
- (2)
- Assessing the impact of exercise and exercise/anti-PD1 therapy on pancreatic cancer and mesothelioma TMEs in mouse models;
- (3)
- Assessing the effect of exercise and exercise/anti-PD1 therapy on tumour necrosis and metastatic disease.
2.3. Orthotopic Pancreatic Cancer and Mesothelioma Mouse Models
2.4. Treadmill Running
2.5. Horizontal Screen
2.6. Exercise Activity
2.7. Sample Size
2.8. Flow Cytometry
2.9. Migration Assays
2.10. Apoptotic Assays
2.11. Flow Cytometric Analysis of Tumours
2.12. Histology
2.13. Statistical Analyses
3. Results
3.1. Aerobic Exercise and Resistance Training Is Feasible in a Surgical Pancreatic Cancer Mouse Model
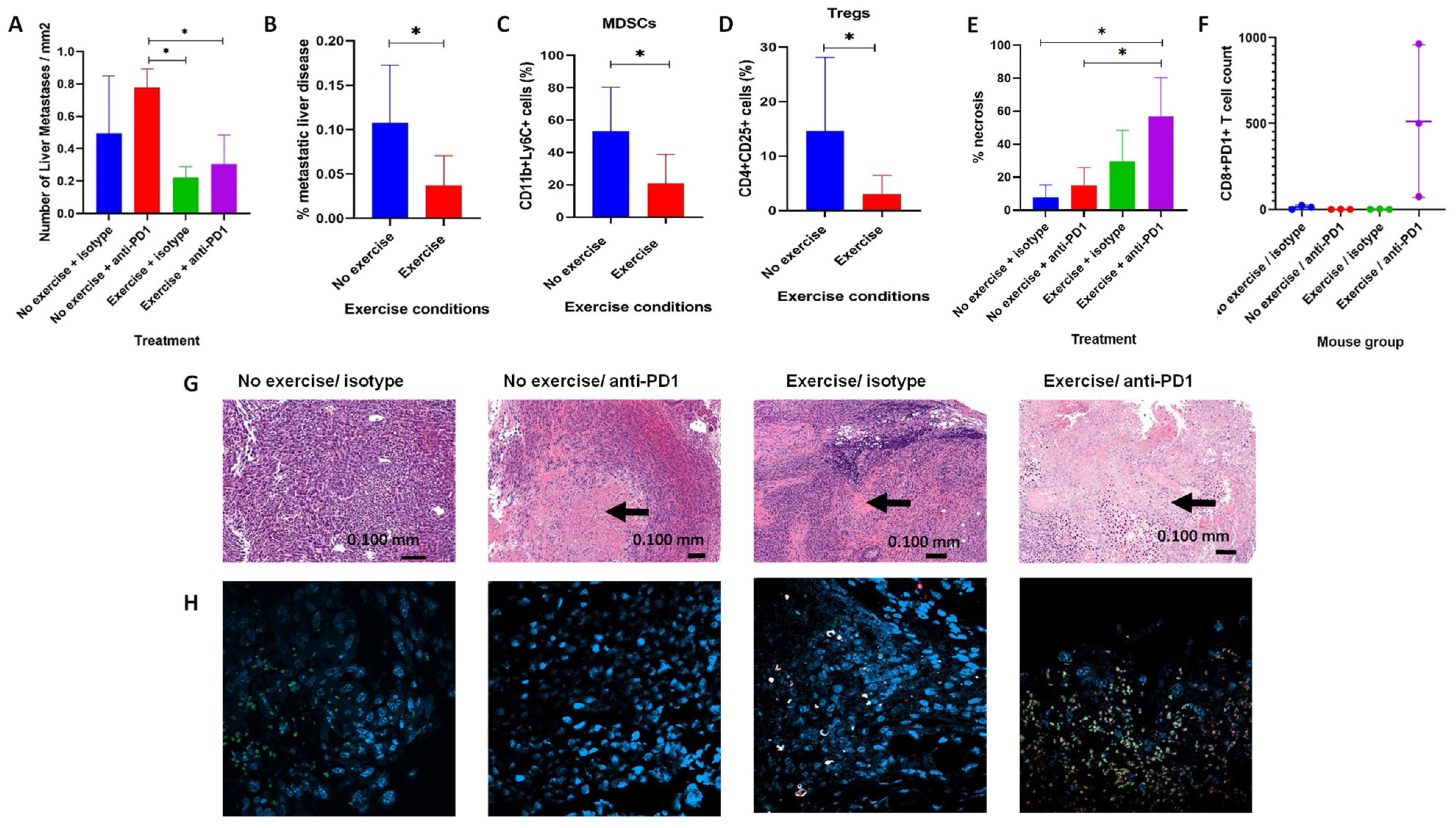
3.2. Aerobic Exercise and Resistance Training Reduced the Metastatic Potential of Pancreatic Cancer
3.3. Aerobic Exercise and Resistance Training Modulate the Pancreatic TME Towards a Hot Climate
3.4. Exercise in Combination with Anti-PD1 Enhances Pancreatic Tumour Responses with Increased Tumour Necrosis
3.5. Exercise in Combination with Anti-PD1 Significantly Increases Intratumoural CD8 T Cell Infiltration and Upregulates PD-1 Expression on T Cells in Pancreatic Cancer
3.6. Exercise Reduces Bioluminescent Intensity of Luciferase-Labelled Mesothelioma Tumours In Vivo
3.7. Exercise Leads to a Trend of a Treg Reduction Within the Mesothelioma TME
3.8. Exercise in Combination with Anti-PD1 Significantly Increases Intratumoural CD8 T Cell Infiltration and Upregulates PD-1 Expression on T Cells in Mesothelioma
3.9. Baseline Demographics
3.10. Exercise Enhances Systemic Anti-Cancer Immunity in Healthy Volunteers
3.11. Exercise-Conditioned Serum Delays in Vitro Migration of Pancreatic Cancer Cells
3.12. Exercise-Conditioned Serum Delays in Vitro Migration of Mesothelioma Cells
3.13. Exercise-Conditioned Serum Enhances Caspase3/7 Apoptotic Activity in Pancreatic Cancer Cells
4. Discussion
5. Conclusions
Supplementary Materials
Author Contributions
Funding
Institutional Review Board Statement
Informed Consent Statement
Data Availability Statement
Acknowledgments
Conflicts of Interest
List of Abbreviations
| NHS | National Health Service |
| WCRF | the World Cancer Research Fund |
| TME | tumour microenvironment |
| RPMI | Roswell Park Memorial Institute |
| FBS | foetal bovine serum |
| DMEM | Dulbecco’s Modified Eagle Medium |
| CO2 | carbon dioxide |
| s.c. | subcutaneous |
| i.p. | intraperitoneal |
| IVIS | In Vivo Imaging System |
| PD1 | anti-Programmed Cell Death Protein 1 |
| EDTA | ethylenediaminetetraacetic acid |
| RPM | revolutions per minute |
| PFA | paraformaldehyde |
| PBS | phosphate-buffered saline |
| RPE | Rate of Perceived Exertion |
| Tregs | regulatory T cells |
| MDSCs | Myeloid-Derived Suppressor Cells |
| NK | Natural Killer cells |
| H&E | haematoxylin and eosin |
| CTLA-4 | cytotoxic T-lymphocyte-associated protein 4 |
| WB-EMS | whole-body electromyostimulation |
| IL | interleukin |
| MHC | Major Histocompatibility Complex |
| TGFβ | Transforming Growth Factor Beta |
| ICIs | immune checkpoint inhibitors |
References
- Gustafson, M.P.; Wheatley-Guy, C.M.; Rosenthal, A.C.; Gastineau, D.A.; Katsanis, E.; Johnson, B.D.; Simpson, R.J. Exercise and the immune system: Taking steps to improve responses to cancer immunotherapy. J. Immunother. Cancer 2021, 9, e001872. [Google Scholar] [CrossRef]
- Orange, S.T.; Jordan, A.R.; Odell, A.; Kavanagh, O.; Hicks, K.M.; Eaglen, T.; Todryk, S.; Saxton, J.M. Acute aerobic exercise-conditioned serum reduces colon cancer cell proliferation in vitro through interleukin-6-induced regulation of DNA damage. Int. J. Cancer 2022, 151, 265–274. [Google Scholar] [CrossRef]
- Exercise Tips Cancer Prevention|World Cancer Research Fund. Available online: https://www.wcrf-uk.org/preventing-cancer/our-cancer-prevention-recommendations/move-more/#:~:text=Preventcancerbystayingactive,walk more,siteless.Aim (accessed on 26 September 2024).
- Physical Activity Guidelines for Adults Aged 19 to 64—NHS. Available online: https://www.nhs.uk/live-well/exercise/exercise-guidelines/physical-activity-guidelines-for-adults-aged-19-to-64/ (accessed on 20 June 2023).
- Hapuarachi, B.; Danson, S.; Wadsley, J.; Muthana, M. Exercise to transform tumours from cold to hot and improve immunotherapy responsiveness. Front. Immunol. 2023, 14, 1335256. [Google Scholar] [CrossRef]
- Pancreatic Cancer Statistics—Pancreatic Cancer UK. Available online: https://www.pancreaticcancer.org.uk/what-we-do/media-centre/pancreatic-cancer-statistics/#:~:text=Pancreaticcanceristhe10thmostcommoncancer,commoncancers%2Cwithfive-yearsurvivallessthan7%25 (accessed on 20 June 2023).
- Faig, J.; Howard, S.; Levine, E.A.; Casselman, G.; Hesdorffer, M.; Ohar, J.A. Changing Pattern in Malignant Mesothelioma Survival. Transl. Oncol. 2015, 8, 35–39. [Google Scholar] [CrossRef]
- MSTO-211H-CRL-2081|ATCC. Available online: https://www.atcc.org/products/crl-2081 (accessed on 18 July 2023).
- PANC-1-CRL-1469|ATCC. Available online: https://www.atcc.org/products/crl-1469 (accessed on 18 July 2023).
- Clinical Tools and Calculators for Medical Professionals—ClinCalc. Available online: https://clincalc.com/ (accessed on 27 September 2024).
- Pedersen, L.; Idorn, M.; Olofsson, G.H.; Lauenborg, B.; Nookaew, I.; Hansen, R.H.; Johannesen, H.H.; Becker, J.C.; Pedersen, K.S.; Dethlefsen, C.; et al. Voluntary Running Suppresses Tumor Growth through Epinephrine- and IL-6-Dependent NK Cell Mobilization and Redistribution. Cell Metab. 2016, 23, 554–562. [Google Scholar] [CrossRef]
- Courneya, K.S.; Vardy, J.L.; O’Callaghan, C.J.; Gill, S.; Friedenreich, C.M.; Wong, R.K.S.; Dhillon, H.M.; Coyle, V.; Chua, N.S.; Jonker, D.J.; et al. Structured Exercise after Adjuvant Chemotherapy for Colon Cancer. N. Engl. J. Med. 2025, 393, 13–25. [Google Scholar] [CrossRef] [PubMed]
- López-Soto, A.; Gonzalez, S.; Smyth, M.J.; Galluzzi, L. Control of Metastasis by NK Cells. Cancer Cell 2017, 32, 135–154. [Google Scholar] [CrossRef]
- Davis, M.; Conlon, K.; Bohac, G.C.; Barcenas, J.; Leslie, W.; Watkins, L.; Lamzabi, I.; Deng, Y.; Li, Y.; Plate, J.M. Effect of Pemetrexed on Innate Immune Killer Cells and Adaptive Immune T Cells in Subjects with Adenocarcinoma of the Pancreas. J. Immunother. 2012, 35, 629–640. [Google Scholar] [CrossRef] [PubMed]
- Sottile, R.; Tannazi, M.; Johansson, M.H.; Cristiani, C.M.; Calabró, L.; Ventura, V.; Cutaia, O.; Chiarucci, C.; Covre, A.; Garofalo, C.; et al. NK- and T-cell subsets in malignant mesothelioma patients: Baseline pattern and changes in the context of anti-CTLA-4 therapy. Int. J. Cancer 2019, 145, 2238–2248. [Google Scholar] [CrossRef] [PubMed]
- Fiuza-Luces, C.; Valenzuela, P.L.; Castillo-García, A.; Lucia, A. Exercise Benefits Meet Cancer Immunosurveillance: Implications for Immunotherapy. Trends Cancer 2021, 7, 91–93. [Google Scholar] [CrossRef]
- Yu, Y. The Function of NK Cells in Tumor Metastasis and NK Cell-Based Immunotherapy. Cancers 2023, 15, 2323. [Google Scholar] [CrossRef]
- Liu, J.; Song, N.; Huang, Y.; Chen, Y. Irisin inhibits pancreatic cancer cell growth via the AMPK-mTOR pathway. Sci. Rep. 2018, 8, 15247. [Google Scholar] [CrossRef]
- Schwappacher, R.; Dieterich, W.; Reljic, D.; Pilarsky, C.; Mukhopadhyay, D.; Chang, D.K.; Biankin, A.V.; Siebler, J.; Herrmann, H.J.; Neurath, M.F.; et al. Muscle-Derived Cytokines Reduce Growth, Viability and Migratory Activity of Pancreatic Cancer Cells. Cancers 2021, 13, 3820. [Google Scholar] [CrossRef]
- Sivori, S.; Pende, D.; Quatrini, L.; Pietra, G.; Della Chiesa, M.; Vacca, P.; Tumino, N.; Moretta, F.; Mingari, M.C.; Locatelli, F.; et al. NK cells and ILCs in tumor immunotherapy. Mol. Asp. Med. 2021, 80, 100870. [Google Scholar] [CrossRef]
- Lahusen, A.; Lutz, M.P.; Fang, R.; Kirchner, M.; Albus, S.; Kluck, K.; Karthaus, M.; Schwarzer, A.; Siegler, G.; Kleger, A.; et al. An immune responsive tumor microenvironment imprints into PBMCs and predicts outcome in advanced pancreatic cancer: Lessons from the PREDICT trial. Mol. Cancer 2025, 24, 202. [Google Scholar] [CrossRef]
- Yin, Y.; Sakakibara, R.; Honda, T.; Kirimura, S.; Daroonpan, P.; Kobayashi, M.; Ando, K.; Ujiie, H.; Kato, T.; Kaga, K.; et al. High density and proximity of CD8+T cells to tumor cells are correlated with better response to nivolumab treatment in metastatic pleural mesothelioma. Thorac. Cancer 2023, 14, 1991–2000. [Google Scholar] [CrossRef]
- Baecher-Allan, C.; Viglietta, V.; Hafler, D.A. Human CD4+CD25+ regulatory T cells. Semin Immunol. 2004, 16, 89–98. [Google Scholar]
- Tanaka, A.; Sakaguchi, S. Regulatory T cells in cancer immunotherapy. Cell Res. 2017, 27, 109–118. [Google Scholar] [CrossRef] [PubMed]
- Huber, M.; Brehm, C.U.; Gress, T.M.; Buchholz, M.; Alhamwe, B.A.; von Strandmann, E.P.; Slater, E.P.; Bartsch, J.W.; Bauer, C.; Lauth, M. The Immune Microenvironment in Pancreatic Cancer. Int. J. Mol. Sci. 2020, 21, 7307. [Google Scholar] [CrossRef] [PubMed]
- Needham, D.J.; Lee, J.X.; Beilharz, M.W. Intra-tumoural regulatory T cells: A potential new target in cancer immunotherapy. Biochem. Biophys. Res. Commun. 2006, 343, 684–691. [Google Scholar] [CrossRef] [PubMed]
- Ohue, Y.; Nishikawa, H. Regulatory T (Treg) cells in cancer: Can Treg cells be a new therapeutic target? Cancer Sci. 2019, 110, 2080–2089. [Google Scholar] [CrossRef]
- Chen, B.-J.; Zhao, J.-W.; Zhang, D.-H.; Zheng, A.-H.; Wu, G.-Q. Immunotherapy of Cancer by Targeting Regulatory T cells. Int. Immunopharmacol. 2022, 104, 108469. [Google Scholar] [CrossRef]
- Kurz, E.; Hirsch, C.A.; Dalton, T.; Shadaloey, S.A.; Khodadadi-Jamayran, A.; Miller, G.; Pareek, S.; Rajaei, H.; Mohindroo, C.; Baydogan, S.; et al. Exercise-induced engagement of the IL-15/IL-15Rα axis promotes anti-tumor immunity in pancreatic cancer. Cancer Cell 2022, 40, 720–737.e5. [Google Scholar] [CrossRef] [PubMed]
- Martín-Ruiz, A.; Fiuza-Luces, C.; Rincón-Castanedo, C.; Fernández-Moreno, D.; Gálvez, B.G.; Martínez-Martínez, E.; Martin-Acosta, P.; Coronado, M.J.; Franco-Luzón, L.; González-Murillo, Á.; et al. Benefits of Exercise and Immunotherapy in a Murine Model of Human Non-Small-Cell Lung Carcinoma; Universidad Complutense de Madrid: Madrid, Spain, 2020; Volume 26, pp. 100–115. [Google Scholar]
- Wennerberg, E.; Lhuillier, C.; Rybstein, M.D.; Dannenberg, K.; Rudqvist, N.-P.; Koelwyn, G.J.; Jones, L.W.; Demaria, S. Exercise reduces immune suppression and breast cancer progression in a preclinical model. Oncotarget 2020, 11, 452–461. [Google Scholar] [CrossRef] [PubMed]
- Hojman, P.; Brolin, C.; Nørgaard-Christensen, N.; Dethlefsen, C.; Lauenborg, B.; Olsen, C.K.; Åbom, M.M.; Krag, T.; Gehl, J.; Pedersen, B.K. IL-6 release from muscles during exercise is stimulated by lactate-dependent protease activity. Am. J. Physiol. Metab. 2019, 316, E940–E947. [Google Scholar] [CrossRef] [PubMed]





| Age (Years) | Number of Participants |
|---|---|
| 23–25 | 2 |
| 26–30 | 7 |
| 31–35 | 7 |
| 36–40 | 0 |
| 41–45 | 2 |
| 46–50 | 1 |
| 51–55 | 1 |
| 56–60 | 1 |
| 61–65 | 1 |
| Gender | |
| Male | 10 |
| Female | 12 |
| Co-morbidities | |
| 0 | 18 |
| 1 | 2 |
| 2 or more | 2 |
| Baseline fitness | |
| No regular exercise | 0 |
| Moderate intensity 1–2 times/week | 2 |
| Moderate intensity 3–4 times/week | 2 |
| Moderate intensity 5–7 times/week | 3 |
| High intensity 1–2 times/week | 4 |
| High intensity 3–4 times/week | 5 |
| High intensity 5–7 times/week | 6 |
| Smoker | |
| Y | 2 |
| N | 20 |
Disclaimer/Publisher’s Note: The statements, opinions and data contained in all publications are solely those of the individual author(s) and contributor(s) and not of MDPI and/or the editor(s). MDPI and/or the editor(s) disclaim responsibility for any injury to people or property resulting from any ideas, methods, instructions or products referred to in the content. |
© 2026 by the authors. Licensee MDPI, Basel, Switzerland. This article is an open access article distributed under the terms and conditions of the Creative Commons Attribution (CC BY) license.
Share and Cite
Hapuarachi, B.; Danson, S.; Wadsley, J.; Brown, H.; Southam, P.; Muthana, M. Exercise Boosts the Immune System and Enhances Immunotherapy Responses in Pancreatic Cancer and Mesothelioma. Biomolecules 2026, 16, 493. https://doi.org/10.3390/biom16040493
Hapuarachi B, Danson S, Wadsley J, Brown H, Southam P, Muthana M. Exercise Boosts the Immune System and Enhances Immunotherapy Responses in Pancreatic Cancer and Mesothelioma. Biomolecules. 2026; 16(4):493. https://doi.org/10.3390/biom16040493
Chicago/Turabian StyleHapuarachi, Brindley, Sarah Danson, Jonathan Wadsley, Hannah Brown, Phoebe Southam, and Munitta Muthana. 2026. "Exercise Boosts the Immune System and Enhances Immunotherapy Responses in Pancreatic Cancer and Mesothelioma" Biomolecules 16, no. 4: 493. https://doi.org/10.3390/biom16040493
APA StyleHapuarachi, B., Danson, S., Wadsley, J., Brown, H., Southam, P., & Muthana, M. (2026). Exercise Boosts the Immune System and Enhances Immunotherapy Responses in Pancreatic Cancer and Mesothelioma. Biomolecules, 16(4), 493. https://doi.org/10.3390/biom16040493

