Sign in to use this feature.

Years

Between: -

Subjects

remove_circle_outline
remove_circle_outline
remove_circle_outline
remove_circle_outline
remove_circle_outline
remove_circle_outline

Journals

Article Types

Countries / Regions

Search Results (14)

Search Parameters:
Keywords = RenovaBio

Order results
Result details
Results per page
Select all
Export citation of selected articles as:
30 pages, 2256 KB  
Review
Brazil’s Biogas–Biomethane Production Potential: A Techno-Economic Inventory and Strategic Decarbonization Outlook
by Daniel Ignacio Travieso Fernández, Christian Jeremi Coronado Rodriguez, Einara Blanco Machín, Daniel Travieso Pedroso and João Andrade de Carvalho Júnior
Biomass 2026, 6(1), 4; https://doi.org/10.3390/biomass6010004 - 7 Jan 2026
Viewed by 1945
Abstract
Brazil possesses a large bioenergy resource, embedded in agro-industrial, livestock, and urban residues; this study quantifies its technical magnitude and associated energy value. An assessment was conducted by substrate, combining official statistics with literature-based yields and recovery factors. Biogas volumes were converted into [...] Read more.
Brazil possesses a large bioenergy resource, embedded in agro-industrial, livestock, and urban residues; this study quantifies its technical magnitude and associated energy value. An assessment was conducted by substrate, combining official statistics with literature-based yields and recovery factors. Biogas volumes were converted into biomethane using representative upgrading efficiencies, and thermal and electrical equivalents were derived from standard lower heating values and conversion efficiencies. Uncertainty bounds reflect the variability of feedstock yields and process performance. The national technical potential is estimated at roughly 80–85 billion Nm3/year of biogas, corresponding to ~43–45 billion Nm3/year of biomethane and around 168–174 TWh/year of electricity. Contributions are led by the sugar–energy complex (~one-third), followed by livestock and other agro-industrial residues (~one-third), while urban sanitation supplies ~8–10%. Potentials are concentrated in the Southeast, Center-West, and South, and current production represents only ~2–3% of the assessed potential. The findings indicate that realizing this potential requires targeted measure standardization for grid injection, support for pretreatment and co-digestion, access to credit, and alignment with instruments such as RenovaBio and “Metano Zero” to unlock significant methane-mitigation, air-quality, and decentralized energy-security benefits. Full article
Show Figures

Figure 1

11 pages, 347 KB  
Technical Note
RenovaCalc: Calculation of Carbon Intensities Under Brazil’s National Biofuel Policy
by Lucas G. Pereira, Mateus F. Chagas, Marília I. S. Folegatti, Joaquim E. A. Seabra, Nilza P. Ramos, Michelle T. Scachetti, Juliana F. Picoli, Marcelo M. R. Moreira, Renan M. L. Novaes, Antonio M. Bonomi, Otávio Cavalett, Anna Leticia M. T. Pighinelli and Marcelo A. B. Morandi
Sustainability 2025, 17(23), 10442; https://doi.org/10.3390/su172310442 - 21 Nov 2025
Cited by 3 | Viewed by 1355
Abstract
In 2017, Brazil launched its National Biofuel Policy (RenovaBio) to reduce greenhouse gas emissions from the transportation matrix, aligned with the National Determined Contribution commitments under the Paris Agreement. The authors of this Technical Note formed a working group that structured the methodological [...] Read more.
In 2017, Brazil launched its National Biofuel Policy (RenovaBio) to reduce greenhouse gas emissions from the transportation matrix, aligned with the National Determined Contribution commitments under the Paris Agreement. The authors of this Technical Note formed a working group that structured the methodological framework for RenovaCalc, the computational tool used by producers to quantify the carbon intensity of biofuels certified under RenovaBio. The framework is based on the Life Cycle Assessment approach, in accordance with internationally recognized standards and bioenergy policy guidelines. For the 2025 cycle, 331 production units (75% of Brazil’s total) had their biofuels under certification obtained using RenovaCalc, which is currently available for biodiesel, ethanol, biomethane, and sustainable aviation fuel produced from numerous feedstocks. The calculator is widely adopted and possibly the most important life cycle tool in Brazil. Full article
Show Figures

Figure 1

25 pages, 1522 KB  
Article
State-Level Inventories and Life Cycle GHG Emissions of Corn, Soybean, and Sugarcane Produced in Brazil
by Lucas G. Pereira, Nilza Patrícia Ramos, Anna Leticia M. T. Pighinelli, Renan M. L. Novaes, Joaquim E. A. Seabra, Henrique Debiasi, Marcelo H. Hirakuri and Marília I. S. Folegatti
Sustainability 2025, 17(18), 8482; https://doi.org/10.3390/su17188482 - 22 Sep 2025
Cited by 4 | Viewed by 2126
Abstract
Brazil is a leading producer of multi-purpose crops—such as corn, soybean, and sugarcane—used for human consumption, animal feed, and biofuel production. This study generated agricultural inventories for these three crops based on state-level information. For sugarcane, we used primary data submitted by ethanol [...] Read more.
Brazil is a leading producer of multi-purpose crops—such as corn, soybean, and sugarcane—used for human consumption, animal feed, and biofuel production. This study generated agricultural inventories for these three crops based on state-level information. For sugarcane, we used primary data submitted by ethanol producers to RenovaBio. For soybean and corn, we retrieved and updated data from a previous study, which gathered information through panel consultations with farmers and sector experts. We also calculated the greenhouse gas (GHG) emissions associated with the crops using the Life Cycle Assessment (LCA) method. Our analysis revealed significant variability in emissions across states, especially for corn and sugarcane. Without considering direct land use change (dLUC), the states with the highest and lowest emissions for each crop were as follows: (i) sugarcane: Paraíba at 54 and Goiás at 37, with a national average of 42 kg CO2e/t cane; (ii) soybean: Maranhão at 344 and Minas Gerais at 300, average of 323 kg CO2e/t soy; (iii) first-crop corn: Maranhão at 416 and Mato Grosso at 264, average of 300 kg CO2e/t corn; (iv) second-crop corn: Paraná at 306 and Minas Gerais at 153, average of 255 kg CO2e/t corn. Emissions were inversely related to crop yields, with the exception of second-crop corn. In general, lower yields were observed in states of the Northeast region (e.g., Maranhão and Paraíba), which face challenges due to irregular climate patterns and water deficits. For sugarcane cultivated in the same region, emissions from straw burning had a significant impact, with the practice being applied to more than 60% of the crop area. If dLUC emissions were included, variability would increase dramatically—particularly for corn and soybean in some states—due to patterns of cropland expansion into native vegetation areas over the 2000–2019 period. In particular, total soybean emissions would range from 471 in Paraná to 2173 in Maranhão, with a national average of 1022 kg CO2e/t soy. These findings can be valuable as references for life cycle databases, for the development of state-specific emission factors for biofuels produced from the investigated crops, and as supporting information for decarbonization programs. Full article
(This article belongs to the Section Sustainable Agriculture)
Show Figures

Figure 1

36 pages, 1936 KB  
Review
Biomethane as a Fuel for Energy Transition in South America: Review, Challenges, Opportunities, and Perspectives
by Luís Pedro Vieira Vidigal, Túlio Augusto Zucareli de Souza, Roberto Berlini Rodrigues da Costa, Luís Filipe de Almeida Roque, Gustavo Vieira Frez, Nelly Vanessa Pérez-Rangel, Gabriel Marques Pinto, Davi José Souza Ferreira, Vítor Brumano Andrade Cardinali, Felipe Solferini de Carvalho, João Andrade de Carvalho, Ana Paula Mattos, Juan José Hernández and Christian Jeremi Rodriguez Coronado
Energies 2025, 18(11), 2967; https://doi.org/10.3390/en18112967 - 4 Jun 2025
Cited by 4 | Viewed by 3614
Abstract
This review examines the current status of biomethane development in South America through a comprehensive comparative analysis of national legislation, scientific literature, and institutional data across all South American countries. The methodology consisted of a systematic review of technical and regulatory documents to [...] Read more.
This review examines the current status of biomethane development in South America through a comprehensive comparative analysis of national legislation, scientific literature, and institutional data across all South American countries. The methodology consisted of a systematic review of technical and regulatory documents to assess the status of biomethane production, commercialization, and utilization throughout the region. The findings indicate that biomethane remains largely underdeveloped in most South American countries, primarily due to fragmented data, inadequate infrastructure, and a lack of targeted public policies. Brazil emerges as a regional leader, backed by robust legal frameworks such as the RenovaBio program, the Future Fuel Law, and specific regulations governing landfill waste treatment and biomethane quality standards. In contrast, other countries hold considerable biogas potential but lack the regulatory frameworks and financial incentives required to expand biomethane production. The principal contribution of this study is its comprehensive assessment of biomethane development in South America, providing a country-level analysis alongside direct comparisons with global leaders in both production and policy. By mapping legislation, infrastructure conditions, and energy strategies across the continent, this study offers a strategic reference to support future research, investment, and policy development. Full article
(This article belongs to the Special Issue Future Prospects for Renewable Energy Applications)
Show Figures

Figure 1

21 pages, 2159 KB  
Article
Production of Sustainable Aviation Fuels from Lignocellulosic Residues in Brazil through Hydrothermal Liquefaction: Techno-Economic and Environmental Assessments
by Raquel de Souza Deuber, Jéssica Marcon Bressanin, Daniel Santos Fernandes, Henrique Real Guimarães, Mateus Ferreira Chagas, Antonio Bonomi, Leonardo Vasconcelos Fregolente and Marcos Djun Barbosa Watanabe
Energies 2023, 16(6), 2723; https://doi.org/10.3390/en16062723 - 15 Mar 2023
Cited by 15 | Viewed by 6986
Abstract
Decarbonization of the aviation sector relies on deployment of sustainable aviation fuels (SAF) at commercial scale. Hydrothermal liquefaction (HTL) has been recognized as a promising technology to help supply the increasing projected SAF demand. High availability of agro-industrial residues, combined with a well-established [...] Read more.
Decarbonization of the aviation sector relies on deployment of sustainable aviation fuels (SAF) at commercial scale. Hydrothermal liquefaction (HTL) has been recognized as a promising technology to help supply the increasing projected SAF demand. High availability of agro-industrial residues, combined with a well-established biorefinery system, makes the sugarcane industry in Brazil a good option for HTL technology deployment. Moreover, challenges regarding the economic feasibility of SAF from HTL could be partially addressed by the RenovaBio policy, a market-driven incentive mechanism of carbon credits implemented in Brazil. This study investigated both the techno-economic and life cycle assessment of SAF production from sugarcane lignocellulosic residues, considering HTL integrated to a first-generation ethanol distillery and a HTL stand-alone facility. The evaluated scenarios showed great climate mitigation potential, reaching a reduction of up to 73–82% when compared to fossil jet fuel. The minimum fuel selling price of SAF at 15.4 USD/GJ indicated potential of economic competitiveness with fossil jet fuel in the best integrated scenario. The economic benefits obtained from carbon credits are not enough to enable feasibility of HTL in the stand-alone scenarios, even with carbon prices projected at 125 USD/tonne CO2-eq avoided. Full article
Show Figures

Figure 1

26 pages, 4853 KB  
Article
Land Use Change Net Removals Associated with Sugarcane in Brazil
by Marjorie M. Guarenghi, Danilo F. T. Garofalo, Joaquim E. A. Seabra, Marcelo M. R. Moreira, Renan M. L. Novaes, Nilza Patrícia Ramos, Sandra F. Nogueira and Cristiano A. de Andrade
Land 2023, 12(3), 584; https://doi.org/10.3390/land12030584 - 28 Feb 2023
Cited by 20 | Viewed by 10992
Abstract
This work brings a refined estimation of the land use change and derived CO2 emissions associated with sugarcane cultivation, including changes in management practices and refined land-use carbon stocks, over the last two decades for Brazil’s center–south and north regions. The analysis [...] Read more.
This work brings a refined estimation of the land use change and derived CO2 emissions associated with sugarcane cultivation, including changes in management practices and refined land-use carbon stocks, over the last two decades for Brazil’s center–south and north regions. The analysis was carried out at the rural property level, considering spatially explicit land conversion data. With the refinements, we found a net carbon removal of 9.8 TgCO2∙yr−1 in sugarcane cultivation areas in the 2000–2020 period, which was due to the expansion of sugarcane over poor quality pastures (55% of the gross removals), croplands (15%) and mosaic (14%) areas, and the transition from the conventional burned harvesting to unburned (16%). Moreover, 98.4% of expansion was over existent agricultural areas. Considering all the land use changes within sugarcane-producing rural properties, the net removal is even larger, of 17 TgCO2∙yr−1, which is due to vegetation recovery. This suggests that public policies and private control mechanisms might have been effective not only to control deforestation but also to induce carbon removals associated with sugarcane cultivation. These results indicate sugarcane production system and derived products as contributors to net carbon removals in the land sector in Brazil and should be considered for both bioenergy and agricultural sustainability evaluation. Full article
(This article belongs to the Special Issue Feature Papers for 'Land Socio-Economic and Political Issues' Section)
Show Figures

Figure 1

17 pages, 814 KB  
Review
Strategies to Ensure Fuel Security in Brazil Considering a Forecast of Ethanol Production
by Felipe de Oliveira Gonçalves, Rafael Firmani Perna, Emília Savioli Lopes, Laura Plazas Tovar, Rubens Maciel Filho and Melina Savioli Lopes
Biomass 2023, 3(1), 1-17; https://doi.org/10.3390/biomass3010001 - 3 Jan 2023
Cited by 16 | Viewed by 5813
Abstract
Ethanol production in Brazil started in the early 1930s due to laws created by the Brazilian government. However, ethanol production only increased significantly with the National Program of Ethanol implementation in 1975. This program was another action taken by the Brazilian government aiming [...] Read more.
Ethanol production in Brazil started in the early 1930s due to laws created by the Brazilian government. However, ethanol production only increased significantly with the National Program of Ethanol implementation in 1975. This program was another action taken by the Brazilian government aiming to provide conditions for the development of the ethanol industry in the country. With the program, it was possible to achieve significant progress; however, it finished in the mid-1980s. Currently, ethanol is produced on a large scale by more than 300 sugarcane mills all over the country. In 2016, the Brazilian government provided another incentive for ethanol production by creating the RenovaBio Program, which aimed to reduce greenhouse gas emissions. Besides the environmental aspect, Brazil’s ethanol industry needs to develop to supply future biofuel demand. According to the forecast provided in this paper, and considering technical, economic, and environmental aspects regarding the Brazilian ethanol industry, the current and only feedstock used is likely to be insufficient. Thus, the ethanol produced from corn would be an attractive secondary feedstock to complement sugarcane ethanol as the primary feedstock. Full article
Show Figures

Figure 1

18 pages, 3848 KB  
Article
Carbon Emissions and Brazilian Ethanol Prices: Are They Correlated? An Econophysics Study
by Derick David Quintino, Heloisa Lee Burnquist and Paulo Jorge Silveira Ferreira
Sustainability 2021, 13(22), 12862; https://doi.org/10.3390/su132212862 - 20 Nov 2021
Cited by 6 | Viewed by 3029
Abstract
Brazil is one of the largest global producers and exporters of ethanol and in 2017 launched RenovaBio, a programme aiming to mitigate greenhouse gas emissions. In parallel to this domestic scenario, there is rapid growth in the world market of carbon production, as [...] Read more.
Brazil is one of the largest global producers and exporters of ethanol and in 2017 launched RenovaBio, a programme aiming to mitigate greenhouse gas emissions. In parallel to this domestic scenario, there is rapid growth in the world market of carbon production, as well as complex price relations between fossil and renewable energies becoming increasingly important in recent years. The present work aims to contribute to filling a gap in knowledge about the relationship between Brazilian ethanol and other relevant energy-related commodities. We use a recent methodology (Detrended Cross-Correlation Approach—DCCA—with sliding windows) to analyze dynamically the cross-correlation levels between Brazilian ethanol prices and carbon emissions, as well as other possible-related prices, namely: sugar, Brent oil, and natural gas prices, with a sample of daily prices between January 2010 and July 2020. Our results indicate that (i) in the whole period, Brazilian ethanol has significant correlations with sugar, moderate correlation with oil in the short term, and only a weak, short-term correlation with carbon emission prices; (ii) with a sliding windows approach, the strength of the correlation between ethanol and carbon emissions varies between weak and non-significant in the short term. Full article
(This article belongs to the Special Issue The Economics of Greenhouse Gases Emission Reduction)
Show Figures

Figure 1

17 pages, 1131 KB  
Article
Towards Comparable Carbon Credits: Harmonization of LCA Models of Cellulosic Biofuels
by Nariê Rinke Dias de Souza, Bruno Colling Klein, Mateus Ferreira Chagas, Otavio Cavalett and Antonio Bonomi
Sustainability 2021, 13(18), 10371; https://doi.org/10.3390/su131810371 - 17 Sep 2021
Cited by 17 | Viewed by 5821
Abstract
Decarbonization programs are being proposed worldwide to reduce greenhouse gas (GHG) emissions from transportation fuels, using Life Cycle Assessment (LCA) models or tools. Although such models are broadly accepted, varying results are often observed. This study describes similarities and differences of key decarbonization [...] Read more.
Decarbonization programs are being proposed worldwide to reduce greenhouse gas (GHG) emissions from transportation fuels, using Life Cycle Assessment (LCA) models or tools. Although such models are broadly accepted, varying results are often observed. This study describes similarities and differences of key decarbonization programs and their GHG calculators and compares established LCA models for assessing 2G ethanol from lignocellulosic feedstock. The selected LCA models were GHGenius, GREET, JRC’s model, and VSB, which originated calculators for British Columbia’s Low Carbon Fuel Standard, California’s Low Carbon Fuel Standard, Renewable Energy Directive, and RenovaBio, respectively. We performed a harmonization of the selected models by inserting data of one model into other ones to illustrate the possibility of obtaining similar results after a few harmonization steps and to determine which parameters have higher contribution to closing the gap between default results. Differences among 2G ethanol from wheat straw were limited to 0.1 gCO2eq. MJ−1, and discrepancies in emissions decreased by 95% and 78% for corn stover and forest residues, respectively. Better understanding of structure, calculation procedures, parameters, and methodological assumptions among the LCA models is a first step towards an improved harmonization that will allow a globally accepted and exchangeable carbon credit system to be created. Full article
(This article belongs to the Special Issue Sustainable Energy Transition and Clean Energy Finance)
Show Figures

Figure 1

13 pages, 925 KB  
Article
Effects of Energy Cane (Saccharum spp.) Juice on Corn Ethanol (Zea mays) Fermentation Efficiency: Integration towards a More Sustainable Production
by Pietro Sica, Laysa Maciel Lewandowski Meira Prado, Pedro Granja, Elias Miguel de Carvalho, Eduardo de Castro Mattos, Rubens Perez Calegari, Manuella Silverio, Bianca Chaves Martins and Antonio Sampaio Baptista
Fermentation 2021, 7(1), 30; https://doi.org/10.3390/fermentation7010030 - 22 Feb 2021
Cited by 14 | Viewed by 5540
Abstract
Despite being considered renewable, corn (Zea mays) ethanol still generates much debate over the use of fossil fuels in its production and is considered less sustainable than sugarcane (Saccharum spp.) ethanol. In Brazil, corn ethanol is starting to be produced [...] Read more.
Despite being considered renewable, corn (Zea mays) ethanol still generates much debate over the use of fossil fuels in its production and is considered less sustainable than sugarcane (Saccharum spp.) ethanol. In Brazil, corn ethanol is starting to be produced in the Center-West and is expected to increase with the RenovaBio, a promising policy for biofuels adoption. In this context, energy cane (Saccharum spp.) is a biomass crop with high yields that can provide bagasse to supply the energy demand of the corn ethanol industry and provide juice with about 10% sugar content. However, the effects of introducing its juice in the production process are unknown. For these reasons, the objective of this study was to assess the effects of adding energy cane juice in corn ethanol production. Energy cane juice brings several advantages: (i) It provides sugars that can reduce by almost 50% the amount of corn and enzymes used, (ii) reduces the amount of water needed for ethanol production, and (iii) increases significantly the fermentation efficiency from 86.4% to 90.8% by providing minerals that support yeast growth. Therefore, energy cane can be integrated into the corn ethanol production process, making the fermentation more efficient and the production systems more sustainable. Full article
(This article belongs to the Special Issue Biofuel Fermentation from Renewable Biomass)
Show Figures

Figure 1

24 pages, 18192 KB  
Review
Land Use and Management Effects on Sustainable Sugarcane-Derived Bioenergy
by Maurício Roberto Cherubin, João Luís Nunes Carvalho, Carlos Eduardo Pellegrino Cerri, Luiz Augusto Horta Nogueira, Glaucia Mendes Souza and Heitor Cantarella
Land 2021, 10(1), 72; https://doi.org/10.3390/land10010072 - 15 Jan 2021
Cited by 83 | Viewed by 20982
Abstract
Bioenergy is an important and feasible option for mitigating global warming and climate change. However, large-scale land-use change (LUC) to expand bioenergy crops, such as sugarcane, raises concerns about the potential negative environmental and socioeconomic side effects. Such effects are context-specific, and depending [...] Read more.
Bioenergy is an important and feasible option for mitigating global warming and climate change. However, large-scale land-use change (LUC) to expand bioenergy crops, such as sugarcane, raises concerns about the potential negative environmental and socioeconomic side effects. Such effects are context-specific, and depending on the LUC scenario and management practices, several co-benefits can be attained. We reviewed the literature and discussed how LUC and best management practices affect key components of sustainability (e.g., soil health, soil carbon (C) sequestration, greenhouse gas emissions (GHG) emissions, nutrient cycling, water quality, among others) of sugarcane-derived bioenergy production in Brazil. Sugarcane expansion has occurred predominantly over pasture areas, although converting croplands could be also an environmentally feasible option. The land transition from low-productivity pastures to sugarcane cultivation seems to be a sustainable pathway to increase bioenergy production. This LUC scenario enhances soil health and soil C sequestration over time, although soil compaction, biodiversity loss, and erosion are still challenging. Besides, adopting best management practices, such as conservation tillage, sustainable crop residue management, rational fertilization, and recycling by-products, has been fundamental to ensuring sustainable bioenergy production. Public policies and well-designed legal frameworks and regulations, such as the Forest Code and the RenovaBio legislations in Brazil, are necessary to make bioenergy production compatible with rational land use and protection. Lastly, our analysis provided insights into sugarcane expansion over a small proportion (1%) of pasture areas in Latin American and Caribbean (LAC) and sub-Saharan African (SSA) countries, which may result in a substantial impact on global bioenergy supply. We concluded that sugarcane-derived bioenergy is a sustainable option to tackle climate change while provisioning other key ecosystem services and promoting socioeconomic development. Full article
(This article belongs to the Special Issue Bioenergy and Land)
Show Figures

Figure 1

16 pages, 2023 KB  
Article
The Fertilizer Industry in Brazil and the Assurance of Inputs for Biofuels Production: Prospective Scenarios after COVID-19
by Pedro Igor Veillard Farias, Estevão Freire, Armando Lucas Cherem da Cunha, Raul José dos Santos Grumbach and Adelaide Maria de Souza Antunes
Sustainability 2020, 12(21), 8889; https://doi.org/10.3390/su12218889 - 26 Oct 2020
Cited by 24 | Viewed by 11665
Abstract
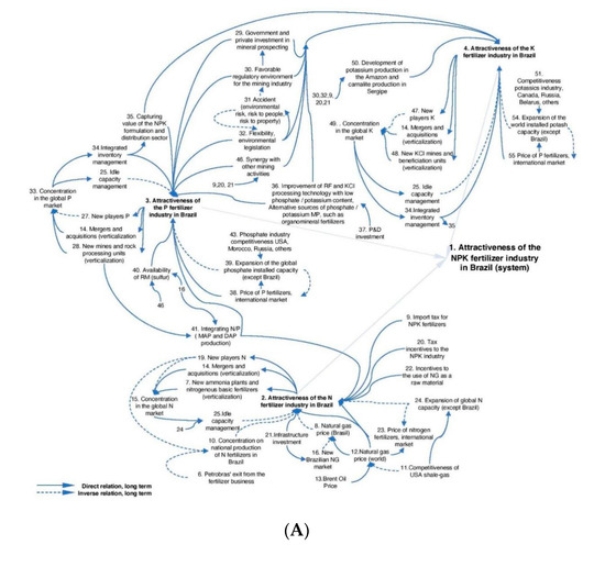
Fertilizers are essential inputs for the agribusiness chain—they increase the productivity on available arable land and help to avoid changes in land use. Currently, Brazil is one of the largest consumers of fertilizers in the world but its imports of NPK fertilizers, as [...] Read more.
Fertilizers are essential inputs for the agribusiness chain—they increase the productivity on available arable land and help to avoid changes in land use. Currently, Brazil is one of the largest consumers of fertilizers in the world but its imports of NPK fertilizers, as a percentage of its total consumption, have risen from 32% in 1988 to 77% in 2018. Biofuels are relevant in the transport sector and the Brazilian government, after the Paris Agreement, created the National Biofuels Policy (Renovabio), which has as one of its goals to raise the participation of biofuels in the transport sector to 28.6% by 2028. Soy, corn, and sugarcane (biofuels raw material) currently account for more than 70% of the consumption of NPK fertilizers in the country. Due to several reasons, in the last 10 years many local projects designed to fill the supply gap for fertilizers in Brazil have not been successful. The recent COVID-19 pandemic has raised questions about the reliability of fertilizer supply in global value chains. In this context, is Brazil’s long-term biofuel market at risk after COVID-19? A total of 38 experts were consulted and four reference scenarios were developed. The article concluded that the Brazilian fertilizer industry must be prepared for a scenario of limited increase in demand on a global scale—strategic alliances may be forged to maintain existing installed capacity. Should the Brazilian government fail to provide any stimulus for the country’s fertilizer industry, it is likely that by 2035, Brazil’s biofuel industry sector would be overexposed to price volatility and availability on the global fertilizer market. Full article
(This article belongs to the Section Sustainable Chemical Engineering and Technology)
Show Figures

Figure 1

22 pages, 2428 KB  
Article
Techno-Economic and Environmental Assessment of Biomass Gasification and Fischer–Tropsch Synthesis Integrated to Sugarcane Biorefineries
by Jéssica Marcon Bressanin, Bruno Colling Klein, Mateus Ferreira Chagas, Marcos Djun Barbosa Watanabe, Isabelle Lobo de Mesquita Sampaio, Antonio Bonomi, Edvaldo Rodrigo de Morais and Otávio Cavalett
Energies 2020, 13(17), 4576; https://doi.org/10.3390/en13174576 - 3 Sep 2020
Cited by 68 | Viewed by 8294
Abstract
Large-scale deployment of both biochemical and thermochemical routes for advanced biofuels production is seen as a key climate change mitigation option. This study addresses techno-economic and environmental aspects of advanced liquid biofuels production alternatives via biomass gasification and Fischer–Tropsch synthesis integrated to a [...] Read more.
Large-scale deployment of both biochemical and thermochemical routes for advanced biofuels production is seen as a key climate change mitigation option. This study addresses techno-economic and environmental aspects of advanced liquid biofuels production alternatives via biomass gasification and Fischer–Tropsch synthesis integrated to a typical sugarcane distillery. The thermochemical route comprises the conversion of the residual lignocellulosic fraction of conventional sugarcane (bagasse and straw), together with eucalyptus and energy-cane as emerging lignocellulosic biomass options. This work promotes an integrated framework to simulate the mass and energy balances of process alternatives and incorporates techno-economic analyses and sustainability assessment methods based on a life-cycle perspective. Results show that integrated biorefineries provide greenhouse gas emission reduction between 85–95% compared to the fossil equivalent, higher than that expected from a typical sugarcane biorefinery. When considering avoided emissions by cultivated area, biorefinery scenarios processing energy-cane are favored, however at lower economic performance. Thermochemical processes may take advantage of the integration with the typical sugarcane mills and novel biofuels policies (e.g., RenovaBio) to mitigate some of the risks linked to the implementation of new biofuel technologies. Full article
(This article belongs to the Special Issue Analysis of Bio-Based Products for the Circular Economy)
Show Figures

Figure 1

16 pages, 509 KB  
Article
Classifying the Level of Energy-Environmental Efficiency Rating of Brazilian Ethanol
by Nilsa Duarte da Silva Lima, Irenilza de Alencar Nääs, João Gilberto Mendes dos Reis and Raquel Baracat Tosi Rodrigues da Silva
Energies 2020, 13(8), 2067; https://doi.org/10.3390/en13082067 - 21 Apr 2020
Cited by 5 | Viewed by 3274
Abstract
The present study aimed to assess and classify energy-environmental efficiency levels to reduce greenhouse gas emissions in the production, commercialization, and use of biofuels certified by the Brazilian National Biofuel Policy (RenovaBio). The parameters of the level of energy-environmental efficiency were standardized and [...] Read more.
The present study aimed to assess and classify energy-environmental efficiency levels to reduce greenhouse gas emissions in the production, commercialization, and use of biofuels certified by the Brazilian National Biofuel Policy (RenovaBio). The parameters of the level of energy-environmental efficiency were standardized and categorized according to the Energy-Environmental Efficiency Rating (E-EER). The rating scale varied between lower efficiency (D) and high efficiency + (highest efficiency A+). The classification method with the J48 decision tree and naive Bayes algorithms was used to predict the models. The classification of the E-EER scores using a decision tree using the J48 algorithm and Bayesian classifiers using the naive Bayes algorithm produced decision tree models efficient at estimating the efficiency level of Brazilian ethanol producers and importers certified by the RenovaBio. The rules generated by the models can assess the level classes (efficiency scores) according to the scale discretized into high efficiency (Classification A), average efficiency (Classification B), and standard efficiency (Classification C). These results might generate an ethanol energy-environmental efficiency label for the end consumers and resellers of the product, to assist in making a purchase decision concerning its performance. The best classification model was naive Bayes, compared to the J48 decision tree. The classification of the Energy Efficiency Note levels using the naive Bayes algorithm produced a model capable of estimating the efficiency level of Brazilian ethanol to create labels. Full article
(This article belongs to the Special Issue Alternative Energy Sources)
Show Figures

Figure 1

Back to TopTop