Next Article in Journal
Fast Catalytic Pyrolysis of Tamarind Pulp over Green HZSM-5 Zeolite
Previous Article in Journal
Green Synthesis of Activated Carbon from Waste Biomass for Biodiesel Dry Wash
 
 
Font Type:
Arial Georgia Verdana
Font Size:
Aa Aa Aa
Line Spacing:
Column Width:
Background:
Review

Brazil’s Biogas–Biomethane Production Potential: A Techno-Economic Inventory and Strategic Decarbonization Outlook

by
Daniel Ignacio Travieso Fernández
1,
Christian Jeremi Coronado Rodriguez
2,
Einara Blanco Machín
3,
Daniel Travieso Pedroso
4 and
João Andrade de Carvalho Júnior
1,*
1
Chemistry and Energy Department, São Paulo State University “Júlio De Mesquita Filho”, Guaratinguetá 12516-410, Brazil
2
Mechanical Engineering Institute, Federal University of Itajubá, Itajubá 37500-903, Brazil
3
Department of Mechanical Engineering, Universidad de Concepción, Concepción 4070386, Chile
4
Department of Mechanical Engineering, Universidad del Bio Bio, Concepción 4051381, Chile
*
Author to whom correspondence should be addressed.
Submission received: 28 October 2025 / Revised: 15 December 2025 / Accepted: 30 December 2025 / Published: 7 January 2026

Abstract

Brazil possesses a large bioenergy resource, embedded in agro-industrial, livestock, and urban residues; this study quantifies its technical magnitude and associated energy value. An assessment was conducted by substrate, combining official statistics with literature-based yields and recovery factors. Biogas volumes were converted into biomethane using representative upgrading efficiencies, and thermal and electrical equivalents were derived from standard lower heating values and conversion efficiencies. Uncertainty bounds reflect the variability of feedstock yields and process performance. The national technical potential is estimated at roughly 80–85 billion Nm3/year of biogas, corresponding to ~43–45 billion Nm3/year of biomethane and around 168–174 TWh/year of electricity. Contributions are led by the sugar–energy complex (~one-third), followed by livestock and other agro-industrial residues (~one-third), while urban sanitation supplies ~8–10%. Potentials are concentrated in the Southeast, Center-West, and South, and current production represents only ~2–3% of the assessed potential. The findings indicate that realizing this potential requires targeted measure standardization for grid injection, support for pretreatment and co-digestion, access to credit, and alignment with instruments such as RenovaBio and “Metano Zero” to unlock significant methane-mitigation, air-quality, and decentralized energy-security benefits.

1. Introduction

Biogas stands out as a strategic renewable energy source for Brazil, given the abundance of organic residues generated by agribusiness and urban centers. Brazil is estimated to hold the world’s largest technical potential for biogas production, with approximately 84.6 billion Nm3 of biogas per year, equivalent to around 44.7 billion Nm3 of purified biomethane [1]. This volume has significant energy content, at approximately 430–500 TWh/year in gross thermal energy, sufficient to generate around 150–170 TWh/year of electricity (approximately 15–20 GW average) if fully utilized, representing about 35–40% of the national electricity demand [2]. Alternatively, such production could replace up to 70% of the country’s annual diesel consumption [2].
This great potential derives from various available organic substrates: residues from the sugar–energy sector (vinasse, filter cake, bagasse and sugarcane straw), other agro-industrial residues (soy, corn, cassava crops, as well as slaughterhouse and food processing wastes), livestock residues (swine manure, confined cattle manure, poultry bedding), urban residues (organic fraction of municipal solid waste and sewage sludge), and landfill gas already formed. Figure 1 illustrates the approximate contribution of major sectors to Brazil’s biogas potential in 2019 [3,4], highlighting the predominance of sugar–energy and agricultural–livestock residues. Each of these substrate sources offers specific opportunities for biogas production, which will be detailed in this report.
Despite the high theoretical potential, practical biogas utilization in Brazil remains incipient. In 2021, the actual annual production of biogas totaled approximately 2.3 billion Nm3, or about 3% of the estimated total potential [4,5]. However, in recent years, the sector has shown significant growth, with biogas production increasing by 779% between 2011 and 2020 [1], and the number of operational plants more than tripling from 2017 (271 plants) to 2021 (755 plants) [4]. This recent progress reflects technological advancements, cost reductions, and a more favorable policy environment, including incentives such as the RenovaBio program and regulations governing the use of biomethane as a vehicle fuel and for injection into natural gas networks. Even so, current utilization corresponds to only about 1.5–3% of the national potential, evidencing a large margin for expansion.
To contextualize this scenario globally, it is worth comparing Brazil’s emerging market with established leaders like Germany, China and the United States. While Germany built a massive capacity (>9000 plants) largely driven by energy crops and feed-in tariffs, and China focuses on rural household waste treatment [6]., Brazil present a distinct comparative advantage. Unlike models constrained by land-use competition (the “food vs. fuel” debate), the Brazilian potential is rooted almost exclusively in large-scale agro-industrial residues and urban liabilities. This characteristic grant Brazilian biomethane a lower carbon footprint and superior sustainability rating [7]., positioning the country to lead a generation of waste-to-energy markets that do not compromise food security.
In this context, this report presents a comprehensive overview of Brazil’s biogas production potential (2019–2025) including (1) quantification of technical potential in terms of biogas/biomethane volume and available energy; (2) contribution of each substrate origin (sugar–energy sector, other agro-industries, livestock, urban residues, and landfills); (3) geographical distribution of potential by macro-region and state; (4) databases and methodological premises used in estimates; (5) growth trends and projected scenarios, including barriers to overcome; (6) positive environmental impacts, particularly in reducing greenhouse gas emissions and air pollutants; and (7) relevant public policies and incentive instruments. Finally, the path to turning potential into reality is discussed, considering existing uncertainties and data gaps.
Recent national and state-level assessments establish useful benchmarks for Brazil’s biogas/biomethane potential but differ in scope and methodology. The ABiogás technical note [3] provides a national reference for technical potential by segment; the BNDES synthesis [8] links those magnitudes to market design and financing; the EPE PDE—2032 (2022) [9] frames policy-aligned expansion scenarios rather than theoretical maxima; the RCGI/USP mapping (2019) [10] supplies high-resolution municipality-level evidence for São Paulo; and state case studies such as [11] refine assumptions for specific feedstock mixes, while reviews like [7] contextualize residue availability and energy/CO2 performance. However, these studies either emphasize selected sectors, operate at subnational scale, or adopt planning scenarios instead of a unified, feedstock-explicit bottom-up inventory. The present article advances the state of the art by consolidating a substrate-by-substrate assessment on a national scale under harmonized assumptions, with an explicit conversion chain (biogas–biomethane–energy), calibration to operating Brazilian projects and transparent uncertainty bounds, thereby offering a consistent basis for policy, investment and impact evaluation (See Table 1).

2. Materials and Methods

The estimation of biogas production potential was based on a bottom-up approach [13], calculating the theoretical generation of biogas from each type of substrate available in the country, with conversion assumptions supported by technical studies [1,8] and real-world case studies such as the sanitary landfills of Caieiras in São Paulo and Seropédica in Rio de Janeiro.
Searches were run in Scopus, Web of Science Core Collection, and SciELO (2019–2025; English/Portuguese). Gray literature was included (ABiogás, EPE, ANEEL, ANP, IBGE/PPM, CONAB, SNIS), given Brazil’s regulatory and statistical context. Some examples of used strings are: (biogas OR biomethane) AND Brazil AND (potential OR resource assessment OR yield OR BMP) AND (sugarcane OR vinasse OR filter cake OR manure OR municipal solid waste OR sewage sludge) AND (methane production OR LHV OR levelized cost) AND Brazil (2019–2025). The eligibility criteria used in the research are shown in Table 2.
In general terms, the following aspects were considered: (i) activity or waste production data for each source, collected from official and sectorial databases (e.g., IBGE/SIDRA for livestock and agricultural production, CONAB for harvests, BEN/EPE for agricultural residues, MAPA and EMBRAPA for animal manure, sanitation diagnostics for municipal solid waste and sludge); (ii) waste generation or effluent factors per unit of activity (e.g., liters of vinasse per liter of ethanol, waste per animal, organic fraction in per capita municipal solid waste); (iii) volatile solids content or organic load of each substrate (biochemical oxygen demand, organic carbon), indicating the biochemical potential available; and (iv) biogas yields per unit of substrate, considering anaerobic digestion efficiency under ideal conditions.
The adopted yields were based on typical literature values and Brazilian reference projects calibrated by experts (e.g., biogas production per cubic meter of vinasse, per ton of filter cake, per animal housed, per ton of organic waste, according to each case). To ensure a comprehensive potential estimate, assumptions were defined optimistically within realistic technical limits, presuming full utilization of generated residues and high conversion efficiencies, following the methodology developed by BNDES based on established business models [8].
Main assumptions per substrate included, for example: full utilization of vinasse produced in ethanol plants (typical Generation of 10–15 m3 of biogas per m3 of vinasse); anaerobic digestion of filter cake and part of sugarcane straw not used for energy (with pretreatment, due to lignocellulosic content); treatment of swine manure in confined systems (20–30 m3 of biogas per animal per year, depending on size and management), as well as a fraction of cattle manure considering animals in feedlots (assuming, for calculation, that all beef cattle spend their last 3 months in feedlots and dairy cows above a production threshold are partially confined) [10], full utilization of effluents from slaughterhouses and dairies (anaerobic treatment of wastewater with high organic load); digestion of cassava and other food processing effluents (fruit residues, soybean and corn husks post-processing) with co-digestion to optimize C/N ratio and moisture; biogas collection from sanitary landfills (assuming 100% of municipal solid waste collected in regulated landfills, a scenario adopted by the calibration research group to minimize uncertainties) [10] and energy recovery from sludge from urban sewage treatment plants.
To quantify the technical potential of gaseous bioenergy, the study converts consolidated feedstock-level biogas estimates into biomethane volumes and then into energetic capacity. All volumetric quantities are normalized to standard conditions (Nm3). First, the methane content of raw biogas is computed as a function of the methane volume fraction, x C H 4 (Equation (1)) [14]. The resulting methane flow is then adjusted to upgrade performance. It is characterized by the methane recovery of the upgrading unit, R u p , and the target biomethane purity p B M to obtain the biomethane volume (Equation (2)), consistent with mass balance methodologies for anaerobic digestion [14]. For reporting convenience, a single multiplicative factor   k is defined to map raw biogas to biomethane directly.
V C H 4 ,   r a w = V b i o g a s x C H 4     ,
V B M = V b i o g a s x C H 4 R u p p B M = k V b i o g a s     ,
The energetic content associated with biomethane is evaluated using the lower heating value (LHV) of methane, LHVCH4 (MJ/Nm3). Thermal energy potential is obtained by multiplying V B M by LHVCH4 and reported either in MJ/year or after unit conversion, in GWh/year Equation (3). To estimate the useful energy potential (electrical or thermal), the overall efficiency ( n ) of the conversion is applied to the chemical energy basis, as shown in Equation (4), where E u s e f u l corresponds to either the electrical potential ( E e l ) when using electrical efficiency ( n e l ) , or thermal potential ( E t h ) when using thermal efficiency ( n t h ) , following the lower heating values adopted by the Brazilian Energy Balance [15].
E c h e m   G W h y r = V B M L H V C H 4 3.6 10 6     ,
E u s e f u l = E c h e m η
For energy potential estimation, it was assumed that biogas contains, on average, 55–60% CH4 (methane) and 40–45% CO2, resulting in a lower heating value of approximately 21–23 MJ/Nm3 of raw biogas, equivalent to about 5.8–6.4 kWh thermal per cubic meter of biogas. It is known by the authors that biogas contains low fractions of H2S; however, this fraction was not considered to simplify the calculation.
To estimate the electricity potential, the analysis assumes the use of Internal Combustion Engines (ICE), the predominant technology for biogas power generation in Brazil. An average electrical efficiency of 35% was adopted. This value represents a conservative baseline for standard Otto cycle gensets, which typically range between 30% and 40% efficiency depending on capacity and maintenance conditions [9,16]. Consequently, 1 Nm3 of biogas produces approximately 2.0–2.2 kWh of electricity. These rates were used to calculate the total electrical potential (MWh/year). Similarly, it was considered that purified biomethane has a heating value close to that of natural gas (36 MJ/Nm3), or approximately 10 kWh/Nm3, making it suitable for use as a vehicle fuel or in thermal applications.
Additionally, uncertainties and limitations were evaluated. Key uncertainties include: the real availability of some substrates (e.g., percentage of sugarcane straw collected versus left in the field, degree of cattle confinement) [10], percentage of municipal solid waste effectively collected and disposed of in controlled landfills); regional variations in residue characteristics (solid content and biogas yield may vary depending on management practices, animal diet, climate) and technical constraints in some uses (e.g., digestion of bagasse and straw requires pretreatment technologies that are not yet widely implemented). Nonetheless, the values presented reflect a theoretical maximum potential, which may not be fully realizable in the short or medium term, but serves as a reference to size the upper limit of biogas contribution to the energy matrix.

3. Results and Discussion

The consolidated results indicate a national technical potential for biogas production of approximately 80–85 billion Nm3/year, consistent with ABiogás’ technical assessment for the 2019 base year and with the association’s later mapping [1]. This corresponds to approximately 44.7 billion Nm3/year of biomethane and roughly 173.762 GWh/year of electricity if fully utilized in cogeneration, which represents a continuous average power of 19.8 GW [8]. In comparison, that electric output would be equivalent to about a quarter of Brazil’s total electricity supply in 2022 (≈694–703 TWh) [15]. The ABiogás 2024 technical note reiterates the scale of this potential by reporting the theoretical biomethane potential of approximately 120 million Nm3/day (≈43.8 billion Nm3/year) [17]. In thermal terms (using the lower heating value of methane), this biomethane potential exceeds 1600 PJ/year, enough to replace approximately 66% of the country’s diesel sales (67.4 million m3) [18], or if fully converted to power, to supply a similar share (31.8%) of national electricity demand via thermoelectric plants [9].
Table 3 presents the breakdown of this potential by major source sectors, according to ABiogás methodology [3]. It can be observed that two-thirds of the biogas potential originates from agro-industrial and livestock residues, and about one-third comes from the sugar–energy sector, with a smaller fraction (about 8%) coming from sanitation and urban waste sources.
The numbers above reveal the dominance of the livestock and sugarcane sectors (or sugar–energy complex), which together account for over 90% of the country’s biogas potential. Among these, the sugar–energy complex (sugarcane) is unique: alone, it has the potential to generate about 40 billion Nm3/year of biogas [8], a value equivalent to almost half of the national potential. Following this, agro-industrial and livestock residues represent a similar potential (38 billion Nm3/year), while sanitation and urban waste contribute approximately 6–7 billion Nm3/year. The composition of this potential by substrate type, according to each source, is detailed below.
To complement Table 3′s technical ceiling, a 2024 operating snapshot (see Table 4) shows approximately 4.7 billion Nm3/year of installed biogas capacity across 1587 operating plants. In this installed base, sanitation (MSW + WWTP) leads with 63% of capacity, followed by industry (which includes the sugar–energy complex) with 20%, and agro-livestock with 17%. Electricity remains the main use (≈59%), ahead of biomethane (≈37%) and thermal uses (≈4%) [19].

3.1. Potential by Substrate Origin

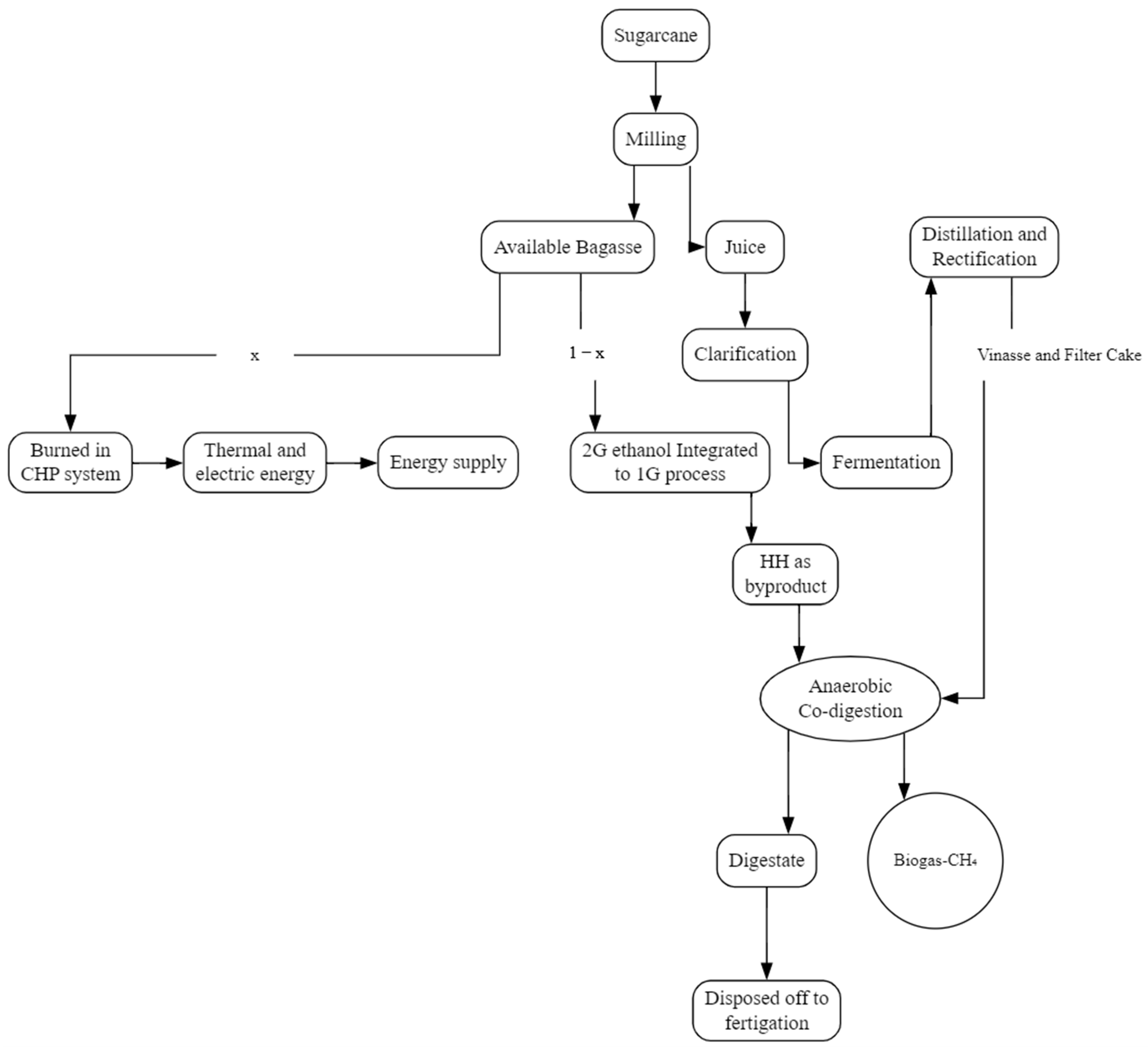
Sugarcane Sector: Brazil processes approximately 600–650 million tons of sugarcane annually (2019–2021 harvests), producing substantial volumes of byproducts suitable for anaerobic digestion. Currently, the Brazilian sugar–energy sector is undergoing a paradigm shift, transitioning from conventional ethanol-sugar mills to integrated energy biorefineries. In this circular economy model, anaerobic digestion plays a central role by converting environmental liabilities (vinasse and filter cake) into high-value assets. Beyond generating electricity for self-consumption, these biorefineries produce biomethane to fuel dedicated gas-powered or dual-fuel agricultural machinery, thereby displacing fossil diesel consumption. This substitution closes the carbon cycle, generating decarbonization credits (CBIOs) under the RenovaBio program. Recent studies confirm that such integration can increase the energy output of a standard mill by up to 30% without expanding the planted area [20].
The main byproduct of this industry is vinasse, the liquid residue from ethanol distillation (see Figure 2). With a typical ratio of 10–15 L of vinasse per liter of ethanol, the sugar and ethanol industry produces tens of billions of liters of vinasse each year, containing a high organic load (COD) from the fermented juice. Estimates by ABiogás attribute approximately 17 billion Nm3/year of biogas potential to vinasse in the sugarcane sector [8]. Anaerobic digestion technologies (such as UASB reactors followed by lagoons) allow the conversion of vinasse into biogas, and several sugar mills are already testing or implementing this usage [21].
Another significant byproduct is the filtering cake (solid residue from cane juice filtration), which contributes approximately 5 billion Nm3/year to the sector’s biogas potential. Filter cake has a considerable organic matter and moisture content, making it ideal for anaerobic digestion, especially when co-digested with vinasse or other effluents to balance nutrients.
Additionally, sugarcane straw (dry tips and leaves) and bagasse (the fibrous residue from milling) are abundant lignocellulosic substrates. Traditionally, bagasse is combusted at mills for cogeneration of electricity and steam, a well-established practice [22]. However, from a theoretical viewpoint, if these residues were directed to anaerobic digestion (with pretreatment to solubilize cellulose), they could generate additional biogas. ABiogás estimated about 16 billion Nm3/year from straw and 1.7 billion Nm3/year from bagasse, in a hypothetical anaerobic digestion scenario [8]. The sugarcane sector accounts for roughly 40% of Brazil’s biogas potential—noticeably concentrated in vinasse (≈40% of the sugarcane sector’s biogas), followed by straw (~40%), filter cake (~12%), and bagasse (~4%), according to estimated shares. It is worth noting that, in practice, bagasse and part of the straw are already used for energy via combustion. However, vinasse, which represents the largest fraction by volume, is still mostly used for fertigation but can serve as a feedstock for energy biorefineries. Pioneer projects, such as Cocal (São Paulo), have implemented biogas/biomethane plants utilizing vinasse and filter cake, highlighting the great latent potential of the sector [2].
Other agro-industries (Grains, Food, Agricultural Processing): Beyond sugarcane, Brazilian agribusiness provides various residues and effluents suitable for biogas production. A highlight is the grain chain: Brazil is a global leader in soybean production (over 120 million tons/year) and a major producer of corn (over 100 million tons/year). Although much of the residual biomass [23] from these crops remains in the field (crop residues) or is used as animal feed, there are components with high bioenergy potential. For soybeans, the hull is identified as a promising substrate—it accounts for about 2% of the grain weight and can be digested after suitable processing. ABiogás considered soybean hull an excellent option for co-digestion (due to its structural carbon content, which complements wet effluents), attributing about 5.0 billion Nm3/year of biogas to soybean hull at the national level [24]. Corn, in addition to harvest residues, is used for ethanol production at flex-fuel plants; its effluents (corn vinasse) and rejected silage can be digested. The estimated biogas potential associated with corn (residues and effluents) is 6.6 billion Nm3/year [25]. Another important agricultural feedstock is cassava: its processing for starch and flour generates manipueira, a liquid with an extremely high organic load and toxic compounds (linamarin) [26]. If anaerobically treated, manipueira produces biogas; although national cassava production is lower, about 0.66 billion Nm3/year is attributed to cassava effluent utilization [8,27].
In the food industry, slaughterhouses and dairy industries are noteworthy [28,29]. Animal processing effluents (blood, wash water) and dairy byproducts (whey, organic residues) have significant organic loads [30]. ABiogás grouped these in the agro-industrial category, estimating about 3.6 billion Nm3/year from slaughterhouses and 5.7 billion Nm3/year from dairy effluents [8]. Moreover, residues from fruit processing (orange peel, fruit pulp, sugarcane bagasse at juice plants, etc.) can be digested in producing regions (such as the citrus belt in São Paulo). While not quantified separately in the potential table, fruit residues are included in the 19% of agro-industrial potential not detailed in the above groups. In summary, the entire agro-industrial sector (excluding sugarcane) represents approximately 38.4 billion Nm3/year of biogas. About two-thirds of this comes from livestock residues (discussed below) and one-third from crop and plant industry residues (soybean ~5 billion, corn ~6.6 billion, cassava ~0.7 billion, fruits and others <1 billion, totaling ≈12–13 billion Nm3/year) [1].
Livestock (Animal Manure): Brazilian livestock, among the world’s largest, generates vast volumes of organic manure—a valuable biogas source when treated in digesters. The country has the world’s largest cattle herd (~218 million head in 2021), as well as significant swine (~41 million) and poultry (1.5 billion broiler chickens housed/year) inventories, especially in the South Region [8]. However, the fraction practically usable depends on the management system: typically, intensive swine farming is the most favorable, as pigs are raised in confined facilities, enabling almost complete collection of liquid manure. Digester technology in swine farms is well-established in Brazil—thousands of units utilize the gas for energy or controlled burning, particularly in Paraná, Santa Catarina, and Mato Grosso. According to ABiogás, swine manure has a potential of ~7–10 billion Nm3/year of biogas (part of the 16.8 billion generically referred to as “animal manure”) [31]. Cattle raising, in turn, faces the challenge that most beef cattle are raised on pasture, spreading manure, which hampers collection. Nonetheless, there is potential from the feedlot segment (about 5–10% of beef cattle undergo short-term feedlotting) and especially from dairy cattle, where animals in intensive systems generate manure in barns. Assuming partial confinement, ABiogás estimated approximately 5–6 billion Nm3/year of gas from cattle manure (mainly from dairy and feedlot cattle) within the national potential. For poultry farming (broilers and layers), manure with a high solids content (poultry litter) can be digested with suitable systems (requiring water addition or co-digestion) [32]. The potential from poultry manure was quantified at approximately ~5 billion Nm3/year [1]. Adding these sources, the total livestock (swine, cattle, and poultry) contributes approximately 16.8 billion Nm3/year of biogas. This amount assumes broad utilization, which in practice depends on incentive policies and technical assistance to help rural producers adopt digesters (e.g., through low-carbon agriculture programs such as ABC+) [33].
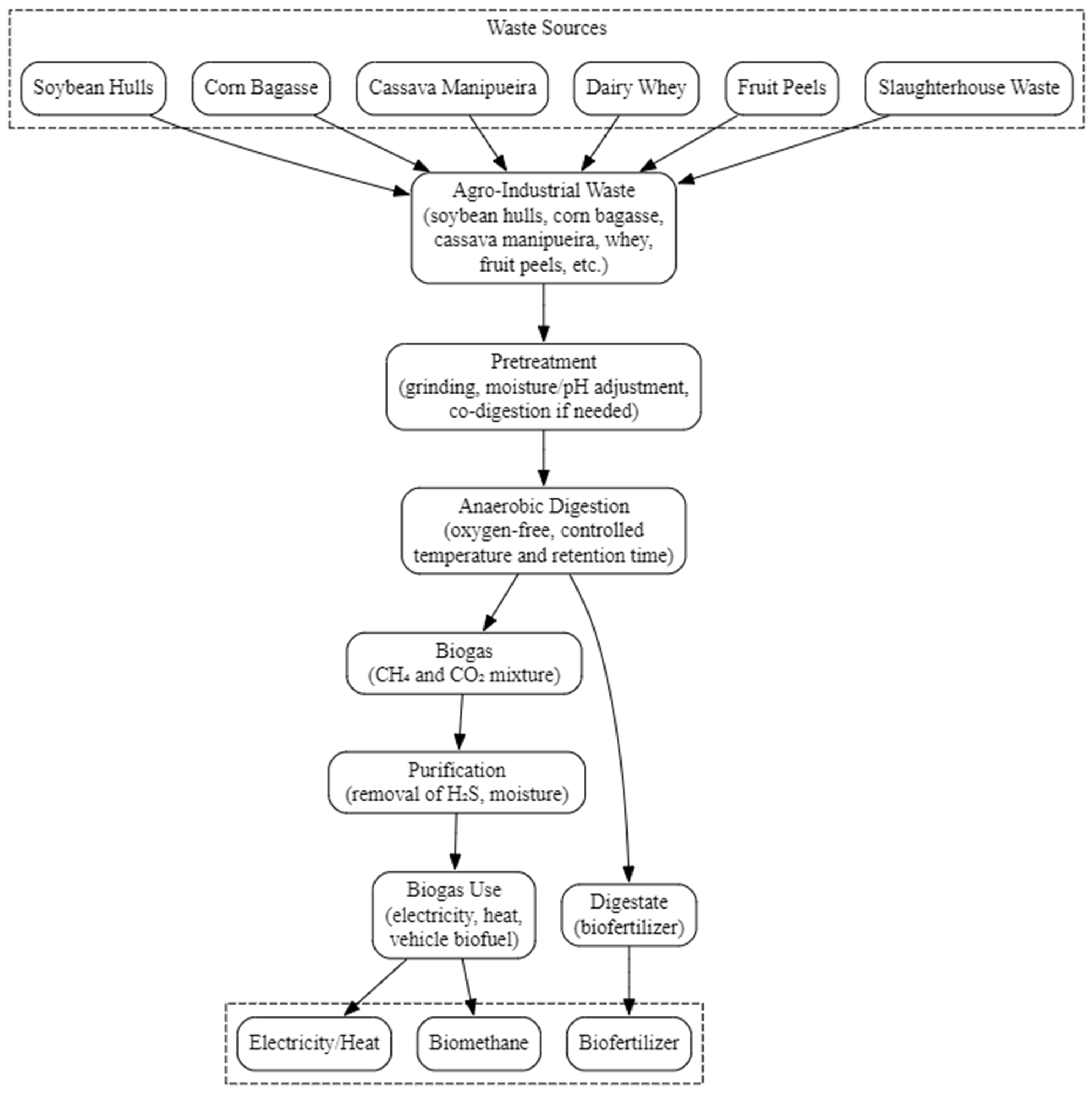
Figure 3 illustrates the unified process for agro-industrial residues in Brazil, categorizing liquid streams (vinasse, whey, slaughterhouse effluents, manipueira, and swine slurry) and high-solids streams (soybean hull, filter cake, poultry litter, and rejected silages). Liquids undergo screening/equalization (and DAF when needed), while high-solids receive size/thermal-alkaline pretreatment; both meet in a co-digestion tank to balance C/N and alkalinity. Biogas is desulfurized and either used in CHP or upgraded to biomethane; digestate is separated and returned as fertigation/compost, with effluent polishing where required.
Urban Residues (Organic MSW and Sewage): Brazil’s increasing urbanization generates a steady flow of municipal solid waste (MSW) and domestic sewage. The organic fraction of household MSW (from food scraps, pruning, non-recyclable paper, etc.) typically accounts for 50–60% by weight of the collected waste. In 2020, the country generated about 80 million tons of MSW, of which ~50% was potentially biodegradable organic material (but less than 2% was separated for composting or digestion) [34]. In the potential scenario considered here, it is assumed that all collected organic MSW could be treated anaerobically (via dedicated biogas plants or landfill capture). This remains a largely unexplored potential, requiring the large-scale, selective collection of organic waste or the operation of mixed-waste sorting centers to supply digesters. Regionalized estimates show that, for example, Amazonas state (due to the population concentration in Manaus) holds over 56% of the North’s biogas potential from urban waste alone. Nationally, solid urban organic waste could generate about 4–5 billion Nm3/year of biogas (value included in the sanitation category in Table 3). Sewage sludge from municipal wastewater treatment plants (WWTPs) is another substrate. Only about 50% of Brazil’s population has treated sewage, and even in existing WWTPs, sludge is not always anaerobically stabilized. If all current WWTPs adopted anaerobic digestion of sludge, biogas potential would be on the order of 1–2 billion Nm3/year. Therefore, combining organic MSW + WWTP sludge, the sanitation category reaches ~6.8 billion Nm3/year in the ABiogás estimate [8]. While modest compared to the agricultural and sugarcane sectors, this is significant for urban environments: its use would mitigate uncontrolled methane emissions at open dumps/landfills and WWTPs and provide energy for the cities themselves [35].
Landfill gas: Complementing the above, existing sanitary landfills are current sources of biogas (landfill gas) that can be captured. Several large-scale landfills (São Paulo, Rio de Janeiro, Curitiba, Salvador, etc.) are already equipped with biogas extraction systems, often flaring the gas or generating electricity. Landfill gas potential depends on the previously deposited MSW mass and the residual methane generation rate over the years. In potential estimates, landfill biogas is included in the sanitation category, but it is worth highlighting separately: studies indicate that 25–30% of Brazil’s biomethane in the short term could come from the utilization of existing and future landfills [36]. For example, the Santa Rosa landfill in Seropédica, Rio de Janeiro (see Figure 4) itself can produce tens of millions of Nm3/year of biogas. With current technologies, landfill gas can be purified to biomethane and injected into the natural gas grid—as already happens in commercial projects (e.g., the Caieiras landfill in São Paulo, where biomethane has been injected since 2019). Thus, landfills are a concentrated and short-term source for expanding biogas/biomethane production, although they remain a finite resource (linked to waste flow) [37].
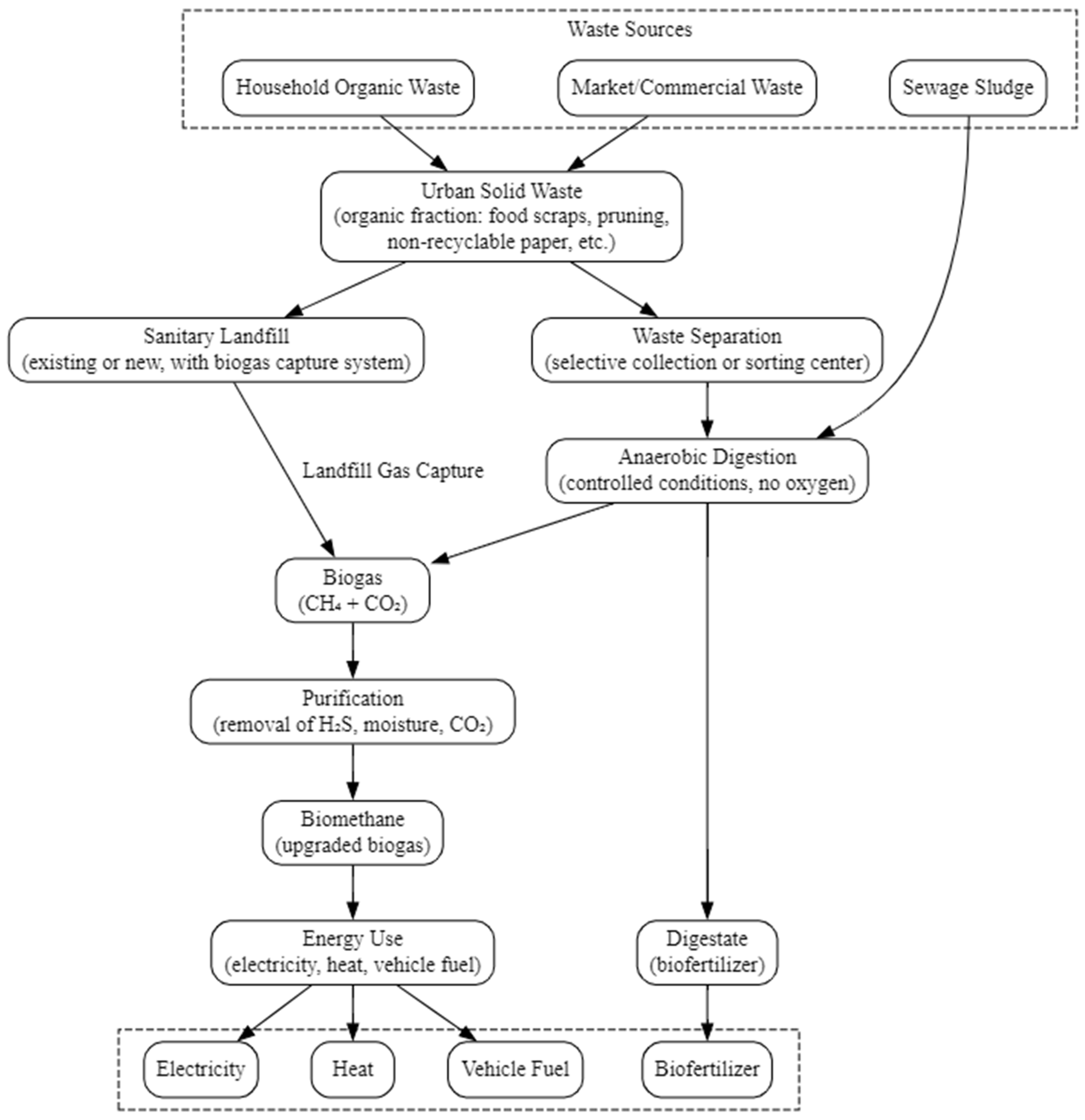
Figure 5 synthesizes the waste-to-biogas chain for Brazil’s urban context, linking the main sources (household organic waste, market/commercial waste, and sewage sludge) to two complementary routes: selective collection or sorting of the organic fraction of MSW followed by controlled anaerobic digestion, and sanitary landfills equipped with gas-captured systems for legacy and ongoing waste. In both cases, the product is raw biogas, which is cleaned and either used directly in CHP/boilers or upgraded to biomethane (see Section 3.3) for vehicle fuel or grid injection. The solid–liquid residue from digestion is returned as a digestate/biofertilizer, closing nutrient loops in urban agriculture.
In summary, the origin of Brazil’s biogas potential is primarily agri-livestock, accounting for approximately 78% of the potential, which comprises sugarcane residues (47%) and agro-industrial/livestock residues (31%). Urban and sanitation residues account for ~8–10% of the remainder. This reflects the country’s specialization as a major agricultural and livestock producer but also highlights that the development of biogas projects in rural areas will be essential for realizing most of this potential. The following section examines the regional and geographic distribution of this potential [8].

3.2. Geographical Distribution of Potential

There is considerable regional variation in biogas potential in Brazil, reflecting differences in agricultural and livestock production as well as waste generation among the country’s regions. According to ABiogás studies, the Southeast Region accounts for the largest share—approximately 46%—of the national potential. This is mainly due to the intense sugarcane production in São Paulo and Minas Gerais, combined with the substantial cattle herds and food industry presence in these states. It is estimated that the Southeast alone could generate around 39 billion Nm3/year of biogas, of which 26.5 billion Nm3 stem from the sugarcane sector, 8.7 billion Nm3 from agro-industrial residues (including animal waste), and 3.2 billion Nm3 from sanitation. This amount would be equivalent, if utilized, to about 83.4 thousand GWh/year of electricity or roughly 20.4 billion Nm3/year of gaseous fuel (biomethane) just in the Southeast [2].
Next, the Central-West and South regions are also prominent, accounting for approximately 22% and 20% of the national potential, respectively. Central-West (especially Mato Grosso, Goiás, and Mato Grosso do Sul) aggregates a large portion of livestock residues (intensive cattle farming and integrated swine production) and grain cultivation (soybeans, corn)—the region is estimated to have around 18–19 billion Nm3/year of biogas potential. The South (Paraná, Santa Catarina, Rio Grande do Sul) concentrates Brazil’s swine and poultry production, as well as sugarcane in Paraná. The South’s potential is approximately 16–17 billion Nm3/year, with notable highlights for Paraná (a large producer of swine, chicken, and sugarcane) and Santa Catarina (a major producer of swine and poultry) [2].
The Northeast and North regions, in turn, have smaller shares of potential, accounting for approximately 11% of the total (with about 9% in the Northeast and 3% in the North). In the Northeast, significant sugarcane production hubs (Alagoas, Pernambuco, Paraíba, Rio Grande do Norte) and major cattle herds (Bahia, Maranhão) contribute to the potential—estimated at about 7–8 billion Nm3/year distributed among several northeastern states. The North, with less intensive livestock farming, sees biogas potential mainly from urban waste (e.g., Manaus, Belém) and local crop production (cassava, açaí, and others), yielding around 2.5–3 billion Nm3/year.
At the state level, variation is also significant. Figure 6 and Table 5 show the estimated representation of each state in the national biogas potential. São Paulo leads by far, accounting for approximately 31% of the total potential [3], reflecting its more than 150 sugarcane mills, millions of cattle, and extensive urban landfills. Minas Gerais and Goiás follow, each contributing around 12%, driven by the combination of sugarcane (especially in the Triângulo Mineiro and southern Goiás) and livestock (dairy/beef cattle). Paraná (noted for swine, poultry, and sugarcane) accounts for about 9%, with Mato Grosso (~7%) and Mato Grosso do Sul (~6%) rounding out the six main contributors. Rio Grande do Sul (~4%) and Santa Catarina (~3%) have smaller shares, as do Bahia, Pernambuco, and other northeastern states (2% or less each). In general, São Paulo, Minas Gerais, Goiás, Paraná, and Mato Grosso together encompass over two-thirds of the total potential—indicating where biogas/biomethane project implementation may yield the greatest quantitative returns. However, opportunities are distributed across virtually all federal units (by 2021, 20 states already had operational biogas plants, including newcomers such as Alagoas and Rondônia) [4].
From the perspective of energy planning, this heterogeneous geographic distribution of biogas is an advantage, as it enables decentralized generation near distributed demand centers (rural zones and interior cities), thereby strengthening regional energy security. For example, in the South, biogas can meet thermal demands in agribusiness and reduce reliance on coal/diesel for local power generation. In the Northeast, it can complement wind/solar intermittency with firm generation, leveraging local agricultural residues (such as nuts, sugarcane, and fruits). In Central-West, biogas/biomethane can facilitate inland use of gas, currently restricted by limited infrastructure—the abundance of feedstock may enable renewable gas for transportation and agroindustry far from pipelines. Recent public policies, such as the federal “Metano Zero” program (2022), emphasize the importance of biogas in expanding the natural gas market inland and reducing regional inequalities in access to clean energy [3].
As seen in Figure 6 and Table 5, São Paulo é is the epicenter of Brazil’s biogas potential, followed by the center-south and central-west states. Nonetheless, all regions possess considerable resources to be developed. Optimal investment allocation should consider this distribution: large-scale projects tend to concentrate in the highest-potential states (e.g., sugarcane plants in SP or MS, swine hubs in PR/SC), while medium and small projects can proliferate across various states meeting specific niches (medium-sized landfills, dairy cooperatives, and corn ethanol plants).

3.3. Biogas Upgrading

As seen in Figure 3 and Figure 5, biogas upgrading is a crucial step in its effective utilization as a vehicle fuel or for direct grid injection. It is essential to note that to be considered “biomethane,” a biogas must contain at least 90% methane (CH4) [38]. Typically, biogas consists of about 50–75% methane and 25–50% carbon dioxide (CO2), along with other gases that may include water vapor (H2O), nitrogen (N2), oxygen (O2), and hydrogen sulfide (H2S), depending on its origin. Among these impurities, H2S poses the most significant operational challenge due to its high corrosivity to metal components and toxicity. In combined Heat and Power (CHP) engines, H2S concentrations typically must be reduced to below 100–200 ppm to prevent acidification of the lubricating oil and damage to pistons; however, for extended equipment longevity, limits below 10 ppm are recommended. For biomethane injection into the natural gas grid or use as vehicle fuel, requirements are far stricter. The ANP, through resolution No. 886/2022 [39] establishes a maximum limit of 5–10 mg/m3 for biomethane. Consequently, a dedicated desulfurization step (using techniques such as iron sponge adsorption, biological trickling filter, or activated carbon) is mandatory before the main CO2 separation process to protect upgrading membranes and catalysts from poisoning.
After the upgrading process, most gases other than CH4 are substantially reduced, and the methane concentration can reach approximately 96%, depending on the purification technology used [40].
Water scrubbing—or physical absorption, as described by [41]—is one of the most widely used technologies to reduce the CO2 and H2S content of biogas. The process relies on the differential solubility of gases in water, whereby CO2 and H2S are preferentially absorbed compared with methane. The operation takes place in an absorption column, where the biogas meets a stream of water, promoting the capture of impurities. The saturated water is then regenerated and reused.
The advantages of this method include moderate upfront costs, broad commercial adoption, and a low environmental footprint, since no chemical solvents are used. However, it has limitations such as methane losses of roughly 3–5%, the need for regular maintenance, and energy consumption for gas pressurization and water recirculation. This process is widely applied in small- and medium-scale biomethane plants.
Another method is chemical absorption [42], which uses alkaline solutions—such as amines—that react chemically with CO2, capturing it with high efficiency. The process occurs in an absorption column, where the chemical solution encounters the biogas and removes impurities. The solution is then regenerated by heating, releasing the CO2, and allowing the solvent to be reused. This method is highly efficient, producing biomethane with a purity above 95–99%. Its flexibility enables application at different production scales. However, it presents challenges, including high operating costs due to the thermal energy required for solvent regeneration, degradation of chemical reagents, and waste treatment. It is widely adopted in large-scale plants.
An alternative technique is pressure swing adsorption (PSA) [43]. It relies on the ability of adsorbent materials—such as activated carbon or zeolites—to selectively capture CO2 and other impurities. The process operates in alternating high- and low-pressure cycles, allowing for the efficient separation of methane. This technology is advantageous due to its high efficiency in removing CO2, enabling the production of biomethane with a purity of approximately 96–98%. It can also remove small amounts of oxygen and nitrogen. However, it has limitations, such as methane losses of roughly 2–10% and sensitivity to H2S, requiring a pretreatment step to remove this compound from the biogas and prevent damage to the adsorbents.
The membrane separation process [44] uses semipermeable membranes that enable the selective passage of certain molecules—such as CO2, H2S, and water vapor—while retaining methane. The process can involve multiple stages to achieve a methane purity of about 95–98%. Among its advantages are a low energy consumption rate (0.3–0.5 kWh per m3 of treated biogas), a modular design, and simple maintenance. Nevertheless, upfront costs can be high, and methane losses may occur if the system is not optimized. This method is ideal for compact plants that require flexibility.
Finally, there is another method called cryogenic separation [45], which exploits the different boiling points of biogas components by cooling the gas to extremely low temperatures to liquefy CO2 and separate it from methane. This process enables the production of biomethane with a purity of about 98%, in addition to recovering CO2 of commercial quality.
Despite its high efficiency, this method presents several challenges, including high energy consumption (equivalent to approximately 10% of the energy content of the biomethane produced), high upfront costs, and the need for pretreatment to prevent ice formation. This approach is therefore more suitable for large-scale plants [40,46].
The choice of biogas upgrading method depends on several factors, including production scale, operating costs, desired efficiency, and the intended end use of the biomethane. Processes such as PSA and membrane separation are suitable for smaller plants, whereas chemical absorption (amine scrubbing) and cryogenic separation are more appropriate for large-scale facilities [14,47].
In the Brazilian context, biomethane production has gained significant relevance as a cleaner and more sustainable energy source. In the face of rapidly growing energy demand and the urgency to reduce the transport sector’s climate impact, biomethane production has increased, leveraging the country’s large fleet of compressed natural gas (CNG) vehicles, as natural gas can be replaced by biomethane [48,49].
In this context, analyzing data provided by the ANP is crucial for understanding the impact and evolution of biomethane production in Brazil. These data enable the assessment of installed capacity, production growth, and market trends, providing a basis for developing further strategies in the sector.
According to the ANP, by October 2025, there were 16 companies authorized to produce biomethane in Brazil, with an installed capacity of approximately 989,321 Nm3 per day. Additionally, 38 companies were in the authorization process, with a potential production capacity of approximately 1,418,542 Nm3 per day. Figure 7 illustrates the locations of the biomethane plants authorized to produce and market in Brazil, while Table 6 presents relevant information about them.
Figure 8 summarizes the distribution of biomethane producers by feedstock based on ANP records. The landscape is overwhelmingly landfill-based: ~97% of authorized producers source biogas from municipal solid waste in sanitary landfills, while only about 2% derive it from agro-industrial residues and organic products, and around 1% from other sources. This pattern reflects the rapid, urban-centered roll-out of sanitation projects compared with slower, more fragmented deployments in agro-industrial settings.

3.4. Economic Assessment and Cost Competitiveness

While the technical potential for biogas in Brazil is estimated at roughly 84.6 billion Nm3/year, the translation of this volume into actual market supply is constrained by economic factors. This section analyzes the economic viability of biogas production across different scales and substrates, distinguishing between theoretical availability and commercially feasible projects.
To ensure a consistent comparison of economic indicators across different studies and technologies, a data harmonization process was applied to the literature sources reviewed. Since original studies often report costs in different currencies, base years, and discount rates, the following criteria were adopted to construct the reported cost ranges:
  • Currency conversion: Costs originally reported in Brazilian Real (BRL) were converted to US Dollars (USD) using an average exchange rate of 5.20 BRL/USD, representative of the 2023–2024 period, to reflect current international purchasing power.
  • Inflation adjustment: Values from older technical reports [8] were adjusted for inflation using the Brazilian IPCA index up to December 2024 to represent real 2025 terms.
  • Boundary Conditions: The Levelized Cost of Energy (LCOE) values assume a Weighted Average Cost of Capital (WACC) of 8–10% p.a. in real terms, which is standard for renewable infrastructure projects in Brazil consistent with the methodology adopted by the Energy Research Office [12]. The analysis assumes a project lifespan of 20 years for landfills and large biorefineries, and 15 years for smaller agricultural digesters.
  • Scope: The reported LCOE includes CAPEX and OPEX but excludes potential revenues from CBIOs to isolate the pure generation costs
The economic viability of biogas projects varies significantly depending on the scale and substrate as summarized in Table 7.
The data reveals a clear dichotomy in the Brazilian market. On one hand, large-scale projects associated with the sugar–energy sector and sanitary landfills present an LCOE between USD 27–75/MWh. Specifically, recent simulations for optimized sugarcane biorefineries indicate that co-digestion for vinasse and filter-cake can achieve LCOE values as low as USD 27/MWh [20], making them highly competitive against natural gas prices.
On the other hand, small-scale agricultural systems (particularly swine farms <75 kW) face LCOE values often exceeding USD 100/MWh due to the high CAPEX per installed kW. For these decentralized producers, viability relies strictly on the distributed generation (DG) regulatory framework [54] to offset retail tariffs, and increasingly on the sale of CBIOs. This economic gap explains why, despite the massive technical potential of animal manure, current commercial production is significantly oriented to landfills and large agro-industries.
For biomethane production, the choice of upgrading technology significantly impacts the final cost of biomethane. The trade-off between capital expenditure, operational costs and methane recovery efficiency are detailed in Table 8.
While water scrubbing is a low-CAPEX entry point, its high specific electricity consumption exposes operational costs to grid tariff volatility. In contrast, PSA has consolidated as a leading technology in Brazil due to its balance between moderate CAPEX and low operational complexity. However, PSA systems typically exhibit higher methane loss, which represents a double economic penalty: lost revenue from unsold biomethane and potential environmental costs.
For projects targeting regulated pipeline injection or high-value industrial clients requiring >99% purity, chemical scrubbing becomes technically superior despite its higher operational cost. Furthermore, the negligible methane loss of amine systems maximizes the generation of CBIOs under RenovaBio, as fewer fugitive emissions improve the Life Cycle Assessment (LCA) scores of the biofuel. Thus, the technology with the lowest upgrading cost is not always the most profitable when carbon revenues are factored in.

3.5. Historical Trends, Scenarios, and Barriers

In recent years, Brazil’s biogas sector has experienced rapid growth, albeit starting from a low baseline. As mentioned previously, national biogas production jumped from about 1.12 billion Nm3 in 2017 to 2.3 billion Nm3 in 2021, more than doubling in just four years. This increase was accompanied by a greater number of operating plants, from 332 cataloged plants in 2014 to 755 in 2021. This recent expansion is due to several factors: higher awareness and corporate interest in bioenergy projects, the availability of more efficient technologies (such as biogas-fueled generators and membrane separation for biomethane upgrading), incentives like DG tariffs, and the emergence of CBIOs (via RenovaBio). Indirect benefits such as biofertilizer production and reduced local pollution also add value [4].
Nevertheless, the gap compared to technical potential remains immense—by 2021, only ~2.7% of theoretical potential was being produced [5]. Conservative projections suggest that effective use may increase to approximately 10–15% of potential by 2030 under favorable market conditions. For example, the “Brasil Energia para o Brasil” (BEP) program identified a short-term potential of ~10.8 billion Nm3/year of biogas that can be achieved in the coming years with identified investments [4]. Likewise, studies by the Empresa de Pesquisa Energética—EPE (2023) suggest Brazil could produce over 30 million m3/day of biomethane by 2030 (~11 billion m3/year, equal to 25% of current natural gas demand) if economic barriers are overcome [36]. In an optimistic scenario with robust policies, annual biomethane production could reach around 20 billion m3 by the mid-2030s [57], or 35–40% of technical potential. This “maximum” scenario presupposes a strong expansion of projects, especially in the sugarcane sector and major landfills, and could even enable biomethane exports (studies estimate approximately 2.1 GW of exportable energy in such a scenario).
Official energy planning is starting to incorporate biogas. The PDE 2031 (Ten-Year Expansion Plan) projects the installation of 400 MW of electric biogas plants by 2031, with most of these projects being associated with the sugarcane industry. The plan highlights, for instance, the recovery of 3.9 billion Nm3/year of biogas from vinasse and filter cake alone, which would represent 2.3 GW of generated power or substitute 3.5 billion liters of diesel. This volume of biogas would cover much of the agricultural diesel needs in the cane sector (which consumed about 2.5 billion liters in 2018). In other words, a scenario is envisioned in which rural biomethane supplies agricultural equipment and trucks, creating a sustainable cycle within agribusiness [2].
However, realizing these projections depends on overcoming a set of technical, economic, and regulatory barriers that still limit the sector. From a technical perspective, while anaerobic digestion is established, challenges remain in integrating new substrates (e.g., straw/bagasse requires pretreatment) and enabling small-scale plants at low unit cost. The lack of standardization and qualified personnel to operate rural digesters is also a reported limitation. Furthermore, scaling up projects faces the logistical challenge of collecting dispersed residues (such as manure in pastures or non-separated household organic waste) [4].
On the economic side, project profitability can be fragile without effective support mechanisms. Historically, electricity sales alone seldom covered investments unless incentivized tariffs or local heat use (cogeneration) were available. Currently, diversified revenue streams—such as sales of vehicle/industrial biomethane, carbon credits, and biofertilizers—have improved project feasibility; however, many still face challenges in accessing credit. According to the BNDES, only about USD $70 million had been financed for agro-industrial biogas projects by 2020, which is modest in relation to sectoral needs [8]. The cost of biomethane production has declined (estimates in cane regions suggest costs as low as USD $0.12/Nm3 for vinasse biomethane, highly competitive) [10]. Still, competition with subsidized fossil fuels (e.g., diesel) and lack of broad carbon pricing often result in payback periods longer than desirable. Therefore, economic incentives—such as minimum prices, subsidized interest rates, or payment for environmental services (methane avoidance)—are deemed essential to accelerate projects.
Recent regulatory advances have occurred, but the framework remains complex. Until a few years ago, there were no clear rules for injecting biomethane into natural gas grids or for moving biogas through private pipelines. The approval of the Gas Law (Law 14.134/2021) and subsequent decrees, alongside ANP resolutions (ANP 885/2022 and 886/2022), have begun to unlock this scenario, allowing the use of urban-derived biomethane (previously, only agricultural sources were allowed) [8]. Decree 11.003/2022 established the Federal Strategy for biogas and biomethane (Metano Zero Program), formally integrating these into climate policy [1]. However, regulatory gaps persist: many states still lack specific rules for local biomethane distribution, biogas plant environmental permitting is often bureaucratic, and tax treatment does not always equally favor biomethane versus natural gas. Institute 17 (BEP) identified barriers, including insufficient standards for grid injection, a lack of rules for small private pipelines, and difficulty classifying biodigesters as waste treatment, a necessity aligned with the sanitation framework. Some of these are being addressed (e.g., ICMS tax agreements allow states to exempt biogas/biomethane). Still, the regulatory environment remains complex and requires harmonization across energy, environmental, and agricultural sectors [1].
The trend scenario for 2025–2030 is continued strong growth, yet still well below the total potential. A conservative scenario sees annual production reaching 5–6 billion Nm3 in 2025 and possibly 10 billion Nm3 in 2030, depending on carbon policy. An optimistic scenario with strong government and private support could climb to 20–30% of potential (i.e., ~20 billion Nm3/year) by 2030. Still, even the optimistic horizon falls below the 84.6 billion Nm3 technical ceiling, meaning that the “maximum potential” is long-term and implies major structural changes (universal sanitation with digestion, nearly every cane plant producing biomethane).
Finally, it is worth noting that the global drive for clean energy and gas security (sharpened by the 2022 energy crisis) has boosted interest in biogas/biomethane. By joining the Global Methane Pledge (COP26), Brazil has committed to reducing methane emissions by 30% by 2030—a goal unlikely to be achieved without massive biogas development, which is precisely the means to capture methane from waste before it is emitted. Accordingly, growing intersectoral mobilization (by governments, agencies, and companies) is expected to remove remaining barriers and convert Brazil’s enormous technical potential into concrete projects over the coming decades.

3.6. Environmental Benefits: Emission Reduction and Air Quality

The valorization of biogas offers significant environmental benefits, both globally (in terms of climate change) and locally (in terms of air quality). First, the energetic use of biogas prevents methane (CH4) released from organic residues from being directly emitted into the atmosphere. Methane is a greenhouse gas with a 100-year Global Warming Potential (GWP100) approximately 28 times higher than CO2, meaning that even small reductions in CH4 emissions have a considerable climate impact. In Brazil, where a large proportion of methane emissions come from agro-livestock residues (manure decomposition, vinasse in ponds, sanitary landfills), the capture and combustion (or use) of biogas is an effective mitigation strategy for GHGs. Estimates suggest that utilizing the full biogas potential (84.6 billion Nm3/year) would prevent up to 800 million tons of CO2-equivalent emissions annually (considering both the un-emitted CH4 and the fossil CO2 avoided)—a figure approaching half of Brazil’s total annual emissions. Even though this is a theoretical scenario, every cubic meter of biogas used instead of released avoids about 0.5 kg CH4 emitted to the atmosphere, or ≈14 kg CO2-equivalent mitigated per m3 (considering CH4 oxidized to carbon-neutral CO2 upon combustion). Therefore, biogas projects generate significant CBIOs, either in voluntary mechanisms or emerging regulatory markets (RenovaBio: for every 1000 Nm3 of biomethane used in transport, ~0.5–0.6 CBIOs are credited for carbon reduction).
In addition, by replacing fossil fuels (such as diesel, LPG, natural gas, and coal) with biogas/biomethane, there is a double climate benefit: methane is avoided, and those fuels no longer release fossil CO2 emissions. For instance, truck or bus fleets powered by biomethane are almost carbon neutral (exhaust CO2 is biogenic and recaptured in crop cycles), in contrast to diesel, which adds fossil CO2 to the atmosphere. This substitution also improves local air quality: engines and boilers running on biogas/biomethane emit significantly fewer harmful atmospheric pollutants compared to combustion of solid or liquid fuels. In vehicular applications, tests show reductions of 80–90% in NOx and particulate matter (PM) emissions when substituting diesel with gas [4]. For example, a city bus running on biomethane can emit up to 90% less PM and NOx compared to current Proconve P7 limits (Euro V equivalent) [58]. Gas engines also virtually eliminate SO2 emissions, as biomethane is nearly sulfur-free after filtration, unlike diesel, which retains sulfur. Even ultra-low sulfur diesel (S10) contains 10 ppm, which can generate sulfate microparticles. Lower particulate and NOx emissions result in cleaner air and reduced respiratory health issues, especially in urban centers and confined spaces (factories, greenhouses) where biogas burners can replace oil-fired generators.
Another pollutant mitigated is unburned methane: in landfills or intensive livestock operations, diffuse methane often escapes; directing it to engines or flares destroys over 98% of CH4. Moreover, controlled biogas combustion in well-adjusted engines yields low CO (carbon monoxide) and VOC (volatile organic compounds) emissions—comparable or even lower than those of natural gas engines. While gas engines also produce some NOx and particles (from high-temperature combustion and lubricants), absolute emissions are vastly lower. In industrial boilers, switching from heavy fuel oil or coal to biogas practically eliminates soot and drastically reduces NOx (due to cleaner combustion). In summary, biogas is a significantly cleaner energy source, not only in terms of carbon emissions but also in terms of local pollutants, directly supporting Brazil’s climate commitments (NDC, RenovaBio) and air quality regulations.
Beyond gases, there are benefits in controlling odor and disease vectors, as digesters prevent the uncontrolled release of foul-smelling gases from organic residues (such as hydrogen sulfide, ammonia, and amines) and stabilize the organic matter, thereby lowering the proliferation of flies and pathogens. The resulting digestate, when used as a biofertilizer, replaces synthetic fertilizers and improves soil quality, thereby closing nutrient cycles—another indirect environmental benefit. For example, pig farm digestate application has prevented nitrate contamination of groundwater in Santa Catarina and reduced the need for commercial fertilizers (whose production emits CO2).
In numerical terms, case studies illustrate these gains: a biogas project at a major slaughterhouse cut GHG emissions by ~100,000 tons of CO2/year and eliminated odor complaints; a landfill biomethane plant (São Paulo) replaced 14 million liters of diesel/year and reportedly slashed CO2 by 90% and NOx/PM by 80–90% on the transport routes it serves [59]. These examples reinforce that biogas is not only renewable energy, but also an effective solution for environmental sanitation and pollution control. Overall, if Brazil achieves a production of 10 billion Nm3/year of biomethane, it would avoid approximately 200 million tons of CO2-equivalent annually (methane avoidance + fossil CO2 replacement) and remove air pollutants equivalent to replacing millions of diesel vehicles with natural gas for transportation [60].
Thus, promoting biogas directly supports climate and clean air policy. Brazil has included biomethane in its National Policy on Biofuels (RenovaBio) specifically for its “carbon-neutral effect” and its potential to generate more decarbonization credits than ethanol or biodiesel. Monetizing emission reductions via CBIOs and carbon markets internalizes these environmental benefits as economic incentives, thereby accelerating the adoption of biogas. Investing in biogas in Brazil is doubly advantageous: it supports the Paris Agreement’s GHG reduction goals and improves local quality of life by reducing air pollutants and odors, especially in intensive rural areas and urban outskirts near landfills or treatment stations.
It is important to note that these figures represent a gross mitigation potential based on standard emission factors. A full LCA would be required to determine the net carbon footprint of specific projects, accounting for construction, transport and operational variations, which is beyond the scope of this national inventory.

3.7. Public Policies and Incentive Instruments

The development of biogas and biomethane in Brazil has been driven by a set of public policies, government programs, and market instruments established in recent years. These mechanisms aim to recognize the benefits of biogas and remove barriers to its expansion, whether through financial incentives, mandatory targets, or regulatory improvements.
A key milestone is the National Biofuels Policy (RenovaBio), created by Law 13.576/2017 and operational since 2019. RenovaBio sets annual decarbonization targets for the fuel sector and introduces a system of tradable CBIOs. Biogas is incorporated into RenovaBio through vehicular biomethane, which is classified as a biofuel substitute for natural gas vehicles. Producers of biomethane can obtain certification by the ANP (National Agency of Petroleum, Natural Gas, and Biofuels). They may issue CBIOs proportional to the reduction in greenhouse gas emissions relative to the replaced fossil fuel (life cycle analysis). Due to its “practically neutral carbon footprint”—and even negative, when from residue—biomethane receives high environmental efficiency scores, resulting in more CBIOs per energy unit than ethanol or biodiesel [2]. This translates into additional revenue for biomethane projects, enhancing their economic feasibility. Additionally, RenovaBio creates a demand signal, as fuel distributors must acquire CBIOs to meet regulatory goals, indirectly stimulating a greater supply of biomethane in the transportation sector. In 2022, the first certified biomethane project issued CBIOs, paving the way for others to follow.
Another pillar is the newly launched National Biogas and Biomethane Program (PNBB), also known as the “Metano Zero” strategy, established in December 2022 (Decree 11.003/22) as part of Brazil’s commitment to the global methane pledge [1]. This federal program aims principally to “promote methane emission reductions” and “the sustainable use of biogas and biomethane as energy sources” [1]. To achieve this, it coordinates actions among ministries (Mines and Energy, Environment, Agriculture, and Regional Development). It provides incentives such as facilitated credit (through the ABC+ Plan and others), tax exemptions, and support for innovative projects. One axis of the Zero Methane initiative was allocating resources from the Climate Fund and BNDES to finance biomethane plants in landfills and agro-industries. For example, in 2022, BNDES launched the “Finem Biogás e Biometano” [61] credit line with reduced rates for biodigestion and purification equipment. There were also initiatives for recognizing exemplary projects and disseminating knowledge (manuals, biogas atlases). Although the results are still preliminary, the PNBB signals a federal priority and could become a catalyst for investments, depending on the continuity of funding and the execution of its guidelines.
Regarding tax and financial incentives, several have been mentioned. Various states have exempted ICMS tax on biogas and biomethane (via CONFAZ agreements, e.g., ICMS Agreement 24/2016 implemented in MT, BA, CE), equating it with other renewable sources. Federally, since 2022, biomethane used as vehicle fuel has also been exempted from PIS/COFINS taxes (Provisional Measure 1.100/2022), promoting competitiveness against natural gas. Banco do Brasil and BNDES have established specific rural credit lines under the ABC Plan (Low Carbon Agriculture) to finance on-farm biodigesters, offering subsidized interest rates (ABC Biogas). However, there are reports that many producers still face obstacles in accessing credit (due to a lack of guarantees and low awareness among financial agents), so the effectiveness of these instruments depends on the broader dissemination and simplified procedures [1].
In the power sector, DG regulation has been a key factor in the proliferation of biogas projects. ANEEL Resolution 482/2012 (updated by RN 687/2015 and, more recently, by Law 14.300/2022) allowed micro and mini-renewable power plants (<5 MW) to offset energy in electricity bills. This was especially beneficial for rural producers and small agro-industries with biodigesters, who could inject surplus electricity into the grid. Many pig farms, for example, have installed generators of 100–500 kW and nearly eliminated power costs by utilizing biogas, thanks to the credit system established by Res. 482. The new Law 14.300/2022 preserved these incentives for systems connected by 2023 (with a transition until 2045), ensuring rule stability. Biogas projects may also benefit from “wire use” in energy cooperatives or rural condominiums, enabling shared energy savings. This DG framework has been fundamental for the viability of small-scale projects (<1 MW), which rarely compete in centralized energy auctions.
A further front is the natural gas market. With the opening set forth by the New Gas Law, a greater diversity of suppliers and buyers is anticipated, enabling biomethane producers to negotiate directly with industrial customers or local distributors. Successful cases already exist, such as agreements between ethanol plants and piped gas concessionaires supplying biomethane via pipelines (e.g., GasBrasiliano in SP, which purchases landfill and cane biomethane). To encourage this, the ANP updated biomethane quality standards and its network interconnection rules. Moreover, the ongoing discussion about a regulated carbon market in Brazil (Emissions Trading System or sectoral credits) could include avoided methane as an eligible asset, substantially increasing the value of biogas projects—though still incipient, pilot projects and legislative proposals are now underway.
Lastly, numerous states have instituted local biogas/biomethane policies. For instance, Paraná launched the “RenovaPR” program in 2019 to promote renewable energy on farms (with a biogas focus), and São Paulo’s biogas/biomethane program provides ICMS tax waivers and financing through “Desenvolve SP”. Such local initiatives complement federal programs, tailored to regional needs. Policy integration across the energy, environment, and agribusiness sectors is fundamental. As Lemos et al. (2024) suggest, it is necessary to place biogas and biomethane on the strategic agenda for Brazil’s energy and environmental sectors, with economic incentives and technological outreach to make them a genuine priority for energy transition [62].
In summary, the public policy and incentive ecosystem for biogas and biomethane in Brazil has strengthened since 2017: RenovaBio, the National Methane Zero Policy, regulatory adaptations (ANP, ANEEL), carbon credits, and regional programs form a robust base. Next steps include the full implementation of the PNBB (by translating it into projects), simplifying permitting and rules where necessary, expanding dedicated credit lines (possibly leveraging PAC renewables incentives), and investing in training and outreach to broaden adoption. The convergence of these measures should reduce perceived risk and cost, thereby attracting private investment—a necessary condition to scale Brazil’s biogas production from a few billion Nm3 to tens of billions Nm3/year.

4. Conclusions

Brazil possesses substantial biogas production potential, rooted in its vibrant agribusiness, extensive livestock industry, and large urban population. Updated estimates indicate a technical potential of approximately 85 billion Nm3/year of biogas (equivalent to around 45 billion Nm3/year of biomethane), sufficient energy to transform biogas into a major pillar of the nation’s energy matrix and decarbonization strategy. This potential is primarily found in sugar–energy residues (≈47%) and agricultural/livestock residues (≈45%), notably vinasse and sugarcane straw, livestock manure, residues from soybeans, corn, and cassava, as well as effluents from slaughterhouses and dairies. The remainder (~8%) comes from urban residues (organic waste, wastewater sludge, and landfill gas). Geographically, it is concentrated in the Central-South region, with states such as São Paulo, Minas Gerais, Goiás, Paraná, and Mato Grosso being highlighted. However, opportunities are also significant in other regions.
Recognizing this enormous potential, however, is still in its early stages. Current biogas production, despite experiencing exponential recent growth (+800% in a decade), remains at approximately 2–3% of the theoretical level—highlighting both the challenge and the opportunity for expansion. Technical barriers (availability of suitable technologies for all substrates, integration in small-scale operations), economic barriers (financial viability without subsidies, access to credit), and regulatory barriers (frameworks still consolidating) have limited the sector’s growth rate. On the other hand, a favorable context is beginning to emerge. Brazil has incorporated biogas/biomethane into energy and climate policies (RenovaBio, Zero Methane), established incentive mechanisms, and strengthened regulatory frameworks, signaling to investors and producers that the biogas sector is maturing and gaining strategic priority.
The multidimensional benefits of biogas utilization are undeniable. Globally, it represents one of the most effective strategies for reducing methane and CO2 emissions, contributing to Brazil’s NDC targets and the goal of reducing methane emissions by 2030. Locally, biogas use improves environmental quality by reducing air pollution (lower NOx, PM, SO2), mitigating odors and health risks in intensive production areas, and providing a sustainable destination for residues that would otherwise pose environmental liabilities. In rural areas, biogas promotes development by providing decentralized energy, reducing input costs (such as fertilizers and fuels), and generating new sources of income (including energy, carbon credits, and biofertilizers). In urban areas, it can help alleviate pressure on landfills, generate clean energy near consumption centers, and supply public transport fleets with renewable, quiet, and ultra-low-emission fuel.
Given this scenario, several recommendations and future paths stand out: (1) intensifying inter-ministerial and public–private coordination to effectively implement the National Biogas and Biomethane Program, ensuring resources and clear sectoral targets (sugar–energy, sanitation, agriculture/livestock); (2) improving the regulatory framework—for example, unifying biomethane quality standards nationwide, simplifying environmental licensing for smaller biogas plants, and encouraging gas utilities to set biomethane purchase targets; (3) expanding dedicated financing lines, including low-carbon agriculture and carbon credit mechanisms, and regional biogas energy auctions for waste solutions; (4) investing in research, development, and innovation for technology improvements—such as pretreatment of lignocellulosic biomass, optimization of co-digestion, and new uses for biogas (production of green hydrogen, methanol, or electricity via fuel cells); (5) training and disseminating technical knowledge to rural producers, cooperatives, municipal managers, and companies, in order to expand adoption and confidence in biogas technologies; and (6) strengthening pricing for positive externalities, by maintaining CBIO value and developing a market for avoided methane, so that the environmental value of biogas is translated into tangible economic returns.
The period from 2019 to 2025 marked the end of the incipient phase and the beginning of the consolidation of biogas in Brazil. There is reason for optimism: the foundations have been laid, and successful cases are multiplying, indicating that biogas can transition from “supporting role” to protagonist in the national renewable energy matrix. With appropriate policies and continued investment, Brazil is well-positioned to transform its rich portfolio of organic residues into clean energy, drive regional economic development, and achieve climate benefits, thereby consolidating its position as a global leader in the sustainable conversion of biogas and biomethane.

Author Contributions

D.I.T.F.: Writing—original draft, Data curation, Conceptualization, Methodology, Investigation. C.J.C.R.: Writing—review and editing, Supervision, Funding acquisition. E.B.M.: Investigation, Data curation. D.T.P.: Writing—review and editing, Data curation. J.A.d.C.J.: Writing—review and editing, Supervision. All authors have read and agreed to the published version of the manuscript.

Funding

The authors would like to acknowledge the financial support provided by Conselho Nacional de Desenvolvimento Científico e Tecnológico (CNPq) (Procs. N◦ 308567/2023-4and 442662/2023-8), Fundação de Amparo à Pesquisa do Estado de Minas Gerais—FAPEMIG (Procs.N◦ APQ-01763-23 and N◦ APQ-05207-23), Fundação de Desenvolvimento da Pesquisa—Fundep Rota 2030/Linha V (Procs. N◦ 27192*62, and 27192*68).

Data Availability Statement

Source data were obtained from publicly accessible databases cited in the article. The processed datasets and calculation spreadsheets that support the findings of this study are available from the corresponding author upon reasonable request.

Acknowledgments

The authors would like to acknowledge Thermal Machines Laboratory (LMT—UNIFEI), Combustion and Biofuels Laboratory (LC-BIO—UNIFEI); IEM—UNIFEI, FPT Industrial (R&D partner), MAHLE, and Gás Verde S.A. for their support in the development of this research.

Conflicts of Interest

The authors declare that they have no conflicts of interest.

Abbreviations

The following abbreviations are used in this manuscript:
ABC+Low-Carbon Agriculture Plan (Plano ABC+, Brazil)
ABiogásBrazilian Biogas Association (Associação Brasileira de Biogás e Biometano)
ANEELBrazilian Electricity Regulatory Agency (Agência Nacional de Energia Elétrica)
ANPNational Agency for Petroleum, Natural Gas and Biofuels (Agência Nacional do Petróleo, Gás Natural e Biocombustíveis)
BENNational Energy Balance (Balanço Energético Nacional, Brazil)
BMPBiochemical Methane Potential
BNDESBrazilian Development Bank (Banco Nacional de Desenvolvimento Econômico e Social)
C/NCarbon-to-Nitrogen Ratio
CBIO(s)Decarbonization Credits under RenovaBio
CH4Methane
CNGCompressed Natural Gas
COCarbon Monoxide
CODChemical Oxygen Demand
CONABNational Supply Company (Companhia Nacional de Abastecimento, Brazil)
CO2Carbon Dioxide
CO2eCarbon Dioxide Equivalent
DGDistributed Generation
EMBRAPABrazilian Agricultural Research Corporation (Empresa Brasileira de Pesquisa Agropecuária)
EPEEnergy Research Company (Empresa de Pesquisa Energética, Brazil)
GWGigawatt
GWhGigawatt-hour
GWP100Global Warming Potential over 100 years
H2OWater
H2SHydrogen Sulfide
IBGEBrazilian Institute of Geography and Statistics (Instituto Brasileiro de Geografia e Estatística)
ICEInternal Combustion Engine
ICMSTax on Circulation of Goods and Services (state VAT, Brazil)
IEM (UNIFEI)Institute of Mechanical Engineering (Instituto de Engenharia Mecânica), UNIFEI
kWhKilowatt-hour
LC-BIO (UNIFEI)Combustion and Biofuels Laboratory (Laboratório de Combustão e Biocombustíveis), UNIFEI
LCALife-Cycle Assessment
LHVLower Heating Value
LMT (UNIFEI)Thermal Machines Laboratory (Laboratório de Máquinas Térmicas), UNIFEI
MAPAMinistry of Agriculture, Livestock and Supply (Ministério da Agricultura, Pecuária e Abastecimento, Brazil)
MJMegajoule
MSWMunicipal Solid Waste
NDCNationally Determined Contribution
Nm3Normal Cubic Meter (standard conditions)
NOxNitrogen Oxides
N2Nitrogen
O2Oxygen
PACGrowth Acceleration Program (Programa de Aceleração do Crescimento, Brazil)
PDETen-Year Energy Expansion Plan (Plano Decenal de Expansão de Energia, Brazil)
PIS/COFINSFederal Social Contributions on Revenue (Brazil)
PJPetajoule
PMParticulate Matter
PNBBNational Biogas and Biomethane Program (“Programa Nacional de Biogás e Biometano”, Brazil; also known as ‘Metano Zero’)
PPM (IBGE)Pesquisa da Pecuária Municipal (Municipal Livestock Survey), IBGE
PROCONVEProgram for Motor Vehicle Air Pollution Control (Programa de Controle da Poluição do Ar por Veículos Automotores, Brazil)
PSAPressure Swing Adsorption
QCQuality Control/Quality Check
RCGI (USP)Research Centre for Greenhouse Gas Innovation, University of São Paulo (USP)
RN (ANEEL)Normative Resolution (Resolução Normativa) of ANEEL
S10 (diesel)Diesel fuel with 10 ppm sulfur (Brazil)
SNISNational Sanitation Information System (Sistema Nacional de Informações sobre Saneamento, Brazil)
SO2Sulfur Dioxide
UASBUpflow Anaerobic Sludge Blanket (reactor)
UF (Brazil)Federative Unit (State)
UNIFEIFederal University of Itajubá (Universidade Federal de Itajubá)
VOCVolatile Organic Compounds
WWTPWastewater Treatment Plant

References

  1. de Lemos, G.L.; Cardoso, M.F.O.; de Medeiros Costa, H.K. Biogas and Biomethane in Brazil: Overview and Perspectives. Desenvolv. E Meio Ambiente 2024, 63, 464–485. [Google Scholar]
  2. Brasil Energia. O Cenário Do Biogás No Novo Mercado de Gás Brasileiro. Available online: https://brasilenergia.com.br/cenariosgas/o-cenario-do-biogas-no-novo-mercado-de-gas-brasileiro (accessed on 29 May 2025).
  3. ABiogás O Potencial Brasileiro de Biogás; Technical Note; Associação Brasileira Do Biogás: São Paulo, Brazil, 2019.
  4. CIBiogás Energias Renováveis Produção de Biogás Deve Atingir 2,8 Bilhões de Nm3 Em 2022. Available online: https://cibiogas.org/blog/producao-de-biogas-deve-atingir-28-bilhoes-de-nm3-em-2022/ (accessed on 29 May 2025).
  5. Trends Produção de Biogás é de Apenas 3,3% Do Potencial Do Brasil. Available online: https://www.trendsce.com.br/2024/01/29/producao-de-biogas-e-de-apenas-33-do-potencial-do-brasil/ (accessed on 29 May 2025).
  6. International Energy Agency. IEA Bioenergy Countries’ Report—Update 2023: Implementation of Bioenergy in the IEA Bioenergy Member Countries; IEA Bioenergy: Paris, France, 2023. [Google Scholar]
  7. Alves, E.P.R.; Salcedo-Puerto, O.; Nuncira, J.; Emebu, S.; Mendoza-Martinez, C. Renewable Energy Potential and CO2 Performance of Main Biomasses Used in Brazil. Energies 2023, 16, 3959. [Google Scholar] [CrossRef]
  8. Milanez, A.; Maia, G.; Guimarães, D. Biogás: Evolução Recente E Potencial De Uma Nova Fronteira De Energia Renovável Para O Brasil. BNDES Setorial 2021, 53, 177–216. [Google Scholar]
  9. Empresa de Pesquisa Energética (EPE). Energy Scenarios: Brazil’s National Energy Plan 2055; Empresa de Pesquisa Energética: Rio de Janeiro, Brazil, 2025.
  10. Research Centre for Greenhouse Gas Innovation—USP RCGI Lança Mapas Interativos Com o Potencial de Geração de Energia Do Biogás Em SP. Available online: https://sites.usp.br/rcgi/br/rcgi-lanca-mapas-interativos-com-o-potencial-de-geracao-de-energia-por-biogas-em-sp/ (accessed on 31 May 2025).
  11. Oliveira, H.R.; Kozlowsky-Suzuki, B.; Björn, A.; Shakeri Yekta, S.; Caetano, C.F.; Pinheiro, É.F.M.; Marotta, H.; Bassin, J.P.; Enrich-Prast, A. Biogas Potential of Biowaste: A Case Study in the State of Rio de Janeiro. Brazil. Renew. Energy 2024, 221, 119751. [Google Scholar] [CrossRef]
  12. Empresa de Pesquisa Energética (EPE). Caderno de Custos Das Tecnologias de Geração e Transmissão: PDE 2034; Empresa de Pesquisa Energética (EPE): Rio de Janeiro, Brazil, 2024.
  13. Balk, B.M. The Dynamics of Productivity Change: A Review of the Bottom-up Approach. In Productivity and Efficiency Analysis; Greene, W.H., Khalaf, L., Sickles, R.C., Veall, M., Voia, M.-C., Eds.; Springer International Publishing: Rotterdam, The Netherlands, 2016; pp. 109–164. [Google Scholar]
  14. Corigliano, O.; Iannuzzi, M.; Pellegrino, C.; D’Amico, F.; Pagnotta, L.; Fragiacomo, P. Enhancing Energy Processes and Fa-Cilities Redesign in an Anaerobic Digestion Plant for Biomethane Production. Energies 2023, 16, 5782. [Google Scholar] [CrossRef]
  15. Ministry of Mines and Energy. Monthly Energy Bulletin Brazil; Ministry of Mines and Energy: Brasília, Brazil, 2022.
  16. de Carvalho, J.A.; Mendiburu, A.Z.A.Z.; Coronado, C.J.C.J.R.; Queiroz McQuay, M. Combustão Aplicada, 1st ed.; Editora UFSC: Florianópolis-SC, Brazil, 2018. [Google Scholar]
  17. ABiogás (Associação Brasileira do Biogás e do Biometano) Números Do Setor. Potencial Brasileiro de Biometano. Available online: https://abiogas.org.br/ (accessed on 13 October 2025).
  18. Agência Nacional do Petróleo Gás Natural e Biocombustíveis (ANP). Anuário Estatístico Brasileiro Do Petróleo, Gás Natural e Biocombustíveis; Agência Nacional do Petróleo Gás Natural e Biocombustíveis (ANP): Brasília, Brazil, 2024.
  19. CIBiogás Energias Renováveis. Panorama Do Biogás 2024; CIBiogás: Foz Do Iguaçu, Brazil, 2025. [Google Scholar]
  20. Herrera Adarme, O.F.; Baêta, B.E.L.; Alves Gurgel, L.V.; de Ávila Rodrigues, F.; de Aquino, S.F. Is Anaerobic Co-Digestion the Missing Link to Integrate Sugarcane Biorefinery? Renew. Energy 2022, 195, 488–496. [Google Scholar] [CrossRef]
  21. Elihimas, D.R.M. Towards Biogas Production from Vinasse and Pentose Liquor from Sugarcane Biorefineries. Energy Convers. Manag. X 2025, 26, 100925. [Google Scholar] [CrossRef]
  22. Pedroso, D.T.; Machin, E.B.; Machin, A.B.; Carvalho, F.S.; Santos, M.I.S.; Pérez, N.P.; Flores, M.; Fernández, D.I.T.; Carvalho, J.A. How Torrefaction Impacts Minimal Fluidization Velocity from Different Biomasses and Their Mixtures. Energy Convers. Manag. 2024, 320, 119002. [Google Scholar] [CrossRef]
  23. Mario, J.; Gambelli, A.M.; Gigliotti, G. Biomethane Production from Untreated and Treated Brewery’s Spent Grain: Fea-Sibility of Anaerobic Digestion After Pretreatments According to Biogas Yield and Energy Efficiency. Agronomy 2024, 14, 2980. [Google Scholar] [CrossRef]
  24. Vedovatto, F.; Bonatto, C.; Bazoti, S.F.; Venturin, B.; Alves, S.L.; Kunz, A.; Steinmetz, R.L.R.; Treichel, H.; Mazutti, M.A.; Zabot, G.L.; et al. Production of Biofuels from Soybean Straw and Hull Hydrolysates Obtained by Subcritical Water Hydrolysis. Bioresour. Technol. 2021, 328, 1–9. [Google Scholar] [CrossRef] [PubMed]
  25. Sica, P.; Marabesi, A.O.; Seleghim, A.R.; Das, K.C.; Baptista, A.S. Effects of Vinasse Concentration on Biogas Production: An Experimental Work and Case Study in the Context of RenovaBio in Brazil. Bioresour. Technol. Rep. 2024, 25, 101698. [Google Scholar] [CrossRef]
  26. Cruz, I.A.; Santos Andrade, L.R.; Bharagava, R.N.; Nadda, A.K.; Bilal, M.; Figueiredo, R.T.; Romanholo Ferreira, L.F. Valorization of Cassava Residues for Biogas Production in Brazil Based on the Circular Economy: An Updated and Comprehensive Review. Clean. Eng. Technol. 2021, 4, 100196. [Google Scholar] [CrossRef]
  27. Fleck, L.; Tavares, M.H.F.; Eyng, E.; De Andrade, M.A.D.M.; Frare, L.M. Optimization of Anaerobic Treatment of Cassava Processing Wastewater. Eng. Agric. 2017, 37, 574–590. [Google Scholar] [CrossRef][Green Version]
  28. Menezes Lima, J.A.; Correa Magalhães Filho, F.J.; Constantino, M.; Formagini, E.L. Techno-Economic and Performance Evaluation of Energy Production by Anaerobic Digestion in Brazil: Bovine, Swine and Poultry Slaughterhouse Effluents. J. Clean. Prod. 2020, 277, 123332. [Google Scholar] [CrossRef]
  29. Ankathi, S.K.; Chaudhari, U.S.; Handler, R.M.; Shonnard, D.R. Sustainability of Biogas Production from Anaerobic Digestion of Food Waste and Animal Manure. Appl. Microbiol. 2024, 4, 418–438. [Google Scholar] [CrossRef]
  30. Casallas-Ojeda, M.; Cabeza, I.; Sanchez, N.; Caicedo-Concha, D.M.; Astals, S. Cheese Whey and Dairy Manure Anaerobic Co-Digestion at Psychrophilic Conditions: Technical and Environmental Evaluation. Environ. Res. 2024, 251, 118525. [Google Scholar] [CrossRef]
  31. Cândido, D.; Bolsan, A.C.; Hollas, C.E.; Venturin, B.; Tápparo, D.C.; Bonassa, G.; Antes, F.G.; Steinmetz, R.L.R.; Bortoli, M.; Kunz, A. Integration of Swine Manure Anaerobic Digestion and Digestate Nutrients Removal/Recovery under a Circular Economy Concept. J. Environ. Manag. 2022, 301, 113825. [Google Scholar] [CrossRef]
  32. Carneiro, G.N.B.V.; de Aquino, S.F.; Adarme, O.F.H. Life Cycle Analysis of Anaerobic Digestion Processes of Poultry Litter. Rev. Bras. Ciências Ambient. 2024, 59, 1–9. [Google Scholar]
  33. Gianetti, G.W.; de Souza Ferreira Filho, J.B. The ABC Plan and Program: An Evaluation of Execution and Distribution of Resources. Rev. Econ. E Sociol. Rural 2020, 59, 1–15. [Google Scholar]
  34. Mito, J.Y.d.L.; Penteado, M.; Freddo, A. POTENCIAL DE PRODUÇÃO DE BIOGÁS NA REGIÃO AMAZÔNICA: Oportunidades Da Bioeconomia; Instituto Escolhas: São Paulo, Brazil, 2021. [Google Scholar]
  35. Coelho, U.R.S.d.S.; Crispim, A.M.d.C.; Martins, M.A.d.B.; Barros, R.M.; Reno, M.L.G.; Filho, G.L.T.; dos Santos, I.F.S.; Pontes, A.J.M.d.O. Biogas Energy Usage Through the Co-Digestion of the Organic Fraction of Urban Solid Waste with Lime Mud: An Environmental Impact Analysis. Methane 2025, 4, 7. [Google Scholar] [CrossRef]
  36. Agência Cenário Energia. Integração Do Biometano à Cadeia Do Gás Natural é Tema de Estudo Estratégico Da EPE. Available online: https://cenarioenergia.com.br/2025/05/08/integracao-do-biometano-a-cadeia-do-gas-natural-e-tema-de-estudo-estrategico-da-epe/ (accessed on 30 June 2025).
  37. De Souza, S.N.M.; Horttanainen, M.; Antonelli, J.; Klaus, O.; Lindino, C.A.; Nogueira, C.E.C. Technical Potential of Electricity Production from Municipal Solid Waste Disposed in the Biggest Cities in Brazil: Landfill Gas, Biogas and Thermal Treatment. Waste Manag. Res. 2014, 32, 1015–1023. [Google Scholar] [CrossRef] [PubMed]
  38. Li, Y.; Alaimo, C.P.; Kim, M.; Kado, N.Y.; Peppers, J.; Xue, J.; Wan, C.; Green, P.G.; Zhang, R.; Jenkins, B.M.; et al. Composition and Toxicity of Biogas Produced from Different Feedstocks in California. Environ. Sci. Technol. 2019, 53, 11569–11579. [Google Scholar] [CrossRef]
  39. Agência Nacional do Petróleo Gás Natural e Biocombustíveis (ANP). Resolução ANP No 886; ANP: Brasília, Brazil, 2022.
  40. Adnan, A.I.; Ong, M.Y.; Nomanbhay, S.; Chew, K.W.; Show, P.L. Technologies for Biogas Upgrading to Biomethane: A Review. Bioengineering 2019, 6, 92. [Google Scholar] [CrossRef]
  41. Antonia Castro, A.; Luiz Junges, E.; Marder, M.; Mors, J.; Konrad, O. Biogas Desulfurization by Photosynthetic Process with Microalgae and Absorption by Washing with Water. Res. Soc. Dev. 2022, 11, e388111032891. [Google Scholar]
  42. Zhao, J.; Zhang, Q.; Hao, W.; Su, Q. Chemical Absorption-Based Biogas Upgrading Process Integrated with a Novel Poly-Generation System: Application of Aspen HYSYS Simulation and 4E Study. Process Saf. Environ. Prot. 2023, 174, 1023–1043. [Google Scholar] [CrossRef]
  43. Ali Abd, A.; Roslee Othman, M.; Helwani, Z.; Kim, J. An Overview of Biogas Upgrading via Pressure Swing Adsorption: Navigating through Bibliometric Insights towards a Conceptual Framework and Future Research Pathways. Energy Convers. Manag. 2024, 306, 118268. [Google Scholar] [CrossRef]
  44. Tomczak, W.; Gryta, M.; Daniluk, M.; Żak, S. Biogas Upgrading Using a Single-Membrane System: A Review. Membranes 2024, 14, 80. [Google Scholar] [CrossRef]
  45. Hidalgo, D.; Martín-Marroquín, J.M. Cryogenic Technologies for Biogas Upgrading: A Critical Review of Processes, Per-Formance, and Prospects. Technologies 2025, 13, 364. [Google Scholar] [CrossRef]
  46. Shonhiwa, C.; Mapantsela, Y.; Makaka, G.; Mukumba, P.; Shambira, N. Biogas Valorization to Biomethane for Commercial-Isation in South Africa: A Review. Energies 2023, 16, 5272. [Google Scholar] [CrossRef]
  47. Mignogna, D.; Ceci, P.; Cafaro, C.; Corazzi, G.; Avino, P. Production of Biogas and Biomethane as Renewable Energy Sources: A Review. Appl. Sci. 2023, 13, 10219. [Google Scholar] [CrossRef]
  48. Carvalho, F.S.; Reis, L.C.B.S.; Lacava, P.T.; Araújo, F.H.M.; Carvalho, J.A., Jr. Substitution of Natural Gas By Biomethane Operational Aspects in Industrial Equipment. Energies 2023, 16, 839. [Google Scholar] [CrossRef]
  49. Santos Machado, M.V.; Carvalho, J.A., Jr.; Ávila, I.; Nascimento, A.; Carvalho, F.S. The Substitution of Natural Gas with Biomethane in an Industrial Fluidized Bed Sand Drying Process. Energies 2025, 18, 1364. [Google Scholar] [CrossRef]
  50. Agência Nacional de Petrôleo, Gás Natural e Biometano (ANP). Painel Dinâmico de Produtores de Biometano. Available online: https://www.gov.br/anp/pt-br/centrais-de-conteudo/paineis-dinamicos-da-anp/paineis-e-mapa-dinamicos-de-produtores-de-combustiveis-e-derivados/painel-dinamico-de-produtores-de-biometano (accessed on 16 October 2025).
  51. Marcucci, S.M.P.; Dos Santos, E.D.N.; Fuziki, M.E.K.; Lenzi, G.G.; Balthazar, J.M.; Tusset, A.M. Techno-Economic Analysis of Biogas Production with Vinasse and Co-Digestion with Vinasse and Filter Cake for Annexed Plants: Case Study in Paraná State, Brazil. Biomass 2025, 5, 10. [Google Scholar] [CrossRef]
  52. Instituto 17. Biogás No Brasil: Análise de Viabilidade Econômica e de Potencial de Investimentos; Instituto 17: São Paulo, Brazil, 2022. [Google Scholar]
  53. Fernandes, G.L.; Santos, I.F.S.; Silva, H.L.C.; Barros, R.M. Geração de Energia Usando Biogás de Aterros Sanitários No Brasil: Um Estudo de Potencial Energético e Viabilidade Econômica Em Função Da População. Eng. Sanitária E Ambient. 2022, 27, 67–77. [Google Scholar]
  54. Brasil. Lei Nº 14.300, de 6 de Janeiro de 2022. Institui o marco legal da microgeração e minigeração distribuída, o Sistema de Compensação de Energia Elétrica (SCEE) e o Programa de Energia Renovável Social (PERS); Diário Oficial da União: Brasília, Brazil, 2022. Available online: https://www.gov.br/mme/pt-br/acesso-a-informacao/legislacao/leis/lei-n-14-300-2022.pdf/view (accessed on 29 December 2025).
  55. CIBiogás Energias Renováveis. Análise de Tecnologias de Purificação de Biogás; CIBiogás: Foz do Iguaçú, Brazil, 2023. [Google Scholar]
  56. Lombardi, L.; Francini, G. Techno-Economic and Environmental Assessment of the Main Biogas Upgrading Technologies. Renew. Energy 2020, 156, 440–458. [Google Scholar] [CrossRef]
  57. Stoppa Pires, J. Megawhat Brasil Terá Potencial de Exportação de 2,1 GWmed de Biometano Até 2032, Projeta EPE. Available online: https://megawhat.energy/economia-e-politica/brasil-tera-potencial-de-exportacao-de-21-gwmed-de-biometano-ate-2032-projeta-epe/ (accessed on 30 June 2025).
  58. Façanha, C.; Minjares, R. Deficiencies in the Brazilian PROCONVE P-7 Heavy-Duty Vehicle Emission Standards and the Case for P-8; ICCT Briefing; The International Council on Clean Transportation (ICCT): Washington, DC, USA, 2016; Available online: https://theicct.org/publication/brazil-proconve-l-7-and-l-8-emission-standards-for-light-duty-vehicles/?gad_source=1&gad_campaignid=22639629046&gclid=EAIaIQobChMIuvDqotv4kQMVFRN7Bx0JlxOWEAAYASAAEgJriPD_BwE (accessed on 29 December 2025).
  59. Brasilagro Biometano e a Redução Das Emissões Do Transporte Urbano. Available online: https://www.brasilagro.com.br/conteudo/biometano-e-a-reducao-das-emissoes-do-transporte-urbano.html (accessed on 30 June 2025).
  60. Prates Malevic, C. O Uso Do Biogás Para Abastecer Ônibus e Caminhões Urbanos. Available online: https://sucroenergetico.revistaopinioes.com.br/es/revista/detalhes/9-utilizacao-do-biogas-para-motorizacao-de-onibus-/ (accessed on 16 October 2025).
  61. BNDES BNDES Finem—Infraestrutura Para Escoamento e Transporte Por Dutos, Terminais de Liquefação e de Regaseificação de Gás Natural, Biogás e Biometano. Available online: https://www.bndes.gov.br/wps/portal/site/home/financiamento/produto/bndes-finem-gas-natural-biogas-biometano (accessed on 2 October 2025).
  62. Vidigal, L.P.V.; Souza, T.A.Z.; Costa, R.B.R.; Roque, L.F.A.; Frez, G.V.; Pérez-Rangel, N.V.; Pinto, G.M.; Ferreira, D.J.S.; Cardinali, V.B.A.; Carvalho, F. Biomethane as a Fuel for Energy Transition in South America: Review Review, Challenges, Opportunities, and Perspectives. Energies 2025, 18, 2967. [Google Scholar] [CrossRef]
Figure 1. Brazilian Biogas Production Potential by Substrate Origin in 2019: (a) Sucroenergy sector; (b) Agribusiness sector and (c) Sanitation sector.
Figure 1. Brazilian Biogas Production Potential by Substrate Origin in 2019: (a) Sucroenergy sector; (b) Agribusiness sector and (c) Sanitation sector.
Biomass 06 00004 g001
Figure 2. Flowchart of biogas production from the sugarcane industry.
Figure 2. Flowchart of biogas production from the sugarcane industry.
Biomass 06 00004 g002
Figure 3. Flowchart of biogas production from Agro-Industrial waste.
Figure 3. Flowchart of biogas production from Agro-Industrial waste.
Biomass 06 00004 g003
Figure 4. Santa Rosa landfill in Seropédica, Rio de Janeiro.
Figure 4. Santa Rosa landfill in Seropédica, Rio de Janeiro.
Biomass 06 00004 g004
Figure 5. Flowchart of biogas production from urban solid waste and landfills.
Figure 5. Flowchart of biogas production from urban solid waste and landfills.
Biomass 06 00004 g005
Figure 6. Biogas production potential by state. Colors represent the share of total national potential, ranging from light yellow (<1%) to dark red (>30%).
Figure 6. Biogas production potential by state. Colors represent the share of total national potential, ranging from light yellow (<1%) to dark red (>30%).
Biomass 06 00004 g006
Figure 7. Location of biomethane plants authorized until October 2025 [50].
Figure 7. Location of biomethane plants authorized until October 2025 [50].
Biomass 06 00004 g007
Figure 8. Distribution of biomethane producers by feedstock [50].
Figure 8. Distribution of biomethane producers by feedstock [50].
Biomass 06 00004 g008
Table 1. Concise comparison of key studies based on the summary and positioning relative to the present article.
Table 1. Concise comparison of key studies based on the summary and positioning relative to the present article.
Study (Year)ScopeMethod/FocusHeadline FiguresStrengthKey LimitationPosition vs. This Article
This article (2025)Brazil (national)Unified bottom-up across all streams; explicit conversion chain; calibrated; uncertainty bands~80–85 bn Nm3/yr biogas; ~43–45 bn Nm3/yr biomethaneIntegrated national view with explicit conversion factorsNational granularity may mask local constraintsReference case—central contribution
ABiogás (2019) [3] Brazil (national)Benchmark technical potential by segment~84.6 bn biogas; ~44.7 bn biomethaneWidely used national benchmarkLimited spatial detailBaseline benchmark; less integrated across streams
BNDES—Milanez et al. (2021) [8]Brazil (national)Policy/finance synthesis using ABiogás; links to diesel displacementPolicy and financing insightsNot a new geospatial bottom-up inventoryComplementary economics; not an inventory
EPE—PDE 2032 (2022) [12]Brazil (national scenarios)Planning trajectories (achievability, not theoretical max)Up to ~19.2 bn Nm3/yr biomethane (~34.9 bn biogas)Policy-aligned scenariosScenario-based, not feedstock-explicitComplements with achievable pathways
RCGI/USP (2019)—São Paulo [10]State of São Paulo (municipal)High-resolution GIS bottom-up~36,197 GWh/yr electricity potentialExcellent spatializationLimited to one stateSubnational detail that supports national framing
Oliveira et al. (2024)—Rio de Janeiro [11]State of Rio de JaneiroState case with scenarios~0.6–1.3 bn Nm3/yr biomethane; 1768–3961 GWh/yrState-level ranges and sensitivityNot directly comparable at national scaleValidates magnitudes at state scale
Alves et al. (2023) [7]Brazil (national review)Agro-forest residues & CO2 performance (context)Context for yields/availability and emissionsNot an AD-only national potentialContextual backdrop for residue assumptions
Table 2. Eligibility Criteria.
Table 2. Eligibility Criteria.
CriteriaInclusionExclusion
GeographyBrazil segmented resultsGlobal/other countries
Time window2019–2025<2019 (except for definition/technical pattern)
LanguageEN/PTOther languages
TypePeer-review; official technical reports (ABiogás, EPE, ANEEL, ANP, IBGE, CONAB, SNIS)Op-eds, blogs, non-methodical presentations
ContentData/potential estimation, yields, costs, LCA, regulations/policiesText without data, or reproducible methods.
Table 3. Brazilian biogas and biomethane potential by major sector (2019 estimate) [3].
Table 3. Brazilian biogas and biomethane potential by major sector (2019 estimate) [3].
Sector/OriginBiogas Potential (Billions Nm3/Year)Biomethane Potential (Billions Nm3/Year)Equivalent Electric Generation (GWh/Year)
Sugar–energy (cane)39.7621.0685,170
Agro-industrial and livestock38.3920.8478,312
Sanitation (MSW + WWTP)6.842.6210,280
Total Brazil85 (approx.)44.5 (approx.)173,762 (approx.)
Table 4. Installed biogas production capacity in Brazil by major sector (2024 snapshot) [19].
Table 4. Installed biogas production capacity in Brazil by major sector (2024 snapshot) [19].
Sector/OriginInstalled Capacity (Billions Nm3/Year)Share of Installed Capacity (%)
Sanitation (MSW + WWTP)2.9663
Industry (incl. sugar–energy)0.9420
Agro-livestock0.8017
Total Brazil4.70100
Table 5. Brazilian biogas production potential by state (Nm3/year) [3].
Table 5. Brazilian biogas production potential by state (Nm3/year) [3].
StateFUProduction Fraction (%)Production (Billion Nm3/Year)
São PauloSP3126.226
Minas GeraisMG1210.152
GoiásGO1210.152
ParanáPR97.614
Mato GrossoMT75.922
Mato Grosso do SulMS65.076
Rio Grande do SulRS43.384
Santa CatarinaSC32.538
PernambucoPE21.692
BahiaBA21.692
AmapáAP21.692
TocantinsTO10.846
MaranhãoMA10.846
CearáCE10.846
RondôniaRO10.846
AmazonasAM0.30.254
Table 6. Companies authorized by ANP to produce biomethane in Brazil [50].
Table 6. Companies authorized by ANP to produce biomethane in Brazil [50].
CompanyMunicipalityStateFeedstockProduction Capacity Nm3/Day
1COCAL ENERGIA S.A.NARANDIBASPOrganic products and residues from agroindustry and commercial activities.27,112.8
2ENGEP AMBIENTAL LTDA.JAMBEIROSPMunicipal solid waste is disposed of in sanitary landfills30,000
3ESSENCIS BIOMETANO S.A.CAIEIRASSPMunicipal solid waste is disposed of in sanitary landfills67,200
4GÁS VERDE S.A.SEROPÉDICARJMunicipal solid waste is disposed of in sanitary landfills204,000
5GNR DOIS ARCOS VALORIZAÇÃO DE BIOGÁS LTDA.SÃO PEDRO DA ALDEIARJMunicipal solid waste is disposed of in sanitary landfills16,000
6GNR FORTALEZA VALORIZAÇÃO DE BIOGÁS LTDA.CAUCAIACEMunicipal solid waste is disposed of in sanitary landfills110,000
7METAGÁS BIOGÁS E ENERGIA S.A.SÃO PAULOSPMunicipal solid waste is disposed of in sanitary landfills30,000
8RAÍZEN-GEO BIOGÁS COSTA PINTO LTDA.PIRACICABASPOrganic products and residues from agroindustry and commercial activities.130,368
9ADECOAGRO VALE DO IVINHEMA S.A.IVINHEMAMSSugarcane, municipal solid waste disposed of in sanitary landfills8000
10CRI GEO BIOGÁS S.A.ELIAS FAUSTOSPOrganic products and residues from agroindustry and commercial activities.23,694
11GEO ELÉTRICA TAMBOARA BIOENERGIA LTDA.TAMBOARAPROrganic products and residues from agroindustry and commercial activities.31,200
12ZEG BIOGÁS AROEIRA SPE LTDA.TUPACIGUARAMGOrganic products and residues from agroindustry and commercial activities.16,912
13BIOMETANO SUL S.A.MINAS DO LEÃORSMunicipal solid waste is disposed of in sanitary landfills64,848
14BIOENERGIA SANTA CRUZ LTDAFAZENDA SANTA CRUZSPOrganic products and residues from agroindustry and commercial activities.82,575
15ORIZON BIOMETANO JABOATÃO DOS GUARARAPES LIMITADAGUARARAPESPEMunicipal solid waste is disposed of in sanitary landfills108,931
16SPE CENTRAL DE TRATAMENTO INTEGRADO RESÍDUO ZERO LTDATRIUNFORSOrganic products and residues from agroindustry and commercial activities.36,000
Table 7. LCOE and biomethane production costs in Brazil by substrate and scale.
Table 7. LCOE and biomethane production costs in Brazil by substrate and scale.
SubstrateScale/TechnologyLCOE (USD/MWh) 1Biomethane Cost (USD/Nm3)Economic Viability Status
Sugarcane VinasseBiorefinery (Co-digestion)27–400.30–0.45High (competitive without subsidies)
Sanitary LandfillLarge Scale (>5 MW)50–750.25–0.35High (competitive with natural gas)
Swine ManureLarge/Cooperative (>500 kW)65–950.50–0.70Medium (depends on credit lines)
Swine ManureSmall Scale (DG < 75 kW)100–145>0.90Low (depends on DG tariffs)
Sewage SludgeMedium Scale/WWTP80–1100.60–0.80Medium (driven by sanitation goals)
Market ReferenceNatural gas/Grid50–600.55–0.75Benchmark
1 Harmonized data from: [51,52,53]. “Biomethane Cost” refers to the final upgraded biofuel compliant with ANP specifications for grid injection or vehicular use, including the cost of anaerobic digestion and purification. Values converted from BRL to USD at approx. 5.20 BRL/USD.
Table 8. Comparative techno-economic analysis of biogas upgrading technologies in the Brazilian context.
Table 8. Comparative techno-economic analysis of biogas upgrading technologies in the Brazilian context.
TechnologyTypical ScaleUpgrading Cost (USD/Nm3) 1Methane Loss (%)Key AdvantagesKey Disadvantages
Water ScrubbingSmall/Medium (<500 Nm3/h)0.15–0.251.0–2.0Simple operation, tolerant to impurities, low CAPEXHigh water/electricity consumption, risk of bacterial growth
Chemical Scrubbing (Amine)Large (>1000 Nm3/h)0.20–0.35<0.1Highest purity, negligible methane lossHigh OPEX, complex chemical handling
Pressure Swing Adsorption (PSA)All scales0.12–0.221.5–3.0No chemicals, lower OPEX, compact.Higher methane loss, adsorbent replacement costs
Membrane SeparationMedium/Large0.18–0.280.5–1.5Modular/scalable, simple startupHigh CAPEX for membranes, sensitive to H2S
1 Synthesized from [9,55,56]. Costs refer to the upgrading stage only.
Disclaimer/Publisher’s Note: The statements, opinions and data contained in all publications are solely those of the individual author(s) and contributor(s) and not of MDPI and/or the editor(s). MDPI and/or the editor(s) disclaim responsibility for any injury to people or property resulting from any ideas, methods, instructions or products referred to in the content.

Share and Cite

MDPI and ACS Style

Fernández, D.I.T.; Rodriguez, C.J.C.; Machín, E.B.; Pedroso, D.T.; de Carvalho Júnior, J.A. Brazil’s Biogas–Biomethane Production Potential: A Techno-Economic Inventory and Strategic Decarbonization Outlook. Biomass 2026, 6, 4. https://doi.org/10.3390/biomass6010004

AMA Style

Fernández DIT, Rodriguez CJC, Machín EB, Pedroso DT, de Carvalho Júnior JA. Brazil’s Biogas–Biomethane Production Potential: A Techno-Economic Inventory and Strategic Decarbonization Outlook. Biomass. 2026; 6(1):4. https://doi.org/10.3390/biomass6010004

Chicago/Turabian Style

Fernández, Daniel Ignacio Travieso, Christian Jeremi Coronado Rodriguez, Einara Blanco Machín, Daniel Travieso Pedroso, and João Andrade de Carvalho Júnior. 2026. "Brazil’s Biogas–Biomethane Production Potential: A Techno-Economic Inventory and Strategic Decarbonization Outlook" Biomass 6, no. 1: 4. https://doi.org/10.3390/biomass6010004

APA Style

Fernández, D. I. T., Rodriguez, C. J. C., Machín, E. B., Pedroso, D. T., & de Carvalho Júnior, J. A. (2026). Brazil’s Biogas–Biomethane Production Potential: A Techno-Economic Inventory and Strategic Decarbonization Outlook. Biomass, 6(1), 4. https://doi.org/10.3390/biomass6010004

Article Metrics

Back to TopTop