Sign in to use this feature.

Years

Between: -

Subjects

remove_circle_outline
remove_circle_outline
remove_circle_outline
remove_circle_outline
remove_circle_outline
remove_circle_outline
remove_circle_outline
remove_circle_outline
remove_circle_outline

Journals

Article Types

Countries / Regions

Search Results (126)

Search Parameters:
Keywords = RSK2

Order results
Result details
Results per page
Select all
Export citation of selected articles as:
19 pages, 8551 KB  
Article
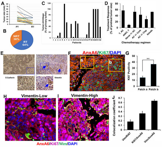
Contribution of Mesenchymal-like and Epithelial Cellular Subsets to Chemotherapy Resistance in Triple-Negative Breast Cancer
by Ngoc B. Vuong, Olga Y. Korolkova, Michael G. Izban, Nobelle I. Sakwe, Antonisha R. McIntosh, Destiny D. Ball, Perrin J. Black, Alayjha D. Edwards, Billy R. Ballard, Samuel E. Adunyah and Amos M. Sakwe
Int. J. Mol. Sci. 2026, 27(7), 3157; https://doi.org/10.3390/ijms27073157 - 31 Mar 2026
Viewed by 172
Abstract
Triple-negative breast cancer (TNBC) tumors are typically heterogeneous, predominantly epithelial tissues with discrete patches of mesenchymal-like TNBC cells that differ in their invasiveness, proliferation potential and response to treatment. However, the impact of mesenchymal-like and epithelial TNBC cells on the persistence of chemotherapy-resistant [...] Read more.
Triple-negative breast cancer (TNBC) tumors are typically heterogeneous, predominantly epithelial tissues with discrete patches of mesenchymal-like TNBC cells that differ in their invasiveness, proliferation potential and response to treatment. However, the impact of mesenchymal-like and epithelial TNBC cells on the persistence of chemotherapy-resistant disease remains poorly understood. Mesenchymal-like and epithelial TNBC cell types were detected by multiplex fluorescent immunohistochemistry using antibodies against vimentin, Ki67, and Annexin A6 (AnxA6). Chemotherapy drug-resistant mesenchymal-like and epithelial TNBC cell populations were established by pulse exposure and stepwise dose escalation and validated by 3D cultures and unbiased antibody arrays. Analysis of the response of TNBC tumors treated with six common chemotherapy regimens resulted in 36% complete response and 64% partial response with residual tumor sizes ranging from 0.5 to 37.0 mm. Treatment of TNBC cells with chemotherapy agents led to distinct resistance signatures including downregulation of survivin and upregulation of M-CSF and CXCL8/IL-8 in the model mesenchymal-like TNBC cells, and upregulation of CCL2/MCP-1, CTSS and DKK-1 in model epithelial TNBC cells. The inhibitory phosphorylation of GSK-3β (p-S9) increased in paclitaxel-resistant epithelial cells but decreased in resistant mesenchymal-like TNBC cells. Finally, chemotherapy resistance also activated p90 ribosomal S6 kinases (RSK1/2) in both cell types, while activation of mitogen- and stress-activated kinases (MSK1/2) was only observed in chemotherapy-resistant epithelial TNBC cells. These data reveal that chemotherapy resistance of epithelial and mesenchymal-like TNBC cellular subsets led to distinct profiles of proinflammatory and immune cell chemotactic cytokines and modulated the activities of GSK-3β, p90 RSK1/2 and the related MSK1/2. Targeting these factors and/or the associated signaling pathways may help overcome chemotherapy resistance in TNBC. Full article
(This article belongs to the Special Issue Cancer Drug Resistance and Therapeutic Targets)
Show Figures

Graphical abstract

27 pages, 6817 KB  
Article
Benzyl-Naphthoquinones as Selective Anticancer Agents for Oral Squamous Cell Carcinoma via Apoptosis Induction
by Antonio Mendonça Marconi-Nicolau, Rebeca Gripp de Sá, Caroline Reis Santiago Paschoal, Lethícia Andrade de Almeida, Gabriel Ouverney, Ana Caroline dos Santos-Diniz, Anamel Blaudt Meira, João Pedro da Costa Faria Brunhosa, Luiz Carlos da Silva Pinheiro, Paula Alvarez Abreu, Vinicius Rangel Campos and Bruno Kaufmann Robbs
Biomedicines 2026, 14(4), 757; https://doi.org/10.3390/biomedicines14040757 - 26 Mar 2026
Viewed by 384
Abstract
Background: Oral squamous cell carcinoma (OSCC) is an aggressive cancer closely associated with smoking and alcohol consumption, with a higher incidence in men. Despite changes in treatment strategies, poor survival persists in most patients, highlighting the need for novel and improved therapeutic [...] Read more.
Background: Oral squamous cell carcinoma (OSCC) is an aggressive cancer closely associated with smoking and alcohol consumption, with a higher incidence in men. Despite changes in treatment strategies, poor survival persists in most patients, highlighting the need for novel and improved therapeutic options. Naphthoquinone analogs are being investigated because of their active redox structure and broad pharmacological profile; they demonstrate cytotoxic antitumor activity, making them potential candidates for new drug agents. Objective: This study investigated new benzyl-naphthoquinone compounds as potential anticancer agents for various genotypes of oral squamous cell carcinoma (OSCC) and other cancer cells. Methods: This study reports the synthesis and evaluation of a series of eight benzyl-naphthoquinone compounds against oral squamous cell carcinoma. Results: Four compounds 14 showed the best cytotoxic profiles, with a selectivity index ≥ 3 for all OSCC cell lines tested. Compound 1 was the most selective compound in all OSCC models, showing a higher selectivity index than both carboplatin and shikonin. Furthermore, compound 1 induced DNA fragmentation, cell-cycle arrest, and caspase-3/7 activation, changes consistent with apoptosis, and time-lapse imaging corroborated the apoptotic phenotype. Hemolysis assays showed minimal toxicity in human erythrocytes, and acute in vivo evaluation in mice revealed no evident adverse effects under the conditions tested, indicating low acute toxicity, although more detailed histopathological and biochemical studies will be required to fully establish the safety profile. Molecular modeling suggested that compound 1 may interact with topoisomerase II, RSK2, and PKM2, which could contribute to the activation of apoptotic pathways, although these interactions remain predictive and require biochemical validation. Finally, in silico analysis of physicochemical and ADMET parameters indicated properties compatible with oral absorption and systemic exposure, together with predicted low toxicity; however, these results are model-based and should be confirmed experimentally. Conclusions: Based on these findings, compound 1 emerges as a promising lead candidate for the development of a novel chemotherapeutic agent against OSCC, with potential therapeutic efficacy against other cancer types. Full article
(This article belongs to the Special Issue Drug Resistance and Novel Targets for Cancer Therapy—Third Edition)
Show Figures

Figure 1

21 pages, 5098 KB  
Article
Loss of LLGL1 Elevates EGFR/RAS/MAPK Signaling and Remodels EMT Markers in Huh-7 Hepatocellular Carcinoma Cells
by Gökhan Yıldız, Soner Karabulut, Tuba Dincer and Bayram Toraman
Int. J. Mol. Sci. 2026, 27(7), 2959; https://doi.org/10.3390/ijms27072959 - 24 Mar 2026
Viewed by 253
Abstract
Loss of epithelial polarity is a critical driver of tumor progression; however, how core polarity regulators interface with oncogenic signaling pathways in hepatocellular carcinoma (HCC) remains incompletely defined. LLGL scribble cell polarity complex component 1 (LLGL1) is an evolutionarily conserved polarity protein with [...] Read more.
Loss of epithelial polarity is a critical driver of tumor progression; however, how core polarity regulators interface with oncogenic signaling pathways in hepatocellular carcinoma (HCC) remains incompletely defined. LLGL scribble cell polarity complex component 1 (LLGL1) is an evolutionarily conserved polarity protein with well-established tumor-suppressive roles in multiple epithelial malignancies. Nevertheless, how LLGL1 loss shapes oncogenic signaling outputs and cellular phenotypes in HCC remains unclear. In this study, we investigated the consequences of LLGL1 knockout (KO) in epithelial-like Huh-7 HCC cells. LLGL1 loss resulted in enhanced proliferative capacity and increased clonogenic potential, accompanied by altered cell-cycle distribution characterized by reduced G1-phase and increased S-phase fractions (p < 0.001). At the signaling level, LLGL1 KO cells displayed potentiated EGFR-driven RAS/MAPK pathway activation, with increased EGFR phosphorylation, enhanced downstream RAF1–MEK–ERK–RSK signaling, elevated EGFR abundance, and selective modulation of RAF1 protein levels. Functionally, LLGL1 loss markedly enhanced migratory and invasive behavior (p < 0.0001). Despite increased motility, LLGL1 KO cells exhibited remodeling of epithelial–mesenchymal transition (EMT)-associated markers without evidence of a classical EMT program. Collectively, these findings position LLGL1 loss as a central factor associated with altered MAPK signaling, EMT marker remodeling, and tumor-promoting cellular phenotypes in HCC. Full article
(This article belongs to the Special Issue Research on Signal Transduction Mechanisms of Cancer Cells)
Show Figures

Figure 1

23 pages, 3347 KB  
Article
LZTR1 Loss Reduces Vimentin Expression and Motility in Hep3B Hepatocellular Carcinoma Cells
by Gökhan Yıldız, Soner Karabulut, Umit Uzun, Onur Obut, Vahap Eldem, Tuba Dinçer and Bayram Toraman
Int. J. Mol. Sci. 2026, 27(4), 1866; https://doi.org/10.3390/ijms27041866 - 15 Feb 2026
Viewed by 629
Abstract
Hepatocellular carcinoma (HCC) remains a leading cause of cancer-related mortality, underscoring the need to elucidate molecular mechanisms that regulate tumor cell state and behavior. Leucine zipper–like post-translational regulator 1 (LZTR1) regulates RAS/mitogen-activated protein kinase (MAPK) signaling, yet LZTR1-dependent transcriptional alterations in HCC cells [...] Read more.
Hepatocellular carcinoma (HCC) remains a leading cause of cancer-related mortality, underscoring the need to elucidate molecular mechanisms that regulate tumor cell state and behavior. Leucine zipper–like post-translational regulator 1 (LZTR1) regulates RAS/mitogen-activated protein kinase (MAPK) signaling, yet LZTR1-dependent transcriptional alterations in HCC cells remain poorly defined. To address this gap and determine how LZTR1 loss reshapes signaling, transcriptional programs, and cellular phenotypes, we established a LZTR1 knockout (KO) Hep3B model and combined pathway profiling with transcriptomic and functional analyses. Immunoblotting revealed increased phosphorylation across the RAF–MEK–ERK–RSK cascade in LZTR1 KO cells. Transcriptome-wide RNA sequencing (RNA-Seq) identified differentially expressed genes, and selected findings were validated by qRT-PCR. Gene set enrichment analysis indicated that the epithelial–mesenchymal transition (EMT) gene set was enriched in control cells. At the protein level, LZTR1 loss remodeled EMT-associated markers in a hybrid epithelial–mesenchymal pattern consistent with epithelial–mesenchymal plasticity (EMP). Vimentin was suppressed at transcript and protein levels. Functionally, LZTR1 KO cells exhibited impaired wound closure and reduced transwell migration and invasion. Collectively, these findings define an EMP-related molecular and phenotypic state associated with LZTR1 deficiency in Hep3B cells, providing insight into how LZTR1 loss reshapes tumor cell behavior in HCC. Full article
(This article belongs to the Special Issue Cellular Plasticity and EMT in Cancer and Fibrotic Diseases)
Show Figures

Figure 1

28 pages, 1112 KB  
Article
Microcystin-LR Drives Early NAFLD Pathogenesis via Hepatic Cholesterol Accumulation: Dysregulation of Ldlr and Abcg1 Expression Uncoupled from Srebp2
by Hideaki Kawahara, Yoshihito Koto, Yuuka Hitsuda, Koichi Kurata, Keisuke Yoshikiyo, Ayumi Hashiguchi, Hideaki Maseda, Kunihiro Okano, Norio Sugiura, Kazuya Shimizu and Hidehisa Shimizu
Toxins 2026, 18(2), 92; https://doi.org/10.3390/toxins18020092 - 11 Feb 2026
Viewed by 687
Abstract
Chronic exposure to the cyanotoxin microcystin-LR is an emerging environmental driver of non-alcoholic fatty liver disease (NAFLD); however, the initiating molecular events at sub-lethal, environmentally relevant concentrations remain elusive. Current safety guidelines focus primarily on acute injury, potentially overlooking silent metabolic disruption. The [...] Read more.
Chronic exposure to the cyanotoxin microcystin-LR is an emerging environmental driver of non-alcoholic fatty liver disease (NAFLD); however, the initiating molecular events at sub-lethal, environmentally relevant concentrations remain elusive. Current safety guidelines focus primarily on acute injury, potentially overlooking silent metabolic disruption. The present study investigates the early metabolic toxicity of chronic low-dose microcystin-LR (10 µg/L) in a 7-week rat model, specifically focusing on pre-symptomatic perturbations in lipid homeostasis. By integrating biochemical profiling with multivariate systems toxicology (LASSO and PLS-DA), we identified a specific phenotype of “Silent Hepatic Total Cholesterol Accumulation” (T-CHOL +16%, p = 0.01) occurring in the absence of systemic dyslipidemia or overt liver injury. Mechanistic analysis revealed a specific dual failure of cholesterol homeostasis, characterized by the paradoxical upregulation of the influx transporter Ldlr (LASSO coef +0.661) and the suppression of the efflux transporter Abcg1 (PLS1 loading −0.358). Crucially, Ldlr upregulation occurred despite the concomitant transcriptional downregulation of Srebp2 (Spearman ρ = −0.585), indicating a regulatory uncoupling mechanism. We propose that microcystin-LR-induced protein phosphatase 2A (PP2A) inhibition likely drives this uncoupling via a post-transcriptional override—possibly involving ERK/RSK-mediated Ldlr mRNA stabilization. Concurrently, this inhibition appears to block LXR-mediated Abcg1 expression through sustained AMPK hyperactivation resulting from the loss of dephosphorylation. These findings indicate liver-specific cholesterol accumulation as the critical first step of environmental NAFLD pathogenesis, suggesting that current WHO guidelines (1 µg/L) may require re-evaluation regarding metabolic safety. We propose the hepatic Ldlr/Abcg1 ratio as a potential early biomarker for revised risk assessment. Full article
Show Figures

Figure 1

27 pages, 4785 KB  
Article
Rational Design, Synthesis, and Molecular Docking of Novel Terpene Analogues of Imatinib, and Their Inhibition on Downstream BCR-ABL Signaling
by Rositsa Mihaylova, Asine Dailova-Barzeva, Irena Philipova, Georgi Momekov, Irini Doytchinova, Mariyana Atanasova and Georgi Stavrakov
Pharmaceuticals 2026, 19(2), 198; https://doi.org/10.3390/ph19020198 - 23 Jan 2026
Viewed by 662
Abstract
Background/Objectives: Imatinib, the first tyrosine kinase inhibitor, marks the beginning of a revolution in clinical oncology. Disrupting oncogenic kinase-dependent signaling pathways represents a key strategy for advancing targeted cancer therapies. Terpene analogues of imatinib were developed to probe the influence of terminal [...] Read more.
Background/Objectives: Imatinib, the first tyrosine kinase inhibitor, marks the beginning of a revolution in clinical oncology. Disrupting oncogenic kinase-dependent signaling pathways represents a key strategy for advancing targeted cancer therapies. Terpene analogues of imatinib were developed to probe the influence of terminal ring modifications on BCR-ABL inhibition and downstream oncogenic signaling. Methods: Nine novel imatinib analogues bearing bulky aliphatic moieties were designed, synthesised, and structurally characterized by 1H/13C NMR spectroscopy and high-resolution mass spectrometry (HRMS). Molecular docking calculations were performed to assess the binding modes and intermolecular interactions. The cytotoxicity of the newly synthesized imatinib derivatives was evaluated across a panel of BCR-ABL+ leukemia cell lines. Results: Molecular docking analyses demonstrated conserved interactions within the ATP-binding site of BCR-ABL for all derivatives, with calculated docking scores ranging between 123 and 128, while modifications at the terminal ring introduced subtle changes in electrostatic and steric profiles. Biological evaluation using MTT-based cytotoxicity assays in BCR-ABL+ leukemic cell lines revealed enhanced antiproliferative activity compared with imatinib, with compounds 6a (flexible cyclohexyl) and 6d (rigid camphane-type (+)-isopinocampheyl) exhibiting the lowest micromolar activity in the AR-230 model (IC50 values of 1.1 and 1.2 μM, respectively). Proteome-wide phosphokinase profiling demonstrated shared suppression of STAT5/3/6, RSK1/2, S6K1/p70, and Pyk2, confirming effective disruption of canonical BCR-ABL pathways. Critically, the terpene moiety dictated downstream pathway bias: 6a preferentially attenuated CREB activation, whereas 6d more effectively suppressed the PI3K/Akt oncogenic axis and strongly activated proapoptotic p53-mediated stress responses. Conclusions: Our findings establish terpene-engineered imatinib analogues as tunable modulators and promising candidates for targeting downstream BCR-ABL signaling pathways in leukemia treatment. Full article
(This article belongs to the Special Issue Targeting Enzymes in Drug Design and Discovery)
Show Figures

Graphical abstract

19 pages, 4673 KB  
Article
Reactive Oxygen Species Drive Cell Migration and PD-L1 Expression via YB-1 Phosphorylation in Pleural Mesothelioma
by Muhammad Hashim, Gerald Timelthaler, Dominik Kirchhofer, Beatrice Irina Kudlacek, Berta Mosleh, Katharina Sinn, Ezzat Mohamed Awad, Mir Alireza Hoda, Bettina Grasl-Kraupp, Balazs Dome, Walter Berger, Georg Krupitza, Karin Schelch and Michael Grusch
Antioxidants 2026, 15(1), 121; https://doi.org/10.3390/antiox15010121 - 17 Jan 2026
Viewed by 761
Abstract
Reactive oxygen species (ROS)-induced aberrant oncogenic signalling has been proposed to mediate the progression and development of pleural mesothelioma (PM). In this study, we demonstrate how ROS promote oncogenic signalling, especially in the context of cell migration and immune evasion via YB-1 phosphorylation [...] Read more.
Reactive oxygen species (ROS)-induced aberrant oncogenic signalling has been proposed to mediate the progression and development of pleural mesothelioma (PM). In this study, we demonstrate how ROS promote oncogenic signalling, especially in the context of cell migration and immune evasion via YB-1 phosphorylation in mesothelial and PM cell models. Xanthine (X)- and xanthine oxidase (XO)-generated ROS exposure led to increased migration and a more elongated cell shape in mesothelial and PM cells in live-cell videomicroscopy analyses. These effects were associated with the enhanced phosphorylation of ERK, AKT, and YB-1 and the elevated gene expression of PD-L1 and PD-L2, which were analysed with immunoblotting and quantitative real-time RT-PCR, respectively. The pharmacological inhibition of AKT (ipatasertib), MEK (trametinib), and RSK (BI-D1870) resulted in the reversal of ROS-induced effects, with the strongest effects observed upon the inhibition of YB-1 phosphorylation by BI-D1870. The results suggest that ROS exposure has a strong impact on cell migration and immune evasion not only in PM cells but also in mesothelial cells, from which PM arises. Interfering with ROS-responsive kinase pathways, particularly YB-1 phosphorylation, could counteract pro-migratory and immune-evasive effects in PM. Full article
(This article belongs to the Special Issue Redox Signaling in Cancer: Mechanisms and Therapeutic Opportunities)
Show Figures

Graphical abstract

19 pages, 5445 KB  
Article
Analysis of Surface Topography, Dimensional and Geometric Deviations, and Biocidal Properties of 3D Prints Made of Thermoplastic-Based Composites
by Urszula Kmiecik-Sołtysiak, Paweł Szczygieł, Dagmara Michta and Katarzyna Gałczyńska
Materials 2026, 19(1), 129; https://doi.org/10.3390/ma19010129 - 30 Dec 2025
Viewed by 602
Abstract
This study evaluated the properties of two commercial filaments intended for medical and sterile applications: PLACTIVE (Copper 3D, Santiago, Chile) and CPE ANTIBAC (Fiberlogy, Brzezie, Poland). The aim of the research was to compare the dimensional accuracy, repeatability of the fused deposition modeling [...] Read more.
This study evaluated the properties of two commercial filaments intended for medical and sterile applications: PLACTIVE (Copper 3D, Santiago, Chile) and CPE ANTIBAC (Fiberlogy, Brzezie, Poland). The aim of the research was to compare the dimensional accuracy, repeatability of the fused deposition modeling (FDM) 3D printing process, and the antibacterial properties of the samples using standardized procedures. Four types of samples were manufactured: geometrically differentiated specimens for metrological measurements (S1); cylinders with a diameter of 15 mm and a height of 40 mm for assessing process repeatability (S2); rectangular specimens measuring 40 × 40 × 2 mm for surface topography analysis (S3); and rectangular samples measuring 20 × 20 × 2 mm for biocidal property evaluation (S4). The results demonstrated that PLACTIVE samples exhibited higher dimensional conformity with nominal values and lower variability of diameters than CPE ANTIBAC samples, which may be associated with greater process stability. For both materials, the PSm parameter was correlated with layer height only in the 90° printing orientation. Surface topography analysis showed that increasing the layer height from 0.08 mm to 0.20 mm led to a significant rise in Rsm, Ra, and Sa values, indicating deterioration in the reproduction of micro-irregularities and increased spatial differentiation of the surface. For PLACTIVE samples, a tendency toward more convex structures with positive Rsk values and moderate kurtosis (Rku) was observed, suggesting uniform plasticization and stable interlayer bonding, particularly at the 0° orientation. In contrast, CPE ANTIBAC samples (especially those printed at 90°) were characterized by higher Ra and Sa values and negative skewness (Rsk), indicating valley-dominated, sharper surface morphology resulting from different rheological behavior and faster solidification of the material. PLACTIVE samples did not exhibit antibacterial properties against Escherichia coli (E. coli), while for Staphylococcus aureus (S. aureus), the activity was independent of printing direction and layer height. The CPE ANTIBAC material showed antibacterial effects against both tested strains in approximately 50% of the samples. The findings provide insights into the relationships between material type, printing orientation, and process parameters in shaping the dimensional and biocidal properties of FDM filaments. Full article
(This article belongs to the Special Issue Preparation, Properties and Applications of Biocomposites)
Show Figures

Graphical abstract

124 pages, 28094 KB  
Article
Contact Roughness Characterization Parameters for Abrasion-Resistant Epoxy-Coated Surfaces Enhanced with Micro and Nanoparticles
by Maria A. Sáenz-Nuño and Cristina Puente
Lubricants 2026, 14(1), 15; https://doi.org/10.3390/lubricants14010015 - 29 Dec 2025
Viewed by 513
Abstract
In recent years, numerous studies have been conducted to characterize the physical parameters that define the behavior of surfaces coated with epoxy resins, particularly in terms of hardness and resistance. Many of these surfaces have been doped with micro- and nanoparticles. In this [...] Read more.
In recent years, numerous studies have been conducted to characterize the physical parameters that define the behavior of surfaces coated with epoxy resins, particularly in terms of hardness and resistance. Many of these surfaces have been doped with micro- and nanoparticles. In this work, we present the internationally defined roughness parameters that are typically of interest for the use of these materials in industrial parts. We analyze the information these parameters provide about the coatings when measured by contact methods, not just optically before and after physical abrasion. The contact profile roughness parameters (R) are highlighted, as they can offer more reliable information regarding the physical wear of these surfaces due to abrasion (typically Ra, Rq, Rz, Rsk, Rku and Rmr). The main advantage is that this approach allows for discerning parameters that, when linked with other functionalities of the parts, provide more comprehensive information without being limited to purely optical or non-contact SEM analysis. The characterization of nanometric particle-doped surfaces with Ra, Rq, and Rz, and of micrometric particle-doped surfaces with Rmr (10–20%) is proposed, in order to clearly characterize the final behavior of the surface before and after wear. Full article
(This article belongs to the Special Issue Experimental Modelling of Tribosystems)
Show Figures

Figure 1

18 pages, 2723 KB  
Article
Land Use and Agricultural Policy: Assessing the Green Morocco Plan’s Effect on Cereal Production
by Noura Ed-dahmany, Lahouari Bounoua, Mohamed Amine Lachkham, Niama Boukachaba, Mohammed Yacoubi Khebiza and Hicham Bahi
Land 2026, 15(1), 17; https://doi.org/10.3390/land15010017 - 21 Dec 2025
Viewed by 861
Abstract
This study assesses the impact of the Green Morocco Plan (GMP) on cereal production in Morocco between 1994 and 2020, focusing on spatial and temporal variations and their relationship with seasonal rainfall. Given the limited availability of other potentially influential factors, this study [...] Read more.
This study assesses the impact of the Green Morocco Plan (GMP) on cereal production in Morocco between 1994 and 2020, focusing on spatial and temporal variations and their relationship with seasonal rainfall. Given the limited availability of other potentially influential factors, this study focuses on two main drivers: rainfall and cultivated surface area changes. The analysis centers on three cereal crops, durum wheat (Dw), soft wheat (Sw), and barley (Br), given their crucial role in Morocco’s food security. Three major cereal-producing regions, Tangier–Tetouan–Al Hoceima (TTH), Fes–Meknes (FM), and Rabat–Sale–Kenitra (RSK), accounting for 84% of national cereal output, were analyzed to capture contrasting agro-climatic conditions. Using regional production data and rainfall records, combined with breakpoint detection and correlation analyses, the study identifies the principal drivers of production shifts associated with the implementation of the GMP. Results reveal a significant structural change in cereal production around 2008, coinciding with the GMP launch. In TTH, mean annual production of Dw increased by 117% and Sw by 153%, while Br grew by 53%. In FM, gains reached 81% for Sw, 46% for Dw, and 52% for Br, whereas in RSK the respective increases were 63%, 39%, and 50%. These improvements occurred despite recurrent droughts and reductions in cultivated areas, indicating enhanced resilience supported by irrigation expansion and improved inputs under the GMP. Correlation analyses show that mid-season rainfall (January–May) strongly influences production, with significant coefficients for durum wheat (r = 0.6) and barley (r = 0.7), whereas soft wheat shows weaker rainfall dependence, likely reflecting irrigation prioritization and market-driven management. The results also suggest that rainfall timing and intra-seasonal distribution exert greater influence on production than total rainfall. Overall, the findings demonstrate that the GMP substantially strengthened cereal productivity and resilience, while decoupling production from direct rainfall dependence and revealing emerging regional contrasts in land-use trajectories. Full article
(This article belongs to the Special Issue Soils and Land Management Under Climate Change (Second Edition))
Show Figures

Figure 1

17 pages, 2969 KB  
Article
Evaluation of the Surface Properties of Three CAD/CAM Ceramics: A Comparative In Vitro Study
by Cristian Boanca, Kamel Earar, Sergiu Ciprian Focsaneanu, Dorin Ioan Cocoș and Cristian Constantin Budacu
Dent. J. 2025, 13(12), 550; https://doi.org/10.3390/dj13120550 - 22 Nov 2025
Viewed by 692
Abstract
Aim: This study aimed to evaluate and compare the surface properties, roughness, skewness, and wettability of three CAD/CAM-processed ceramic materials: zirconia-reinforced lithium silicate (Celtra Duo), feldspathic ceramic (CEREC Blocs), and lithium disilicate (CEREC Tessera). Materials and Methods: Thirty specimens (10 per group) were [...] Read more.
Aim: This study aimed to evaluate and compare the surface properties, roughness, skewness, and wettability of three CAD/CAM-processed ceramic materials: zirconia-reinforced lithium silicate (Celtra Duo), feldspathic ceramic (CEREC Blocs), and lithium disilicate (CEREC Tessera). Materials and Methods: Thirty specimens (10 per group) were fabricated (10 × 10 × 2 mm) using the CEREC Omnicam AC system with the MC XL milling unit and SpeedFire furnace. Surface characterization included computed tomography (CT) for dimensional accuracy, scanning electron microscopy (SEM) with energy-dispersive X-ray spectroscopy (EDS) for microstructure and composition, profilometry for roughness parameters (Ra, Rq, Rsk), and contact angle measurements with water, ethylene glycol, and diiodomethane for wettability. Statistical analysis was performed using ANOVA (p < 0.05). Results: No dimensional or compositional changes occurred after processing. Mean Ra values were 2.8647 µm for lithium disilicate, 1.9715 µm for zirconia-reinforced lithium silicate, and 1.9148 µm for feldspathic ceramic. All materials exhibited negative skewness, with zirconia-reinforced lithium silicate showing the smoothest morphology. Contact angle results indicated greater hydrophilicity for lithium disilicate (31.41°), followed by feldspathic ceramic (38.31°) and zirconia-reinforced lithium silicate (42.48°). Conclusions: Zirconia-reinforced lithium silicate demonstrated a favorable combination of surface topography, roughness, and wettability, suggesting superior long-term clinical performance. Full article
(This article belongs to the Special Issue Dental Materials Design and Application)
Show Figures

Figure 1

12 pages, 1521 KB  
Article
Investigation and Analysis of Indoor Radon Concentrations in Typical Residential Areas in Central China
by Cong Li, Jun Deng, Gangtao Sun, Fang Wang, Jie Yu, Qi Xiao, Shi Liu and Wenshan Zhou
Atmosphere 2025, 16(10), 1169; https://doi.org/10.3390/atmos16101169 - 9 Oct 2025
Viewed by 1171
Abstract
In recent years, China has experienced a notable increase in indoor radon concentrations. However, our understanding of residential radon exposure in Central China remains limited and primarily depends on the data collected from residential buildings in Wuhan before 2003. Given this context, the [...] Read more.
In recent years, China has experienced a notable increase in indoor radon concentrations. However, our understanding of residential radon exposure in Central China remains limited and primarily depends on the data collected from residential buildings in Wuhan before 2003. Given this context, the current radon exposure levels in Central China must be assessed immediately, and the factors influencing them be investigated. To address this gap, our study focused on five representative areas in Central China. We monitored indoor radon concentrations in residential areas using random cluster sampling while considering various building structures. The radon levels were measured through the alpha track method, and RSKS standard detectors were deployed in two separate batches to participating households. A total of 1300 detectors were distributed across 579 households, with a recovery rate of 97.15% (1263 detectors were retrieved). The annual average indoor radon concentration in Central China ranged widely from 6.25 Bq/m3 to 310.44 Bq/m3, with an arithmetic mean of 50.20 Bq/m3, which resulted in an average annual effective dose of 2.08 mSv. Referring to World Health Organization standards, the radon concentration in approximately 8.24% of the monitored rooms exceeded the recommended action level. Our analysis indicated that radon concentration is primarily influenced by factors, such as the time of measurement, geographical location, building structure, floor materials, household fuel, and ventilation practices. Multiple regression analysis revealed that these factors collectively account for 10.80% of the variation in radon concentration. Notably, geographical location, building structure, and ventilation mode emerged as important factors. Based on these findings, our study suggests several practical measures to effectively reduce indoor radon levels, including improving ventilation, switching to cleaner fuels, and using environmentally friendly building and decoration materials. Full article
(This article belongs to the Special Issue Environmental Radon Measurement and Radiation Exposure Assessment)
Show Figures

Figure 1

13 pages, 798 KB  
Review
Efficiency of Fulvestrant Monotherapy After CDK4/6 Inhibitor Exposure: Is This a Viable Choice?
by Nanae Ogata, Brian G Barnett, Nicholas J. H. Sharp, Takeo Fujii, Toshiaki Iwase, Sandra E. Dunn and Naoto T. Ueno
Cancers 2025, 17(5), 884; https://doi.org/10.3390/cancers17050884 - 4 Mar 2025
Cited by 2 | Viewed by 3897
Abstract
Guidelines for the first-line treatment of Hormone Receptor-positive, HER2-negative advanced or recurrent breast cancer have shifted to combination therapies of a CDK4/6 inhibitor and endocrine therapy. However, determining an optimal subsequent therapy following CDK4/6 inhibitor progression remains challenging, especially for tumors lacking actionable [...] Read more.
Guidelines for the first-line treatment of Hormone Receptor-positive, HER2-negative advanced or recurrent breast cancer have shifted to combination therapies of a CDK4/6 inhibitor and endocrine therapy. However, determining an optimal subsequent therapy following CDK4/6 inhibitor progression remains challenging, especially for tumors lacking actionable mutations. Real-world data suggest that fulvestrant monotherapy is frequently selected in this post-CDK4/6 inhibitor setting. This review examines its therapeutic potential in this evolving landscape. A systematic literature search using PubMed and ClinicalTrials.gov identified 153 clinical trials published between 2017 and November 2024, from which ten studies met our strict inclusion criteria, focusing solely on fulvestrant monotherapy. These trials encompassed 1038 patients who had prior exposure to CDK4/6 inhibitors. The selected studies were categorized into three groups: monotherapy trials (EMERALD, SERENA-2, AMEERA-3, and ELAINE-1), combination therapy trials (CAPItello-291 and VERONICA), and CDK4/6 inhibitor rechallenge trials (post-MONARCH, PACE, PALMIRA, and MAINTAIN). The median progression-free survival for fulvestrant monotherapy was 3.18 months (range 1.9–5.3 months). Factors affecting the efficacy of fulvestrant monotherapy in second-line therapy include prior treatments, treatment duration, and genetic mutations. Given that the efficacy of fulvestrant was short-lived in the second or subsequent lines, participating in clinical trials is a vital option until a novel alternative treatment choice becomes available. Full article
(This article belongs to the Section Clinical Research of Cancer)
Show Figures

Figure 1

24 pages, 7771 KB  
Article
Mirvetuximab Soravtansine Induces Potent Cytotoxicity and Bystander Effect in Cisplatin-Resistant Germ Cell Tumor Cells
by Lucia Kucerova, Adriana Fekiacova, Natalia Udvorkova, Pavlina Malcharkova, Viktoria Blahova, Silvia Jochova, Katarina Kalavska, Zuzana Cierna and Michal Mego
Cells 2025, 14(4), 287; https://doi.org/10.3390/cells14040287 - 15 Feb 2025
Cited by 2 | Viewed by 3532
Abstract
Patients with treatment-refractory/relapsing germ cell tumors (GCTs) have a dismal prognosis due to a lack of any effective therapy. Moreover, the efficacy of newly approved targeted therapies remains unexplored for cisplatin-resistant GCTs. Previously, it was demonstrated that folate receptor α (FRα) is overexpressed [...] Read more.
Patients with treatment-refractory/relapsing germ cell tumors (GCTs) have a dismal prognosis due to a lack of any effective therapy. Moreover, the efficacy of newly approved targeted therapies remains unexplored for cisplatin-resistant GCTs. Previously, it was demonstrated that folate receptor α (FRα) is overexpressed in many tumor types and efficiently targeted by the antibody–drug conjugate (ADC) mirvetuximab soravtansine (MIRV) in cisplatin-resistant cancers. We hypothesized that FRα represents an attractive target for treating treatment-refractory GCTs. We determined the expression of the FOLR1 gene in a broad range of GCT cell lines and tumor xenografts. We tested the antitumor efficacy of MIRV on cisplatin-resistant GCT cells in vitro and explored the ability of MIRV treatment to induce a bystander effect in the direct coculture of FRα-high and FRα-low cells. We found that the FOLR1 gene has significantly higher expression in testicular GCTs (TGCTs) than in normal testicular tissue. FOLR1 is highly expressed in the TCam2, JEG3, JAR, and NOY1 cell lines and their respective cisplatin-resistant variants. MIRV treatment induced apoptosis and a potent antiproliferative effect in cisplatin-resistant GCT cells in adherent and 3D spheroid cultures in vitro. A significant decrease in FRα-low 2102EP_R_NL cells was observed in the presence of FRα-high NOY1_R_SK in the presence of 12.5 nM MIRV, showing a potent bystander effect in the direct coculture. Immunohistochemical analysis confirmed significantly higher Folr1 protein expression in patients with TGCTs postchemotherapy than in chemo-naïve patients, as well as in patients with an unfavorable prognosis. In this study, we present data suggesting that the FOLR1 gene is highly expressed in (T)GCT cells in vitro and in vivo, and anti-FRα-targeting therapies should be investigated as a treatment modality in a subset of patients with TGCTs. Moreover, MIRV induced significant antitumor and bystander effects, thus showing its potential in further preclinical exploration and drug repurposing for a salvage treatment regime in refractory (T)GCT disease. Full article
(This article belongs to the Special Issue Signaling Pathways and Mechanisms in Cancer Therapy Resistance)
Show Figures

Figure 1

16 pages, 3554 KB  
Article
Inhibition of Kinase Activity and In Vitro Downregulation of the Protein Kinases in Lung Cancer and Cervical Cancer Cell Lines and the Identified Known Anticancer Compounds of Ziziphus mucronata
by Themba Sambo, Emelinah Mathe, Leswheni Shai, Sipho Mapfumari and Stanley Gololo
Plants 2025, 14(3), 395; https://doi.org/10.3390/plants14030395 - 28 Jan 2025
Cited by 4 | Viewed by 3278
Abstract
Plants have long been used as sources of natural compounds with therapeutic benefits, providing molecules capable of inhibiting multiple kinases. Many medicinal plants are recognized for their anticancer properties and may offer ways to mitigate the adverse effects of conventional cancer treatments. In [...] Read more.
Plants have long been used as sources of natural compounds with therapeutic benefits, providing molecules capable of inhibiting multiple kinases. Many medicinal plants are recognized for their anticancer properties and may offer ways to mitigate the adverse effects of conventional cancer treatments. In this study, the potential of Ziziphus mucronata methanol extract as a kinase inhibitor was assessed using the MTT assay, a universal kinase assay, and a human phosphokinase antibody array, along with a GC-MS analysis of volatile anticancer compounds. The MTT assay revealed strong cytotoxicity in A549 cells, with an IC50 of 31.25 µg/mL, while HeLa cells showed weaker cytotoxicity with an IC50 of 125 µg/mL. In comparison, paclitaxel exhibited potent inhibitory effects on A549 cells (IC50 of 31.25 µg/mL) and moderate inhibition on HeLa cells (IC50 of 65 µg/mL). Enzyme activity, measured by ADP production in the ADP-Glo assay, indicated that the extract inhibited protein kinase activity in both A549 and HeLa cells after 24 h of treatment. Additionally, the human phosphokinase antibody array, which includes 44 pre-spotted kinases, showed that the extract downregulated multiple phosphorylated kinases in both cell lines. Some of the affected kinases, such as TOR, Fyn, HcK, Fgr, STAT5b, PLC-γ1, p38α, ERK1/2, AMPKA, Akt1/2, GSK-3α/β, MSK1/2, CREB, RSK1/2/3, PLC-γ1, and STAT5a are critical regulators of various cellular processes, including apoptosis, differentiation, and proliferation. The findings of this study suggest that extract from Z. mucronata may have the capacity to regulate protein kinase activity, highlighting their significant potential as growth inhibitors for cancer cells. Full article
(This article belongs to the Special Issue Toxicity and Anticancer Activities of Natural Products from Plants)
Show Figures

Figure 1

Back to TopTop